Characterization and Evaluation of CD24 and NPY as Biomarkers for Metastatic Castration-Resistant Prostate Cancer
Abstract
1. Introduction
2. Materials and Methods
2.1. Patient Samples
2.2. RNA-Seq
2.3. Immunohistochemistry
2.4. Statistical Analysis
3. Results
3.1. Characterization of CD24 and NPY Immunostaining
3.2. Comparison of Protein Expression Between Prostate Cancer and Normal Tissue
3.3. Changes in Protein Expression with Cancer Progression
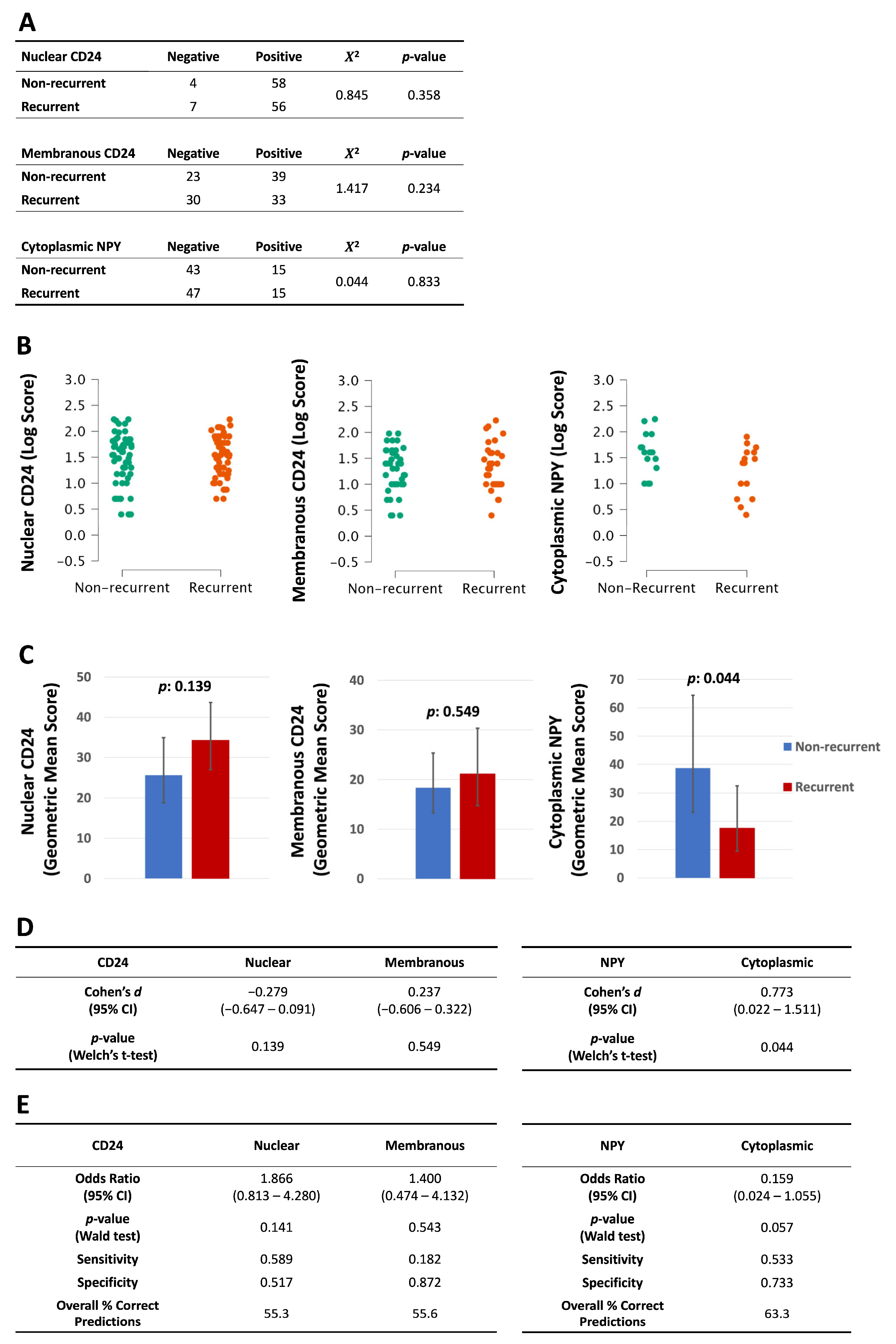
3.4. Correlation of CD24 and NPY with Clinical Outcomes in Metastatic Disease
3.5. Comparison of Protein Expression at Different Metastatic Sites
3.6. Correlation Between mRNA and Protein Expression
3.7. Analysis of CD24 and NPY According to AR Status
3.8. Correlation of CD24 and NPY with Neuroendocrine Markers
4. Discussion
4.1. The Utility of CD24 and NPY as Diagnostic Biomarkers
4.2. The Prognostic Value of CD24 and NPY
4.3. The Therapeutic Potential of Targeting CD24 and NPY
4.4. Limitations of the Study
5. Conclusions
Supplementary Materials
Author Contributions
Funding
Institutional Review Board Statement
Informed Consent Statement
Data Availability Statement
Acknowledgments
Conflicts of Interest
Abbreviations
| ABC | Avidin–biotin complex |
| AIC | Akaike information criterion |
| ANOVA | Analysis of variance |
| AR | Androgen receptor |
| CD24 | Cluster of differentiation 24 |
| CHGA | Chromogranin A |
| CI | Confidence interval |
| CRPC | Castration-resistant prostate cancer |
| DAB | 3,3′-diaminodbenzidine |
| GPI | Glycosylphosphatidylinositol |
| HL | Hodges–Lehmann estimate |
| HRP | Horseradish peroxidase |
| IgG | Immunoglobulin G |
| IHC | Immunohistochemistry |
| IL-6 | Interleukin 6 |
| ISUP | International Society of Urological Pathologists |
| KLK2 | Kallikrein-related peptidase 2 |
| KLK3 | Kallikrein-related peptidase 3 (gene that encodes PSA) |
| Log2 KPKM | Base-2 logarithm of fragments per kilobase of exon per million mapped fragments |
| mCRPC | Metastatic castration-resistant prostate cancer |
| NPY | Neuropeptide Y |
| OR | Odds ratio |
| PSA | Prostate-specific antigen |
| PSMA | Prostate-specific membrane antigen |
| RNA-seq | RNA sequencing |
| rrb | Rank biserial correlation |
| Stat3 | Signal transducer and activator of transcription 3 |
| SYP | Synaptophysin |
| TMA | Tissue microarray |
References
- Cancer Today. World Health Organization, International Agency for Research on Cancer, Global Cancer Observatory. Available online: https://gco.iarc.who.int/today/en/dataviz/tables?mode=cancer&group_popultaions=1&multiple_populations=1&sexes=1&populations=908 (accessed on 26 May 2025).
- Verma, S.; Prajapati, K.S.; Kushwaha, P.P.; Shuaib, M.; Singh, A.K.; Kumar, S.; Gupta, S. Resistance to Second Generation Antiandrogens in Prostate Cancer: Pathways and Mechanisms. Cancer Drug Resist. 2020, 3, 742–761. [Google Scholar] [CrossRef] [PubMed]
- Aly, M.; Leval, A.; Schain, F.; Liwing, J.; Lawson, J.; Vágó, E.; Nordström, T.; Andersson, T.M.-L.; Sjöland, E.; Wang, C.; et al. Survival in Patients Diagnosed with Castration-Resistant Prostate Cancer: A Population-Based Observational Study in Sweden. Scand. J. Urol. 2020, 54, 115–121. [Google Scholar] [CrossRef] [PubMed]
- Zhang, X.; Coleman, I.M.; Brown, L.G.; True, L.D.; Kollath, L.; Lucas, J.M.; Lam, H.-M.; Dumpit, R.; Corey, E.; Chéry, L.; et al. SRRM4 Expression and the Loss of REST Activity May Promote the Emergence of the Neuroendocrine Phenotype in Castration-Resistant Prostate Cancer. Clin. Cancer Res. 2015, 21, 4698–4708. [Google Scholar] [CrossRef] [PubMed]
- Yang, Y.; Zhu, G.; Yang, L.; Yang, Y. Targeting CD24 as a Novel Immunotherapy for Solid Cancers. Cell Commun. Signal. 2023, 21, 312. [Google Scholar] [CrossRef]
- Altevogt, P.; Sammar, M.; Hüser, L.; Kristiansen, G. Novel Insights into the Function of CD24: A Driving Force in Cancer. Int. J. Cancer 2021, 148, 546–559. [Google Scholar] [CrossRef]
- Ahmed, M.A.H.; Al-Attar, A.; Kim, J.; Watson, N.F.S.; Scholefield, J.H.; Durrant, L.G.; Ilyas, M. CD24 Shows Early Upregulation and Nuclear Expression but Is Not a Prognostic Marker in Colorectal Cancer. J. Clin. Pathol. 2009, 62, 1117–1122. [Google Scholar] [CrossRef]
- Sheng, Y.; Li, K.; Ma, S.; Zhang, C.; Li, F.; Wei, N.; Xu, J.; Xue, R. Nuclear CD24 Promotes IL-6 Secretion in Fibroblasts. J. Transl. Med. 2025, 23, 464. [Google Scholar] [CrossRef]
- Weng, C.-C.; Ding, P.-Y.; Liu, Y.-H.; Hawse, J.R.; Subramaniam, M.; Wu, C.-C.; Lin, Y.-C.; Chen, C.-Y.; Hung, W.-C.; Cheng, K.-H. Mutant Kras-Induced Upregulation of CD24 Enhances Prostate Cancer Stemness and Bone Metastasis. Oncogene 2019, 38, 2005–2019. [Google Scholar] [CrossRef]
- Tatemoto, K. Neuropeptide Y: History and Overview. In Neuropeptide Y and Related Peptides. Handbook of Experimental Pharmacology; Michel, M.C., Ed.; Springer: Berlin, Heidelberg, 2004; Volume 162, pp. 1–21. [Google Scholar]
- Iglesias-Gato, D.; Wikström, P.; Tyanova, S.; Lavallee, C.; Thysell, E.; Carlsson, J.; Hägglöf, C.; Cox, J.; Andrén, O.; Stattin, P.; et al. The Proteome of Primary Prostate Cancer. Eur. Urol. 2016, 69, 942–952. [Google Scholar] [CrossRef]
- Ueda, K.; Tatsuguchi, A.; Saichi, N.; Toyama, A.; Tamura, K.; Furihata, M.; Takata, R.; Akamatsu, S.; Igarashi, M.; Nakayama, M.; et al. Plasma Low-Molecular-Weight Proteome Profiling Identified Neuropeptide-Y as a Prostate Cancer Biomarker Polypeptide. J. Proteome Res. 2013, 12, 4497–4506. [Google Scholar] [CrossRef]
- Tong, Y.; Tan, Z.; Wang, P.; Gao, X. A Machine Learning Method for Predicting Biomarkers Associated with Prostate Cancer. Front. Biosci.-Landmark 2023, 28, 333. [Google Scholar] [CrossRef] [PubMed]
- Ayzman, A.; Pachynski, R.K.; Reimers, M.A. PSMA-Based Therapies and Novel Therapies in Advanced Prostate Cancer: The Now and the Future. Curr. Treat. Options Oncol. 2025, 26, 375–384. [Google Scholar] [CrossRef]
- Abida, W.; Beltran, H.; Raychaudhuri, R. State of the Art: Personalizing Treatment for Patients With Metastatic Castration-Resistant Prostate Cancer. Am. Soc. Clin. Oncol. Educ. Book. 2025, 45, e473636. [Google Scholar] [CrossRef] [PubMed]
- Labrecque, M.P.; Coleman, I.M.; Brown, L.G.; True, L.D.; Kollath, L.; Lakely, B.; Nguyen, H.M.; Yang, Y.C.; da Costa, R.M.G.; Kaipainen, A.; et al. Molecular Profiling Stratifies Diverse Phenotypes of Treatment-Refractory Metastatic Castration-Resistant Prostate Cancer. J. Clin. Investig. 2019, 129, 4492–4505. [Google Scholar] [CrossRef]
- Labrecque, M.P.; Brown, L.G.; Coleman, I.M.; Lakely, B.; Brady, N.J.; Lee, J.K.; Nguyen, H.M.; Li, D.; Hanratty, B.; Haffner, M.C.; et al. RNA Splicing Factors SRRM3 and SRRM4 Distinguish Molecular Phenotypes of Castration-Resistant Neuroendocrine Prostate Cancer. Cancer Res. 2021, 81, 4736–4750. [Google Scholar] [CrossRef]
- JASP, Version 0.19.3; JASP Team: Amsterdam, The Netherlands, 2025.
- Sigorski, D.; Wesołowski, W.; Gruszecka, A.; Gulczyński, J.; Zieliński, P.; Misiukiewicz, S.; Kitlińska, J.; Iżycka-Świeszewska, E. Neuropeptide Y and Its Receptors in Prostate Cancer: Associations with Cancer Invasiveness and Perineural Spread. J. Cancer Res. Clin. Oncol. 2023, 149, 5803–5822. [Google Scholar] [CrossRef]
- Boussadia, B.; Gangarossa, G.; Mselli-Lakhal, L.; Rousset, M.-C.; de Bock, F.; Lassere, F.; Ghosh, C.; Pascussi, J.-M.; Janigro, D.; Marchi, N. Lack of CAR Impacts Neuronal Function and Cerebrovascular Integrity in Vivo. Exp. Neurol. 2016, 283, 39–48. [Google Scholar] [CrossRef]
- Duex, J.E.; Owens, C.; Chauca-Diaz, A.; Dancik, G.M.; Vanderlinden, L.A.; Ghosh, D.; Leivo, M.Z.; Hansel, D.E.; Theodorescu, D. Nuclear CD24 Drives Tumor Growth and Is Predictive of Poor Patient Prognosis. Cancer Res. 2017, 77, 4858–4867. [Google Scholar] [CrossRef]
- Sajedifar, M.; Jafarabadi Ashtiani, A.; Jalali Nadoushan, M. Differences in CD24 Expression Between Prostate Adenocarcinoma and Benign Prostatic Hyperplasia: A Cross-Sectional Study. Iran. J. Pathol. 2024, 19, 306–310. [Google Scholar] [CrossRef]
- Maurer, J.; Eugster, P.J.; Collins, K.; Vocat, C.; Oke, J.; Nicholson, B.; Rakauskas, A.; Grouzmann, E.; Valerio, M. Neuropeptide Y and Derivates Are Not Ready for Prime Time in Prostate Cancer Early Detection. Eur. Urol. Open Sci. 2024, 66, 12–15. [Google Scholar] [CrossRef] [PubMed]
- Leis-Filho, A.F.; Lainetti, P.d.F.; Franzoni, M.S.; Palmieri, C.; Kobayshi, P.E.; Laufer-Amorim, R.; Fonseca-Alves, C.E. A Comparative in Silico Analysis of CD24’s Prognostic Value in Human and Canine Prostate Cancer. J. Pers. Med. 2021, 11, 232. [Google Scholar] [CrossRef] [PubMed]
- Kristiansen, G.; Pilarsky, C.; Pervan, J.; Stürzebecher, B.; Stephan, C.; Jung, K.; Loening, S.; Rosenthal, A.; Dietel, M. CD24 Expression Is a Significant Predictor of PSA Relapse and Poor Prognosis in Low Grade or Organ Confined Prostate Cancer. Prostate 2004, 58, 183–192. [Google Scholar] [CrossRef]
- Liu, A.; Furusato, B.; Ravindranath, L.; Chen, Y.; Srikantan, V.; Mcleod, D.G.; Petrovics, G.; Srivastava, S. Quantitative Analysis of a Panel of Gene Expression in Prostate Cancer—With Emphasis on NPY Expression Analysis. J. Zhejiang Univ. Sci. B 2007, 8, 853–859. [Google Scholar] [CrossRef] [PubMed]
- Alshalalfa, M.; Nguyen, P.L.; Beltran, H.; Chen, W.S.; Davicioni, E.; Zhao, S.G.; Rebbeck, T.R.; Schaeffer, E.M.; Lotan, T.L.; Feng, F.Y.; et al. Transcriptomic and Clinical Characterization of Neuropeptide Y Expression in Localized and Metastatic Prostate Cancer: Identification of Novel Prostate Cancer Subtype with Clinical Implications. Eur. Urol. Oncol. 2019, 2, 405–412. [Google Scholar] [CrossRef]
- Cheng, Y.; Tang, X.-Y.; Li, Y.-X.; Zhao, D.-D.; Cao, Q.-H.; Wu, H.-X.; Yang, H.-B.; Hao, K.; Yang, Y. Depression-Induced Neuropeptide Y Secretion Promotes Prostate Cancer Growth by Recruiting Myeloid Cells. Clin. Cancer Res. 2019, 25, 2621–2632. [Google Scholar] [CrossRef]
- Sigorski, D.; Gulczyński, J.; Sejda, A.; Rogowski, W.; Iżycka-Świeszewska, E. Investigation of Neural Microenvironment in Prostate Cancer in Context of Neural Density, Perineural Invasion, and Neuroendocrine Profile of Tumors. Front. Oncol. 2021, 11, 710899. [Google Scholar] [CrossRef]
- Ding, Y.; Lee, M.; Gao, Y.; Bu, P.; Coarfa, C.; Miles, B.; Sreekumar, A.; Creighton, C.J.; Ayala, G. Neuropeptide Y Nerve Paracrine Regulation of Prostate Cancer Oncogenesis and Therapy Resistance. Prostate 2021, 81, 58–71. [Google Scholar] [CrossRef] [PubMed]
- Matos, L.L.d.; Trufelli, D.C.; de Matos, M.G.L.; da Silva Pinhal, M.A. Immunohistochemistry as an Important Tool in Biomarkers Detection and Clinical Practice. Biomark. Insights 2010, 5, 9–20. [Google Scholar] [CrossRef]
- Uhlén, M.; Fagerberg, L.; Hallström, B.M.; Lindskog, C.; Oksvold, P.; Mardinoglu, A.; Sivertsson, Å.; Kampf, C.; Sjöstedt, E.; Asplund, A.; et al. Proteomics. Tissue-Based Map of the Human Proteome. Science 2015, 347, 1260419. [Google Scholar] [CrossRef]
- Tomić, K.; Kostevšek, N.; Romeo, S.; Bassanini, I. Neuropeptide Y Receptors 1 and 2 as Molecular Targets in Prostate and Breast Cancer Therapy. Biomed. Pharmacother. 2025, 187, 118117. [Google Scholar] [CrossRef]
- Bodin, S.; Peuker, L.C.; Jestin, E.; Alves, I.D.; Velasco, V.; Ait-Arsa, I.; Schollhammer, R.; Lamare, F.; Vimont, D.; MacGrogan, G.; et al. Development of Radiopharmaceuticals for NPY Receptor-5 (Y5) Nuclear Imaging in Tumors by Synthesis of Specific Agonists and Investigation of Their Binding Mode. Bioconjug. Chem. 2023, 34, 2014–2021. [Google Scholar] [CrossRef] [PubMed]
- Sigorski, D.; Sejda, A.; Abualsaud, N.; Krawczyk, E.; Izycka-Swieszewska, E.; Kitlinska, J. Neuropeptide Y in Cancer—Biological Functions and Potential Clinical Implications. Cancer Metastasis Rev. 2025, 44, 21. [Google Scholar] [CrossRef] [PubMed]
- Söhngen, C.; Thomas, D.J.; Skowron, M.A.; Bremmer, F.; Eckstein, M.; Stefanski, A.; Driessen, M.D.; Wakileh, G.A.; Stühler, K.; Altevogt, P.; et al. CD24 Targeting with NK-CAR Immunotherapy in Testis, Prostate, Renal and (Luminal-Type) Bladder Cancer and Identification of Direct CD24 Interaction Partners. FEBS J. 2023, 290, 4864–4876. [Google Scholar] [CrossRef] [PubMed]
- Nandagopal, S.; Choudhary, G.; Sankanagoudar, S.; Banerjee, M.; Elhence, P.; Jena, R.; Selvi, M.K.; Shukla, K.K. Expression of Stem Cell Markers as Predictors of Therapeutic Response in Metastatic Prostate Cancer Patients. Urol. Oncol. 2024, 42, 68.e21–68.e31. [Google Scholar] [CrossRef]
- Ghoderao, P.; Kwiatkowska-Borowczyk, E.; Sahare, S.; Dams-Kozlowska, H. Targeting Drug-Tolerant Persister Cancer Cells: Can Nanomaterial-Based Strategies Be Helpful for Anti-DTP Therapies? Pharmaceutics 2025, 17, 1428. [Google Scholar] [CrossRef]
- Brata, R.D.; Marcut, L.; Barb, A.C.; Manole, A.; Ciolofan, A.; Dumitru, C.S.; Zara, F.; Patrascu, R. MicroRNAs as Emerging Therapeutic Targets Modulating the Tumor Microenvironment in Head and Neck Squamous Cell Carcinoma. Int. J. Mol. Sci. 2025, 26, 10794. [Google Scholar] [CrossRef]
- Swain, A.; Jena, S.R.; Samanta, L. Smart Nanocarriers for Cancer: Harnessing Exosomes and Lipid Systems in Photodynamic and Immunotherapy. Front. Immunol. 2025, 16, 1687953. [Google Scholar] [CrossRef]
- Nie, A.A.; Taylor, B.K. The Pharmacotherapeutic Potential of Neuropeptide Y for Chronic Pain. J. Intern. Med. 2025, 298, 280–296. [Google Scholar] [CrossRef]
- Lillard, J.W.; Moses, K.A.; Mahal, B.A.; George, D.J. Racial Disparities in Black Men with Prostate Cancer: A Literature Review. Cancer 2022, 128, 3787–3795. [Google Scholar] [CrossRef]
- Stock, S.R.; Burns, M.T.; Waller, J.; De Hoedt, A.M.; Parrish, J.A.; Ghate, S.; Kim, J.; Shui, I.M.; Freedland, S.J. Racial and Ethnic Differences in Prostate Cancer Epidemiology Across Disease States in the VA. JAMA Netw. Open 2024, 7, e2445505. [Google Scholar] [CrossRef]
- Liu, W.; Zhang, Y.; Wei, S.; Bae, S.; Yang, W.-H.; Smith, G.J.; Mohler, J.L.; Fontham, E.T.H.; Bensen, J.T.; Sonpavde, G.P.; et al. A CD24-P53 Axis Contributes to African American Prostate Cancer Disparities. Prostate 2020, 80, 609–618. [Google Scholar] [CrossRef]






| Number of patients | 127 |
| Median age at prostatectomy (range) | 59 (35–78) |
| Median serum PSA prior to prostatectomy in ng/mL (range) | 6.3 (1.1–67.3) |
| Gleason score (range) | 4–8 |
| Median tumor volume in cm3 (range) | 2.8 (0.25–9.5) |
| Number with positive margins | 40/127 (31.5%) |
| Number with seminal vesicle involvement | 3/123 (2.4%) |
| (4 unknown) | |
| Number of cancers that relapsed | 65/127 (50.8%) |
| Median months to recurrence (range) | 36.4 (6.0–148.3) |
| Median months of follow-up in non-recurrent cases (range) | 81.6 (49.9–162.8) |
| Patient Characteristics | |
| Number of patients | 34 |
| Median age at diagnosis in years (range) | 63.0 (43.4–77.1) |
| Median age at death in years (range) | 67.3 (44.7–82.7) |
| Median survival after diagnosis in years (range) | 5.4 (1.0–25.0) |
| Median PSA at death in ng/mL (range) | 10.5 (0.7–1316.0) |
| Gleason score (range) | 5–9 |
| Race | 31 Caucasians |
| 1 Pacific Islander | |
| 1 Hispanic/Latino | |
| 1 Unknown | |
| Bone Metastases/Therapies | |
| Number of patients with clinically detected bone metastases | 33/34 (97.1%) |
| Median survival after first bone metastases in years (range) | 1.7 (0.2–9.2) |
| Number of patients receiving bisphosphonate | 20/33 (60.6%) |
| Median treatment duration in months (range) | 14.7 (1.0–108.6) |
| Androgen Ablation Therapy | |
| Number of patients receiving androgen ablation | 34 (100%) |
| Median treatment duration in years (range) | 4.0 (1.0–12.9) |
| Number of patients receiving: | |
| Abiraterone | 8 (23.5%) |
| Enzalutamide | 4 (11.8%) |
| Both | 12 (35.3%) |
| Other Therapies | |
| Ketoconazole | 7 (20.6%) |
| Diethylstilbestrol (DES)/estrogen | 4 (11.8%) |
| DES and ketoconazole | 2 (5.9%) |
| Corticosteroids | 25 (73.5%) |
| Taxotere | 26 (76.5%) |
| Cabazitaxel | 7 (20.6%) |
| Taxol | 5 (14.7%) |
| Carboplatin | 12 (35.3%) |
| Cisplatin | 2 (5.9%) |
| Estramustine | 1 (2.9%) |
| Mitoxantrone | 1 (2.9%) |
| Apalutamide (ARN-509) | 1 (2.9%) |
| Sipuleucel-T (Provenge) vaccine | 6 (17.6%) |
| (A) | |||||||
|---|---|---|---|---|---|---|---|
| Clinical Variables | Cytoplasmic NPY | ||||||
| Negative | Positive | ||||||
| Age at diagnosis | 17 | 17 | |||||
| Age at first bone metastasis | 16 | 17 | |||||
| Age at death | 17 | 16 | |||||
| Survival from diagnosis | 17 | 17 | |||||
| Bone metastasis delay from diagnosis | 15 | 14 | |||||
| Survival from first bone metastasis | 16 | 17 | |||||
| Androgen ablation—death | 17 | 17 | |||||
| Androgen independence | 16 | 16 | |||||
| Serum PSA at diagnosis | 15 | 17 | |||||
| Final serum PSA | 17 | 16 | |||||
| (B) | |||||||
| Cytoplasmic NPY | Deviance | AIC | df | Dispersion | 2 | p-Value (Compared to Intercept-Only Model) | McFadden R2 |
| Model statistics | 41.757 | 45.757 | 31 | 1.35 | 3.961 | 0.047 | 0.087 |
| Clinical variable | Odds Ratio (95% CI) | p-Value (Wald Test) | Sensitivity | Specificity | Overall % Correct Predictions | ||
| Final serum PSA (ng/mL) | 0.999 (0.998–1.000) | 0.077 | 0.750 | 0.588 | 66.7 | ||
| (A) | |||||||
|---|---|---|---|---|---|---|---|
| Dependent Variable | Deviance | AIC | df | p-Value (Compared to Saturated Model) | Dispersion | 2 | p-Value (Compared to Intercept-Only Model) |
| Nuclear CD24 | 23.857 | 244.947 | 21 | 0.300 | 1.14 | 16.580 | 0.022 |
| Membranous CD24 | 15.788 | 279.609 | 20 | 0.730 | 0.79 | 3.751 | 0.368 |
| Cytoplasmic NPY | 12.729 | 116.833 | 11 | 0.311 | 1.16 | 23.188 | 0.012 |
| (B) | |||||||
| Nuclear CD24 | Exponentiated Coefficient Estimate (eβ) (95% CI) | % Change | p-Value | Corrected p-Value | |||
| Androgen ablation—death (log years) | 18.467 (1.446–202.958) | +1746.7 | 0.022 | 0.132 | |||
| Serum PSA at diagnosis (log ng/mL) | 0.785 (0.416–1.422) | −21.5 | 0.457 | 1.000 | |||
| Age at diagnosis (years) | 1.024 (0.966–1.082) | +2.4 | 0.305 | 1.000 | |||
| Survival from first bone metastasis (log years) | 1.782 (0.586–5.217) | +78.2 | 0.302 | 1.000 | |||
| Final serum PSA (log ng/mL) | 1.510 (1.82–2.085) | +51.0 | 0.008 | 0.048 | |||
| Androgen independence (log years) | 0.182 (0.058–0.592) | −81.8 | 0.019 | 0.114 | |||
| Membranous CD24 | Exponentiated Coefficient Estimate (eβ) (95% CI) | % Change | p-Value | Corrected p-Value | |||
| Androgen ablation—death (log years) | 1.579 (0.214–9.806) | +57.9 | 0.635 | 1.000 | |||
| Serum PSA at diagnosis (log ng/mL) | 0.819 (0.483–1.412) | −18.1 | 0.438 | 1.000 | |||
| Age at diagnosis (years) | 1.036 (0.998–1.073) | +3.6 | 0.070 | 0.420 | |||
| Survival from first bone metastasis (log years) | 1.179 (0.511–2.617) | +17.9 | 0.717 | 1.000 | |||
| Final serum PSA (log ng/mL) | 0.929 (0.728–1.174) | −7.1 | 0.519 | 1.000 | |||
| Androgen independence (log years) | 0.434 (0.139–1.530) | −56.6 | 0.132 | 0.792 | |||
| Cytoplasmic NPY | Exponentiated Coefficient Estimate (eβ) (95% CI) | % Change | p-Value | Corrected p-Value | |||
| Survival from first bone metastasis (log years) | 10.549 (2.452–38.823) | +954.9 | 0.003 | 0.012 | |||
| Androgen independence (log years) | 5.333 (0.944–38.513) | +433.3 | 0.080 | 0.32 | |||
| Androgen ablation–death (log years) | 1.597 (0.064–32.590) | +59.7 | 0.767 | 1.000 | |||
| Age at diagnosis (years) | 0.993 (0.932–1.050) | −0.7 | 0.836 | 1.000 | |||
| CD24 | rs | p-Value | Corrected p-Value | n |
|---|---|---|---|---|
| AR | 0.106 | 0.204 | 0.816 | 144 |
| CHGA | 0.015 | 0.859 | 1.000 | 144 |
| SYP | 0.025 | 0.765 | 1.000 | 144 |
| KLK3/PSA | −0.018 | 0.832 | 1.000 | 144 |
| NPY | rs | p-Value | Corrected p-Value | n |
| AR | 0.313 | <0.001 | <0.004 | 144 |
| CHGA | −0.052 | 0.538 | 1.000 | 144 |
| SYP | −0.170 | 0.042 | 0.168 | 144 |
| KLK3/PSA | 0.400 | <0.001 | <0.004 | 144 |
| (A) | (B) | |||||||||||
|---|---|---|---|---|---|---|---|---|---|---|---|---|
| Nuclear CD24 | − | + | 2 | p-Value | Corrected p-Value | Log Odds Ratio (95% CI) | Cramer’s V (df: 1) | rs | p-Value | Corrected p-Value | n | |
| AR | − | 31 | 26 | 10.838 | <0.001 | <0.004 | 1.192 (0.470–1.913) | 0.282 | −0.074 | 0.580 | 1.000 | 58 |
| + | 21 | 58 | ||||||||||
| CHGA | − | 40 | 63 | 0.065 | 0.799 | 1.000 | 0.105 (−0.707–0.918) | 0.022 | −0.500 | 0.021 | 0.084 | 21 |
| + | 12 | 21 | ||||||||||
| SYP | − | 38 | 55 | 0.858 | 0.354 | 1.000 | 0.358 (−0.402–1.119) | 0.079 | 0.032 | 0.870 | 1.000 | 29 |
| + | 14 | 29 | ||||||||||
| KLK3/PSA | − | 25 | 22 | 6.803 | 0.009 | 0.036 | 0.959 (0.229–1.689) | 0.224 | 0.161 | 0.212 | 0.848 | 62 |
| + | 27 | 62 | ||||||||||
| Membranous CD24 | − | + | 2 | p-Value | Corrected p-Value | Log Odds Ratio (95% CI) | Cramer’s V (df: 1) | rs | p-Value | Corrected p-Value | n | |
| AR | − | 7 | 50 | 0.233 | 0.629 | 1.000 | −0.246 (−1.248–0.755) | 0.041 | 0.060 | 0.630 | 1.000 | 67 |
| + | 12 | 67 | ||||||||||
| CHGA | − | 15 | 88 | 0.124 | 0.725 | 1.000 | 0.212 (−0.968–1.392) | 0.030 | 0.387 | 0.038 | 0.152 | 29 |
| + | 4 | 29 | ||||||||||
| SYP | − | 14 | 79 | 0.287 | 0.592 | 1.000 | 0.298 (−0.794–1.390) | 0.046 | −0.037 | 0.829 | 1.000 | 37 |
| + | 5 | 38 | ||||||||||
| KLK3/PSA | − | 5 | 42 | 0.664 | 0.415 | 1.000 | −0.450 (−1.539–0.639) | 0.070 | 0.010 | 0.930 | 1.000 | 75 |
| + | 14 | 75 | ||||||||||
| Cytoplasmic NPY | − | + | 2 | p-Value | Corrected p-Value | Log Odds Ratio (95% CI) | Cramer’s V (df: 1) | rs | p-Value | Corrected p-Value | n | |
| AR | − | 48 | 9 | 1.018 | 0.313 | 1.000 | 0.453 (−0.432–1.338) | 0.087 | 0.049 | 0.848 | 1.000 | 18 |
| + | 61 | 18 | ||||||||||
| CHGA | − | 82 | 21 | 0.076 | 0.782 | 1.000 | −0.142 (−1.148–0.864) | 0.024 | −0.448 | 0.373 | 1.000 | 6 |
| + | 27 | 6 | ||||||||||
| SYP | − | 71 | 22 | 2.674 | 0.102 | 0.408 | −0.857 (−1.904–0.191) | 0.140 | −0.821 | 0.089 | 0.356 | 5 |
| + | 38 | 5 | ||||||||||
| KLK3/PSA | − | 38 | 9 | 0.022 | 0.881 | 1.000 | 0.068 (−0.824–0.960) | 0.013 | 0.266 | 0.285 | 1.000 | 18 |
| + | 71 | 18 | ||||||||||
Disclaimer/Publisher’s Note: The statements, opinions and data contained in all publications are solely those of the individual author(s) and contributor(s) and not of MDPI and/or the editor(s). MDPI and/or the editor(s) disclaim responsibility for any injury to people or property resulting from any ideas, methods, instructions or products referred to in the content. |
© 2026 by the authors. Licensee MDPI, Basel, Switzerland. This article is an open access article distributed under the terms and conditions of the Creative Commons Attribution (CC BY) license.
Share and Cite
McHenry, P.R.; Fakhruddin, N.; Homer, K.; Gil da Costa, R.M.; True, L.D.; Morrissey, C. Characterization and Evaluation of CD24 and NPY as Biomarkers for Metastatic Castration-Resistant Prostate Cancer. Diagnostics 2026, 16, 657. https://doi.org/10.3390/diagnostics16050657
McHenry PR, Fakhruddin N, Homer K, Gil da Costa RM, True LD, Morrissey C. Characterization and Evaluation of CD24 and NPY as Biomarkers for Metastatic Castration-Resistant Prostate Cancer. Diagnostics. 2026; 16(5):657. https://doi.org/10.3390/diagnostics16050657
Chicago/Turabian StyleMcHenry, Peter R., Najla Fakhruddin, Kevin Homer, Rui M. Gil da Costa, Lawrence D. True, and Colm Morrissey. 2026. "Characterization and Evaluation of CD24 and NPY as Biomarkers for Metastatic Castration-Resistant Prostate Cancer" Diagnostics 16, no. 5: 657. https://doi.org/10.3390/diagnostics16050657
APA StyleMcHenry, P. R., Fakhruddin, N., Homer, K., Gil da Costa, R. M., True, L. D., & Morrissey, C. (2026). Characterization and Evaluation of CD24 and NPY as Biomarkers for Metastatic Castration-Resistant Prostate Cancer. Diagnostics, 16(5), 657. https://doi.org/10.3390/diagnostics16050657

