Sign in to use this feature.

Years

Between: -

Subjects

remove_circle_outline
remove_circle_outline
remove_circle_outline
remove_circle_outline
remove_circle_outline
remove_circle_outline
remove_circle_outline
remove_circle_outline
remove_circle_outline

Journals

remove_circle_outline
remove_circle_outline
remove_circle_outline
remove_circle_outline
remove_circle_outline
remove_circle_outline
remove_circle_outline
remove_circle_outline
remove_circle_outline
remove_circle_outline
remove_circle_outline
remove_circle_outline
remove_circle_outline
remove_circle_outline
remove_circle_outline
remove_circle_outline
remove_circle_outline
remove_circle_outline

Article Types

Countries / Regions

remove_circle_outline
remove_circle_outline
remove_circle_outline
remove_circle_outline
remove_circle_outline
remove_circle_outline
remove_circle_outline
remove_circle_outline

Search Results (1,559)

Search Parameters:
Keywords = cancer control and prevention

Order results
Result details
Results per page
Select all
Export citation of selected articles as:
17 pages, 2521 KB  
Article
SUMOylation Protects Endothelial Cell-Expressed Leukocyte-Specific Protein 1 from Ubiquitination-Mediated Proteasomal Degradation and Facilitates Its Nuclear Export
by Mokarram Hossain, Jiannan Huang, Yang Su, Md Rafikul Islam, Mohammad Alinoor Rahman, Francisco S. Cayabyab and Lixin Liu
Int. J. Mol. Sci. 2026, 27(2), 1111; https://doi.org/10.3390/ijms27021111 - 22 Jan 2026
Abstract
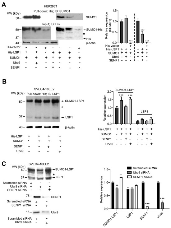
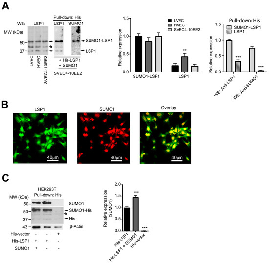
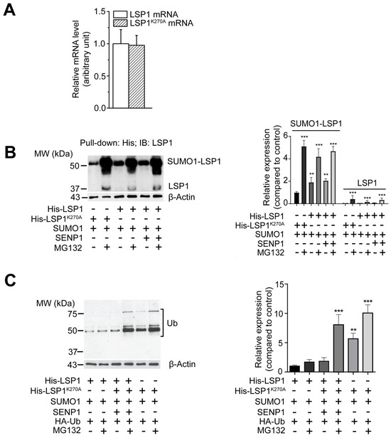
Leukocyte-specific protein 1 (LSP1) is known as an endothelial gatekeeper because it controls endothelial permeability and transendothelial cell migration, including that of leukocytes and potentially metastatic cancer cells. In endothelial cells, LSP1 is predominantly in the nucleus under resting conditions but translocates to [...] Read more.
Leukocyte-specific protein 1 (LSP1) is known as an endothelial gatekeeper because it controls endothelial permeability and transendothelial cell migration, including that of leukocytes and potentially metastatic cancer cells. In endothelial cells, LSP1 is predominantly in the nucleus under resting conditions but translocates to extranuclear compartments upon stimulation with TNF-α. The discrepancy between its predicted molecular weight (~37 kDa) and its observed migration on SDS-PAGE (≥52 kDa), along with its dynamic subcellular distribution, suggests a possible post-translational modification by SUMOylation. To investigate this, we examined endogenous LSP1 in murine primary endothelial cells and overexpressed recombinant LSP1 in murine endothelial (SVEC4-10EE2) and HEK293T cells. Our results demonstrate that LSP1 is SUMOylated by SUMO1, with Ubc9 serving as the conjugating enzyme and SENP1 as the deSUMOylating protease. Site-directed mutagenesis of lysines K270 and K318 abolished SUMOylation, resulting in a marked reduction in LSP1 steady-state levels. This reduction was attributed to enhanced ubiquitination and accelerated proteasomal degradation of LSP1 in the SUMOylation-deficient state. Furthermore, deSUMOylation impaired the TNF-α-induced translocation of LSP1 from the nucleus to extranuclear compartments, particularly the cytoskeleton. In summary, our findings establish that LSP1 is a SUMO1-modified protein. SUMOylation stabilizes LSP1 by preventing proteasomal degradation and is essential for its proper subcellular trafficking in endothelial cells in response to inflammatory stimuli. Full article
(This article belongs to the Special Issue Advances and Insights in Tumorigenesis and Tumor Metastasis)
Show Figures

Figure 1

14 pages, 490 KB  
Article
Prostate Cancer in the MENA Region: Attributable Burden of Behavioral and Environmental Exposures
by Magie Tamraz, Razan Al Tartir, Sara El Meski and Sally Temraz
Toxics 2026, 14(1), 96; https://doi.org/10.3390/toxics14010096 - 21 Jan 2026
Abstract
Background: Prostate cancer in the Middle East and North Africa (MENA) region is shaped by a complex interplay of behavioral and environmental risk factors, yet comprehensive estimates of preventable cases remain scarce. To address this gap, we estimated population-attributable fractions (PAFs) for a [...] Read more.
Background: Prostate cancer in the Middle East and North Africa (MENA) region is shaped by a complex interplay of behavioral and environmental risk factors, yet comprehensive estimates of preventable cases remain scarce. To address this gap, we estimated population-attributable fractions (PAFs) for a range of modifiable exposures among men aged 50 years and older and assessed potential reductions in incidence under feasible intervention scenarios. Methods: Regional prevalence data were combined with relative risks from meta-analyses to compute closed-form PAFs for tobacco smoking, obesity, physical inactivity, high dairy and calcium intake, heavy alcohol use, drinking water nitrates, trihalomethanes, arsenic, lead, selenium status, ambient PM2.5 and NO2, and occupational diesel exhaust, covering an estimated 47 million men. Estimates were validated using a synthetic cohort simulation of 100,000 individuals, with uncertainty quantified through Monte Carlo sampling. Results: Results showed that drinking water nitrate exposure accounted for the largest single fraction (17.4%), followed by tobacco smoking (9.5%), physical inactivity (6.7%), and trihalomethane exposure (5.0%), while other exposures contributed smaller but meaningful shares. Joint elimination of all exposures projected a 45.5% reduction in incidence, and simultaneous feasible reductions in four targeted exposures yielded a combined potential impact fraction of 12.1%. Conclusions: These findings suggest that integrated water quality management, tobacco control, lifestyle interventions, and targeted environmental surveillance should be prioritized to reduce prostate cancer burden in the MENA region. However, estimates of drinking-water nitrate exposure rely on limited evidence from a single case–control study with a relatively small sample size, and should therefore be considered exploratory and primarily hypothesis-generating. Full article
Show Figures

Graphical abstract

43 pages, 2780 KB  
Review
Molecular and Immune Mechanisms Governing Cancer Metastasis, Including Dormancy, Microenvironmental Niches, and Tumor-Specific Programs
by Dae Joong Kim
Int. J. Mol. Sci. 2026, 27(2), 875; https://doi.org/10.3390/ijms27020875 - 15 Jan 2026
Viewed by 180
Abstract
Metastasis is still the leading cause of cancer-related death. It happens when disseminated tumor cells (DTCs) successfully navigate a series of steps and adapt to the unique conditions of distant organs. In this review, key molecular and immune mechanisms that shape metastatic spread, [...] Read more.
Metastasis is still the leading cause of cancer-related death. It happens when disseminated tumor cells (DTCs) successfully navigate a series of steps and adapt to the unique conditions of distant organs. In this review, key molecular and immune mechanisms that shape metastatic spread, long-term survival, and eventual outgrowth are examined, with a focus on how tumor-intrinsic programs interact with extracellular matrix (ECM) remodeling, angiogenesis, and immune regulation. Gene networks that sustain tumor-cell plasticity and invasion are described, including EMT-linked transcription factors such as SNAIL and TWIST, as well as broader transcriptional regulators like SP1. Also, how epigenetic mechanisms, such as EZH2 activity, DNA methylation, chromatin remodeling, and noncoding RNAs, lock in pro-metastatic states and support adaptation under therapeutic pressure. Finally, proteases and matrix-modifying enzymes that physically and biochemically reshape tissues, including MMPs, uPA, cathepsins, LOX/LOXL2, and heparinase, are discussed for their roles in releasing stored growth signals and building permissive niches that enable seeding and colonization. In parallel, immune-evasion strategies that protect circulating and newly seeded tumor cells are discussed, including platelet-mediated shielding, suppressive myeloid populations, checkpoint signaling, and stromal barriers that exclude effector lymphocytes. A major focus is metastatic dormancy, cellular, angiogenic, and immune-mediated, framed as a reversible survival state regulated by stress signaling, adhesion cues, metabolic rewiring, and niche constraints, and as a key determinant of late relapse. Tumor-specific metastatic programs across mesenchymal malignancies (osteosarcoma, chondrosarcoma, and liposarcoma) and selected high-burden cancers (melanoma, hepatocellular carcinoma, glioblastoma, and breast cancer) are highlighted, emphasizing shared principles and divergent organotropisms. Emerging therapeutic strategies that target both the “seed” and the “soil” are also discussed, including immunotherapy combinations, stromal/ECM normalization, chemokine-axis inhibition, epigenetic reprogramming, and liquid-biopsy-enabled minimal residual disease monitoring, to prevent reactivation and improve durable control of metastatic disease. Full article
(This article belongs to the Special Issue Molecular Mechanism Involved in Cancer Metastasis)
Show Figures

Figure 1

34 pages, 1177 KB  
Review
Cannabidiol–Ion Channel Interactions Represent a Promising Preventive and Therapeutic Strategy in Hepatocellular Carcinoma
by María de Guadalupe Chávez-López, Arturo Avalos-Fuentes, Estrella del C. Cruz-Manzo, Pedro A. Aguirre-Arriaga, Benjamín Florán, Julio Isael Pérez-Carreón, Cecilia Bañuelos and Javier Camacho
Pathophysiology 2026, 33(1), 8; https://doi.org/10.3390/pathophysiology33010008 - 14 Jan 2026
Viewed by 154
Abstract
Hepatocellular carcinoma (HCC) is the main type of liver cancer and one of the malignancies with the highest mortality rates worldwide. HCC is associated with diverse etiological factors including alcohol use, viral infections, fatty liver disease, and liver cirrhosis (a major risk factor [...] Read more.
Hepatocellular carcinoma (HCC) is the main type of liver cancer and one of the malignancies with the highest mortality rates worldwide. HCC is associated with diverse etiological factors including alcohol use, viral infections, fatty liver disease, and liver cirrhosis (a major risk factor for HCC). Unfortunately, many patients are diagnosed at advanced stages of the disease and receive palliative treatment only. Therefore, early markers of HCC and novel therapeutic approaches are urgently needed. The endocannabinoid system is involved in various physiological processes such as motor coordination, emotional control, learning and memory, neuronal development, antinociception, and immunological processes. Interestingly, endocannabinoids modulate signaling pathways involved in cell survival, proliferation, apoptosis, autophagy, and immune response. Consistently, several cannabinoids have demonstrated potential antitumor properties in experimental models. The participation of metabotropic and ionotropic cannabinoid receptors in the biological effects of cannabinoids has been extensively described. In addition, cannabinoids interact with other targets, including several ion channels. Notably, several ion channels targeted by cannabinoids are involved in inflammation, proliferation, and apoptosis in liver diseases, including HCC. In this literature review, we describe and discuss both the endocannabinoid system and exogenous phytocannabinoids, such as cannabidiol and Δ9-tetrahydrocannabinol, along with their canonical receptors, as well as the cannabidiol-targeted ion channels and their role in liver cancer and its preceding liver diseases. The cannabidiol-ion channel association is an extraordinary opportunity in liver cancer prevention and therapy, with potential implications for several environments that are for the benefit of cancer patients, including sociocultural, public health, and economic systems. Full article
(This article belongs to the Section Cellular and Molecular Mechanisms)
Show Figures

Graphical abstract

14 pages, 632 KB  
Article
Mitigating Indoor Radon Exposure: The Effect of Air Purifiers on Radon Progeny
by Katarzyna Wołoszczuk, Zuzanna Pawłowska, Mirosław Szyłak-Szydłowski, Maciej Norenberg and Joanna Lemańska
Sustainability 2026, 18(2), 823; https://doi.org/10.3390/su18020823 - 14 Jan 2026
Viewed by 121
Abstract
Radon is one of the leading causes of lung cancer worldwide. Following the implementation of the European Council Directive 2013/59/EURATOM, regular measurements of radon concentrations in workplaces have been carried out in European countries for approximately ten years. This provides a basis for [...] Read more.
Radon is one of the leading causes of lung cancer worldwide. Following the implementation of the European Council Directive 2013/59/EURATOM, regular measurements of radon concentrations in workplaces have been carried out in European countries for approximately ten years. This provides a basis for assessing the exposure of workers and the general population to radon, as well as for determining the need to implement measures aimed at reducing this exposure. In addition to commonly used methods that focus on eliminating radon sources or minimizing its ingress into buildings, there are also temporary measures available, such as using air purifiers to improve indoor air quality. Although they are not recommended as a standalone or definitive solution, they can be useful as an interim measure—until appropriate actions to reduce indoor radon concentrations are implemented. In this study, five commercially available air purifiers were tested under controlled laboratory conditions to assess their impact on radon and its decay products. The results show that none of the tested devices significantly reduced gaseous radon concentrations. However, the air purifiers were highly effective in removing radon progeny, achieving a 95–99% reduction in potential alpha energy concentration (PAEC) and reducing the equilibrium factor from 48 to 76% to 0–2%. From a sustainability perspective, these findings are relevant for public health protection, responsible consumer decision-making, and evidence-based indoor air quality management. By distinguishing between ineffective radon gas removal and effective reduction of dose-relevant decay products, this study supports sustainable risk mitigation strategies and helps prevent the misuse of energy- and resource-intensive technologies for purposes they cannot fulfill. Full article
(This article belongs to the Section Social Ecology and Sustainability)
Show Figures

Figure 1

22 pages, 6253 KB  
Review
Lung Cancer in Never-Smokers: Risk Factors, Driver Mutations, and Therapeutic Advances
by Po-Ming Chen, Yu-Han Huang and Chia-Ying Li
Diagnostics 2026, 16(2), 245; https://doi.org/10.3390/diagnostics16020245 - 12 Jan 2026
Viewed by 317
Abstract
Background and Objectives: Lung cancer in never-smokers (LCINS) has become a major global health concern, ranking as the fifth leading cause of cancer-related mortality. Unlike smoking-related lung cancer, LCINS arises from complex interactions between environmental carcinogens and distinct genomic alterations. This review [...] Read more.
Background and Objectives: Lung cancer in never-smokers (LCINS) has become a major global health concern, ranking as the fifth leading cause of cancer-related mortality. Unlike smoking-related lung cancer, LCINS arises from complex interactions between environmental carcinogens and distinct genomic alterations. This review summarizes current evidence on environmental risks, molecular features, and therapeutic progress shaping lung cancer management. Methods: A narrative review was conducted to examine risk factors for lung cancer in non-smokers. Studies reporting driver mutations in never-smokers and smokers were identified across major lung cancer histological subtypes, including small-cell lung cancer (SCLC), lung adenocarcinoma (LUAD), squamous cell carcinoma (SCC), and large-cell carcinoma (LCC). In addition, PubMed was searched for phase III trials and studies on targeted therapies related to driver mutations published between 2016 and 2025. Results: Environmental factors such as cooking oil fumes, radon, asbestos, arsenic, and fine particulate matter (PM2.5) are strongly associated with LCINS through oxidative stress, DNA damage, and chronic inflammation. EGFR, PIK3CA, OS9, MET, and STK11 mutations are characteristic of never-smokers, in contrast to TP53 mutations, which are more common in smokers. Recent advances in targeted therapy and immunotherapy have improved survival and quality of life, emphasizing the importance of molecular profiling for treatment selection. Conclusions: LCINS represents a distinct clinical and molecular entity shaped by complex interactions between environmental exposures and genetic susceptibility. Genetic alterations promote tumor immune evasion, facilitating cancer development and progression. Continued advances in air quality control, molecular diagnostics, and precision therapies are essential for prevention, early detection, and reduction of the global disease burden. Full article
(This article belongs to the Special Issue Lung Cancer: Screening, Diagnosis and Management: 2nd Edition)
Show Figures

Figure 1

24 pages, 2357 KB  
Article
Aberrant Activation of the Hedgehog Pathway in Cutaneous Melanoma: Therapeutic Potential of Pharmacological Inhibitors
by Federica Papaccio, Daniela Kovacs, Ramona Marrapodi, Silvia Caputo, Emilia Migliano, Elisa Melucci, Stefano Scalera, Carlo Cota, Marcello Maugeri-Saccà and Barbara Bellei
Int. J. Mol. Sci. 2026, 27(2), 762; https://doi.org/10.3390/ijms27020762 - 12 Jan 2026
Viewed by 152
Abstract
Cutaneous melanoma is a highly aggressive skin cancer prone to relapse and metastasis. Surgery is often curative when combined with early screening and prevention. However, in recurrent or advanced disease, the development of new targeted and immune therapies has demonstrated promising clinical outcomes, [...] Read more.
Cutaneous melanoma is a highly aggressive skin cancer prone to relapse and metastasis. Surgery is often curative when combined with early screening and prevention. However, in recurrent or advanced disease, the development of new targeted and immune therapies has demonstrated promising clinical outcomes, although the acquisition of resistance limits their effectiveness. Thus, new therapeutic approaches are needed. Emerging data indicate that the Hedgehog (Hh) pathway, which is essential for embryonic development, is aberrantly reactivated in melanoma and may represent a promising therapeutic target. Here, we demonstrate its chronic up-modulation in a panel of patient-derived cell lines and, by investigating the underlying molecular mechanisms, we excluded mutations in the principal components of the pathway. We observed reduced PTCH1 and SUFU repressors expression and GLI2 upregulation as common melanoma features. At the same time, copious SHH release, the principal PTCH1 ligand, evidenced autocrine Hh signaling activation. Consistently, a tendency of greater level of this factor resulted higher in the blood of patients compared to controls, confirming the relevance of ligand-dependent trigger in melanoma. The therapeutic potential of inhibiting the Hh pathway is highlighted by the reduced proliferation and migration observed in the presence of clinically approved pharmacological Hh antagonists. Profiling inflammatory mediators revealed significant modulation upon treatment with SMO inhibitors, possibly affecting chemotactic and immune functions. Collectively, these findings provide deeper insight into the role of the Hh pathway in melanoma and support the potential repurposing of Hh inhibitors as therapeutic agents for melanoma. Full article
(This article belongs to the Special Issue Skin Cancer: From Molecular Pathophysiology to Novel Treatment)
Show Figures

Figure 1

19 pages, 3098 KB  
Systematic Review
Olanzapine Plus Triple Antiemetic Therapy for the Prevention of Platinum-Based Delayed-Phase Chemotherapy-Induced Nausea and Vomiting: A Meta-Analysis
by Wenlin Gong, Hongxin Qie, Yuxiang Xu, Peiyuan Wang, Jinglin Gao and Mingxia Wang
Curr. Oncol. 2026, 33(1), 27; https://doi.org/10.3390/curroncol33010027 - 4 Jan 2026
Viewed by 215
Abstract
Background: Chemotherapy-induced nausea and vomiting (CINV) is a common treatment-related side effect that has a detrimental effect on the quality of life of patients with cancer and may lead to dose reductions or discontinuation of chemotherapy. This meta-analysis aims to explore the efficacy [...] Read more.
Background: Chemotherapy-induced nausea and vomiting (CINV) is a common treatment-related side effect that has a detrimental effect on the quality of life of patients with cancer and may lead to dose reductions or discontinuation of chemotherapy. This meta-analysis aims to explore the efficacy and safety of olanzapine plus triple antiemetic therapy for prevention of delayed-phase platinum-based CINV. Methods: Electronic databases (five English databases: (I) PubMed, (II) ScienceDirect, (III) The Cochrane Library, (IV) Scopus, and (V) EMBASE, and two Chinese databases: China National Knowledge Infrastructure and Wanfang Database) were searched for trials that evaluated the effectiveness and safety of olanzapine plus triple antiemetic in preventing platinum-based CINV. Efficacy was no nausea, complete control, and complete response (CR) rates in the acute, delayed, and overall phases after chemotherapy. Data were analyzed using the random effects model and fixed effects model. Results: A total of 18 trials involving 3110 patients were identified, including 9 controlled trials and 9 single-arm trials. The meta-analysis of nine studies, which showed significant heterogeneity (p = 0.002, I2 = 67%), demonstrated that the olanzapine (OLN) group had a significantly higher rate of delayed CR compared to the control group (OR: 2.33, 95% CI: 1.57–3.46, p < 0.00001). Compared with the Without OLN group, the With OLN group had a significant overall CR (OR: 2.18, 95% CI: 1.80–2.63, p < 0.00001, heterogeneity: p < 0.00001, I2 = 69%), and a significant acute CR (OR: 2.28, 95% CI: 1.45–3.58, p < 0.00001, heterogeneity: p = 0.04, I2 = 51%). The meta-analysis revealed that the With OLN group could significantly increase the risk of dry mouth compared to the Without OLN group (OR  =  2.60, 95% CI: 1.73–3.91). In terms of insomnia, the odds ratio for the With OLN group was significantly lower than that for the Without OLN group (OR = 0.60; 95% CI 0.41–0.89). Conclusions: The results of this meta-analysis provide robust evidence that adding olanzapine to standard triple therapy significantly improves the prevention of platinum-based delayed-phase CINV, a setting where current antiemetic regimens often prove suboptimal. However, it also increases the risk of certain adverse events, especially dry mouth. Clinical decisions should be made based on a thorough assessment of the therapeutic benefits and safety risks. Full article
(This article belongs to the Section Palliative and Supportive Care)
Show Figures

Figure 1

19 pages, 590 KB  
Article
A Novel Approach to Reducing Chemoresistance in Advanced Ovarian Cancer: The Effect of Itraconazole—A Single-Institution Randomized Placebo-Controlled Trial
by Ahmed E. S. Besheir, Sahar M. El-Hagar, Hesham A. Tawfik and Tarek M. Mostafa
Curr. Oncol. 2026, 33(1), 21; https://doi.org/10.3390/curroncol33010021 - 31 Dec 2025
Viewed by 260
Abstract
Background: The five-year survival rate of patients with ovarian cancer remains less than 50%, secondary to chemotherapy resistance. Purpose: This study aims to evaluate the effects of itraconazole as a supplementary treatment with paclitaxel and carboplatin on malignancy response and in preventing the [...] Read more.
Background: The five-year survival rate of patients with ovarian cancer remains less than 50%, secondary to chemotherapy resistance. Purpose: This study aims to evaluate the effects of itraconazole as a supplementary treatment with paclitaxel and carboplatin on malignancy response and in preventing the initial development of chemoresistance in chemotherapy-naïve patients with advanced ovarian epithelial cancer. Method: This randomized placebo-controlled double-blind study involved 60 chemotherapy-naïve patients with advanced epithelial ovarian malignancy who were randomized into two arms; the placebo and itraconazole groups. The placebo group received six chemotherapy cycles and four inactive capsules, while the itraconazole group received six chemotherapy cycles and 400 mg oral itraconazole for five days per cycle. Results: Following completion of six chemotherapy cycles and when contrasted with the control arm, the itraconazole arm demonstrated statistically significant improvements in tumor response. The objective response rate was 80% in the itraconazole group compared with 47% in the placebo group (p = 0.015), while the disease control rate was 100% versus 80%, respectively (p = 0.023). The median progression-free survival (PFS), defined as the time point at which 50% of patients experienced disease progression or death, was 13.5 months for the overall study population. PFS was evaluated as a fixed-time endpoint at 18 months following completion of chemotherapy for the overall study population. Progression-free survival was significantly improved in the itraconazole group, with 70% of patients remaining progression-free compared with 26.7% in the placebo group (p = 0.001). Also, the itraconazole group produced significant declines in the serum levels of CA-125 (p = 0.005) and p-glycoprotein (p = 0.042) with significant elevation in VEGFR-2 (p = 0.006) as compared to the control group. Itraconazole was safe and its use was associated with a significant improvement in the quality of life (QOL). Conclusions: Itraconazole could represent a promising add-on therapy to enhance tumor response to chemotherapy in patients with ovarian cancer. Full article
(This article belongs to the Section Gynecologic Oncology)
Show Figures

Graphical abstract

14 pages, 1308 KB  
Review
Ferroptosis—The “Double-Edged Sword” in Cancer: Mechanisms of Tumor Suppression/Resistance and Therapeutic Manipulation
by Danielle Quaranto, Nicole R. DeSouza, Michelle Carnazza, Augustine Moscatello, Humayun K. Islam, Xiu-Min Li, Raj K. Tiwari and Jan Geliebter
Biology 2026, 15(1), 67; https://doi.org/10.3390/biology15010067 - 30 Dec 2025
Viewed by 527
Abstract
Ferroptosis is a non-apoptotic, iron-dependent form of cell death. The characteristic accumulation of membrane lipid peroxides that occurs is controlled by several different mechanisms including redox homeostasis, the intracellular labile iron pool, and amino acid metabolism. In cancer, ferroptosis can contribute to either [...] Read more.
Ferroptosis is a non-apoptotic, iron-dependent form of cell death. The characteristic accumulation of membrane lipid peroxides that occurs is controlled by several different mechanisms including redox homeostasis, the intracellular labile iron pool, and amino acid metabolism. In cancer, ferroptosis can contribute to either tumor progression or tumor suppression. When promoted in cancer cells, ferroptosis plays an innately tumor-suppressive role; however, it can negatively affect anticancer immunity, allowing for tumor growth and progression. Cells that are traditionally known to be resistant to apoptosis and other forms of cell death have demonstrated susceptibility to ferroptosis, making this form of cell death particularly useful in terms of cancer therapeutics. This narrative review will focus on the role of ferroptosis in cancer promotion or prevention and how it can be manipulated therapeutically—whether it be induced or inhibited. Full article
Show Figures

Figure 1

17 pages, 1451 KB  
Review
Targeting the MAPK Pathway in Cancer
by Sultan F. Kadasah
Int. J. Mol. Sci. 2026, 27(1), 214; https://doi.org/10.3390/ijms27010214 - 24 Dec 2025
Viewed by 615
Abstract
The mitogen-activated protein kinase (MAPK) signaling cascade is fundamental in regulating cellular proliferation and differentiation, cell survival and cell death via apoptosis. Disruption of the MAPK signaling cascade at any point can lead to the evasion of apoptosis and unchecked cell growth and [...] Read more.
The mitogen-activated protein kinase (MAPK) signaling cascade is fundamental in regulating cellular proliferation and differentiation, cell survival and cell death via apoptosis. Disruption of the MAPK signaling cascade at any point can lead to the evasion of apoptosis and unchecked cell growth and proliferation, leading to oncogenesis. This narrative review describes MAPK pathway dysregulation, its therapeutic targets, and resistance mechanisms. The therapeutic targeting of the MAPK pathway is complex due to the dual context-dependent roles of several kinases in the signaling cascade. Despite the therapeutic effectiveness of MAPK inhibitors, cancer cells develop chemoresistance that needs to be targeted via bypassing (c-Jun N-terminal kinases) JNK, protein kinase AKT and (mammalian target of rapamycin) mTOR signaling cascades, pairing MAPK inhibitors with multiple immune agents and targeting the MAPK pathway downstream of (extracellular signal-regulated kinase) ERK to prevent its reactivation mechanisms using combination therapies, downstream signaling regulators and (Proteolysis Targeting Chimeras) PROTACs. Additionally, MAPK-mediated regulation of ferroptosis is a novel oncological therapeutic targeting strategy for controlling tumor progression. The inhibition of the RAF/MAPK pathway results in alteration of several key regulators of ferroptosis, including SLCA11, GSH, GPX4 and NCO4A, hence affecting lipid cellular iron concentration and lipid peroxidation. Emerging therapies targeting the MAPK pathway should be designed considering crosstalk, compensatory signaling mechanism activation, the role of ferroptosis and the impact of the tumor microenvironment. Full article
Show Figures

Figure 1

11 pages, 564 KB  
Article
Occupation and Female Breast Cancer Mortality in South Africa: A Case–Control Study
by Melitah Motlhale, Hlologelo Ramatsoma, Tsoseletso Maabela, Kerry Wilson and Nisha Naicker
Int. J. Environ. Res. Public Health 2025, 22(12), 1878; https://doi.org/10.3390/ijerph22121878 - 17 Dec 2025
Viewed by 558
Abstract
Breast cancer is the most frequently diagnosed malignancy among South African women and remains a leading cause of cancer-related death, yet the role of occupation as an independent predictor of mortality has not been evaluated nationally. In this unmatched case–control study using 2011–2019 [...] Read more.
Breast cancer is the most frequently diagnosed malignancy among South African women and remains a leading cause of cancer-related death, yet the role of occupation as an independent predictor of mortality has not been evaluated nationally. In this unmatched case–control study using 2011–2019 mortality data, we compared 13,207 breast cancer deaths with 64,849 non-malignant circulatory disease deaths among women aged 30 years and older, classifying usual occupation into major and sub-groups. A multivariable binary logistic regression adjusting for age, year of death, education, province of death and smoking status was conducted. We observed that compared with elementary occupations, breast cancer mortality was significantly higher during 2011–2015 among legislators, senior officials and managers (aMOR = 1.79, 95% CI: 1.36–2.36), clerks (aMOR = 1.75, 95% CI: 1.46–2.11), professionals (aMOR = 1.62, 95% CI: 1.36–1.94), craft and related trades workers (aMOR = 1.55, 95% CI: 1.18–2.05), technicians and associate professionals (aMOR = 1.54, 95% CI: 1.21–1.96), and service workers, shop and market sales workers (aMOR = 1.33, 95% CI: 1.10–1.62), with similar patterns persisting in 2016–2019 where technicians and associate professionals (aMOR = 1.69, 95% CI: 1.44–1.98), legislators, senior officials and managers (aMOR = 1.59, 95% CI: 1.20–2.10), professionals (aMOR = 1.47, 95% CI: 1.23–1.75), clerks (aMOR = 1.43, 95% CI: 1.24–1.65), and service workers (aMOR = 1.34, 95% CI: 1.12–1.61) again showed elevated odds. The sub-occupation analyses for 2011–2015 identified strikingly high risks among building and related trades workers excluding electricians (aMOR = 8.01, 95% CI: 3.06–20.96), legal, social and cultural professionals (aMOR = 3.32, 95% CI: 2.18–5.04), and business and administration professionals (aMOR = 2.18, 95% CI: 1.60–2.97). The results underscore occupation as an essential determinant of breast cancer mortality, highlighting the need for targeted prevention and screening strategies in workers. Full article
Show Figures

Figure 1

18 pages, 841 KB  
Review
Cutaneous Adverse Events of Tyrosine Kinase Inhibitors in Endocrine Tumors: Clinical Features, Mechanisms, and Management Strategies
by Marta Marino, Francois Rosset, Alice Nervo, Alessandro Piovesan, Valentina Pala, Elisa Vaccaro, Luca Mastorino, Aldo E. Calogero and Emanuela Arvat
Biomedicines 2025, 13(12), 3044; https://doi.org/10.3390/biomedicines13123044 - 11 Dec 2025
Viewed by 646
Abstract
Background: Tyrosine kinase inhibitors (TKIs) are crucial to treating endocrine-related malignancies, including advanced thyroid cancers and neuroendocrine tumors, but their benefit is tempered by cutaneous adverse events (CAEs) that impair adherence and quality of life. Objective: To summarize the dermatologic toxicities of TKIs [...] Read more.
Background: Tyrosine kinase inhibitors (TKIs) are crucial to treating endocrine-related malignancies, including advanced thyroid cancers and neuroendocrine tumors, but their benefit is tempered by cutaneous adverse events (CAEs) that impair adherence and quality of life. Objective: To summarize the dermatologic toxicities of TKIs used in endocrine oncology and provide practical, multidisciplinary guidance for prevention and management. Methods: Narrative synthesis of clinical trial reports, post-marketing studies, and specialty guidelines pertinent to lenvatinib, vandetanib, cabozantinib, and other commonly used TKIs, integrating dermatologic and endocrine perspectives on mechanisms and care pathways. Results: VEGFR-targeted TKIs frequently cause hand–foot skin reaction, xerosis, fissuring, paronychia, and impaired wound healing; multikinase inhibition also produces alopecia, pigmentary changes, and mucositis. Epidermal growth factor receptor (EGFR) and rearranged during transfection (RET) inhibition with vandetanib is associated with acneiform eruption, photosensitivity, and nail fragility. Pathogenesis reflects on-target inhibition of VEGF/EGFR signaling leading to keratinocyte dysfunction, vascular fragility, and altered eccrine mechanics. Early risk stratification, patient education, and bundle-based prophylaxis (emollients, keratolytics, urea-based creams, sun protection) reduce incidence and severity. Grade-based algorithms combining topical corticosteroids/antibiotics, dose interruptions or reductions, and short systemic courses (e.g., doxycycline, antihistamines) enable symptom control while maintaining anticancer intensity. Close coordination around procedures minimizes wound-healing complications. Conclusions: Dermatologic toxicities are predictable, mechanism-linked, and manageable with proactive, multidisciplinary care. Standardized prevention and treatment pathways tailored to specific TKIs—particularly lenvatinib, vandetanib, and cabozantinib—can preserve dose intensity, optimize quality of life, and sustain antineoplastic efficacy. Full article
Show Figures

Graphical abstract

23 pages, 4639 KB  
Article
Azelastine Inhibits Triple-Negative Breast Cancer Cell Viability via an ARF1-Dependent Mechanism
by Seon Uk Park, Gi Ung Jung, Eun Kyung Paik, Jeong-Yeon Lee, Dong Charn Cho, Hee Kyoung Chung, Hang Joon Jo and Sung Jun Jung
Int. J. Mol. Sci. 2025, 26(24), 11849; https://doi.org/10.3390/ijms262411849 - 8 Dec 2025
Viewed by 429
Abstract
Triple-negative breast cancer (TNBC) is an aggressive subtype characterized by a lack of targetable receptors, leading to limited treatment options and a critical need for novel therapeutic strategies. This study aimed to evaluate the potential of azelastine, a clinically approved H1-antihistamine, for drug [...] Read more.
Triple-negative breast cancer (TNBC) is an aggressive subtype characterized by a lack of targetable receptors, leading to limited treatment options and a critical need for novel therapeutic strategies. This study aimed to evaluate the potential of azelastine, a clinically approved H1-antihistamine, for drug repositioning against TNBC and to elucidate its underlying HRH1-independent mechanism of action. Cell viability assays (CCK-8) were performed on TNBC cell lines (MDA-MB-231 and BT-549) following treatment with azelastine and its major metabolite, desmethyl azelastine. After observing ambiguous clinical associations between HRH1 expression and patient prognosis, HRH1 dependency was assessed through histamine stimulation and HRH1 knockdown (siRNA). Subsequently, the role of ADP-ribosylation factor 1 (ARF1), found to be overexpressed in TNBC and linked to poor prognosis, was investigated using ARF1 knockdown (siRNA), co-treatment with the Golgi-specific brefeldin A-resistance guanine nucleotide exchange factor 1 (GBF1) inhibitor golgicide A (GCA), and co-treatment with the Drp1 inhibitor M-divi 1. Azelastine and desmethyl azelastine potently reduced MDA-MB-231 cell viability in a dose- and time-dependent manner, achieving cell survivals of 61.3 ± 6.1% (30 µM) and 34.9 ± 3.7% (50 µM) for azelastine, and 52.4 ± 12.5% (30 µM) for desmethyl azelastine, respectively, after 72 h, with an IC50 of 35.93 µM determined for azelastine in MDA-MB-231 cells. Additionally, azelastine significantly reduced the viability of BT-549 cells. Bioinformatic analysis of clinical datasets revealed HRH1 downregulation in tumors and, functionally, neither histamine stimulation nor HRH1 knockdown mediated azelastine cytotoxicity in cell culture. Importantly, ARF1 expression was significantly upregulated in TNBC and associated with poor prognosis. Co-treatment with GCA, preventing ARF1 activation, restored viability to near-control levels, supporting dependence on the GBF1–ARF1 activation axis of azelastine, whereas the Dynamic-related protein 1 (Drp1) inhibitor M-divi 1 not only partially rescued CCK-8-based cell viability but also normalized azelastine-induced loss of MitoTracker™ Red CMXRos signal and partially preserved (4′,6-diamidino-2-phenylindole) DAPI-based cell density, indicating Drp1-dependent mitochondrial dysfunction. Furthermore, azelastine selectively reduced p-ERK phosphorylation in the cell signaling pathway. Azelastine exerts potent anticancer effects in TNBC cells via an HRH1-independent, ARF1-dependent mechanism that attenuates the Extracellular signal-regulated kinase (ERK)–Drp1 axis, and induces Drp1-dependent mitochondrial dysfunction, independent of its canonical HRH1 receptor function. This ARF1-dependent mechanism provides strong scientific rationale for the drug repositioning of azelastine as an effective therapeutic agent for ARF1-driven TNBC. Full article
(This article belongs to the Section Molecular Informatics)
Show Figures

Figure 1

15 pages, 1910 KB  
Systematic Review
Global Prevalence and Cancer Risk of Epstein–Barr Virus and Human Papillomavirus Coinfection in Breast Cancer: A Systematic Review and Meta-Analysis
by Abdelrahman A. Karen, Albara S. Elkhalaf, Omar Tluli, Omar Sorour, Abdulnaser Fakhrou, Mohammed Imad Malki and Karim Nagi
Viruses 2025, 17(12), 1592; https://doi.org/10.3390/v17121592 - 8 Dec 2025
Viewed by 588
Abstract
Background: Breast cancer (BC) is the most frequently diagnosed malignancy and a dominant cause of cancer mortality among women worldwide. Alongside established risk factors, recent studies highlight oncoviruses like Epstein–Barr virus (EBV) and human papillomavirus (HPV) as potential contributors. However, their role and [...] Read more.
Background: Breast cancer (BC) is the most frequently diagnosed malignancy and a dominant cause of cancer mortality among women worldwide. Alongside established risk factors, recent studies highlight oncoviruses like Epstein–Barr virus (EBV) and human papillomavirus (HPV) as potential contributors. However, their role and association with BC development is still debatable. Study design and Methods: This systematic review and meta-analysis involved two distinct approaches: one assessing the worldwide prevalence of EBV and HPV coinfection in BC patients and another investigating the association between such coinfection and BC risk. A systematic search across PubMed, Scopus, Web of Science, and Embase was conducted up to 5 May 2025. Studies using PCR to detect both viruses in breast tissue samples were included. Random-effects models were used to estimate pooled prevalence and odds ratios with 95% confidence intervals. Results: Out of 307 non-duplicate records, 16 studies were found to be eligible for quantitative analysis. The pooled prevalence of EBV/HPV coinfection among BC patients was 14% (95% CI: 12–16%; I2 = 91.0%). Prevalence varied by region, ranging from 6% in South America to 22% in the Middle East. In addition, a general trend towards increasing EBV/HPV coinfection prevalence among women with BC over time was detected. Moreover, analyzing case–control studies to investigate the relationship between EBV/HPV coinfection and the risk of BC, the pooled odds ratio was 5.87 (95% CI: 2.31–14.93; I2 = 0%, p = 0.91). Conclusion: Our analysis shows that EBV and HPV coinfection prevalence varies by region and appears to be rising over time among women with breast cancer. Additionally, the strong statistical association between coinfection and breast cancer risk suggests a potential role for these oncoviruses in disease development, highlighting the possible preventive value of EBV and HPV vaccination. Full article
Show Figures

Graphical abstract

Back to TopTop