Sign in to use this feature.

Years

Between: -

Subjects

remove_circle_outline
remove_circle_outline
remove_circle_outline
remove_circle_outline
remove_circle_outline
remove_circle_outline
remove_circle_outline
remove_circle_outline
remove_circle_outline

Journals

remove_circle_outline
remove_circle_outline
remove_circle_outline
remove_circle_outline
remove_circle_outline
remove_circle_outline
remove_circle_outline
remove_circle_outline
remove_circle_outline
remove_circle_outline
remove_circle_outline

Article Types

Countries / Regions

remove_circle_outline
remove_circle_outline
remove_circle_outline
remove_circle_outline

Search Results (966)

Search Parameters:
Keywords = c-Myc

Order results
Result details
Results per page
Select all
Export citation of selected articles as:
22 pages, 4589 KB  
Article
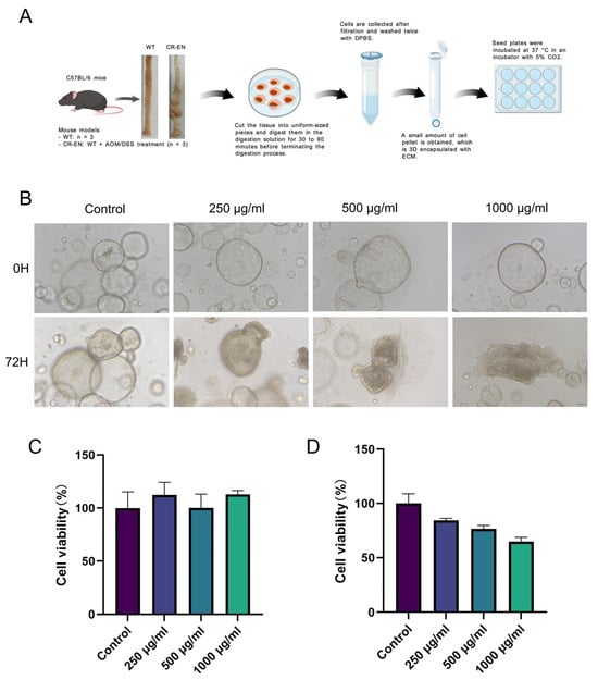
Rhapontici Radix Extract Inhibits Colorectal Intraepithelial Neoplasia by Regulating the YAP/PI3K-AKT Signaling Pathway: Evidence from Animal Models, Organoids, and Cytological Studies
by Fan Xiao, Zhilu Lei, Bo Wu, Zhenyu Niu, Guifang Deng, Linjing Su, Yaqian Cao, Kerong Qi, Xiaoqing Sun, Qike Tan, Junyu Ke and Yanwu Li
Biomedicines 2026, 14(5), 956; https://doi.org/10.3390/biomedicines14050956 - 22 Apr 2026
Abstract
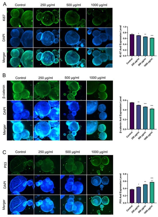
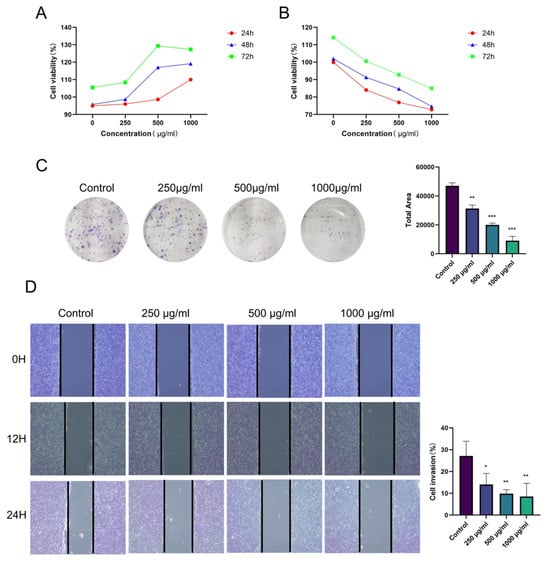
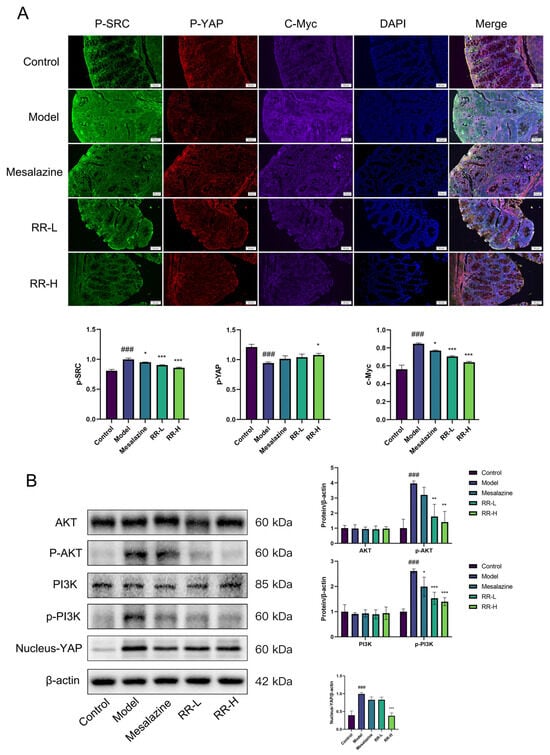
Background: Colorectal intraepithelial neoplasia (CR-EN) is a precursor lesion of colitis-associated colorectal cancer (CAC). This study investigated the interventional effects and molecular mechanisms of Rhapontici Radix extract on CR-EN. Methods: An azoxymethane/dextran sulfate sodium (AOM/DSS)-induced mouse model of colonic intraepithelial neoplasia, bioinformatics analysis, [...] Read more.
Background: Colorectal intraepithelial neoplasia (CR-EN) is a precursor lesion of colitis-associated colorectal cancer (CAC). This study investigated the interventional effects and molecular mechanisms of Rhapontici Radix extract on CR-EN. Methods: An azoxymethane/dextran sulfate sodium (AOM/DSS)-induced mouse model of colonic intraepithelial neoplasia, bioinformatics analysis, organoid models, and HCT116 cell experiments were employed, coupled with histopathological examination, inflammatory cytokine detection, Western blot, immunofluorescence, and HPLC-MS/MS. Results: The results showed that the YAP/AKT-PI3K signaling pathway is aberrantly activated in CRC. Rhapontici Radix extract ameliorated colonic pathology, suppressed inflammatory responses, and remodeled gut microbiota composition in model mice. The extract selectively inhibited the proliferation of CR-EN organoids by downregulating Ki67 and β-catenin while upregulating p53, and suppressed the proliferation, colony formation, and migration of HCT116 cells. Mechanistically, the extract modulated the YAP/PI3K/AKT pathway by upregulating phosphorylated YAP (p-YAP) and downregulating phosphorylated AKT (p-AKT), phosphorylated PI3K (p-PI3K), and their downstream targets p-SRC and c-MYC. Conclusions: This study suggests that Rhapontici Radix extract intervenes in inflammation-associated carcinogenesis through a multi-pathway, multi-target strategy, offering potential therapeutic targets for CAC prevention and treatment. Full article
(This article belongs to the Section Cancer Biology and Oncology)
Show Figures

Figure 1

18 pages, 9235 KB  
Article
Critical Role for Malic Enzymes in MYC-Mediated Cellular Adaptation to Glutamine Depletion
by Yufan Si, Wei Li, Yang Chen, Jiayang Yuan, Chenrui Hu, Yanan Liu and Li Li
Metabolites 2026, 16(4), 282; https://doi.org/10.3390/metabo16040282 - 20 Apr 2026
Abstract
Background/Objectives: MYC-driven tumors exhibit significant glutamine addiction, but the metabolic adaptation mechanisms enabling their survival under glutamine deprivation remain incompletely understood. Malic enzymes catalyze the oxidative decarboxylation of malate to pyruvate while generating NADPH, linking central carbon metabolism to redox homeostasis. This study [...] Read more.
Background/Objectives: MYC-driven tumors exhibit significant glutamine addiction, but the metabolic adaptation mechanisms enabling their survival under glutamine deprivation remain incompletely understood. Malic enzymes catalyze the oxidative decarboxylation of malate to pyruvate while generating NADPH, linking central carbon metabolism to redox homeostasis. This study investigates whether and how ME1 and ME2 mediate cell adaptation to glutamine starvation and explores their functional division in relation to p53 status. Methods: Using MYC-amplified, p53-mutant (G266E) SF188 glioblastoma cells, we performed siRNA-mediated knockdown, overexpression, and rescue experiments. Cell survival was assessed by trypan blue exclusion and Annexin V/PI staining. ROS levels and NADP+/NADPH ratios were measured by DCFH-DA fluorescence and enzymatic assays. Metabolite tracing was conducted using [U-13C5] glutamine followed by LC-MS. Key findings were validated in additional cell lines including HCT116, U2OS and MDA-MB-231. Results: ME1 and ME2 promote SF188 cell survival under glutamine deprivation, an effect that depends on their catalytic activity but is independent of TCA cycle anaplerosis. ME1 maintains redox balance by generating NADPH, and antioxidant treatment rescues the survival defect caused by ME1 knockdown. In contrast, ME2 does not contribute to redox regulation but stabilizes mutant p53 (G266E) via proteasome inhibition. Both of these pro-survival functions are attenuated upon MYC knockdown, suggesting a dependency on MYC expression. Across all cell lines tested, ME1 and ME2 also promote survival through redox maintenance, although the isoform responsible for antioxidant function differs. Conclusions: ME1 and ME2 support metabolic adaptation to glutamine starvation through distinct, isoform-specific mechanisms that depend on MYC expression and p53 mutation status. These findings suggest malic enzymes as potential therapeutic targets in MYC-driven, p53-mutant tumors. Full article
(This article belongs to the Section Cell Metabolism)
Show Figures

Figure 1

21 pages, 4469 KB  
Article
Construction of TERT Monoallelic Knockout and TERT Overexpression of Porcine Cell Lines and Study of the Cellular Biological Characteristics
by Yanhong Yang, Xiaojing Chen, Jing Wang, Jingjing Xiong, Xiaoyin Zhang, Jiaoxiang Wang, Weiwei Xu, Yubo Qing, Honghui Li and Hong-Ye Zhao
Animals 2026, 16(8), 1227; https://doi.org/10.3390/ani16081227 - 17 Apr 2026
Viewed by 162
Abstract
Telomerase reverse transcriptase subunit (TERT) is a key factor involved in telomere maintenance and genome stability, and the decline in its expression is closely related to cellular senescence. In this study, we established TERT monoallelic knockout (TERT+/−) and TERT overexpression (TERT-Over) cell lines [...] Read more.
Telomerase reverse transcriptase subunit (TERT) is a key factor involved in telomere maintenance and genome stability, and the decline in its expression is closely related to cellular senescence. In this study, we established TERT monoallelic knockout (TERT+/−) and TERT overexpression (TERT-Over) cell lines in porcine iliac artery endothelial cells (PIEC) using CRISPR/Cas9 and PiggyBac systems to compare the effects of TERT monoallelic knockout versus overexpression on cellular biology. TERT expression and telomere length were assessed via qPCR and Western blot analysis. Cellular proliferation and senescence were evaluated using CCK-8 assays, cell cycle analysis, and SA-β-gal staining. Furthermore, the expression of key genes involved in cell proliferation, metabolism, and related signaling pathways was quantified using q-PCR. The results showed that the TERT mRNA level and telomere length decreased in TERT+/− cells. Meanwhile, we also observed that TERT+/− cells exhibited G1 phase arrest in the cell cycle, with suppressed proliferation and increased SA-β-gal-positive cells. This was accompanied by downregulation of cell cycle and proliferation-related genes, including c-Myc, the E2F family, and Ki-67, as well as downregulation of cell metabolism-related genes, including HIF1α, HK2, GLUT1, the SMAD family, FOXO1, and ATF4. In addition, cytochrome C was downregulated, suggesting activation of mitochondrial apoptotic signaling. Together, these findings indicate impaired proliferative and metabolic activity and are consistent with cellular senescence associated with telomere shortening. In TERT-overexpressing cells, the TERT gene expression and telomere length increase, cell proliferation accelerates, and the survival rate significantly increases under H2O2 treatment. This indicated that the overexpression of TERT can enhance resistance to oxidative stress, thus showing a kind of anti-aging phenotype. In conclusion, TERT monoallelic knockout induces cellular senescence-associated phenotypes in porcine endothelial cells, whereas TERT overexpression enhances proliferation and resistance to oxidative stress under the experimental conditions used in this study. The two porcine cell models established here may provide useful experimental materials for studying aging-related mechanisms and evaluating anti-aging interventions in large animals. Further studies are needed to directly determine their effects on cellular replicative lifespan. Full article
(This article belongs to the Section Animal Genetics and Genomics)
Show Figures

Figure 1

18 pages, 3736 KB  
Article
Grain–Oolong Tea Fermented Beverage Attenuates Adipogenesis-Related Phenotypes in 3T3-L1 Adipocytes
by Chih-Feng Wang, Chih-Chung Wu, Yi-Jou Chung, Cui-Rou Huang and Ying-Chen Lu
Fermentation 2026, 12(4), 202; https://doi.org/10.3390/fermentation12040202 - 17 Apr 2026
Viewed by 511
Abstract
Obesity is a major global health concern, and functional fermented foods have attracted increasing attention for their potential metabolic benefits. Grain–oolong tea fermented beverage (GOFB), produced through a two-step spontaneous fermentation process, is rich in fermentation-derived bioactive compounds; however, its effects on adipogenesis [...] Read more.
Obesity is a major global health concern, and functional fermented foods have attracted increasing attention for their potential metabolic benefits. Grain–oolong tea fermented beverage (GOFB), produced through a two-step spontaneous fermentation process, is rich in fermentation-derived bioactive compounds; however, its effects on adipogenesis remain unclear. In this study, we investigated the effects of GOFB on adipogenesis-related phenotypes in 3T3-L1 adipocytes. The results showed that GOFB exhibited antioxidant activity in vitro and significantly reduced intracellular reactive oxygen species and lipid peroxidation in MDI-induced adipocytes. GOFB treatment was associated with reduced cell proliferation, lipid accumulation, and triacylglycerol content in 3T3-L1 adipocytes. In addition, GOFB was associated with attenuated adipogenic responses, accompanied by reduced expression of genes related to RAS, ERK, c-Myc, cyclin D1, SREBP-1c, PPAR-γ, C/EBP-α, NCoR1, and FAS. Collectively, these findings suggest that GOFB is associated with attenuated adipogenic responses in 3T3-L1 adipocytes and support its potential application as a functional fermented beverage. Full article
(This article belongs to the Special Issue Advances in Fermented Foods and Beverages)
Show Figures

Figure 1

22 pages, 6329 KB  
Article
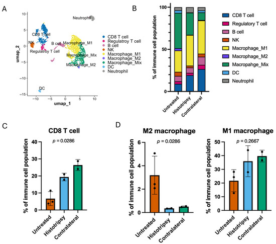
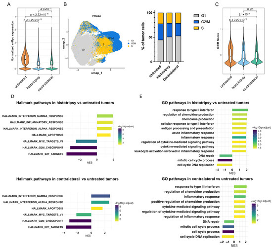
Histotripsy-Initiated Immune Response Synergizes with Chemotherapy in a Neuroblastoma Murine Model
by Natalia Antonides-Jensen, Muskan Singh, Yuqing Xue, Fernando Flores-Guzman, Lydia L. Wu, Samantha S. Yee, Jacky Gomez-Villa, Timothy L. Hall, Mark A. Applebaum, Kenneth B. Bader and Sonia L. Hernandez
Cancers 2026, 18(8), 1249; https://doi.org/10.3390/cancers18081249 - 15 Apr 2026
Viewed by 349
Abstract
Background: High-risk neuroblastoma (NB) is a pediatric malignancy associated with metastases and an immunosuppressive tumor microenvironment. Standard-of-care treatments like chemotherapy are often ineffective, which motivates the investigation of adjuvant approaches. Histotripsy is a noninvasive focused ultrasound therapy that ablates tissue through the mechanical [...] Read more.
Background: High-risk neuroblastoma (NB) is a pediatric malignancy associated with metastases and an immunosuppressive tumor microenvironment. Standard-of-care treatments like chemotherapy are often ineffective, which motivates the investigation of adjuvant approaches. Histotripsy is a noninvasive focused ultrasound therapy that ablates tissue through the mechanical action of bubble clouds. In addition to disruption of the targeted tumor, non-targeted lesions may exhibit growth delay after the histotripsy procedure. The primary hypothesis of this study was histotripsy-induced shifts in the tumor microenvironment will improve the response of metastatic NB to chemotherapy. Methods: Female A/J mice flanks were inoculated bilaterally with 1 × 106 Neuro-2a cells. Histotripsy was applied to one tumor (200–500 mm3), with or without concurrent administration of liposomal doxorubicin (LDOX). The contralateral tumor served as a model of non-targeted distal metastases. Following treatment, tumors were monitored indefinitely for growth, or assessed after 5–7 days with flow cytometry, single-cell RNA sequencing, and immunohistochemistry. Results: Histotripsy alone delayed the growth of treated and contralateral tumors relative to controls (p = 0.01 and p < 0.0001, respectively) and increased CD8+ T and CD11b+ cells (p < 0.05 for both comparisons). Further, NB cells in targeted and contralateral tumors exhibited a decrease in c-Myc expression and cell-cycle activity, and upregulation of interferon and apoptosis pathways. Histotripsy combined with LDOX had the longest delay in tumor growth (p < 0.0001 vs. untreated controls; p < 0.001 vs. other arms) and greatest expression of CD8+ and MOMA staining. Conclusions: These findings indicate that histotripsy induces a systemic antitumor immune response that potentiates chemotherapy efficacy in this model of metastatic NB. Full article
(This article belongs to the Special Issue Ultrasound for Cancer Therapy)
Show Figures

Figure 1

32 pages, 13599 KB  
Article
Neurological Effects of Cleistocalyx nervosum var. paniala Berry on Hippocampal Transcriptome, Neuritogenesis, and Synaptogenesis
by Songphon Kanlayaprasit, Worratha Parnich, Thanawin Jantheang, Pattanachat Lertpeerapan, Pawinee Panjabud, Kasidit Kasitipradit, Chayanit Poolcharoen, Thanit Saeliw, Chawanphat Muangnoi, Waluga Plaingam, Somsri Charoenkiatkul, Valerie W. Hu, Tewin Tencomnao, Tewarit Sarachana and Monruedee Sukprasansap
Nutrients 2026, 18(8), 1200; https://doi.org/10.3390/nu18081200 - 10 Apr 2026
Viewed by 524
Abstract
Background/Objectives: Neuritogenesis and synaptogenesis support learning and cognitive function, and hippocampal neurons play central roles in these processes. Cleistocalyx nervosum var. paniala (CNP), a Southeast Asian berry, has reported neuroprotective activities, but its direct effects on hippocampal neurons remain unclear. We investigated whether [...] Read more.
Background/Objectives: Neuritogenesis and synaptogenesis support learning and cognitive function, and hippocampal neurons play central roles in these processes. Cleistocalyx nervosum var. paniala (CNP), a Southeast Asian berry, has reported neuroprotective activities, but its direct effects on hippocampal neurons remain unclear. We investigated whether CNP extract modulates hippocampal neuronal transcriptomes, neuritogenesis, and synaptogenesis. Methods: Primary hippocampal neurons isolated from male and female Wistar rat pups were treated with CNP extract in vitro. Cytotoxicity was assessed to define non-cytotoxic concentrations. Transcriptomic responses were profiled by RNA sequencing and validated by RT-qPCR. Neuritogenesis was quantified by neurite morphology and Sholl analysis. Synaptogenesis was evaluated by synaptic immunocytochemistry. Molecular docking of cyanidin-3-glucoside (C3G) and resveratrol was used to generate mechanistic hypotheses. Results: At 0.1–10 µg/mL, CNP was non-cytotoxic, whereas a 100 µg/mL dose reduced viability; therefore, 10 µg/mL was used in subsequent experiments. Exploratory RNA-seq profiling identified thousands of differentially expressed genes enriched in synapse- and neurite-related pathways, including synaptogenesis signaling, axon guidance, and neuritogenesis. RT-qPCR showed upregulation of Igf1 in males and Glul in females, with sex-dependent modulation of Bdnf and Cask. CNP increased neurite length, branching, and Sholl complexity in both sexes, with a more pronounced effect in males. A male-biased effect was also observed in synapse-related marker colocalization, with increased Syn1–Psd95 colocalization detected in males. Docking suggested plausible interactions of C3G and resveratrol with regulators such as MYC, TP53, and CREB1. Conclusions: CNP extract alters transcriptional networks and enhances neurite outgrowth in primary hippocampal neurons in a sex-dependent manner, with male-biased effects on Syn1–Psd95 colocalization. These findings support further dose–response, mechanistic, and sex-stratified in vivo studies to evaluate its neurobiological potential. Full article
Show Figures

Figure 1

20 pages, 5148 KB  
Article
GSK-J4 Suppresses Tumorigenesis by Targeting the PERK-c-Myc Pathway Through Endoplasmic Reticulum Stress Activation in Tuberous Sclerosis Complex
by Xin Lei, Tao Lang, Ping Li and Changxin Wu
Int. J. Mol. Sci. 2026, 27(7), 3067; https://doi.org/10.3390/ijms27073067 - 27 Mar 2026
Viewed by 440
Abstract
The limited and inconsistent efficacy of existing therapies for tuberous sclerosis complex (TSC) has driven the exploration of novel strategies, including epigenetic regulation. GSK-J4, an inducer of global H3K27me3 accumulation, shows broad anti-tumor activity. However, its therapeutic potential in TSC remains unclear. In [...] Read more.
The limited and inconsistent efficacy of existing therapies for tuberous sclerosis complex (TSC) has driven the exploration of novel strategies, including epigenetic regulation. GSK-J4, an inducer of global H3K27me3 accumulation, shows broad anti-tumor activity. However, its therapeutic potential in TSC remains unclear. In the study, we reported that GSK-J4 inhibited cell cycle progression and induced apoptosis in primary Tsc1+/− and Tsc2+/− MEFs. Mechanistically, Tsc1 or Tsc2 deletion reduced global H3K27me3, correlating with increased viability, accelerated cell cycle, and suppressed apoptosis-phenotypes reversed by GSK-J4. Moreover, GSK-J4 triggered endoplasmic reticulum stress (ERS) by activating the PERK-ATF4-CHOP axis, which concurrently downregulated the proto-oncogene c-Myc, outlining a GSK-J4→p-PERK→c-Myc inhibitory pathway. Notably, GSK-J4 synergized with rapamycin to enhance cell cycle arrest and apoptosis. In vivo, this combination alleviated renal impairment in Tsc1- or Tsc2-deficient models, suggesting a promising therapeutic strategy for TSC patients with suboptimal response to mammalian target of rapamycin complex 1 (mTORC1) inhibitors. Our study elucidates a specific ERS-dependent anti-tumor mechanism of GSK-J4 in Tsc-deficient contexts and demonstrates the synergistic efficacy of combining epigenetic and mTORC1 inhibitors. Full article
(This article belongs to the Section Molecular Biology)
Show Figures

Figure 1

14 pages, 2976 KB  
Article
HHV-6A Drives Epigenetic Reprogramming via an EZH2–SIRT1 Axis to Sustain Mutant p53 and Reshape Oncogenic Inflammatory Signaling
by Rossella Benedetti, Michele Di Crosta, Alessia Stirparo, George Alexandru Aron, Stefania Mardente, Roberta Santarelli, Roberta Gonnella, Maria Saveria Gilardini Montani and Mara Cirone
Viruses 2026, 18(4), 409; https://doi.org/10.3390/v18040409 - 26 Mar 2026
Viewed by 561
Abstract
We previously demonstrated that human herpesvirus 6A infects papillary thyroid cancer cells (BCPAP), inducing molecular changes compatible with a tumor-promoting phenotype, including increased expression of R273H mutant TP53 (mutp53), upregulation of c-Myc, and enhanced secretion of IL-6. To investigate whether and how epigenetic [...] Read more.
We previously demonstrated that human herpesvirus 6A infects papillary thyroid cancer cells (BCPAP), inducing molecular changes compatible with a tumor-promoting phenotype, including increased expression of R273H mutant TP53 (mutp53), upregulation of c-Myc, and enhanced secretion of IL-6. To investigate whether and how epigenetic mechanisms contribute to these virus-induced effects, we examined the histone methyltransferase EZH2, a key regulator of chromatin repression frequently altered in cancer. HHV-6A infection reduced EZH2 expression and global H3K27me3 levels. Pharmacological inhibition of EZH2 using DS-3201 reproduced some of the molecular effects of viral infection, including increased mutp53 stability. Both viral infection and EZH2 inhibition induced delayed upregulation of SIRT1, which mediated deacetylation-dependent stabilization of mutp53 while reducing c-Myc expression. Indeed, the inhibition of SIRT1 with EX-527 reversed mutp53 accumulation but restored c-Myc expression and increased extracellular IL-6 release. This drug also reduced cell survival, suggesting that SIRT1 supports cellular adaptation to oncogenic stress triggered by EZH2 loss. Overall, our findings identify an epigenetic axis in which the HHV-6A-mediated downregulation of EZH2 induces SIRT1, regulating mutp53 stability and c-Myc expression and reshaping inflammatory signaling to maintain cell viability. These results establish a mechanistic link between viral infection, epigenetic remodeling, and oncogenic dependency. They also suggest that targeting IL-6 signaling could represent a therapeutic vulnerability in HHV-6A-associated thyroid cancer, particularly in combination with SIRT1 inhibitors. Full article
(This article belongs to the Section Human Virology and Viral Diseases)
Show Figures

Figure 1

23 pages, 2501 KB  
Article
SNAT1 (SLC38A1) Is Not the Main Glutamine Transporter in Melanoma, but Controls Metabolism via Glutamine-Dependent Activation of P62 (SQSTM1)/cMYC-Axis
by Sandra Lörentz, Ines Böhme-Schäfer, Jörg König, Heinrich Sticht and Anja Katrin Bosserhoff
Cancers 2026, 18(7), 1068; https://doi.org/10.3390/cancers18071068 - 25 Mar 2026
Viewed by 568
Abstract
Background: Tumor cells can reprogram their metabolism, constituting a hallmark of cancer that plays a crucial role in tumor progression. As tumor cells exhibit an increased demand for nutrients, e.g., amino acids, they rely on extracellular sources and show deregulation of transport [...] Read more.
Background: Tumor cells can reprogram their metabolism, constituting a hallmark of cancer that plays a crucial role in tumor progression. As tumor cells exhibit an increased demand for nutrients, e.g., amino acids, they rely on extracellular sources and show deregulation of transport proteins. Among these, SNAT1 (SLC38A1) is described as the loader for glutamine that is responsible for the main influx of this amino acid. The aim of this study was to assess the molecular function of SNAT1 in melanoma regarding its role in amino acid transport and regulation of cellular metabolism. Methods: siPool-mediated downregulation of SNAT1 expression in melanoma cell lines was used to investigate the molecular function of this protein. Glutamine transport was assessed by measuring the intracellular and extracellular concentrations of glutamine. Regulation of downstream effectors was evaluated with qRT-PCR and Western Blot. Metabolism was investigated by performing Seahorse flux analysis. Mitochondrial staining was examined via flow cytometry. Protein interaction was assessed with Co-IP, and in silico modeling of protein interaction was performed with AlphaFold3. Results: In this study, we uncovered the new finding that SNAT1 is not primarily implicated in glutamine influx into melanoma cells but in signaling in response to extracellular glutamine. We identified P62 and cMYC as downstream effectors of SNAT1. By activating the P62/cMYC-axis and target genes of cMYC, SNAT1 modulates the metabolism of melanoma cells depending on the glutamine level. SNAT1 and P62 are interaction partners. Conclusions: This finding newly suggests that SNAT1 may function as a sensor or receptor (“transceptor”) for glutamine rather than being a direct and primary glutamine transporter, and could open up new therapeutic options targeting melanoma cells. Full article
Show Figures

Graphical abstract

18 pages, 4063 KB  
Article
Alpha-Lipoic Acid Inhibits IFN-γ-Induced PD-L1 Expression in Prostate Cancer Cells and Enhances T-Cell-Mediated Anti-Tumor Cytotoxicity
by Yi-Jan Hsia, Zhang-Min Lin, Tien-Sheng Tseng and Tz-Chong Chou
Antioxidants 2026, 15(4), 413; https://doi.org/10.3390/antiox15040413 - 25 Mar 2026
Viewed by 651
Abstract
The programmed death-ligand 1 (PD-L1) plays a critical role for promoting cancer immune evasion. However, the resistance to PD-L1-targeted immunotherapy greatly limits its application. α-lipoic acid (ALA) is an endogenous antioxidant, while whether ALA affects PD-L1 expression remains unknown. In IFN-γ-stimulated castration-resistant prostate [...] Read more.
The programmed death-ligand 1 (PD-L1) plays a critical role for promoting cancer immune evasion. However, the resistance to PD-L1-targeted immunotherapy greatly limits its application. α-lipoic acid (ALA) is an endogenous antioxidant, while whether ALA affects PD-L1 expression remains unknown. In IFN-γ-stimulated castration-resistant prostate cancer (CRPC)-mimicking PC3 and DU145 cells, the expression of PD-L1 and its regulatory genes was determined by Western blotting, RT-PCR, and immunofluorescence. The T-cell-mediated tumor-killing activity was evaluated in a co-culture system of cancer cells and Jurkat T cells. ALA significantly inhibits IFN-γ-induced PD-L1 protein and mRNA expression without affecting its degradation. The upstream genes accounting for PD-L1 induction, including JAK1/STAT1/IRF-1 cascade, c-Myc, HIF-1α, and GSK3β activity, were markedly suppressed by ALA. The decreased expression of PD-L1 and these regulators by ALA is also modulated by attenuation of mTOR/p70S6K/4EBP1-dependent protein translation and ROS production. In the co-culture system, ALA markedly increased T-cell-mediated tumor-killing activity compared to that of ALA treatment alone, suggesting that ALA may augment the antitumor immunity. Collectively, we demonstrated that ALA-mediated inhibition of PD-L1 expression is regulated by multiple mechanisms, which indicates that ALA may be a potential agent to enhance cancer immunotherapy, particularly in CRPC. Full article
Show Figures

Figure 1

31 pages, 7445 KB  
Article
Evaluation of the Anticancer Effects of DODP on Gene Expression and Oxidative Stress in Gastric Cancer: An Integrated Docking, Bioinformatics, and Experimental Approach
by Tugba Agbektas, Hakki Coskun, Husnu Cagri Genc, Gulcihan Cinar Kaya, Ayca Tas, Kenan Goren, Alakbar Huseynzada, Ruslan Guliyev, Ulviyya Hasanova, Savas Kaya, Alejandro Morales-Bayuelo and Yavuz Silig
Life 2026, 16(4), 534; https://doi.org/10.3390/life16040534 - 24 Mar 2026
Viewed by 497
Abstract
(1) Background: Gastric cancer (GC) remains a major global health challenge due to its high heterogeneity and aggressive progression. The discovery of novel bioactive molecules with anticancer properties has, therefore, become a critical research focus. In this study, we synthesized and characterized 4,4′-(5,8-dioxa-2,11-diazadodecane-1,11-diene-1,12-diyl)diphenol [...] Read more.
(1) Background: Gastric cancer (GC) remains a major global health challenge due to its high heterogeneity and aggressive progression. The discovery of novel bioactive molecules with anticancer properties has, therefore, become a critical research focus. In this study, we synthesized and characterized 4,4′-(5,8-dioxa-2,11-diazadodecane-1,11-diene-1,12-diyl)diphenol (DODP) and evaluated its anticancer potential using molecular docking, bioinformatics, and experimental analyses. (2) Methods: The chemical structure of DODP was confirmed through 1H and 13C NMR spectroscopy. Molecular docking was conducted to examine the interaction of DODP with apoptosis and cell cycle-related proteins (TP53, MDM2, and MYC) and the immune checkpoint marker CD274 (PD-L1). Cytotoxicity against AGS GC cells was determined using the MTT assay at concentrations ranging from 0.01 to 50 µM, and gene expression alterations were analyzed by quantitative polymerase chain reaction (qPCR) and bioinformatics evaluation. (3) Results: NMR data verified the successful synthesis of DODP. The docking results indicated strong binding affinity, especially with TP53 and CD274. DODP showed notable cytotoxicity after 72 h of exposure and induced upregulation of TP53, MYC, and CD274 and downregulation of MDM2 in AGS cells. Although the patterns were consistent with cell-based and bioinformatic analyses, significant discriminatory ability in blood samples was observed only for MYC (AUC = 0.651; p = 0.044). (4) Conclusions: DODP influenced apoptosis-associated transcriptional responses in GC, offering early mechanistic evidence that should be evaluated in more comprehensive biological models. Full article
(This article belongs to the Section Pharmaceutical Science)
Show Figures

Figure 1

44 pages, 3788 KB  
Review
Circular and Long Non-Coding RNAs in Cancer Metabolism: Dual Perspective of Biomarkers and Therapeutic Targets
by Francesca Pia Carbone, Stefania Hanau and Nicoletta Bianchi
Non-Coding RNA 2026, 12(2), 11; https://doi.org/10.3390/ncrna12020011 - 19 Mar 2026
Viewed by 795
Abstract
Background/Objectives: Metabolic reprogramming is a hallmark of cancer, enabling tumor cells to sustain proliferation, survive under metabolic stress, and develop therapeutic resistance. While oncogenic signaling pathways regulating cancer metabolism have been extensively studied, increasing evidence indicates that non-coding RNAs (ncRNAs) play essential [...] Read more.
Background/Objectives: Metabolic reprogramming is a hallmark of cancer, enabling tumor cells to sustain proliferation, survive under metabolic stress, and develop therapeutic resistance. While oncogenic signaling pathways regulating cancer metabolism have been extensively studied, increasing evidence indicates that non-coding RNAs (ncRNAs) play essential roles in coordinating metabolic adaptation. This review aims to synthesize current knowledge on long non-coding RNAs (lncRNAs) and circular RNAs (circRNAs) as important but relatively less characterized regulators of cancer metabolic adaptation and discuss their potential as biomarkers and therapeutic targets. Methods: We analyzed their roles across multiple types of cancer, prioritizing studies that integrate ncRNA profiling with metabolomics and mechanistic investigations, with particular attention to their diagnostic, prognostic, and predictive value. Results: LncRNAs and circRNAs regulate major metabolic pathways, including glycolysis, mitochondrial function, glutaminolysis, lipid metabolism, and redox balance. They act through transcriptional and epigenetic mechanisms, protein scaffolding, peptide encoding, and miRNA sponging, frequently converging on key regulators such as HIF-1α, c-Myc, p53, AMPK, and mTOR. However, many reported associations remain largely correlative, with limited integration of quantitative metabolic flux analyses and insufficient validation in physiologically relevant models. Conclusions: Although lncRNAs and circRNAs constitute an important context-dependent regulatory layer linking oncogenic signaling to metabolic reprogramming, future studies should combine ncRNA perturbation with stable isotope tracing, fluxomics, spatial metabolomics, long-read sequencing, and single-cell approaches to define causal and spatially resolved metabolic functions. Such integrative strategies may improve biomarker development and support ncRNA-informed, metabolism-oriented therapeutic interventions. Full article
(This article belongs to the Special Issue Non-coding RNA as Biomarker in Cancer)
Show Figures

Figure 1

14 pages, 1847 KB  
Article
Stability of c-Myc Protein in Early S Phase Is Regulated by the Interaction with PCNA
by Miriana Cardano, Ornella Cazzalini, Giusy Maraventano, Lucia A. Stivala, Laura Zannini and Ennio Prosperi
Int. J. Mol. Sci. 2026, 27(6), 2745; https://doi.org/10.3390/ijms27062745 - 18 Mar 2026
Viewed by 366
Abstract
The transcription factor c-Myc is known to regulate DNA replication via a non-transcriptional mechanism by interacting with proteins of the pre-replicative complex. In addition, c-Myc localizes to DNA replication foci, similarly to Proliferating Cell Nuclear Antigen (PCNA); however, the significance of this localization [...] Read more.
The transcription factor c-Myc is known to regulate DNA replication via a non-transcriptional mechanism by interacting with proteins of the pre-replicative complex. In addition, c-Myc localizes to DNA replication foci, similarly to Proliferating Cell Nuclear Antigen (PCNA); however, the significance of this localization remains unclear. Here, we investigated whether c-Myc interacts with PCNA and analyzed the possible function of this association. We found a conserved interaction motif, the PCNA-interacting protein (PIP) box, in the N-terminal region of c-Myc. Confocal microscopy analysis showed co-localization with PCNA in early S-phase, but not in late S-phase cells. Co-immunoprecipitation from cell extracts and pull-down of recombinant proteins indicated a direct physical association between c-Myc and PCNA, which was confirmed in situ by the Proximity Ligation Assay (PLA). Further experiments demonstrated that c-Myc interacts with CUL4A and DDB1, components of the Cullin Ring E3 ubiquitin ligase 4 (CRL4) complex, in which PCNA functions as a cofactor. Mutations in the PIP box of c-Myc, as well as depletion of CUL4A by RNA interference, resulted in an increased stability of c-Myc protein. These results suggest that the interaction with PCNA functionally contributes to the regulation of c-Myc stability in early S phase via the CRL4 complex. Full article
Show Figures

Figure 1

34 pages, 501 KB  
Review
An Overview of Existing Applications of Artificial Intelligence in Histopathological Diagnostics of Lymphoma: A Scoping Review
by Mieszko Czaplinski, Grzegorz Redlarski, Mateusz Wieczorek, Paweł Kowalski, Piotr Mateusz Tojza, Adam Sikorski and Arkadiusz Żak
Appl. Sci. 2026, 16(6), 2803; https://doi.org/10.3390/app16062803 - 14 Mar 2026
Viewed by 336
Abstract
Background: Artificial intelligence (AI) shows promising results in lymphoma detection, prediction, and classification. However, translating these findings into practice requires a rigorous assessment of potential biases, clinical utility, and further validation of research models. Objective: The goal of this study was to summarize [...] Read more.
Background: Artificial intelligence (AI) shows promising results in lymphoma detection, prediction, and classification. However, translating these findings into practice requires a rigorous assessment of potential biases, clinical utility, and further validation of research models. Objective: The goal of this study was to summarize existing studies on artificial intelligence models for the histopathological detection of lymphoma. Design: This study adhered to the PRISMA Extension for Scoping Reviews (PRISMA-ScR) guidelines. A systematic search was conducted across three major databases (Scopus, PubMed, Web of Science) for English-language articles and reviews published between 2016 and 2025. Seven precise search queries were applied to identify relevant publications, accounting for variations in study modality, algorithmic architectures, and disease-specific terminology. Results: The search identified 612 records, of which 36 articles met the inclusion criteria. These studies presented 36 AI models, comprising 30 diagnostic and six prognostic applications, with Convolutional Neural Networks (CNNs) being the predominant architecture. Regarding data sources, 83% (30/36) of datasets utilized Hematoxylin and Eosin (H&E)-stained images, while the remainder relied on diverse modalities, including IHC-stained slides, bone marrow smears, and other tissue preparations. Studies predominantly utilized retrospective, private cohorts with sample sizes typically ranging from 50 to 400 patients; only a minority leveraged open-access repositories (e.g., Kaggle, TCGA). The primary application was slide-level multi-class classification, distinguishing between specific lymphoma subtypes and non-neoplastic controls. Beyond diagnosis, a subset of studies explored advanced prognostic tasks, such as predicting chemotherapy response and disease progression (e.g., in CLL), as well as automated biomarker quantification (c-MYC, BCL2, PD-L1). Reported diagnostic performance was generally high, with accuracy ranging from 60% to 100% (clustering around 90%) and AUC values spanning 0.70 to 0.99 (predominantly >0.90). Conclusions: While AI models demonstrate high diagnostic accuracy, their translation into practice is limited by unstandardized protocols, morphological complexity, and the “black box” nature of algorithms. Critical issues regarding data provenance, image noise, and lack of representativeness raise risks of systematic bias, hence the need for rigorous validation in diverse clinical environments. Full article
(This article belongs to the Special Issue Advances and Applications of Machine Learning for Bioinformatics)
Show Figures

Figure 1

26 pages, 5870 KB  
Review
Ribosome Biogenesis and Translational Control in Skeletal Muscle Atrophy and Hypertrophy: Mechanisms and Therapeutic Perspectives
by Miaomiao Xu and Xiaoguang Liu
Biomolecules 2026, 16(3), 406; https://doi.org/10.3390/biom16030406 - 10 Mar 2026
Viewed by 1072
Abstract
Maintenance of skeletal muscle mass is essential for mobility, metabolic homeostasis, and clinical outcomes across a wide spectrum of physiological and pathological conditions. While muscle atrophy and hypertrophy have traditionally been interpreted through upstream anabolic–catabolic signaling and proteolytic pathways, accumulating evidence indicates that [...] Read more.
Maintenance of skeletal muscle mass is essential for mobility, metabolic homeostasis, and clinical outcomes across a wide spectrum of physiological and pathological conditions. While muscle atrophy and hypertrophy have traditionally been interpreted through upstream anabolic–catabolic signaling and proteolytic pathways, accumulating evidence indicates that ribosome biogenesis and translational control represent rate-limiting determinants of muscle plasticity. However, this regulatory layer remains insufficiently integrated into current models of muscle adaptation and disease. In this review, we synthesize recent advances in ribosomal RNA transcription, ribosomal protein dynamics, and translational regulation in skeletal muscle, with particular emphasis on signaling networks governed by mTORC1, c-Myc, AMPK, and FOXO. We highlight ribosome biogenesis as a central hub linking mechanical loading, nutrient availability, inflammatory stress, and metabolic status to protein synthesis capacity. Evidence from human and animal studies demonstrates that impaired ribosome production and translational efficiency precede and predict muscle atrophy in disuse, aging, cancer cachexia, and chronic disease, whereas ribosome expansion is a prerequisite for sustained hypertrophy. Beyond quantitative regulation, we discuss the emerging concept of ribosome heterogeneity as a qualitative layer of translational control that may enable selective mRNA translation during muscle growth, stress adaptation, and degeneration. We further examine ribosome–mitochondria crosstalk as a critical but underexplored mechanism coordinating anabolic capacity with cellular energetics. Finally, we outline therapeutic implications, highlighting exercise, nutritional strategies, and indirect pharmacological interventions that preserve ribosomal competence, and propose ribosome-based biomarkers as promising tools for precision management of muscle-wasting disorders. Collectively, this review positions ribosome biology as a translationally relevant framework bridging molecular mechanisms with therapeutic perspectives in skeletal muscle atrophy and hypertrophy. Full article
(This article belongs to the Section Cellular Biochemistry)
Show Figures

Figure 1

Back to TopTop