Sign in to use this feature.

Years

Between: -

Subjects

remove_circle_outline
remove_circle_outline
remove_circle_outline
remove_circle_outline
remove_circle_outline

Journals

Article Types

Countries / Regions

Search Results (15)

Search Parameters:
Keywords = broad-range PCR amplification

Order results
Result details
Results per page
Select all
Export citation of selected articles as:
15 pages, 977 KB  
Article
Genetic Identification of Parasitic Giardia enterica in Three Wild Rodent Species from a Zoological Institution: First Host Records in Brazilian Porcupine (Coendou prehensilis) and Naked Mole Rat (Heterocephalus glaber), and Detection in Crested Porcupine (Hystrix cristata)
by Lorena Esteban-Sánchez, Marta Mateo-Barrientos, Manuel de la Riva-Fraga, Lino Pérez de Quadros, Juan José García Rodríguez and Francisco Ponce-Gordo
J. Zool. Bot. Gard. 2025, 6(2), 28; https://doi.org/10.3390/jzbg6020028 - 26 May 2025
Viewed by 1997
Abstract
Flagellates of the genus Giardia are intestinal parasites with a broad host range. Several Giardia duodenalis variants (assemblages) recently elevated to species rank—G. duodenalis (assemblage A1), G. intestinalis (A2) and Giardia enterica (B) are human pathogens. Giardia enterica has been reported in [...] Read more.
Flagellates of the genus Giardia are intestinal parasites with a broad host range. Several Giardia duodenalis variants (assemblages) recently elevated to species rank—G. duodenalis (assemblage A1), G. intestinalis (A2) and Giardia enterica (B) are human pathogens. Giardia enterica has been reported in some hystricomorph rodents such as wild crested porcupines (Hystrix cristata), but no data were previously available from Brazilian porcupines (Coendou prehensilis) and naked mole rats (Heterocephalus glaber). The aim of this study is to genetically identify the Giardia isolates from these three rodent species, all housed in a zoological institution. Fecal samples were processed using the Bailenger concentration method, and DNA was extracted from the sediments using commercial kits. Partial PCR amplification and sequencing of the glutamate dehydrogenase, beta-giardin, and triose-phosphate isomerase genes revealed that all isolates belonged to G. enterica, showing 99–100% identity with sequences available in GenBank. Prevalences could not be reliably estimated due to small group sizes and the resulting proportions may be biased. To our knowledge, this is the first report identifying Giardia (G. enterica) in C. prehensilis and H. glaber, thus expanding the known host range of this parasite species and reinforcing the importance of surveillance in captive wild hosts. Full article
Show Figures

Graphical abstract

11 pages, 1241 KB  
Article
Fluorometric and Colorimetric Method for SARS-CoV-2 Detection Using Designed Aptamer Display Particles
by Ki Sung Park, Anna Choi, Tae-In Park and Seung Pil Pack
Biosensors 2024, 14(3), 113; https://doi.org/10.3390/bios14030113 - 20 Feb 2024
Cited by 4 | Viewed by 3196
Abstract
SARS-CoV-2, the virus responsible for the COVID-19 pandemic, has spurred the urgent need for practical diagnostics with high sensitivity and selectivity. Although advanced diagnostic tools have emerged to efficiently control pandemics, they still have costly limitations owing to their reliance on antibodies or [...] Read more.
SARS-CoV-2, the virus responsible for the COVID-19 pandemic, has spurred the urgent need for practical diagnostics with high sensitivity and selectivity. Although advanced diagnostic tools have emerged to efficiently control pandemics, they still have costly limitations owing to their reliance on antibodies or enzymes and require high-tech equipment. Therefore, there is still a need to develop rapid and low-cost diagnostics with high sensitivity and selectivity. In this study, we generated aptamer display particles (AdP), enabling easy fabrication of a SARS-CoV-2 detection matrix through particle PCR, and applied it to diagnosis using fluorometric and colorimetric assays. We designed two AdPs, C1-AdP and C4-AdP, displayed with SpS1-C1 and SpS1-C4 aptamers, respectively, and showed their high binding ability against SARS-CoV-2 spike protein with a concentration-dependent fluorescence increase. This enabled detection even at low concentrations (0.5 nM). To validate its use as a diagnostic tool for SARS-CoV-2, we designed a sandwich-type assay using two AdPs and high-quality aptamers targeting SARS-CoV-2 pseudoviruses. The fluorometric assay achieved a detection limit of 3.9 × 103 pseudoviruses/mL. The colorimetric assay using an amplification approach exhibited higher sensitivity, with a detection limit of 1 × 101 pseudoviruses/mL, and a broad range of over four orders of magnitude was observed. Full article
(This article belongs to the Special Issue Nanoparticle-Based Biosensors and Their Applications)
Show Figures

Figure 1

14 pages, 1492 KB  
Article
Ultrasensitive Quantification of Crustacean Tropomyosin by Immuno-PCR
by Mirjana Radomirović, Nikola Gligorijević, Dragana Stanić-Vučinić, Andreja Rajković and Tanja Ćirković Veličković
Int. J. Mol. Sci. 2023, 24(20), 15410; https://doi.org/10.3390/ijms242015410 - 21 Oct 2023
Cited by 8 | Viewed by 3164
Abstract
Tropomyosin is the major and predominant allergen among shellfish. This study developed an ultrasensitive immuno-PCR method for the quantification of crustacean tropomyosin in foods. The method couples sandwich ELISA with the real-time PCR (rtPCR) amplification of marker DNAs. Monoclonal anti-TPM antibody was the [...] Read more.
Tropomyosin is the major and predominant allergen among shellfish. This study developed an ultrasensitive immuno-PCR method for the quantification of crustacean tropomyosin in foods. The method couples sandwich ELISA with the real-time PCR (rtPCR) amplification of marker DNAs. Monoclonal anti-TPM antibody was the capture antibody, polyclonal rabbit anti-shrimp tropomyosin antibody was the detection antibody, while natural shrimp tropomyosin served as the standard. A double-stranded amino-DNA was covalently conjugated to a secondary anti-rabbit antibody and subsequently amplified and quantified via rtPCR. The quantification sensitivity of immuno-PCR was 20-fold higher than analogous ELISA, with LOQ 19.8 pg/mL. The developed immuno-PCR method is highly specific for the detection of crustacean tropomyosin and is highly precise in a broad concentration range. Tropomyosin recovery in the spiked vegetable soup was 87.7–115.6%. Crustacean tropomyosin was also quantified in commercial food products. The reported immuno-PCR assay is the most sensitive method for the quantification of crustacean tropomyosin and is the first immuno-PCR-based assay for the quantification of food allergen and food protein in general. The described method could be easily adapted for the specific and ultrasensitive immuno-PCR-based detection of traces of any food allergen that is currently being quantified with ELISA, which is of critical importance for people with food allergies. Full article
Show Figures

Figure 1

9 pages, 1157 KB  
Article
Optimization and Validation of Reverse Transcription Recombinase-Aided Amplification (RT-RAA) for Sorghum Mosaic Virus Detection in Sugarcane
by Fenglin Wang, Qinmin Liang, Rongman Lv, Shakeel Ahmad, Mishal Bano, Guangzhen Weng and Ronghui Wen
Pathogens 2023, 12(8), 1055; https://doi.org/10.3390/pathogens12081055 - 18 Aug 2023
Cited by 7 | Viewed by 2145
Abstract
Sorghum mosaic virus (SrMV) causes sugarcane mosaic disease and has significant adverse economic impacts on the cultivation of sugarcane. This study aimed to develop a rapid isotherm nucleic acid amplification method for detecting SrMV. Specific primers were designed to target the conserved region [...] Read more.
Sorghum mosaic virus (SrMV) causes sugarcane mosaic disease and has significant adverse economic impacts on the cultivation of sugarcane. This study aimed to develop a rapid isotherm nucleic acid amplification method for detecting SrMV. Specific primers were designed to target the conserved region of the P3 gene of SrMV. The reverse transcription recombinase-aided amplification (RT-RAA) method was developed by screening primers and optimizing reaction conditions. Comparative analyses with RT-PCR demonstrated that the RT-RAA method exhibited superior specificity, sensitivity, and reliability for SrMV detection. Notably, using a standard plasmid diluted 10-fold continuously as a template, the sensitivity of RT-RAA was 100-fold higher than that of RT-PCR. Moreover, the RT-RAA reaction displayed flexibility in a temperature range of 24–49 °C, eliminating the need for expensive and complex temperature control equipment. Thus, this method could be utilized at ambient or even human body temperature. Within a short duration of 10 min at 39 °C, the target sequence of SrMV could be effectively amplified. Specificity analysis revealed no cross-reactivity between SrMV and other common sugarcane viruses detected via the RT-RAA. With its high sensitivity, rapid reaction time, and minimal equipment requirements, this method presents a promising diagnostic tool for the reliable and expedited detection of SrMV. Furthermore, it indicates broad applicability for successfully detecting other sugarcane viruses. Full article
(This article belongs to the Special Issue Advances in Plant Viruses)
Show Figures

Figure 1

12 pages, 2116 KB  
Article
A Miniaturized System for Rapid, Isothermal Detection of SARS-CoV-2 in Human and Environmental Samples
by Jake Staples, Athanasia-Maria Dourou, Irene Liampa, Calvin Sjaarda, Emily Moslinger, Henry Wong, Prameet M. Sheth, Stilianos Arhondakis and Ravi Prakash
Biomedicines 2023, 11(7), 2038; https://doi.org/10.3390/biomedicines11072038 - 20 Jul 2023
Cited by 1 | Viewed by 3466
Abstract
We report a small-footprint cost-effective isothermal rapid DNA amplification system, with integrated microfluidics for automated sample analysis and detection of SARS-CoV-2 in human and environmental samples. Our system measures low-level fluorescent signals in real-time during amplification, while maintaining the desired assay temperature on [...] Read more.
We report a small-footprint cost-effective isothermal rapid DNA amplification system, with integrated microfluidics for automated sample analysis and detection of SARS-CoV-2 in human and environmental samples. Our system measures low-level fluorescent signals in real-time during amplification, while maintaining the desired assay temperature on a low power, portable system footprint. A unique soft microfluidic chip design was implemented to mitigate thermocapillary effects and facilitate optical alignment for automated image capture and signal analysis. The system-on-board prototype, coupled with the LAMP primers designed by BioCoS, was sensitive enough to detect large variations in viral loads of SARS-CoV-2 corresponding to a threshold cycle range of 16 to 39. Furthermore, tested samples consisted of a broad range of viral strains and lineages identified in Canada during 2021–2022. Clinical specimens were collected and tested at the Kingston Health Science Centre using a clinically validated PCR assay, and variants were determined using whole genome sequencing. Full article
(This article belongs to the Special Issue Nucleic Acid Based Sensing for Biomedical Applications)
Show Figures

Graphical abstract

10 pages, 1694 KB  
Article
A Novel Fluorescent Sensor Based on Aptamer and qPCR for Determination of Glyphosate in Tap Water
by Yong Shao, Run Tian, Jiaqi Duan, Miao Wang, Jing Cao, Zhen Cao, Guangyue Li, Fen Jin, A. M. Abd El-Aty and Yongxin She
Sensors 2023, 23(2), 649; https://doi.org/10.3390/s23020649 - 6 Jan 2023
Cited by 5 | Viewed by 4336
Abstract
Glyphosate (GLYP) is a broad-spectrum, nonselective, organic phosphine postemergence herbicide registered for many food and nonfood fields. Herein, we developed a biosensor (Mbs@dsDNA) based on carboxylated modified magnetic beads incubated with NH2-polyA and then hybridized with polyT-glyphosate aptamer and complementary DNA. [...] Read more.
Glyphosate (GLYP) is a broad-spectrum, nonselective, organic phosphine postemergence herbicide registered for many food and nonfood fields. Herein, we developed a biosensor (Mbs@dsDNA) based on carboxylated modified magnetic beads incubated with NH2-polyA and then hybridized with polyT-glyphosate aptamer and complementary DNA. Afterwards, a quantitative detection method based on qPCR was established. When the glyphosate aptamer on Mbs@dsDNA specifically recognizes glyphosate, complementary DNA is released and then enters the qPCR signal amplification process. The linear range of the method was 0.6 μmol/L–30 mmol/L and the detection limit was set at 0.6 μmol/L. The recoveries in tap water ranged from 103.4 to 104.9% and the relative standard deviations (RSDs) were <1%. The aptamer proposed in this study has good potential for recognizing glyphosate. The detection method combined with qPCR might have good application prospects in detecting and supervising other pesticide residues. Full article
(This article belongs to the Special Issue Novel Optical Biosensing Technology)
Show Figures

Figure 1

14 pages, 2500 KB  
Article
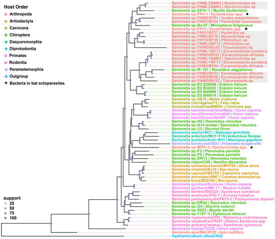
Molecular Detection and Phylogenetic Analyses of Diverse Bartonella Species in Bat Ectoparasites Collected from Yunnan Province, China
by Guopeng Kuang, Jing Zhang, Weihong Yang, Hong Pan, Xi Han, Lifen Yang, Juan Wang, Tian Yang, Zhizhong Song, Yun Feng and Guodong Liang
Pathogens 2022, 11(11), 1283; https://doi.org/10.3390/pathogens11111283 - 1 Nov 2022
Cited by 11 | Viewed by 2960
Abstract
Bartonella species has been validated as blood-borne bacteria in mammals and has a substantial opportunity to be harbored by a variety of hematophagous arthropod vectors. Bats, along with their ectoparasites, are recognized worldwide as one of the natural reservoir hosts for these bacteria. [...] Read more.
Bartonella species has been validated as blood-borne bacteria in mammals and has a substantial opportunity to be harbored by a variety of hematophagous arthropod vectors. Bats, along with their ectoparasites, are recognized worldwide as one of the natural reservoir hosts for these bacteria. However, there have been few investigations of Bartonella bacteria toward a broad range of obligated bat ectoparasites in China. Here, molecular detection of Bartonella species was performed to survey the infection among bat ectoparasites and follow-up phylogenetic analyses to further characterize the evolutionary relationships of the genus. A total of 434 bat ectoparasites involving four types of arthropods, namely, bat mites, bat tick, bat fleas, and bat flies (further divided into traditionally fly-like bat flies and wingless bat flies) were collected in 10 trapping sites in Yunnan Province, southwestern China. Bartonella was detected by PCR amplification and sequencing through four gene target fragments (gltA, ftsZ, rpoB, and ITS). Accordingly, diverse Bartonella species were discovered, including both the validated species and the novel genotypes, which were characterized into several geographical regions with high prevalence. Phylogenetic analyses based on gltA and multi-locus concatenated sequences both demonstrated strong phylogeny–trait associations of Bartonella species from bats and their parasitic arthropods, suggesting the occurrence of host switches and emphasizing the potential connecting vector role of these ectoparasites. Nevertheless, the maintenance and transmission of Bartonella in both bat and hemoparasite populations have not been fully understood, as well as the risk of spillage to humans, which warrants in-depth experimental studies focusing on these mammals and their ectoparasites. Full article
Show Figures

Figure 1

12 pages, 3494 KB  
Communication
Rapid Diagnosis of Central Nervous System Scedosporiosis by Specific Quantitative Polymerase Chain Reaction Applied to Formalin-Fixed, Paraffin-Embedded Tissue
by Robert J. Lauerer, Emely Rosenow, Rudi Beschorner, Johann-Martin Hempel, Georgios Naros, Anna Hofmann, Katharina Berger, Jennifer Sartor-Pfeiffer, Annerose Mengel, Ulf Ziemann, Volker Rickerts and Katharina Feil
J. Fungi 2022, 8(1), 19; https://doi.org/10.3390/jof8010019 - 27 Dec 2021
Cited by 3 | Viewed by 3592
Abstract
Scedosporium (S.) apiospermum is a typical mold causing cerebral abscesses, often after near-drowning. Infections are associated with high morbidity and mortality due to diagnostic challenges including the need for prolonged incubation of cultures. In addition, histopathological differentiation from other filamentous fungi, including Aspergillus [...] Read more.
Scedosporium (S.) apiospermum is a typical mold causing cerebral abscesses, often after near-drowning. Infections are associated with high morbidity and mortality due to diagnostic challenges including the need for prolonged incubation of cultures. In addition, histopathological differentiation from other filamentous fungi, including Aspergillus fumigatus, may not be possible, excluding early specific diagnosis and targeted therapy. Polymerase chain reaction (PCR) on tissue samples can rapidly identify fungi, leading to an earlier adequate treatment. Due to an extensive spectrum of causative fungi, broad-range PCRs with amplicon sequencing have been endorsed as the best DNA amplification strategy. We herein describe a case with brain abscesses due to S. apiospermum in a 66-year-old immunocompromised female patient. While broad-range PCR failed to identify a fungal pathogen from a cerebral biopsy demonstrating hyaline mold hyphae, specific quantitative PCR (qPCR) identified Scedosporium and ruled out Aspergillus, the most prevalent agent of central nervous system mold infection. A panel of specific qPCR assays, guided by the morphology of fungal elements in tissue or as a multiplex assay, may be a successful molecular approach to identify fungal agents of brain abscesses. This also applies in the presence of negative broad-range fungal PCR, therefore providing diagnostic and therapeutic potential for early specific management and improvement of patient clinical outcome. Full article
(This article belongs to the Special Issue Molecular Tissue Diagnosis of Fungal Infections)
Show Figures

Figure 1

12 pages, 16612 KB  
Article
Identification and Characterization of Circular Single-Stranded DNA Genomes in Sheep and Goat Milk
by Marie-Thérèse König, Robert Fux, Ellen Link, Gerd Sutter, Erwin Märtlbauer and Andrea Didier
Viruses 2021, 13(11), 2176; https://doi.org/10.3390/v13112176 - 28 Oct 2021
Cited by 15 | Viewed by 3329
Abstract
In recent years, a variety of circular replicase-encoding single-stranded (CRESS) DNA viruses and unclassified virus-like DNA elements have been discovered in a broad range of animal species and environmental samples. Key questions to be answered concern their presence in the human diet and [...] Read more.
In recent years, a variety of circular replicase-encoding single-stranded (CRESS) DNA viruses and unclassified virus-like DNA elements have been discovered in a broad range of animal species and environmental samples. Key questions to be answered concern their presence in the human diet and their potential impact on disease emergence. Especially DNA elements termed bovine meat and milk factors (BMMF) are suspected to act as co-factors in the development of colon and breast cancer. To expand our knowledge on the occurrence of these potential pathogens in human nutrition, a total of 73 sheep and 40 goat milk samples were assayed by combining rolling circle amplification (RCA), PCR and Sanger sequencing. The present study further includes retail milk from the aforementioned species. We recovered 15 single stranded (ss) circular genomes. Of those, nine belong to the family Genomoviridae and six are members of the unclassified group of BMMF. Thus, dairy sheep and goats add to dispersal of CRESS viruses and circular ssDNA elements, which enter the food chain via milk. The presence of these entities is therefore more widespread in Bovidae than initially assumed and seems to be part of the common human nutrition. Full article
(This article belongs to the Section Animal Viruses)
Show Figures

Figure 1

13 pages, 581 KB  
Article
Molecular Investigation of Zoonotic Intestinal Protozoa in Pet Dogs and Cats in Yunnan Province, Southwestern China
by Yu-Gui Wang, Yang Zou, Ze-Zhong Yu, Dan Chen, Bin-Ze Gui, Jian-Fa Yang, Xing-Quan Zhu, Guo-Hua Liu and Feng-Cai Zou
Pathogens 2021, 10(9), 1107; https://doi.org/10.3390/pathogens10091107 - 30 Aug 2021
Cited by 16 | Viewed by 4386
Abstract
Giardia duodenalis, Enterocytozoon bieneusi and Cryptosporidium spp. are common enteric pathogens that reside in the intestines of humans and animals. These pathogens have a broad host range and worldwide distribution, but are mostly known for their ability to cause diarrhea. However, very [...] Read more.
Giardia duodenalis, Enterocytozoon bieneusi and Cryptosporidium spp. are common enteric pathogens that reside in the intestines of humans and animals. These pathogens have a broad host range and worldwide distribution, but are mostly known for their ability to cause diarrhea. However, very limited information on prevalence and genotypes of G. duodenalis, E. bieneusi and Cryptosporidium spp. in pet dogs and cats are available in China. In the present study, a total of 433 fecal samples were collected from 262 pet dogs and 171 pet cats in Yunnan province, southwestern China, and the prevalence and the genotypes of G. duodenalis, E. bieneusi and Cryptosporidium spp. were investigated by nested PCR amplification and DNA sequencing. The prevalence of G. duodenalis, E. bieneusi and Cryptosporidium spp. was 13.7% (36/262), 8.0% (21/262), and 4.6% (12/262) in dogs, and 1.2% (2/171), 2.3% (4/171) and 0.6% (1/171) in cats, respectively. The different living conditions of dogs is a risk factor that is related with the prevalence of G. duodenalis and E. bieneusi (p < 0.05). However, there were no statistically significant difference in prevalence of three pathogens in cats. DNA sequencing and analyses showed that four E. bieneusi genotypes (PtEb IX, CD9, DgEb I and DgEb II), one Cryptosporidium spp. (C. canis) and two G. duodenalis assemblages (C and D) were identified in dogs; two E. bieneusi genotypes (Type IV and CtEb I), one Cryptosporidium spp. (C. felis) and one G. duodenalis assemblage (F) were identified in cats. Three novel E. bieneusi genotypes (DgEb I, DgEb II and CtEb I) were identified, and the human-pathogenic genotypes/species Type IV C. canis and C. felis were also observed in this study, indicating a potential zoonotic threat of pet dogs and cats. Our results revealed the prevalence and genetic diversity of G. duodenalis, E. bieneusi and Cryptosporidium spp. infection in pet dogs and cats in Yunnan province, southwestern China, and suggested the potential threat of pet dogs and cats to public health. Full article
Show Figures

Figure 1

12 pages, 1103 KB  
Article
Detection of Histoplasma DNA from Tissue Blocks by a Specific and a Broad-Range Real-Time PCR: Tools to Elucidate the Epidemiology of Histoplasmosis
by Dunja Wilmes, Ilka McCormick-Smith, Charlotte Lempp, Ursula Mayer, Arik Bernard Schulze, Dirk Theegarten, Sylvia Hartmann and Volker Rickerts
J. Fungi 2020, 6(4), 319; https://doi.org/10.3390/jof6040319 - 27 Nov 2020
Cited by 9 | Viewed by 3843
Abstract
Lack of sensitive diagnostic tests impairs the understanding of the epidemiology of histoplasmosis, a disease whose burden is estimated to be largely underrated. Broad-range PCRs have been applied to identify fungal agents from pathology blocks, but sensitivity is variable. In this study, we [...] Read more.
Lack of sensitive diagnostic tests impairs the understanding of the epidemiology of histoplasmosis, a disease whose burden is estimated to be largely underrated. Broad-range PCRs have been applied to identify fungal agents from pathology blocks, but sensitivity is variable. In this study, we compared the results of a specific Histoplasma qPCR (H. qPCR) with the results of a broad-range qPCR (28S qPCR) on formalin-fixed, paraffin-embedded (FFPE) tissue specimens from patients with proven fungal infections (n = 67), histologically suggestive of histoplasmosis (n = 36) and other mycoses (n = 31). The clinical sensitivity for histoplasmosis of the H. qPCR and the 28S qPCR was 94% and 48.5%, respectively. Samples suggestive for other fungal infections were negative with the H. qPCR. The 28S qPCR did not amplify DNA of Histoplasma in FFPE in these samples, but could amplify DNA of Emergomyces (n = 1) and Paracoccidioides (n = 2) in three samples suggestive for histoplasmosis but negative in the H. qPCR. In conclusion, amplification of Histoplasma DNA from FFPE samples is more sensitive with the H. qPCR than with the 28S qPCR. However, the 28S qPCR identified DNA of other fungi in H. qPCR-negative samples presenting like histoplasmosis, suggesting that the combination of both assays may improve the diagnosis. Full article
(This article belongs to the Special Issue Histoplasma and Histoplasmosis 2020)
Show Figures

Figure 1

11 pages, 4035 KB  
Article
Development of a Species Diagnostic Molecular Tool for an Invasive Pest, Mythimna loreyi, Using LAMP
by Hwa Yeun Nam, Min Kwon, Hyun Ju Kim and Juil Kim
Insects 2020, 11(11), 817; https://doi.org/10.3390/insects11110817 - 19 Nov 2020
Cited by 23 | Viewed by 4295
Abstract
The Mythimna loreyi (Duponchel) is one of the well-known invasive noctuid pests in Africa, Australia, and many Asian countries. However, it is difficult to identify the invasive and morphologically similar species, Mythimna separate, which occur at the cornfield in the larvae stage. [...] Read more.
The Mythimna loreyi (Duponchel) is one of the well-known invasive noctuid pests in Africa, Australia, and many Asian countries. However, it is difficult to identify the invasive and morphologically similar species, Mythimna separate, which occur at the cornfield in the larvae stage. Currently, the molecular biology method for diagnosing M. loreyi species is only using the mtCO1 universal primer (LCO1490, HCO2198), which requires a lot of time and effort, such as DNA extraction, PCR, electrophoresis, and sequencing. In this study, the LAMP assay was developed for rapid, simple, effective species identification. By analyzing the mitochondrial genome, the species-specific sequence was found at the coding region of the NADH dehydrogenase subunit 5 gene. Based on this unique sequence, four LAMP primers and two loop primers were designed. The F3 and B3 primers were able to diagnose species-specific, in general, and multiplex PCR and specifically reacted within the inner primers in LAMP assay. The optimal incubation condition of the LAMP assay was 61 °C for 60 min with four LAMP primers, though additional loop primers, BF and LF, did not significantly shorten the amplification time. The broad range of DNA concentration was workable in LAMP assay, in which the minimum detectable DNA concentration was 100 pg. DNA releasing method was applied, which took five minutes of incubation at 95 °C without the DNA extraction process. Only some pieces of tissue of larvae and adult samples were needed to extract DNA. The incidence of invasive pests is gradually diversifying. Therefore, this simple and accurate LAMP assay is possibly applied in the intensive field monitoring for invasive pests and integrated management of Mythimna loreyi. Full article
Show Figures

Figure 1

18 pages, 5073 KB  
Article
Dermaseptin-PH: A Novel Peptide with Antimicrobial and Anticancer Activities from the Skin Secretion of the South American Orange-Legged Leaf Frog, Pithecopus (Phyllomedusa) hypochondrialis
by Linyuan Huang, Dong Chen, Lei Wang, Chen Lin, Chengbang Ma, Xinping Xi, Tianbao Chen, Chris Shaw and Mei Zhou
Molecules 2017, 22(10), 1805; https://doi.org/10.3390/molecules22101805 - 24 Oct 2017
Cited by 70 | Viewed by 9833
Abstract
The dermaseptin peptides, mainly derived from the skin secretions of Hylidae frogs, belong to a superfamily of antimicrobial peptides and exhibit diverse antimicrobial and anticancer activities with low cytotoxicity. Here, we reported a novel dermaseptin peptide, from the South American orange-legged leaf frogs, [...] Read more.
The dermaseptin peptides, mainly derived from the skin secretions of Hylidae frogs, belong to a superfamily of antimicrobial peptides and exhibit diverse antimicrobial and anticancer activities with low cytotoxicity. Here, we reported a novel dermaseptin peptide, from the South American orange-legged leaf frogs, Pithecopus (Phyllomedusa) hypochondrialis, processing the shortest peptide length, namely Dermaseptin-PH. The complementary DNA (cDNA) encoding biosynthetic precursor of Dermaseptin-PH was initially identified by the rapid amplification of cDNA ends PCR (RACE-PCR) technique from the skin secretion. The predicted primary structure was confirmed by a combination of reverse-phase high performance liquid chromatography (RP-HPLC) and MS/MS fragmentation from the skin secretion. Chemically-synthetic Dermaseptin-PH was investigated using a range of bioactivity assessment assays to evaluate the biological activities and cytotoxicity of Dermaseptin-PH. Dermaseptin-PH inhibited the growth of Gram-negative bacteria, Gram-positive bacteria, and pathogenic yeast Candida albicans. In addition, Dermaseptin-PH showed a broad-spectrum of anticancer activities against several cancer cell lines including MCF-7, H157, U251MG, MDA-MB-435S, and PC-3. The potent antimicrobial and anticancer activities of Dermaseptin-PH make it a promising candidate in the discovery of new drugs for clinical applications, and the relatively short sequence of Dermaseptin-PH can provide new insight for the research and structural modification of new peptide drugs. Full article
(This article belongs to the Special Issue Bioactive Natural Peptides As A Pipeline For Therapeutics)
Show Figures

Figure 1

9 pages, 2198 KB  
Case Report
Exonization of an Intronic LINE-1 Element Causing Becker Muscular Dystrophy as a Novel Mutational Mechanism in Dystrophin Gene
by Ana Gonçalves, Jorge Oliveira, Teresa Coelho, Ricardo Taipa, Manuel Melo-Pires, Mário Sousa and Rosário Santos
Genes 2017, 8(10), 253; https://doi.org/10.3390/genes8100253 - 3 Oct 2017
Cited by 26 | Viewed by 8288
Abstract
A broad mutational spectrum in the dystrophin (DMD) gene, from large deletions/duplications to point mutations, causes Duchenne/Becker muscular dystrophy (D/BMD). Comprehensive genotyping is particularly relevant considering the mutation-centered therapies for dystrophinopathies. We report the genetic characterization of a patient with disease [...] Read more.
A broad mutational spectrum in the dystrophin (DMD) gene, from large deletions/duplications to point mutations, causes Duchenne/Becker muscular dystrophy (D/BMD). Comprehensive genotyping is particularly relevant considering the mutation-centered therapies for dystrophinopathies. We report the genetic characterization of a patient with disease onset at age 13 years, elevated creatine kinase levels and reduced dystrophin labeling, where multiplex-ligation probe amplification (MLPA) and genomic sequencing failed to detect pathogenic variants. Bioinformatic, transcriptomic (real time PCR, RT-PCR), and genomic approaches (Southern blot, long-range PCR, and single molecule real-time sequencing) were used to characterize the mutation. An aberrant transcript was identified, containing a 103-nucleotide insertion between exons 51 and 52, with no similarity with the DMD gene. This corresponded to the partial exonization of a long interspersed nuclear element (LINE-1), disrupting the open reading frame. Further characterization identified a complete LINE-1 (~6 kb with typical hallmarks) deeply inserted in intron 51. Haplotyping and segregation analysis demonstrated that the mutation had a de novo origin. Besides underscoring the importance of mRNA studies in genetically unsolved cases, this is the first report of a disease-causing fully intronic LINE-1 element in DMD, adding to the diversity of mutational events that give rise to D/BMD. Full article
(This article belongs to the Section Human Genomics and Genetic Diseases)
Show Figures

Graphical abstract

21 pages, 1129 KB  
Article
Evaluation of the Broad-Range PCR-Electrospray Ionization Mass Spectrometry (PCR/ESI-MS) System and Virus Microarrays for Virus Detection
by Lanyn P. Taliaferro, Teresa A. Galvin, Hailun Ma, Syed Shaheduzzaman, Dhanya K. Williams, Dustin R. Glasner and Arifa S. Khan
Viruses 2014, 6(5), 1876-1896; https://doi.org/10.3390/v6051876 - 25 Apr 2014
Cited by 10 | Viewed by 10640 | Correction
Abstract
Advanced nucleic acid-based technologies are powerful research tools for novel virus discovery but need to be standardized for broader applications such as virus detection in biological products and clinical samples. We have used well-characterized retrovirus stocks to evaluate the limit of detection (LOD) [...] Read more.
Advanced nucleic acid-based technologies are powerful research tools for novel virus discovery but need to be standardized for broader applications such as virus detection in biological products and clinical samples. We have used well-characterized retrovirus stocks to evaluate the limit of detection (LOD) for broad-range PCR with electrospray ionization mass spectrometry (PCR/ESI-MS or PLEX-ID), RT-PCR assays, and virus microarrays. The results indicated that in the absence of background cellular nucleic acids, PLEX-ID and RT-PCR had a similar LOD for xenotropic murine retrovirus-related virus (XMRV; 3.12 particles per µL) whereas sensitivity of virus detection was 10-fold greater using virus microarrays. When virus was spiked into a background of cellular nucleic acids, the LOD using PLEX-ID remained the same, whereas virus detection by RT-PCR was 10-fold less sensitive, and no virus could be detected by microarrays. Expected endogenous retrovirus (ERV) sequences were detected in cell lines tested and known species-specific viral sequences were detected in bovine serum and porcine trypsin. A follow-up strategy was developed using PCR amplification, nucleotide sequencing, and bioinformatics to demonstrate that an RD114-like retrovirus sequence that was detected by PLEX-ID in canine cell lines (Madin-Darby canine kidney (MDCK) and Cf2Th canine thymus) was due to defective, endogenous gammaretrovirus-related sequences. Full article
(This article belongs to the Section Animal Viruses)
Show Figures

Figure 1

Back to TopTop