Sign in to use this feature.

Years

Between: -

Subjects

remove_circle_outline
remove_circle_outline
remove_circle_outline
remove_circle_outline
remove_circle_outline
remove_circle_outline
remove_circle_outline
remove_circle_outline
remove_circle_outline

Journals

Article Types

Countries / Regions

Search Results (167)

Search Parameters:
Keywords = brightness preservation

Order results
Result details
Results per page
Select all
Export citation of selected articles as:
23 pages, 9238 KB  
Article
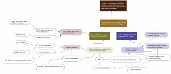
Color Identity: A Color Model for Hebei Ancient Villages in Cultural Heritage Preservation and Sustainable Development
by Lijuan Feng, Rizal Rahman, Mohd Shahrizal bin Dolah and Rosalam Che Me
Buildings 2025, 15(24), 4536; https://doi.org/10.3390/buildings15244536 - 16 Dec 2025
Viewed by 51
Abstract
This study investigates the relationship between architectural colour and cultural identity in the ancient villages of Hebei Province, emphasising the role of colour in cultural heritage preservation and sustainable development. The research aims to (1) identify the dominant chromatic attributes of Hebei’s village [...] Read more.
This study investigates the relationship between architectural colour and cultural identity in the ancient villages of Hebei Province, emphasising the role of colour in cultural heritage preservation and sustainable development. The research aims to (1) identify the dominant chromatic attributes of Hebei’s village architecture, (2) interpret their cultural and symbolic meanings, and (3) construct a colour model applicable to heritage conservation. A qualitative case study approach was employed across four representative villages, combining field surveys, semi-structured interviews, and digital colour analysis using the COLORO system. The findings reveal that the prevailing hues—ranging from red and yellow to ochre and brown—derive from local stone and timber, embodying values of stability, humility, and harmony with the environment. Decorative elements in bright red and gold signify celebration and community vitality, contrasting with the subdued architectural tones. Integrating these empirical and cultural insights, this study proposes the Colour Symbol System for Hebei Ancient Villages (CSSHAV)—a model that unites quantitative colour parameters with qualitative cultural interpretation. The CSSHAV serves as a practical framework for guiding colour conservation, policy development, and sustainable design in rural heritage contexts. The originality of this study lies in bridging scientific colour measurement with cultural semiotics, providing both theoretical advancement and actionable guidance for the preservation of regional chromatic identity. The findings identify increasing risks of colour homogenisation under the pressures of globalisation. Through the CSSHAV model, it proposes strategies to preserve Hebei’s traditional chromatic identity by integrating digital colour analysis with cultural interpretation. This balance between conservation and innovation contributes to sustaining both the aesthetic integrity and cultural vitality of ancient villages. Full article
(This article belongs to the Special Issue Advanced Composite Materials for Sustainable Construction)
Show Figures

Figure 1

23 pages, 5900 KB  
Article
A Transformer-Based Low-Light Enhancement Algorithm for Rock Bolt Detection in Low-Light Underground Mine Environments
by Wenzhen Yan, Fuming Qu, Yingzhen Wang, Jiajun Xu, Jiapan Li and Lingyu Zhao
Processes 2025, 13(12), 3914; https://doi.org/10.3390/pr13123914 - 3 Dec 2025
Viewed by 296
Abstract
Underground roadway support is a critical component for ensuring safety in mining operations. In recent years, with the rapid advancement of intelligent technologies, computer vision-based automatic rock bolt detection methods have emerged as a promising alternative to traditional manual inspection. However, the underground [...] Read more.
Underground roadway support is a critical component for ensuring safety in mining operations. In recent years, with the rapid advancement of intelligent technologies, computer vision-based automatic rock bolt detection methods have emerged as a promising alternative to traditional manual inspection. However, the underground mining environment inherently suffers from severely insufficient lighting. Images captured on-site often exhibit problems such as low overall brightness, blurred local details, and severe color distortion. To address the problem, this study proposed a novel low-light image enhancement algorithm, PromptHDR. Based on Transformer architecture, the algorithm effectively suppresses color distortion caused by non-uniform illumination through a Lighting Extraction Module, while simultaneously introducing a Prompt block incorporating a Mamba mechanism to enhance the model’s contextual understanding of the roadway scene and its ability to preserve rock bolt details. Quantitative results demonstrate that the PromptHDR algorithm achieves Peak Signal-to-Noise Ratio (PSNR) and Structural Similarity (SSIM) index scores of 24.19 dB and 0.839, respectively. Furthermore, the enhanced images exhibit more natural visual appearance, adequate brightness recovery, and well-preserved detailed information, establishing a reliable visual foundation for the accurate identification of rock bolts. Full article
(This article belongs to the Special Issue Sustainable and Advanced Technologies for Mining Engineering)
Show Figures

Figure 1

20 pages, 26260 KB  
Article
AFMNet: A Dual-Domain Collaborative Network with Frequency Prior Guidance for Low-Light Image Enhancement
by Qianqian An and Long Ma
Entropy 2025, 27(12), 1220; https://doi.org/10.3390/e27121220 - 1 Dec 2025
Viewed by 276
Abstract
Low-light image enhancement (LLIE) degradation arises from insufficient illumination, reflectance occlusion, and noise coupling, and it manifests in the frequency domain as suppressed amplitudes with relatively stable phases. To address the fact that pure spatial mappings struggle to balance brightness enhancement and detail [...] Read more.
Low-light image enhancement (LLIE) degradation arises from insufficient illumination, reflectance occlusion, and noise coupling, and it manifests in the frequency domain as suppressed amplitudes with relatively stable phases. To address the fact that pure spatial mappings struggle to balance brightness enhancement and detail fidelity, whereas pure frequency-domain processing lacks semantic modeling, we propose AFMNet—a dual-domain collaborative enhancement network guided by an information-theoretic frequency prior. This prior regularizes global illumination, while spatial branches restore local details. First, a Multi-Scale Amplitude Estimator (MSAE) adaptively generates fine-grained amplitude-modulation maps via multi-scale fusion, encouraging higher output entropy through adaptive spectral-energy redistribution. Next, a Dual-Branch Spectral–Spatial Attention (DBSSA) module—comprising a Frequency-Modulated Attention Block (FMAB) and a Scale-Variable Depth Attention Block (SVDAB)—is employed: FMAB injects the modulation map as a frequency-domain prior into the attention mechanism to conditionally modulate the amplitude of value features while keeping the phase unchanged, thereby helping to preserve structural information in the enhanced output; SVDAB uses multi-scale depthwise-separable convolutions with scale attention to produce adaptively enhanced spatial features. Finally, a Spectral-Gated Feed-Forward Network (SGFFN) applies learnable spectral filters to local features for band-wise selective enhancement. This collaborative design achieves a favorable balance between illumination correction and detail preservation, and AFMNet delivers state-of-the-art performance on multiple low-light enhancement benchmarks. Full article
Show Figures

Figure 1

24 pages, 2374 KB  
Article
NightTrack: Joint Night-Time Image Enhancement and Object Tracking for UAVs
by Xiaomin Huang, Yunpeng Bai, Jiaman Ma, Ying Li, Changjing Shang and Qiang Shen
Drones 2025, 9(12), 824; https://doi.org/10.3390/drones9120824 - 27 Nov 2025
Viewed by 274
Abstract
UAV-based visual object tracking has recently become a prominent research focus in computer vision. However, most existing trackers are primarily benchmarked under well-illuminated conditions, largely overlooking the challenges that may arise in night-time scenarios. Although attempts exist to restore image brightness via low-light [...] Read more.
UAV-based visual object tracking has recently become a prominent research focus in computer vision. However, most existing trackers are primarily benchmarked under well-illuminated conditions, largely overlooking the challenges that may arise in night-time scenarios. Although attempts exist to restore image brightness via low-light image enhancement before feeding frames to a tracker, such two-stage pipelines often struggle to strike an effective balance between the competing objectives of enhancement and tracking. To address this limitation, this work proposes NightTrack, a unified framework that optimizes both low-light image enhancement and UAV object tracking. While boosting image visibility, NightTrack not only explicitly preserves but also reinforces the discriminative features required for robust tracking. To improve the discriminability of low-light representations, Pyramid Attention Modules (PAMs) are introduced to enhance multi-scale contextual cues. Moreover, by jointly estimating illumination and noise curves, NightTrack mitigates the potential adverse effects of low-light environments, leading to significant gains in precision and robustness. Experimental results on multiple night-time tracking benchmarks demonstrate that NightTrack outperforms state-of-the-art methods in night-time scenes, exhibiting strong promises for further development. Full article
Show Figures

Figure 1

20 pages, 21569 KB  
Article
Single Image Haze Removal via Multiple Variational Constraints for Vision Sensor Enhancement
by Yuxue Feng, Weijia Zhao, Luyao Wang, Hongyu Liu, Yuxiao Li and Yun Liu
Sensors 2025, 25(23), 7198; https://doi.org/10.3390/s25237198 - 25 Nov 2025
Viewed by 401
Abstract
Images captured by vision sensors in outdoor environments often suffer from haze-induced degradations, including blurred details, faded colors, and reduced visibility, which severely impair the performance of sensing and perception systems. To address this issue, we propose a haze-removal algorithm for hazy images [...] Read more.
Images captured by vision sensors in outdoor environments often suffer from haze-induced degradations, including blurred details, faded colors, and reduced visibility, which severely impair the performance of sensing and perception systems. To address this issue, we propose a haze-removal algorithm for hazy images using multiple variational constraints. Based on the classic atmospheric scattering model, a mixed variational framework is presented that incorporates three regularization terms for the transmission map and scene radiance. Concretely, an p norm and an 2 norm were constructed to jointly enforce the transmissions for smoothing the details and preserving the structures, and a weighted 1 norm was devised to constrain the scene radiance for suppressing the noises. Furthermore, our devised weight function takes into account both the local variances and the gradients of the scene radiance, which adaptively perceives the textures and structures and controls the smoothness in the process of image restoration. To address the mixed variational model, a re-weighted least square strategy was employed to iteratively solve two separated subproblems. Finally, a gamma correction was applied to adjust the overall brightness, yielding the final recovered result. Extensive comparisons with state-of-the-art methods demonstrated that our proposed algorithm produces visually satisfactory results with a superior clarity and vibrant colors. In addition, our proposed algorithm demonstrated a superior generalization to diverse degradation scenarios, including low-light and remote sensing hazy images, and it effectively improved the performance of high-level vision tasks. Full article
(This article belongs to the Section Sensing and Imaging)
Show Figures

Figure 1

28 pages, 126976 KB  
Article
MRLF: Multi-Resolution Layered Fusion Network for Optical and SAR Images
by Jinwei Wang, Liang Ma, Bo Zhao, Zhenguang Gou, Yingzheng Yin and Guangcai Sun
Remote Sens. 2025, 17(22), 3740; https://doi.org/10.3390/rs17223740 - 17 Nov 2025
Viewed by 456
Abstract
To enhance the comprehensive representation capability and fusion accuracy of remote sensing information, this paper proposes a multi-resolution hierarchical fusion network (MRLF) tailored to the heterogeneous characteristics of optical and synthetic aperture radar (SAR) images. By constructing a hierarchical feature decoupling mechanism, the [...] Read more.
To enhance the comprehensive representation capability and fusion accuracy of remote sensing information, this paper proposes a multi-resolution hierarchical fusion network (MRLF) tailored to the heterogeneous characteristics of optical and synthetic aperture radar (SAR) images. By constructing a hierarchical feature decoupling mechanism, the method decomposes input images into low-resolution global structural features and high-resolution local detail features. A residual compression module is employed to preserve multi-scale information, laying a complementary feature foundation for subsequent fusion. To address cross-modal radiometric discrepancies, a pre-trained complementary feature extraction model (CFEM) is introduced. The brightness distribution differences between SAR and fusion results are quantified using the Gram matrix, and mean-variance alignment constraints are applied to eliminate radiometric discontinuities. In the feature fusion stage, a dual-attention collaborative mechanism is designed, integrating channel attention to dynamically adjust modal weights and spatial attention to focus on complementary regions. Additionally, a learnable radiometric enhancement factor is incorporated to enable efficient collaborative representation of SAR textures and optical semantics. To maintain spatial consistency, hierarchical deconvolution and skip connections are further used to reconstruct low-resolution features, gradually restoring them to the original resolution. Experimental results demonstrate that MRLF significantly outperforms mainstream methods such as DenseFuse and SwinFusion on the Dongying and Xi’an datasets. The fused images achieve an information entropy (EN) of 6.72 and a structural similarity of 1.25, while maintaining stable complementary feature retention under large-scale scenarios. By enhancing multi-scale complementary features and optimizing radiometric consistency, this method provides a highly robust multi-modal representation scheme for all-weather remote sensing monitoring and disaster emergency response. Full article
Show Figures

Figure 1

25 pages, 5151 KB  
Article
Processing-Induced Changes in Bioactive Compounds and Antioxidant Activity of Orange-Fleshed Sweet Potato (Ipomoea batatas L.): Steaming Versus Air-Frying
by Wanida Pan-utai, Naraporn Phomkaivon and Sarn Settachaimongkon
Foods 2025, 14(21), 3637; https://doi.org/10.3390/foods14213637 - 24 Oct 2025
Viewed by 1131
Abstract
Orange-fleshed sweet potato (OFSP) is a rich source of carotenoids, phenolics, flavonoids, and starch that are influenced by thermal processing. This study compared the effects of steaming (15–45 min) and air-frying (5–15 min) on the color, bioactive composition, starch content, and antioxidant properties [...] Read more.
Orange-fleshed sweet potato (OFSP) is a rich source of carotenoids, phenolics, flavonoids, and starch that are influenced by thermal processing. This study compared the effects of steaming (15–45 min) and air-frying (5–15 min) on the color, bioactive composition, starch content, and antioxidant properties of OFSP peel and flesh to assess processing-induced changes. Unprocessed samples served as the baseline for evaluating percentage and fold changes. Results revealed tissue-specific responses. Steaming preserved flesh brightness (L*, 79) and moderately enhanced carotenoids (0.68 µg/g), anthocyanins (up to 40.5 µg/g in peel), phenolics (2.19–2.27 mg GAE/g), and flavonoids (up to 3.32 mg QE/g). Air-frying induced more pronounced increases in peel bioactives, with carotenoids (4.79 µg/g, 14-fold), phenolics (6.86 mg GAE/g, more than 3-fold), flavonoids (11.75 mg QE/g, more than 20-fold), and transient anthocyanin elevation (61.62 µg/g at 5 min), but prolonged exposure caused degradation in flesh. Starch remained stable in the peel but decreased in the flesh. Antioxidant activity showed similar tissue- and treatment-specific patterns. Steaming preserved structural integrity and bioactive stability, whereas short-duration air-frying maximized peel carotenoids and phenolics. These findings provide insights for optimizing thermal processing to enhance nutritional quality and functional properties in OFSP. Full article
Show Figures

Figure 1

14 pages, 573 KB  
Article
Physical and Functional Properties of Toothpaste Tablets
by Agata Blicharz-Kania, Justyna Kot and Dariusz Andrejko
Materials 2025, 18(20), 4804; https://doi.org/10.3390/ma18204804 - 21 Oct 2025
Viewed by 739
Abstract
Products such as toothpaste tablets align with the concept of sustainable cosmetic production. The aim of this study was to evaluate the physical and functional properties of toothpaste tablets with different formulations—with and without fluoride, surfactants, and dried herbs. The following parameters were [...] Read more.
Products such as toothpaste tablets align with the concept of sustainable cosmetic production. The aim of this study was to evaluate the physical and functional properties of toothpaste tablets with different formulations—with and without fluoride, surfactants, and dried herbs. The following parameters were determined: friability (using a shaking method), compressive strength (using a tensile testing machine), colour parameters (spectrophotometrically), pH, and foaming capacity. The study results showed that tablet durability is closely dependent on the formulation. Tablets made with commonly used ingredients (control sample) had the highest breaking force (55.24 N). Tablets without fluoride had the lowest friability (1.46%). Optical tests showed that different formulations affected tablet brightness and colour saturation. The largest changes were observed for samples containing dried herbs—ΔE > 5. The tablets with clove added had improved foam quality, which is important from a functional perspective. The disintegration time of the tablets was significantly shorter for the modified formulation samples. The study results indicate that the developed tablets, especially the control and fluoride-free samples, are sufficiently hard and durable. The tablets with added herbal ingredients, on the other hand, exhibit good foaming and dissolving properties and are waterless products without preservatives. Full article
Show Figures

Figure 1

16 pages, 6437 KB  
Article
Perceptually Optimal Tone Mapping of HDR Images Through Two-Stage Bayesian Optimization
by Naif Alasmari
Electronics 2025, 14(20), 4080; https://doi.org/10.3390/electronics14204080 - 17 Oct 2025
Viewed by 861
Abstract
Critical details in both bright and dark regions are frequently lost in high dynamic range (HDR) images when they are displayed on low dynamic range (LDR) devices. To mitigate this issue, tone mapping operators (TMOs) have been developed to convert HDR images into [...] Read more.
Critical details in both bright and dark regions are frequently lost in high dynamic range (HDR) images when they are displayed on low dynamic range (LDR) devices. To mitigate this issue, tone mapping operators (TMOs) have been developed to convert HDR images into LDR representations while maintaining perceptual quality. However, it is challenging to effectively balance various key visual attributes, such as naturalness and structural fidelity. To overcome this limitation, a two-stage Bayesian optimization approach was proposed in this work to enhance the perceptual quality of tone-mapped images across multiple evaluation metrics. The first stage adaptively optimizes TMQI parameters to capture image-specific perceptual characteristics, while the second stage refines the tone mapping function to further improve detail preservation and visual realism. Extensive experiments using three distinct HDR benchmark datasets were conducted, indicating that the proposed method generally performs better than the existing tone mapping techniques across most evaluated metrics, including TMQI, Naturalness, and Structural Fidelity. Our adaptive approach offers a robust and effective solution for optimizing HDR image conversion, resulting in a significantly improved perceptual quality compared to traditional methods. Full article
Show Figures

Figure 1

36 pages, 23091 KB  
Article
Enhancing Local Contrast in Low-Light Images: A Multiscale Model with Adaptive Redistribution of Histogram Excess
by Seong-Hyun Jin, Dong-Min Son, Seung-Hwan Lee, Young-Ho Go and Sung-Hak Lee
Mathematics 2025, 13(20), 3282; https://doi.org/10.3390/math13203282 - 14 Oct 2025
Viewed by 894
Abstract
This paper presents a multiscale histogram excess-distribution strategy addressing the structural limitations (i.e., insufficient dark-region restoration, block artifacts, ringing effects, color distortion, and saturation loss) of contrast-limited adaptive histogram equalization (CLAHE) and retinex-based image-contrast enhancement techniques. This method adjusts the ratio between the [...] Read more.
This paper presents a multiscale histogram excess-distribution strategy addressing the structural limitations (i.e., insufficient dark-region restoration, block artifacts, ringing effects, color distortion, and saturation loss) of contrast-limited adaptive histogram equalization (CLAHE) and retinex-based image-contrast enhancement techniques. This method adjusts the ratio between the uniform and weighted distribution of the histogram excess based on the average tile brightness. At the coarsest scale, excess pixels are redistributed to histogram bins initially occupied by pixels, maximizing detail restoration in dark areas. For medium and fine scales, the contrast enhancement strength is adjusted according to tile brightness to preserve local luminance transitions. Scale-specific lookup tables are bilinearly interpolated and merged at the pixel level. Background restoration corrects unnatural tone compression by referencing the original image, ensuring visual consistency. A ratio-based chroma adjustment and color-restoration function compensate for saturation degradation in retinex-based approaches. An asymmetric Gaussian offset correction preserves structural information and expands the global dynamic range. The experimental results demonstrate that this method enhances local and global contrast while preserving fine details in low light and high brightness. Compared with various existing methods, this method reproduces more natural color with superior image enhancement. Full article
(This article belongs to the Special Issue Mathematical Methods for Image Processing and Understanding)
Show Figures

Figure 1

20 pages, 875 KB  
Review
Epigallocatechin-Gallate (EGCG): An Essential Molecule for Human Health and Well-Being
by Emanuele Rovaldi, Violante Di Donato, Giovanni Paolino, Marzia Bruno, Alessia Medei, Steven Paul Nisticò, Giovanni Pellacani, Norbert Kiss, Giulia Azzella, Andras Banvolgyi and Carmen Cantisani
Int. J. Mol. Sci. 2025, 26(18), 9253; https://doi.org/10.3390/ijms26189253 - 22 Sep 2025
Cited by 2 | Viewed by 6575
Abstract
Green tea, long consumed across Southeast Asia, is highly esteemed for its medicinal properties and is often favored over conventional treatments in Eastern cultures. Its health benefits are largely attributed to its minimal processing, which preserves pharmacologically active compounds, particularly catechins, a key [...] Read more.
Green tea, long consumed across Southeast Asia, is highly esteemed for its medicinal properties and is often favored over conventional treatments in Eastern cultures. Its health benefits are largely attributed to its minimal processing, which preserves pharmacologically active compounds, particularly catechins, a key class of polyphenols, with epigallocatechin-gallate (EGCG) being the most abundant and bioactive. These compounds exhibit antioxidant, anti-cancer, antimicrobial, and antiangiogenic properties. Beyond systemic health, EGCG has diverse applications in dermatology, including the treatment of viral warts, psoriasis, lichen sclerosus, acne, vaginal dryness, alopecia, and UV-induced skin damage. Emerging research also highlights its promise in aesthetic medicine for mitigating skin oxidative stress, improving skin brightness and neutralizing free radicals, responsible for wrinkles, hyperpigmentation, and loss of elasticity. The aim of this review is to examine the most recent literature on the wide-ranging clinical applications of Epigallocatechin-gallate (EGCG) and to assess its potential use as a daily foundational supplement to enhance both physical and mental well-being, focusing on the dermatological benefits. Full article
(This article belongs to the Special Issue Dietary Supplements: A Delicate Balance Between Benefit and Harm)
Show Figures

Figure 1

28 pages, 13374 KB  
Article
Low-Light Remote Sensing Image Enhancement via Priors Guided End-to-End Latent Residual Diffusion
by Bing Ding, Bei Sun and Xiaoyong Sun
Remote Sens. 2025, 17(18), 3193; https://doi.org/10.3390/rs17183193 - 15 Sep 2025
Viewed by 1214
Abstract
Low-light image enhancement, especially for remote sensing images, remains a challenging task due to issues like low brightness, high noise, color distortion, and the unique complexities of remote sensing scenes, such as uneven illumination and large coverage. Existing methods often struggle to balance [...] Read more.
Low-light image enhancement, especially for remote sensing images, remains a challenging task due to issues like low brightness, high noise, color distortion, and the unique complexities of remote sensing scenes, such as uneven illumination and large coverage. Existing methods often struggle to balance efficiency, accuracy, and robustness. Diffusion models have shown potential in image restoration, but they often rely on multi-step noise estimation, leading to inefficiency. To address these issues, this study proposes an enhancement framework based on a lightweight encoder–decoder and a physical-prior-guided end-to-end single-step residual diffusion model. The lightweight encoder–decoder, tailored for low-light scenarios, reduces computational redundancy while preserving key features, ensuring efficient mapping between pixel and latent spaces. Guided by physical priors, the end-to-end trained single-step residual diffusion model simplifies the process by eliminating multi-step noise estimation through end-to-end training, accelerating inference without sacrificing quality. Illumination-invariant priors guide the inference process, alleviating blurriness from missing details and ensuring structural consistency. Experimental results show that it not only demonstrates superiority over mainstream methods in quantitative metrics and visual effects but also achieves a 20× speedup compared with an advanced diffusion-based method. Full article
Show Figures

Figure 1

25 pages, 18797 KB  
Article
AEFusion: Adaptive Enhanced Fusion of Visible and Infrared Images for Night Vision
by Xiaozhu Wang, Chenglong Zhang, Jianming Hu, Qin Wen, Guifeng Zhang and Min Huang
Remote Sens. 2025, 17(18), 3129; https://doi.org/10.3390/rs17183129 - 9 Sep 2025
Viewed by 1292
Abstract
Under night vision conditions, visible-spectrum images often fail to capture background details. Conventional visible and infrared fusion methods generally overlay thermal signatures without preserving latent features in low-visibility regions. This paper proposes a novel deep learning-based fusion algorithm to enhance visual perception in [...] Read more.
Under night vision conditions, visible-spectrum images often fail to capture background details. Conventional visible and infrared fusion methods generally overlay thermal signatures without preserving latent features in low-visibility regions. This paper proposes a novel deep learning-based fusion algorithm to enhance visual perception in night driving scenarios. Firstly, a local adaptive enhancement algorithm corrects underexposed and overexposed regions in visible images, thereby preventing oversaturation during brightness adjustment. Secondly, ResNet152 extracts hierarchical feature maps from enhanced visible and infrared inputs. Max pooling and average pooling operations preserve critical features and distinct information across these feature maps. Finally, Linear Discriminant Analysis (LDA) reduces dimensionality and decorrelates features. We reconstruct the fused image by the weighted integration of the source images. The experimental results on benchmark datasets show that our approach outperforms state-of-the-art methods in both objective metrics and subjective visual assessments. Full article
Show Figures

Graphical abstract

18 pages, 2567 KB  
Article
Dynamic Vision-Based Non-Contact Rotating Machine Fault Diagnosis with EViT
by Zhenning Jin, Cuiying Sun and Xiang Li
Sensors 2025, 25(17), 5472; https://doi.org/10.3390/s25175472 - 3 Sep 2025
Cited by 2 | Viewed by 1150
Abstract
Event-based cameras, as a revolutionary class of dynamic vision sensors, offer transformative advantages for capturing transient mechanical phenomena through their asynchronous, per-pixel brightness change detection mechanism. These neuromorphic sensors excel in challenging industrial environments with their microsecond-level temporal resolution, ultra-low power requirements, and [...] Read more.
Event-based cameras, as a revolutionary class of dynamic vision sensors, offer transformative advantages for capturing transient mechanical phenomena through their asynchronous, per-pixel brightness change detection mechanism. These neuromorphic sensors excel in challenging industrial environments with their microsecond-level temporal resolution, ultra-low power requirements, and exceptional dynamic range that significantly outperform conventional imaging systems. In this way, the event-based camera provides a promising tool for machine vibration sensing and fault diagnosis. However, the dynamic vision data from the event-based cameras have a complex structure, which cannot be directly processed by the mainstream methods. This paper proposes a dynamic vision-based non-contact machine fault diagnosis method. The Eagle Vision Transformer (EViT) architecture is proposed, which incorporates biologically plausible computational mechanisms through its innovative Bi-Fovea Self-Attention and Bi-Fovea Feedforward Network designs. The proposed method introduces an original computational framework that effectively processes asynchronous event streams while preserving their inherent temporal precision and dynamic response characteristics. The proposed methodology demonstrates exceptional fault diagnosis performance across diverse operational scenarios through its unique combination of multi-scale spatiotemporal feature analysis, adaptive learning capabilities, and transparent decision pathways. The effectiveness of the proposed method is extensively validated by the practical condition monitoring data of rotating machines. By successfully bridging cutting-edge bio-inspired vision processing with practical industrial monitoring requirements, this work creates a new paradigm for dynamic vision-based non-contact machinery fault diagnosis that addresses critical limitations of conventional approaches. The proposed method provides new insights for predictive maintenance applications in smart manufacturing environments. Full article
Show Figures

Figure 1

20 pages, 9076 KB  
Article
Effects of Sugar Impregnation Methods on Physicochemical Properties and Flavor Profiles of Prune Preserves Using GC-IMS and Electronic Tongue
by Qingping Du, Rui Yang, Wei Wang, Wei Li, Tongle Sun, Shihao Huang, Xinyao Han and Mingxun Ai
Foods 2025, 14(16), 2852; https://doi.org/10.3390/foods14162852 - 18 Aug 2025
Viewed by 873
Abstract
Thermal impregnation (TI) is a traditional method of sugar infusion, but it has disadvantages such as long processing time and uneven sugar distribution. Therefore, developing sugar impregnation methods to enhance product flavor, nutritional value, and processing efficiency is critical for addressing potential quality [...] Read more.
Thermal impregnation (TI) is a traditional method of sugar infusion, but it has disadvantages such as long processing time and uneven sugar distribution. Therefore, developing sugar impregnation methods to enhance product flavor, nutritional value, and processing efficiency is critical for addressing potential quality loss and efficiency bottlenecks in traditional preserve processing technologies. This study took the TI process widely adopted in Xinjiang over the long term as a reference and systematically compared the effects of vacuum impregnation (VI) and ultrasonic-assisted impregnation (UI) on the flavor characteristics and physicochemical properties of plum preserves. Volatile organic compounds (VOCs) were identified using gas chromatography–ion mobility spectrometry (GC-IMS) coupled with multivariate analysis, while taste attributes were quantified via electronic tongue (E-tongue). Physicochemical parameters, including titratable acidity (TA), browning index (BI), color parameters (L*, a*, b*), total polyphenol content (TPC), total flavonoid content (TFC), and texture profile analysis (TPA), were also evaluated. GC-IMS identified 60 VOCs, predominantly comprising aldehydes (20), alcohols (10), ketones (6), acids (4), esters (3), furans (3), ketols (2), and unidentified compounds (12). The VI-treated samples exhibited distinct aromatic profiles, retaining a higher proportion of key volatile compounds. E-tongue results showed that VI significantly enhanced sourness, umami, and aftertaste complexity compared with UI and TI (p < 0.05). Physicochemical analyses showed that VI maximally preserved bioactive compounds, with a TPC of 1.23 ± 0.07 mg GAE/g and TFC of 17.55 ± 0.81 mg RE/g. Additionally, VI minimized enzymatic browning (BI: 0.37 ± 0.03), maintained color brightness (L*: 31.85 ± 1.56), maintained favorable textural properties (hardness: 187.63 ± 4.04 N), and retained the highest TA content (0.77 ± 0.05%). In contrast, UI and TI led to significant quality degradation, characterized by pronounced browning and texture deterioration: the BI values were 0.61 ± 0.02 (UI) and 0.83 ± 0.03 (TI), and hardness values were 176.53 ± 5.81 N (UI) and 156.25 ± 4.55 N (TI). These findings provide critical references for sugar impregnation techniques and a scientific basis for flavor regulation in prune preserve production. Full article
Show Figures

Figure 1

Back to TopTop