Next Article in Journal
Sustainability Beyond Building(s): A Resource-Centric Reframing of the Built Environment
Next Article in Special Issue
Experimental Investigation and Numerical Modeling of Deformations in Reinforced Concrete Beams Reinforced with Hybrid Polypropylene and Steel Fibers
Previous Article in Journal
Enhancing the Activation of Saudi Natural Pozzolan Using Thermal, Mechanical, Chemical, and Hybrid Treatment Approaches
Previous Article in Special Issue
A Comprehensive Review of Sustainable Thermal and Acoustic Insulation Materials from Various Waste Sources
 
 
Font Type:
Arial Georgia Verdana
Font Size:
Aa Aa Aa
Line Spacing:
Column Width:
Background:
Article

Color Identity: A Color Model for Hebei Ancient Villages in Cultural Heritage Preservation and Sustainable Development

1
Faculty of Design and Architecture, University Putra Malaysia, Serdang 43400, Selangor, Malaysia
2
School of Art and Design, Shijiazhuang University, Shijiazhuang 050035, China
*
Author to whom correspondence should be addressed.
Buildings 2025, 15(24), 4536; https://doi.org/10.3390/buildings15244536
Submission received: 18 August 2025 / Revised: 5 November 2025 / Accepted: 24 November 2025 / Published: 16 December 2025
(This article belongs to the Special Issue Advanced Composite Materials for Sustainable Construction)

Abstract

This study investigates the relationship between architectural colour and cultural identity in the ancient villages of Hebei Province, emphasising the role of colour in cultural heritage preservation and sustainable development. The research aims to (1) identify the dominant chromatic attributes of Hebei’s village architecture, (2) interpret their cultural and symbolic meanings, and (3) construct a colour model applicable to heritage conservation. A qualitative case study approach was employed across four representative villages, combining field surveys, semi-structured interviews, and digital colour analysis using the COLORO system. The findings reveal that the prevailing hues—ranging from red and yellow to ochre and brown—derive from local stone and timber, embodying values of stability, humility, and harmony with the environment. Decorative elements in bright red and gold signify celebration and community vitality, contrasting with the subdued architectural tones. Integrating these empirical and cultural insights, this study proposes the Colour Symbol System for Hebei Ancient Villages (CSSHAV)—a model that unites quantitative colour parameters with qualitative cultural interpretation. The CSSHAV serves as a practical framework for guiding colour conservation, policy development, and sustainable design in rural heritage contexts. The originality of this study lies in bridging scientific colour measurement with cultural semiotics, providing both theoretical advancement and actionable guidance for the preservation of regional chromatic identity. The findings identify increasing risks of colour homogenisation under the pressures of globalisation. Through the CSSHAV model, it proposes strategies to preserve Hebei’s traditional chromatic identity by integrating digital colour analysis with cultural interpretation. This balance between conservation and innovation contributes to sustaining both the aesthetic integrity and cultural vitality of ancient villages.

1. Introduction

Architectural colour serves not only as an aesthetic expression but also as a cultural code that conveys local identity, social values, and collective memory. Across different regions, chromatic characteristics emerge from the interplay between the natural environment, building materials, and cultural practices, reflecting distinctive regional and historical identities. Studies on Mediterranean settlements [1], Morocco’s imperial cities [2], and the ksour of North Africa [3] have demonstrated how colour integrates architecture with landscape and culture, reinforcing heritage continuity and local distinctiveness. Kashchenko explores the integration of architecture and landscape in Eastern European countries amid modernization and the reconstruction of national identity [4,5]. Similarly, research on the historic shipyards of La Ciotat in France [6] and the use of local travertine in Tuscany [7] underscores that colour, when rooted in place-specific materials, embodies both environmental adaptation and cultural symbolism.
Traditional villages in China exhibit distinctive color traditions shaped by natural materials, cultural symbolism, and aesthetic values [8]. The prominent ‘Chinese red’ signifies good fortune and vitality, while muted earth tones reflect a close relationship with the natural environment. However, rapid urbanization, tourism, and modern construction techniques have introduced homogenized color schemes, threatening the preservation of these traditional palettes. Consequently, safeguarding regional chromatic diversity is essential for maintaining cultural heritage and promoting sustainable development.
The traditional villages of Hebei Province exemplify this phenomenon. This refers to Hebei’s capacity to protect cultural assets by exploring the colours of its ancient villages. Constructed primarily from local stone, brick, and wood, these settlements display warm yellows, ochres, browns, and soft greys, which contrast sharply with the ‘white walls and black tiles’ characteristic of Jiangnan’s architecture. These hues correspond to Hebei’s northern climate and reflect the region’s pragmatic and resilient cultural identity. Furthermore, color in these villages extends beyond architectural materials, manifesting in local arts such as Yu County paper-cutting, Tangshan shadow puppetry, and Nuanquan New Year paintings, thereby establishing a distinctive ‘northern palette’ that encompasses both tangible and intangible heritage.

1.1. Colour and Cultural Identity

Scholars have widely acknowledged that architectural colour contributes to the construction of cultural and regional identity. Research on cities such as M’zab and Matera demonstrates that chromatic harmony between architecture and natural surroundings strengthens a community’s sense of belonging [1,2,3]. In Ukraine and Balochistan, colour and materiality function as markers of ethnic distinctiveness, communicating shared cultural narratives [4,5]. Similarly, in China, the black–white–grey tonal system of Huizhou architecture symbolises the philosophical balance of yin and yang, revealing how chromatic logic embodies moral and cosmological values [9].
Despite the abundance of detailed studies, much of the existing research lacks comparative analysis or theoretical integration. Numerous publications catalogue color selections or restoration methods without explicitly relating these chromatic choices to broader concepts such as regional identity, cultural significance, or sustainable development.

1.2. Chromatic Documentation and Ecological Approaches

A second research stream focuses on the scientific recording of architectural colours. Studies employing colour-mapping techniques in Turkey, Algeria, and Transylvania demonstrate how quantitative methods—such as the Natural Colour System (NCS) and spectral analysis—support restoration and design decisions [10,11,12]. Griber’s ecological colour theory further emphasises the integration of climatic and environmental conditions into chromatic planning [13]. These approaches offer valuable technical frameworks but tend to isolate visual data from socio-cultural interpretation. The emotional, symbolic, and identity-based dimensions of colour thus remain underexplored.

1.3. Indigenous Colour Systems and Regional Adaptation

Recent research on indigenous chromatic systems provides further insights. Ding’s analysis of Tibetan architecture identified the continuity, symbolism, and regional adaptability of its colour system, while Palus’ study in Poland’s Podhale region illustrated how vernacular colour traditions can inform modern design [14,15]. Similarly, Sahu’s work in Majuli applied field-based colour clustering to identify indigenous palettes, bridging traditional aesthetics with design application [16]. However, few of these studies propose transferable frameworks that combine quantitative precision with qualitative cultural understanding—an integration crucial for applying colour research to policy and conservation.

1.4. Research Gap and Aim

Despite these advances in colour documentation, ecological approaches, and studies on indigenous chromatic systems, existing research still tends to emphasise perceptual description or material ageing rather than developing standardised, regionally adapted chromatic classification systems. The existing research tends to emphasise perceptual description or material ageing rather than developing standardised, regionally adapted chromatic classification systems. Few studies have systematically integrated colour measurement with contextual architectural analysis or linked their findings to national conservation databases. Consequently, there remains a need for a methodology that aligns scientific colour metrics with the cultural and environmental specificities of Chinese heritage —a gap this study aims to address through the application of the COLORO system andits analytical framework. To address the gap, this study develops the Colour Symbol System for Hebei Ancient Villages (CSSHAV), a conceptual and analytical model that integrates digital colour data with cultural and symbolic interpretation to reveal how architectural colours sustain regional identity and inform heritage conservation. Integrating digital colour analysis (via COLORO/CCI) with thematic interpretation of qualitative data. The research pursues three questions:
  • RQ1. What are the dominant chromatic attributes (hue, lightness, chroma) of Hebei’s ancient villages?
  • RQ2. How do local stakeholders interpret these colours in relation to cultural symbolism and place identity?
  • RQ3. How can a colour model be formulated to guide the preservation and sustainable development of ancient villages?
Against this background, the present study aims to develop a color model for ancient villages in Hebei Province based on architectural color elements. The primary objective is to explore how the chromatic identity of Hebei’s ancient villages can reinforce regional identity while supporting cultural preservation and sustainable development. This model seeks to provide theoretical grounding and practical strategies for the protection, transmission, and innovative application of traditional colors. Scheme 1 illustrates the relationship between architectural colors, heritage protection, and the sustainable development of ancient villages.
This conceptual diagram visualises the dual influence of Color Geography (natural–material factors) and Color Culture (social–symbolic factors) on architectural color formation in Hebei’s ancient villages. It also illustrates the analytical flow of the study: from environmental measurement (RQ1) and cultural interpretation (RQ2) to the integrated model construction (RQ3).
Previous studies have primarily examined the visual or symbolic dimensions of colour within vernacular architecture but have rarely quantified chromatic attributes such as hue, lightness, and chroma in a systematic manner. This gap indicates the need to identify and classify dominant colour features across different materials and spatial elements, forming the basis of RQ1. Moreover, while numerous studies have discussed the cultural meanings of colour, limited attention has been given to how local communities perceive and interpret these colours in the context of their lived experiences and regional identity. This limitation highlights the importance of exploring stakeholders’ cultural perceptions and symbolic associations with colour, which underpins RQ2.
By combining digital precision with interpretive depth, the study bridges the gap between colour measurement and cultural meaning. It contributes to both theoretical discourse—linking colour and place identity—and practical heritage management by offering replicable guidelines for the conservation and revitalisation of ancient villages.

2. Materials and Methods

2.1. Methodology

This research adopted a qualitative research design within an interpretivist paradigm [17] combining quantitative colour measurement to examine how the colours of ancient villages in Hebei Province contribute to regional identity. A case study approach was applied to four representative sites—Yingtang Village, Yu Family Village, Boyan Ancient Town, and Nuanquan Town—selected through purposive sampling to ensure contextual relevance [18]. Data were collected via semi-structured interviews with ten participants, including artisans, colour experts, and cultural heritage practitioners, supplemented by field surveys.
Data interpretation followed thematic analysis [19], supported by ATLAS.ti 24 software. The findings were integrated with theoretical frameworks of place identity [20], colour semiotics [21], and architectural aesthetics, providing a model that informs cultural heritage preservation and sustainable development.
A total of 9 participants were interviewed, including artisans, local color experts, and cultural heritage preservation practitioners. Additionally, field surveys were conducted to collect data, and samples were purposefully selected based on research objectives. Visual records and image materials were subjected to color visualization analysis. Qualitative analysis was performed on the research findings. Themes were identified through thematic analysis of the collected data, and new themes were summarized to discuss the research results and outcomes in detail.
In the survey of traditional villages in Hebei, the focus was on collecting and researching the colors of the buildings. The color analysis research used the Chinese applied color system, COLORO, to analyze color samples of traditional villages. Representative ancient villages in Hebei were selected for field research: Yingtang Village in Xingtai County, Yujia Village in Jingxing County, Boyan Ancient Town in Handan, and Nuanquan Town in Weixian.
The COLORO color system was applied to collect, analyze, and categorise the architectural colors, environmental colors, and decorative colors of the ancient villages, divided into five steps: I. Physical Colour Sample Collection: Field surveys were conducted in four representative ancient villages. Architectural surfaces—including walls, roofs, doors, barriers, and decorations—were photographed under consistent natural lighting between 10:00 and 15:00. For each location, reference samples were physically collected from detached fragments or restoration sites to calibrate digital readings. II. Colour Digitisation: The collected photographs and physical samples were processed using the COLORO/CCI software platform, which converted RGB values into standardized COLORO codes (hue–lightness–chroma). Each colour was verified against the official COLORO colour atlas to ensure measurement consistency. III. Data Analysis and Classification: All colour codes were categorised according to material type (stone, timber, brick, paint, or clay). Frequency distribution tables and chromatic range charts were produced to identify clusters of dominant hues, brightness, and saturation. This step quantified the chromatic identity of each village and enabled comparative cross-site analysis. IV. Model Construction: The analysed data were integrated into the Colour Symbol System for Hebei Ancient Villages (CSSHAV), which combines quantitative colour parameters with qualitative symbolic meanings derived from interviews. The model defined hue–lightness–chroma parameters for key architectural elements and linked them to specific cultural or functional spaces (e.g., residential, ritual, or decorative zones). V. Validation and Standard Database Development: To ensure reliability, results from digital analysis were cross-checked with field observations and expert feedback. A standard colour database was then established, containing verified COLORO codes, material associations, and cultural annotations, providing a reproducible framework for colour conservation and heritage management. The analysis focuses on the relationship between local building materials (such as stone and wood) and their corresponding colors. The system digitizes and classifies color elements to help establish a comprehensive color model that captures the unique color tones of Hebei’s ancient villages.
The COLORO system was selected for this research because it provides both technical precision and cultural relevance within the Chinese architectural and environmental context. It enables accurate digitisation and classification of colour attributes—specifically hue, lightness, and saturation—which are essential for constructing a systematic and replicable colour model. Compared with conventional visual or descriptive approaches, the use of COLORO/CCI [22] ensures objectivity and consistency in chromatic analysis. As China’s nationally standardised applied colour system, COLORO is specifically designed for analysing chromatic characteristics in architecture, environmental design, and heritage studies, making it directly relevant to the regional scope of this investigation. The system offers high granularity by dividing hue into 160 levels and lightness/chroma into 100 scales each, allowing fine-grained analysis of subtle colour variations in traditional materials such as stone, brick, and timber. Furthermore, compared with international systems such as Munsell or NCS, COLORO demonstrates superior compatibility with domestic research and conservation databases—particularly the COLORO–CCI digital platform—and integrates effectively with digital workflows currently adopted in China’s heritage management practices. Importantly, COLORO also maintains semantic correspondence with traditional Chinese colour terminology, enabling meaningful integration between scientific measurement and cultural interpretation. This combination of technical accuracy and symbolic contextuality makes COLORO the most suitable analytical framework for constructing a colour model rooted in the material and cultural identity of Hebei’s ancient villages.
Data analysis employs thematic analysis, using ATLAS.ti 24 software to systematically code interview records and images of ancient villages, extracting key themes and categories related to the color characteristics of Hebei’s ancient villages. These are then integrated with relevant theoretical frameworks, particularly local identity, color semiotics, and architectural color aesthetics, to construct a color model that enhances regional identity in Hebei. This provides a theoretical foundation for cultural heritage protection and sustainable development.
To minimise measurement deviations, multiple cross-checks were conducted between photographic sources and field observations during analysis. Field photography was scheduled between 10:00 and 15:00 on clear days. This ensured consistent natural daylight conditions and reduced colour discrepancies between photographs and artefacts caused by varying natural light. These issues were resolved by comparing digital outputs with on-site colour samples. Consequently, the resulting dataset maintains sufficient accuracy to reveal primary colour patterns and their relationship with building materials such as stone, timber, and brick. This dual-verification approach enhances the robustness of findings and supports the validity of the derived chromatic characteristics. As lighting conditions may influence colour capture in digital imagery, multiple measures were implemented to minimise measurement error and ensure data precision.
To ensure geometric consistency across image samples, all photographs were captured to cover the entire façade while minimising lens distortion. Where site conditions permitted, photographers maintained a vertical or near-vertical shooting angle relative to the façade. For minor angular deviations arising from spatial constraints, post-processing employed Adobe Photoshop software for perspective correction and orthographic projection processing. This ensured the image plane aligned geometrically with the actual façade. This procedure guarantees that all measured colour proportions accurately reflect the proper distribution of materials and finishes on-site.
Images were processed using COLORO/CCI software (https://c.coloroin.cn/, accessed on 17 August 2025) to extract colour values from spectrophotometric images and convert them into standardised hue–lightness–chroma data. Physical samples from walls, timber, and masonry were calibrated against the COLOROcode 3600 colour patch within the COLORO colour system. Calibration occurred under standardised indoor lighting using the D65 standard illuminant. These results were compared with the digital outputs. If chromaticity differences exceeded ±2 units, digital data was adjusted based on field verification. With these control measures, the measured colours accurately reflect the authentic chromatic characteristics of Hebei’s ancient village architecture.
Overall, the combination of COLORO’s digital classification and field-based verification strengthens both construct validity and methodological reliability, ensuring that the identified colour features of Hebei’s ancient villages are representative and theoretically transferable to studies of cultural heritage conservation and regional identity.

2.2. Collation of Physical Color Samples

2.2.1. Site

Sample collection points were primarily established at four distinct locations within Hebei Province: Yingtan Ancient Village, Xingtai City; Boyan Ancient Town, Wuan City; Yu Jia Stone Ancient Village, Jingxing County; and Nuanquan Ancient Town, Yu County. (Figure 1). Further comprehensive details regarding the fundamental characteristics of these sites are presented in Table 1. The research period spanned from March 2020 to December 2024.
Researchers also conducted fieldwork to gather data, purposefully selecting samples in accordance with the research objectives. In Hebei Province, the process of China’s ‘Beautiful Countryside Construction’ which is launched by the Chinese government as part of the Rural Revitalization Strategy to promote sustainable rural development, environmental improvement, and cultural preservation, distinctive features, and the survival of a large number of cultural and historical values of the ancient village architecture has made the traditional village an important carrier to support nostalgia and carry forward the excellent traditional culture. The author has visited and researched the Hebei Province, Ji’nan, and Jixi areas, which are more typical characteristics of the ancient villages—corresponding strategy and efficiency support for developing color models. Four representative ancient villages with relatively well-preserved ancient architectural complexes were selected.

2.2.2. Participants Recruitment and Criteria

Semi-structured interviews were conducted with nine participants drawn from four representative villages. Participant selection followed purposive and criterion sampling, ensuring that respondents possessed direct and context-specific knowledge of traditional colour use and heritage conservation. Inclusion criteria: (1) Active engagement in cultural heritage, architecture, or colour-related practice (e.g., artisan, heritage officer, museum guide, or local expert). (2) Minimum of five years’ practical or professional experience related to traditional village preservation, architecture, or folk-art production. (3) Residence or regular professional activity within one of the four study sites. (4) Ability and willingness to articulate views on the relationship between architectural colour, culture, and identity. Exclusion criteria: (1) Individuals without direct experience or knowledge of heritage colour use. (2) Visitors or short-term residents lacking sustained involvement. (3) Participants under 18 years of age.
Recruitment was facilitated through local cultural bureaus and heritage associations. The sample included cultural interpreters, museum curators, folk artisans, tour guides, and intangible heritage transmitters, achieving diversity across gender (five male, five female) and age (28–67 years).
Table 2 presents the demographic characteristics of nine interviewees from four ancient villages in Hebei Province. The participants included local cultural interpreters, cultural heritage specialists, museum administrators, tour guides, and intangible cultural heritage inheritors. The sample achieved relative gender balance, with ages ranging from 28 to 67 years and professional experience spanning 5 to 25 years. Such diversity across roles, generations, and expertise provides a robust foundation for examining how colour practices in ancient villages contribute to the construction of regional identity.
The interview guide included four thematic domains: (1) Perception and Experience of Colour. How would you describe the colours of local buildings and surroundings? What emotions or associations do these colours evoke? (2) Cultural and Symbolic Meanings. What do certain colours (e.g., red, yellow, brown) signify in local traditions or rituals? How do festive decorations relate to everyday architectural tones? (3) Change and Conservation. Have the colours of village buildings changed in recent years? What factors (e.g., tourism, restoration materials) influence these changes? (4) Sustainability and Future Vision. How can traditional colour characteristics be preserved while supporting development? What strategies could integrate heritage colour identity into modern design?

2.3. Data Collection and Data Analysis

Yin emphasises that data collection in case study research should integrate empirical evidence with theoretical frameworks while ensuring construct validity and reliability through multiple sources of evidence [23]. Following this principle, this study employed a combination of methods, including interviews, artefact analysis, and document review [24]. Artefact analysis served as the primary methodological approach, supplemented by interviews with local colour specialists and cultural heritage practitioners, as well as documentary data obtained from official records of cultural heritage management bodies. This triangulation enhanced both the breadth and validity of the findings.
Building upon the Hebei Traditional Village Survey, this study employed the Chinese applied colour system COLORO [25] to analyse architectural, environmental, and decorative colour data collected from four representative ancient villages. A five-step analytical process was followed: (i) organisation of physical colour samples, (ii) colour digitisation, (iii) colour data analysis, (iv) colour model construction, and (v) establishment of a standardised colour database. Particular emphasis was placed on examining how material characteristics, such as the texture and tone of local stone and timber, influence the chromatic identity of the built environment [26].
To ensure the precision and replicability of colour measurement, this study adopted the COLOURO colour system, a nationally applied framework for colour classification in China. The COLOURO colour system, China’s applied framework for standardised colour classification, provides a scientific foundation for analysing chromatic features of traditional villages. The model is constructed on three fundamental attributes: hue, lightness, and chroma, each systematically divided into graded scales to ensure precision and replicability.
Hue is divided into 160 levels, expressed as numerical values from 0 to 160 (Figure 2). The hues are arranged sequentially on a hue ring in a counterclockwise direction, beginning with red and progressing through yellow, green, blue, and purple, before returning to red. This arrangement provides comprehensive coverage of the visible spectrum.
Lightness indicates the relative brightness or darkness of a given colour. The scale ranges from 01 to 99, where lower values denote darker tones and higher values correspond to lighter tones. This gradation enables precise differentiation of tonal variation and offers a quantifiable framework for analysing the brightness structures of folk art palettes (Figure 3).
(Figure 4), or colour purity, is represented as open chromaticity. It increases radially from the centre of the hue ring outward, with values arranged sequentially (e.g., 01, 02, 03, …). Very low chromaticity is denoted by 00, while common purity values appear in increments such as 02, 12, 22, and 32. The concept of open chromaticity allows for the potential integration of new colour ranges that may emerge with future technological developments, ensuring the adaptability of the system.
The COLOURO model encodes each colour with a unique seven-digit code corresponding to its position in the three-dimensional system. The first three digits represent hue, the middle two digits denote lightness, and the last two digits specify chroma. This standardised coding system is both complete and straightforward, facilitating accurate expression, efficient communication, and practical application of colour data in cultural heritage research and design practice (as shown in Figure 5).
By digitising and classifying these elements, the system enabled the development of a comprehensive colour model that captures the distinctive chromatic characteristics of Hebei’s ancient villages.
The qualitative data analysis employed thematic analysis, conducted with ATLAS.ti 24, to systematically code both interview transcripts and colour analysis outputs. Key themes concerning the chromatic features of ancient villages were identified and then integrated with theoretical perspectives on local identity, colour semiotics, and architectural colour aesthetics. This synthesis supported the construction of a colour model that enhances regional identity and provides a theoretical foundation for cultural heritage conservation and sustainable development.
Semi-structured interviews further enriched the data. Nine participants—including artisans, local colour specialists, and cultural heritage practitioners—were recruited to discuss their experiences of architectural preservation and tourism development. Follow-up interviews with colour specialists offered broader chromatic insights. Where necessary, clarifications were obtained through online discussions via WeChat. All interviews were conducted between August 2023 and March 2025. Sessions lasted 40–60 min, with some extending to approximately two hours due to the depth of semi-structured dialogue.

3. Results and Discussion

3.1. Hebei Ancient Village Color Digitizing

To answer RQ1. What are the dominant chromatic attributes (hue, lightness, chroma) of Hebei’s ancient villages.
The researcher employed the COLORO analysis software (CCI) to obtain digitally processed colour data (as shown in Figure 6). Representative images from four ancient villages—Yingtang Village (Xingtai County), Yujia Village (Jingxing County), Boyan Ancient Town (Handan City), and Nuanquan Town (Yu County)—were selected for colour extraction. The analysis encompassed four dimensions: colour numbers, colour samples, colour sources, and primary construction materials. Colour values were extracted according to the three attributes of hue, lightness, and saturation, and colour patches were identified from the images of the ancient villages. As illustrated in the figure, the values 029-28-08 correspond, respectively, to hue, lightness, and saturation, where a hue value of 029, lightness value of 28, and saturation value of 08 were recorded.
The representative images of four ancient villages—Yingtang Village (Xingtai County), Yujia Village (Jingxing County), Boyan Ancient Town (Handan City), and Nuanquan Town (Yu County)—were selected for colour extraction. The analysis yielded systematic data covering four dimensions: colour numbers, colour samples, colour sources, and primary construction materials.
Despite minor discrepancies between photographs and actual artefacts caused by environmental conditions and lighting, the extracted values remain sufficiently accurate to represent the overall chromatic characteristics of the villages. The results highlight distinct tonal palettes shaped by building materials such as slate, stone, brick, and timber. Figure 7 illustrates these colour data in terms of hue, lightness, and saturation, providing an empirical basis for identifying the chromatic identity of Hebei’s ancient villages.
Firstly, the color values of the principal buildings were extracted (Figure 8). The results indicate a high concentration of hues within the range of 020–049, corresponding to the red–orange–yellow spectrum. Lightness values are predominantly distributed between 21–61, representing low to medium brightness, while chroma is largely concentrated within 02–12, reflecting low to medium saturation. The primary building materials are locally sourced, such as the distinctive red slate from Yingtan Village, along with other types of indigenous stone. Consequently, the architectural colors are characterized by warm and earthy tones, predominantly heavy brown, ochre, and related variations.
The color values of the walls were extracted (Figure 9). The results show a high concentration of hues in the range of 028–053, corresponding to the red–orange–yellow spectrum, alongside occasional hues such as 078 and 139, which represent green and blue-violet tones. Brightness values are mainly distributed between 20–60, indicating low to medium levels, while certain areas affected by light exhibit higher values between 60–80, falling into the medium-high brightness range. Chroma is largely concentrated in the 02–12 interval, reflecting a predominance of low to medium saturation.
The construction materials of the walls are also predominantly locally sourced, though they vary in composition and treatment. In Nuanquan Ancient Town, for example, stone walls are externally coated with a layer of yellow clay, which produces a consistent warm yellow surface tone. By contrast, the primary wall material in Burian Ancient Town consists of green stone bricks, which generate cooler blue-green hues. These variations result in a composite palette that includes warm yellow, heavy brown, ochre, as well as cooler blue-green and blue-violet tones. Overall, the darker and denser visual effect of the walls can be attributed to the relatively low brightness and chroma values.
The roof color values were extracted (Figure 10). Hues are mainly concentrated in the range of 005–035 (red–orange–yellow), with some values such as 078 showing blue-green. Brightness is mostly between 01–14, indicating very low levels, while chroma falls within 01–12, showing low to medium saturation.
The roof materials differ slightly from those of the walls. In Yingtan Village, large pieces of red slate, also used for the walls, are applied to the roofs, giving a consistent warm tone. In Boyan Ancient Town, by contrast, green stone bricks are used for the walls, while the roofs are covered with dark grey tiles. As a result, the roof colors present both warm and cool tones, including red, cyan, and dark grey. Overall, the roofs appear heavy and intense, with deep red and dark grey dominating due to the generally low brightness and chroma.
The barrier colors of the historic hamlet were extracted (Figure 11). Hues are concentrated in 009–027 (red–orange), with brightness values in 22–49 (medium-low) and chroma in 06–11 (medium-low). The materials match those of nearby buildings; in Yingtan Village, for instance, fences are made of large red slate stones. As a result, the barriers show dominant red and yellow tones, with strong, heavy reds and warm oranges.
The door colors were extracted (Figure 12). Hues are concentrated in 017–032 (red–orange–yellow), with brightness in 43–69 (medium-high) and chroma in 04–06 (low). Made mainly of light wood, the doors show light beige and light red tones, giving a rustic and elegant effect. The iron handles (hue 136–139, blue-violet) have low brightness (18–26) and low chroma (00–11), appearing as dark iron grey.
Colour values were extracted from the decorative elements of ancient buildings. In the photographs of the ancient villages, the main decorations—red couplets and red lanterns—display distinctive Chinese cultural features. The hue values are concentrated around region 05–016, between red and red-orange; brightness values fall within 39–45, representing a medium brightness level; and chroma values are concentrated in 28–31, corresponding to high colour saturation. These colour characteristics originate from the materials used, primarily red rice paper and red cloth, which naturally produce red and orange-red tones. Because these materials possess strong chromatic purity, the resulting colour appears as a vivid and saturated “Chinese red.” Overall, the decorative palette is full, bright, and rich in festive atmosphere.
The chromatic distribution chart shows that the houses, bridges, and streets of Yingtan Village are built from local red slate, with red and yellow as the dominant tones. As a result, the village exhibits a medium-low chromatic red, producing a dense and rich atmosphere that defines its distinctive color identity. Similarly, Nuquan Ancient Village and West Ancient Fortress in Yu County rely on indigenous resources. In the West Ancient Fortress, brick and wood construction dominate, with green-brick walls and grey-tiled roofs producing yellow and cyan as the primary tones. The nine-color gamut distribution chart positions these colors at the center, with low brightness and weak saturation, creating a calm and straightforward overall tone.
Yu Jia Village in Jingxing, Hebei, is almost entirely stone-built—featuring stone houses, walls, streets, pavilions, bridges, fences, tanks, and mills. Across Hebei’s historic villages, red, yellow, and cyan emerge as the predominant colors, covering most building surfaces. Yet, their brightness and saturation are generally subdued, falling within the moderate brightness/low chroma and low brightness/low chroma zones of the nine-color gamut distribution. This chromatic pattern reflects the reliance on local building resources, especially stone, which imparts a warm grey tone marked by simplicity and solidity. By contrast, decorative elements such as lanterns and couplets are intensely saturated and vividly colored, standing in sharp contrast to the rustic and restrained architectural palette.

3.2. Hebei Ancient Village Color Data Analysis

In the data analysis stage, the extracted color values were processed using the COLORO color analysis software (CCI) to establish a color database for traditional villages in Hebei (Figure 13). The hue distribution map and the nine-color gamut distribution map were then applied to present the overall chromatic characteristics of village architecture. The hue distribution map illustrates the frequency of different hues within the images, highlighting the dominance of red, yellow, and cyan in the architectural palette. Meanwhile, the nine-color gamut distribution map reveals the clustering of these hues in specific ranges of brightness and chroma, thereby providing a clear visual representation of the overall color composition and characteristics of the villages.
As shown in the chromatic distribution map (Figure 14), the chromaticity of the buildings and streets in the ancient village is mainly concentrated in the red–orange–yellow range, with occasional blue tones. After excluding the environmental blue of the sky, the color palette is represented by plain beige, rustic pale yellow, ochre, brown, crimson, dark grey, and dark blue.
The nine-color gamut distribution map (Figure 15) shows that the colors are mainly concentrated in low-chroma/low-lightness, medium-lightness, and medium-chroma/high-lightness regions. The dominant tone is generally dark, with only a small number of elements displaying moderate brightness and higher chroma. In contrast, the decorative elements present vivid and refined hues. Our analysis indicates that the traditional villages of Hebei possess a distinctive palette that differs from the “white walls and black tiles” of Jiangnan towns, thereby highlighting the individuality of Hebei’s ancient villages. Warm yellow tones, deep ochre and brown shades, together with subtle greys and vibrant scarlets, form a simple, weighty, yet opulent northern color palette.
The chromatic analysis of Hebei’s ancient villages reveals a distinctive regional palette shaped by local materials and cultural practices. The hue distribution maps (Figure 14) indicate that architectural colors are primarily concentrated in the red–orange–yellow spectrum, complemented by muted tones such as beige, pale yellow, ochre, brown, crimson, dark grey, and dark blue. The nine-color gamut distribution map (Figure 8) further shows that most colors fall within low chroma/low lightness and medium-lightness zones, creating an overall dark and subdued atmosphere. In contrast, decorative elements such as lanterns and couplets introduce vivid, highly saturated reds, enhancing visual dynamism. Together, these chromatic characteristics distinguish Hebei’s ancient villages from the “white walls and black tiles” of Jiangnan architecture, forming a northern color palette that is simple, weighty, and culturally expressive.

3.3. Cultural Identity and Symbolic Meaning of Color in Hebei’s Ancient Villages

To answer RQ2. How do local stakeholders interpret these colours in relation to cultural symbolism and place identity.
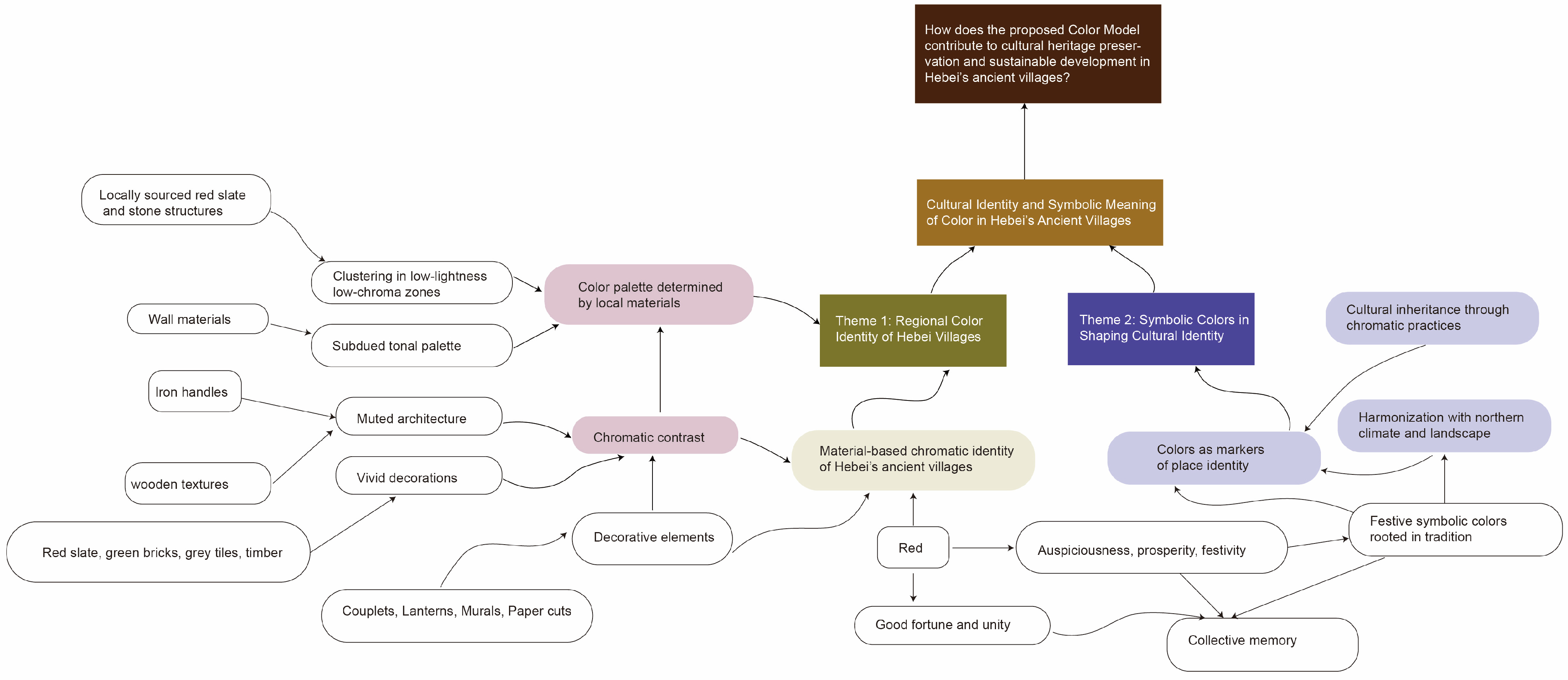
This study aims to explore the role of color in shaping the identity of ancient villages in Hebei and to identify its potential influencing factors. When asked about the chromatic characteristics of these villages, local cultural experts typically referred to their knowledge of building materials and regional culture. The participants defined the main aesthetic and artistic features of Hebei’s ancient villages, highlighting the cultural significance of architectural color. They also stressed the importance of restoration and preservation, particularly in the context of tourism development. Overall, the respondents affirmed the cultural meaning and representational role of color in ancient villages. Figure 16 illustrates the critical themes linking the colors of Hebei’s ancient villages with cultural identity.
Beyond the general chromatic contrast between muted architectural tones and vivid decorations, colour in Hebei’s ancient villages performs distinct social and functional roles depending on spatial context. In religious and theatrical structures—such as temples and performance stages—bright reds, golds, and greens dominate, symbolising prosperity, divine blessing, and collective celebration. By contrast, residential buildings are characterised by restrained palettes of ochre, brown, and grey, reflecting values of humility, endurance, and harmony with the natural environment. This differentiation underscores a cultural semiotic logic in which chromatic intensity corresponds to the social hierarchy and ritual significance of space.
The evolution of colour usage also reflects historical continuity and adaptation. Architectural remains from the Ming and Qing dynasties display a stable reliance on locally available red slate and grey brick, whereas twentieth-century repairs introduced lighter yellows and artificial pigments, expanding chromatic diversity. Interview participants noted that while the overall tone of Hebei villages remains earthy and subdued, decorative elements increasingly incorporate brighter hues during festivals, signifying cultural resilience and adaptation to modern aesthetic sensibilities. This diachronic perspective highlights colour as a living cultural medium shaped by both tradition and change.

3.3.1. Theme 1: Regional Color Identity of Hebei Villages

Color contributes significantly to the visual identity of a village, distinguishing it from others. Its use varies across regions, shaped by differences in local materials, climate, and cultural practices. For instance, the ochre tones of Mediterranean villages and the whitewashed walls of Greek settlements are iconic demonstrations of how color defines regional identity [27]. Similarly, the grey stone buildings of ancient villages in Hebei reflect both the availability of local stone resources and the functional need for durability, thereby linking materiality with chromatic expression.
Beyond its material basis, color functions as a cultural and symbolic element [28]. In Chinese villages, for example, red signifies auspiciousness, prosperity, and festivity, while white is associated with mourning [29]. Such symbolic codes are deeply embedded in rituals, festivals, and everyday practices.
The color schemes of built heritage thus embody regional differences. Since construction materials were usually locally sourced, they determined the chromatic tone of each village. Aesthetic harmony is also evident: the palettes of ancient villages often resonate with their natural surroundings, creating a sense of coherence. This can be observed in the subdued tones of desert settlements or the vivid hues of coastal villages [30]. In contrast, the colors of Hebei’s ancient villages are characterized by rustic warm yellows, earthy browns, and muted greenish greys, producing a palette that is both simple and regionally distinctive.
PT9 (September 2024) considers that:
“One of the characteristics of the ancient villages in Yu County, Hebei Province, is simple and heavy, and the colors of many ancient buildings are mainly grey and brown, reflecting the vicissitudes of history. However, bright colors embellish some detailed decorations, such as the colorful paintings on the doors and windows, which are colorful and symbolic. This contrast and matching of colors echo, to a certain extent, the color characteristics of shadow art, which also highlights the key points and expresses the theme through bright colors on an ancient base.”
PT8 dicussed the color characteristics (September 2024):
“The ancient villages in Yu County are all village fortresses and castles with military defense functions, and there are theatres, Taoist pavilions, and Buddhist temples in every village. In terms of color, there are still preserved murals from the Ming Dynasty period, roughly the same as the color characteristics of the paper cuttings in Yu County County.”
In contrast, the ancient villages of Hebei present a markedly different chromatic identity. Constructed largely from indigenous stone materials such as red slate, green bricks, and grey tiles, their architectural palette is dominated by warm yellows, deep ochres, earthy browns, muted greys, and occasional vivid scarlets. Unlike the “white walls and black tiles” that characterize Jiangnan [31] and Anhui [32], the chromatic spectrum of Hebei villages conveys a sense of solidity, austerity, and resilience, reflecting both the natural environment and the pragmatic lifestyles of northern communities.
These chromatic characteristics also embody symbolic and cultural meanings. The subdued and weighty tones resonate with the harsh northern climate and the cultural values of simplicity and endurance, while the striking decorative elements—such as bright red couplets and lanterns—introduce vivid accents of celebration and auspiciousness. Together, they form a distinctive “northern palette” that not only differentiates Hebei’s ancient villages from their southern counterparts but also serves as a visual expression of local identity and collective memory [33].

3.3.2. Theme 2: Symbolic Colors in Shaping Cultural Identity

Building on Proshansky’s place identity theory [34] and Hall’s cultural identity framework [35], this study interprets color as a medium of symbolic communication [36], which conveys cultural meanings and strengthens regional identity in Hebei’s ancient villages.
The color of ancient villages in Hebei is not merely a visual phenomenon, but a comprehensive reflection of culture, history, and the natural environment. It embodies rich cultural symbolism and expresses the harmonious coexistence between humans and nature. As Cosgrove have noted, color is a crucial medium in shaping cultural landscapes, contributing to place identity, community cohesion, and the preservation of historical narratives [37].
The interviews further highlighted the symbolic and cultural significance of color in Hebei’s ancient villages. As PT1 interviewee stated: “The warm colors and staggered street layout create a unique regional atmosphere.”
Similarly, PT2 emphasized the intergenerational transmission of color symbolism, He stated: “red couplets and lanterns are not just decorations; they are passed down from our ancestors to remind us of good fortune and unity.”
PT7 underscored the relationship between color and place identity: “when people see the warm yellow walls and dark grey roofs, they immediately know it is our village.”
Taken together, these narratives suggest that color functions as a cultural medium that links materiality, symbolism, and identity. It strengthens community cohesion while also serving as a marker of regional distinctiveness.
This research explores the primary color elements and their symbolic meanings in the ancient villages of Hebei, with a particular focus on the unique tones of these areas and their cultural relevance. The findings indicate that warm reds and yellows constitute the dominant chromatic elements, while ochre and brown tones prevail in the architectural environment. These tones derive from the use of local building materials, especially natural stones such as red slate and green brick, and are reinforced by a rough and bold construction style that together create a chromatic aesthetic harmonizing with the surrounding landscape. The interaction between local materials, cultural narratives, and color expression ultimately shapes a distinctive regional aesthetic language.
To investigate the primary color elements and their symbolic meanings in ancient villages of Hebei Province, with a focus on the unique color tones of these areas and their cultural relevance. The study found that the primary color elements in ancient villages of Hebei Province include warm red and yellow, while ochre and brown tones dominate the architectural environment. These tones represent the local building materials, primarily natural stone, such as red slate and green brick, creating a rural aesthetic that harmoniously blends with the surrounding landscape.
Additionally, the chromatic tones of these ancient communities carry profound symbolic meanings. Certain hues signify auspiciousness, prosperity, and festivity, while others are embedded in historical and cultural traditions, including folk art and traditional festivals. Decorative elements—such as lanterns, couplets, paper cuts, and New Year paintings—employ vivid colors that stand in sharp contrast to the subdued tones of the architecture, thereby amplifying the symbolic and cultural significance of color. This intentional use of chromatic contrast not only defines the visual identity of these settlements but also embodies deeper cultural narratives, environmental adaptation, and historical continuity.
In summary, the colors of ancient villages not only shape a distinctive aesthetic atmosphere and collective sense of belonging at the spatial level but also, through the symbolic meanings embedded in folk art, reinforce regional cultural connotations and color identity, thereby serving as a crucial medium in constructing local cultural identity.

3.3.3. RQ3: Formulation of the Colour Model for Preservation and Sustainable Development

This study formulates the Colour Symbol System for Hebei Ancient Villages (CSSHAV) as an integrated framework that unites quantitative colour analysis and qualitative cultural interpretation. The model originates from the systematic investigation of the dominant chromatic attributes and their symbolic meanings observed in Hebei’s ancient villages.
The findings reveal that warm reds and yellows form the core chromatic spectrum, while ochre and brown tones prevail across the architectural environment (see Figure 6, Figure 7, Figure 8, Figure 9, Figure 10, Figure 11 and Figure 12). These hues are derived from locally sourced materials such as red slate, green brick, and timber, whose natural texture and weathered surface generate a rustic and harmonious aesthetic consistent with the regional landscape. The interaction between local materials, folk-art traditions, and colour symbolism collectively shapes a distinctive regional aesthetic language that visually expresses Hebei’s northern cultural identity.
Beyond their material origins, these colours also embody profound cultural and ritual significance. Bright reds and golds are traditionally associated with auspiciousness, vitality, and communal celebration, whereas the subdued ochres and browns convey stability, humility, and endurance. Decorative elements—such as lanterns, couplets, paper-cuts, and New Year paintings—use high-chroma tones to contrast sharply with the muted architectural base, amplifying both visual distinctiveness and symbolic resonance (see Figure 17). This contrast demonstrates how colour mediates between tangible architecture and intangible cultural meaning, anchoring heritage identity through chromatic differentiation.
Building upon these empirical and interpretive findings, the CSSHAV translates chromatic characteristics into a systematic conservation and management model that informs both heritage protection and sustainable rural development. The system is composed of four interrelated components:
Regional Colour Taxonomy—Establishes defined ranges of hue, lightness, and chroma for key architectural components (walls, roofs, doors, barriers, decorations) to ensure visual harmony and prevent colour homogenisation.
Material–Colour Coupling Guidelines—Links specific COLORO codes to corresponding local materials (stone, wood, brick), guaranteeing authenticity, durability, and ecological compatibility.
Cultural and Spatial Differentiation Rules—Preserves the symbolic contrast between ritual/religious and residential/domestic spaces through calibrated chromatic intensities and hierarchical coding.
Digital Colour Database and Application Tools—Provides a standardised platform for restoration, design control, and sustainable tourism branding, ensuring colour consistency across conservation and revitalisation practices.
By integrating digital precision with interpretive depth, the CSSHAV bridges the gap between scientific measurement and cultural meaning, offering a replicable framework that guides both theoretical understanding and practical implementation. The model reinforces the regional chromatic identity of Hebei’s villages, ensuring that colour continues to serve as a dynamic cultural resource that supports heritage continuity, community cohesion, and sustainable revitalisation.
In summary, the combination of quantitative colour analysis and qualitative interview findings reveals the interdependence between cultural cognition and material colour expression in Hebei’s ancient villages. The impressions frequently mentioned by interviewees—such as warmth, tradition, and festivity—closely correspond to the dominant hues and tones of façades and decorative elements, indicating that the village colour system is culturally driven rather than random. Ultimately, the colour palette of Hebei’s ancient villages not only defines a distinctive aesthetic atmosphere and collective identity, but also provides a strategic foundation for balancing heritage preservation with innovation and sustainable development in northern China’s rural environments.

4. Conclusions

This study systematically analysed the architectural colour characteristics of Hebei’s ancient villages through an integrated approach combining quantitative colour measurements and qualitative cultural interviews. The findings demonstrate that the village colour system emerges from the interaction of material properties, environmental conditions, and cultural symbolism, resulting in a distinctive and coherent visual identity.
Warm hues such as red, yellow, and earthy tones dominate both the physical and perceptual dimensions of village architecture. These colours derive from locally available materials—timber, brick, rice paper, and fabric—and align with residents’ perceptions of “auspiciousness” and “harmony.” This suggests that material practice embodies cultural meaning, linking everyday construction with aesthetic and symbolic dimensions.
Furthermore, this study explores how architectural colour contributes to cultural identity formation and sustainable heritage conservation in Hebei’s ancient villages. By integrating digital colour analysis using the COLORO system with qualitative interpretation, this research establishes the Chromatic Symbol System of Hebei’s Ancient Villages (CSSHAV)—a model bridging quantitative precision with cultural depth. This framework reveals colour as a semiotic bridge between material form and cultural meaning, offering new insights into the visual and social logic of traditional settlements.
This study contributes on three levels: Theoretically, it extends the discourse on place identity by demonstrating that colour acts as a symbolic medium connecting material reality with cultural values. Methodologically, it innovatively combines digital colour coding with qualitative cultural analysis, ensuring both accuracy and interpretive richness. Practically, the CSSHAV model provides a replicable framework for guiding heritage conservation, rural revitalisation, and sustainable design.
Nevertheless, limitations remain. The sample size is relatively small. The interviews primarily involved experts, and the geographic scope was confined to Hebei Province. Future research should include villagers, artisans, and visitors to expand interpretive perspectives and test the model’s applicability across diverse regions and cultural contexts.
In conclusion, this study offers a culturally grounded and methodologically rigorous approach to understanding the chromatic identity of traditional Chinese villages, contributing both theoretical depth and practical strategies for balancing heritage preservation, innovation, and sustainable rural development.

Author Contributions

Conceptualization, R.R.; Methodology, L.F.; Software, L.F.; Writing—original draft, M.S.b.D.; Writing—review & editing, M.S.b.D.; Supervision, R.R. and R.C.M.; Project administration, R.C.M. All authors have read and agreed to the published version of the manuscript.

Funding

This research received no external funding.

Institutional Review Board Statement

The study was conducted in accordance with the Declaration of Helsinki, and approved by the Institutional Review Board (Ethics Committee for Research Involving Human Subjects Universiti Putra Malaysia, Ref. no: UPM/TNCPI/RMC/JKEUPM/1.4.18.2 (JKEUPM) and date of approval: 8 November 2023).

Informed Consent Statement

Written informed consent has been obtained from the interview participants to publish this paper.

Data Availability Statement

The data presented in this study are available on request from the corresponding author.

Conflicts of Interest

The authors declare no conflict of interest.

References

  1. Conte, A.; Pisciotta, M.B.; Spataro, V. Variations of Identity: Tuff as Matter of Architecture. Shades of Light, Time and Color. In Putting Tradition into Practice: Heritage, Place and Design: Proceedings of 5th INTBAU International Annual Event; Lecture Notes in Civil Engineering; Springer: Cham, Switzerland, 2018; Volume 3, pp. 1329–1339. [Google Scholar] [CrossRef]
  2. Chiavoni, E. In Praise of Color in the Representation of the Four Imperial Cities of Morocco. EGA Rev. Expr. Graf. Arquit. 2019, 24, 66–81. [Google Scholar] [CrossRef]
  3. Benkhedda, M. The Colors of Mzab Cities: Heritage, Culture and Symbolism. Conserv. Sci. Cult. Herit. 2023, 23, 91–109. [Google Scholar] [CrossRef]
  4. Kashchenko, T.; Akhaimova, A.; Homon, O.; Ciepłucha, W. Synthesis of Landscape and Architecture as a Means of Expressing National Identity. Landsc. Archit. Art 2021, 19, 31–42. [Google Scholar] [CrossRef]
  5. Torshabi, K.; Erfanmanesh, S.; Hasanpur, M. Pattern and Color in Art and Architecture: Symbols of Baloch Ethnic Identity. Paykareh 2025, 14, 72–88. [Google Scholar] [CrossRef]
  6. Rescic, S.; Fratini, F.; Cuzman, O.A.; Sacchi, B. Historical Use of Travertine in the Tuscan Architecture (Italy). Heritage 2024, 7, 338–365. [Google Scholar] [CrossRef]
  7. Ollier, X. Color Coordination Project for the Historic Shipyard Site of La Ciotat: A Geopoetic Approach to Urban Color Design. Color Res. Appl. 2023, 48, 433–444. [Google Scholar] [CrossRef]
  8. Zhang, X.; Rani, M.F.A.; Zhang, Y. Exploring color symbolism in ancient Chinese architecture and furniture design. J. Chin. Archit. Urban. 2025, 8457. [Google Scholar] [CrossRef]
  9. Süvari, A.; Okuyucu, Ş.E.; Çoban, G. Color Mapping of the Building Façades in the Historical Urban Fabric: The Ayazini Village Civil Architectural Examples. Color Res. Appl. 2022, 47, 966–979. [Google Scholar] [CrossRef]
  10. Cheng, G.; Li, Z.; Cheng, Z.; Zhang, Y.; Wang, Q.; Shao, W.; Shi, T. Similarity and Stability: A Study on the Color Features of Regional Built Spaces—Taking Chinese Hui-Style Architecture as an Example. J. Asian Archit. Build. Eng. 2024, 24, 3625–3653. [Google Scholar] [CrossRef]
  11. Gouaich, Y.; Mebrouki, A.; Ghariri, R.; Mebarki, A.; Belabbas, A.; Manav, B.; Serra, J.; Llopis, J.; Torres, A. A Novel Method for Assessing the Chromatic Integration of Architecture in the Ksourian Landscape of M’zab Valley, Algeria. Color Res. Appl. 2018, 43, 760–778. [Google Scholar] [CrossRef]
  12. Gorgorova, Y.V. City Brands: Identity in the Urban Environment. IOP Conf. Ser. Mater. Sci. Eng. 2019, 698, 033030. [Google Scholar] [CrossRef]
  13. Griber, Y. Ecological motivation of color in urban coloristics. Proj. Baikal 2023, 20, 60–65. [Google Scholar] [CrossRef]
  14. Liu, H.; Yang, C.; Su, Y.; Qiang, M.; Zhou, X.; Yuan, Z. A study on the atlas and influencing factors of architectural color paintings in Tibetan timber dwellings in Yunnan. Buildings 2024, 14, 3971. [Google Scholar] [CrossRef]
  15. Palus, K. Building Engineering in Mountain Region of Podhale—Relations between Folk Art and Architecture. AIP Conf. Proc. 2022, 2574, 030003. [Google Scholar] [CrossRef]
  16. Sahu, S. An Approach to Identify Indigenous Color Palette: A Case Study of Majuli. In Design for Tomorrow—Volume 1; Chakrabarti, A., Poovaiah, R., Bokil, P., Kant, V., Eds.; Smart Innovation, Systems and Technologies; Springer Science and Business Media Deutschland GmbH: Berlin/Heidelberg, Germany, 2021; Volume 221, pp. 655–663. [Google Scholar] [CrossRef]
  17. Creswell, J.W.; Poth, C.N. Qualitative Inquiry and Research Design: Choosing Among Five Approaches; Sage Publications: London, UK, 2016. [Google Scholar]
  18. Stake, R. Case Study Research; Springer: Cham, Switzerland, 1995. [Google Scholar]
  19. Braun, V.; Clarke, V. Using thematic analysis in psychology. Qual. Res. Psychol. 2006, 3, 77–101. [Google Scholar] [CrossRef]
  20. Proshansky, H.M. The city and self-identity. Environ. Behav. 1978, 10, 147–169. [Google Scholar] [CrossRef]
  21. Kress, G.; Van Leeuwen, T. Colour as a semiotic mode: Notes for a grammar of colour. Vis. Commun. 2002, 1, 343–368. [Google Scholar] [CrossRef]
  22. Coloro Areatives. Available online: https://c.coloroin.cn/creative (accessed on 15 October 2024).
  23. Yin, R.K. Case Study Research and Applications; Sage Publications: Thousand Oaks, CA, USA, 2018; Volume 6. [Google Scholar]
  24. Tisdell, E.J.; Merriam, S.B. Qualitative Research: A Guide to Design and Implementation; John Wiley & Sons: Hoboken, NJ, USA, 2025. [Google Scholar]
  25. COLORO System. Available online: https://www.coloro.org.cn/ (accessed on 20 October 2024).
  26. Kobayashi, Y.; Yamamoto, K.; Saido, T.; Kawasaki, H.; Oppenheim, J.J.; Matsushima, K. Identification of calcium-activated neutral protease as a processing enzyme of human interleukin 1 alpha. Proc. Natl. Acad. Sci. USA 1990, 87, 5548–5552. [Google Scholar] [CrossRef] [PubMed]
  27. Lefaivre, L.; Tzonis, A. Architecture of Regionalism in the Age of Globalization: Peaks and Valleys in the Flat World, 2nd ed.; Routledge: London, UK; Taylor & Francis Group: New York, NY, USA, 2021. [Google Scholar]
  28. Long, L.; Li, Q.; Gan, Z.; Mu, J.; Overend, M.; Zhang, D. Life Cycle Assessment of Stone Buildings in the Taihang Mountains of Hebei Province: Evolution towards Cleaner Production and Operation. J. Clean. Prod. 2023, 399, 136625. [Google Scholar] [CrossRef]
  29. Wang, H. Patterns in Mazu Culture: Symbolic Meaning and Expression in Contemporary Society. Ph.D. Thesis, Mahasarakham University, Maha Sarakham, Thailand, 2024. [Google Scholar]
  30. Rudofsky, B. Architecture Without Architects; UNM Press: Albuquerque, NM, USA, 1987. [Google Scholar]
  31. Liang, W.; Chen, Y.; Nasir, N.B.M. Study on the Relevance of Jiangnan Garden Design Elements and Aesthetic Context Based on Visual Recognition. J. Combin. Math. Combin. Comput 2025, 127, 2737–2756. [Google Scholar]
  32. Jie, D.I.N.G. Analysis of Colors of Ancient Villages in Jiangsu-Anhui Region Based on Cultural Connotation. J. Landsc. Res. 2017, 9, 79. [Google Scholar]
  33. Halbwachs, M. On Collective Memory; University of Chicago Press: Chicago, IL, USA, 2024. [Google Scholar]
  34. Proshansky, H.M.; Fabian, A.K.; Kaminoff, R. Place-identity: Physical world socialization of the self (1983). In The People, Place, and Space Reader; Routledge: London, UK, 2014; pp. 77–81. [Google Scholar]
  35. Grossberg, L.; Hall, S.; Du Gay, P. Questions of cultural identity. In Identity and Cultural Studies: Is That All There Is; SAGE Publications Ltd.: London, UK, 1996; pp. 87–107. [Google Scholar] [CrossRef]
  36. Barley, S.R. Semiotics and the study of occupational and organizational cultures. Adm. Sci. Q. 1983, 28, 393–413. [Google Scholar] [CrossRef]
  37. Cosgrove, D.E. Geography and Vision: Seeing, Imagining and Representing the World. In International Library of Human Geography; Tauris, I.B., Ed.; Palgrave Macmillan: London, UK; New York, NY, USA, 2008. [Google Scholar]
Scheme 1. The conceptual framework of the study.
Scheme 1. The conceptual framework of the study.
Buildings 15 04536 sch001
Figure 1. Colour Sample.
Figure 1. Colour Sample.
Buildings 15 04536 g001
Figure 2. COLOURO Hue Circle (Source: COLOURO Colour System).
Figure 2. COLOURO Hue Circle (Source: COLOURO Colour System).
Buildings 15 04536 g002
Figure 3. COLOURO Lightness (Source: COLOURO Colour System).
Figure 3. COLOURO Lightness (Source: COLOURO Colour System).
Buildings 15 04536 g003
Figure 4. COLOURO Chroma (Source: COLOURO Colour System).
Figure 4. COLOURO Chroma (Source: COLOURO Colour System).
Buildings 15 04536 g004
Figure 5. COLOURO Seven-digit coding (Source: COLOURO Colour System).
Figure 5. COLOURO Seven-digit coding (Source: COLOURO Colour System).
Buildings 15 04536 g005
Figure 6. COLORO Analysis Software (CCI) colour data obtained from colour samples.
Figure 6. COLORO Analysis Software (CCI) colour data obtained from colour samples.
Buildings 15 04536 g006
Figure 7. Extracted colour samples, sources, and associated construction materials of representative ancient villages in Hebei Province.
Figure 7. Extracted colour samples, sources, and associated construction materials of representative ancient villages in Hebei Province.
Buildings 15 04536 g007
Figure 8. Color Number Analysis of the Ancient Village’s Main Architecture.
Figure 8. Color Number Analysis of the Ancient Village’s Main Architecture.
Buildings 15 04536 g008
Figure 9. Color Number Analysis of Wall Color.
Figure 9. Color Number Analysis of Wall Color.
Buildings 15 04536 g009
Figure 10. Color Number Analysis of the Roof.
Figure 10. Color Number Analysis of the Roof.
Buildings 15 04536 g010
Figure 11. Color Number Analysis of the Barrier.
Figure 11. Color Number Analysis of the Barrier.
Buildings 15 04536 g011
Figure 12. Color Number Analysis of the Door.
Figure 12. Color Number Analysis of the Door.
Buildings 15 04536 g012
Figure 13. Representative ancient villages of hebei province. (Source: Photographed by the author, 2024).
Figure 13. Representative ancient villages of hebei province. (Source: Photographed by the author, 2024).
Buildings 15 04536 g013
Figure 14. Hue Distribution Diagram. (Source: https://c.coloroin.cn/creative, accessed on 22 February 2025).
Figure 14. Hue Distribution Diagram. (Source: https://c.coloroin.cn/creative, accessed on 22 February 2025).
Buildings 15 04536 g014
Figure 15. Hue and Color Gamut Diagram (Source: https://c.coloroin.cn/creative, accessed on 22 February 2025).
Figure 15. Hue and Color Gamut Diagram (Source: https://c.coloroin.cn/creative, accessed on 22 February 2025).
Buildings 15 04536 g015
Figure 16. The network of the themes and sub-themes to construct color identity.
Figure 16. The network of the themes and sub-themes to construct color identity.
Buildings 15 04536 g016
Figure 17. Color Number Analysis of the Decoration.
Figure 17. Color Number Analysis of the Decoration.
Buildings 15 04536 g017
Table 1. Overview of the Ancient Village at the Collection Site.
Table 1. Overview of the Ancient Village at the Collection Site.
SitesMaterial AttributeOfficial RecognitionHistorical Period
Site A: Yingtan Ancient Village, Xingtai CityEntirely constructed from red slate rocks (“Red Stone Castle”)Included in the inaugural list of China’s Traditional Villages1857 CE
Site B: Boyan Ancient Town, Wuan CityTraditional architectural ensemble built with grey bricks and tilesNational Historic and Cultural Town of ChinaBetween CE 1086 and 1094
Site C: Yu Jia Stone Ancient Village, Jingxing Countyconstructed with locally sourced stone, featuring craftsmanship that is roughChina’s historic and cultural villagesDuring the Chenghua reign of the Ming Dynasty (1465–1487 CE)
Site D: Nuanquan Ancient Town, Yu CountyPrimarily constructed with brick-and-wood structures, employing grey bricks and timber as the main building materials.China’s historic and cultural villagesDuring the Yuan Dynasty (1271–1368 CE)
Table 2. Participant Demographics.
Table 2. Participant Demographics.
Participant IDCase of InvolvementRoleSexAgeYears of Experience
PT1Yingtan Ancient VillageLocal cultural interpreterM458
PT2Yingtan Ancient VillageCommunity cultural educatorM6020
PT3Boyan Ancient TownCultural heritage specialistF5118
PT4Boyan Ancient TownCultural heritage specialistF5416
PT5Boyan Ancient TownLocal cultural interpreterM4511
PT6Yujia Ancient VillageMuseum administratorsF467
PT7Yujia Ancient VillageTour guide of ancient villagesM6715
PT8Nuanquan Ancient TownLocal cultural interpreterM5725
PT9Nuanquan Ancient TownIntangible Cultural Heritage InheritorsF285
Disclaimer/Publisher’s Note: The statements, opinions and data contained in all publications are solely those of the individual author(s) and contributor(s) and not of MDPI and/or the editor(s). MDPI and/or the editor(s) disclaim responsibility for any injury to people or property resulting from any ideas, methods, instructions or products referred to in the content.

Share and Cite

MDPI and ACS Style

Feng, L.; Rahman, R.; Dolah, M.S.b.; Che Me, R. Color Identity: A Color Model for Hebei Ancient Villages in Cultural Heritage Preservation and Sustainable Development. Buildings 2025, 15, 4536. https://doi.org/10.3390/buildings15244536

AMA Style

Feng L, Rahman R, Dolah MSb, Che Me R. Color Identity: A Color Model for Hebei Ancient Villages in Cultural Heritage Preservation and Sustainable Development. Buildings. 2025; 15(24):4536. https://doi.org/10.3390/buildings15244536

Chicago/Turabian Style

Feng, Lijuan, Rizal Rahman, Mohd Shahrizal bin Dolah, and Rosalam Che Me. 2025. "Color Identity: A Color Model for Hebei Ancient Villages in Cultural Heritage Preservation and Sustainable Development" Buildings 15, no. 24: 4536. https://doi.org/10.3390/buildings15244536

APA Style

Feng, L., Rahman, R., Dolah, M. S. b., & Che Me, R. (2025). Color Identity: A Color Model for Hebei Ancient Villages in Cultural Heritage Preservation and Sustainable Development. Buildings, 15(24), 4536. https://doi.org/10.3390/buildings15244536

Note that from the first issue of 2016, this journal uses article numbers instead of page numbers. See further details here.

Article Metrics

Back to TopTop