Sign in to use this feature.

Years

Between: -

Subjects

remove_circle_outline
remove_circle_outline
remove_circle_outline
remove_circle_outline
remove_circle_outline
remove_circle_outline
remove_circle_outline
remove_circle_outline
remove_circle_outline

Journals

Article Types

Countries / Regions

Search Results (25)

Search Parameters:
Keywords = bioprocess digitization

Order results
Result details
Results per page
Select all
Export citation of selected articles as:
32 pages, 4308 KB  
Review
Harnessing Microbial Power for a Sustainable Future Food System
by Andreea Loredana Birgovan (Rhazzali), Elena Simina Lakatos, Lucian Ionel Cioca, Natalia Lorela Paul, Sorin Daniel Vatca, Erzsebeth Kis and Roxana Lavinia Pacurariu
Microorganisms 2025, 13(9), 2217; https://doi.org/10.3390/microorganisms13092217 - 22 Sep 2025
Viewed by 172
Abstract
Microorganisms are transforming the way we address sustainability across agriculture, food production, waste remediation, bioenergy, and industrial bioprocessing, offering novel solutions for the food systems of tomorrow. This systematic review examines literature from the last twenty years in order to identify key advances, [...] Read more.
Microorganisms are transforming the way we address sustainability across agriculture, food production, waste remediation, bioenergy, and industrial bioprocessing, offering novel solutions for the food systems of tomorrow. This systematic review examines literature from the last twenty years in order to identify key advances, challenges, and future directions in harnessing microbial systems for sustainable applications, especially those underpinning a resilient future food system. The selected documents allowed a mapping of the most important trends: innovations based on metabolic engineering and omics, the use of integrated biorefineries, and digital monitoring platforms are emerging as catalysts for the transition, while high scaling costs, regulatory challenges, and low public acceptance continue to limit large-scale implementation. The analysis highlights both the major advantages (reducing ecological impact, valorizing waste, diversifying food sources) and the current limits of these technologies, proposing a multi-stakeholder roadmap to accelerate the transition to a circular bioeconomy and a low-carbon and climate-resilient food system. Full article
(This article belongs to the Special Issue Harnessing Microbial Power for a Sustainable Future)
Show Figures

Figure 1

23 pages, 10569 KB  
Article
Micronization Combined Ultrasound-Assisted Extraction Enhances the Sustainability of Polyphenols from Pineapple and Lemon Peels Utilizing Acidified Ethanol
by Yen-Chieh Lee, Yi-Chan Chiang, Min-Hung Chen and Po-Yuan Chiang
Foods 2025, 14(16), 2872; https://doi.org/10.3390/foods14162872 - 19 Aug 2025
Viewed by 741
Abstract
Pineapple and lemon processing generates large volumes of peel waste, which is a valuable source of dietary polyphenols and flavonoids with potent antioxidant activity. This study employed a strategy of micronization and ultrasound-assisted extraction (UAE) with acidified ethanol to valorize pineapple peel (PP) [...] Read more.
Pineapple and lemon processing generates large volumes of peel waste, which is a valuable source of dietary polyphenols and flavonoids with potent antioxidant activity. This study employed a strategy of micronization and ultrasound-assisted extraction (UAE) with acidified ethanol to valorize pineapple peel (PP) and lemon peel (LP). Physicochemical characteristics, total polyphenol content, total flavonoid content, and antioxidant activities (DPPH, FRAP, and ABTS+) were evaluated under varying particle sizes, ethanol concentrations, extraction times, and pH conditions. Optimal extraction was achieved with 30 min of UAE using 75% ethanol acidified with citric acid at pH 5 for PP (96.6 µm) and pH 4 for LP (91.7 µm). These conditions maximized polyphenol yields, with the LP micropowder produced containing 65.7 µg/mg of hesperidin and 23.2 µg/mg of eriocitrin. Contour plots and principal component analysis confirmed that the antioxidant extraction selectivity of micropowder was dependent on pH and extraction time. Microstructural and Fourier-transform infrared spectroscopy analyzes further supported that short-dried period and a lower particle size significantly improve solute release. This study not only demonstrates the efficacy of micronization and UAE in enhancing the selective extraction of antioxidants from fruit peels but also offers a digital visualization strategy for optimizing extraction processes to support sustainable bioprocessing and functional ingredient development. Full article
Show Figures

Figure 1

28 pages, 1224 KB  
Review
A Review of Artificial Intelligence Applications for Biorefineries and Bioprocessing: From Data-Driven Processes to Optimization Strategies and Real-Time Control
by Alex Butean, Iulia Cutean, Ruben Barbero, Juan Enriquez and Alexandru Matei
Processes 2025, 13(8), 2544; https://doi.org/10.3390/pr13082544 - 12 Aug 2025
Cited by 1 | Viewed by 2003
Abstract
This paper reviews the integration of artificial intelligence (AI) and machine learning in biorefineries and bioprocessing, with applications in biocatalysis, enzyme optimization, real-time monitoring, and quality assurance. AI contributes to predictive modeling and allows the precise forecasting of process outcomes, resource management, and [...] Read more.
This paper reviews the integration of artificial intelligence (AI) and machine learning in biorefineries and bioprocessing, with applications in biocatalysis, enzyme optimization, real-time monitoring, and quality assurance. AI contributes to predictive modeling and allows the precise forecasting of process outcomes, resource management, and energy utilization. AI models, including supervised, unsupervised, and reinforcement learning, support improvements in important bioprocess stages, such as fermentation, purification, and microbial biosynthesis. Digital twins and soft-sensing technologies enable real-time control and increase operational precision in complex bioprocess environments. Hybrid modeling integrates data-driven AI techniques with common scientific principles, improving scalability and adaptability under dynamic operational conditions. This review addresses challenges in AI implementation, such as data standardization, model transparency, and the need for interdisciplinary collaboration. The discussion concludes with future directions and sustainable AI strategies, highlighting the potential of AI to strengthen scalable, efficient, and environmentally sustainable biorefinery operations. These findings highlight how AI-driven methodologies improve operational efficiency, reduce resource waste, and facilitate sustainable innovation in bioprocesses, thereby strengthening sustainability within the bioeconomy. Full article
Show Figures

Figure 1

22 pages, 4837 KB  
Article
Leveraging Historical Process Data for Recombinant P. pastoris Fermentation Hybrid Deep Modeling and Model Predictive Control Development
by Emils Bolmanis, Vytautas Galvanauskas, Oskars Grigs, Juris Vanags and Andris Kazaks
Fermentation 2025, 11(7), 411; https://doi.org/10.3390/fermentation11070411 - 17 Jul 2025
Cited by 1 | Viewed by 756
Abstract
Hybrid modeling techniques are increasingly important for improving predictive accuracy and control in biomanufacturing, particularly in data-limited conditions. This study develops and experimentally validates a hybrid deep learning model predictive control (MPC) framework for recombinant P. pastoris fed-batch fermentations. Bayesian optimization and grid [...] Read more.
Hybrid modeling techniques are increasingly important for improving predictive accuracy and control in biomanufacturing, particularly in data-limited conditions. This study develops and experimentally validates a hybrid deep learning model predictive control (MPC) framework for recombinant P. pastoris fed-batch fermentations. Bayesian optimization and grid search techniques were employed to identify the best-performing hybrid model architecture: an LSTM layer with 2 hidden units followed by a fully connected layer with 8 nodes and ReLU activation. This design balanced accuracy (NRMSE 4.93%) and computational efficiency (AICc 998). This architecture was adapted to a new, smaller dataset of bacteriophage Qβ coat protein production using transfer learning, yielding strong predictive performance with low validation (3.53%) and test (5.61%) losses. Finally, the hybrid model was integrated into a novel MPC system and experimentally validated, demonstrating robust real-time substrate feed control in a way that allows it to maintain specific target growth rates. The system achieved predictive accuracies of 6.51% for biomass and 14.65% for product estimation, with an average tracking error of 10.64%. In summary, this work establishes a robust, adaptable, and efficient hybrid modeling framework for MPC in P. pastoris bioprocesses. By integrating automated architecture searching, transfer learning, and MPC, the approach offers a practical and generalizable solution for real-time control and supports scalable digital twin deployment in industrial biotechnology. Full article
Show Figures

Figure 1

60 pages, 981 KB  
Review
Innovative Formulation Strategies for Biosimilars: Trends Focused on Buffer-Free Systems, Safety, Regulatory Alignment, and Intellectual Property Challenges
by Tomas Gabriel Bas
Pharmaceuticals 2025, 18(6), 908; https://doi.org/10.3390/ph18060908 - 17 Jun 2025
Cited by 3 | Viewed by 2451
Abstract
The formulation of biosimilar products critically determines their stability, safety, immunogenicity, and market accessibility. This article presents a novel integrative framework for biosimilar formulation that balances scientific, regulatory, and intellectual property dimensions, offering a holistic perspective rarely unified in the literature. It highlights [...] Read more.
The formulation of biosimilar products critically determines their stability, safety, immunogenicity, and market accessibility. This article presents a novel integrative framework for biosimilar formulation that balances scientific, regulatory, and intellectual property dimensions, offering a holistic perspective rarely unified in the literature. It highlights the growing trend toward buffer-free, high-concentration systems that leverage protein self-buffering to improve patient comfort and formulation stability. The article also addresses regulatory flexibility from the FDA and EMA, which allows scientifically justified deviations from reference formulations to ensure pharmaceutical equivalence and minimize immunogenicity. A novelty of this article is its comprehensive analysis of how digital innovations, such as Quality-by-Design, Process-Analytical-Technology, and AI-based in silico simulations, are transforming formulation design and bioprocess optimization to reduce immunogenic risks and enhance bioequivalence. Two important key takeaways emerge: (1) strategic innovation in formulation, especially using buffer-free and high concentration systems, improve product stability and patient tolerability while complying with regulatory standards; and (2) intellectual property challenges, including patent thickets, strongly influence formulation decisions, making early legal-strategic alignment essential for market entry. The article confirms that practical recommendations for the selection of recombinant therapeutic protein formulations can effectively guide developers and regulators toward safer, more efficient, and commercially viable biosimilar products. Full article
(This article belongs to the Special Issue Biosimilars Development Strategies)
Show Figures

Figure 1

22 pages, 12111 KB  
Article
Embedded IoT Design for Bioreactor Sensor Integration
by Laurentiu Marius Baicu, Mihaela Andrei, George Adrian Ifrim and Lucian Traian Dimitrievici
Sensors 2024, 24(20), 6587; https://doi.org/10.3390/s24206587 - 12 Oct 2024
Cited by 3 | Viewed by 2851
Abstract
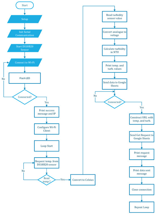
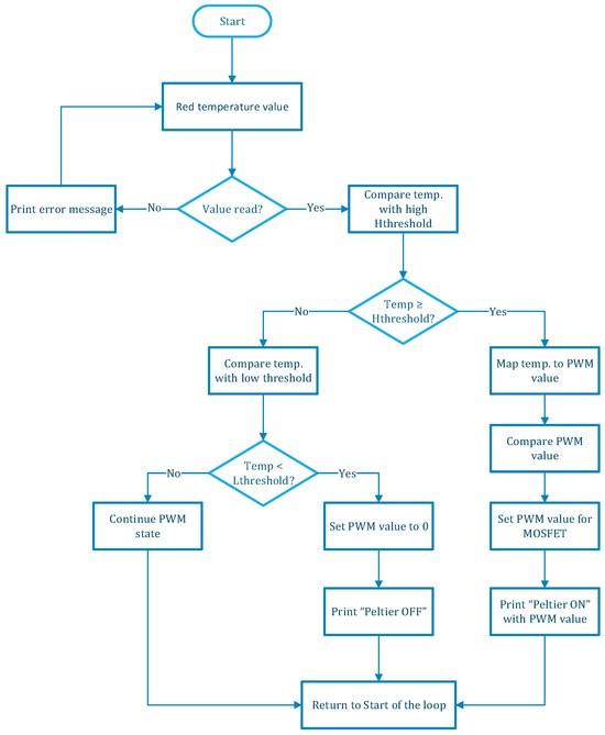
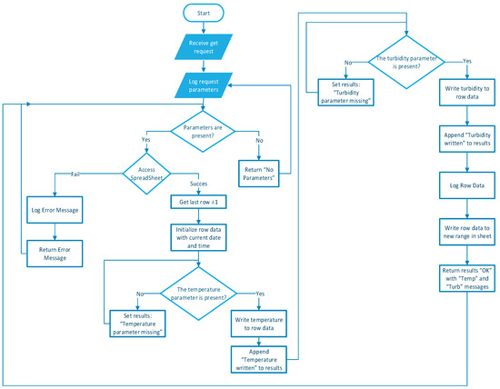
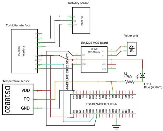
This paper proposes an embedded Internet of Things (IoT) system for bioreactor sensor integration, aimed at optimizing temperature and turbidity control during cell cultivation. Utilizing an ESP32 development board, the system makes advances on previous iterations by incorporating superior analog-to-digital conversion capabilities, dual-core [...] Read more.
This paper proposes an embedded Internet of Things (IoT) system for bioreactor sensor integration, aimed at optimizing temperature and turbidity control during cell cultivation. Utilizing an ESP32 development board, the system makes advances on previous iterations by incorporating superior analog-to-digital conversion capabilities, dual-core processing, and integrated Wi-Fi and Bluetooth connectivity. The key components include a DS18B20 digital temperature sensor, a TS-300B turbidity sensor, and a Peltier module for temperature regulation. Through real-time monitoring and data transmission to cloud platforms, the system facilitates advanced process control and optimization. The experimental results on yeast cultures demonstrate the system’s effectiveness at maintaining optimal growth, highlighting its potential to enhance bioprocessing techniques. The proposed solution underscores the practical applications of the IoT in bioreactor environments, offering insights into the improved efficiency and reliability of culture cultivation processes. Full article
(This article belongs to the Section Internet of Things)
Show Figures

Figure 1

16 pages, 2634 KB  
Article
A New Concept for the Rapid Development of Digital Twin Core Models for Bioprocesses in Various Reactor Designs
by André Moser, Christian Appl, Ralf Pörtner, Frank Baganz and Volker C. Hass
Fermentation 2024, 10(9), 463; https://doi.org/10.3390/fermentation10090463 - 6 Sep 2024
Cited by 4 | Viewed by 2704
Abstract
In this research work, a new software tool concept and its application for the rapid and flexible development of mechanistic digital twin core models for bioprocesses in various reactor designs are presented. The newly developed software tool concept automatically combines user-selected submodels into [...] Read more.
In this research work, a new software tool concept and its application for the rapid and flexible development of mechanistic digital twin core models for bioprocesses in various reactor designs are presented. The newly developed software tool concept automatically combines user-selected submodels into an overall digital twin core model. The main part is a biokinetic submodel, of which three were designed for enzymatic, microbial and biocatalytic processes, which can be adapted to specific processes. Furthermore, the digital twin core model contains a physico-chemical submodel (e.g., calculating pH or oxygen transfer) and a reactor submodel. The basis of the reactor submodel is an ideally mixed stirred tank reactor. The biokinetic submodel is decoupled from the reactor submodels and enables an independent parameterisation of submodels. Connecting ideally mixed stirred tank reactor models allows for the simulation of different reactor designs. The implementation of an executable digital twin core model was accelerated, creating a new software tool concept. When the concept was applied, the development time and the computing time of digital twin core models for the cultivation of Saccharomyces cerevisiae in two coupled stirred tank reactors as well as for enzymatic hydrolysis processes in a packed-bed reactor were reduced by 90%. Full article
Show Figures

Figure 1

13 pages, 3384 KB  
Review
Bio-Driven Sustainable Extraction and AI-Optimized Recovery of Functional Compounds from Plant Waste: A Comprehensive Review
by Wiem Alloun and Cinzia Calvio
Fermentation 2024, 10(3), 126; https://doi.org/10.3390/fermentation10030126 - 23 Feb 2024
Cited by 13 | Viewed by 4532
Abstract
The agrifood industry produces copious amounts of waste, which represent an execrable wastage of natural resources and result in economic losses over the entire value chain. This review compares conventional and biological methods for the recovery of functional compounds from plant wastes to [...] Read more.
The agrifood industry produces copious amounts of waste, which represent an execrable wastage of natural resources and result in economic losses over the entire value chain. This review compares conventional and biological methods for the recovery of functional compounds from plant wastes to rescues part of the intrinsic valuable elements contained therein. Biological methods involve bioprocesses based on hydrolytic enzymes and engineered bacterial strains, to facilitate the release of valuable compounds. Then, this review explores the innovative and transformative role of artificial intelligence and machine learning techniques for real-time monitoring, optimizing, and digitizing the extraction procedures. By combining the potential of biological extraction and AI integration, this review provides insights on how these approaches can revolutionize the agrifood sector, increasing the efficiency and environmental sustainability of the plant waste valorization process. Full article
(This article belongs to the Special Issue Biotechnological Valorization Approaches for Food Waste)
Show Figures

Figure 1

22 pages, 3535 KB  
Review
From Shallow to Deep Bioprocess Hybrid Modeling: Advances and Future Perspectives
by Roshanak Agharafeie, João Rodrigues Correia Ramos, Jorge M. Mendes and Rui Oliveira
Fermentation 2023, 9(10), 922; https://doi.org/10.3390/fermentation9100922 - 23 Oct 2023
Cited by 19 | Viewed by 5122
Abstract
Deep learning is emerging in many industrial sectors in hand with big data analytics to streamline production. In the biomanufacturing sector, big data infrastructure is lagging compared to other industries. A promising approach is to combine deep neural networks (DNN) with prior knowledge [...] Read more.
Deep learning is emerging in many industrial sectors in hand with big data analytics to streamline production. In the biomanufacturing sector, big data infrastructure is lagging compared to other industries. A promising approach is to combine deep neural networks (DNN) with prior knowledge in hybrid neural network (HNN) workflows that are less dependent on the quality and quantity of data. This paper reviews published articles over the past 30 years on the topic of HNN applications to bioprocesses. It reveals that HNNs have been applied to various bioprocesses, including microbial cultures, animal cells cultures, mixed microbial cultures, and enzyme biocatalysis. HNNs have been applied for process analysis, process monitoring, development of software sensors, open- and closed-loop control, batch-to-batch control, model predictive control, intensified design of experiments, quality-by-design, and recently for the development of digital twins. Most previous HNN studies have combined shallow feedforward neural networks (FFNNs) with physical laws, such as macroscopic material balance equations, following the semiparametric design principle. Only recently, deep HNNs based on deep FFNNs, convolution neural networks (CNN), long short-term memory (LSTM) networks and physics-informed neural networks (PINNs) have been reported. The biopharma sector is currently a major driver but applications to biologics quality attributes, new modalities, and downstream processing are significant research gaps. Full article
(This article belongs to the Special Issue Digital Bioprocessing and Fermentation Technology)
Show Figures

Figure 1

19 pages, 3283 KB  
Article
Hybrid Deep Modeling of a GS115 (Mut+) Pichia pastoris Culture with State–Space Reduction
by José Pinto, João R. C. Ramos, Rafael S. Costa and Rui Oliveira
Fermentation 2023, 9(7), 643; https://doi.org/10.3390/fermentation9070643 - 8 Jul 2023
Cited by 5 | Viewed by 3520
Abstract
Hybrid modeling workflows combining machine learning with mechanistic process descriptions are becoming essential tools for bioprocess digitalization. In this study, a hybrid deep modeling method with state–space reduction was developed and showcased with a P. pastoris GS115 Mut+ strain expressing a single-chain antibody [...] Read more.
Hybrid modeling workflows combining machine learning with mechanistic process descriptions are becoming essential tools for bioprocess digitalization. In this study, a hybrid deep modeling method with state–space reduction was developed and showcased with a P. pastoris GS115 Mut+ strain expressing a single-chain antibody fragment (scFv). Deep feedforward neural networks (FFNN) with varying depths were connected in series with bioreactor macroscopic material balance equations. The hybrid model structure was trained with a deep learning technique based on the adaptive moment estimation method (ADAM), semidirect sensitivity equations and stochastic regularization. A state–space reduction method was investigated based on a principal component analysis (PCA) of the cumulative reacted amount. Data of nine fed-batch P. pastoris 50 L cultivations served to validate the method. Hybrid deep models were developed describing process dynamics as a function of critical process parameters (CPPs). The state–space reduction method succeeded to decrease the hybrid model complexity by 60% and to improve the predictive power by 18.5% in relation to the nonreduced version. An exploratory design space analysis showed that the optimization of the feed of methanol and of inorganic elements has the potential to increase the scFv endpoint titer by 30% and 80%, respectively, in relation to the reference condition. Full article
(This article belongs to the Special Issue Digital Bioprocessing and Fermentation Technology)
Show Figures

Figure 1

23 pages, 2506 KB  
Review
From Spatial-Temporal Multiscale Modeling to Application: Bridging the Valley of Death in Industrial Biotechnology
by Xueting Wang, Ali Mohsin, Yifei Sun, Chao Li, Yingping Zhuang and Guan Wang
Bioengineering 2023, 10(6), 744; https://doi.org/10.3390/bioengineering10060744 - 20 Jun 2023
Cited by 7 | Viewed by 3811
Abstract
The Valley of Death confronts industrial biotechnology with a significant challenge to the commercialization of products. Fortunately, with the integration of computation, automation and artificial intelligence (AI) technology, the industrial biotechnology accelerates to cross the Valley of Death. The Fourth Industrial Revolution (Industry [...] Read more.
The Valley of Death confronts industrial biotechnology with a significant challenge to the commercialization of products. Fortunately, with the integration of computation, automation and artificial intelligence (AI) technology, the industrial biotechnology accelerates to cross the Valley of Death. The Fourth Industrial Revolution (Industry 4.0) has spurred advanced development of intelligent biomanufacturing, which has evolved the industrial structures in line with the worldwide trend. To achieve this, intelligent biomanufacturing can be structured into three main parts that comprise digitalization, modeling and intellectualization, with modeling forming a crucial link between the other two components. This paper provides an overview of mechanistic models, data-driven models and their applications in bioprocess development. We provide a detailed elaboration of the hybrid model and its applications in bioprocess engineering, including strain design, process control and optimization, as well as bioreactor scale-up. Finally, the challenges and opportunities of biomanufacturing towards Industry 4.0 are also discussed. Full article
(This article belongs to the Special Issue Design, Optimization and Scale-Up of Industrial Bioprocess)
Show Figures

Figure 1

29 pages, 4192 KB  
Article
Post-Digital Learning for Rural Development: A Case Study of Open Biotec MOOCs in Colombia
by Carlos Ocampo-López, Oscar Muñoz-Blandón, Leidy Rendón-Castrillón and Margarita Ramírez-Carmona
Future Internet 2023, 15(4), 141; https://doi.org/10.3390/fi15040141 - 6 Apr 2023
Cited by 1 | Viewed by 4232
Abstract
This research presents an experience of post-digital learning of biotechnology in rural areas in Colombia by implementing a massive open online course (MOOC) for biotechnology education called Open Biotec. The objective was to improve Colombian rural development by creating learning communities around [...] Read more.
This research presents an experience of post-digital learning of biotechnology in rural areas in Colombia by implementing a massive open online course (MOOC) for biotechnology education called Open Biotec. The objective was to improve Colombian rural development by creating learning communities around five topics: waste management, environmental biotechnology, bioprocesses, alternative energies, and bio-entrepreneurship. The study utilized various methods, including a socioeconomic diagnosis of a subregion of the department of Antioquia, Colombia, and the creation of MOOCs using the Action Research methodology. The pilot test of the training route in biotechnology involved the progressive development of the MOOC courses that comprise it. Around 918 students from rural areas were trained, and statistical analysis showed that the average grade of the students increased significantly from 6.13 to 7.53 and the median from 6.15 to 8.00. The study results demonstrate how the learning experience designed in the Open Biotec MOOC increases the degree of knowledge of students in this field of biotechnology, offering an opportunity to establish sustainable learning communities with participation and collaborative action mediated by virtual tools. The study concludes that rural education in Colombia could be strengthened with a training strategy for rural communities supported by MOOCs focused on the responsible use of local biodiversity from a biotechnological perspective. Full article
(This article belongs to the Special Issue Smart Objects and Technologies for Social Good II)
Show Figures

Figure 1

15 pages, 2528 KB  
Article
Architectural and Technological Improvements to Integrated Bioprocess Models towards Real-Time Applications
by Christopher Taylor, Barbara Pretzner, Thomas Zahel and Christoph Herwig
Bioengineering 2022, 9(10), 534; https://doi.org/10.3390/bioengineering9100534 - 9 Oct 2022
Cited by 5 | Viewed by 3851
Abstract
Integrated or holistic process models may serve as the engine of a digital asset in a multistep-process digital twin. Concatenated individual-unit operation models are effective at propagating errors over an entire process, but are nonetheless limited in certain aspects of recent applications that [...] Read more.
Integrated or holistic process models may serve as the engine of a digital asset in a multistep-process digital twin. Concatenated individual-unit operation models are effective at propagating errors over an entire process, but are nonetheless limited in certain aspects of recent applications that prevent their deployment as a plausible digital asset, particularly regarding bioprocess development requirements. Sequential critical quality attribute tests along the process chain that form output–input (i.e., pool-to-load) relationships, are impacted by nonaligned design spaces at different scales and by simulation distribution challenges. Limited development experiments also inhibit the exploration of the overall design space, particularly regarding the propagation of extreme noncontrolled parameter values. In this contribution, bioprocess requirements are used as the framework to improve integrated process models by introducing a simplified data model for multiunit operation processes, increasing statistical robustness, adding a new simulation flow for scale-dependent variables, and describing a novel algorithm for extrapolation in a data-driven environment. Lastly, architectural and procedural requirements for a deployed digital twin are described, and a real-time workflow is proposed, thus providing a final framework for a digital asset in bioprocessing along the full product life cycle. Full article
(This article belongs to the Special Issue The Role of Digital Twins in Bioprocessing)
Show Figures

Figure 1

21 pages, 3869 KB  
Article
Data Augmentation to Support Biopharmaceutical Process Development through Digital Models—A Proof of Concept
by Andrea Botton, Gianmarco Barberi and Pierantonio Facco
Processes 2022, 10(9), 1796; https://doi.org/10.3390/pr10091796 - 6 Sep 2022
Cited by 8 | Viewed by 2850
Abstract
In recent years, monoclonal antibodies (mAbs) are gaining a wide market share as the most impactful bioproducts. The development of mAbs requires extensive experimental campaigns which may last several years and cost billions of dollars. Following the paradigm of Industry 4.0 digitalization, data-driven [...] Read more.
In recent years, monoclonal antibodies (mAbs) are gaining a wide market share as the most impactful bioproducts. The development of mAbs requires extensive experimental campaigns which may last several years and cost billions of dollars. Following the paradigm of Industry 4.0 digitalization, data-driven methodologies are now used to accelerate the development of new biopharmaceutical products. For instance, predictive models can be built to forecast the productivity of the cell lines in the culture in such a way as to anticipate the identification of the cell lines to be progressed in the scale-up exercise. However, the number of experiments that can be performed decreases dramatically as the process scale increases, due to the resources required for each experimental run. This limits the availability of experimental data and, accordingly, the applicability of data-driven methodologies to support the process development. To address this issue in this work we propose the use of digital models to generate in silico data and augment the amount of data available from real (i.e., in vivo) experimental runs, accordingly. In particular, we propose two strategies for in silico data generation to estimate the endpoint product titer in mAbs manufacturing: one based on a first principles model and one on a hybrid semi-parametric model. As a proof of concept, the effect of in silico data generation was investigated on a simulated biopharmaceutical process for the production of mAbs. We obtained very promising results: the digital model effectively supports the identification of high-productive cell lines (i.e., high mAb titer) even when a very low number of real experimental batches (two or three) is available. Full article
(This article belongs to the Section Pharmaceutical Processes)
Show Figures

Figure 1

31 pages, 11426 KB  
Review
Promoting Sustainability through Next-Generation Biologics Drug Development
by Katharina Paulick, Simon Seidel, Christoph Lange, Annina Kemmer, Mariano Nicolas Cruz-Bournazou, André Baier and Daniel Haehn
Sustainability 2022, 14(8), 4401; https://doi.org/10.3390/su14084401 - 7 Apr 2022
Cited by 7 | Viewed by 5950
Abstract
The fourth industrial revolution in 2011 aimed to transform the traditional manufacturing processes. As part of this revolution, disruptive innovations in drug development and data science approaches have the potential to optimize CMC (chemistry, manufacture, and control). The real-time simulation of processes using [...] Read more.
The fourth industrial revolution in 2011 aimed to transform the traditional manufacturing processes. As part of this revolution, disruptive innovations in drug development and data science approaches have the potential to optimize CMC (chemistry, manufacture, and control). The real-time simulation of processes using “digital twins” can maximize efficiency while improving sustainability. As part of this review, we investigate how the World Health Organization’s 17 sustainability goals can apply toward next-generation drug development. We analyze the state-of-the-art laboratory leadership, inclusive personnel recruiting, the latest therapy approaches, and intelligent process automation. We also outline how modern data science techniques and machine tools for CMC help to shorten drug development time, reduce failure rates, and minimize resource usage. Finally, we systematically analyze and compare existing approaches to our experiences with the high-throughput laboratory KIWI-biolab at the TU Berlin. We describe a sustainable business model that accelerates scientific innovations and supports global action toward a sustainable future. Full article
(This article belongs to the Special Issue Machine Learning and AI Technology for Sustainability)
Show Figures

Figure 1

Back to TopTop