Sign in to use this feature.

Years

Between: -

Subjects

remove_circle_outline
remove_circle_outline
remove_circle_outline
remove_circle_outline
remove_circle_outline
remove_circle_outline
remove_circle_outline
remove_circle_outline
remove_circle_outline

Journals

Article Types

Countries / Regions

Search Results (209)

Search Parameters:
Keywords = autonomous agricultural vehicle

Order results
Result details
Results per page
Select all
Export citation of selected articles as:
19 pages, 4525 KB  
Article
Path-Tracking Control for Agricultural Machinery by Integrating the Sideslip Angle into a Kinematic MPC
by Bingbo Cui, Hao Li, Ziyi Li, Zhen Ma and Yongyun Zhu
Electronics 2026, 15(2), 396; https://doi.org/10.3390/electronics15020396 - 16 Jan 2026
Viewed by 76
Abstract
Path tracking is a crucial part of agricultural machinery automatic navigation system (ANS) and has been extensively investigated in prior research. Although existing ANS designs perform satisfactorily under mild soil condition, path-tracking algorithms are often challenged by unknown disturbances arising from complicated field [...] Read more.
Path tracking is a crucial part of agricultural machinery automatic navigation system (ANS) and has been extensively investigated in prior research. Although existing ANS designs perform satisfactorily under mild soil condition, path-tracking algorithms are often challenged by unknown disturbances arising from complicated field environment and machine conditions. The current literature lacks a detailed analysis of the influence of the sideslip angle under specific operating speeds and path scenarios for agricultural machinery, which serves as the primary motivation for this study. In this paper, simulations are conducted for sprayers and harvesters across various paths, curvatures, and speeds to analyze the impact of sideslip on path-tracking performance. The results indicate that under the typical low-speed and large-curvature conditions of agricultural machinery, neglecting sideslip effects leads to a mismatch between the theoretical model and the actual vehicle motion. Compared to an MPC based on a kinematic model that disregards the sideslip angle, explicitly incorporating the sideslip angle into the kinematic model reduces the maximum lateral tracking error from 0.234 m to 0.174 m for a U-shaped path, and from 0.263 m to 0.194 m for a rectangular-shaped path. Simulation at different travel speeds further demonstrates that proposed algorithm achieves smaller sideslip amplitudes and faster attenuation after completing turns compared to conventional MPC. These findings offer valuable insights for the design of path-tracking algorithms in agricultural machinery autonomous driving systems. Full article
(This article belongs to the Topic Advances in Autonomous Vehicles, Automation, and Robotics)
Show Figures

Figure 1

5 pages, 1197 KB  
Proceeding Paper
Experimental Assessment of Autonomous Fleet Operations for Precision Viticulture Under Real Vineyard Conditions
by Gavriela Asiminari, Vasileios Moysiadis, Dimitrios Kateris, Aristotelis C. Tagarakis, Athanasios Balafoutis and Dionysis Bochtis
Proceedings 2026, 134(1), 47; https://doi.org/10.3390/proceedings2026134047 - 14 Jan 2026
Viewed by 71
Abstract
The increase in global population and climatic instability places unprecedented demands on agricultural productivity. Autonomous robotic systems, specifically unmanned aerial vehicles (UAVs) and unmanned ground vehicles (UGVs), provide potential solutions by enhancing precision viticulture operations. This work presents the experimental evaluation of a [...] Read more.
The increase in global population and climatic instability places unprecedented demands on agricultural productivity. Autonomous robotic systems, specifically unmanned aerial vehicles (UAVs) and unmanned ground vehicles (UGVs), provide potential solutions by enhancing precision viticulture operations. This work presents the experimental evaluation of a heterogeneous robotic fleet composed of Unmanned Ground Vehicles (UGVs) and Unmanned Aerial Vehicles (UAVs), operating autonomously under real-world vineyard conditions. Over the course of a full growing season, the fleet demonstrated effective autonomous navigation, environment sensing, and data acquisition. More than 4 UGV missions and 10 UAV flights were successfully completed, achieving a 95% data acquisition rate and mapping resolution of 2.5 cm/pixel. Vegetation indices and thermal imagery enabled accurate detection of water stress and crop vigor. These capabilities enabled high-resolution mapping and agricultural task execution, contributing significantly to operational efficiency and sustainability in viticulture. Full article
Show Figures

Figure 1

13 pages, 4494 KB  
Article
Direct UAV-Based Detection of Botrytis cinerea in Vineyards Using Chlorophyll-Absorption Indices and YOLO Deep Learning
by Guillem Montalban-Faet, Enrique Pérez-Mateo, Rafael Fayos-Jordan, Pablo Benlloch-Caballero, Aleksandr Lada, Jaume Segura-Garcia and Miguel Garcia-Pineda
Sensors 2026, 26(2), 374; https://doi.org/10.3390/s26020374 - 6 Jan 2026
Viewed by 307
Abstract
The transition toward Agriculture 5.0 requires intelligent and autonomous monitoring systems capable of providing early, accurate, and scalable crop health assessment. This study presents the design and field evaluation of an artificial intelligence (AI)–based unmanned aerial vehicle (UAV) system for the detection of [...] Read more.
The transition toward Agriculture 5.0 requires intelligent and autonomous monitoring systems capable of providing early, accurate, and scalable crop health assessment. This study presents the design and field evaluation of an artificial intelligence (AI)–based unmanned aerial vehicle (UAV) system for the detection of Botrytis cinerea in vineyards using multispectral imagery and deep learning. The proposed system integrates calibrated multispectral data with vegetation indices and a YOLOv8 object detection model to enable automated, geolocated disease detection. Experimental results obtained under real vineyard conditions show that training the model using the Chlorophyll Absorption Ratio Index (CARI) significantly improves detection performance compared to RGB imagery, achieving a precision of 92.6%, a recall of 89.6%, an F1-score of 91.1%, and a mean Average Precision (mAP@50) of 93.9%. In contrast, the RGB-based configuration yielded an F1-score of 68.1% and an mAP@50 of 68.5%. The system achieved an average inference time below 50 ms per image, supporting near real-time UAV operation. These results demonstrate that physiologically informed spectral feature selection substantially enhances early Botrytis cinerea detection and confirm the suitability of the proposed UAV–AI framework for precision viticulture within the Agriculture 5.0 paradigm. Full article
(This article belongs to the Special Issue AI-IoT for New Challenges in Smart Cities)
Show Figures

Figure 1

22 pages, 1377 KB  
Article
Energy Management Revolution in Unmanned Aerial Vehicles Using Deep Learning Approach
by Sunisa Kunarak
Appl. Sci. 2026, 16(1), 503; https://doi.org/10.3390/app16010503 - 4 Jan 2026
Viewed by 224
Abstract
Unmanned aerial vehicles (UAVs) are playing increasingly important roles in military operations, disaster relief, agriculture, and communications. However, their performance is limited by energy management problems, especially in hybrid systems such as those combining fuel cells with a lithium battery. The potential of [...] Read more.
Unmanned aerial vehicles (UAVs) are playing increasingly important roles in military operations, disaster relief, agriculture, and communications. However, their performance is limited by energy management problems, especially in hybrid systems such as those combining fuel cells with a lithium battery. The potential of deep learning to significantly improve UAV power management is investigated in this work through adaptive forecasting and real-time optimization. We develop smart algorithms that automatically balance energy efficiency and communication performance for heterogeneous wireless networks. The simulation results demonstrate energy consumption savings, optimized flight altitudes, and spectral efficiency improvements compared to Fixed Weight and Fuzzy Logic Weight schemes. At saturated user densities, the model enables up to 42% lower energy consumption and 54% higher throughput. Moreover, predictive models based on recurrent and transformer-based deep networks allow UAVs to predict energy requirements over a variety of mission and environmental contexts, shifting from reactive approaches to proactive control. The adoption of these methods in UAV-aided beyond-5G (B5G) and future 6G network scenarios can potentially prolong endurance times and enhance mission connectivity and reliability in challenging environments. This work lays the foundation for an all-aspect framework to control and manage UAV energy in the 5G era, which takes advantage of not only deep learning but also edge computing and hybrid power systems. Deep learning is confirmed to be a keystone of sustainable, autonomous, and energy-aware UAVs operation for next-generation networks. Full article
Show Figures

Figure 1

19 pages, 1381 KB  
Review
Sprayer Boom Balance Control Technologies: A Survey
by Songchao Zhang, Tianhong Liu, Chen Cai, Chun Chang, Zhiming Wei, Longfei Cui, Suming Ding and Xinyu Xue
Agronomy 2026, 16(1), 33; https://doi.org/10.3390/agronomy16010033 - 22 Dec 2025
Viewed by 347
Abstract
The operational efficiency and precision of boom sprayers, as critical equipment for protecting field crops, are vital to global food security and agricultural sustainability. In precision agriculture systems, achieving uniform pesticide application fundamentally depends on maintaining stable boom posture during operation. However, severe [...] Read more.
The operational efficiency and precision of boom sprayers, as critical equipment for protecting field crops, are vital to global food security and agricultural sustainability. In precision agriculture systems, achieving uniform pesticide application fundamentally depends on maintaining stable boom posture during operation. However, severe boom vibration not only directly causes issues like missed spraying, double spraying, and pesticide drift but also represents a critical bottleneck constraining its functional realization in cutting-edge applications. Despite its importance, achieving absolute boom stability is a complex task. Its suspension system design faces a fundamental technical contradiction: effectively isolating high-frequency vehicle vibrations caused by ground surfaces while precisely following large-scale, low-frequency slope variations in the field. This paper systematically traces the evolutionary path of self-balancing boom technology in addressing this core contradiction. First, the paper conducts a dynamic analysis of the root causes of boom instability and the mechanism of its detrimental physical effects on spray quality. This serves as a foundation for the subsequent discussion on technical approaches for boom support and balancing systems. The paper also delves into the evolution of sensing technology, from “single-point height measurement” to “point cloud morphology perception,” and provides a detailed analysis of control strategies from classical PID to modern robust control and artificial intelligence methods. Furthermore, this paper explores the deep integration of this technology with precision agriculture applications, such as variable rate application and autonomous navigation. In conclusion, the paper summarizes the main challenges facing current technology and outlines future development trends, aiming to provide a comprehensive reference for research and development in this field. Full article
Show Figures

Figure 1

23 pages, 5004 KB  
Article
A Lightweight LSTM Model for Flight Trajectory Prediction in Autonomous UAVs
by Disen Jia, Jonathan Kua and Xiao Liu
Future Internet 2026, 18(1), 4; https://doi.org/10.3390/fi18010004 - 20 Dec 2025
Viewed by 380
Abstract
Autonomous Unmanned Aerial Vehicles (UAVs) are widely used in smart agriculture, logistics, and warehouse management, where precise trajectory prediction is important for safety and efficiency. Traditional approaches require complex physical modeling including mass properties, moment of inertia measurements, and aerodynamic coefficient calculations, which [...] Read more.
Autonomous Unmanned Aerial Vehicles (UAVs) are widely used in smart agriculture, logistics, and warehouse management, where precise trajectory prediction is important for safety and efficiency. Traditional approaches require complex physical modeling including mass properties, moment of inertia measurements, and aerodynamic coefficient calculations, which creates significant barriers for custom-built UAVs. Existing trajectory prediction methods are primarily designed for motion forecasting from dense historical observations, which are unsuitable for scenarios lacking historical data (e.g., takeoff phases) or requiring trajectory generation from sparse waypoint specifications (4–6 constraint points). This distinction necessitates architectural designs optimized for spatial interpolation rather than temporal extrapolation. To address these limitations, we present a segmented LSTM framework for complete autonomous flight trajectory prediction. Given target waypoints, our architecture decomposes flight operations, predicts different maneuver types, and outputs the complete trajectory, demonstrating new possibilities for mission-level trajectory planning in autonomous UAV systems. The system consists of a global duration predictor (0.124 MB) and five segment-specific trajectory generators (∼1.17 MB each), with a total size of 5.98 MB and can be deployed in various edge devices. Validated on real Crazyflie 2.1 data, our framework demonstrates high accuracy and provides reliable arrival time predictions, with an Average Displacement Error ranging from 0.0252 m to 0.1136 m. This data-driven approach avoids complex parameter configuration requirements, supports lightweight deployment in edge computing environments, and provides an effective solution for multi-UAV coordination and mission planning applications. Full article
(This article belongs to the Special Issue Navigation, Deployment and Control of Intelligent Unmanned Vehicles)
Show Figures

Figure 1

20 pages, 5222 KB  
Article
A Real-Time Tractor Recognition and Positioning Method in Fields Based on Machine Vision
by Liang Wang, Dashuang Zhou and Zhongxiang Zhu
Agriculture 2025, 15(24), 2548; https://doi.org/10.3390/agriculture15242548 - 9 Dec 2025
Viewed by 481
Abstract
Multi-machine collaborative navigation in agricultural machinery can significantly improve field operation efficiency. Most existing multi-machine collaborative navigation systems rely on satellite navigation systems, which is costly and cannot meet the obstacle avoidance needs of field operations. In this paper, a real-time tractor recognition [...] Read more.
Multi-machine collaborative navigation in agricultural machinery can significantly improve field operation efficiency. Most existing multi-machine collaborative navigation systems rely on satellite navigation systems, which is costly and cannot meet the obstacle avoidance needs of field operations. In this paper, a real-time tractor recognition and positioning method in fields based on machine vision was proposed. First, we collected tractor images, annotated them, and constructed a tractor dataset. Second, we implemented lightweight improvements to the YOLOv4 algorithm, incorporating sparse training, channel pruning, layer pruning, and knowledge distillation fine-tuning based on the baseline model training. The test results of the lightweight model show that the model size was reduced by 98.73%, the recognition speed increased by 43.74%, and the recognition accuracy remains largely comparable to that of the baseline high-precision model. Then, we proposed a tractor positioning method based on an RGB-D camera. Finally, we established a field vehicle recognition and positioning experimental platform and designed a test plan. The results indicate that when IYO-RGBD recognized and positioned the leader tractor within a 10 m range, the root mean square (RMS) of longitudinal and lateral errors during straight-line travel were 0.0687 m and 0.025 m, respectively. During S-curve travel, the RMS values of longitudinal and lateral errors were 0.1101 m and 0.0481 m, respectively. IYO-RGBD can meet the accuracy requirements for recognizing and positioning the leader tractor by the follower tractor in practical autonomous following field operations. Our research outcomes can provide a new solution and certain technical references for visual navigation in multi-machine collaborative field operations of agricultural machinery. Full article
(This article belongs to the Section Agricultural Technology)
Show Figures

Figure 1

27 pages, 59147 KB  
Article
Experimental Characterization and Co-Simulation Analysis of an Agricultural Rover with a Fuel-Cell Range-Extender Unit
by Valerio Martini, Salvatore Martelli, Francesco Mocera and Aurelio Somà
Energies 2025, 18(24), 6432; https://doi.org/10.3390/en18246432 - 9 Dec 2025
Viewed by 312
Abstract
The adoption of autonomous-driving rovers represents a feasible solution to improve the sustainability of the agricultural sector, as they are smaller and more efficient compared to traditional machinery. However, endurance and productivity can be critical factors for the adoption of such vehicles. In [...] Read more.
The adoption of autonomous-driving rovers represents a feasible solution to improve the sustainability of the agricultural sector, as they are smaller and more efficient compared to traditional machinery. However, endurance and productivity can be critical factors for the adoption of such vehicles. In addition, the autonomous-driving algorithm should guarantee that the rover is able to accomplish tasks without supervision. In this paper, a numerical analysis of an autonomous-driving rover with a hybrid fuel-cell powertrain, specifically designed for orchards and vineyards, is presented. The proposed powertrain presents a first innovative integration of a metal-hydride hydrogen-storage system into an orchard mobile machine. A Li-ion battery pack is the main energy source, while the fuel-cell system operates in a range-extender configuration. A co-simulation model was developed comprising the autonomous-driving algorithm, a multibody model, and a powertrain model. Experimental tests were carried out to characterize the fuel-cell system and the metal-hydride tank, and the obtained data were used to develop and tune their numerical models. A virtual test scenario consisting of a typical rover maneuver, namely a 180-degree turn, performed in different soil and payload conditions, was defined, and simulations were carried out evaluating the rover’s performance. The simulation results showed that the rover completed the mission in loam and hard soil conditions, and with up to 200 kg of payload. Moreover, the fuel-cell range extender significantly enhanced the rover’s endurance, with up to +60% of increase when employing a tank swap technique to replace the metal-hydride tank upon hydrogen depletion. On the contrary, in the case of critical terrain conditions, such as muddy and sandy soils, the rover was not capable of completing the task due to tire slipping. Full article
(This article belongs to the Special Issue Applications of Fuel Cell Systems)
Show Figures

Figure 1

25 pages, 43077 KB  
Article
Transformer-Based Soft Actor–Critic for UAV Path Planning in Precision Agriculture IoT Networks
by Guanting Ge, Mingde Sun, Yiyuan Xue and Svitlana Pavlova
Sensors 2025, 25(24), 7463; https://doi.org/10.3390/s25247463 - 8 Dec 2025
Viewed by 554
Abstract
Multi-agent path planning for Unmanned Aerial Vehicles (UAVs) in agricultural data collection tasks presents a significant challenge, requiring sophisticated coordination to ensure efficiency and avoid conflicts. Existing multi-agent reinforcement learning (MARL) algorithms often struggle with high-dimensional state spaces, continuous action domains, and complex [...] Read more.
Multi-agent path planning for Unmanned Aerial Vehicles (UAVs) in agricultural data collection tasks presents a significant challenge, requiring sophisticated coordination to ensure efficiency and avoid conflicts. Existing multi-agent reinforcement learning (MARL) algorithms often struggle with high-dimensional state spaces, continuous action domains, and complex inter-agent dependencies. To address these issues, we propose a novel algorithm, Multi-Agent Transformer-based Soft Actor–Critic (MATRS). Operating on the Centralized Training with Decentralized Execution (CTDE) paradigm, MATRS enables safe and efficient collaborative data collection and trajectory optimization. By integrating a Transformer encoder into its centralized critic network, our approach leverages the self-attention mechanism to explicitly model the intricate relationships between agents, thereby enabling a more accurate evaluation of the joint action–value function. Through comprehensive simulation experiments, we evaluated the performance of MATRS against established baseline algorithms (MADDPG, MATD3, and MASAC) in scenarios with varying data loads and problem scales. The results demonstrate that MATRS consistently achieves faster convergence and shorter task completion times. Furthermore, in scalability experiments, MATRS learned an efficient “task-space partitioning” strategy, where the UAV swarm autonomously divides the operational area for conflict-free coverage. These findings indicate that combining attention-based architectures with Soft Actor–Critic learning offers a potent and scalable solution for high-performance multi-UAV coordination in IoT data collection tasks. Full article
(This article belongs to the Special Issue Unmanned Aerial Systems in Precision Agriculture)
Show Figures

Figure 1

43 pages, 7882 KB  
Review
Path Tracking Control in Autonomous Agricultural Vehicles: A Systematic Survey of Models, Methods, and Challenges
by Chuanhao Sun, Jinlin Sun, Shihong Ding, Qiushi Li and Li Ma
Agriculture 2025, 15(23), 2522; https://doi.org/10.3390/agriculture15232522 - 4 Dec 2025
Viewed by 952
Abstract
With the advancement of precision agriculture and agriculture 4.0, path tracking control technologies for autonomous agricultural vehicles (AAVs) have become essential for achieving efficient and automated operations. This paper begins by introducing the theoretical framework of AAV path tracking, including its applications across [...] Read more.
With the advancement of precision agriculture and agriculture 4.0, path tracking control technologies for autonomous agricultural vehicles (AAVs) have become essential for achieving efficient and automated operations. This paper begins by introducing the theoretical framework of AAV path tracking, including its applications across various working scenarios such as dry fields, paddy fields, and orchards, and establishes corresponding vehicle dynamics models suited to these environments. AAVs are classified into wheeled and tracked types based on structural characteristics and specific operational requirements. Subsequently, path tracking control methods are divided into linear and nonlinear approaches according to their system applicability, with detailed discussions on the implementation and adaptations of these strategies in real agricultural settings. Given its strong robustness and extensive adoption, sliding mode control receives particular emphasis in this review. Finally, the paper addresses persistent challenges in complex farmland environments and identifies future research directions aimed at enhancing practicality and adaptability. This review provides a comprehensive and structured analysis of AAV path tracking technologies, with a focus on environmental adaptability and operational feasibility, thereby offering valuable insights for further research and technological development in precision agriculture. Full article
(This article belongs to the Special Issue Perception, Decision-Making, and Control of Agricultural Robots)
Show Figures

Figure 1

22 pages, 5312 KB  
Article
Feasibility on Operation and Maintenance in Floating Photovoltaic Power Plants Based on Cost-Effective Unmanned Surface Vehicles
by Giacomo Cupertino, Luciano Blasi, Angelo Cipollini, Ramiro Dell’Erba, Luca Quattrucci and Giuseppe Marco Tina
Solar 2025, 5(4), 56; https://doi.org/10.3390/solar5040056 - 4 Dec 2025
Viewed by 474
Abstract
Floating photovoltaic systems represent a promising solution for renewable energy generation, offering an alternative to agricultural land consumption. However, these installations have the potential to exert an effect on the aquatic ecosystem, emphasizing the necessity of effective monitoring strategies also related to system [...] Read more.
Floating photovoltaic systems represent a promising solution for renewable energy generation, offering an alternative to agricultural land consumption. However, these installations have the potential to exert an effect on the aquatic ecosystem, emphasizing the necessity of effective monitoring strategies also related to system management issues. In this paper, the use of an unmanned surface vehicle, which can also operate as an autonomous surface vehicle, is proposed to overcome many difficulties of maintenance and monitoring in aquatic environments. A review of the extant literature reveals the scarcity of a cohesive monitoring framework for these plants, highlighting the urgent need for standardized guidelines for plant management and water quality monitoring. The implementation of automated plants directly addresses this gap by providing a tool for efficient and sustainable monitoring tasks, enabling, at the same time, aquatic ecosystem protection and energy production optimization. To address these challenges, a low-cost prototype of an autonomous surface vehicle is proposed. Preliminary test results on trajectory control and obstacle recognition are reported. Full article
(This article belongs to the Special Issue Efficient and Reliable Solar Photovoltaic Systems: 2nd Edition)
Show Figures

Figure 1

24 pages, 3808 KB  
Article
CSOOC: Communication-State Driven Online–Offline Coordination Strategy for UAV Swarm Multi-Target Tracking
by Haoran Sun, Yicheng Yan, Guojie Liu, Ying Zhan and Xianfeng Li
Electronics 2025, 14(23), 4743; https://doi.org/10.3390/electronics14234743 - 2 Dec 2025
Viewed by 355
Abstract
Unmanned aerial vehicle (UAV) swarms have shown great potential in large-scale IoT (Internet of Things) and smart agriculture applications, particularly for cooperative monitoring and multi-target tracking in field environments. However, most existing coordination strategies assume ideal communication conditions, overlooking realistic network impairments such [...] Read more.
Unmanned aerial vehicle (UAV) swarms have shown great potential in large-scale IoT (Internet of Things) and smart agriculture applications, particularly for cooperative monitoring and multi-target tracking in field environments. However, most existing coordination strategies assume ideal communication conditions, overlooking realistic network impairments such as congestion, packet loss, and latency. These impairments disrupt the timely exchange of information between UAVs and the ground base station, leading to delayed or lost control signals. As a result, coordination quality deteriorates and tracking performance is severely degraded in real-world deployments. To address this gap, we propose CSOOC (Communication-State Driven Online–Offline Coordination with Congestion Control), a hybrid control architecture that integrates centralized learning-based decision-making with decentralized rule-based policies to adapt UAV behaviors according to real-time network states. CSOOC consists of three key components: (1) an online module that enables centralized coordination under reliable communication, (2) an offline profit-driven mobility strategy based on local Gaussian maps for autonomous target tracking during communication loss, and (3) a congestion control mechanism based on STAR(Stratified Transmission and RTS/CTS), which combines temporal transmission desynchronization and RTS/CTS handshaking to enhance uplink reliability. We establish a unified co-simulation paradigm that connects network communication with swarm control and swarm coordination behavior. Experiments demonstrate that CSOOC achieves an average observation rate of 39.7%, surpassing baseline algorithms by 4.4–11.13%, while simultaneously improving network stability through significantly higher packet delivery ratios under congested conditions. These results demonstrate that CSOOC effectively bridges the gap between algorithmic performance in simulation and practical UAV swarm operations in communication-constrained environments. Full article
Show Figures

Figure 1

17 pages, 2127 KB  
Article
AI-Based Waste Battery and Plasma Convergence System for Adaptive Energy Reuse and Real-Time Process Optimization
by Seongsoo Cho and Hiedo Kim
Appl. Sci. 2025, 15(23), 12492; https://doi.org/10.3390/app152312492 - 25 Nov 2025
Viewed by 333
Abstract
The rapid growth of electric vehicles (EVs) and energy storage systems (ESSs) has accelerated the generation of waste lithium-ion batteries, posing both environmental and industrial challenges. This study proposes and experimentally validates an AI-based Waste Battery and Plasma Convergence System (AI-WBPCS) designed to [...] Read more.
The rapid growth of electric vehicles (EVs) and energy storage systems (ESSs) has accelerated the generation of waste lithium-ion batteries, posing both environmental and industrial challenges. This study proposes and experimentally validates an AI-based Waste Battery and Plasma Convergence System (AI-WBPCS) designed to integrate residual energy recovery from retired EV batteries with adaptive plasma control. The system aims to establish a self-optimizing energy reuse framework that enhances real-time energy utilization, improves plasma process stability, and supports sustainable circular energy ecosystems. The AI-WBPCS consists of three key sub-models: D1 for plasma output prediction, D2 for battery health evaluation, and D3 for adaptive energy-matching control. These models operate synergistically under a hybrid STM32–Jetson Nano platform, enabling predictive analysis and closed-loop optimization. Experimental validation using 2P6S retired EV modules demonstrated that the D2 model achieved a 93.7% SOH prediction accuracy and a 2.3% mean absolute error (MAE) in DCIR estimation. The AI-controlled plasma subsystem maintained output stability within ±2.1%, compared to fluctuations exceeding 6% under conventional rule-based methods. The overall energy-matching efficiency (η) reached 96.5%, representing a 13% improvement in power coordination performance. Interpretability analysis using SHAP (SHapley Additive exPlanations) identified SOH (46%) and DCIR (29%) as the dominant features influencing AI-driven decisions, confirming the physical relevance and transparency of the model. The AI-WBPCS provides a practical pathway toward circular-economy-oriented energy reuse, enabling intelligent, autonomous plasma systems for applications such as smart agriculture, biomedical sterilization, and decentralized wastewater treatment. Overall, this research establishes a new paradigm for AI-empowered electrochemical–plasma systems, where artificial intelligence not only enhances operational efficiency but also redefines end-of-life batteries as adaptive energy resources for next-generation green technologies. Full article
(This article belongs to the Section Green Sustainable Science and Technology)
Show Figures

Figure 1

13 pages, 4225 KB  
Proceeding Paper
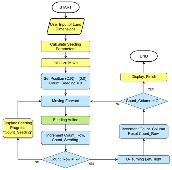
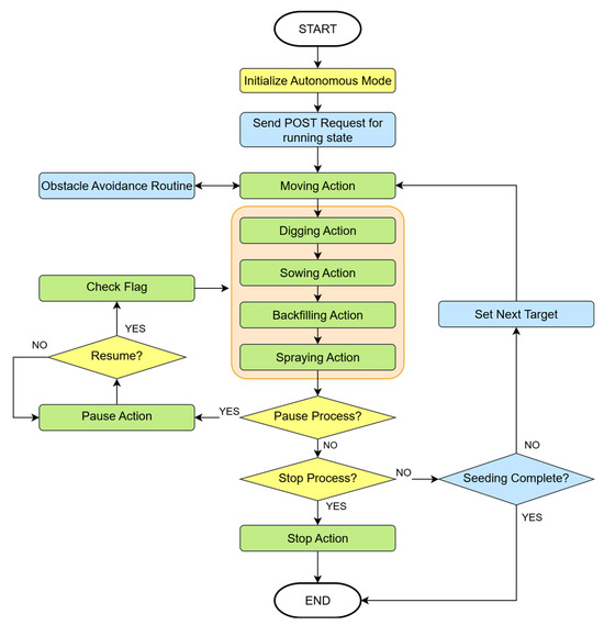
Development of an Autonomous Unmanned Ground Vehicle for Artistic Landscaping
by Rowida Meligy, Anton R. Ahmad, Nariman E. Elbaly, Arafa S. Sobh and Sherif A. Elatraby
Eng. Proc. 2025, 118(1), 9; https://doi.org/10.3390/ECSA-12-26509 - 7 Nov 2025
Viewed by 196
Abstract
As cities strive to become more sustainable and livable in the age of smart urban development, there is a tendency toward urban landscaping concepts that combine ecological benefits and esthetic appeal. Within this context, artistic landscaping, the deliberate spatial arrangement of plant species [...] Read more.
As cities strive to become more sustainable and livable in the age of smart urban development, there is a tendency toward urban landscaping concepts that combine ecological benefits and esthetic appeal. Within this context, artistic landscaping, the deliberate spatial arrangement of plant species to create visual compositions, has emerged as a valuable aspect of modern urban green infrastructure. While cutting-edge Unmanned Ground Vehicle (UGV) development has primarily focused on large-scale precision agriculture, its potential for artistic and small-scale urban landscaping remains unexplored. Furthermore, integrating Internet of Things (IoT) technology into UGVs for autonomous seeding presents an interesting research point. Addressing these challenges, this paper introduces a compact design of an IoT-enabled UGV specifically for artistic landscaping applications. The system includes an effective full seeding mechanism with dedicated modules for soil digging, sowing, water spraying, and backfilling. These operational modules are coordinated using a microcontroller-based control system to ensure reliability and repeatability. Additionally, in this study, a web-based interface has been developed to support both autonomous and manual operation modes, allowing users to customize path planning for geometric seeding patterns as well as real-time monitoring. A fully functional prototype was built and tested under controlled conditions to confirm the core modules’ effectiveness. This development provides a practical solution for supporting the realization of smart and sustainable cities. Full article
Show Figures

Figure 1

18 pages, 10509 KB  
Article
High-Precision Mapping and Real-Time Localization for Agricultural Machinery Sheds and Farm Access Roads Environments
by Yang Yu, Zengyao Li, Buwang Dai, Jiahui Pan and Lizhang Xu
Agriculture 2025, 15(21), 2248; https://doi.org/10.3390/agriculture15212248 - 28 Oct 2025
Cited by 1 | Viewed by 692
Abstract
To address the issues of signal loss and insufficient accuracy of traditional GNSS (Global Navigation Satellite System) navigation in agricultural machinery sheds and farm access road environments, this paper proposes a high-precision mapping method for such complex environments and a real-time localization system [...] Read more.
To address the issues of signal loss and insufficient accuracy of traditional GNSS (Global Navigation Satellite System) navigation in agricultural machinery sheds and farm access road environments, this paper proposes a high-precision mapping method for such complex environments and a real-time localization system for agricultural vehicles. First, an autonomous navigation system was developed by integrating multi-sensor data from LiDAR (Light Laser Detection and Ranging), GNSS, and IMU (Inertial Measurement Unit), with functional modules for mapping, localization, planning, and control implemented within the ROS (Robot Operating System) framework. Second, an improved LeGO-LOAM algorithm is introduced for constructing maps of machinery sheds and farm access roads. The mapping accuracy is enhanced through reflectivity filtering, ground constraint optimization, and ScanContext-based loop closure detection. Finally, a localization method combining NDT (Normal Distribution Transform), IMU, and a UKF (Unscented Kalman Filter) is proposed for tracked grain transport vehicles. The UKF and IMU measurements are used to predict the vehicle state, while the NDT algorithm provides pose estimates for state update, yielding a fused and more accurate pose estimate. Experimental results demonstrate that the proposed mapping method reduces APE (absolute pose error) by 79.99% and 49.04% in the machinery sheds and farm access roads environments, respectively, indicating a significant improvement over conventional methods. The real-time localization module achieves an average processing time of 26.49 ms with an average error of 3.97 cm, enhancing localization accuracy without compromising output frequency. This study provides technical support for fully autonomous operation of agricultural machinery. Full article
(This article belongs to the Topic Digital Agriculture, Smart Farming and Crop Monitoring)
Show Figures

Figure 1

Back to TopTop