Sign in to use this feature.

Years

Between: -

Subjects

remove_circle_outline
remove_circle_outline
remove_circle_outline
remove_circle_outline
remove_circle_outline
remove_circle_outline
remove_circle_outline
remove_circle_outline
remove_circle_outline

Journals

Article Types

Countries / Regions

Search Results (19)

Search Parameters:
Keywords = auto-steering

Order results
Result details
Results per page
Select all
Export citation of selected articles as:
9 pages, 358 KB  
Proceeding Paper
Towards More Automated Airport Ground Operations Including Engine-Off Taxiing Techniques Within the Auto-Steer Taxi at AIRport (ASTAIR) Project
by Jérémie Garcia, Dong-Bach Vo, Anke Brock, Vincent Peyruqueou, Alexandre Battut, Mathieu Cousy, Vladimíra Čanádyová, Alexei Sharpanskykh and Gülçin Ermiş
Eng. Proc. 2025, 90(1), 15; https://doi.org/10.3390/engproc2025090015 - 11 Mar 2025
Cited by 1 | Viewed by 1856
Abstract
This paper discusses SESAR’s Auto-Steer Taxi at Airport (ASTAIR) project, which seeks to advance airport ground operations including engine-off taxiing to move towards sustainable airports. The ASTAIR concept integrates human–AI teaming to optimize aircraft movement from gates to runways, with the primary objectives [...] Read more.
This paper discusses SESAR’s Auto-Steer Taxi at Airport (ASTAIR) project, which seeks to advance airport ground operations including engine-off taxiing to move towards sustainable airports. The ASTAIR concept integrates human–AI teaming to optimize aircraft movement from gates to runways, with the primary objectives of improving predictability, efficiency, and environmental sustainability at large airports. Building on previous initiatives such as SESAR’s AEON, ASTAIR brings high-level automation to tasks like autonomous taxiing and vehicle routing. The system assists operators by calculating conflict-free routes for vehicles and dynamically adjusting operations based on real-time data. Based on workshops with several stakeholders, we describe the operational challenges involved in implementing ASTAIR, including managing parking stand availability and adapting to unforeseen events. A significant challenge highlighted is the human–automation partnership, where AI plays a supportive role but humans retain control over critical decisions, particularly in cases of system failure. The need for clear and consistent collaboration between AI and human operators is emphasized to ensure safety, efficiency, and improved compliance with take-off schedules, which in turn facilitates in-flight optimization. Full article
Show Figures

Figure 1

17 pages, 4101 KB  
Article
Vehicle Sideslip Angle Estimation Based on Radial Basis Neural Network and Unscented Kalman Filter Algorithm
by Chuanwei Zhang, Yansong Feng, Jianlong Wang, Peng Gao and Peilin Qin
Actuators 2023, 12(10), 371; https://doi.org/10.3390/act12100371 - 26 Sep 2023
Cited by 16 | Viewed by 3622
Abstract
Most existing ESC (electronic stability control) and ADS (auto drive system) stability controls rely on the measurement of yaw rate and sideslip angle. However, the existing sensors are too expensive, which is one of the factors that makes it difficult to measure the [...] Read more.
Most existing ESC (electronic stability control) and ADS (auto drive system) stability controls rely on the measurement of yaw rate and sideslip angle. However, the existing sensors are too expensive, which is one of the factors that makes it difficult to measure the side slip angle of vehicles directly. Therefore, the estimation of sideslip angle has been extensively discussed in the relevant literature. Accurate modeling is complicated by the fact that vehicles are highly nonlinear. This article combines a radial basis function neural network with an unscented Kalman filter to propose a new sideslip angle estimation method for controlling the dynamic behavior of vehicles. Considering the influence of input data type and sensor ease of measurement factors on the results, a two-degrees-of-freedom vehicle nonlinear dynamic model was established, and a radial basis function neural network estimation algorithm was designed. In order to reduce the impact of noise and improve the reliability of the algorithm, the neural network algorithm was combined with the Kalman filter. The information collected from low-cost sensors for actual vehicle operation (longitudinal vehicle speed, steering wheel angle, yaw rate, lateral acceleration) was trained using a radial basis function neural network to obtain a “pseudo slip angle”. The “pseudo slip angle”, yaw rate, and lateral acceleration are input as observations of the Kalman filter. The sideslip angle obtained from different observation methods was compared with the values provided by the Carsim 2020. The experiment shows that the sideslip angle estimator based on the radial basis function neural network and unscented Kalman filter achieves the optimal effect. Full article
(This article belongs to the Special Issue Integrated Intelligent Vehicle Dynamics and Control)
Show Figures

Figure 1

19 pages, 6216 KB  
Article
Ship Autonomous Berthing Simulation Based on Covariance Matrix Adaptation Evolution Strategy
by Guoquan Chen, Jian Yin and Shenhua Yang
J. Mar. Sci. Eng. 2023, 11(7), 1400; https://doi.org/10.3390/jmse11071400 - 11 Jul 2023
Cited by 9 | Viewed by 3051
Abstract
Existing research on auto-berthing of ships has mainly focused on the design and implementation of controllers for automatic berthing. For the real automatic docking processes, not only do external environmental perturbations need to be taken into account but also motion paths, docking strategies [...] Read more.
Existing research on auto-berthing of ships has mainly focused on the design and implementation of controllers for automatic berthing. For the real automatic docking processes, not only do external environmental perturbations need to be taken into account but also motion paths, docking strategies and ship mechanical constraints, which are important influential factors to measure autonomous docking methods. Through a literature review of ship path planning and motion control for automatic berthing, it is found that many studies ignore the interference of the actual navigational environment, especially for ships sailing at slow speed when berthing, or do not consider the physical constraints of the steering gear and the main engine. In this paper, we propose a hybrid approach for autonomous berthing control systems based on a Linear Quadratic Regulator (LQR) and Covariance Matrix Adaptation Evolution Strategy (CMA-ES), which systematically addresses the problems involved in the berthing process, such as path planning, optimal control, adaptive berthing strategies, dynamic environmental perturbations and physically enforced structural constraints. The berthing control system based on the LQR and modified LQR-CMA-ES have been validated by simulation work. The simulation results show that the proposed method is able to achieve the automatic docking of the ship well and the system is robust and well adapted to environmental disturbances at slow speed when docking. Full article
(This article belongs to the Special Issue Application of Artificial Intelligence in Maritime Transportation)
Show Figures

Figure 1

28 pages, 9001 KB  
Article
Optimal Path Planning Method for Unmanned Surface Vehicles Based on Improved Shark-Inspired Algorithm
by Jingrun Liang and Lisang Liu
J. Mar. Sci. Eng. 2023, 11(7), 1386; https://doi.org/10.3390/jmse11071386 - 7 Jul 2023
Cited by 24 | Viewed by 2893
Abstract
As crucial technology in the auto-navigation of unmanned surface vehicles (USVs), path-planning methods have attracted scholars’ attention. Given the limitations of White Shark Optimizer (WSO), such as convergence deceleration, time consumption, and nonstandard dynamic action, an improved WSO combined with the dynamic window [...] Read more.
As crucial technology in the auto-navigation of unmanned surface vehicles (USVs), path-planning methods have attracted scholars’ attention. Given the limitations of White Shark Optimizer (WSO), such as convergence deceleration, time consumption, and nonstandard dynamic action, an improved WSO combined with the dynamic window approach (DWA) is proposed in this paper, named IWSO-DWA. First, circle chaotic mapping, adaptive weight factor and the simplex method are used to improve the initial solution and spatial search efficiency and accelerate the convergence of the algorithm. Second, optimal path information planned by the improved WSO is put into the DWA to enhance the USV’s navigation performance. Finally, the COLREGs rules are added to the global dynamic optimal path planning method to ensure the USV’s safe navigation. Compared with the WSO, the experimental simulation results demonstrate that the path length cost, steering cost and time cost of the proposed method are decreased by 13.66%, 18.78% and 79.08%, respectively, and the improvement in path smoothness cost amounts to 19.85%. Not only can the proposed IWSO-DWA plan an optimal global navigation path in an intricate marine environment, but it can also help a USV avoid other ships dynamically in real time and meets the COLREGs rules. Full article
(This article belongs to the Special Issue Motion Control and Path Planning of Marine Vehicles)
Show Figures

Figure 1

18 pages, 3707 KB  
Article
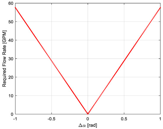
Evaluation of Hydraulic Characteristics of Electrohydraulic Proportional Valve (EHPV) for an Auto-Steering Tractor Application
by Yi-Seo Min, Yong-Joo Kim, Ryu-Gap Lim, Taeyong Sim, Taek-Jin Kim and Wan-Soo Kim
Machines 2023, 11(7), 674; https://doi.org/10.3390/machines11070674 - 22 Jun 2023
Cited by 2 | Viewed by 2590
Abstract
The performance of the electrohydraulic proportional control valve (EHPV) employed in a tractor’s automatic steering system directly influences the steering performance. To develop a highly reliable EHPV, it is essential to analyze the hydraulic characteristics of the EHPV for several working conditions of [...] Read more.
The performance of the electrohydraulic proportional control valve (EHPV) employed in a tractor’s automatic steering system directly influences the steering performance. To develop a highly reliable EHPV, it is essential to analyze the hydraulic characteristics of the EHPV for several working conditions of tractors. This study aimed to measure and analyze the hydraulic characteristics of the EHPV according to tractor working conditions. The flow rate and pressure data of the EHPV were computed through the valve measuring system, and the required power was computed. The experimental conditions were selected based on engine rotational speed and tractor steering angle. As a result, it was discovered that the flow rate, pressure, and power all increased when the engine rotation speed and steering angle conditions increased. Furthermore, the rates of increase in flow rate, pressure, and power based on the increase in the steering angle were higher than when the engine rotation speed increased. In the regression analysis results between the two variables and the hydraulic characteristics of EHPVs, the steering angle demonstrated a higher correlation than the engine rotation speed. In conclusion, the steering angle and engine rotational speed are the major variables in the hydraulic characteristics of EHPVs, and the influence of the steering angle is greater. Full article
(This article belongs to the Special Issue Agricultural Machinery and Robotics: Design, Control and Applications)
Show Figures

Figure 1

21 pages, 5398 KB  
Article
Demographic Spatialization Simulation under the Active “Organic Decentralization Population” Policy
by Fang Liu, Weilun Sun and Ge Peng
Sustainability 2022, 14(20), 13592; https://doi.org/10.3390/su142013592 - 20 Oct 2022
Cited by 3 | Viewed by 2577
Abstract
A matter of considerable concern is managing rapid population growth in a growing megacity. After years of endeavor, the “decentralize and population cap” policy has finally been implemented and has achieved some success in Beijing, China. Before applying what has been learnt from [...] Read more.
A matter of considerable concern is managing rapid population growth in a growing megacity. After years of endeavor, the “decentralize and population cap” policy has finally been implemented and has achieved some success in Beijing, China. Before applying what has been learnt from this experience to other places, two questions remain to be addressed: “Can urbanization result in land-population harmony under the double effects of accessible guiding plans and invisible push-pull forces?” and “What will be the likely geo-simulation of population density resulting from a city decentralization process?” Under the guidance of “orderly city development” theory, our research (1) simulated the effects of the “organic population decentralization” policy on future population density dynamics; (2) proposed a new framework that coupled models of Verhulst logistic differential population and Cellular Auto-Markov; and (3) analyzed the steering effect of the policy toward a spatial population distribution that could be described as “spread through decentralization.” The results showed that Beijing is currently at the beginning of the “suburbanization” stage. This study can help geographers obtain an innovative method that couples the existing spatial population patterns and the potential population size, which is beneficial for urban planners in determining the spatial structure of a relative equilibrium status for urban development. Full article
(This article belongs to the Section Sustainability in Geographic Science)
Show Figures

Figure 1

10 pages, 1323 KB  
Article
Prompt Frequency Stabilization of Ultra-Stable Laser via Improved Mean Shift Algorithm
by Le Fan, Dongdong Jiao, Jun Liu, Long Chen, Guanjun Xu, Linbo Zhang, Jie Liu, Ruifang Dong, Tao Liu and Shougang Zhang
Electronics 2022, 11(9), 1319; https://doi.org/10.3390/electronics11091319 - 21 Apr 2022
Cited by 4 | Viewed by 2458
Abstract
In many scientific fields, the continuous operation of ultra-stable lasers is crucial for applications. To speed up the frequency stabilization process in case of the occurence of unexpected interruptions, a prompt frequency stabilization approach based on an improved mean shift algorithm is proposed [...] Read more.
In many scientific fields, the continuous operation of ultra-stable lasers is crucial for applications. To speed up the frequency stabilization process in case of the occurence of unexpected interruptions, a prompt frequency stabilization approach based on an improved mean shift algorithm is proposed and verified with a homemade laser system. We developed a double-loop feedback controller to steer the laser frequency with fast and slow channels, respectively. In this study, an improved mean shift algorithm is utilized to intelligently search for the transmission signal, which involves adaptively updating the sliding window radius and incorporating a Gaussian kernel function to update the shift vector. The number of lock points on the left and right sides of the central point determines the scanning direction to search for the transmission signal quickly. The laser is intentionally interrupted 306 times within 10,000 s to evaluate the relocking performance. The median auto-locking time of the laser is improved from 16 s to 4 s. By beating with another ultra-stable laser system, the laser frequency instability is measured to be less than 2.1×1014 and the linewidth is 5 Hz. This work improves the adaptation and relocking ability of the ultra-stable laser in a complex environment. Full article
Show Figures

Figure 1

4 pages, 651 KB  
Proceeding Paper
Informational Approaches Lead to Formulations of Quantum Mechanics on Poincaré Disks
by Arturo Tozzi
Proceedings 2022, 81(1), 20; https://doi.org/10.3390/proceedings2022081020 - 10 Mar 2022
Viewed by 2108
Abstract
A novel methodological approach requires the observer to investigate the information accessible outside the object under scrutiny. The object becomes an “hole” devoid of information, surrounded by a container that is no longer a passive structure. We use this container-framed attitude for a [...] Read more.
A novel methodological approach requires the observer to investigate the information accessible outside the object under scrutiny. The object becomes an “hole” devoid of information, surrounded by a container that is no longer a passive structure. We use this container-framed attitude for a mathematical attempt to take a step towards the unexploited unification of general relativity and quantum mechanics. We show that the tenets of quantum mechanics, i.e., the observable A, the autostates ψa, and the Schrodinger equation for the temporal evolution of states, can be described in terms of oscillatory paths taking place on negative-curvature Poincaré disks. Full article
Show Figures

Figure 1

14 pages, 3617 KB  
Article
A Low-Cost Global Navigation Satellite System Positioning Accuracy Assessment Method for Agricultural Machinery
by Dorijan Radočaj, Ivan Plaščak, Goran Heffer and Mladen Jurišić
Appl. Sci. 2022, 12(2), 693; https://doi.org/10.3390/app12020693 - 11 Jan 2022
Cited by 23 | Viewed by 4594
Abstract
The high-precision positioning and navigation of agricultural machinery represent a backbone for precision agriculture, while its worldwide implementation is in rapid growth. Previous studies improved low-cost global navigation satellite system (GNSS) hardware solutions and fused GNSS data with complementary sources, but there is [...] Read more.
The high-precision positioning and navigation of agricultural machinery represent a backbone for precision agriculture, while its worldwide implementation is in rapid growth. Previous studies improved low-cost global navigation satellite system (GNSS) hardware solutions and fused GNSS data with complementary sources, but there is still no affordable and flexible framework for positioning accuracy assessment of agricultural machinery. Such a low-cost method was proposed in this study, simulating the actual movement of the agricultural machinery during agrotechnical operations. Four of the most commonly used GNSS corrections in Croatia were evaluated in two repetitions: Croatian Positioning System (CROPOS), individual base station, Satellite-based Augmentation Systems (SBASs), and an absolute positioning method using a smartphone. CROPOS and base station produced the highest mean GNSS positioning accuracy of 2.4 and 2.9 cm, respectively, but both of these corrections produced lower accuracy than declared. All evaluated corrections produced significantly different median values in two repetitions, representing inconsistency of the positioning accuracy regarding field conditions. While the proposed method allowed flexible and effective application in the field, future studies will be directed towards the reduction of the operator’s subjective impact, mainly by implementing autosteering solutions in agricultural machinery. Full article
(This article belongs to the Special Issue Engineering of Smart Agriculture)
Show Figures

Figure 1

19 pages, 5380 KB  
Article
Feasible Trajectories Generation for Autonomous Driving Vehicles
by Trieu Minh Vu, Reza Moezzi, Jindrich Cyrus, Jaroslav Hlava and Michal Petru
Appl. Sci. 2021, 11(23), 11143; https://doi.org/10.3390/app112311143 - 24 Nov 2021
Cited by 6 | Viewed by 3785
Abstract
This study presents smooth and fast feasible trajectory generation for autonomous driving vehicles subject to the vehicle physical constraints on the vehicle power, speed, acceleration as well as the hard limitations of the vehicle steering angle and the steering angular speed. This is [...] Read more.
This study presents smooth and fast feasible trajectory generation for autonomous driving vehicles subject to the vehicle physical constraints on the vehicle power, speed, acceleration as well as the hard limitations of the vehicle steering angle and the steering angular speed. This is due to the fact the vehicle speed and the vehicle steering angle are always in a strict relationship for safety purposes, depending on the real vehicle driving constraints, the environmental conditions, and the surrounding obstacles. Three different methods of the position quintic polynomial, speed quartic polynomial, and symmetric polynomial function for generating the vehicle trajectories are presented and illustrated with simulations. The optimal trajectory is selected according to three criteria: Smoother curve, smaller tracking error, and shorter distance. The outcomes of this paper can be used for generating online trajectories for autonomous driving vehicles and auto-parking systems. Full article
Show Figures

Figure 1

7 pages, 779 KB  
Proceeding Paper
Evaluation of Harvesting Driving Modes from Environmental Point of View
by Eglė Jotautienė, Antanas Juostas and Kęstutis Venslauskas
Biol. Life Sci. Forum 2021, 3(1), 44; https://doi.org/10.3390/IECAG2021-10178 - 24 May 2021
Cited by 1 | Viewed by 1722
Abstract
Numerous automatic technological processes control systems are implemented in modern agriculture equipment. Automation facilitates technological processes. These control systems help customers to save fertilizer and crop protection products as well as fuel. Machinery performance data is collected and stored via the Telemetry system [...] Read more.
Numerous automatic technological processes control systems are implemented in modern agriculture equipment. Automation facilitates technological processes. These control systems help customers to save fertilizer and crop protection products as well as fuel. Machinery performance data is collected and stored via the Telemetry system can be sent to a customer’s computer for overview and decision-making for the following years. However, a significant quantity of data is not automatically processed by the Telemetry system. Currently, the final decisions are done on the customer’s feelings. Farmers want to be sure that the equipment they use will not only depend on the technological process but also reduce the negative impact on the environment. The aim of this study is to analyze the combine harvester data collected in the Telemetry system during harvesting at manual and auto-steering modes. The study compares the influence of combine harvester steering modes on GHG emissions and diesel fuel consumption using the Life Cycle Assessment (LCA) modules. The results show that global warming emission, using automatic steering mode, was reduced by 2.45% as compared to the manual driving mode. The diesel fuel consumption at automatic steering mode was reduced by 9.45% compared to manual driving. The working time analysis has shown a more rational and more accurate technological operation during linear steering mode. In summary, the analysis of the structure work process provides detailed information that can increase the overall productivity of the machine and optimize the work process. Full article
(This article belongs to the Proceedings of The 1st International Electronic Conference on Agronomy)
Show Figures

Figure 1

11 pages, 2383 KB  
Article
Evaluation of Autosteer in Rough Terrain at Low Ground Speed for Commercial Wild Blueberry Harvesting
by Travis J. Esau, Craig B. MacEachern, Aitazaz A. Farooque and Qamar U. Zaman
Agronomy 2021, 11(2), 384; https://doi.org/10.3390/agronomy11020384 - 20 Feb 2021
Cited by 15 | Viewed by 3988
Abstract
Assessment of Global Navigation Satellite Signal (GNSS) autosteering is a critical step in the progression towards full wild blueberry (vaccinium angustifolium) harvester automation. The objective of the study was to analyze John Deere’s universal Auto-Trac 300 autosteer, 4640 display, and Starfire 6000 receiver [...] Read more.
Assessment of Global Navigation Satellite Signal (GNSS) autosteering is a critical step in the progression towards full wild blueberry (vaccinium angustifolium) harvester automation. The objective of the study was to analyze John Deere’s universal Auto-Trac 300 autosteer, 4640 display, and Starfire 6000 receiver with both the SF1 and SF3 signal levels for their pass-to-pass accuracy as well as how they compared versus a manual harvester operator. Incorporation of GNSS autosteer in wild blueberry harvesting has never been assessed as the slow harvester travel speeds and small working width caused the implementation to be too challenging. The results of this study concluded that there were no significant differences in pass-to-pass accuracy based on travel speeds of 0.31 m s−1, 0.45 m s−1, and 0.58 m s−1 (p = 0.174). Comparing the signal levels showed significantly greater accuracy of the SF3 system (p < 0.001), which yielded an absolute mean pass-to-pass accuracy 22.7 mm better than SF1. Neither the SF1 nor SF3 signal levels were able to reach the levels of accuracy advertised by the manufacturer. That said, both signal levels performed better than a manual operator (p < 0.001). This result serves to support the idea that in the absence of skilled operators, an autosteer system can provide significant support for new operators. Further, an autosteer system can allow any operator to focus more of their attention on operating the harvester head and properly filling storage bins. This will lead to higher quality berries with less debris and spoilage. The results of this study are encouraging and represent a significant step towards full harvester automation for the wild blueberry crop. Full article
Show Figures

Figure 1

19 pages, 6680 KB  
Article
The Tractor-Cart System Controller with Fuzzy Logic Rules
by Nadia Delavarpour, Sulaymon Eshkabilov, Thomas Bon, John Nowatzki and Sreekala Bajwa
Appl. Sci. 2020, 10(15), 5223; https://doi.org/10.3390/app10155223 - 29 Jul 2020
Cited by 6 | Viewed by 3335
Abstract
Post-planting operations (e.g., fertilizing, cover crop planting) with a tractor and towed cart in standing crop (e.g., corn) are challenging. Tractor and cart should be kept within a certain boundary region to avoid crop damage. An automatic guidance system on the tractor is [...] Read more.
Post-planting operations (e.g., fertilizing, cover crop planting) with a tractor and towed cart in standing crop (e.g., corn) are challenging. Tractor and cart should be kept within a certain boundary region to avoid crop damage. An automatic guidance system on the tractor is the solution of the issue; however, tractor’s auto-guidance does not guarantee the cart clear and exact following of the tractor. There is insufficient research in automatic control of a towed cart. Therefore, this research was undertaken to design a controller to manage lateral and longitudinal positions of a tractor-towed cart. A novel fuzzy logic based adaptive controller algorithm is proposed to control tractor-cart system steering with additional steering torque for the cart, ensuring that the entire system follows the desired trajectory within the set constraints. A hydraulic drive design for the cart was developed with a control principle to closely follow the tractor’s path and minimize damage to the plants. The proposed steering algorithm and designed controller were validated with interchangeable trajectory patterns via simulations in MATLAB/Simulink. The results demonstrated that the performances of the designed hydraulic drive and the accuracy of the proposed control algorithm were appropriate to steer the towed-cart with minimal damages on plant rows. Full article
Show Figures

Figure 1

15 pages, 9225 KB  
Article
A Cloud-Based In-Field Fleet Coordination System for Multiple Operations
by Caicong Wu, Zhibo Chen, Dongxu Wang, Bingbing Song, Yajie Liang, Lili Yang and Dionysis D. Bochtis
Energies 2020, 13(4), 775; https://doi.org/10.3390/en13040775 - 11 Feb 2020
Cited by 16 | Viewed by 3770
Abstract
In large-scale arable farming, multiple sequential operations involving multiple machines must be carried out simultaneously due to restrictions of short time windows. However, the coordination and planning of multiple sequential operations is a nontrivial task for farmers, since each operation may have its [...] Read more.
In large-scale arable farming, multiple sequential operations involving multiple machines must be carried out simultaneously due to restrictions of short time windows. However, the coordination and planning of multiple sequential operations is a nontrivial task for farmers, since each operation may have its own set of operational features, e.g., operating width and turning radius. Taking the two sequential operations—hoeing cultivation and seeding—as an example, the seeder has double the width of the hoeing cultivator, and the seeder must remain idle while waiting for the hoeing cultivator to finish two rows before it can commence its seeding operation. A flow-shop working mode can coordinate multiple machines in multiple operations within a field when different operations have different implement widths. To this end, an auto-steering-based collaborative operating system for fleet management (FMCOS) was developed to realize an in-field flow-shop working mode, which is often adopted by the scaled agricultural machinery cooperatives. This paper proposes the structure and composition of the FMCOS, the method of operating strip segmenting, and a new algorithm for strip state updating between successive field operations under an optimal strategy for waiting time conditioning between sequential operations. A simulation model was developed to verify the state-updating algorithm. Then, the prototype system of FMCOS was combined with auto-steering systems on tractors, and the collaborative operating system for the server was integrated. Three field experiments of one operation, two operations, and three operations were carried out to verify the functionality and performance of FMCOS. The results of the experiment showed that the FMCOS could coordinate in-field fleet operations while improving both the job quality and the efficiency of fleet management by adopting the flow-shop working mode. Full article
(This article belongs to the Special Issue Supply Chain Management for Bioenergy and Bioresources)
Show Figures

Graphical abstract

17 pages, 18577 KB  
Article
Metric Map Generation for Autonomous Field Operations
by Kun Zhou, Allan Leck Jensen, Dionysis Bochtis, Michael Nørremark, Dimitrios Kateris and Claus Grøn Sørensen
Agronomy 2020, 10(1), 83; https://doi.org/10.3390/agronomy10010083 - 7 Jan 2020
Cited by 12 | Viewed by 4319
Abstract
Advanced systems for manned and/or agricultural vehicles—such as systems for auto-steering, navigation-adding, and autonomous route planning—require new capabilities in terms of the internal representation for the autonomous system of the working space; that is, the generation of a metric map that provides by [...] Read more.
Advanced systems for manned and/or agricultural vehicles—such as systems for auto-steering, navigation-adding, and autonomous route planning—require new capabilities in terms of the internal representation for the autonomous system of the working space; that is, the generation of a metric map that provides by numerical parameters any operation-related entity of the working space. In this paper, a real-time approach was developed for the generation of the field metric map, based on a row generation method (polygons-based geometry). The approach can deal with fields with or without in-field obstacles, where the generated field-work tracks can be either straight or curved. The functionality of the approach was demonstrated on 12 fields with different number of obstacles ranging from one to six. The test results showed that the computational times were in the range of 0.26–24.51 s. The presented tool brings a number of advancements on the process of generating a metric map for arable farming field operations, including the real-time generation feature, the potential to deal with multiple-obstacle areas, and the reduction in the overlapped area. Full article
(This article belongs to the Special Issue Agricultural Route Planning and Feasibility)
Show Figures

Figure 1

Back to TopTop