Sign in to use this feature.

Years

Between: -

Subjects

remove_circle_outline
remove_circle_outline
remove_circle_outline
remove_circle_outline
remove_circle_outline
remove_circle_outline
remove_circle_outline

Journals

Article Types

Countries / Regions

Search Results (43)

Search Parameters:
Keywords = appliance scheduling techniques

Order results
Result details
Results per page
Select all
Export citation of selected articles as:
27 pages, 1056 KB  
Article
Binary Grey Wolf Optimization Algorithm-Based Load Scheduling Using a Multi-Agent System in a Grid-Tied Solar Microgrid
by Sujo Vasu, P Ramesh Kumar and E A Jasmin
Energies 2025, 18(16), 4423; https://doi.org/10.3390/en18164423 - 19 Aug 2025
Cited by 1 | Viewed by 548
Abstract
Microgrids play a crucial role in the development of future smart grids, with multiple interconnected microgrids forming large-scale multi-microgrid systems that operate as smart grids. Multi-agent system (MAS)-based control solutions are the most suitable for addressing such control challenges. This paper presents a [...] Read more.
Microgrids play a crucial role in the development of future smart grids, with multiple interconnected microgrids forming large-scale multi-microgrid systems that operate as smart grids. Multi-agent system (MAS)-based control solutions are the most suitable for addressing such control challenges. This paper presents a demand-side management (DSM) strategy using a meta-heuristic optimization technique for minimizing the household energy consumption cost using MAS. The binary grey wolf optimization algorithm (BGWOA) optimizes load scheduling, reducing electricity costs, without compromising consumer preferences using time-of-day (ToD) tariffs. The communication agents and load agents comprise the MAS used to streamline load control operations. The results demonstrate that MAS-based load control using metaheuristic optimization techniques enhances demand-side management, thus minimizing the electricity costs while adhering to contradictory parameters like user preferences, appliance duration, and load atomicity. This makes renewable energy integration more cost-effective in smart grids, thereby ensuring affordable, reliable, and sustainable energy for all. Full article
Show Figures

Figure 1

25 pages, 2100 KB  
Article
Flexible Demand Side Management in Smart Cities: Integrating Diverse User Profiles and Multiple Objectives
by Nuno Souza e Silva and Paulo Ferrão
Energies 2025, 18(15), 4107; https://doi.org/10.3390/en18154107 - 2 Aug 2025
Viewed by 483
Abstract
Demand Side Management (DSM) plays a crucial role in modern energy systems, enabling more efficient use of energy resources and contributing to the sustainability of the power grid. This study examines DSM strategies within a multi-environment context encompassing residential, commercial, and industrial sectors, [...] Read more.
Demand Side Management (DSM) plays a crucial role in modern energy systems, enabling more efficient use of energy resources and contributing to the sustainability of the power grid. This study examines DSM strategies within a multi-environment context encompassing residential, commercial, and industrial sectors, with a focus on diverse appliance types that exhibit distinct operational characteristics and user preferences. Initially, a single-objective optimization approach using Genetic Algorithms (GAs) is employed to minimize the total energy cost under a real Time-of-Use (ToU) pricing scheme. This heuristic method allows for the effective scheduling of appliance operations while factoring in their unique characteristics such as power consumption, usage duration, and user-defined operational flexibility. This study extends the optimization problem to a multi-objective framework that incorporates the minimization of CO2 emissions under a real annual energy mix while also accounting for user discomfort. The Non-dominated Sorting Genetic Algorithm II (NSGA-II) is utilized for this purpose, providing a Pareto-optimal set of solutions that balances these competing objectives. The inclusion of multiple objectives ensures a comprehensive assessment of DSM strategies, aiming to reduce environmental impact and enhance user satisfaction. Additionally, this study monitors the Peak-to-Average Ratio (PAR) to evaluate the impact of DSM strategies on load balancing and grid stability. It also analyzes the impact of considering different periods of the year with the associated ToU hourly schedule and CO2 emissions hourly profile. A key innovation of this research is the integration of detailed, category-specific metrics that enable the disaggregation of costs, emissions, and user discomfort across residential, commercial, and industrial appliances. This granularity enables stakeholders to implement tailored strategies that align with specific operational goals and regulatory compliance. Also, the emphasis on a user discomfort indicator allows us to explore the flexibility available in such DSM mechanisms. The results demonstrate the effectiveness of the proposed multi-objective optimization approach in achieving significant cost savings that may reach 20% for industrial applications, while the order of magnitude of the trade-offs involved in terms of emissions reduction, improvement in discomfort, and PAR reduction is quantified for different frameworks. The outcomes not only underscore the efficacy of applying advanced optimization frameworks to real-world problems but also point to pathways for future research in smart energy management. This comprehensive analysis highlights the potential of advanced DSM techniques to enhance the sustainability and resilience of energy systems while also offering valuable policy implications. Full article
Show Figures

Figure 1

29 pages, 9145 KB  
Article
Ultra-Short-Term Forecasting-Based Optimization for Proactive Home Energy Management
by Siqi Liu, Zhiyuan Xie, Zhengwei Hu, Kaisa Zhang, Weidong Gao and Xuewen Liu
Energies 2025, 18(15), 3936; https://doi.org/10.3390/en18153936 - 23 Jul 2025
Viewed by 506
Abstract
With the increasing integration of renewable energy and smart technologies in residential energy systems, proactive household energy management (HEM) have become critical for reducing costs, enhancing grid stability, and achieving sustainability goals. This study proposes a ultra-short-term forecasting-driven proactive energy consumption optimization strategy [...] Read more.
With the increasing integration of renewable energy and smart technologies in residential energy systems, proactive household energy management (HEM) have become critical for reducing costs, enhancing grid stability, and achieving sustainability goals. This study proposes a ultra-short-term forecasting-driven proactive energy consumption optimization strategy that integrates advanced forecasting models with multi-objective scheduling algorithms. By leveraging deep learning techniques like Graph Attention Network (GAT) architectures, the system predicts ultra-short-term household load profiles with high accuracy, addressing the volatility of residential energy use. Then, based on the predicted data, a comprehensive consideration of electricity costs, user comfort, carbon emission pricing, and grid load balance indicators is undertaken. This study proposes an enhanced mixed-integer optimization algorithm to collaboratively optimize multiple objective functions, thereby refining appliance scheduling, energy storage utilization, and grid interaction. Case studies demonstrate that integrating photovoltaic (PV) power generation forecasting and load forecasting models into a home energy management system, and adjusting the original power usage schedule based on predicted PV output and water heater demand, can effectively reduce electricity costs and carbon emissions without compromising user engagement in optimization. This approach helps promote energy-saving and low-carbon electricity consumption habits among users. Full article
Show Figures

Figure 1

23 pages, 6850 KB  
Article
Optimizing Energy Consumption in Public Institutions Using AI-Based Load Shifting and Renewable Integration
by Otilia Elena Dragomir, Florin Dragomir and Marius Păun
J. Sens. Actuator Netw. 2025, 14(4), 74; https://doi.org/10.3390/jsan14040074 - 15 Jul 2025
Viewed by 1051
Abstract
This paper details the development and implementation of an intelligent energy efficiency system for an electrical grid that incorporates renewable energy sources, specifically photovoltaic systems. The system is applied in a small locality of approximately 8000 inhabitants and aims to optimize energy consumption [...] Read more.
This paper details the development and implementation of an intelligent energy efficiency system for an electrical grid that incorporates renewable energy sources, specifically photovoltaic systems. The system is applied in a small locality of approximately 8000 inhabitants and aims to optimize energy consumption in public institutions by scheduling electrical appliances during periods of surplus PV energy production. The proposed solution employs a hybrid neuro-fuzzy approach combined with scheduling techniques to intelligently shift loads and maximize the use of locally generated green energy. This enables appliances, particularly schedulable and schedulable non-interruptible ones, to operate during peak PV production hours, thereby minimizing reliance on the national grid and improving overall energy efficiency. This directly reduces the cost of electricity consumption from the national grid. Furthermore, a comprehensive power quality analysis covering variables including harmonic distortion and voltage stability is proposed. The results indicate that while photovoltaic systems, being switching devices, can introduce some harmonic distortion, particularly during peak inverter operation or transient operating regimes, and flicker can exceed standard limits during certain periods, the overall voltage quality is maintained if proper inverter controls and grid parameters are adhered to. The system also demonstrates potential for scalability and integration with energy storage systems for enhanced future performance. Full article
(This article belongs to the Section Network Services and Applications)
Show Figures

Figure 1

30 pages, 4875 KB  
Article
Stochastic Demand-Side Management for Residential Off-Grid PV Systems Considering Battery, Fuel Cell, and PEM Electrolyzer Degradation
by Mohamed A. Hendy, Mohamed A. Nayel and Mohamed Abdelrahem
Energies 2025, 18(13), 3395; https://doi.org/10.3390/en18133395 - 27 Jun 2025
Viewed by 610
Abstract
The proposed study incorporates a stochastic demand side management (SDSM) strategy for a self-sufficient residential system powered from a PV source with a hybrid battery–hydrogen storage system to minimize the total degradation costs associated with key components, including Li-io batteries, fuel cells, and [...] Read more.
The proposed study incorporates a stochastic demand side management (SDSM) strategy for a self-sufficient residential system powered from a PV source with a hybrid battery–hydrogen storage system to minimize the total degradation costs associated with key components, including Li-io batteries, fuel cells, and PEM electrolyzers. The uncertainty in demand forecasting is addressed through a scenario-based generation to enhance the robustness and accuracy of the proposed method. Then, stochastic optimization was employed to determine the optimal operating schedules for deferable appliances and optimal water heater (WH) settings. The optimization problem was solved using a genetic algorithm (GA), which efficiently explores the solution space to determine the optimal operating schedules and reduce degradation costs. The proposed SDSM technique is validated through MATLAB 2020 simulations, demonstrating its effectiveness in reducing component degradation costs, minimizing load shedding, and reducing excess energy generation while maintaining user comfort. The simulation results indicate that the proposed method achieved total degradation cost reductions of 16.66% and 42.6% for typical summer and winter days, respectively, in addition to a reduction of the levelized cost of energy (LCOE) by about 22.5% compared to the average performance of 10,000 random operation scenarios. Full article
(This article belongs to the Section A2: Solar Energy and Photovoltaic Systems)
Show Figures

Figure 1

23 pages, 1783 KB  
Article
Day-Ahead Scheduling of IES Containing Solar Thermal Power Generation Based on CNN-MI-BILSTM Considering Source-Load Uncertainty
by Kun Ding, Yalu Sun, Boyang Chen, Jing Chen, Lixia Sun, Yingjun Wu and Yusheng Xia
Energies 2025, 18(9), 2160; https://doi.org/10.3390/en18092160 - 23 Apr 2025
Viewed by 479
Abstract
The fluctuating uncertainty of load demand as an influencing factor for day-ahead scheduling of an integrated energy system with photovoltaic (PV) power generation may cause an imbalance between supply and demand, and to solve this problem, this paper proposes a day-ahead optimal scheduling [...] Read more.
The fluctuating uncertainty of load demand as an influencing factor for day-ahead scheduling of an integrated energy system with photovoltaic (PV) power generation may cause an imbalance between supply and demand, and to solve this problem, this paper proposes a day-ahead optimal scheduling model considering uncertain loads and electric heating appliance (EH)–PV energy storage. The model fuses the multi-interval uncertainty set with the CNN-MI-BILSTM neural network prediction technique, which significantly improves the accuracy and reliability of load prediction and overcomes the limitations of traditional methods in dealing with load volatility. By integrating the EH–photothermal storage module, the model achieves efficient coupled power generation and thermal storage operation, aiming to optimize economic targets while enhancing the grid’s peak-shaving and valley-filling capabilities and utilization of renewable energy. The validity of the proposed model is verified by algorithm prediction simulation and day-ahead scheduling experiments under different configurations. Full article
(This article belongs to the Special Issue Renewable Energy Power Generation and Power Demand Side Management)
Show Figures

Figure 1

31 pages, 5128 KB  
Article
Enhancing Smart Home Efficiency with Heuristic-Based Energy Optimization
by Yasir Abbas Khan, Faris Kateb, Ateeq Ur Rehman, Atif Sardar Khan, Fazal Qudus Khan, Sadeeq Jan and Ali Naser Alkhathlan
Computers 2025, 14(4), 149; https://doi.org/10.3390/computers14040149 - 16 Apr 2025
Cited by 2 | Viewed by 1591
Abstract
In smart homes, heavy reliance on appliance automation has increased, along with the energy demand in developing urban areas, making efficient energy management an important factor. To address the scheduling of appliances under Demand-Side Management, this article explores the use of heuristic-based optimization [...] Read more.
In smart homes, heavy reliance on appliance automation has increased, along with the energy demand in developing urban areas, making efficient energy management an important factor. To address the scheduling of appliances under Demand-Side Management, this article explores the use of heuristic-based optimization techniques (HOTs) in smart homes (SHs) equipped with renewable and sustainable energy resources (RSERs) and energy storage systems (ESSs). The optimal model for minimization of the peak-to-average ratio (PAR), considering user comfort constraints, is validated by using different techniques, such as the Genetic Algorithm (GA), Binary Particle Swarm Optimization (BPSO), Wind-Driven Optimization (WDO), Bacterial Foraging Optimization (BFO) and the Genetic Modified Particle Swarm Optimization (GmPSO) algorithm, to minimize electricity costs, the PAR, carbon emissions and delay discomfort. This research investigates the energy optimization results of three real-world scenarios. The three scenarios demonstrate the benefits of gradually assembling RSERs and ESSs and integrating them into SHs employing HOTs. The simulation results show substantial outcomes, as in the scenario of Condition 1, GmPSO decreased carbon emissions from 300 kg to 69.23 kg, reducing emissions by 76.9%; bill prices were also cut from an unplanned value of 400.00 cents to 150 cents, a 62.5% reduction. The PAR was decreased from an unscheduled value of 4.5 to 2.2 with the GmPSO algorithm, which reduced the value by 51.1%. The scenario of Condition 2 showed that GmPSO reduced the PAR from 0.5 (unscheduled) to 0.2, a 60% reduction; the costs were reduced from 500.00 cents to 200.00 cents, a 60% reduction; and carbon emissions were reduced from 250.00 kg to 150 kg, a 60% reduction by GmPSO. In the scenario of Condition 3, where batteries and RSERs were integrated, the GmPSO algorithm reduced the carbon emission value to 158.3 kg from an unscheduled value of 208.3 kg, a reduction of 24%. The energy cost was decreased from an unplanned value of 500 cents to 300 cents with GmPSO, decreasing the overall cost by 40%. The GmPSO algorithm achieved a 57.1% reduction in the PAR value from an unscheduled value of 2.8 to 1.2. Full article
Show Figures

Figure 1

24 pages, 4904 KB  
Article
Deep Learning-Based Home Energy Management Incorporating Vehicle-to-Home and Home-to-Vehicle Technologies for Renewable Integration
by Marwan Mahmoud and Sami Ben Slama
Energies 2025, 18(1), 129; https://doi.org/10.3390/en18010129 - 31 Dec 2024
Cited by 3 | Viewed by 2164
Abstract
Smart cities embody a transformative approach to modernizing urban infrastructure and harness the power of deep learning (DL) and Vehicle-to-Home (V2H) technology to redefine home energy management. Neural network-based Q-learning algorithms optimize the scheduling of household appliances and the management of energy storage [...] Read more.
Smart cities embody a transformative approach to modernizing urban infrastructure and harness the power of deep learning (DL) and Vehicle-to-Home (V2H) technology to redefine home energy management. Neural network-based Q-learning algorithms optimize the scheduling of household appliances and the management of energy storage systems, including batteries, to maximize energy efficiency. Data preprocessing techniques, such as normalization, standardization, and missing value imputation, are applied to ensure that the data used for decision making are accurate and reliable. V2H technology allows for efficient energy exchange between electric vehicles (EVs) and homes, enabling EVs to act as both energy storage and supply sources, thus improving overall energy consumption and reducing reliance on the grid. Real-time data from photovoltaic (PV) systems are integrated, providing valuable inputs that further refine energy management decisions and align them with current solar energy availability. The system also incorporates battery storage (BS), which is critical in optimizing energy usage during peak demand periods and providing backup power during grid outages, enhancing energy reliability and sustainability. By utilizing data from a Tunisian weather database, smart cities significantly reduce electricity costs compared to traditional energy management methods, such as Dynamic Programming (DP), Rule-Based Systems, and Genetic Algorithms. The system’s performance is validated through robust AI models, performance metrics, and simulation scenarios, which test the system’s effectiveness under various energy demand patterns and changing weather conditions. These simulations demonstrate the system’s ability to adapt to different operational environments. Full article
(This article belongs to the Special Issue Advances and Optimization of Electric Energy System—2nd Edition)
Show Figures

Figure 1

28 pages, 5708 KB  
Article
A Multi-Objective Improved Cockroach Swarm Algorithm Approach for Apartment Energy Management Systems
by Bilal Naji Alhasnawi, Basil H. Jasim, Ali M. Jasim, Vladimír Bureš, Arshad Naji Alhasnawi, Raad Z. Homod, Majid Razaq Mohamed Alsemawai, Rabeh Abbassi and Bishoy E. Sedhom
Information 2023, 14(10), 521; https://doi.org/10.3390/info14100521 - 25 Sep 2023
Cited by 51 | Viewed by 2489
Abstract
The electrical demand and generation in power systems is currently the biggest source of uncertainty for an electricity provider. For a dependable and financially advantageous electricity system, demand response (DR) success as a result of household appliance energy management has attracted significant attention. [...] Read more.
The electrical demand and generation in power systems is currently the biggest source of uncertainty for an electricity provider. For a dependable and financially advantageous electricity system, demand response (DR) success as a result of household appliance energy management has attracted significant attention. Due to fluctuating electricity rates and usage trends, determining the best schedule for apartment appliances can be difficult. As a result of this context, the Improved Cockroach Swarm Optimization Algorithm (ICSOA) is combined with the Innovative Apartments Appliance Scheduling (IAAS) framework. Using the proposed technique, the cost of electricity reduction, user comfort maximization, and peak-to-average ratio reduction are analyzed for apartment appliances. The proposed framework is evaluated by comparing it with BFOA and W/O scheduling cases. In comparison to the W/O scheduling case, the BFOA method lowered energy costs by 17.75%, but the ICSA approach reduced energy cost by 46.085%. According to the results, the created ICSA algorithm performed better than the BFOA and W/O scheduling situations in terms of the stated objectives and was advantageous to both utilities and consumers. Full article
(This article belongs to the Special Issue Systems Engineering and Knowledge Management)
Show Figures

Figure 1

17 pages, 4229 KB  
Review
Review of Family-Level Short-Term Load Forecasting and Its Application in Household Energy Management System
by Ping Ma, Shuhui Cui, Mingshuai Chen, Shengzhe Zhou and Kai Wang
Energies 2023, 16(15), 5809; https://doi.org/10.3390/en16155809 - 4 Aug 2023
Cited by 57 | Viewed by 5696
Abstract
With the rapid development of smart grids and distributed energy sources, the home energy management system (HEMS) is becoming a hot topic of research as a hub for connecting customers and utilities for energy visualization. Accurate forecasting of future short-term residential electricity demand [...] Read more.
With the rapid development of smart grids and distributed energy sources, the home energy management system (HEMS) is becoming a hot topic of research as a hub for connecting customers and utilities for energy visualization. Accurate forecasting of future short-term residential electricity demand for each major appliance is a key part of the energy management system. This paper aims to explore the current research status of household-level short-term load forecasting, summarize the advantages and disadvantages of various forecasting methods, and provide research ideas for short-term household load forecasting and household energy management. Firstly, the paper analyzes the latest research results and research trends in deep learning load forecasting methods in terms of network models, feature extraction, and adaptive learning; secondly, it points out the importance of combining probabilistic forecasting methods that take into account load uncertainty with deep learning techniques; and further explores the implications and methods for device-level as well as ultra-short-term load forecasting. In addition, the paper also analyzes the importance of short-term household load forecasting for the scheduling of electricity consumption in household energy management systems. Finally, the paper points out the problems in the current research and proposes suggestions for future development of short-term household load forecasting. Full article
(This article belongs to the Section D: Energy Storage and Application)
Show Figures

Figure 1

26 pages, 6380 KB  
Article
Energy Internet-Based Load Shifting in Smart Microgrids: An Experimental Study
by Ali M. Jasim, Basil H. Jasim, Soheil Mohseni and Alan C. Brent
Energies 2023, 16(13), 4957; https://doi.org/10.3390/en16134957 - 26 Jun 2023
Cited by 7 | Viewed by 2178
Abstract
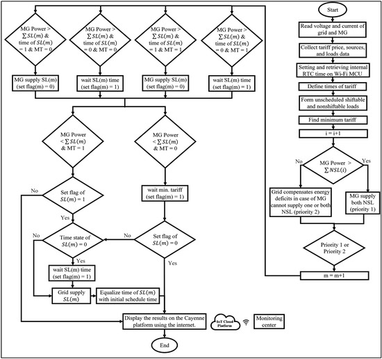
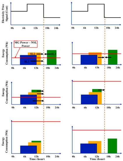
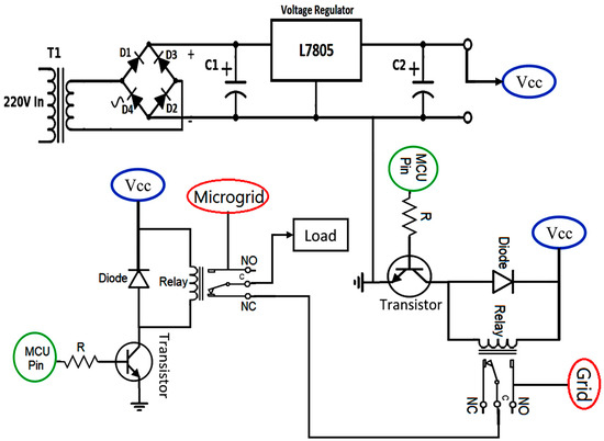
This study investigated a grid-connected smart microgrid (MG) system integrating solar photovoltaic (PV) panels and a battery energy storage system (BESS) as distributed energy resources (DERs) to locally serve residential loads. The load-shifting demand-side management (DSM) technique was employed to effectively manage the [...] Read more.
This study investigated a grid-connected smart microgrid (MG) system integrating solar photovoltaic (PV) panels and a battery energy storage system (BESS) as distributed energy resources (DERs) to locally serve residential loads. The load-shifting demand-side management (DSM) technique was employed to effectively manage the load appliances. The proposed load-shifting algorithm relies on minimum price incentives to allow customers to allocate their load appliances economically during minimum price periods. The algorithm considers the waiting times and minimum tariff periods for appliances, calculates precise operating durations for each appliance, and prioritizes powering the appliances from the MG first, followed by the main grid. The system comprises two non-shiftable and three shiftable loads. When the MG power is insufficient to activate all shiftable loads, the system transfers the remaining unsupplied shiftable appliances to periods with low-priced energy. The Energy Internet concept is adopted to manage energy and monitor usage when a customer is unable to check the accuracy of their energy meter by supervising the system’s features on-site. The proposed comprehensive system enables load management, continuous monitoring, customer awareness, and energy cost saving. Six cases were studied, both numerically and experimentally, with varying MG power generation and load pre-scheduling periods, with and without DSM application. In all adopted cases, the implemented system save energy costs by at least 50%. Full article
(This article belongs to the Section A1: Smart Grids and Microgrids)
Show Figures

Figure 1

22 pages, 1576 KB  
Article
Efficient Scheduling of Home Energy Management Controller (HEMC) Using Heuristic Optimization Techniques
by Zafar Mahmood, Benmao Cheng, Naveed Anwer Butt, Ghani Ur Rehman, Muhammad Zubair, Afzal Badshah and Muhammad Aslam
Sustainability 2023, 15(2), 1378; https://doi.org/10.3390/su15021378 - 11 Jan 2023
Cited by 24 | Viewed by 3629
Abstract
The main problem for both the utility companies and the end-used is to efficiently schedule the home appliances using energy management to optimize energy consumption. The microgrid, macro grid, and Smart Grid (SG) are state-of-the-art technology that is user and environment-friendly, reliable, flexible, [...] Read more.
The main problem for both the utility companies and the end-used is to efficiently schedule the home appliances using energy management to optimize energy consumption. The microgrid, macro grid, and Smart Grid (SG) are state-of-the-art technology that is user and environment-friendly, reliable, flexible, and controllable. Both utility companies and end-users are interested in effectively utilizing different heuristic optimization techniques to address demand-supply management efficiently based on consumption patterns. Similarly, the end-user has a greater concern with the electricity bills, how to minimize electricity bills, and how to reduce the Peak to Average Ratio (PAR). The Home Energy Management Controller (HEMC) is integrated into the smart grid, by providing many benefits to the end-user as well to the utility. In this research paper, we design an efficient HEMC system by using different heuristic optimization techniques such as Genetic Algorithm (GA), Binary Particle Swarm Optimization (BPSO), and Wind Driven Optimization (WDO), to address the problem stated above. We consider a typical home, to have a large number of appliances and an on-site renewable energy generation and storage system. As a key contribution, here we focus on incentive-based programs such as Demand Response (DR) and Time of Use (ToU) pricing schemes which restrict the end-user energy consumption during peak demands. From the results figures, it is clear that our HEMC not only schedules all the appliances but also generates optimal patterns for energy consumption based on the ToU pricing scheme. As a secondary contribution, deploying an efficient ToU scheme benefits the end-user by paying minimum electricity bills, while considering user comfort, at the same time benefiting utilities by reducing the peak demand. From the graphs, it is clear that HEMC using GA shows better results than WDO and BPSO, in energy consumption and electricity cost, while BPSO is more prominent than WDO and GA by calculating PAR. Full article
Show Figures

Figure 1

38 pages, 21312 KB  
Article
Multi-Criteria Energy Management with Preference Induced Load Scheduling Using Grey Wolf Optimizer
by Sara Ayub, Shahrin Md Ayob, Chee Wei Tan, Saad M. Arif, Muhammad Taimoor, Lubna Aziz, Abba Lawan Bukar, Qasem Al-Tashi and Razman Ayop
Sustainability 2023, 15(2), 957; https://doi.org/10.3390/su15020957 - 4 Jan 2023
Cited by 11 | Viewed by 2949
Abstract
Minimizing energy costs while maintaining consumer satisfaction is a very challenging task in a smart home. The contradictory nature of these two objective functions (cost of energy and satisfaction level) requires a multi-objective problem formulation that can offer several trade-off solutions to the [...] Read more.
Minimizing energy costs while maintaining consumer satisfaction is a very challenging task in a smart home. The contradictory nature of these two objective functions (cost of energy and satisfaction level) requires a multi-objective problem formulation that can offer several trade-off solutions to the consumer. Previous works have individually considered the cost and satisfaction, but there is a lack of research that considers both these objectives simultaneously. Our work proposes an optimum home appliance scheduling method to obtain an optimum satisfaction level with a minimum cost of energy. To achieve this goal, first, an energy management system (EMS) is developed using a rule-based algorithm to reduce the cost of energy by efficient utilization of renewable energy resources and an energy storage system. The second part involves the development of an optimization algorithm for optimal appliance scheduling based on consumer satisfaction level, involving their time and device-based preferences. For that purpose, a multi-objective grey wolf accretive satisfaction algorithm (MGWASA) is developed, with the aim to provide trade-off solutions for optimal load patterns based on cost per unit satisfaction index (Cs_index) and percentage satisfaction (%S). The MGWASA is evaluated for a grid-connected smart home model with EMS. To ensure the accuracy of the numerical simulations, actual climatological data and consumer preferences are considered. The Cs_index is derived for six different cases by simulating (a) optimal load, (b) ideal load, and (c) base (random) load, with and without EMS. The results of MGWASA are benchmarked against other state-of-the-art optimization algorithms, namely, binary non-dominated sorting genetic algorithm-2 (NSGAII), multi-objective binary particle swarm optimization algorithm (MOBPSO), Multi-objective artificial bee colony (MOABC), and multi-objective evolutionary algorithm (MOEA). With the proposed appliance scheduling technique, a % reduction in annual energy cost is achieved. MGWASA yields Cs_index at 0.049$ with %S of 97%, in comparison to NSGAII, MOBPSO, MOABC, and MOEA, which yield %S of 95%, 90%, 92%, and 94% at 0.052$, 0.048$, 0.0485$, and 0.050$, respectively. Moreover, various related aspects, including energy balance, PV utilization, energy cost, net present cost, and cash payback period, are also analyzed. Lastly, sensitivity analysis is carried out to demonstrate the impact of any future uncertainties on the system inputs. Full article
(This article belongs to the Special Issue Solar as Renewable Energy Resources in Developing Countries)
Show Figures

Figure 1

29 pages, 3577 KB  
Article
Energy Disaggregation Using Multi-Objective Genetic Algorithm Designed Neural Networks
by Inoussa Laouali, Isaías Gomes, Maria da Graça Ruano, Saad Dosse Bennani, Hakim El Fadili and Antonio Ruano
Energies 2022, 15(23), 9073; https://doi.org/10.3390/en15239073 - 30 Nov 2022
Cited by 7 | Viewed by 2976
Abstract
Energy-saving schemes are nowadays a major worldwide concern. As the building sector is a major energy consumer, and hence greenhouse gas emitter, research in home energy management systems (HEMS) has increased substantially during the last years. One of the primary purposes of HEMS [...] Read more.
Energy-saving schemes are nowadays a major worldwide concern. As the building sector is a major energy consumer, and hence greenhouse gas emitter, research in home energy management systems (HEMS) has increased substantially during the last years. One of the primary purposes of HEMS is monitoring electric consumption and disaggregating this consumption across different electric appliances. Non-intrusive load monitoring (NILM) enables this disaggregation without having to resort in the profusion of specific meters associated with each device. This paper proposes a low-complexity and low-cost NILM framework based on radial basis function neural networks designed by a multi-objective genetic algorithm (MOGA), with design data selected by an approximate convex hull algorithm. Results of the proposed framework on residential house data demonstrate the designed models’ ability to disaggregate the house devices with excellent performance, which was consistently better than using other machine learning algorithms, obtaining F1 values between 68% and 100% and estimation accuracy values ranging from 75% to 99%. The proposed NILM approach enabled us to identify the operation of electric appliances accounting for 66% of the total consumption and to recognize that 60% of the total consumption could be schedulable, allowing additional flexibility for the HEMS operation. Despite reducing the data sampling from one second to one minute, to allow for low-cost meters and the employment of low complexity models and to enable its real-time implementation without having to resort to specific hardware, the proposed technique presented an excellent ability to disaggregate the usage of devices. Full article
(This article belongs to the Special Issue Moving towards Digitalization in Building Energy Modeling)
Show Figures

Figure 1

24 pages, 4002 KB  
Article
Hardware Implementation of a Home Energy Management System Using Remodeled Sperm Swarm Optimization (RMSSO) Algorithm
by Senthil Prabu Ramalingam and Prabhakar Karthikeyan Shanmugam
Energies 2022, 15(14), 5008; https://doi.org/10.3390/en15145008 - 8 Jul 2022
Cited by 7 | Viewed by 2357
Abstract
A remodeled sperm swarm optimization (RMSSO) algorithm for a home energy management (HEM) system is proposed, and its real-time efficacy was evaluated using a hardware experimental model. This home environment comprised sixteen residential loads, a smart meter and a Raspberry Pi controller to [...] Read more.
A remodeled sperm swarm optimization (RMSSO) algorithm for a home energy management (HEM) system is proposed, and its real-time efficacy was evaluated using a hardware experimental model. This home environment comprised sixteen residential loads, a smart meter and a Raspberry Pi controller to optimize the energy consumption cost (ECC) in response to the Indian day-ahead pricing (DAP) scheme. A wired/wireless communication network was considered to communicate with the smart meter and controller. To address this optimization problem, the sperm swarm optimization (SSO) algorithm’s constriction coefficient was remodeled to improve its global searching capability and proposed as RMSSO. For the first time, salp swarm optimization (SSA), SSO, and RMSSO algorithms were employed to schedule home appliances in the Indian scenario. To validate the proposed technique’s outcome, the results were compared to those of the conventional SSO and SSA algorithms. This problem was solved using the Python/GUROBI optimizer tool. As a consequence, consumers can use this control strategy in real-time to reduce energy consumption costs. Full article
(This article belongs to the Special Issue Control and Optimization of Electrical Power and Energy Systems)
Show Figures

Figure 1

Back to TopTop