A Multi-Objective Improved Cockroach Swarm Algorithm Approach for Apartment Energy Management Systems
Abstract
:1. Introduction
2. Proposed System
3. Problem Formulation
3.1. Photovoltaic System
3.2. Utility Grid
3.3. Batteries
3.4. Smart Device Classification
3.5. Peak Average Ratio
3.6. Energy Consumption Model
3.7. Tariff of Time of Use (ToU)
3.8. Model of Energy Pricing
3.9. Model of Demand Response
3.10. User Comfort Maximization
4. Optimization Algorithm
4.1. Improved Cockroach Swarm Optimization Models
4.1.1. Swarming-Chase Behavior
4.1.2. Behavior of Hunger
4.1.3. Dispersion Behavior
4.1.4. Ruthless Behavior
| Algorithm 1: Improved Cockroach Swarm Optimization Algorithm (CSOA) |
![]() |
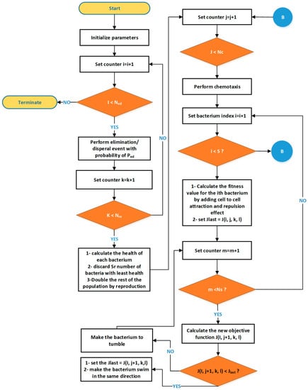
4.2. Bacterial Foraging Optimization Algorithm (BFOA)
5. Simulations Results
Consumer Comfort
6. Conclusions
Author Contributions
Funding
Data Availability Statement
Acknowledgments
Conflicts of Interest
References
- Alsokhiry, F.; Siano, P.; Annuk, A.; Mohamed, M.A. A Novel Time-of-Use Pricing Based Energy Management System for Smart Home Appliances: Cost-Effective Method. Sustainability 2022, 14, 14556. [Google Scholar] [CrossRef]
- Khalid, A.; Javaid, N.; Mateen, A.; Khalid, B.; Khan, Z.A.; Qasim, U. Demand Side Management Using Hybrid Bacterial Foraging and Genetic Algorithm Optimization Techniques. In Proceedings of the 2016 10th International Conference on Complex, Intelligent, and Software Intensive Systems (CISIS), Fukuoka, Japan, 6–8 July 2016; pp. 494–502. [Google Scholar] [CrossRef]
- Khalid, A.; Javaid, N.; Guizani, M.; Alhussein, M.; Aurangzeb, K.; Ilahi, M. Towards Dynamic Coordination Among Home Appliances Using Multi-Objective Energy Optimization for Demand Side Management in Smart Buildings. IEEE Access 2018, 6, 19509–19529. [Google Scholar] [CrossRef]
- Khalid, A.; Javaid, N. Coalition based game theoretic energy management system of a building as-service-over fog. Sustain. Cities Soc. 2019, 48, 101509. [Google Scholar] [CrossRef]
- Kemp, N.; Siraj, M.S.; Tsiropoulou, E.E. Coalitional Demand Response Management in Community Energy Management Systems. Energies 2023, 16, 6363. [Google Scholar] [CrossRef]
- Rawa, M.; Al-Turki, Y.; Sedraoui, K.; Dadfar, S.; Khaki, M. Optimal operation and stochastic scheduling of renewable energy of a microgrid with optimal sizing of battery energy storage considering cost reduction. J. Energy Storage 2023, 59, 106475. [Google Scholar] [CrossRef]
- Zeng, L.; Xu, J.; Wang, Y.; Liu, Y.; Tang, J.; Wen, M.; Chen, Z. Day-ahead interval scheduling strategy of power systems based on improved adaptive diffusion kernel density estimation. Int. J. Electr. Power Energy Syst. 2023, 147, 108850. [Google Scholar] [CrossRef]
- Xu, D.; Zhong, F.; Bai, Z.; Wu, Z.; Yang, X.; Gao, M. Real-time multi-energy demand response for high-renewable buildings. Energy Build. 2023, 281, 112764. [Google Scholar] [CrossRef]
- Suresh, V.; Janik, P.; Jasinski, M.; Guerrero, J.M.; Leonowicz, Z. Microgrid energy management using metaheuristic optimization algorithms. Appl. Soft Comput. 2023, 134, 109981. [Google Scholar] [CrossRef]
- Mansouri, S.A.; Ahmarinejad, A.; Nematbakhsh, E.; Javadi, M.S.; Jordehi, A.R.; Catalão, J.P. Energy management in microgrids including smart homes: A multi-objective approach. Sustain. Cities Soc. 2021, 69, 102852. [Google Scholar] [CrossRef]
- Mansouri, S.; Ahmarinejad, A.; Ansarian, M.; Javadi, M.; Catalao, J. Stochastic planning and operation of energy hubs considering demand response programs using Benders decomposition approach. Int. J. Electr. Power Energy Syst. 2020, 120, 106030. [Google Scholar] [CrossRef]
- Ma, L.; Xie, L.; Ye, J.; Bian, Y.; Ma, W. A two-stage demand response strategy for multiple scenarios based on deviation compensation. J. Clean. Prod. 2023, 417, 137838. [Google Scholar] [CrossRef]
- Dey, B.; García Márquez, F.P.; Kumar Panigrahi, P.; Bhattacharyya, B. A novel metaheuristic approach to scale the economic impact of grid participation on a microgrid system. Sustain. Energy Technol. Assess. 2022, 53, 102417. [Google Scholar] [CrossRef]
- Kumar, G.; Kumar, L.; Kumar, S. Multi-objective control-based home energy management system with smart energy meter. Electr. Eng. 2023, 105, 2095–2105. [Google Scholar] [CrossRef]
- Coelho, A.; Iria, J.; Soares, F.; Lopes, J.P. Real-time management of distributed multi-energy resources in multi-energy networks. Sustain. Energy Grids Netw. 2023, 34, 101022. [Google Scholar] [CrossRef]
- Wahid, F.; Fayaz, M.; Aljarbouh, A.; Mir, M.; Aamir, M. Energy Consumption Optimization and User Comfort Maximization in Smart Buildings Using a Hybrid of the Firefly and Genetic Algorithms. Energies 2020, 13, 4363. [Google Scholar] [CrossRef]
- Karimulla, S.; Ravi, K. Minimization of Cost of Energy with Renewable Energy Sources by using Fire-Fly Algorithm. J. Appl. Sci. Eng. 2021, 25, 461–470. [Google Scholar]
- Yousaf, A.; Asif, R.M.; Shakir, M.; Rehman, A.U.; Alassery, F.; Hamam, H.; Cheikhrouhou, O. A Novel Machine Learning-Based Price Forecasting for Energy Management Systems. Sustainability 2021, 13, 12693. [Google Scholar] [CrossRef]
- Ullah, H.; Khan, M.; Hussain, I.; Ullah, I.; Uthansakul, P.; Khan, N. An Optimal Energy Management System for University Campus Using the Hybrid Firefly Lion Algorithm (FLA). Energies 2021, 14, 6028. [Google Scholar] [CrossRef]
- Wang, L. Optimal Scheduling Strategy for Multi-Energy Microgrid Considering Integrated Demand Response. Energies 2023, 16, 4694. [Google Scholar] [CrossRef]
- Hu, J.; Shan, Y.; Xu, Y.; Guerrero, J.M. A coordinated control of hybrid ac/dc microgrids with PV-wind-battery under variable generation and load conditions. Int. J. Electr. Power Energy Syst. 2019, 104, 583–592. [Google Scholar] [CrossRef]
- Haq, E.U.; Lyu, C.; Xie, P.; Yan, S.; Ahmad, F.; Jia, Y. Implementation of home energy management system based on reinforcement learning. Energy Rep. 2022, 8, 560–566. [Google Scholar] [CrossRef]
- Kanakadhurga, D.; Prabaharan, N. Peer-to-Peer trading with Demand Response using proposed smart bidding strategy. Appl. Energy 2022, 327, 120061. [Google Scholar] [CrossRef]
- Han, B.; Zahraoui, Y.; Mubin, M.; Mekhilef, S.; Seyedmahmoudian, M.; Stojcevski, A. Home Energy Management Systems: A Review of the Concept, Architecture, and Scheduling Strategies. IEEE Access 2023, 11, 19999–20025. [Google Scholar] [CrossRef]
- Alhasnawi, B.N.; Jasim, B.H.; Sedhom, B.E.; Guerrero, J.M. Consensus Algorithm-based Coalition Game Theory for Demand Management Scheme in Smart Microgrid. Sustain. Cities Soc. 2021, 74, 103248. [Google Scholar] [CrossRef]
- Nasir, M.B.; Hussain, A.; Niazi, K.A.K.; Nasir, M. An Optimal Energy Management System (EMS) for Residential and Industrial Microgrids. Energies 2022, 15, 6266. [Google Scholar] [CrossRef]
- Ahmed, A. Critical Peak Pricing Based Opportunistic Home Energy Management for Demand Response. Master’s Thesis, Computer Science, COMSATS Institute of Information Technology, Islamabad, Pakistan, 2017. [Google Scholar]
- Punna, S.; Banka, S.; Salkuti, S.R. Optimal Energy Management Scheme of Battery Supercapacitor-Based Bidirectional Converter for DC Microgrid Applications. Information 2022, 13, 350. [Google Scholar] [CrossRef]
- Ali, S.; Shah, R.A.; Malik, F.H.; Hashmi, H.S. Energy Management System in Industrial Microgrids. In Proceedings of the 2023 4th International Conference on Computing, Mathematics and Engineering Technologies (iCoMET), Sukkur, Pakistan, 17–18 March 2023; pp. 1–11. [Google Scholar] [CrossRef]
- Mahmood, Z.; Cheng, B.; Butt, N.A.; Rehman, G.U.; Zubair, M.; Badshah, A.; Aslam, M. Efficient Scheduling of Home Energy Management Controller (HEMC) Using Heuristic Optimization Techniques. Sustainability 2023, 15, 1378. [Google Scholar] [CrossRef]
- Latif, S.N.A.; Shi, J.; Salman, H.A.; Tang, Y. Optimization of Demand-Response-Based Intelligent Home Energy Management System with Binary Backtracking Search Algorithm. Information 2020, 11, 395. [Google Scholar] [CrossRef]
- Akinte, O.O.; Plangklang, B.; Prasartkaew, B.; Aina, T.S. Energy Storage Management of a Solar Photovoltaic–Biomass Hybrid Power System. Energies 2023, 16, 5122. [Google Scholar] [CrossRef]
- Asghar, F.; Zahid, A.; Hussain, M.I.; Asghar, F.; Amjad, W.; Kim, J.-T. A Novel Solution for Optimized Energy Management Systems Comprising an AC/DC Hybrid Microgrid System for Industries. Sustainability 2022, 14, 8788. [Google Scholar] [CrossRef]
- Alhasnawi, B.N.; Jasim, B.H.; Alhasnawi, A.N.; Sedhom, B.E.; Jasim, A.M.; Khalili, A.; Bureš, V.; Burgio, A.; Siano, P. A Novel Approach to Achieve MPPT for Photovoltaic System Based SCADA. Energies 2022, 15, 8480. [Google Scholar] [CrossRef]
- Jasim, A.M.; Jasim, B.H.; Neagu, B.-C.; Alhasnawi, B.N. Efficient Optimization Algorithm-Based Demand-Side Management Program for Smart Grid Residential Load. Axioms 2022, 12, 33. [Google Scholar] [CrossRef]
- Iqbal, M.M.; Sajjad, M.I.A.; Amin, S.; Haroon, S.S.; Liaqat, R.; Khan, M.F.N.; Waseem, M.; Shah, M.A. Optimal Scheduling of Residential Home Appliances by Considering Energy Storage and Stochastically Modelled Photovoltaics in a Grid Exchange Environment Using Hybrid Grey Wolf Genetic Algorithm Optimizer. Appl. Sci. 2019, 9, 5226. [Google Scholar] [CrossRef]
- Fayaz, M.; Kim, D. Energy Consumption Optimization and User Comfort Management in Residential Buildings Using a Bat Algorithm and Fuzzy Logic. Energies 2018, 11, 161. [Google Scholar] [CrossRef]
- Mateen, A.; Wasim, M.; Ahad, A.; Ashfaq, T.; Iqbal, M.; Ali, A. Smart energy management system for minimizing electricity cost and peak to average ratio in residential areas with hybrid genetic flower pollination algorithm. Alex. Eng. J. 2023, 77, 593–611. [Google Scholar] [CrossRef]
- Alhasnawi, B.N.; Jasim, B.H.; Issa, W.; Esteban, M.D. A Novel Cooperative Controller for Inverters of Smart Hybrid AC/DC Microgrids. Appl. Sci. 2020, 10, 6120. [Google Scholar] [CrossRef]
- Li, Q.; Cui, Z.; Cai, Y.; Su, Y.; Wang, B. Renewable-based microgrids’ energy management using smart deep learning techniques: Realistic digital twin case. Sol. Energy 2023, 250, 128–138. [Google Scholar] [CrossRef]
- Tostado-Véliz, M.; Arévalo, P.; Kamel, S.; Zawbaa, H.M.; Jurado, F. Home energy management system considering effective demand response strategies and uncertainties. Energy Rep. 2022, 8, 5256–5271. [Google Scholar] [CrossRef]
- Alhasnawi, B.; Jasim, B.; Rahman, Z.-A.; Guerrero, J.; Esteban, M. A Novel Internet of Energy Based Optimal Multi-Agent Control Scheme for Microgrid including Renewable Energy Resources. Int. J. Environ. Res. Public Health 2021, 18, 8146. [Google Scholar] [CrossRef]
- Ullah, K.; Khan, T.A.; Hafeez, G.; Khan, I.; Murawwat, S.; Alamri, B.; Ali, F.; Ali, S.; Khan, S. Demand Side Management Strategy for Multi-Objective Day-Ahead Scheduling Considering Wind Energy in Smart Grid. Energies 2022, 15, 6900. [Google Scholar] [CrossRef]
- Yan, Z.; Zhu, X.; Chang, Y.; Wang, X.; Ye, Z.; Xu, Z.; Fars, A. Renewable energy effects on energy management based on demand response in microgrids environment. Renew. Energy 2023, 213, 205–217. [Google Scholar] [CrossRef]
- Zhang, W.; Qiao, H.; Xu, X.; Chen, J.; Xiao, J.; Zhang, K.; Long, Y.; Zuo, Y. Energy management in microgrid based on deep reinforcement learning with expert knowledge. In Proceedings of the SPIE 12492, International Workshop on Automation, Control, and Communication Engineering (IWACCE 2022), 124920Z, Wuhan, China, 9 December 2022. [Google Scholar] [CrossRef]
- Ngo, V.Q.; Al-Haddad, K.; Nguyen, K.K. Particle Swarm Optimization—Model Predictive Control for Microgrid Energy Management. In Proceedings of the 2020 Zooming Innovation in Consumer Technologies Conference (ZINC), Novi Sad, Serbia, 26–27 May 2020; pp. 264–269. [Google Scholar] [CrossRef]
- Lokeshgupta, B.; Ravivarma, K. Coordinated smart home energy sharing with a centralized neighbourhood energy management. Sustain. Cities Soc. 2023, 96, 104642. [Google Scholar] [CrossRef]
- Meteab, W.K.; Alsultani, S.A.H.; Jurado, F. Energy Management of Microgrids with a Smart Charging Strategy for Electric Vehicles Using an Improved RUN Optimizer. Energies 2023, 16, 6038. [Google Scholar] [CrossRef]
- Vardakas, J.S.; Zorba, N.; Verikoukis, C.V. Power demand control scenarios for smart grid applications with finite number of appliances. Appl. Energy 2016, 162, 83–98. [Google Scholar] [CrossRef]
- Li, C.; Yu, X.; Yu, W.; Chen, G.; Wang, J. Efficient Computation for Sparse Load Shifting in Demand Side Management. IEEE Trans. Smart Grid 2016, 8, 250–261. [Google Scholar] [CrossRef]
- Alhasnawi, B.N.; Jasim, B.H.; Siano, P.; Alhelou, H.H.; Al-Hinai, A. A Novel Solution for Day-Ahead Scheduling Problems Using the IoT-Based Bald Eagle Search Optimization Algorithm. Inventions 2022, 7, 48. [Google Scholar] [CrossRef]
- Vagdoda, J.; Makwana, D.; Adhikaree, A.; Faika, T.; Kim, T. A Cloud-Based Multiagent System Platform for Residential Microgrids Towards Smart Grid Community. In Proceedings of the IEEE Power & Energy Society General Meeting (PESGM), Portland, OR, USA, 24 December 2018. [Google Scholar]
- Yang, P.; Jiang, H.; Liu, C.; Kang, L.; Wang, C. Coordinated optimization scheduling operation of integrated energy system considering demand response and carbon trading mechanism. Int. J. Electr. Power Energy Syst. 2023, 147, 108902. [Google Scholar] [CrossRef]
- Wang, Y.; Nguyen, T.-L.; Xu, Y.; Tran, Q.-T.; Caire, R. Peer-to-Peer Control for Networked Microgrids: Multi-Layer and Multi-Agent Architecture Design. IEEE Trans. Smart Grid 2020, 11, 4688–4699. [Google Scholar] [CrossRef]
- Wang, K.; Li, H.; Maharjan, S.; Zhang, Y.; Guo, S. Green Energy Scheduling for Demand Side Management in the Smart Grid. IEEE Trans. Green Commun. Netw. 2018, 2, 596–611. [Google Scholar] [CrossRef]
- Alhasnawi, B.N.; Jasim, B.H. SCADA controlled smart home using Raspberry Pi3. In Proceedings of the 2018 International Conference on Advance of Sustainable Engineering and Its Application (ICASEA), Wasit-Kut, Iraq, 14–15 March 2018. [Google Scholar] [CrossRef]
- Moghaddam, M.H.Y.; Leon-Garcia, A. A fog-based internet of energy architecture for transactive energy management systems. IEEE Internet Things J. 2018, 5, 1055–1069. [Google Scholar] [CrossRef]
- Alhasnawi, B.N.; Jasim, B.H. A New Energy Management System of On-Grid/off-Grid Using Adaptive Neuro-Fuzzy Inference System. J. Eng. Sci. Technol. 2020, 15, 3903–3919. [Google Scholar]
- Hashmi, S.A.; Ali, C.F.; Zafar, S. Internet of things and cloud computing-based energy management system for demand side management in smart grid. Int. J. Energy Res. 2020, 45, 1007–1022. [Google Scholar] [CrossRef]
- Davarzani, S.; Granell, R.; Taylor, G.A.; Pisica, I. Implementation of a novel multi-agent system for demand response management in low-voltage distribution networks. Appl. Energy 2019, 253, 113–516. [Google Scholar] [CrossRef]
- Alhasnawi, B.N.; Jasim, B.H. A Novel Hierarchical Energy Management System Based on Optimization for Multi-Microgrid. Int. J. Electr. Eng. Inform. 2020, 12, 586–606. [Google Scholar] [CrossRef]
- Golmohamadi, H.; Keypour, R.; Bak-Jensen, B.; Pillai, J.R. A multi-agent based optimization of residential and industrial demand response aggregators. Int. J. Electr. Power Energy Syst. 2019, 107, 472–485. [Google Scholar] [CrossRef]
- Cortes-Arcos, T. Multi-objective demand response to real-time prices (RTP) using a task scheduling methodology. Energy 2017, 138, 19–31. [Google Scholar] [CrossRef]
- Khalid, A. Towards Energy Efficiency in Smart Buildings Exploiting Dynamic Coordination among Appliances and Homes. Ph.D. Thesis, Computer Science, COMSATS University Islamabad, Islamabad, Pakistan, 2018. [Google Scholar]
- Abdelghany, M.B.; Mariani, V.; Liuzza, D.; Glielmo, L. Hierarchical model predictive control for islanded and grid-connected microgrids with wind generation and hydrogen energy storage systems. Int. J. Hydrog. Energy 2023. [Google Scholar] [CrossRef]
- Al-Ali, A.; Zualkernan, I.A.; Rashid, M.; Gupta, R.; Alikarar, M. A smart home energy management system using IoT and big data analytics approach. IEEE Trans. Consum. Electron. 2017, 63, 426–434. [Google Scholar] [CrossRef]
- Alhasnawi, B.N.; Jasim, B.H. A new internet of things enabled trust distributed demand side management system. Sustain. Energy Technol. Assess. 2021, 46, 101272. [Google Scholar] [CrossRef]
- Ahmed, M.S.; Mohamed, A.; Khatib, T.; Shareef, H.; Homod, R.Z.; Ali, J.A. Real time optimal schedule controller for home energy management system using new binary backtracking search algorithm. Energy Build. 2017, 138, 215–227. [Google Scholar] [CrossRef]
- Ahmadipour, M.; Othman, M.M.; Salam, Z.; Alrifaey, M.; Ridha, H.M.; Veerasamy, V. Optimal load shedding scheme using grasshopper optimization algorithm for islanded power system with distributed energy resources. Ain Shams Eng. J. 2022, 14, 101835. [Google Scholar] [CrossRef]
- Mahapatra, C.; Moharana, A.K.; Leung, V.C.M. Energy Management in Smart Cities Based on Internet of Things: Peak Demand Reduction and Energy Savings. Sensors 2017, 17, 2812. [Google Scholar] [CrossRef]
- Alhasnawi, B.; Jasim, B.; Siano, P.; Guerrero, J. A Novel Real-Time Electricity Scheduling for Home Energy Management System Using the Internet of Energy. Energies 2021, 14, 3191. [Google Scholar] [CrossRef]
- Al Faruque, M.A.; Vatanparvar, K. Energy Management-as-a-Service Over Fog Computing Platform. IEEE Internet Things J. 2016, 3, 161–169. [Google Scholar] [CrossRef]
- Li, W.X.; Logenthiran, T.; Phan, V.T.; Woo, W.L. Implemented IoT based self-learning home management system (SHMS) for Singapore. IEEE Internet Things J. 2018, 5, 2212–2219. [Google Scholar] [CrossRef]
- Rehman, A.U.; Hafeez, G.; Albogamy, F.R.; Wadud, Z.; Ali, F.; Khan, I.; Rukh, G.; Khan, A.S. An Efficient Energy Management in Smart Grid Considering Demand Response Program and Renewable Energy Sources. IEEE Access 2021, 9, 148821–148844. [Google Scholar] [CrossRef]
- Ullah, Z.; Wang, S.; Wu, G.; Xiao, M.; Lai, J.; Elkadeem, M.R. Advanced energy management strategy for microgrid using real-time monitoring interface. J. Energy Storage 2022, 52, 104814. [Google Scholar] [CrossRef]
- Bui, K.-H.N.; Jung, J.J.; Camacho, D. Consensual Negotiation-Based Decision Making for Connected Appliances in Smart Home Management Systems. Sensors 2018, 18, 2206. [Google Scholar] [CrossRef]
- Alhasnawi, B.N.; Jasim, B.H.; Sedhom, B.E.; Guerrero, J.M. A new communication platform for smart EMS using a mixed-integer-linear-programming. Energy Syst. 2023, 5, 1–19. [Google Scholar] [CrossRef]
- Ali, S.; Rehman, A.U.; Wadud, Z.; Khan, I.; Murawwat, S.; Hafeez, G.; Albogamy, F.R.; Khan, S.; Samuel, O. Demand Response Program for Efficient Demand-Side Management in Smart Grid Considering Renewable Energy Sources. IEEE Access 2022, 10, 53832–53853. [Google Scholar] [CrossRef]
- Nadeem, Z.; Asad, W.; Javaid, N. Towards Real-Time Opportunistic Energy Efficient Scheduling of the Home Appliances for Demand Side Management Using Evolutionary Techniques. Master’s Thesis, School of Electrical Engineering and Computer Science, National University of Sciences and Technology (NUST), Islamabad, Pakistan, 2018. [Google Scholar]
- Feroze, F. Towards Enhancing Demand Side Management Using Evolutionary Techniques in Smart Grid. Master’s Thesis, Electrical Engineering, C SATS Institute of Information Technology, Islamabad, Pakistan, 2017. [Google Scholar]
- Iqbal, Z. On Optimizing Energy Consumption with Combined Operations of Microgrids for Demand Side Management in Smart Homes. Ph.D. Thesis, University Institute of Information Technology Pir Mehr Ali Shah Arid Agriculture University, Rawalpindi, Pakistan, 2018. [Google Scholar]
- Alhasnawi, B.N.; Jasim, B.H.; Bureš, V.; Sedhom, B.E.; Alhasnawi, A.N.; Abbassi, R.; Alsemawai MR, M.; Siano, P.; Guerrero, J.M. A novel economic dispatch in the stand-alone system using improved butterfly optimization algorithm. Energy Strategy Rev. 2023, 49, 101135. [Google Scholar] [CrossRef]
- Ramalingam, S.P.; Shanmugam, P.K. Hardware Implementation of a Home Energy Management System Using Remodeled Sperm Swarm Optimization (RMSSO) Algorithm. Energies 2022, 15, 5008. [Google Scholar] [CrossRef]
- Sedhom, B.E.; El-Saadawi, M.M.; El Moursi, M.S.; Hassan, M.A.; Eladl, A.A. IoT-based optimal demand-side management and control scheme for smart microgrid. Int. J. Electr. Power Energy Syst. 2021, 127, 106674. [Google Scholar] [CrossRef]
- Alhasnawi, B.N.; Jasim, B.H.; Esteban, M.D. A New Robust Energy Management and Control Strategy for a Hybrid Microgrid System Based on Green Energy. Sustainability 2020, 12, 5724. [Google Scholar] [CrossRef]
- Afzal, M.; Huang, Q.; Amin, W.; Umer, K.; Raza, A.; Naeem, M. Blockchain Enabled Distributed Demand Side Management in Community Energy System with Smart Homes. IEEE Access 2020, 8, 37428–37439. [Google Scholar] [CrossRef]
- Alhasnawi, B.N.; Jasim, B.H.; Esteban, M.D.; Guerrero, J.M. A Novel Smart Energy Management as a Service over a Cloud Computing Platform for Nanogrid Appliances. Sustainability 2020, 12, 9686. [Google Scholar] [CrossRef]
- Khalid, A.; Javaid, N.; Mateen, A.; Ilahi, M.; Saba, T.; Rehman, A. Enhanced Time-of-Use Electricity Price Rate Using Game Theory. Electronics 2019, 8, 48. [Google Scholar] [CrossRef]
- Alhasnawi, B.N.; Jasim, B.H.; Mansoor, R.; Alhasnawi, A.N.; Rahman, Z.-A.S.A.; Haes Alhelou, H.; Guerrero, J.M.; Dakhil, A.M.; Siano, P. A new Internet of Things based optimization scheme of residential demand side management system. IET Renew. Power Gener. 2022, 16, 1992–2006. [Google Scholar] [CrossRef]
- Waseem, M.; Lin, Z.; Liu, S.; Sajjad, I.A.; Aziz, T. Optimal GWCSO-based home appliances scheduling for demand response considering end-users comfort. Electr. Power Syst. Res. 2020, 187, 106477. [Google Scholar] [CrossRef]
- Obagbuwa, I.C.; Adewumi, A.O. An Improved Cockroach Swarm Optimization. Sci. World J. 2014, 2014, 375358. [Google Scholar] [CrossRef]
- Priya Esther, B.; Shivarama Krishna, K.; Sathish Kumar, K.; Ravi, K. Demand Side Management Using Bacterial Foraging Optimization Algorithm. In Information Systems Design and Intelligent Applications. Advances in Intelligent Systems and Computing; Satapathy, S., Mandal, J., Udgata, S., Bhateja, V., Eds.; Springer: New Delhi, India, 2016; Volume 433. [Google Scholar] [CrossRef]










| References Groups | Reference | Contributions | Shortcomings |
|---|---|---|---|
| Price-Based Demand Response Programs | [2] | Utilizing a combination of bacterial foraging and genetic algorithm optimization techniques, the authors established demand side management. | Numerous appliances were taken into account in an extensive system, which made the system difficult. |
| [3] | The authors proposed a dynamic coordination of household appliances utilizing multi-objective energy optimization. | Inelastic load is considered. | |
| [4] | The authors introduced a coalition-based game-theoretic energy management system for a building as a service over fog. | End-users’ comfort was not considered. | |
| [5] | The authors used game theory to coalitional demand response management in community energy management systems. | The best, most cost-effective way to operate an energy management system based on ICSA was not looked into. | |
| [6] | The authors developed an optimal operation and stochastic scheduling of renewable energy for a microgrid. | Not compared with other techniques. | |
| [7] | An improved adaptive diffusion-kernel-density-estimation-based day-ahead interval scheduling approach for power systems was presented by the authors. | More computational time with the complex system. | |
| [8] | The authors presented real-time multi-energy demand response for highly renewable buildings. | Depended on random number for fewer generations. | |
| [9] | The authors presented metaheuristic optimization techniques for microgrid energy management. | Comfort concerns were not addressed, and peak-to-average ratio was ignored. | |
| [10] | Based on a multi-objective approach, the authors proposed energy management in microgrids, including smart homes. | Increased complexity. | |
| Incentive-Based Demand Response Programs | [11] | The authors developed Benders decomposition-based stochastic planning and operation of energy hubs taking demand response programs into account | Increased operational cost. |
| [12] | The authors introduced a two-stage demand response technique based on deviation compensation for numerous scenarios. | Execution time was high. | |
| [13] | The authors introduced scaling the economic impact of grid membership in a microgrid system using a unique metaheuristic method. | Proper implementation was not explored. | |
| [14] | The authors created a special metaheuristic method to scale the financial effects of grid involvement in a microgrid system. | Average waiting time (AWT) was not considered. | |
| [15] | The authors provided a real-time management of distributed multi-energy resources in multi-energy networks. | Complexity of the system was high. | |
| [16] | Energy consumption optimization and user comfort maximization in smart buildings using a hybrid of the firefly and genetic algorithms was discussed by the authors. | UC was not considered. | |
| [17] | The authors presented Fire-Fly-algorithm-based energy cost minimization using renewable energy sources. | End-users’ comfort was ignored. | |
| [18] | A novel machine-learning-based price forecasting for energy management systems was introduced by the authors. | Neglected integration of RESs. | |
| [19] | An optimal energy management system for university campus using the hybrid Fire-Fly Lion Algorithm (FLA) was introduced by the authors. | UC was compromised and only passive appliances were considered. | |
| [20] | An optimal scheduling strategy for multi-energy microgrids considering integrated demand response was introduced by the authors. | Network loss and ESS capacity was decreased. | |
| Price-Based Demand Response Programs | [21] | A coordinated control of hybrid ac/dc microgrids with PV wind battery under variable generation and load situations was introduced by the authors. | Implementation cost was not considered. |
| [22] | The authors proposed a home energy management system based on reinforcement learning. | UC was compromised and only passive appliances were considered. | |
| [23] | The authors proposed peer-to-peer trading with demand response using smart bidding strategy | More computational time. | |
| [24] | The authors introduced the concept, architecture, and scheduling strategies for home energy management systems. | UC was compromised and only passive appliances were considered. | |
| [25] | The authors presented a coalition-game-theory-based consensus algorithm for demand management in smart microgrids. | Peak-to-average ratio was ignored. | |
| [26] | The authors presented an optimal energy management system (EMS) for residential and industrial microgrids. | To reduce cost, UC was compromised. | |
| [27] | Critical peak-pricing-based opportunistic home energy management for demand response was presented by the authors. | To reduce cost, UC was compromised. | |
| [28] | The authors introduced Optimal Energy Management Scheme of Battery Supercapacitor-Based Bidirectional Converter for DC Microgrid Applications. | UC was compromised and only passive appliances were considered. | |
| [29] | Energy Management System in Industrial Microgrids was presented by the authors. | Needed more accuracy. | |
| [30] | The authors suggested employing heuristic optimization techniques to schedule the Home Energy Management Controller (HEMC) effectively. | Ignored UC. | |
| Incentive-Based Demand Response Programs | [31] | An optimization of demand-response-based intelligent home energy management system with binary backtracking search algorithm was presented by the authors. | More computational time. |
| [32] | The authors introduced an energy storage management of a solar photovoltaic–biomass hybrid power system. | Peak-to-average ratio was not considered. | |
| [33] | The authors proposed a novel strategy for enhanced energy management systems, which includes an AC/DC hybrid microgrid system for industries. | PAR was ignored and system complexity increased. | |
| [34] | The authors developed a novel method for PV system-based SCADA to accomplish MPPT. | The best, most cost-effective way to operate an energy management system based on ICSA was not looked into. | |
| [35] | The authors proposed an efficient optimization-algorithm-based demand side management program for smart grid residential load. | More computational time. | |
| [36] | The authors presented an optimal scheduling of residential home appliances using a hybrid grey wolf genetic algorithm optimizer. | The best, most cost-effective way to operate an energy management system based on ICSA was not looked into. | |
| [37] | The authors introduced energy consumption optimization and user comfort management in residential buildings using a bat algorithm and fuzzy logic. | More computational time. | |
| [38] | The authors presented a smart energy management system for minimizing electricity costs and peak-to-average ratio in residential areas with hybrid genetic flower pollination algorithm. | The best, most cost-effective way to operate an energy management system based on ICSA was not looked into. | |
| [39] | The authors suggested a control strategy for inverters used in environmentally friendly applications. | Nevertheless, the best, most cost-effective way to operate an energy management system based on ICSA was not looked into. | |
| [40] | A demand response program (DRP) for renewable-based microgrids (MGs) has been put up in [40] that considers the high penetration of solar and tidal energy as significant, pervasive renewable resources in the power networks. | User comfort was compromised. | |
| Price-Based Demand Response Programs | [41] | The authors suggested a residential energy management system while taking into account reliable demand response tactics and uncertainties. | Delay, user comfort, and PAR were ignored. |
| [42] | For microgrids with renewable energy sources, the authors presented an Internet-of-Energy-based optimal multi-agent control system. | System complexity increased. | |
| [43] | The authors introduced a demand side management strategy for multi-objective day-ahead scheduling considering wind energy in smart grids. | The best, most cost-effective way to operate an energy management system based on ICSA was not looked into. | |
| [44] | The authors introduced renewable energy effects on energy management based on demand response in microgrid environments. | Cost increased with increased comfort. | |
| [45] | The authors put forth a deep-reinforcement-learning-based energy management system for microgrids. | Daily PAR increased. | |
| [46] | The authors presented a particle swarm optimization model predictive control for microgrid energy management. | User comfort and privacy issues. | |
| [47] | The authors presented a centralized neighborhood energy management with coordinated smart home energy sharing model for neighborhood smart homes, which are integrated within house renewable energy resources and energy storage systems. | System complexity increased. | |
| [48] | An energy management of microgrids with a smart charging strategy for electric vehicles using an improved RUNge Kutta Optimizer (RUN) was introduced by the authors. | AWT for UC was not taken into account. | |
| [49] | The authors proposed four new, more useful research models in four situations to evaluate peak demand. The recommended system is based on the assumption that there are a finite number of devices in the study area, and it expresses arrivals or power needs through a quasi-random process. | System complexity increased. | |
| [50] | The authors suggested a distributed method that focuses on organizing the demand management problem of planning the problem of smart devices for sparing load change. Customers’ discomfort was decreased through the load shifting approach of sparsity. | Real-time forecasting was not considered. | |
| Incentive-Based Demand Response Programs | [51] | The IoT-based bald eagle search optimization algorithm was used by the authors to suggest solutions for day-ahead scheduling issues. | Daily PAR increased. |
| [52] | The authors proposed to develop the residential microgrid (RMG) cloud-based Multi Agent Framework (MAF) for smart grid culture. The presented MAS is composed of intelligent home agents and a microgrid designed to alleviate peak load and reduce energy costs of intelligent households. | RES not integrated. | |
| [53] | The authors introduced a coordinated optimization scheduling operation of integrated energy system considering demand response and carbon trading mechanism. | System complexity increased. | |
| [54] | The author implemented an islanded microgrid framework P2P construction. The multi-layered and multi-agent procedures and designs that achieve this P2P construction are several goals. The agent with communication and computation capabilities can simultaneously run these multi-layer control-related processes. | Requirements of the customers for reliable power grids were not considered. | |
| [55] | The authors looked at effective DSM methods for reducing the peak-to-average energy consumption ratio from the grid. To find the most effective load control strategy to level the load curve, they examine the trend of energy use, power costs, weather, and other factors. It offers a genetic method for controlling energy. | Computational time was not practical. | |
| [56] | The authors introduced a SCADA-controlled smart home utilizing a Raspberry Pi3, but they did not look into the most advantageous way to operate an energy management system based on ICSA. | The user did not have ways of handling the constraints. | |
| [57] | Utilizing both cloud servers and fog nodes, the authors created a hybrid cloud and fog system. Using the free and open source Constricted Application Protocol (CoAP) and the cloud service ThingSpeak, they put their framework into use on a Wi-Fi IoT board. | Daily PAR increased. | |
| [58] | The authors introduced EMS of on-grid/off-grid utilizing ANFI scheme; however, they did not take into account data processing and storage using the Thing-Speak platform. | Cost minimization was not considered. | |
| [59] | The architecture framing, design, and implementation of an IoT and an electronic Cloud computer were provided by the authors. This computer gives a consumer recharge profile for remote access by utilities and users. Companies may manage and provide incentives and persuade customers to change their energy usage thanks to consumer load profiles. | Cannot be applied to different building types involving a higher number of appliances. | |
| [60] | Demand response was used to create and implement a multi-agent network control system for delivery networks. In order to promote transactions between DSOs (distribution network operators) and distribution network operators, this project aims to provide dynamic boards as a helpful and effective tool. | Daily PAR increased. | |
| Price-Based Demand Response Programs | [61] | The authors introduced hierarchical EMS based on optimization. | Expensive for small-scale residential users. |
| [62] | The flexibility possibilities of commercial and residential contexts were combined by the authors through the creation of a brand-new agent-based framework. This concept calls for a central demand response provider (DRP) to coordinate the demand aggregators’ response plans for the commercial and residential sectors (IDRA, RDRA). | System complexity increased. | |
| [63] | A multi-objective issue was provided by the authors, and its resolution was based on an evolutionary algorithm and a task management technique. One of the many goals in the issue is a real-time pricing (RTP) response to demand. The reduction of customer annoyance and daily energy costs were two goals that were taken into account. | Only RTP was used. | |
| [64] | The authors established dynamic coordination between appliances and dwellings to maximize energy efficiency in smart buildings. | The authors did not use the Improved Cockroach Swarm Algorithm Approach to minimize the cost. | |
| [65] | The authors proposed hierarchical model predictive control for islanded and grid-connected microgrids with wind generation and hydrogen energy storage systems. | The authors did not use the Improved Cockroach Swarm Algorithm Approach to minimize the cost. | |
| [66] | The authors have launched a smart homes Energy Management Framework (EMS). This device communicates with a specific IP address IoT module leading to a large network of wireless appliances on every home computer. | Daily PAR increased. | |
| [67] | The authors introduced a new IoT-enabled trust-distributed EMS; however, optimization based on ICSA was not investigated. | More computational time. | |
| [68] | A Binary Backtracking Search Algorithm (BBSA) was recommended as a real-time, optimal time schedule controller for HEMS to manage energy consumption. BBSA provides optimal schedules for domestic equipment to reduce overall demand and schedule household appliances operating at specific times of the day. | Neglected theUC. | |
| [69] | The authors proposed an optimal load-shedding scheme using a grasshopper optimization algorithm for islanded power systems with distributed energy resources. | Depended on random number for fewer generations. | |
| [70] | The authors suggested a strategy based on Q-Learning algorithms called “home energy management as a service.” However, optimization based on ICSA was not examined. | More computational time. | |
| Incentive-Based Demand Response Programs | [71] | The authors presented a ground-breaking real-time electricity scheduling for a home energy management system using the Internet of Energy. | Ignored the electricity cost and PAR. |
| [72] | The authors introduced a brand-new power management system as a fog computing network service. The fog computing platform’s implementation satisfied requirements for flexibility, interoperability, accessibility, data protection, and real-time energy management. | System complexity increased. | |
| [73] | The authors introduced a paradigm for self-learning home administration. The IoT concepts were implemented on a multi-agent system platform for agent communication and interaction. | Numerous appliances were taken into account in an extensive system, which made the system difficult. | |
| [74] | An efficient energy management in smart grid considering demand response program and renewable energy sources was introduced by the authors. | They did not address the UC. | |
| [75] | A sophisticated energy management technique for microgrids with a real-time monitoring interface was introduced by the authors. | More computational time. | |
| [76] | The authors introduced consensual negotiation-based decision making for connected appliances in smart home management systems. | UC was compromised. | |
| [77] | The authors introduced a new communication platform for smart EMS using mixed-integer linear programming. | An energy management system based on ICSA was not looked into. | |
| [78] | The authors introduced demand response program for efficient demand-side management in smart grid considering renewable energy sources. | The authors did not use the Improved Cockroach Swarm Algorithm Approach to minimize the cost. | |
| [79] | The authors introduced the real-time opportunistic energy-efficient scheduling of home appliances for demand side management using evolutionary techniques. | The best, most cost-effective way to operate an energy management system based on ICSA was not looked into. | |
| [80] | The authors presented an enhancing demand side management using evolutionary techniques in smart grid. | The authors did not use the Improved Cockroach Swarm Algorithm Approach to minimize the cost. | |
| [81] | The authors presented an idea on optimizing energy consumption with combined operations of microgrids for demand side management in smart homes. | The best, most cost-effective way to operate an energy management system based on ICSA was not looked into. | |
| [82] | The authors introduced a novel economic dispatch in the stand-alone system using an improved butterfly optimization algorithm. | An energy management system based on ICSA was not looked into. | |
| Most significant contributions of our work |
| Investigating a secure cloud-based platform for a multi-agent hybrid AC/DC MG is considered our future work. |
| Hours | Without Correction | Bacterial Foraging Optimization Algorithm [92] | Improved Cockroach Swarm Algorithm |
|---|---|---|---|
| 1 | 0.8325 | 20.90278 | 22.20814 |
| 2 | 0.8325 | 22.5959 | 22.62476 |
| 3 | 0.8325 | 22.8845 | 22.7661 |
| 4 | 0.8325 | 22.7809 | 21.7005 |
| 5 | 15.6732 | 22.86822 | 19.86826 |
| 6 | 18.5666 | 22.92446 | 19.43832 |
| 7 | 27.2875 | 15.04272 | 12.0435 |
| 8 | 41.2883 | 14.09256 | 11.0852 |
| 9 | 32.7043 | 17.9376 | 17.84806 |
| 10 | 12.6725 | 16.45168 | 18.22842 |
| 11 | 10.1898 | 12.54522 | 13.96528 |
| 12 | 17.1088 | 17.9709 | 14.71786 |
| 13 | 37.4662 | 18.8145 | 16.7425 |
| 14 | 47.3785 | 16.4835 | 16.93712 |
| 15 | 37.8325 | 22.88228 | 24.8825 |
| 16 | 40.7 | 22.84306 | 23.78804 |
| 17 | 23.4173 | 21.07372 | 23.73846 |
| 18 | 2.516 | 23.6652 | 23.54976 |
| 19 | 9.0465 | 24.0463 | 21.4896 |
| 20 | 39.4975 | 26.77986 | 22.7698 |
| 21 | 32.005 | 29.15674 | 26.66738 |
| 22 | 28.5825 | 23.0769 | 26.73694 |
| 23 | 10.0825 | 18.2521 | 21.682 |
| 24 | 5.55 | 16.8239 | 27.417 |
| Hours | Without Correction | Bacterial Foraging Optimization Algorithm [92] | Improved Cockroach Swarm Algorithm |
|---|---|---|---|
| 1 | 8.183475 | 205.4743274 | 218.3060162 |
| 2 | 7.184475 | 195.002617 | 195.2516788 |
| 3 | 7.384275 | 202.985515 | 201.935307 |
| 4 | 9.99 | 273.3708 | 260.406 |
| 5 | 144.036708 | 210.1589418 | 182.5893094 |
| 6 | 227.812182 | 281.2831242 | 238.5081864 |
| 7 | 564.578375 | 311.2338768 | 249.180015 |
| 8 | 1107.352206 | 377.9624592 | 297.305064 |
| 9 | 894.462605 | 490.59336 | 488.144441 |
| 10 | 219.360975 | 284.7785808 | 315.5339502 |
| 11 | 167.316516 | 205.9925124 | 229.3098976 |
| 12 | 281.268672 | 295.441596 | 241.9616184 |
| 13 | 606.577778 | 304.606755 | 271.061075 |
| 14 | 654.297085 | 227.637135 | 233.9016272 |
| 15 | 335.574275 | 202.9658236 | 220.707775 |
| 16 | 339.845 | 190.739551 | 198.630134 |
| 17 | 202.559645 | 182.287678 | 205.337679 |
| 18 | 23.5246 | 221.26962 | 220.190256 |
| 19 | 73.367115 | 195.015493 | 174.280656 |
| 20 | 325.854375 | 220.933845 | 187.85085 |
| 21 | 259.2405 | 236.169594 | 216.005778 |
| 22 | 232.66155 | 187.845966 | 217.6386916 |
| 23 | 81.970725 | 148.389573 | 176.27466 |
| 24 | 46.287 | 140.311326 | 228.65778 |
| Total Cost (cent/day) | Improvement (%) | |
|---|---|---|
| Without corrective method | 6820.690112 | |
| Using BFOA method in reference [92] | 5792.45007 | 17.751% |
| Using ICSA method | 4668.968446 | 46.085% |
Disclaimer/Publisher’s Note: The statements, opinions and data contained in all publications are solely those of the individual author(s) and contributor(s) and not of MDPI and/or the editor(s). MDPI and/or the editor(s) disclaim responsibility for any injury to people or property resulting from any ideas, methods, instructions or products referred to in the content. |
© 2023 by the authors. Licensee MDPI, Basel, Switzerland. This article is an open access article distributed under the terms and conditions of the Creative Commons Attribution (CC BY) license (https://creativecommons.org/licenses/by/4.0/).
Share and Cite
Alhasnawi, B.N.; Jasim, B.H.; Jasim, A.M.; Bureš, V.; Alhasnawi, A.N.; Homod, R.Z.; Alsemawai, M.R.M.; Abbassi, R.; Sedhom, B.E. A Multi-Objective Improved Cockroach Swarm Algorithm Approach for Apartment Energy Management Systems. Information 2023, 14, 521. https://doi.org/10.3390/info14100521
Alhasnawi BN, Jasim BH, Jasim AM, Bureš V, Alhasnawi AN, Homod RZ, Alsemawai MRM, Abbassi R, Sedhom BE. A Multi-Objective Improved Cockroach Swarm Algorithm Approach for Apartment Energy Management Systems. Information. 2023; 14(10):521. https://doi.org/10.3390/info14100521
Chicago/Turabian StyleAlhasnawi, Bilal Naji, Basil H. Jasim, Ali M. Jasim, Vladimír Bureš, Arshad Naji Alhasnawi, Raad Z. Homod, Majid Razaq Mohamed Alsemawai, Rabeh Abbassi, and Bishoy E. Sedhom. 2023. "A Multi-Objective Improved Cockroach Swarm Algorithm Approach for Apartment Energy Management Systems" Information 14, no. 10: 521. https://doi.org/10.3390/info14100521
APA StyleAlhasnawi, B. N., Jasim, B. H., Jasim, A. M., Bureš, V., Alhasnawi, A. N., Homod, R. Z., Alsemawai, M. R. M., Abbassi, R., & Sedhom, B. E. (2023). A Multi-Objective Improved Cockroach Swarm Algorithm Approach for Apartment Energy Management Systems. Information, 14(10), 521. https://doi.org/10.3390/info14100521


