Sign in to use this feature.

Years

Between: -

Subjects

remove_circle_outline
remove_circle_outline
remove_circle_outline
remove_circle_outline
remove_circle_outline
remove_circle_outline
remove_circle_outline
remove_circle_outline
remove_circle_outline

Journals

remove_circle_outline
remove_circle_outline
remove_circle_outline
remove_circle_outline
remove_circle_outline
remove_circle_outline
remove_circle_outline
remove_circle_outline
remove_circle_outline
remove_circle_outline
remove_circle_outline
remove_circle_outline
remove_circle_outline
remove_circle_outline
remove_circle_outline
remove_circle_outline
remove_circle_outline
remove_circle_outline
remove_circle_outline
remove_circle_outline
remove_circle_outline
remove_circle_outline
remove_circle_outline
remove_circle_outline

Article Types

Countries / Regions

remove_circle_outline
remove_circle_outline
remove_circle_outline
remove_circle_outline
remove_circle_outline
remove_circle_outline
remove_circle_outline
remove_circle_outline

Search Results (5,636)

Search Parameters:
Keywords = anticancer properties

Order results
Result details
Results per page
Select all
Export citation of selected articles as:
27 pages, 9685 KB  
Article
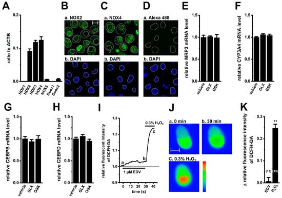
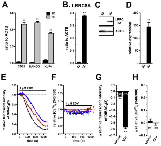
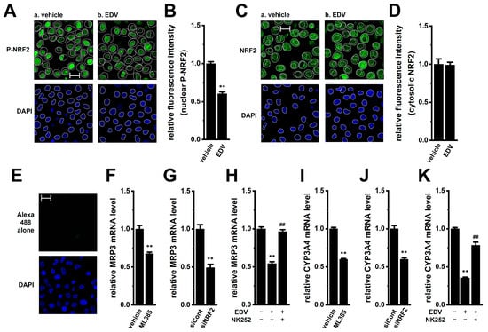
LRRC8A Inhibition Overcomes Chemoresistance by Downregulating MRP3 and CYP3A4 in the 3D Spheroid Model of Human Breast Cancer Cells
by Ryo Otsuka, Junko Kajikuri, Miki Matsui, Hiroaki Kito, Ayano Kitahara, Hinako Mitsui, Yohei Yamaguchi, Tomoka Hisada, Tatsuya Toyama and Susumu Ohya
Int. J. Mol. Sci. 2026, 27(6), 2646; https://doi.org/10.3390/ijms27062646 - 13 Mar 2026
Abstract
Leucine-rich repeat-containing 8A (LRRC8A; also known as SWELL1), the essential subunit of volume-regulated anion channels (VRACs), is amplified in multiple malignancies and has been implicated in tumor progression and therapeutic resistance. Three-dimensional (3D) cancer spheroids have been well-established as in vitro models that [...] Read more.
Leucine-rich repeat-containing 8A (LRRC8A; also known as SWELL1), the essential subunit of volume-regulated anion channels (VRACs), is amplified in multiple malignancies and has been implicated in tumor progression and therapeutic resistance. Three-dimensional (3D) cancer spheroids have been well-established as in vitro models that recapitulate characteristics of tumor stemness and intrinsic drug resistance. In the present study, spheroid formation in human breast cancer cell lines, YMB-1 and MDA-MB-468, conferred resistance to multiple anticancer drugs, including doxorubicin (DOX), gemcitabine (GEM), and 5-fluorouracil (5-FU), thereby mimicking the characteristic properties of breast cancer stem-like cells. LRRC8A expression was upregulated in 3D spheroids compared with adherent 2D monolayers, and its pharmacological inhibition induced membrane hyperpolarization accompanied by intracellular Cl accumulation. Inhibition of LRRC8A significantly sensitized spheroids to DOX, GEM, and 5-FU. Spheroid formation increased the expression of multidrug resistance-related protein 3 (MRP3) and the drug-metabolizing enzyme cytochrome P450 3A4 (CYP3A4), whereas LRRC8A inhibition suppressed their expression. The transcriptional upregulation of MRP3 and CYP3A4 was mediated through the NRF2–CEBPB/D transcriptional axis. Collectively, these findings suggest that LRRC8A inhibition may represent a therapeutic strategy to overcome chemoresistance by repressing MRP3 and/or CYP3A4 expression in breast cancer stem cells. Full article
(This article belongs to the Collection Feature Papers Collection in Biochemistry)
Show Figures

Figure 1

23 pages, 2093 KB  
Article
Adjuvant Activity and Resistance-Modifying Capacity of a Novel Heterocyclic Hydrazone Derived from the Drug Hydralazine in NorA and MepA Efflux Pumps of Staphylococcus aureus
by Milena Oliveira Andrade Moreira, Karla Susanna Tavares Grangeiro Belém, Janaina Esmeraldo Rocha, Davi Ramalho Furtado, Gildenia Alves de Araújo, Ana Joyce Morais Bento, Jessica Bezerra Maciel, Jesyka Macêdo Guedes, Jaiza Maria Lima Dias, Henrique Douglas Melo Coutinho, Francisco das Chagas Lima Pinto, Emmanuel Silva Marinho, Marcia Machado Marinho, Alexandre Magno Rodrigues Teixeira, Walter José Peláez and Hélcio S. dos Santos
Drugs Drug Candidates 2026, 5(1), 23; https://doi.org/10.3390/ddc5010023 - 12 Mar 2026
Abstract
Background/Objectives: Hydrazones are organic compounds with the general structure R2C=NNHR1, distinguished by their versatility and modifiability, and are widely used in various applications due to their physicochemical and biological properties. They exhibit anticancer, anti-inflammatory, antibiofilm, and antibacterial activities. Antibiotic-resistant [...] Read more.
Background/Objectives: Hydrazones are organic compounds with the general structure R2C=NNHR1, distinguished by their versatility and modifiability, and are widely used in various applications due to their physicochemical and biological properties. They exhibit anticancer, anti-inflammatory, antibiofilm, and antibacterial activities. Antibiotic-resistant bacteria pose a serious public health threat, employing mechanisms such as enzymatic inactivation and efflux pumps. This study evaluated the antibacterial activity of the hydrazone HDZH1,4BENZ, a hydralazine-derived compound, as well as its potential adjuvant effect in combination with antibiotics against Staphylococcus aureus strains expressing efflux pumps. Methods: The strains used were 1199B (NorA efflux pump-expressing) and K2068 (MepA efflux pump-expressing). All assays were conducted using the broth microdilution method in Brain Heart Infusion (BHI) medium. Initially, the intrinsic antibacterial activity of the compound was determined. Subsequently, modulation assays were performed to evaluate its potential effect on efflux pump activity, with a standard efflux pump inhibitor included as a positive control. Results: Although HDZH1,4BENZ did not demonstrate significant direct antibacterial activity, the results indicate that this hydrazone exerts a notable inhibitory effect on the NorA (Norfloxacin resistance efflux pump A) and MepA (Multidrug efflux protein A) efflux pumps in S. aureus, thereby enhancing the efficacy of antibacterial agents. Conclusions: The activity of the hydrazone was comparable to that of chlorpromazine, suggesting that it may represent a promising alternative in the fight against antibiotic-resistant bacterial infections. Full article
(This article belongs to the Collection Heterocycles in Drug Discovery)
Show Figures

Figure 1

37 pages, 2417 KB  
Review
A Review on the Botany, Phytochemical Constituents, Pharmacological Activities, Toxicology, and Quality Control of the Medicinal Fungus Lasiosphaera calvatia
by Congyao Wang and Zhuying Li
Molecules 2026, 31(6), 948; https://doi.org/10.3390/molecules31060948 - 12 Mar 2026
Abstract
Lasiosphaera calvatia (LC), referring to the dry fruiting bodies of certain puffball fungi, has been extensively used in traditional Chinese medicine (TCM). Documented in the Mingyi Bielu, its traditional medicinal properties encompass clearing heat, detoxification, reducing swelling, and stopping bleeding. Modern applications include [...] Read more.
Lasiosphaera calvatia (LC), referring to the dry fruiting bodies of certain puffball fungi, has been extensively used in traditional Chinese medicine (TCM). Documented in the Mingyi Bielu, its traditional medicinal properties encompass clearing heat, detoxification, reducing swelling, and stopping bleeding. Modern applications include promoting wound healing, anti-cancer therapy, lowering blood sugar, relieving coughs, and combating HIV, among others. This comprehensive review explores the evolving scientific understanding of LC, covering its botany, traditional use, phytochemistry, pharmacology, toxicology, and quality control. A wide range of chemical components, including steroids, phenolics, volatile compounds, amino acids, polysaccharides, and polypeptides, have been isolated and identified using diverse analytical techniques. Among these, sterols (particularly ergosterol derivatives), polysaccharides, and polypeptides are considered the major bioactive constituents. The active ingredients of LC are associated with relatively few side effects, a characteristic that supports its use in pediatric populations and underscores its significant research potential. These findings validate the traditional uses of LC and lay the groundwork for further scientific exploration. The sources utilized in this study encompass Web of Science, PubMed, CNKI site, the Chinese Pharmacopoeia, and doctoral and master’s theses. Full article
(This article belongs to the Section Natural Products Chemistry)
Show Figures

Figure 1

62 pages, 8513 KB  
Review
Anti-Inflammatory Activity of Cyclic Imide Derivatives
by Aleksandra Redzicka, Beata Tylińska and Anna Wójcicka
Pharmaceuticals 2026, 19(3), 457; https://doi.org/10.3390/ph19030457 - 11 Mar 2026
Viewed by 50
Abstract
Imide derivatives constitute an interesting group of compounds exhibiting broad biological activity. Structures containing the imide moiety [–CO–N(R)–CO–] occur in both natural and synthetic compounds. Several drugs containing an imide moiety are in therapeutic use. In this review, we present the structures and [...] Read more.
Imide derivatives constitute an interesting group of compounds exhibiting broad biological activity. Structures containing the imide moiety [–CO–N(R)–CO–] occur in both natural and synthetic compounds. Several drugs containing an imide moiety are in therapeutic use. In this review, we present the structures and describe the effects of cyclic imide derivatives, which primarily exhibit anti-inflammatory activity. Some of the presented derivatives have been studied in detail, and their additional analgesic, anticancer, and antibacterial effects have been described. The relative neuroprotective properties of imide derivatives are also described, as are reports of their effect on lowering cholesterol and triglyceride levels. In this review, we discuss monocyclic imide derivatives (succinimide, glutarimide, maleimide, and hydantoin), bicyclic derivatives (e.g., phthalimide), and polycyclic imides. Full article
Show Figures

Graphical abstract

27 pages, 423 KB  
Review
The Wild Plants from the Family Asteraceae That Are Traditionally Used for Food in Sicily and Bulgaria and Their Health Benefits
by Ekaterina Kozuharova, Giuseppe Antonio Malfa, Rosaria Acquaviva, Vivienne Spadaro, Iliana Ionkova, Giancarlo Statti and Francesco M. Raimondo
Foods 2026, 15(6), 988; https://doi.org/10.3390/foods15060988 - 11 Mar 2026
Viewed by 37
Abstract
This study examines 36 wild Asteraceae species that are traditionally used as food in Sicily and Bulgaria, highlighting their ethnobotanical, nutritional, and pharmacological relevance. Some taxa, such as Cichorium intybus, Silybum marianum, Artemisia vulgaris, Taraxacum officinale, and Tussilago farfara [...] Read more.
This study examines 36 wild Asteraceae species that are traditionally used as food in Sicily and Bulgaria, highlighting their ethnobotanical, nutritional, and pharmacological relevance. Some taxa, such as Cichorium intybus, Silybum marianum, Artemisia vulgaris, Taraxacum officinale, and Tussilago farfara, are integral to the Mediterranean and Balkan diets, enhancing nutrition through their fiber, minerals, and bioactive compounds. This ethnobotanical survey revealed a clear geographic pattern in species usage: 13 species were found to be consumed solely in Bulgaria, 18 solely in Sicily, and five species in both regions. The distribution highlights the existence of shared culinary traditions that have been distinctly adapted to the unique ecological conditions present in each locale. The main metabolite classes identified include flavonoids, phenolic acids, lignans, and sesquiterpene lactones, all of which are associated with antioxidant, anti-inflammatory, hypolipidemic, and anticancer properties. Specific taxa within the investigated group were found to contain alkaloids that warrant toxicological attention. Some species within the studied group contain alkaloids that may pose toxicity risks. T. farfara is known to accumulate pyrrolizidine alkaloids, which are associated with liver damage and potential genotoxic effects, highlighting the importance of thorough toxicological evaluations before recommending these plants for consumption. This study also demonstrates how common culinary processes, such as boiling and blanching, significantly impact the concentration, stability, and safety profile of these bioactive compounds. Overall, the research supports the promotion of wild Asteraceae species as valuable and sustainable nutritional and nutraceutical resources. This approach aligns with efforts to preserve biodiversity and maintain traditional Mediterranean and Balkan food practices, integrating both ecological and cultural sustainability. Full article
(This article belongs to the Section Plant Foods)
Show Figures

Figure 1

24 pages, 11314 KB  
Article
A Novel Green Synthesis Method of Copper Nanoparticles and Their Biological Effects on Cancer and Normal Cells
by Maria-Alexandra Pricop, Adina Negrea, Ioan Bogdan Pascu, Mihaela Ciopec, Petru Negrea, Iustina-Mirabela Cristea, Călin Adrian Tatu and Alexandra Ivan
Int. J. Mol. Sci. 2026, 27(6), 2559; https://doi.org/10.3390/ijms27062559 - 11 Mar 2026
Viewed by 49
Abstract
Copper-based nanoparticles (Cu-based NPs) represent a major focus in nanomedicine due to their unique physicochemical properties and excellent biocompatibility. In this paper, we present an interdisciplinary study bridging engineering and biomedical sciences by employing a novel synthesis approach to produce highly stable and [...] Read more.
Copper-based nanoparticles (Cu-based NPs) represent a major focus in nanomedicine due to their unique physicochemical properties and excellent biocompatibility. In this paper, we present an interdisciplinary study bridging engineering and biomedical sciences by employing a novel synthesis approach to produce highly stable and uniformly dispersed spherical copper nanoparticles (CuNPs), which were subsequently tested for their cytotoxic effects on SKBR3 and MSC human cells. The synthesis of CuNPs was performed in the presence of the complexing agent trisodium citrate (TSC), while starch was used for the chemical reduction step. Characterization of the Cu-based NPs via UV–Vis, FT-IR, Mie theory, DLS and SEM confirmed their nanoscale structure. The obtained CuNPs were subsequently assessed for their biological effects and cytotoxic responses induced in normal and SKBR3 cancer cell lines. The SKBR3 cell line showed a dose-dependent decrease in the cell index and a higher proportion of apoptotic cells compared to normal MSCs, with apoptosis representing the dominant mode of cell death. Although SKBR3 cells appeared to mount an antioxidant response against CuNP oxidative stress, the response was insufficient to counteract the apoptotic progression. In comparison, MSCs showed a greater resilience to CuNP-induced cellular stress. By promoting oxidative stress and disrupting the antioxidant defense system of cancer cells, CuNPs exhibit promising anti-cancer properties. Full article
(This article belongs to the Section Molecular Nanoscience)
Show Figures

Graphical abstract

39 pages, 3320 KB  
Review
Phytic Acid and Its Derivatives as Valuable Flame Retardants for Polymer Systems: Current State of the Art and Perspectives
by Aurelio Bifulco and Giulio Malucelli
Polymers 2026, 18(6), 671; https://doi.org/10.3390/polym18060671 - 10 Mar 2026
Viewed by 61
Abstract
Phytic acid (myo-inositol hexakisphosphate) and its salts, including iron, aluminum, sodium, and lanthanum phytate, are perhaps the most recent discovery in the field of bio-sourced flame retardants. Phytic acid can be extracted from sustainable resources, such as beans, cereals, and oilseeds. Its high [...] Read more.
Phytic acid (myo-inositol hexakisphosphate) and its salts, including iron, aluminum, sodium, and lanthanum phytate, are perhaps the most recent discovery in the field of bio-sourced flame retardants. Phytic acid can be extracted from sustainable resources, such as beans, cereals, and oilseeds. Its high phosphorus content (28 wt.% based on molecular weight) organized into six phosphate groups justifies the growing interest this biomolecule has attracted over the last decade in various sectors (as a corrosion inhibitor, antioxidant, and anticancer additive, among others). In addition, when exposed to a flame or an irradiative heat flux, phytic acid is a highly efficient dehydrating and char-forming agent. It also contributes to excellent flame-retardant properties when combined with other carbon sources, such as chitosan, or nitrogen-containing additives, including melamine, urea, and polyethyleneimine. This paper reviews the most recent advances in using phytic acid and its derivatives to design effective flame-retardant systems for textiles, bulk polymers, and foams. It also provides perspectives on possible future developments and implementations. Full article
(This article belongs to the Section Polymer Analysis and Characterization)
Show Figures

Graphical abstract

26 pages, 7234 KB  
Article
Discovery of a Novel Coumarin/Thiazole Chalcone Hybrid as a Potent Dual Inhibitor of Tubulin and Carbonic Anhydrases IX & XII with Promising Anti-Proliferative Activity
by Basima A. A. Saleem, Ashraf A. Qurtam, Mohamed Ahmed, Raed Fanoukh Aboqader Al-Aouadi, Ali Abdulrazzaq Abdulhussein Alrikabi, Helal F. Hetta, Stefan Bräse, Ghallab Alotaibi, Abdullah Alkhammash and Sara Mahmoud Farhan
Molecules 2026, 31(6), 917; https://doi.org/10.3390/molecules31060917 - 10 Mar 2026
Viewed by 142
Abstract
Multitarget-directed ligands offer a promising strategy for overcoming tumor complexity through simultaneous modulation of complementary oncogenic pathways. In this work, a novel (E)-6-(3-(4-methyl-2-thioxo-2,3-dihydrothiazol-5-yl)-3-oxoprop-1-en-1-yl)-2H-chromen-2-one (compound 6) was synthesized and evaluated as a dual inhibitor of tubulin polymerization and tumor-associated carbonic anhydrases [...] Read more.
Multitarget-directed ligands offer a promising strategy for overcoming tumor complexity through simultaneous modulation of complementary oncogenic pathways. In this work, a novel (E)-6-(3-(4-methyl-2-thioxo-2,3-dihydrothiazol-5-yl)-3-oxoprop-1-en-1-yl)-2H-chromen-2-one (compound 6) was synthesized and evaluated as a dual inhibitor of tubulin polymerization and tumor-associated carbonic anhydrases (CAs) IX and XII. Compound 6 displayed potent antiproliferative activity, particularly against MDA-MB-231 triple-negative breast cancer cells (IC50 = 0.37 µM), with excellent selectivity toward non-tumorigenic cells. Mechanistic studies demonstrated strong tubulin polymerization inhibition (IC50 = 3.40 ± 0.09 µM) and submicromolar inhibition of CA IX (IC50 = 0.102 ± 0.005 µM) and CA XII (IC50 = 0.213 ± 0.004 µM), accompanied by downregulation of CA-IX and CA-XII protein expression. Cellular investigations revealed pronounced G2/M phase arrest and apoptosis induction via mitochondrial signaling and caspase activation. Anti-angiogenic activity was supported by inhibition of endothelial migration and concentration-dependent suppression of VEGFR-2 (Tyr1175) phosphorylation in HUVEC cells. Human liver microsomal assays indicated measurable metabolic stability, while molecular docking and in silico ADMET predictions supported target engagement and drug-like properties. Collectively, these findings identify compound 6 as a promising multitarget anticancer lead integrating antimitotic, metabolic, and anti-angiogenic mechanisms. Full article
(This article belongs to the Section Medicinal Chemistry)
Show Figures

Figure 1

22 pages, 6898 KB  
Article
Improved Anticancer Properties of Silver Nanoparticles by Albumin Coating in Prostate Cancer Cell Lines: An In Vitro Study
by Leila Zareian Baghdadabad, Iman Menbari Oskouie, Seyed Reza Yahyazadeh, Pedram Golmohammadi, Rahil Mashhadi, Mahdi Khoshchehreh and Seyed Mohammad Kazem Aghamir
Pharmaceutics 2026, 18(3), 338; https://doi.org/10.3390/pharmaceutics18030338 - 10 Mar 2026
Viewed by 155
Abstract
Background: Silver nanoparticles (AgNPs) trigger apoptosis in cancer cells, while albumin nanoparticles enable effective drug delivery. This study compares the antitumor and cytotoxic effects of albumin-coated AgNPs (AgNPs-Alb) versus AgNPs on human prostate cancer cell lines. Method: AgNPs-Alb were synthesized and [...] Read more.
Background: Silver nanoparticles (AgNPs) trigger apoptosis in cancer cells, while albumin nanoparticles enable effective drug delivery. This study compares the antitumor and cytotoxic effects of albumin-coated AgNPs (AgNPs-Alb) versus AgNPs on human prostate cancer cell lines. Method: AgNPs-Alb were synthesized and tested against PC3 and LNCaP prostate cancer cell lines. Characterization via Transmission Electron Microscopy (TEM), Dynamic Light Scattering (DLS), and Ultraviolet-Visible (UV-Vis) spectroscopy confirmed their properties. IC50 values were determined using MTT assay, with apoptosis assessed by Annexin-V/PI staining. DNA cell cycle was analyzed by PI staining. Migration, proliferation, and nuclear morphology were evaluated through scratch-wound, colony-forming, and Hoechst staining assays. Gene expression of Snail, E-cadherin, VEGF-C, VEGF-A, Bcl2, Bax, and P53 was analyzed using real-time PCR. Results: The IC50 values for AgNPs and AgNPs-Alb were 48 μM and 32 μM in PC3 cells, and 110 μM and 95 μM in LNCaP cells, respectively. AgNPs-Alb significantly inhibited PC3 cell migration compared to AgNPs (p < 0.001) and Bicalutamide (p < 0.0001). In both cell lines, AgNPs-Alb significantly reduced colony formation compared to AgNPs and Bicalutamide (p < 0.05). Flow cytometry revealed a higher percentage of apoptotic cells in PC3 with AgNPs-Alb treatment compared to AgNPs and Bicalutamide. In LNCaP cells, AgNPs-Alb induced a significantly higher percentage of Sub-G1 cells. AgNPs-Alb treatment caused greater mRNA suppression of VEGF-A and a higher Bax/Bcl2 ratio in PC3 and LNCaP cells (p < 0.05). Additionally, a significant increase in P53 and E-cadherin, alongside a decrease in VEGF-C expression in LnCAP cells, was observed (p < 0.05). Conclusions: This study suggests that AgNPs-Alb have stronger anticancer and cytotoxic effects compared to AgNPs alone against PCa cell lines and higher effects were observed on PC3 cells compared to LnCAP cells. Full article
(This article belongs to the Section Nanomedicine and Nanotechnology)
Show Figures

Figure 1

68 pages, 5503 KB  
Review
Tides of Promise: Sponge-Derived Marine Natural Products in Southeast Asia
by Lik Tong Tan, Clarissa Widyantoro and Novriyandi Hanif
Molecules 2026, 31(5), 914; https://doi.org/10.3390/molecules31050914 - 9 Mar 2026
Viewed by 144
Abstract
Southeast Asia (SEA) harbors one of the world’s richest reservoirs of marine biodiversity, offering immense potential for natural product discovery. This review presents a comprehensive survey of sponge-derived marine natural products (MNPs), with notable activity, reported from SEA over the past two decades, [...] Read more.
Southeast Asia (SEA) harbors one of the world’s richest reservoirs of marine biodiversity, offering immense potential for natural product discovery. This review presents a comprehensive survey of sponge-derived marine natural products (MNPs), with notable activity, reported from SEA over the past two decades, highlighting their chemical diversity, biological activities and regional research trends. Analysis of the past two decades of MNPs data reveals that sponges (Phylum Porifera) remain the dominant source of new MNPs, representing nearly half of all discoveries in the region. Indonesia, Vietnam, and Thailand are leading contributors, with Indonesia exhibiting the highest productivity but limited local research leadership. The South China Sea and Indonesian archipelagos emerge as biodiversity and bioprospecting hotspots, yet large areas remain underexplored. Bioactive metabolites isolated from SEA sponges demonstrate potent anticancer, antimicrobial, anti-inflammatory, antiviral and enzyme-inhibitory properties, underscoring their value for pharmaceutical innovation. Despite this promise, uneven research capacity, infrastructure gaps and environmental degradation constrain sustainable exploitation. By consolidating recent advances in lead compound development and identifying key taxonomic as well as geographic priorities, this review strengthens the scientific foundation for marine drug discovery in SEA and supports integration of bioprospecting with regional Blue Economy and biodiversity conservation agendas and programs. Full article
(This article belongs to the Section Natural Products Chemistry)
Show Figures

Graphical abstract

23 pages, 1864 KB  
Article
Harnessing Substituted 4-Chlorothieno[2,3-b]pyridine as a New Cap for Potent and Selective Antiproliferative HDAC Inhibitors
by Mostafa M. Badran, Berkay Beyri, Hiroshi Tateishi, Kazunori Shimagaki, Akiko Nakata, Akihiro Ito, Nao Nishimura, Samar H. Abbas, Mohamed Abdel-Aziz, Masami Otsuka, Minoru Yoshida, Mikako Fujita, Stefan Bräse and Mohamed O. Radwan
Pharmaceuticals 2026, 19(3), 442; https://doi.org/10.3390/ph19030442 - 9 Mar 2026
Viewed by 160
Abstract
Background: Inhibition of histone deacetylase is a highly sought-after objective in the fight against cancer. Thus, the development of innovative HDAC inhibitors with significantly higher potency than SAHA against specific cancer cell types represents complex and demanding work. Method: The utilization of the [...] Read more.
Background: Inhibition of histone deacetylase is a highly sought-after objective in the fight against cancer. Thus, the development of innovative HDAC inhibitors with significantly higher potency than SAHA against specific cancer cell types represents complex and demanding work. Method: The utilization of the underexplored and privileged scaffold 4-chlorothieno[2,3-b]pyridine as a cap tethering diverse aliphatic and aromatic linkers, followed by the screening of both cellular and enzymatic activities, is undertaken in this study. Results: Compounds 7a and 9a demonstrated impressive mean GI50 values of 2.15 µM and 1.89 µM, respectively. Both compounds reduced caspase-3 levels in RPMI-8226 cells, suggesting induction of apoptosis. Compound 7a showed remarkable IC50 values of 0.37 µM, 0.58 µM, and 0.70 µM against HDACs 1, 4, and 6, respectively, consistent with the cellular assay. Additionally, compound 7a exhibited a selectivity index of 11 for RPMI-8226 cells over PBMCs, reflecting its high selectivity and potential safety. Moreover, ADMET prediction tools indicated that compounds 7a and 9b may have more favorable pharmacokinetic properties than the gold-standard HDAC inhibitor, SAHA. Conclusions: Further study and exploration of the derivatives of compounds 7a and 9a can lead to further advancement in the development of potent HDAC inhibitor anticancer drugs. Full article
(This article belongs to the Special Issue Targeting Enzymes in Drug Design and Discovery)
Show Figures

Graphical abstract

21 pages, 5133 KB  
Review
Synergistic Anticancer Effects of Vitamin D and Plant-Derived Compounds: Molecular Mechanisms, Therapeutic Potential, and Nanotechnology-Enabled Delivery Approaches
by Arik Dahan, Sapir Ifrah, Ludmila Yarmolinsky, Boris Khalfin, Sigal Fleisher-Berkovich and Shimon Ben-Shabat
Int. J. Mol. Sci. 2026, 27(5), 2507; https://doi.org/10.3390/ijms27052507 - 9 Mar 2026
Viewed by 161
Abstract
Vitamin D is widely recognized for its pivotal role in the prevention and treatment of various cancers. The active compounds derived from plants have garnered significant attention due to their multi-faceted anticancer properties. Given the complexity and heterogeneity of cancer, monotherapies often fall [...] Read more.
Vitamin D is widely recognized for its pivotal role in the prevention and treatment of various cancers. The active compounds derived from plants have garnered significant attention due to their multi-faceted anticancer properties. Given the complexity and heterogeneity of cancer, monotherapies often fall short in effectiveness. As a result, combinatorial pharmacological strategies, which utilize multiple drug agents, are increasingly being employed globally. Notably, emerging evidence highlights the potent synergistic anticancer effects of vitamin D in combination with certain phytochemicals against a variety of cancers. This review explores the cooperative mechanisms through which vitamin D and phytochemicals enhance cancer prevention and therapy. In addition to examining their synergistic effects, this review also discusses recent advancements in nanotechnology-based delivery systems for vitamin D, which hold promise for optimizing its therapeutic potential. Collectively, these findings underscore the potential of combining vitamin D with phytochemicals and innovative delivery methods as a promising strategy in the fight against cancer, paving the way for more effective, multi-targeted therapeutic approaches. Full article
(This article belongs to the Section Bioactives and Nutraceuticals)
Show Figures

Figure 1

36 pages, 3118 KB  
Review
Quaternized Chitosan Crosslinked Networks for pH-Responsive Macromolecule Delivery: A Review
by Tongtong Wang and Hui Sun
Polymers 2026, 18(5), 649; https://doi.org/10.3390/polym18050649 - 6 Mar 2026
Viewed by 324
Abstract
Chitosan, a biocompatible and biodegradable polysaccharide, exhibits notable antibacterial properties. However, its practical applications are often constrained by inherent limitations such as poor solubility (restricted to acidic media) and suboptimal mechanical strength. By constructing dynamic covalent networks with QCS and green crosslinkers (e.g., [...] Read more.
Chitosan, a biocompatible and biodegradable polysaccharide, exhibits notable antibacterial properties. However, its practical applications are often constrained by inherent limitations such as poor solubility (restricted to acidic media) and suboptimal mechanical strength. By constructing dynamic covalent networks with QCS and green crosslinkers (e.g., genipin, dialdehyde cellulose), materials acquire excellent pH-responsive intelligence. This review elaborates on the molecular design, crosslinking strategies, and applications in intelligent packaging and targeted therapy. The synergistic Schiff-base/hydrogen-bonding mechanism enables dual (pH/enzyme) responsive release. We clarify the relationship between quaternization degree and cytotoxicity as a key challenge for clinical translation and analyze how green crosslinkers are molecular bridges to tailor network properties. The ‘perception-response’ integrated design principle of QCS demonstrates significant potential for intelligent packaging and antibacterial−anticancer synergistic therapy, while addressing key biosafety considerations. Full article
(This article belongs to the Section Polymer Applications)
Show Figures

Graphical abstract

16 pages, 5712 KB  
Article
Orange Peel-Derived Chitosan-TiO2 Nanoparticles: Synthesis, Characterization, and Potent Cervical Cancer Cell Inhibition Capacity
by Kavinithi Jaganathan Mahadevan, Dhruv Suraneni, Sanjana Raghupathy and Koyeli Girigoswami
J. Compos. Sci. 2026, 10(3), 142; https://doi.org/10.3390/jcs10030142 - 6 Mar 2026
Viewed by 240
Abstract
This study presents an efficient, environmentally benign approach for synthesizing chitosan-entrapped titanium dioxide (TiO2) nanocomposites utilizing aqueous orange peel extract playing its role in reduction and stabilization of the nanoparticles and exploring its anticancer activity in vitro. TiO2 nanoparticles were [...] Read more.
This study presents an efficient, environmentally benign approach for synthesizing chitosan-entrapped titanium dioxide (TiO2) nanocomposites utilizing aqueous orange peel extract playing its role in reduction and stabilization of the nanoparticles and exploring its anticancer activity in vitro. TiO2 nanoparticles were initially synthesized via a modified sol-gel method incorporating the orange peel extract. Subsequently, these nanoparticles were entrapped within a chitosan matrix. The orange peel extract was thoroughly characterized using analysis of phytochemicals present, and Gas Chromatography–Mass Spectrometry (GC–MS) analysis of a reconstructed methanolic extract to identify potential biomolecules responsible for the reduction and capping processes. The synthesized chitosan-entrapped TiO2 nanoparticles were subjected to comprehensive characterization using various analytical techniques, like UV–visible spectroscopy, Dynamic Light Scattering (DLS) and Zeta Potential analysis, X-ray Diffraction (XRD), FTIR, High-Resolution Scanning Electron Microscopy (HR-SEM) and Energy-Dispersive X-ray Spectroscopy (EDAX). An absorption peak was observed at 296 nm, a hydrodynamic diameter of 400 nm, a+ 35.88 mV zeta potential, and an SEM image showing a diameter in the range of 300–645 nm, indicating polymer entrapment with enhanced size. Brine shrimp assay, MTT assay using normal fibroblasts, 3T3-L1, and zebrafish embryo assay were done to observe the biocompatibility of the synthesized nanostructure. The concentration of 50 μg/mL was found to be inert in both in vitro and in vivo. Furthermore, cervical cancer cells, SiHa, were treated with the nanoparticles to exhibit their cancer-killing capability with an IC50 value of 30.74 μg/mL. The results demonstrate the effectiveness of orange peel extract as a sustainable agent for TiO2 nanoparticle synthesis and the successful formation of a stable chitosan-entrapped nanocomposite. This approach offers a promising pathway for producing functional metal oxide nanomaterials with reduced environmental impact and enhanced properties for diverse biomedical applications. Future studies using other types of cancer cells and animal models for cancerous tumors need to be explored. Full article
(This article belongs to the Special Issue Biomedical Composite Applications)
Show Figures

Figure 1

35 pages, 9106 KB  
Article
Chrysopogon zizanioides (Vetiver) Essential Oil from Qatar Targets AKT1 and STAT3 in Colorectal and Lung Cancer: GC-MS Profiling, In Vitro Antiproliferative Activity, and In Silico Analyses
by Mai M. Karousa, Haritha Kalath, Layal Karam, Muhammad Suleman, Maha M. Ayoub, Aseela Fathima, M. Angelica M. Rocha, Samah Mechmechani, Diana C. G. A. Pinto, Hadi M. Yassine and Abdullah A. Shaito
Plants 2026, 15(5), 784; https://doi.org/10.3390/plants15050784 - 4 Mar 2026
Viewed by 199
Abstract
Background: Chrysopogon zizanioides (L.) Roberty (vetiver) is a perennial medicinal grass with deep aromatic roots traditionally used for several ailments. Its root essential oil (CZEO) is rich in phytochemicals with documented antimicrobial, anti-inflammatory, and antioxidant activities. Although its anticancer potential remains underexplored, the [...] Read more.
Background: Chrysopogon zizanioides (L.) Roberty (vetiver) is a perennial medicinal grass with deep aromatic roots traditionally used for several ailments. Its root essential oil (CZEO) is rich in phytochemicals with documented antimicrobial, anti-inflammatory, and antioxidant activities. Although its anticancer potential remains underexplored, the complex phytochemical profile of CZEO positions it as a promising multi-target therapy, particularly for colorectal (CRC) and lung cancers where resistance and pathway redundancy often limit conventional treatments. Therefore, this study aimed to investigate the phytochemical composition and antiproliferative activity of CZEO from Qatar against colorectal (HCT-116) and lung (A549) cancer cells and to elucidate its molecular targets and mechanisms of action in CRC and lung cancer using network pharmacology and in silico approaches. Methods: CZEO was extracted by steam distillation and characterized using GC–MS. In vitro proliferation assays with HCT-116 colorectal and A549 lung cancer cells were conducted using the Alamar Blue assay. The ten most abundant phytochemicals identified by GC–MS were assessed for drug-likeness and ADMET properties and further analyzed through network pharmacology, molecular docking, and molecular dynamics (MD) simulations to elucidate the molecular targets and mechanisms underlying CZEO’s anticancer activity. Results: GC-MS profiling identified 40 compounds, predominantly sesquiterpenoids (93%), including khusimol, β-eudesmol, α-vetivone, and rosifoliol. CZEO inhibited cancer cell viability in a dose-dependent manner, with IC50 values of 62.95 ± 2.19 µg/mL for HCT-116 and 167.82 ± 6.51 µg/mL for A549 cells, demonstrating greater potency against colorectal cancer. CZEO did not affect the growth of normal human neonatal fibroblasts (HDFn), suggesting potential selectivity for cancerous cells. ADMET predictions indicated favorable pharmacokinetics and low toxicity of CZEO’s top 10 abundant compounds (TACs). Network pharmacology revealed 373 and 394 overlapping gene targets between TACs and lung and colorectal cancer, respectively. The overlapping genes were used to construct a protein–protein interaction (PPI) network to identify hub genes. STAT3 and AKT1 consistently emerged as common top-scoring hub genes in both cancers. Molecular docking of TACs showed strong binding affinities of rosifoliol and α-vetivone to AKT1 (−6.20 and −5.93 kcal/mol, respectively) and STAT3 (−5.19 and −5.09 kcal/mol, respectively), surpassing reference inhibitors. MD simulations confirmed stable ligand–protein interactions and structural stabilization, particularly with α-vetivone. Conclusions: CZEO from Qatar exhibits potent antiproliferative activity against colorectal and lung cancer cells, supported by a sesquiterpenoid-rich phytochemical profile. Integrative computational analyses highlight AKT1 and STAT3 as key molecular targets, with rosifoliol and α-vetivone emerging as promising lead compounds. These findings support CZEO as a natural, multi-target anticancer agent, warranting further mechanistic and in vitro and in vivo validation. Full article
Show Figures

Figure 1

Back to TopTop