Abstract
Background/Objectives: Hydrazones are organic compounds with the general structure R2C=NNHR1, distinguished by their versatility and modifiability, and are widely used in various applications due to their physicochemical and biological properties. They exhibit anticancer, anti-inflammatory, antibiofilm, and antibacterial activities. Antibiotic-resistant bacteria pose a serious public health threat, employing mechanisms such as enzymatic inactivation and efflux pumps. This study evaluated the antibacterial activity of the hydrazone HDZH1,4BENZ, a hydralazine-derived compound, as well as its potential adjuvant effect in combination with antibiotics against Staphylococcus aureus strains expressing efflux pumps. Methods: The strains used were 1199B (NorA efflux pump-expressing) and K2068 (MepA efflux pump-expressing). All assays were conducted using the broth microdilution method in Brain Heart Infusion (BHI) medium. Initially, the intrinsic antibacterial activity of the compound was determined. Subsequently, modulation assays were performed to evaluate its potential effect on efflux pump activity, with a standard efflux pump inhibitor included as a positive control. Results: Although HDZH1,4BENZ did not demonstrate significant direct antibacterial activity, the results indicate that this hydrazone exerts a notable inhibitory effect on the NorA (Norfloxacin resistance efflux pump A) and MepA (Multidrug efflux protein A) efflux pumps in S. aureus, thereby enhancing the efficacy of antibacterial agents. Conclusions: The activity of the hydrazone was comparable to that of chlorpromazine, suggesting that it may represent a promising alternative in the fight against antibiotic-resistant bacterial infections.
1. Introduction
Bacterial resistance to conventional antibiotics has driven the search for new therapeutic strategies. These include the development of synthetic compounds capable of combating microorganisms, produced in the laboratory through complex chemical processes involving controlled reactions and advanced technologies [1]. From a public health perspective, antibiotic-resistant bacteria represent a global concern, as they employ multiple resistance mechanisms, such as enzymatic inactivation of penicillins, cephalosporins, and carbapenems; modification or protection of molecular targets against vancomycin, penicillins, and fluoroquinolones; expression of virulence factors, including biofilm formation; and drug efflux mechanisms targeting fluoroquinolones, macrolides, and tetracyclines. Moreover, these bacteria can disseminate resistance determinants among different strains, contributing to the increasing prevalence of multidrug-resistant populations [2].
Bacterial efflux pumps play a crucial role in antimicrobial resistance by actively extruding structurally unrelated compounds, including antibiotics, from the bacterial cell, thereby reducing intracellular drug accumulation and contributing to multidrug-resistant phenotypes [3,4]. In this context, efflux pumps deserve special attention as a major resistance mechanism, since they act on a wide range of substrates that are harmful to bacterial cells and also participate in the expression of virulence factors [5]. Among the major efflux families, the Major Facilitator Superfamily (MFS) stands out, exemplified by the NorA efflux pump, which mediates resistance to fluoroquinolones in S. aureus strains [6]. Another relevant group is the Multidrug and Toxic Compound Extrusion (MATE) family, such as the MepA efflux pump, which is associated with vancomycin-resistant S. aureus strains [7]. Both families are widely distributed among clinically relevant pathogens [8,9]. Due to their central role in therapeutic failure, efflux pumps have emerged as promising targets for antimicrobial adjuvant strategies, particularly through the development of efflux pump inhibitors (EPIs) capable of restoring antibiotic efficacy [10,11].
The NorA pump belongs to the Major Facilitator Superfamily (MFS), a large and widely distributed family of secondary active transporters found in both Gram-positive and Gram-negative bacteria and associated with multidrug resistance phenotypes [12,13]. Similarly, the Multidrug and Toxic Compound Extrusion (MATE) family is broadly distributed across diverse bacterial taxa and mediates the efflux of structurally unrelated compounds using ion gradients as a driving force [14,15].
Proteins belonging to the MATE family were initially classified as members of the Major Facilitator Superfamily (MFS); however, several subsequent studies demonstrated the absence of sequence homology between these two families. The MepA protein consists of 451 amino acids organized into 12 transmembrane segments. Unlike most efflux pumps of the MFS family, which utilize the proton motive force (H+ gradient) as an energy source, substrate transport mediated by MATE pumps is by a sodium ion (Na+) gradient. Inhibition of this efflux system is of considerable importance, since it represents a strategy to counteract this resistance mechanism and potentially restore the efficacy of some conventional antimicrobial agents [16,17,18]. Oliveira-Tintino et al. [16] provided a detailed description of efflux pump-mediated resistance mechanisms, including structural analysis of NorA and MepA, among others, further emphasizing the relevance of targeting these systems as a strategy to overcome multidrug- resistant bacterial strains. The presence of conserved structural and functional domains within these efflux families suggests that inhibitors targeting these systems may have broader applicability beyond S. aureus.
Regarding strategies to combat bacterial resistance, notable approaches include the discovery of new molecules with intrinsic antibiotic activity, the repurposing of clinically used drugs originally developed for other conditions but with potential antibacterial effects, and the investigation of resistance mechanisms at the molecular level to guide the identification and synthesis of new agents [19]. The use of adjuvant substances capable of interacting with bacterial resistance mechanisms and thereby enhancing antibiotic efficacy is also a widely adopted strategy in clinical practice [20].
Within this framework, hydrazones can be considered promising compounds. Hydrazones are organic molecules with the general structure R2C=NNHR1, synthesized through the reaction between a hydrazine and a ketone or aldehyde [21]. The hydrazone scaffold is notable for its versatility and ease of structural modification through ligand substitution, serving as a building block for diverse molecules [22] with distinct physicochemical properties and a broad range of biological activities [23].
Among their biological activities relevant to the health sciences, hydrazones exhibit anticancer activity [24], antinociceptive and anti-inflammatory potential [25], antibiofilm effects [26], and antibacterial activity [27]. In addition, hydrazones are used as spectrophotometric agents for the detection of metals and organic compounds in various samples, including biological fluids. They also act as organic collectors in metal flotation processes and as dyes in dye-sensitized solar cells (DSSCs) due to their broad absorption bands. Other applications include chemosensors, pH indicators, textile dyeing reagents, microbial detection systems, and corrosion inhibitors for metals. This affinity for metals arises from the presence of multiple covalent binding sites in various hydrazone derivatives [28].
Based on these considerations, this study aimed to investigate the antibacterial potential of the hydrazone HDZH1,4BENZ, derived from the synthetic reaction between benzaldehyde and hydralazine. Its direct antibacterial activity was evaluated, as well as its adjuvant potential in inhibiting efflux systems in S. aureus strains expressing the NorA and MepA efflux pumps.
2. Results
2.1. Analysis by NMR, ATR-FTIR, UV-Vis and HPLC
In the 1H NMR and 13C spectrum of HDZH1,4BENZ (see Figures S1 and S2 in the Supplementary Materials) the signals at δH 4.63 (2H, t, J = 9.1), 3.28 (2H, t, J = 9.1 Hz, H-3′), 6.87 (d, J = 7.7 Hz, H-4′), 7.75 (d, J = 7.7 Hz) and 8.90 (m, H7′) are attributed to the protons of the dihydrobenzofuran ring present in the molecule. These assignments are further supported by the corresponding carbon signals observed at δC 28.5 (C-3′), 71.7 (C2′), 109.1 (C7′), 124.9 (C5′) and 133.2 (C-4′) in the 13C NMR spectrum. The multiplet signals in the range δH 8.05–8.1 (H-5 to H-8) and the singlet at δH 8.13 (H4) are attributed to the aromatic protons of the phthalazine ring, these assignments are further supported by the corresponding carbon signals observed at 124.7 (C5), 127.6 (C6), 133.2 (C7), 130.3 (C8), 135.0 (C4), 124.9 (C8a) and 147.6 (C1). In addition, singlets at δH 13.98 and 8.93 (H-10′) were observed, corresponding to the N–H and the azomethine protons (HC=N), respectively.
The ATR-FTIR spectrum of HDZH14BENZO hydrazone (Figure S3) presents characteristic absorption bands corresponding to the phthalazine and furan-phenyl moieties, as well as skeletal vibrations associated with C-H, C=N, and N-N bonds that connect the aromatic rings. In the region of wavenumbers between 3600 and 2500 cm−1 are expected the stretching modes of N-H, C-H, and CH2. The IR bands at 3497 and 3453 cm−1 correspond to the N-H stretching modes. The C-H stretching vibrations are observed at in the range 3200–2500 cm−1. The IR band at 2922 cm−1 corresponds to the C-H stretching mode located on the skeleton joining the aromatic rings.
In the region of wavenumbers between 1650 and 1400 cm−1 are found the stretching modes of O-C, N-N, C-C, and CH2, angular deformation modes of CC=N, CCC, HNN, HCN, and HNC. The C-N stretching vibrational modes of the HDZH14BENZO molecule are observed in the ATR-FTIR spectrum at 1623 and 1611 cm−1. The vibrational mode of angular deformation of the ethyl group, CH2 of HDZH14BENZO, is observed in the ATR-FTIR spectrum at 1474 cm−1. In the region between 1400 cm−1 and 750 cm−1 are the angular deformation modes of HCC, CCC, COC, and CNN. The vibrational mode of C-C-C angular deformation of the furan ring is observed in the ATR-FTIR spectrum at 1252 cm−1. Whereas the C-O-C bending mode is observed at 1366 cm−1.
In the region of wavenumbers between 700 cm−1 and 130 cm−1 are found the out-of-plane angular deformation modes, and the torsion modes of CCCC, HCCC, HNNC, NCC, CCNC, NNCC, and CCNN, and angular deformation modes of NCC, NNC, CCN, CNC, CCC. Torsion modes of the NNCC and HCCC atoms are observed in the infrared spectrum at 934 and 821 cm−1, respectively. The IR band at 594 cm−1 is associated with the bending mode of CC=N. In addition, the purity of HDZH4PIR evaluated by high-performance liquid chromatography (HPLC; Figure S4) was 99.55%, the purity of the obtained hydrazone.
UV spectrum of HDZH14BENZO hydrazone (Figure S5) exhibited an absorption maximum at 216 nm, attributed to π → π* transitions indicate the presence of aromatic rings, confirmed by the band at 293 nm that showed a more extended conjugated aromatic system. The presence of an expanded π-conjugated system involving conjugation between the benzene ring and the (C=N) moiety was confirmed by the band at 368 nm, which further contributes to the extended conjugation. In addition, the absorption peak at 368 nm confirms significant electronic coupling between the two aromatic systems. In summary, the analysis of the spectroscopic data, together with comparison to literature values [29], allowed the unequivocal determination of the hydrazone structure as 2-((2,3-dihydrobenzofuran-5-yl)methylene)-1-(Phthalazin-4-yl)hydrazine (HDZH14BENZO) (Scheme 1).
Scheme 1.
Synthesis of the hydrazone.
2.2. Direct Antibacterial and Adjuvant Effects on Efflux Pump-Harboring Strains
The antibacterial effect of the hydrazone was evaluated against the efflux pump-harboring strains 1199B and K2068. When tested alone, the compound exhibited no inhibitory activity whatsoever, with minimum inhibitory concentration (MIC) values ≥ 1024 µg/mL for all strains tested. Table 1 below presents the MIC values of the hydrazone, as well as those of the antibiotics used in the bacterial resistance reversal assay and ethidium bromide, tested against the evaluated strains.
Table 1.
Minimum Inhibitory Concentration of the hydrazone and standard substances against Staphylococcus aureus strains.
The S. aureus ATCC 25923 strain was used as a control for the phenotypic expression of efflux pump-harboring strains, as it does not possess efflux mechanisms associated with fluoroquinolone resistance and serves as a standard reference in antibiotic susceptibility assays [30]. The S. aureus 1199B strain carries a mutation in the gene encoding the topoisomerase enzyme [31], as well as a mutation in the norA gene, which encodes an efflux protein [32]. In contrast, the S. aureus K2068 strain does not present mutations in topoisomerase; its phenotypic resistance is associated with a mutation in the mepA gene, which encodes an efflux protein [33].
The MIC results confirm these phenotypic characteristics. For norfloxacin (used as a control antibiotic for the 1199B strain), there was a 16-fold increase in the concentration required to inhibit the growth of strain 1199B compared to the reference strain. A similar pattern was observed for ciprofloxacin, with a higher concentration required to inhibit the growth of strain K2068 relative to strain 25923.
Ethidium bromide is a substrate for several efflux pumps in S. aureus strains, including NorA and MepA [34]. For both strains, 1199B and K2068, a substantial increase in the concentration of ethidium bromide required to inhibit bacterial growth was observed, corresponding to a 14-fold increase for S. aureus 1199B and a 16-fold increase for S. aureus K2068.
As shown in Table 2, a reduction in the MIC values of ethidium bromide was observed in the presence of chlorpromazine (CPZ), a standard efflux pump inhibitor [35] that promotes intracellular accumulation of ethidium bromide [36]. Similarly, the hydrazone decreased the MIC of ethidium bromide compared to the ethidium bromide control alone.
Table 2.
Adjuvant activity of hydrazone against efflux pump-harboring strains of Staphylococcus aureus in association with Ethidium Bromide (EtBr).
A decrease in the MIC of norfloxacin was observed when the antibiotic was combined with CPZ. A reduction in the MIC of norfloxacin was also observed when the antibiotic was combined with the hydrazone, compared with the control. Regarding the K2068 strain, the combination of ethidium bromide with chlorpromazine reduced the MIC of ethidium bromide compared with the control. Hydrazone also potentiated ethidium bromide, reducing its MIC from 80.63 µg/mL to 50.8 µg/mL. In addition, hydrazone potentiated ciprofloxacin in the K2068 strain, although to a lesser extent than that observed with ethidium bromide.
2.3. Molecular Docking Against MepA
The comparative analysis involving the classical compounds CCCP (carbonyl cyanide m-chlorophenyl hydrazone) and EtBr (ethidium bromide), the commercial drug CPZ (chlorpromazine), and the investigated hydrazone allowed the evaluation of their molecular interaction capacity with the MepA efflux transporter. The binding affinity energies obtained from molecular docking demonstrated that the hydrazone exhibited superior affinity (−8.1 kcal/mol) compared with the other ligands, including EtBr (−7.9 kcal/mol), CCCP (−6.0 kcal/mol), and CPZ (−5.8 kcal/mol), as shown in Table 3.
Table 3.
Data on ligand–receptor (L-R) interactions in the redocking process of the agonist CPZ, classic substrates CCCP and EtBr, and molecular docking simulations of the hydrazone, via MepA efflux pump receptor.
Validation of the independent simulation protocol was assessed through the root mean square deviation (RMSD) values obtained for the tested ligands. All RMSD values were below 2.0 Å (CCCP: 1.870 Å; CPZ: 1.880 Å; EtBr: 1.652 Å; hydrazone: 1.704 Å), indicating adequate accuracy of the (re)docking procedure and reliability in reproducing ligand conformations within the active site. Additionally, hydrazone was observed to occupy a location analogous to the interaction domain of the substrates CCCP and EtBr, as well as the control (CPZ), as illustrated in Figure 1A.
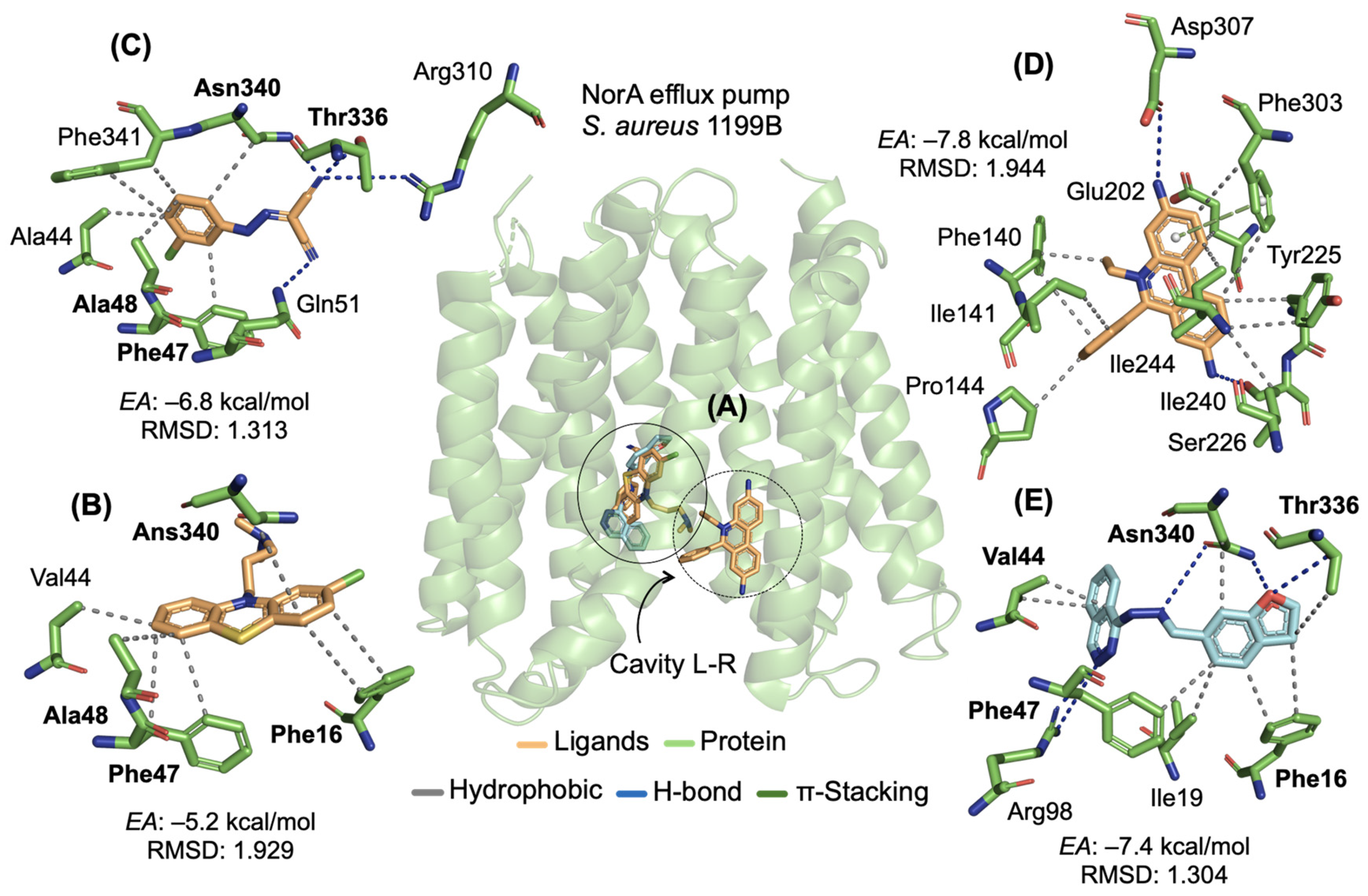
Figure 1.
Three-dimensional visualization of ligand docking in the MepA efflux pump, strain S. aureus K2068 (A), and three-dimensional visualization of ligand–receptor interactions between amino acid residues (blue color) of the MepA efflux pump for the ligands (nude color) (B) CCCP, (C) CPZ, (D) EtBr and (E) hydrazone (orange).
Characterization of Molecular Interactions with MepA
The characterization of molecular interactions between the evaluated ligands (CCCP, CPZ, EtBr, and hydrazone) and the residues constituting the binding site of the MepA protein revealed a conserved pattern of hydrophobic contacts, hydrogen-bond interactions, and, in the case of CPZ, π-stacking interactions. For the classical substrate CCCP, the predominant interactions were hydrophobic, involving residues Met33 (2.38 Å), Tyr36 (3.82 Å and 4.25 Å), Phe154 (4.50 Å), Pro176 (3.52 Å and 4.12 Å), Ala177 (4.39 Å), Asn180 (4.62 Å), and Thr202 (3.62 Å). In addition, a hydrogen bond with residue Tyr139 (3.73 Å) was observed (Figure 1B and Table 3). The commercial drug CPZ established hydrophobic interactions with Met33 (1.44 Å), Phe60 (4.05 Å), Met63 (4.09 Å), Tyr139 (4.68 Å), Pro176 (5.00 Å), Thr202 (4.57 Å), and Gln206 (4.01 Å). Additionally, a π-stacking interaction with Phe154 (5.10 Å) was identified (Figure 1C and Table 3). The EtBr compound exhibited multiple hydrophobic interactions with Met33 (3.61 Å and 0.77 Å), Tyr36 (3.96 Å), Asn37 (4.59 Å), Phe60 (3.65 Å), Phe154 (3.83 Å), Pro176 (3.94 Å and 3.36 Å), Thr202 (4.77 Å), and Gln206 (4.41 Å). A hydrogen bond with Met33 (3.09 Å) was also observed (Figure 1D and Table 3). The investigated hydrazone molecule exhibited a predominantly hydrophobic interaction profile involving Met33 (0.69 Å), Tyr36 (4.17 Å), Phe154 (3.86 Å, 4.98 Å, and 3.73 Å), Asn157 (3.98 Å), Asn158 (4.37 Å), Pro176 (3.92 Å and 4.93 Å), Thr202 (3.66 Å), and Gln206 (4.96 Å). A hydrogen bond with Asn37 (4.43 Å) was also identified (Figure 1E and Table 3).
2.4. Molecular Docking Against NorA
Molecular docking simulations with NorA (S. aureus 1199B) revealed a favorable performance of the investigated hydrazone molecule, which exhibited a binding energy of −7.4 kcal/mol. This value was more favorable than those obtained for the commercial drug CPZ (−5.2 kcal/mol) and CCCP (−6.8 kcal/mol), both used as positive controls. Only the EtBr dye presented a more negative binding energy (−7.8 kcal/mol), as shown in Table 4.
Table 4.
Data on ligand–receptor (L-R) interactions in the redocking process of the agonist CPZ, classic substrates CCCP and EtBr, and molecular docking simulations of the hydrazone, via NorA efflux pump receptor.
The effectiveness of the independent simulation protocol was supported by the RMSD values obtained in the docking simulations. All RMSD values remained below the threshold of 2.0 Å (hydrazone: 1.304 Å; CCCP: 1.313 Å; CPZ: 1.929 Å; EtBr: 1.944 Å), confirming the accuracy and consistency of the computational model in predicting ligand binding conformations (Table 4). From a structural perspective, the hydrazone compound was observed to share the same binding site as CCCP and CPZ (Figure 2A). In contrast, EtBr was positioned in an adjacent site.
Figure 2.
(A) Three-dimensional visualization of ligand docking in the NorA efflux pump, strain S. aureus 1199B, and three-dimensional visualization of ligand–receptor interactions between amino acid residues (blue color) of the NorA efflux pump for the ligands (nude color) (B) CCCP, (C) CPZ, (D) EtBr and (E) hydrazone.
Alternative Binding Site and Interaction Analysis with NorA
The analysis of interactions between the ligands CCCP, CPZ, EtBr, and hydrazone with the NorA protein (S. aureus 1199B) revealed distinct interaction profiles, reflecting the structural and functional characteristics of each compound. CCCP exhibited strong interactions with hydrophobic residues such as Val44, Phe47, and Phe341, suggesting efficient insertion into the interior of the binding pocket, where stabilization is provided by apolar interactions (Table 4 and Figure 2C). In addition, CCCP formed hydrogen bonds with Gln51, Arg310, Thr336, and Asn340.
CPZ interacted with hydrophobic residues including Phe16, Val44, and Phe47, similarly to CCCP. However, CPZ exhibited a lower number of hydrogen bonds, particularly involving Gln51 and Thr336, and did not show interactions with Arg310 and Asn340 (Table 4 and Figure 2B).
Ethidium bromide (EtBr) displayed an adjacent binding behavior relative to the main binding site. EtBr interacted with residues such as Phe140, Phe340, and Ile141, located near but outside the central core of the binding pocket (Table 4 and Figure 2D). Additionally, EtBr formed hydrogen bonds with Ser226 and Asp307 and established π-stacking interactions with Phe303. Hydrazone exhibited interaction features similar to CCCP and CPZ but with superior affinity. The compound interacted with hydrophobic residues Phe16, Val44, Phe47, and Thr336 and formed hydrogen bonds with Arg98, Thr336, and Asn340 (Table 4 and Figure 2E).
2.5. Evaluation of Physicochemical Properties and Drug-likeness
The physicochemical parameters and drug-likeness profile of hydrazone are summarized in Table 5 and illustrated in the bioavailability radar shown in Figure 3B. The compound presents a molecular weight (MW) of 290.32 g/mol and a topological polar surface area (TPSA) of 59.32 Å2. Estimated lipophilicity values were 3.53 (ChemAxon) and 2.82 (Crippen method).
Table 5.
Physicochemical properties and drug-likeness profile of the hydrazone.
Figure 3.
(A) Surface map of molecular lipophilicity potential (MLP) of the base conjugated to hydrazone (logD7.4), (B) multiparameter optimization (MPO) radar which expresses the degree of ADME desirability. The MPO spectrum was specifically analyzed by aligning (C) TPSA and logP to estimate the permeability profile in the CNS. (D) MW and logD at pH 7.4 to estimate the oral absorption profile and metabolic stability and by aligning.
The logD and logP values were similar and close to 3.53, indicating that the predominant form of the compound is largely neutral. The calculated pKa value was 5.83, associated with an amine group present in one of the aromatic rings and the aliphatic chain, as illustrated in Figure 3A and summarized in Table 5. Application of the Central Nervous System Multiparameter Optimization (CNS MPO) index resulted in a score of 5.21 (Figure 3C). Additionally, based on its drug-likeness criteria, hydrazone was classified within the quadrant of centrally active compounds in the Pfizer reference dataset, as shown in Figure 3D.
2.6. Predicted Pharmacokinetic Properties
Hydrazone complies with the limits established by Lipinski’s rule of five (MW ≤ 500, logP ≤ 5, HBA ≤ 10, HBD ≤ 5) and is predicted to remain largely neutral under physiological conditions. The predicted human intestinal absorption (HIA) was 95.84%, and the probability of P-glycoprotein (P-gp)-mediated transport was low (Table 6).
Table 6.
Pharmacokinetics by the ADME models of the SwissADME and preADMET web servers.
The compound showed an estimated 55% probability of achieving at least 10% oral absorption in rat models. The predicted plasma protein binding (PPB) value was 92.78%. The calculated apparent permeability coefficient (Papp) using the MDCK cell model was 8.27 × 10−2 cm/s, as determined by PreADMET. Blood–brain barrier permeability predictions were further supported by the BOILED-Egg model from SwissADME (Table 7).
Table 7.
Toxicity end-points and oral lethal dose (LD50) by the consensual prediction of PreADMET and ProTox-II web-tools.
Metabolism analysis indicated a low probability of biotransformation by CYP2D6, while a higher probability of metabolism via CYP3A4 was observed. Additionally, the compound demonstrated inhibitory potential against the CYP2C19 and CYP2C9 isoforms (Table 7).
2.7. Toxicological Effects
Toxicological predictions obtained using the PreADMET, ProTox-3.0, and GUSAR Online platforms indicated low hepatotoxicity for hydrazone. The compound contains an aniline fragment, which was associated with a potential mutagenic risk. Acute toxicity predictions yielded LD50 values of 350 mg/kg (ProTox-3.0) and 752.5 mg/kg (GUSAR Online), as summarized in Table 7.
3. Discussion
3.1. Direct Antibacterial and Adjuvant Effects on Efflux Pump-Harboring Strains
Ethidium bromide is widely used as a marker for the detection of efflux pumps in bacterial strains, as well as in the screening of new substances capable of inhibiting this resistance mechanism [32,33,34,35]. Thus, the results obtained with ethidium bromide confirm not only the phenotypic characteristics of the strains studied but also the presence of efflux proteins.
A study involving a series of 19 hydrazones showed that only three compounds exhibited direct antibacterial activity against the S. aureus 1199B strain; however, in the adjuvant effect assay, ten compounds were able to reduce the MIC of norfloxacin and ethidium bromide, demonstrating promising efflux system inhibition activity in this strain. Moreover, one of the hydrazones exhibiting adjuvant activity against S. aureus 1199B contained a heterocyclic chain with oxygen heteroatoms [36,37,38,39], similar to the hydrazone investigated here.
Another study with a hydrazone derived from hydralazine, bearing hydroxyl ligands, also showed no direct antibacterial activity but was able to inhibit the efflux pump in S. aureus 1199B [40]. These findings suggest that hydrazone compounds may have adjuvant potential in treating efflux pump-harboring strains, rather than exhibiting direct antibacterial effects. This behavior was demonstrated by HDZH1,4BENZ, which potentiated ethidium bromide and antibiotics against both efflux pump-harboring strains tested.
The reduction in MIC values of ethidium bromide in the presence of CPZ confirms the activity of efflux pumps, as CPZ is a standard inhibitor of these proteins [41], promoting the accumulation of ethidium bromide inside the bacterial cell [42]. One of the most widely used standard efflux pump inhibitors in clinical assays is cyanide m-chlorophenyl hydrazone (CCCP), a hydrazone derivative known to inhibit efflux pumps that confer resistance to fluoroquinolones [43], corroborating the inhibitory activity observed for hydrazones. The hydrazone (E)-4-((2-(phthalazin-1-yl)hydrazineylidene)methyl)benzene-1,3-diol has demonstrated inhibitory activity against the NorA efflux pump, with effects on ethidium bromide MIC comparable to CCCP, although less effective than CPZ, supporting the findings of the present study.
Based on the studies by Kaatz et al. [31], it cannot be concluded that the hydrazone acts exclusively on efflux mechanisms; however, there is strong evidence that efflux inhibition is one of the mechanisms affected by subinhibitory concentrations of the hydrazone. Hydrazone analogues containing E-chalcone fragments have shown antibacterial activity related to interactions with DNA gyrase [44]. Fluoroquinolones interact with both topoisomerase IV and DNA gyrase, either at the active site or at an allosteric site [45].
Considering that the hydrazone could interact through its nitrogen atom with a site different from that of norfloxacin but would not bind to the gyrase/topoisomerase inhibitory site, the effect observed is most likely due to efflux pump inhibition, allowing the antibiotic to remain in the bacterial cytoplasm. This lack of interaction with a second resistance mechanism explains the lower potentiation of norfloxacin compared with ethidium bromide. In the K2068 strain, the potentiation profile also supports efflux pump inhibition as the primary mechanism [46].
Structural differences between hydrazones may account for their distinct activities against NorA and MepA efflux pumps. The presence of heterocyclic chains containing oxygen heteroatoms has been associated with enhanced efflux inhibition [47,48], consistent with the findings of the present study. Similar effects were observed for hydralazine, the precursor used in the synthesis of the hydrazone, which potentiated ciprofloxacin and inhibited efflux pumps in the K2068 strain [49]. Although hydralazine can interact with DNA gyrase and other molecular targets [50], the lower effect of the hydrazone when combined with antibiotics can be explained by the allosteric interactions discussed above.
3.2. Molecular Docking Against MepA
The lower RMSD values obtained for all ligands support the robustness of the simulation parameters and confirm the reliability of the molecular docking protocol. The spatial overlap observed between hydrazone and the classical ligands within the MepA binding site suggests that the investigated compound interacts with a functionally relevant region of the efflux transporter. Hydrazone’s ability to position itself within the same binding site as CCCP, EtBr, and CPZ, combined with its superior binding affinity, indicates that this compound may act as a competitive inhibitor of the MepA efflux pump. By occupying the multidrug extrusion channel, hydrazone could block the active efflux of intracellular antimicrobials, thereby contributing to the modulation of antimicrobial resistance mediated by MepA.
Characterization of Molecular Interactions with MepA
The recurrent involvement of residues such as Met33, Phe154, Pro176, Thr202, and Gln206 in interactions with all analyzed ligands suggests that these amino acids form part of the functional core of the MepA binding pocket. Met33 appears in all interaction profiles, highlighting its key role in initial ligand recognition. Phe154 contributes through hydrophobic and π-stacking interactions, which are particularly important for aromatic compounds such as CPZ and hydrazone. The extremely close hydrophobic contact observed between hydrazone and Met33 (0.69 Å) indicates a highly favorable fit, reflecting enhanced steric and chemical complementarity between the ligand and the active site. Overall, the interaction pattern analysis suggests that the superior affinity of hydrazone observed in the energetic calculations is associated with its ability to establish multiple hydrophobic interactions, complemented by strategic hydrogen bonds, thereby enhancing complex stability and contributing to effective inhibition of the MepA efflux transporter.
3.3. Molecular Docking Against NorA
The superior binding affinity of hydrazone compared to CPZ and CCCP suggests an enhanced potential of this compound to modulate NorA transporter activity. The occupation of the same binding site by hydrazone, CCCP, and CPZ supports a competitive inhibition mechanism. The distinct binding position observed for EtBr may reflect differences in steric and electronic preferences, consistent with its highly polarizable nature and chemical planarity. These structural differences likely account for the unique binding characteristics of EtBr compared to the other ligands. Overall, the docking results indicate that hydrazone exhibits a favorable interaction profile with NorA, reinforcing its potential role as an efflux pump modulator in S. aureus strains expressing this transporter.
Alternative Binding Site and Interaction Analysis with NorA
The alternative localization observed for EtBr may be associated with a secondary binding site or with more accessible regions of the NorA protein that are not directly involved in efflux blockade. This distinct positioning aligns with its differentiated interaction profile and substrate behavior. The occupation of the main functional site by hydrazone, combined with its more favorable binding energy compared to CPZ and CCCP, highlights its potential as a selective and effective NorA inhibitor. The additional hydrogen bonds formed by hydrazone with residues such as Arg98 and Asn340 suggest enhanced complex stabilization. The recurrent involvement of Asn340 in interactions with hydrazone, CCCP, and CPZ underscores its importance in binding site formation and in the mechanism of action of NorA ligands. Overall, the interaction profile of hydrazone supports its superior affinity and indicates more effective modulation of NorA activity compared to classical and commercial compounds.
3.4. Evaluation of Physicochemical Properties and Drug-likeness
The physicochemical profile of hydrazone indicates appropriate polarity and lipophilicity, which are favorable characteristics for cellular permeability and oral absorption. The observed logP values comply with Lipinski’s rule of five and Veber’s criteria, supporting the compound’s potential oral bioavailability. The similarity between logD and logP values suggests that the molecule remains predominantly neutral under physiological conditions, reflecting a balanced lipophilic–hydrophilic profile. This feature is advantageous for membrane permeation and intestinal absorption. Moreover, the presence of a basic center, as indicated by a pKa value of 5.83, may enhance lipophilicity under physiological conditions, further contributing to improved pharmacokinetic behavior. The CNS MPO score of 5.21 indicates that hydrazone meets drug-likeness criteria and may exhibit favorable attributes such as high passive permeability (Papp), low P-glycoprotein (P-gp)-mediated efflux and reduced metabolic clearance. Its classification within the centrally active compounds quadrant further reinforces its potential for central nervous system activity.
3.5. Predicted Pharmacokinetic Properties
The high predicted human intestinal absorption and low likelihood of P-glycoprotein (P-gp)-mediated efflux suggest favorable oral bioavailability for hydrazone. The estimated probability of oral absorption in rat models further supports its potential translational relevance for human pharmacokinetic studies. The high plasma protein binding indicates extensive distribution between plasma and tissues, which may enhance the likelihood of central nervous system exposure. Consistently, the moderate Papp value obtained from the MDCK model and the BOILED-Egg analysis suggests that hydrazone may cross the blood–brain barrier to a moderate extent. The low predicted metabolism by CYP2D6 indicates reduced clearance and a potentially prolonged plasma half-life; however, metabolism via CYP3A4 may affect effective permeability and systemic exposure. Additionally, the predicted inhibition of CYP2C19 and CYP2C9 raises the possibility of drug–drug interactions, which should be carefully considered in future studies.
3.6. Toxicological Effects
The toxicological profile suggests that hydrazone presents a relatively low risk of hepatotoxicity; however, the presence of an aniline moiety warrants caution due to its potential mutagenic effects. The predicted LD50 values indicate that adverse effects may occur at sublethal doses, suggesting a moderate toxicological risk under physiological exposure conditions. These findings underscore the importance of further experimental toxicological evaluation to more accurately define the compound’s safety profile.
4. Materials and Methods
4.1. Synthesis and Characterization of Hydrazone
In a 25 mL round-bottom flask, 0.50 mmol of 2,3-dihydrobenzofuran-6-carbaldehyde was mixed with 0.50 mmol of the drug hydralazine, 9.0 mL of distilled water, and 1.0 mL of concentrated H3PO4 (Scheme 1). The reaction mixture was stirred magnetically and heated at 100 °C for 45 min. Then, 15 mL of absolute ethanol was added to the reaction mixture, which was subsequently filtered, and the filtrate was collected in a beaker. The residue retained on the filter paper was discarded, and 20 mL of a cold 5.0% (w/v) aqueous NaHCO3 solution was added to the filtrate. The resulting solid was vacuum filtered, washed with cold absolute ethanol, and dried at room temperature. Finally, the solid was removed from the filter paper and weighed.
4.2. Substances
Efflux pump inhibitors used as controls were carbonyl cyanide m-chlorophenylhydrazone (CCCP) and chlorpromazine (CPZ). The antibiotics specific to each efflux pump were norfloxacin for the NorA pump in strain 1199B and ciprofloxacin for the MepA pump. Ethidium bromide was also used. All reagents were obtained from Sigma-Aldrich Co. (St. Louis, MO, USA). The culture media employed included Heart Infusion Agar (HIA), Brain Heart Infusion (BHI), blood agar, and glycerol, all purchased from Difco Laboratories Ltd. (San Diego, CA, USA) The synthesized compounds were dissolved in sterile distilled water and dimethyl sulfoxide (DMSO) to obtain the required stock concentrations. All procedures were carried out under aseptic conditions in a laminar airflow cabinet to ensure sterility of the solutions prior to use.
4.3. Microorganisms Used in the Inhibition Assays
The S. aureus strains used were 1199B and K2068, which are resistant to hydrophilic fluoroquinolones via the NorA and MepA efflux proteins, respectively.
4.4. Preparation and Standardization of Inocula
For the Minimum Inhibitory Concentration (MIC) assays, bacterial strains retrieved from frozen stocks stored at −20 °C were subcultured on Heart Infusion Agar (HIA) plates and incubated at 37 °C for 24 h. Subsequently, a few well-isolated colonies were suspended in sterile saline solution, and the turbidity was adjusted to the 0.5 McFarland scale, corresponding to approximately 108 CFU (colony-forming units). This standardized inoculum was used for both MIC determination and efflux pump inhibition assays.
4.5. Minimum Inhibitory Concentration Assays
For MIC determination, 100 µL of the standardized inoculum and 900 µL BHI broth were added to microtubes to obtain the working suspension. The contents were transferred to 96-well microdilution plates, with 100 µL added to each well. Serial microdilutions of the test substances were then performed by adding 100 µL to the penultimate well (1:1 dilution), with the final well serving as the growth control. Concentrations ranged from 512 µg/mL to 8 µg/mL, following the standard MIC determination methodology. Plates were incubated at 37 °C for 24 h under aerobic conditions. After incubation, bacterial growth was assessed based on color change following the addition of 20 µL of resazurin solution (7-hydroxy-3H-phenoxazin-3-one 10-oxide). Resazurin reduction by metabolically active cells results in a color change from blue to pink/red, indicating metabolic activity, whereas persistence of the blue color indicates growth inhibition. All experiments were performed in triplicate (n = 3 technical replicates).
4.6. Efflux Reduction Assay by MIC Decrease
To assess the reduction of ethidium bromide MIC, inocula were obtained from cultures incubated at 37 °C for 24 h. Inocula were prepared in saline solution and standardized to the 0.5 McFarland standard (≈108 CFU). Test and control distribution media were prepared in microtubes. For the test group, 150 µL of inoculum and the test compound at a subinhibitory concentration (MIC/8) were added, and the final volume was adjusted to 1.5 mL. The control contained the same inoculum volume, adjusted to the same final volume. The contents were transferred to 96-well microdilution plates in a vertical distribution, with 100 µL added to each well. Serial microdilutions of ethidium bromide were performed (1:1), with concentrations ranging from 512 µg/mL to 0.5 µg/mL. After 24 h of incubation, plates were read using resazurin as described above. A reduction in the MIC of ethidium bromide or specific antibiotics in efflux pump-harboring strains was considered indicative of efflux system inhibition. All experiments were performed in triplicate, and the same methodology was applied to the tested antibiotics.
4.7. Statistical Analysis
Central values and standard deviations were obtained following the methodology described by Freitas et al. [51] for microbiological analysis in microdilution plates. Prior to statistical analysis, data were evaluated for homogeneity of variances (homoscedasticity). As these assumptions were met, one-way ANOVA followed by a Bonferroni post hoc test was applied using GraphPad Prism 6.01. Values of p < 0.05 were considered statistically significant.
4.8. Computational Details
The simulations were carried out on a 64-bit operating system. The software and extensions used included AutoDockTools 1.5.7 [52], AutoDock Vina v1.2 [53], MarvinSketch (http://www.chemaxon.com, accessed on 10 January 2026), Discovery Studio Visualizer https://discover.3ds.com/discovery-studio-visualizer-download (accessed on 10 January 2026), UCSF Chimera https://www.cgl.ucsf.edu/chimera/ (accessed on 10 January 2026) and Avogadro http://avogadro.cc/ (accessed on 10 January 2026). In addition, all applied codes are freely available and intended for academic use.
4.9. Ligand Preparation and Optimization
The hydrazone structure was initially built using the graphical interface of MarvinSketch ChemAxon, https://chemaxon.com/products/marvin (accessed on 10 January 2026) and subsequently subjected to conformational optimization using the classical MMFF94 force fieldMerck Molecular Force Field 94 (accessed on 10 January 2026). Energy minimization steps were performed with the Avogadro® program, configured to employ the MMFF94 formalism and the Steepest Descent algorithm, with a total of 500 iterations and a convergence criterion set to 1 × 10−7.
4.10. Obtaining and Preparation of Protein Structures
The amino acid sequences of MepA from S. aureus K2068 and NorA from S. aureus 1199B [54]. MepA was obtained from the Universal Protein Resource database (UniProt, http://www.uniprot.org, accessed on 10 January 2026), deposited under the code NCTC8325 [55,56]. Thus, protein model construction was performed using the SWISS-MODEL server (https://swissmodel.expasy.org/, accessed on 10 January 2026), which identifies structural templates through sequence alignment using the HMM-HMM-based lightning-fast iterative sequence search (HHblits) algorithm [56]. Based on the alignment, the structure with the highest similarity was selected for model building; accordingly, the multidrug and toxic compound extrusion (MATE) transporter from Bacillus halodurans (PDB: 5C6N) was chosen for this study [57]. For NorA, the structure was obtained from the RCSB Protein Data Bank (https://www.rcsb.org, accessed on 10 January 2026) under PDB code 7LO7 (NorA in complex with Fab25), with a resolution of 3.74 Å, determined by electron microscopy, and classified as a transport protein from S. aureus/Homo sapiens, as recently characterized by Brawley et al. [58].
4.11. General Docking Procedures
Molecular docking simulations were performed using AutoDock Vina® [59], employing grid boxes configured to fully encompass the target structures. For the MepA protein, the grid box was centered at coordinates 9.189 (x), −19.589 (y), and −19.523 (z), with dimensions of 84 (x), 98 (y), and 118 (z) Å. For NorA, the grid box was centered at 139.133 (x), 138.065 (y), and 155.834 (z) Å, with dimensions of 108 (x), 126 (y), and 126 (z) Å. The three-dimensional structures of the proteins and ligands were previously prepared by adding Gasteiger and Kollman partial charges, and nonpolar hydrogens were merged with the corresponding heavy atoms, following standard AutoDock Vina® protocols. All other parameters were kept at their default values [60]. Fifty independent docking runs were performed per ligand, each generating 20 binding conformations (poses), using an exhaustiveness parameter of 64 to ensure robust sampling of the conformational space. The representative pose was selected based on the most favorable binding free energy (lowest predicted affinity values) and was considered the most stable conformation for subsequent structural and energetic analyses of the ligand–protein complex. To statistically and methodologically validate the docking protocols, redocking simulations were conducted, in which the co-crystallized ligand conformations were re-docked into their respective target proteins. Redocking accuracy was assessed by calculating the root mean square deviation (RMSD) between the predicted pose and the experimental structure. RMSD values ≤ 2.0 Å were adopted as the criterion for satisfactory validation, in accordance with literature recommendations [61]. The stability of the protein–ligand complexes was inferred based on the estimated binding free energy from the simulations. Complexes with affinity values lower than −6.0 kcal/mol were considered energetically favorable and potentially stable [62]. All simulations were conducted under identical parameterization conditions, ensuring methodological consistency and enabling robust comparative analyses. The performance of the ligands of interest was compared with reference antibiotics, CCCP, CPZ, and EtBr (ethidium bromide), used as positive controls in the respective systems.
4.12. Drug-likeness and ADME Properties
Based on the protocol described by Rocha et al. [63], the physicochemical properties of the hydrazone were determined using MarvinSketch (ChemAxon, academic license), version 24.1. The calculated parameters were evaluated according to drug-likeness criteria, following the classical Lipinski’s rule of five [64,65] and Veber’s rule [66], which consider critical limits for properties such as logP, molecular weight, number of hydrogen bond donors and acceptors, topological polar surface area (TPSA), and number of rotatable bonds. Additionally, the multiparameter optimization algorithm for central nervous system penetration (CNS MPO) implemented within the software, was applied to predict the compound’s potential to cross the blood–brain barrier (BBB), a relevant criterion for centrally acting drugs. Pharmacokinetic parameters related to absorption, distribution, metabolism, and excretion (ADME) were estimated using a consensus approach, combining predictive data from the PreADMET server, based on in vitro models (https://preadmet.webservice.bmdrc.org/adme-prediction/, accessed on 10 January 2026), with results from the in silico screening tools of the SwissADME server (http://www.swissadme.ch/, accessed on 10 January 2026), thereby enhancing the robustness of inferences regarding the compound’s biopharmaceutical viability.
4.13. Toxic Pharmacophores and Toxicological Effects
The identification of pharmacophoric groups was performed through high-throughput virtual screening (HTS) using the eMolTox platform (https://xundrug.cn/moltox, accessed on 10 January 2026). This procedure enabled the automated detection of molecular substructures associated with toxicity, chemical reactivity, or metabolic instability, based on validated predictive algorithms. Substructures identified as toxicological alerts were subsequently analyzed for their correlation with potential adverse effects, using the HDZH2O compound as a structural similarity model. This analysis was complemented with data from the predictive databases of the PreADMET server (https://preadmet.webservice.bmdrc.org/toxicity/, accessed on 10 January 2026) and ProTox-3.0 (https://tox.charite.de/protox3/index.php?site=home, accessed on 10 January 2026), allowing the association between the identified substructures and potential toxicological risks, such as hepatotoxicity, mutagenicity, carcinogenicity, and acute toxicity.
5. Conclusions
The hydrazone did not exhibit intrinsic antibacterial activity against S. aureus strains harboring the NorA and MepA efflux pumps; however, it interacted with these efflux systems in S. aureus 1199B and K2068, potentiating the effect of ethidium bromide. Additionally, hydrazone enhanced the activity of norfloxacin and ciprofloxacin against the tested strains. Possible interactions with DNA gyrase in the 1199B strain, as well as secondary mechanisms in the K2068 strain, may have limited antibiotic potentiation, with efflux pump inhibition remaining the most likely primary mechanism. Oxygen heteroatoms may contribute to the inhibition of efflux proteins in the 1199B strain. Molecular docking simulations revealed that the hydrazone exhibits high selectivity toward the MepA and NorA efflux pumps, with energetically and statistically significant binding values compared to classical substrates and chlorpromazine (CPZ). Considering that NorA and MepA belong to conserved efflux pump families widely distributed among pathogenic bacteria, the interaction of the hydrazone with key residues involved in substrate recognition suggests potential applicability to homologous transporters in other clinically relevant species. Although further studies are necessary, these findings support the exploration of hydrazone derivatives as scaffolds for the development of broad-spectrum efflux pump inhibitors. Consistent with these results, pharmacokinetic evaluation demonstrated a high degree of similarity to orally active drugs, with a satisfactory volume of distribution and a moderate predicted risk of toxicity upon ingestion.
Supplementary Materials
The following supporting information can be downloaded at: https://www.mdpi.com/article/10.3390/ddc5010023/s1, Figure S1: 1H NMR (500 MHz, in DMSO) spectrum of the hydrazone; Figure S2:: 13C NMR (125 MHz, in DMSO) spectrum of the hydrazone; Figure S3: ATR-FTIR spectrum of the hydrazone; Figure S4: HPLC chromatogram of the hydrazone; Figure S5: UV–Vis Spectrum of the hydrazone.
Author Contributions
M.O.A.M., H.S.d.S. and E.S.M.: Data curation, Conceptualization. K.S.T.G.B.: Formal analysis, Conceptualization. J.E.R.: Supervision, Methodology, Investigation. D.R.F. and W.J.P.: Software, Investigation, Formal analysis. J.M.G. and F.d.C.L.P.: Writing—review & editing, Supervision. G.A.d.A.: Validation, Methodology, Data curation. A.J.M.B. and M.M.M.: Software, Methodology, Investigation. J.M.L.D. and A.M.R.T.: Writing—review & editing, Resources, Investigation. J.B.M. and M.O.A.M.: Writing—review & editing, Software, Formal analysis. F.d.C.L.P.: Writing—original draft, Supervision, Resources, Project administration. M.M.M.: Resources, Project administration, Methodology. A.M.R.T. and H.D.M.C.: Writing—review & editing, Resources, Project administration, Funding acquisition. W.J.P.: Writing—review & editing, Supervision, Resources, Funding acquisition, Formal analysis. H.S.d.S.: Writing—review & editing, Supervision, Resources, Project administration, Funding acquisition. All authors have read and agreed to the published version of the manuscript.
Funding
Helcio Silva dos Santos acknowledges financial support from CNPq (Grant 306008/2022–0), FUNCAP UNIVERSAL (Grant#: UNI-0210–00337.01.00/23) and FUNCAP-INTERNACIONALIZAǘAO (Grant ITR-0214–00060.01.00/23) and FPD-0213–00088.01.00/23. Walter José Peláez, reports financial support was provided by Fondo para la Investigacíon Científica y Tecnológica (FONCYT-PICT-2020-SERIEA-01862), Secretaría de Ciencia y Tecnología (SeCyT-UNC–N258–23). Alexandre Magno Rodrigues Teixeira acknowledges financial support from the PQ/CNPq (Grant#: 308178/2021–1), and from the FUNCAP (Grant#: UNI-0210–00315.01.00/23). Emmanuel Silva Marinho acknowledges financial support from FUNCAP (Grant#: FPD-0213-00369.01.00/23) and CNPQ- PQ (Grant#: 309349/2025-7).
Data Availability Statement
The original contributions presented in this study are included in the article. Further inquiries can be directed to the corresponding authors.
Acknowledgments
The authors are grateful to the Universidade Estadual do Ceará (UECE), the Fundação de Amparo à Pesquisa do Estado do Ceará (FUNCAP), the Conselho Nacional de Desenvolvimento Científico e Tecnológico (CNPq), and the Coordenação de Aperfeiçoamento de Pessoal de Nível Superior (CAPES) for financial support and scholarships. The authors also thank the Northeastern Center for the Application and Use of Nuclear Magnetic Resonance (CENAUREMN).
Conflicts of Interest
The authors declare no conflicts of interest.
Abbreviations
The following abbreviations are used in this manuscript:
| ADME | Absorption, Distribution, Metabolism, and Excretion |
| ADMET | Absorption, Distribution, Metabolism, Excretion, and Toxicity |
| ANOVA | Analysis of Variance |
| ATCC | American Type Culture Collection |
| ATR-FTIR | Attenuated Total Reflectance–Fourier Transform Infrared Spectroscopy |
| BBB | Blood–Brain Barrier |
| BHI | Brain Heart Infusion |
| BOILED-Egg | Brain Or IntestinaL EstimateD permeation method |
| CCCP | Carbonyl cyanide m-chlorophenyl hydrazone |
| CFU | Colony-Forming Unit |
| CNS | Central Nervous System |
| CPZ | Chlorpromazine |
| CYP450 | Cytochrome P450 |
| CYP2C19 | Cytochrome P450 2C19 |
| CYP2C9 | Cytochrome P450 2C9 |
| CYP2D6 | Cytochrome P450 2D6 |
| CYP3A4 | Cytochrome P450 3A4 |
| DFT | Density Functional Theory |
| DMSO | Dimethyl sulfoxide |
| DNA | Deoxyribonucleic Acid |
| EtBr | Ethidium Bromide |
| FTIR | Fourier Transform Infrared Spectroscopy |
| GUSAR | General Unrestricted Structure–Activity Relationships |
| HBA | Hydrogen Bond Acceptor |
| HBD | Hydrogen Bond Donor |
| HIA | Human Intestinal Absorption |
| MDCK | Madin–Darby Canine Kidney |
| MDR | Multidrug Resistance |
| MEP | Molecular Electrostatic Potential |
| MIC | Minimum Inhibitory Concentration |
| MMFF94 | Merck Molecular Force Field 94 |
| MMGBSA | Molecular Mechanics Generalized Born Surface Area |
| MPO | Multiparameter Optimization |
| MRSA | Methicillin-Resistant Staphylococcus aureus |
| MS | Mass Spectrometry |
| MW | Molecular Weight |
| NMR | Nuclear Magnetic Resonance |
| Papp | Apparent Permeability Coefficient |
| PDB | Protein Data Bank |
| P-gp | P-glycoprotein |
| PPB | Plasma Protein Binding |
| RMSD | Root Mean Square Deviation |
| RMSF | Root Mean Square Fluctuation |
| SASA | Solvent-Accessible Surface Area |
| SEPI | Standard Efflux Pump Inhibitor |
| TPSA | Topological Polar Surface Area |
| UPLC-QTOF-MS | Ultra-Performance Liquid Chromatography–Quadrupole Time-of-Flight Mass Spectrometry |
References
- Coley, C.W.; Thomas, D.A., III; Lummiss, J.A.M.; Jaworski, J.N.; Breen, C.P.; Schultz, V.; Hart, T.; Fishman, J.S.; Rogers, L.; Gao, H.; et al. A robotic platform for flow synthesis of organic compounds informed by AI planning. Science 2019, 365, eaax1566. [Google Scholar] [CrossRef] [PubMed]
- Abd El-Aleam, R.H.; George, R.F.; Georgey, H.H.; Abdel-Rahman, H.M. Bacterial virulence factors: A target for heterocyclic compounds to combat bacterial resistance. RSC Adv. 2021, 11, 36459–36482. [Google Scholar] [CrossRef] [PubMed]
- Li, X.Z.; Plésiat, P.; Nikaido, H. Efflux-mediated antimicrobial resistance in bacteria. Clin. Microbiol. Rev. 2015, 28, 337–418. [Google Scholar] [CrossRef] [PubMed]
- Blair, J.M.A.; Webber, M.A.; Baylay, A.J.; Ogbolu, D.O.; Piddock, L.J.V. Molecular mechanisms of antibiotic resistance. Nat. Rev. Microbiol. 2015, 13, 42–51. [Google Scholar] [CrossRef]
- Mohanty, H.; Pachpute, S.; Yadav, R.P. Mechanism of drug resistance in bacteria: Efflux pump modulation for designing of new antibiotic enhancers. Folia Microbiol. 2021, 66, 727–739. [Google Scholar] [CrossRef]
- Huang, L.; Wu, C.; Gao, H.; Xu, C.; Dai, M.; Huang, L.; Hao, H.; Wang, X.; Cheng, G. Bacterial multidrug efflux pumps at the frontline of antimicrobial resistance: An overview. Antibiotics 2022, 11, 520. [Google Scholar] [CrossRef]
- Gaurav, A.; Bakht, P.; Saini, M.; Pandey, S.; Pathania, R. Role of bacterial efflux pumps in antibiotic resistance, virulence, and strategies to discover novel efflux pump inhibitors. Microbiology 2023, 169, 001333. [Google Scholar] [CrossRef]
- Kaatz, G.W. Inhibition of bacterial efflux pumps: A new strategy to combat increasing antimicrobial agent resistance. Expert Opin. Investig. Drugs 2002, 11, 589–602. [Google Scholar] [CrossRef]
- Omote, H.; Hiasa, M.; Matsumoto, T.; Otsuka, M.; Moriyama, Y. The MATE proteins as fundamental transporters of metabolic and xenobiotic organic cations. Trends Pharmacol. Sci. 2006, 27, 587–593. [Google Scholar] [CrossRef]
- Lomovskaya, O.; Bostian, K.A. Practical applications and feasibility of efflux pump inhibitors in the clinic—A vision for applied use. Biochem. Pharmacol. 2006, 71, 910–918. [Google Scholar] [CrossRef]
- Opperman, T.J.; Nguyen, S.T. Recent advances toward a molecular mechanism of efflux pump inhibition. Front. Microbiol. 2015, 6, 421. [Google Scholar] [CrossRef] [PubMed]
- Thakur, V.; Uniyal, A.; Tiwari, V. A Comprehensive Review on Pharmacology of Efflux Pumps and Their Inhibitors in Antibiotic Resistance. Eur. J. Pharmacol. 2021, 903, 174151. [Google Scholar] [CrossRef] [PubMed]
- Pao, S.S.; Paulsen, I.T.; Saier, M.H., Jr. Major Facilitator Superfamily. Microbiol. Mol. Biol. Rev. 1998, 62, 1–34. [Google Scholar] [CrossRef] [PubMed]
- Henderson, P.J.F.; Maher, C.; Elbourne, L.D.H.; Eijkelkamp, B.A.; Paulsen, I.T.; Hassan, K.A. Physiological Functions of Bacterial “Multidrug” Efflux Pumps. Chem. Rev. 2021, 121, 5417–5478. [Google Scholar] [CrossRef]
- Dashtbani-Roozbehani, A.; Brown, M.H. Efflux Pump Mediated Antimicrobial Resistance by Staphylococci in Health-Related Environments: Challenges and the Quest for Inhibition. Antibiotics 2021, 10, 1502. [Google Scholar] [CrossRef]
- de Morais Oliveira-Tintino, C.D.; Muniz, D.F.; Dos Santos Barbosa, C.R.; Silva Pereira, R.L.; Begnini, I.M.; Rebelo, R.A.; da Silva, L.E.; Mireski, S.L.; Nasato, M.C.; Lacowicz Krautler, M.I.; et al. NorA, Tet(K), MepA, and MsrA Efflux Pumps in Staphylococcus aureus, their Inhibitors and 1,8-Naphthyridine Sulfonamides. Curr. Pharm. Des. 2023, 29, 323–355. [Google Scholar]
- Freitas, T.S.; Xavier, J.C.; Pereira, R.L.; Rocha, J.E.; Campina, F.F.; Neto, J.B.d.A.; Silva, M.M.; Barbosa, C.R.; Marinho, E.S.; Nogueira, C.E.; et al. In vitro and in silico studies of chalcones derived from natural acetophenone 192 inhibitors of NorA and MepA multidrug efflux pumps in Staphylococcus aureus. Microb. Pathog. 2021, 161, 105286. [Google Scholar] [CrossRef]
- Morita, Y.; Kataoka, A.; Shiota, S.; Mizushima, T.; Tsuchiya, T. NorM of Vibrio parahaemolyticus is an Na+-driven multidrug efflux pump. J. Bacteriol. 2000, 182, 6694–6697. [Google Scholar] [CrossRef]
- Varela, M.F.; Stephen, J.; Lekshmi, M.; Ojha, M.; Wenzel, N.; Sanford, L.M.; Hernandez, A.J.; Parvathi, A.; Kumar, S.H. Bacterial resistance to antimicrobial agents. Antibiotics 2021, 10, 593. [Google Scholar] [CrossRef]
- Dhanda, G.; Acharya, Y.; Haldar, J. Antibiotic Adjuvants: A Versatile Approach to Combat Antibiotic Resistance. ACS Omega 2024, 9, 29070–29071. [Google Scholar] [CrossRef]
- Rollas, S.; Küçükgüzel, Ş.G. Biological activities of hydrazone derivatives. Molecules 2007, 12, 1910–1939. [Google Scholar] [CrossRef] [PubMed]
- Betancourth, J.G.; Castaño, J.A.; Visbal, R.; Chaur, M.N. Versatility of the amino group in hydrazone-based molecular and supramolecular systems. Eur. J. Org. Chem. 2022, 2022, e202200228. [Google Scholar] [CrossRef]
- Gebretsadik, T.; Yang, Q.; Wu, J.; Tang, J. Hydrazone-based spin crossover complexes: Behind the extra flexibility of the hydrazone moiety to switch the spin state. Coord. Chem. Rev. 2021, 431, 213666. [Google Scholar] [CrossRef]
- Verma, G.; Marella, A.; Shaquiquzzaman, M.; Akhtar, M.; Ali, M.R.; Alam, M.M. A Review Exploring Biological Activities of Hydrazones. J. Pharm. Bioallied Sci. 2014, 6, 69–80. [Google Scholar] [CrossRef]
- Medeiros, M.A.M.B.; Silva, M.G.; Barbosa, J.M.; Lavor, É.M.; Ribeiro, T.F.; Macedo, C.A.F.; Duarte-Filho, L.A.M.S.; Feitosa, T.A.; Silva, J.J.; Fokoue, H.H.; et al. Antinociceptive and anti-inflammatory effects of hydrazone derivatives and their possible mechanism of action in mice. PLoS ONE 2021, 16, e0258094. [Google Scholar] [CrossRef]
- Aydin, M.; Ozturk, A.; Duran, T.; Ozmen, U.O.; Sumlu, E.; Ayan, E.B.; Korucu, E.N. In vitro antifungal and antibiofilm activities of novel sulfonyl hydrazone derivatives against Candida spp. J. Med. Mycol. 2023, 33, 101327. [Google Scholar] [CrossRef]
- Shah, M.A.; Uddin, A.; Shah, M.R.; Ali, I.; Ullah, R.; Hannan, P.A.; Hussain, H. Synthesis and characterization of novel hydrazone derivatives of isonicotinic hydrazide and their evaluation for antibacterial and cytotoxic potential. Molecules 2022, 27, 6770. [Google Scholar] [CrossRef]
- Jabeen, M. A comprehensive review on analytical applications of hydrazone derivatives. J. Turk. Chem. Soc. A 2022, 9, 663–698. [Google Scholar] [CrossRef]
- Subramanian, G.; Rajeev, C.P.B.; Mohan, C.D.; Sinha, A.; Chu, T.T.T.; Anusha, S.; Ximei, H.; Fuchs, J.E.; Bender, A.; Rangappa, K.S.; et al. Synthesis and in vitro evaluation of hydrazinyl phthalazines against malaria parasite, Plasmodium falciparum. Bioorg. Med. Chem. Lett. 2016, 26, 3300–3306. [Google Scholar] [CrossRef]
- Nguyen, T.K.; Peyrusson, F.; Siala, W.; Pham, N.H.; Nguyen, H.A.; Tulkens, P.M.; Van Bambeke, F. Activity of moxifloxacin against biofilms formed by clinical isolates of Staphylococcus aureus differing by their resistant or persister character to fluoroquinolones. Front. Microbiol. 2021, 12, 785573. [Google Scholar] [CrossRef]
- Kaatz, G.W.; Seo, S.M. Mechanisms of fluoroquinolone resistance in genetically related strains of Staphylococcus aureus. Antimicrob. Agents Chemother. 1997, 41, 2733–2737. [Google Scholar] [CrossRef]
- Kaatz, G.W.; Seo, S.M. Inducible NorA-mediated multidrug resistance in Staphylococcus aureus. Antimicrob. Agents Chemother. 1995, 39, 2650–2655. [Google Scholar] [CrossRef] [PubMed]
- Kaatz, G.W.; Moudgal, V.V.; Seo, S.M. Identification and characterization of a novel efflux-related multidrug resistance phenotype in Staphylococcus aureus. J. Antimicrob. Chemother. 2002, 50, 833–838. [Google Scholar] [CrossRef] [PubMed]
- Patel, D.; Kosmidis, C.; Seo, S.M.; Kaatz, G.W. Ethidium bromide MIC screening for enhanced efflux pump gene expression or efflux activity in Staphylococcus aureus. Antimicrob. Agents Chemother. 2010, 54, 5070–5073. [Google Scholar] [CrossRef]
- Sepehr, A.; Fereshteh, S.; Shahrokhi, N. Detection of efflux pump using ethidium bromide-agar cartwheel method in Acinetobacter baumannii clinical isolates. J. Med. Microbiol. Infect. Dis. 2022, 10, 36–41. [Google Scholar] [CrossRef]
- Rampacci, E.; Marenzoni, M.L.; Cannalire, R.; Pietrella, D.; Sabatini, S.; Giovagnoli, S.; Felicetti, T.; Pepe, M.; Passamonti, F. Ethidium bromide exposure unmasks an antibiotic efflux system in Rhodococcus equi. J. Antimicrob. Chemother. 2021, 76, 2040–2048. [Google Scholar] [CrossRef] [PubMed]
- Fujiwara, M.; Yamasaki, S.; Morita, Y.; Nishino, K. Evaluation of efflux pump inhibitors of MexAB- or MexXY-OprM in Pseudomonas aeruginosa using nucleic acid dyes. J. Infect. Chemother. 2022, 28, 595–601. [Google Scholar] [CrossRef]
- Martin, A.L.A.R.; Pereira, R.L.S.; Rocha, J.E.; Farias, P.A.M.; Freitas, T.S.; Caldas, F.R.L.; Figueredo, F.G.; Sampaio, N.F.L.; Ribeiro-Filho, J.; Menezes, I.R.A.; et al. In vitro and in silico evidences about the inhibition of MepA efflux pump by coumarin derivatives. Microb. Pathog. 2023, 182, 106246. [Google Scholar] [CrossRef]
- Dantas, N.; de Aquino, T.M.; de Araújo-Júnior, J.X.; da Silva-Júnior, E.; Almeida Gomes, E.; Augusto Severo Gomes, A.; Siqueira-Júnior, J.P.; Mendonça Junior, F.J.B. Aminoguanidine hydrazones (AGH’s) as modulators of norfloxacin resistance in Staphylococcus aureus that overexpress NorA efflux pump. Chem.-Biol. Interact. 2018, 280, 8–14. [Google Scholar] [CrossRef]
- Nunes, P.H.S.; Freitas, T.S.; Rocha, J.E.; Marinho, M.M.; Oliveira, M.R.; Souza, L.F.; Lima, I.K.C.; Santos, H.S. Potentiation of antibiotic activity, and efflux pumps inhibition by (2E)-1-(4-aminophenyl)-3-(4-fluorophenyl)prop-2-en-1-one. Fundam. Clin. Pharmacol. 2022, 36, 1066–1082. [Google Scholar] [CrossRef]
- Grimsey, E.M.; Fais, C.; Marshall, R.L.; Ricci, V.; Ciusa, M.L.; Stone, J.W.; Ivens, A.; Malloci, G.; Ruggerone, P.; Vargiu, A.V.; et al. Chlorpromazine and amitriptyline are substrates and inhibitors of the AcrB multidrug efflux pump. mBio 2020, 11, e00465-20. [Google Scholar] [CrossRef] [PubMed]
- Zhang, L.; Tian, X.; Sun, L.; Mi, K.; Wang, R.; Gong, F.; Huang, L. Bacterial Efflux Pump Inhibitors Reduce Antibiotic Resistance. Pharmaceutics 2024, 16, 170. [Google Scholar] [CrossRef] [PubMed]
- Jahromy, S.H.; Ranjbar, S.; Pishkar, L. Phenotypic activity of efflux pumps by carbonyl cyanide m-chlorophenyl hydrazone (CCCP) and mutations in gyrA and parC genes among ciprofloxacin-resistant Acinetobacter baumannii isolates. Jundishapur J. Microbiol. 2020, 13, e99435. [Google Scholar]
- Debbih, O.D.; Mazouz, W.; Benslama, O.; Zouchoune, B.; Selatnia, I.; Bouchene, R.; Sid, A.; Bouacida, S.; Mosset, P. Hydrazone analogs as DNA gyrase inhibitors and antioxidant agents: Structure–activity relationship and pharmacophore modeling. J. Chem. Sci. 2024, 136, 32. [Google Scholar] [CrossRef]
- Levine, C.; Hiasa, H.; Marians, K.J. DNA gyrase and topoisomerase IV: Biochemical activities, physiological roles during chromosome replication, and drug sensitivities. Biochim. Biophys. Acta 1998, 1400, 29–43. [Google Scholar] [CrossRef]
- Collins, J.A.; Osheroff, N. Gyrase and Topoisomerase IV: Recycling Old Targets for New Antibacterials to Combat Fluoroquinolone Resistance. ACS Infect. Dis. 2024, 10, 1097–1115. [Google Scholar] [CrossRef]
- Sabatini, S.; Gosetto, F.; Iraci, N.; Barreca, M.L.; Massari, S.; Sancineto, L.; Manfroni, G.; Tabarrini, O.; Dimovska, M.; Kaatz, G.W.; et al. Re-evolution of the 2-phenylquinolines: Ligand-based design, synthesis, and biological evaluation of a potent new class of Staphylococcus aureus NorA efflux pump inhibitors. J. Med. Chem. 2013, 56, 4975–4989. [Google Scholar] [CrossRef]
- Silva, P.T.; de Oliveira, A.M.P.; dos Santos, A.R.; Silva, F.A.P.; Costa, P.G.; de Oliveira, M.G.; de Sousa, D.P.; Rodrigues, C.R.; Coutinho, H.D.M.; Carvalho, T.G.; et al. Synthesis, spectroscopic characterization and antibacterial evaluation of chalcones derived from acetophenone isolated from Croton anisodontus. J. Mol. Struct. 2021, 1226, 129403. [Google Scholar] [CrossRef]
- Bento, A.J.D.M.; Almeida-Neto, F.W.d.Q.; Marinho, E.S.; da Silva, L.; Marinho, M.M.; Coutinho, H.D.M.; Rocha, J.E.; Guedes, J.M.; Teixeira, A.M.R.; dos Santos, H.S. Quantum-chemical calculation, antibiotic potentiating activity, evaluation of efflux pump inhibition against S. aureus multi-resistant strains and molecular docking of isoniazid and hydralazine. J. Mol. Struct. 2024, 1312, 138474. [Google Scholar] [CrossRef]
- Nascimento, F.B.S.A.; de Souza, T.C.; Silva, M.S.; Costa, O.F.; Lima, A.R.C.; Cardoso, F.F.; Silva-Junior, E.; Siqueira-Júnior, J.P.; Mendonça-Junior, F.J.B. Antimicrobial activity of hydralazine against methicillin-resistant and methicillin-susceptible Staphylococcus aureus. Future Microbiol. 2024, 19, 91–106. [Google Scholar] [CrossRef]
- Freitas, T.S.; Rocha, J.E.; Bento, A.J.M.; Pereira, R.L.S.; Caldas, F.R.L.; Figueredo, F.G.; Sampaio, N.F.L.; Menezes, I.R.A.; de Sousa, O.V.; Lima, M.A.; et al. UPLC-QTOF-MS/MS analysis and antibacterial activity of Manilkara zapota against Escherichia coli and other MDR bacteria. Cell. Mol. Biol. 2021, 67, 116–124. [Google Scholar] [CrossRef] [PubMed]
- El-Hachem, N.; Haibe-Kains, B.; Khalil, A.; Kobeissy, F.H.; Nemer, G. AutoDock and AutoDockTools for Protein–Ligand Docking. In Neuroproteomics: Methods and Protocols; Springer: New York, NY, USA, 2017; pp. 391–403. [Google Scholar] [CrossRef]
- Morris, G.M.; Huey, R.; Lindstrom, W.; Sanner, M.F.; Belew, R.K.; Goodsell, D.S.; Olson, A.J. AutoDock4 and AutoDockTools4: Automated docking with selective receptor flexibility. J. Comput. Chem. 2009, 30, 2785–2791. [Google Scholar] [CrossRef] [PubMed]
- Warraich, A.A.; Mohammed, A.U.R.; Gibson, H.; Hussain, M.; Rahman, A.S. Acidic amino acids as counterions of ciprofloxacin. PLoS ONE 2021, 16, e0250705. [Google Scholar] [CrossRef] [PubMed]
- Remmert, M.; Biegert, A.; Hauser, A.; Söding, J. HHblits: Lightning-fast iterative protein sequence searching by HMM-HMM alignment. Nat. Methods 2012, 9, 173–175. [Google Scholar] [CrossRef]
- Radchenko, M.; Symersky, J.; Nie, R.; Lu, M. Structural basis for the blockade of MATE multidrug efflux pumps. Nat. Commun. 2015, 6, 7995. [Google Scholar] [CrossRef]
- Brawley, D.N.; Sauer, D.B.; Li, J.; Zheng, X.; Koide, A.; Jedhe, G.S.; Suwatthee, T.; Song, J.; Liu, Z.; Arora, P.S.; et al. Structural basis for inhibition of the drug efflux pump NorA from Staphylococcus aureus. Nat. Chem. Biol. 2022, 18, 706–712. [Google Scholar] [CrossRef]
- Trott, O.; Olson, A.J. AutoDock Vina: Improving the speed and accuracy of docking with a new scoring function, efficient optimization, and multithreading. J. Comput. Chem. 2010, 31, 455–461. [Google Scholar] [CrossRef]
- Wiley, E.A.; MacDonald, M.; Lambropoulos, A.; Harriman, D.J.; Deslongchamps, G. LGA-Dock/EM-Dock—Exploring Lamarckian genetic algorithms and energy-based local search for ligand–receptor docking. Can. J. Chem. 2006, 84, 384–391. [Google Scholar] [CrossRef]
- Yusuf, D.; Davis, A.M.; Kleywegt, G.J.; Schmitt, S. An alternative method for the evaluation of docking performance: RSR vs. RMSD. J. Chem. Inf. Model. 2008, 48, 1411–1422. [Google Scholar] [CrossRef]
- Shityakov, S.; Förster, C. In silico predictive model to determine vector-mediated transport properties for the blood–brain barrier choline transporter. Adv. Appl. Bioinform. Chem. 2014, 7, 23–36. [Google Scholar] [CrossRef]
- Rocha, J.E.; Freitas, T.S.; Xavier, J.C.; Pereira, R.L.S.; Pereira Júnior, F.N.; Nogueira, C.E.S.; Marinho, M.M.; Bandeira, P.N.; de Oliveira, M.R.; Marinho, E.S.; et al. Antibacterial and antibiotic modifying activity, ADMET study and molecular docking of synthetic chalcone. Biomed. Pharmacother. 2021, 140, 111768. [Google Scholar] [CrossRef]
- Lipinski, C.A. Lead- and drug-like compounds: The rule-of-five revolution. Drug Discov. Today Technol. 2004, 1, 337–341. [Google Scholar] [CrossRef]
- Lipinski, C.A.; Lombardo, F.; Dominy, B.W.; Feeney, P.J. Experimental and computational approaches to estimate solubility and permeability in drug discovery and development settings. Adv. Drug Deliv. Rev. 2012, 64, 4–17. [Google Scholar] [CrossRef]
- Veber, D.F.; Johnson, S.R.; Cheng, H.-Y.; Smith, B.R.; Ward, K.W.; Kopple, K.D. Molecular properties that influence the oral bioavailability of drug candidates. J. Med. Chem. 2002, 45, 2615–2623. [Google Scholar] [CrossRef]
- Veber, D.F.; Johnson, S.R.; Cheng, H.-Y.; Smith, B.R.; Ward, K.W.; Kopple, K.D. Prediction and optimization of pharmacokinetic and toxicity properties of the ligand. In Computational Drug Discovery and Design; Springer: New York, NY, USA, 2018; pp. 271–284. [Google Scholar] [CrossRef]
Disclaimer/Publisher’s Note: The statements, opinions and data contained in all publications are solely those of the individual author(s) and contributor(s) and not of MDPI and/or the editor(s). MDPI and/or the editor(s) disclaim responsibility for any injury to people or property resulting from any ideas, methods, instructions or products referred to in the content. |
© 2026 by the authors. Licensee MDPI, Basel, Switzerland. This article is an open access article distributed under the terms and conditions of the Creative Commons Attribution (CC BY) license.



