Sign in to use this feature.

Years

Between: -

Subjects

remove_circle_outline
remove_circle_outline
remove_circle_outline
remove_circle_outline
remove_circle_outline

Journals

Article Types

Countries / Regions

Search Results (26)

Search Parameters:
Keywords = agroinoculation

Order results
Result details
Results per page
Select all
Export citation of selected articles as:
15 pages, 2163 KB  
Article
Metabolomic Insights into MYMV Resistance: Biochemical Complexity in Mung Bean Cultivars
by Sudha Manickam, Veera Ranjani Rajagopalan, Madhumitha Balasubramaniam, Karthikeyan Adhimoolam, Senthil Natesan and Raveendran Muthurajan
Pathogens 2026, 15(1), 46; https://doi.org/10.3390/pathogens15010046 - 31 Dec 2025
Viewed by 695
Abstract
Yellow Mosaic Disease (YMD) caused by mungbean yellow mosaic virus (MYMV, begomovirus) is one of the main causes of low mungbean (Vigna radiata L.) productivity, primarily in South Asia. Agroinoculation screening for MYMV resistance in mungbean cultivar VGGRU 1, an interspecific derivative [...] Read more.
Yellow Mosaic Disease (YMD) caused by mungbean yellow mosaic virus (MYMV, begomovirus) is one of the main causes of low mungbean (Vigna radiata L.) productivity, primarily in South Asia. Agroinoculation screening for MYMV resistance in mungbean cultivar VGGRU 1, an interspecific derivative of mungbean × rice bean and VRM (Gg)1 across replications, revealed VGGRU1 as highly resistant to MYMV infection. Gas chromatography mass spectrometry analysis was performed on the methanolic leaf extracts of susceptible and resistant genotypes, along with necessary controls. The metabolite profiling of the susceptible and resistant genotypes, along with controls, identified 121 discriminant metabolites belonging to 24 different classes of metabolites. A maximum number of 27 metabolites were accumulated in agroinoculated VGGRU1 alone. Metabolite profiles of VGGRU1 and VRM1 were clustered hierarchically and revealed substantial variations between the genotypes. Fold change revealed the upregulation of amino acids and phenol in the resistant genotype. The resistant genotype, VGGRU1, showed significantly higher levels of key defense-related metabolites, such as amino acids and phenolics. In this study, 18 significant VIP metabolites were identified, differentiating the resistant VGGRU1 and susceptible VRM (Gg)1 genotypes. Full article
(This article belongs to the Section Immunological Responses and Immune Defense Mechanisms)
Show Figures

Figure 1

15 pages, 3311 KB  
Article
Rapid LAMP-Based Detection of Mixed Begomovirus Infections in Field-Grown Tomato Plants
by Yoslaine Ruiz-Otaño, Berenice Calderón-Pérez, Rosabel Pérez Castillo, Beatriz Xoconostle-Cázares and Alejandro Fuentes Martínez
Viruses 2026, 18(1), 19; https://doi.org/10.3390/v18010019 - 23 Dec 2025
Viewed by 721
Abstract
Phytopathogenic viruses severely impact major crops, leading to significant social and economic losses. Among them, begomoviruses pose a serious threat to key cultivars in subtropical and tropical regions despite ongoing efforts to limit their spread. Early detection of these pathogens in field crops [...] Read more.
Phytopathogenic viruses severely impact major crops, leading to significant social and economic losses. Among them, begomoviruses pose a serious threat to key cultivars in subtropical and tropical regions despite ongoing efforts to limit their spread. Early detection of these pathogens in field crops and associated weeds is essential for the timely implementation of management strategies to mitigate viral disease outbreaks. In this study, we applied a sensitive loop-mediated isothermal amplification (LAMP) assay for the detection of tomato yellow leaf curl virus (TYLCV), tomato latent virus (TLV), and tomato mottle Taino virus (ToMoTV) in agro-inoculated Nicotiana benthamiana and Solanum lycopersicum. Importantly, LAMP assays also enabled the identification of these viruses in both symptomatic and asymptomatic field-grown tomato plants, detecting a higher number of infected plants than dot blot hybridization and PCR. Field surveys further revealed mixed infections of TYLCV, TLV, and ToMoTV within individual tomato plants, uncovering a complex epidemiological scenario. Full article
(This article belongs to the Special Issue Application of Plant Viruses in Biotechnology)
Show Figures

Figure 1

12 pages, 4871 KB  
Article
Construction and Segmental Reconstitution of Full-Length Infectious Clones of Milk Vetch Dwarf Virus
by Aamir Lal, Muhammad Amir Qureshi, Man-Cheol Son, Sukchan Lee and Eui-Joon Kil
Viruses 2025, 17(9), 1213; https://doi.org/10.3390/v17091213 - 5 Sep 2025
Cited by 1 | Viewed by 1406
Abstract
The construction of infectious clones (ICs) is essential for studying viral replication, pathogenesis, and host interactions. Milk vetch dwarf virus (MDV), a nanovirus with a multipartite, single-stranded DNA genome, presents unique challenges for IC development due to its segmented genome organization. To enable [...] Read more.
The construction of infectious clones (ICs) is essential for studying viral replication, pathogenesis, and host interactions. Milk vetch dwarf virus (MDV), a nanovirus with a multipartite, single-stranded DNA genome, presents unique challenges for IC development due to its segmented genome organization. To enable functional analysis of its genome, we constructed full-length tandem-dimer-based ICs for all eight MDV genomic segments. Each segment was cloned into a binary vector and co-delivered into Nicotiana benthamiana, Nicotiana tabacum, Vicia faba, and Vigna unguiculata plants via Agrobacterium-mediated inoculation. Systemic infection was successfully reconstituted in all host plants, with PCR-based detection confirming the presence of all viral segments in the infected leaves of nearly all tested plants. Segmental accumulation in infected plants was quantified using qPCR, revealing non-equimolar distribution across hosts. This study establishes the first complete IC system for MDV, enabling reproducible infection, replication analysis, and quantitative segment profiling. It provides a foundational tool for future molecular investigations into MDV replication, host interactions, and viral movement, advancing our understanding of nanovirus biology and transmission dynamics. Full article
(This article belongs to the Special Issue Application of Genetically Engineered Plant Viruses)
Show Figures

Graphical abstract

12 pages, 2456 KB  
Article
Comprehensive Sampling and Detection Strategies for the Field Surveillance of Tomato Brown Rugose Fruit Virus
by Xinru Zhao, Yanan Xu, Xinyi Xu, Hui Zhou, Juan Shi, Changkai Yang, Xueping Zhou and Xiuling Yang
Agronomy 2025, 15(2), 318; https://doi.org/10.3390/agronomy15020318 - 27 Jan 2025
Cited by 1 | Viewed by 3384
Abstract
Tomato brown rugose fruit virus (ToBRFV) poses a significant threat to tomato production. Effective and accurate detection is critical for limiting the introduction and spread of ToBRFV. In this study, the impact of tomato planting patterns, growth stages, and cultivar variability on ToBRFV [...] Read more.
Tomato brown rugose fruit virus (ToBRFV) poses a significant threat to tomato production. Effective and accurate detection is critical for limiting the introduction and spread of ToBRFV. In this study, the impact of tomato planting patterns, growth stages, and cultivar variability on ToBRFV levels in tomatoes from distinct greenhouses and open fields were comprehensively analyzed. The results indicated that ToBRFV is detectable in asymptomatic tissues, regardless of artificial agroinoculation or natural infection. Additionally, higher viral levels were observed in newly emerging leaves and in fruits and sepals compared to old leaves. For tomato fruits infected with ToBRFV, the viral level in the mesocarp is higher than in the other interior parts, and no correlation was found between viral levels and the color of fruit lesions. Based on these results, it is recommended that new leaves and sepals should be given priority for testing of ToBRFV from tomato seedlings to the color turning stage, and that fruits and sepals are suggested to be collected at the full ripeness stage of tomato plants. This study underscores the importance of regular detection and optimal sampling beyond symptom observation in the surveillance of ToBRFV. Full article
(This article belongs to the Section Pest and Disease Management)
Show Figures

Figure 1

13 pages, 2362 KB  
Article
Transreplication Preference of the Tomato Leaf Curl Joydebpur Virus for a Noncognate Betasatellite through Iteron Resemblance on Nicotiana bethamiana
by Thuy T. B. Vo, I Gusti Ngurah Prabu Wira Sanjaya, Eui-Joon Kil, Aamir Lal, Phuong T. Ho, Bupi Nattanong, Marjia Tabassum, Muhammad Amir Qureshi, Taek-Kyun Lee and Sukchan Lee
Microorganisms 2023, 11(12), 2907; https://doi.org/10.3390/microorganisms11122907 - 1 Dec 2023
Cited by 2 | Viewed by 2162
Abstract
Pepper plants (Capsicum annuum) with severe leaf curl symptoms were collected in 2013 from Bangalore, Karnataka, India. The detection results showed a co-infection between the tomato leaf curl Joydebpur virus (ToLCJoV) and tomato leaf curl Bangladesh betasatellite (ToLCBDB) through the sequencing [...] Read more.
Pepper plants (Capsicum annuum) with severe leaf curl symptoms were collected in 2013 from Bangalore, Karnataka, India. The detection results showed a co-infection between the tomato leaf curl Joydebpur virus (ToLCJoV) and tomato leaf curl Bangladesh betasatellite (ToLCBDB) through the sequencing analysis of PCR amplicons. To pinpoint the molecular mechanism of this uncommon combination, infectious clones of ToLCJoV and two different betasatellites—ToLCBDB and tomato leaf curl Joydebpur betasatellite (ToLCJoB)—were constructed and tested for their infectivity in Nicotiana benthamiana. Together, we conducted various combined agroinoculation studies to compare the interaction of ToLCJoV with non-cognate and cognate betasatellites. The natural non-cognate interaction between ToLCJoV and ToLCBDB showed severe symptoms compared to the mild symptoms of a cognate combination (ToLCJoV × ToLCJoB) in infected plants. A sequence comparison among betasatellites and their helper virus wasperformed and the iteron resemblances in ToLCBDB as well as ToLCJoB clones were processed. Mutant betasatellites that comprised iteron modifications revealed that changes in iteron sequences could disturb the transreplication process between betasatellites and their helper virus. Our study might provide an important consideration for determining the efficiency of transreplication activity between betasatellites and their helper virus. Full article
Show Figures

Figure 1

12 pages, 1807 KB  
Article
Production of Saffron Apocarotenoids in Nicotiana benthamiana Plants Genome-Edited to Accumulate Zeaxanthin Precursor
by Olivia Costantina Demurtas, Maria Sulli, Paola Ferrante, Paola Mini, Maricarmen Martí, Verónica Aragonés, José-Antonio Daròs and Giovanni Giuliano
Metabolites 2023, 13(6), 729; https://doi.org/10.3390/metabo13060729 - 6 Jun 2023
Cited by 17 | Viewed by 3592
Abstract
Crocins are glycosylated apocarotenoids with strong coloring power and anti-oxidant, anticancer, and neuro-protective properties. We previously dissected the saffron crocin biosynthesis pathway, and demonstrated that the CsCCD2 enzyme, catalyzing the carotenoid cleavage step, shows a strong preference for the xanthophyll zeaxanthin in vitro [...] Read more.
Crocins are glycosylated apocarotenoids with strong coloring power and anti-oxidant, anticancer, and neuro-protective properties. We previously dissected the saffron crocin biosynthesis pathway, and demonstrated that the CsCCD2 enzyme, catalyzing the carotenoid cleavage step, shows a strong preference for the xanthophyll zeaxanthin in vitro and in bacterio. In order to investigate substrate specificity in planta and to establish a plant-based bio-factory system for crocin production, we compared wild-type Nicotiana benthamiana plants, accumulating various xanthophylls together with α- and β-carotene, with genome-edited lines, in which all the xanthophylls normally accumulated in leaves were replaced by a single xanthophyll, zeaxanthin. These plants were used as chassis for the production in leaves of saffron apocarotenoids (crocins, picrocrocin) using two transient expression methods to overexpress CsCCD2: agroinfiltration and inoculation with a viral vector derived from tobacco etch virus (TEV). The results indicated the superior performance of the zeaxanthin-accumulating line and of the use of the viral vector to express CsCCD2. The results also suggested a relaxed substrate specificity of CsCCD2 in planta, cleaving additional carotenoid substrates. Full article
(This article belongs to the Special Issue Nicotiana spp. as Production Platforms for Bioproducts)
Show Figures

Figure 1

17 pages, 2429 KB  
Article
Development of Highly Efficient Resistance to Beet Curly Top Iran Virus (Becurtovirus) in Sugar Beet (B. vulgaris) via CRISPR/Cas9 System
by Kubilay Yıldırım, Musa Kavas, İlkay Sevgen Küçük, Zafer Seçgin and Çiğdem Gökcek Saraç
Int. J. Mol. Sci. 2023, 24(7), 6515; https://doi.org/10.3390/ijms24076515 - 30 Mar 2023
Cited by 22 | Viewed by 3885
Abstract
Beet Curly Top Iran Virus (BCTIV, Becurtovirus) is a dominant and widespread pathogen responsible for great damage and yield reduction in sugar beet production in the Mediterranean and Middle East. CRISPR-based gene editing is a versatile tool that has been successfully used [...] Read more.
Beet Curly Top Iran Virus (BCTIV, Becurtovirus) is a dominant and widespread pathogen responsible for great damage and yield reduction in sugar beet production in the Mediterranean and Middle East. CRISPR-based gene editing is a versatile tool that has been successfully used in plants to improve resistance against many viral pathogens. In this study, the efficiency of gRNA/Cas9 constructs targeting the expressed genes of BCTIV was assessed in sugar beet leaves by their transient expression. Almost all positive control sugar beets revealed systemic infection and severe disease symptoms (90%), with a great biomass reduction (68%) after BCTIV agroinoculation. On the other hand, sugar beets co-agronioculated with BCTIV and gRNA/Cas9 indicated much lower systemic infection (10–55%), disease symptoms and biomass reduction (13–45%). Viral inactivation was also verified by RCA and qPCR assays for gRNA/Cas9 treated sugar beets. PCR-RE digestion and sequencing assays confirmed the gRNA/Cas9-mediated INDEL mutations at the target sites of the BCTIV genome and represented high efficiencies (53–88%), especially for those targeting BCTIV’s movement gene and its overlapping region between capsid and ssDNA regulator genes. A multiplex CRISPR approach was also tested. The most effective four gRNAs targeting all the genes of BCTIV were cloned into a Cas9-containing vector and agroinoculated into virus-infected sugar beet leaves. The results of this multiplex CRISPR system revealed almost complete viral resistance with inhibition of systemic infection and mutant escape. This is the first report of CRSIPR-mediated broad-spectrum resistance against Becurtovirus in sugar beet. Full article
(This article belongs to the Special Issue Crop Stress Biology and Molecular Breeding 3.0)
Show Figures

Figure 1

10 pages, 2049 KB  
Article
Sweet Potato Symptomless Virus 1: First Detection in Europe and Generation of an Infectious Clone
by Elvira Fiallo-Olivé, Ana Cristina García-Merenciano and Jesús Navas-Castillo
Microorganisms 2022, 10(9), 1736; https://doi.org/10.3390/microorganisms10091736 - 28 Aug 2022
Cited by 8 | Viewed by 3248
Abstract
Sweet potato (Ipomoea batatas), a staple food for people in many of the least developed countries, is affected by many viral diseases. In 2017, complete genome sequences of sweet potato symptomless virus 1 (SPSMV-1, genus Mastrevirus, family Geminiviridae) isolates [...] Read more.
Sweet potato (Ipomoea batatas), a staple food for people in many of the least developed countries, is affected by many viral diseases. In 2017, complete genome sequences of sweet potato symptomless virus 1 (SPSMV-1, genus Mastrevirus, family Geminiviridae) isolates were reported, although a partial SPSMV-1 genome sequence had previously been identified by deep sequencing. To assess the presence of this virus in Spain, sweet potato leaf samples collected in Málaga (southern continental Spain) and the Spanish Canary Islands of Tenerife and Gran Canaria were analyzed. SPSMV-1 was detected in samples from all the geographical areas studied, as well as in plants of several entries obtained from a germplasm collection supposed to be virus-free. Sequence analysis of full-length genomes of isolates from Spain showed novel molecular features, i.e., a novel nonanucleotide in the intergenic region, TCTTATTAC, and a 24-nucleotide deletion in the V2 open reading frame. Additionally, an agroinfectious clone was developed and infectivity assays showed that the virus was able to asymptomatically infect Nicotiana benthamiana, Ipomoea nil, I. setosa, and sweet potato, thus confirming previous suggestions derived from observational studies. To our knowledge, this is the first report of the presence of SPSMV-1 in Spain and Europe and the first agroinfectious clone developed for this virus. Full article
(This article belongs to the Special Issue Plant Pathogenic Microorganisms: State-of-the-Art Research in Spain)
Show Figures

Figure 1

11 pages, 1546 KB  
Article
Molecular Characterization of a Novel Polerovirus Infecting Soybean in China
by Tengzhi Xu, Lei Lei, Yong Fu, Xiaolan Yang, Hao Luo, Xiangru Chen, Xiaomao Wu, Yaqin Wang and Meng-ao Jia
Viruses 2022, 14(7), 1428; https://doi.org/10.3390/v14071428 - 29 Jun 2022
Cited by 4 | Viewed by 3250
Abstract
Poleroviruses are positive-sense, single-stranded viruses. In this study, we describe the identification of a novel polerovirus isolated from soybean displaying curled leaves. The complete viral genome sequence was identified using high-throughput sequencing and confirmed using rapid amplification of cDNA ends (RACE), RT-PCR and [...] Read more.
Poleroviruses are positive-sense, single-stranded viruses. In this study, we describe the identification of a novel polerovirus isolated from soybean displaying curled leaves. The complete viral genome sequence was identified using high-throughput sequencing and confirmed using rapid amplification of cDNA ends (RACE), RT-PCR and Sanger sequencing. Its genome organization is typical of the members of genus Polerovirus, containing seven putative open reading frames (ORFs). The full genome is composed of single-stranded RNA of 5822 nucleotides in length, with the highest nucleotide sequence identity (79.07% with 63% coverage) for cowpea polerovirus 2 (CPPV2). Amino acid sequence identities of the protein products between the virus and its relatives are below the threshold determined by the International Committee of Taxonomy of Viruses (ICTV) for species demarcation, and this strongly supports this virus’ status as a novel species, for which the name soybean chlorotic leafroll virus (SbCLRV) is proposed. Recombination analysis identified a recombination event in the ORF5 of the 3’ portion in the genome. Phylogenetic analyses of the genome and encoded protein sequences revealed that the new virus is closely related to phasey bean mild yellows virus, CPPV2 and siratro latent polerovirus. Subsequently, we demonstrated the infectivity of SbCLRV in Nicotiana benthamiana via infectious cDNA clone generation and agroinoculation. Full article
(This article belongs to the Special Issue Next-Generation Sequencing in Plant Virology)
Show Figures

Figure 1

11 pages, 2281 KB  
Article
Different Infectivity of Mediterranean and Southern Asian Tomato Leaf Curl New Delhi Virus Isolates in Cucurbit Crops
by Thuy T. B. Vo, Aamir Lal, Phuong T. Ho, Elisa Troiano, Giuseppe Parrella, Eui-Joon Kil and Sukchan Lee
Plants 2022, 11(5), 704; https://doi.org/10.3390/plants11050704 - 6 Mar 2022
Cited by 19 | Viewed by 4086
Abstract
Tomato leaf curl New Delhi virus (ToLCNDV) became an alerting virus in Europe from 2017 to 2020 because of its significant damage to Cucurbitaceae cultivation. Until now, just some cucurbit crops including sponge gourd, melon, pumpkin, and cucumber were reported to be resistant [...] Read more.
Tomato leaf curl New Delhi virus (ToLCNDV) became an alerting virus in Europe from 2017 to 2020 because of its significant damage to Cucurbitaceae cultivation. Until now, just some cucurbit crops including sponge gourd, melon, pumpkin, and cucumber were reported to be resistant to ToLCNDV, but no commercial cultivars are available. In this study, a new isolate of ToLCNDV was identified in Pakistan and analyzed together with ToLCNDV-ES which was previously isolated in Italy. Furthermore, infectious clones of two ToLCNDV isolates were constructed and agroinoculated into different cucurbit crops to verify their infectivity. Results showed that both isolates exhibited severe infection on all tested cucurbit (>70%) except watermelon. Thus, those cultivars may be good candidates in the first step of screening genetic resources for resistance on both Southeast Asian and Mediterranean ToLCNDV isolates. Additional, comparison pathogenicity of different geographical ToLCNDV isolates will be aided to understand viral characterization as such knowledge could facilitate breeding resistance to this virus. Full article
(This article belongs to the Special Issue Biological and Molecular Variability of Plant Viruses)
Show Figures

Graphical abstract

9 pages, 8315 KB  
Article
Virus-Induced Gene Silencing in Chrysanthemum seticuspe Using the Tomato Aspermy Virus Vector
by Hirotomo Murai and Tomofumi Mochizuki
Plants 2022, 11(3), 430; https://doi.org/10.3390/plants11030430 - 4 Feb 2022
Cited by 4 | Viewed by 3781
Abstract
Chrysanthemum is one of the most economically important flowers globally due to its high ornamental value. In recent years, a large percentage of the Chrysanthemum seticuspe genome has been determined, making this species useful as a model chrysanthemum plant. To fully utilize the [...] Read more.
Chrysanthemum is one of the most economically important flowers globally due to its high ornamental value. In recent years, a large percentage of the Chrysanthemum seticuspe genome has been determined, making this species useful as a model chrysanthemum plant. To fully utilize the genome’s information, efficient and rapid gene functional analysis methods are needed. In this study, we optimized the tomato aspermy virus (TAV) vector for virus-induced gene silencing (VIGS) in C. seticuspe. Conventional plant virus inoculation methods, such as the mechanical inoculation of viral RNA transcripts and agroinoculation into leaves, did not achieve successful TAV infections in C. seticuspe, but vacuum infiltration into sprouts was successful without symptoms. The TAV vector harboring 100 nucleotides of the phytoene desaturase (PDS) gene caused photobleaching phenotypes and a reduction in CsPDS expression in C. seticuspe. To our knowledge, this is the first report of VIGS in chrysanthemums. Full article
(This article belongs to the Section Plant Genetics, Genomics and Biotechnology)
Show Figures

Figure 1

15 pages, 5501 KB  
Article
Identification of a Novel Geminivirus in Fraxinus rhynchophylla in Korea
by Aamir Lal, Yong-Ho Kim, Thuy Thi Bich Vo, I Gusti Ngurah Prabu Wira Sanjaya, Phuong Thi Ho, Hee-Seong Byun, Hong-Soo Choi, Eui-Joon Kil and Sukchan Lee
Viruses 2021, 13(12), 2385; https://doi.org/10.3390/v13122385 - 28 Nov 2021
Cited by 10 | Viewed by 4224
Abstract
Fraxinus rhynchophylla, common name ash, belongs to the family Oleaceae and is found in China, Korea, North America, the Indian subcontinent, and eastern Russia. It has been used as a traditional herbal medicine in Korea and various parts of the world due [...] Read more.
Fraxinus rhynchophylla, common name ash, belongs to the family Oleaceae and is found in China, Korea, North America, the Indian subcontinent, and eastern Russia. It has been used as a traditional herbal medicine in Korea and various parts of the world due to its chemical constituents. During a field survey in March 2019, mild vein thickening (almost negligible) was observed in a few ash trees. High-throughput sequencing of libraries of total DNA from ash trees, rolling-circle amplification (RCA), and polymerase chain reaction (PCR) allowed the identification of a Fraxinus symptomless virus. This virus has five confirmed open reading frames along with a possible sixth open reading frame that encodes the movement protein and is almost 2.7 kb in size, with a nonanucleotide and stem loop structure identical to begomoviruses. In terms of its size and structure, this virus strongly resembles begomoviruses, but does not show any significant sequence identity with them. To confirm movement of the virus within the trees, different parts of infected trees were examined, and viral movement was successfully observed. No satellite molecules or DNA B were identified. Two-step PCR confirmed the virion and complementary strands during replication in both freshly collected infected samples of ash tree and Nicotiana benthamiana samples agro-inoculated with infectious clones. This taxon is so distantly grouped from other known geminiviruses that it likely represents a new geminivirus genus. Full article
(This article belongs to the Special Issue State-of-the-Art Plant-Virus Interactions in Asia)
Show Figures

Figure 1

14 pages, 1567 KB  
Article
Genetic Diversity, Pathogenicity and Pseudorecombination of Cucurbit-Infecting Begomoviruses in Malaysia
by Yu-Jeng Chen, Hsuan-Chun Lai, Chung-Cheng Lin, Zhuan Yi Neoh and Wen-Shi Tsai
Plants 2021, 10(11), 2396; https://doi.org/10.3390/plants10112396 - 6 Nov 2021
Cited by 16 | Viewed by 4262
Abstract
Cucurbits are important crops in the world. However, leaf curl disease constrains their production. Here, begomovirus diversity and pathogenicity associated with the disease in Malaysia were studied based on 49 begomovirus-detected out of 69 symptomatic plants from seven cucurbit crops in 15 locations [...] Read more.
Cucurbits are important crops in the world. However, leaf curl disease constrains their production. Here, begomovirus diversity and pathogenicity associated with the disease in Malaysia were studied based on 49 begomovirus-detected out of 69 symptomatic plants from seven cucurbit crops in 15 locations during 2016 and 2017. The presence of Squash leaf curl China virus (SLCCNV) and Tomato leaf curl New Delhi virus (ToLCNDV) were confirmed by virus detection by polymerase chain reaction, viral DNA sequence analysis and specific detection of the viral components. ToLCNDV Malaysian isolates were further distinguished into strains A, B, C and D. Virus co-infection was detected in bitter gourd, bottle gourd and squash. Among them, eight bitter gourd samples were detected without SLCCNV DNA-A. However, one bottle gourd and five squash samples were without ToLCNDV DNA-B. Pseudorecombination of ToLCNDV DNA-A and SLCCNV DNA-B was detected in two bitter gourd samples. The pathogenic viruses and pseudorecombinants were confirmed by agroinoculation. The viral DNA-B influencing on symptomology and host range was also confirmed. The results strengthen the epidemic of cucurbit-infecting begomovirus in Malaysia as well as Southeast Asia. Especially, the natural pseudorecombinant of begomovirus that extends host range and causes severe symptom implies a threat to crops. Full article
Show Figures

Figure 1

16 pages, 6717 KB  
Article
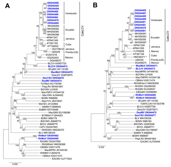
Insights into Emerging Begomovirus–Deltasatellite Complex Diversity: The First Deltasatellite Infecting Legumes
by Elvira Fiallo-Olivé, Liseth Bastidas, Dorys T. Chirinos and Jesús Navas-Castillo
Biology 2021, 10(11), 1125; https://doi.org/10.3390/biology10111125 - 2 Nov 2021
Cited by 12 | Viewed by 3899
Abstract
Begomoviruses and associated DNA satellites are involved in pathosystems that include many cultivated and wild dicot plants and the whitefly vector Bemisia tabaci. A survey of leguminous plants, both crops and wild species, was conducted in Venezuela, an understudied country, to determine [...] Read more.
Begomoviruses and associated DNA satellites are involved in pathosystems that include many cultivated and wild dicot plants and the whitefly vector Bemisia tabaci. A survey of leguminous plants, both crops and wild species, was conducted in Venezuela, an understudied country, to determine the presence of begomoviruses. Molecular analysis identified the presence of bipartite begomoviruses in 37% of the collected plants. Four of the six begomoviruses identified constituted novel species, and two others had not been previously reported in Venezuela. In addition, a novel deltasatellite (cabbage leaf curl deltasatellite, CabLCD) was found to be associated with cabbage leaf curl virus (CabLCV) in several plant species. CabLCD was the first deltasatellite found to infect legumes and the first found in the New World to infect a crop plant. Agroinoculation experiments using Nicotiana benthamiana plants and infectious viral clones confirmed that CabLCV acts as a helper virus for CabLCD. The begomovirus–deltasatellite complex described here is also present in wild legume plants, suggesting the possible role of these plants in the emergence and establishment of begomoviral diseases in the main legume crops in the region. Pathological knowledge of these begomovirus–deltasatellite complexes is fundamental to develop control methods to protect leguminous crops from the diseases they cause. Full article
(This article belongs to the Section Plant Science)
Show Figures

Figure 1

16 pages, 3747 KB  
Article
Symptom Severity, Infection Progression and Plant Responses in Solanum Plants Caused by Three Pospiviroids Vary with the Inoculation Procedure
by Francisco Vázquez Prol, Joan Márquez-Molins, Ismael Rodrigo, María Pilar López-Gresa, José María Bellés, Gustavo Gómez, Vicente Pallás and Purificación Lisón
Int. J. Mol. Sci. 2021, 22(12), 6189; https://doi.org/10.3390/ijms22126189 - 8 Jun 2021
Cited by 13 | Viewed by 3747
Abstract
Infectious viroid clones consist of dimeric cDNAs used to generate transcripts which mimic the longer-than-unit replication intermediates. These transcripts can be either generated in vitro or produced in vivo by agro-inoculation. We have designed a new plasmid, which allows both inoculation methods, and [...] Read more.
Infectious viroid clones consist of dimeric cDNAs used to generate transcripts which mimic the longer-than-unit replication intermediates. These transcripts can be either generated in vitro or produced in vivo by agro-inoculation. We have designed a new plasmid, which allows both inoculation methods, and we have compared them by infecting Solanum lycopersicum and Solanum melongena with clones of Citrus exocortis virod (CEVd), Tomato chlorotic dwarf viroid (TCDVd), and Potato spindle tuber viroid (PSTVd). Our results showed more uniform and severe symptoms in agro-inoculated plants. Viroid accumulation and the proportion of circular and linear forms were different depending on the host and the inoculation method and did not correlate with the symptoms, which correlated with an increase in PR1 induction, accumulation of the defensive signal molecules salicylic (SA) and gentisic (GA) acids, and ribosomal stress in tomato plants. The alteration in ribosome biogenesis was evidenced by both the upregulation of the tomato ribosomal stress marker SlNAC082 and the impairment in 18S rRNA processing, pointing out ribosomal stress as a novel signature of the pathogenesis of nuclear-replicating viroids. In conclusion, this updated binary vector has turned out to be an efficient and reproducible method that will facilitate the studies of viroid–host interactions. Full article
(This article belongs to the Section Molecular Plant Sciences)
Show Figures

Figure 1

Back to TopTop