Molecular Characterization of a Novel Polerovirus Infecting Soybean in China
Abstract
1. Introduction
2. Materials and Methods
2.1. Sample Collection and RNA Extraction
2.2. Small RNA Library Construction, Sequencing and Data Processing
2.3. Full-Length Genome Amplification, Sanger Sequencing
2.4. Viral Genome Characterization
2.5. Phylogenetic Analyses
2.6. Construction of SbCLRV Infectious Clone and Agroinfiltration
2.7. Strand-Specific RT-PCR
3. Results
3.1. Identification of Novel Virus through High-Throughput Sequencing
3.2. Complete Sequence and Organization of SbCLRV Genome
3.3. Analysis of the Virus-Derived sRNAs
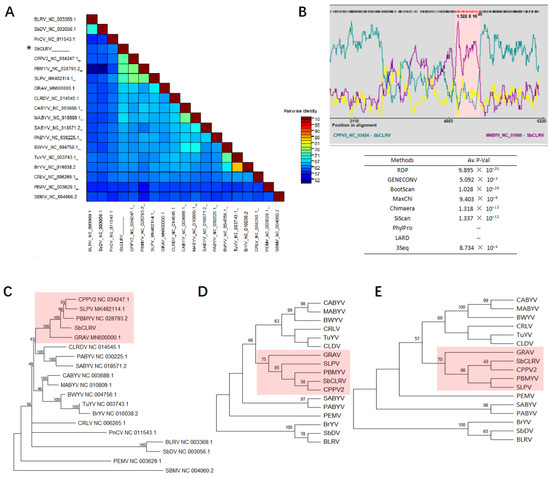
3.4. Phylogenetic Relationship of SbCLRV with Other Poleroviruses
3.5. SbCLRV Infectivity in N. benthamiana Plants
4. Discussion
5. Conclusions
Supplementary Materials
Author Contributions
Funding
Conflicts of Interest
References
- Sõmera, M.; Fargette, D.; Hébrard, E.; Sarmiento, C. Ictv Report Consortium. ICTV Virus Taxonomy Profile: Solemoviridae. J. Gen. Virol. 2021, 102, 001707. [Google Scholar]
- Fusaro, A.F.; Correa, R.L.; Nakasugi, K.; Jackson, C.; Kawchuk, L.; Vaslin, M.F.; Waterhouse, P.M. The Enamovirus P0 protein is a silencing suppressor which inhibits local and systemic RNA silencing through AGO1 degradation. Virology 2012, 426, 178–187. [Google Scholar] [CrossRef] [PubMed]
- van der Wilk, F.; Verbeek, M.; Dullemans, A.M.; van den Heuvel, J.F. The genome-linked protein of potato leafroll virus is located downstream of the putative protease domain of the ORF1 product. Virology 1997, 234, 300–303. [Google Scholar] [CrossRef] [PubMed]
- Li, X.; Halpin, C.; Ryan, M.D. A novel cleavage site within the potato leafroll virus P1 polyprotein. J. Gen. Virol. 2007, 88, 1620–1623. [Google Scholar] [CrossRef] [PubMed]
- Nixon, P.L.; Cornish, P.V.; Suram, V.; Giedroc, D.P. Thermodynamic analysis of conserved loop-stem interactions in P1-P2 frameshifting RNA pseudoknots from plant Luteoviridae. Biochemistry 2002, 41, 10665–10674. [Google Scholar] [CrossRef] [PubMed]
- Brault, V.; Bergdoll, M.; Mutterer, J.; Prasad, V.; Pfeffer, S.; Erdinger, M.; Richards, K.E.; Ziegler-Graff, V. Effects of point mutations in the major capsid protein of beet western yellows virus on capsid formation, virus accumulation, and aphid transmission. J. Virol. 2003, 77, 3247–3256. [Google Scholar] [CrossRef]
- Lee, L.; Kaplan, I.B.; Ripoll, D.R.; Liang, D.; Palukaitis, P.; Gray, S.M. A surface loop of the potato leafroll virus coat protein is involved in virion assembly, systemic movement, and aphid transmission. J. Virol. 2005, 79, 1207–1214. [Google Scholar] [CrossRef]
- Schmitz, J.; Stussi-Garaud, C.; Tacke, E.; Prufer, D.; Rohde, W.; Rohfritsch, O. In situ localization of the putative movement protein (pr17) from potato leafroll luteovirus (PLRV) in infected and transgenic potato plants. Virology 1997, 235, 311–322. [Google Scholar] [CrossRef]
- Xu, Y.; Ju, H.J.; DeBlasio, S.; Carino, E.J.; Johnson, R.; MacCoss, M.J.; Heck, M.; Miller, W.A.; Gray, S.M. A stem-loop structure in potato leafroll virus open reading frame 5 (ORF5) is essential for readthrough translation of the coat protein ORF stop codon 700 bases upstream. J. Virol. 2018, 92, e01544-17. [Google Scholar] [CrossRef]
- Smirnova, E.; Firth, A.E.; Miller, W.A.; Scheidecker, D.; Brault, V.; Reinbold, C.; Rakotondrafara, A.M.; Chung, B.Y.W.; Ziegler-Graff, V. Discovery of a small non-AUG-initiated ORF in poleroviruses and luteoviruses that is required for long-distance movement. PLoS Pathog. 2015, 11, e1004868. [Google Scholar] [CrossRef]
- Zhang, X.Y.; Zhao, T.Y.; Li, Y.Y.; Xiang, H.Y.; Dong, S.W.; Zhang, Z.Y.; Wang, Y.; Li, D.W.; Yu, J.L.; Han, C.G. The conserved proline18 in the Polerovirus P3a is important for brassica yellows virus systemic infection. Front. Microbiol. 2018, 9, 613. [Google Scholar] [CrossRef] [PubMed]
- Gao, L.; Sun, S.; Li, K.; Wang, L.; Hou, W.; Wu, C.; Zhi, H.; Han, T. Spatio-temporal characterisation of changes in the resistance of widely grown soybean cultivars to Soybean mosaic virus across a century of breeding in China. Crop Pasture Sci. 2018, 69, 395. [Google Scholar] [CrossRef]
- Langmead, B.; Trapnell, C.; Pop, M.; Salzberg, S.L. Ultrafast and memory-efficient alignment of short DNA sequences to the human genome. Genome Biol. 2009, 10, R25. [Google Scholar] [CrossRef] [PubMed]
- Sirotkin, A.; Vyahhi, N.; Tesler, G.; Alekseyev, M.A.; Pevzner, P.A. SPAdes: A New Genome Assembly Algorithm and Its Applications to Single-Cell Sequencing. J. Comput. Biol. 2012, 19, 455–477. [Google Scholar]
- Zerbino, D.R.; Birney, E. Velvet: Algorithms for de novo short read assembly using de Bruijn graphs. Genome Res. 2008, 18, 821–829. [Google Scholar] [CrossRef]
- Tamura, K.; Stecher, G.; Kumar, S. MEGA11: Molecular Evolutionary Genetics Analysis Version 11. Mol. Biol. Evol. 2021, 38, 3022–3027. [Google Scholar] [CrossRef]
- Muhire, B.M.; Varsani, A.; Martin, D.P. SDT: A virus classification tool based on pairwise sequence alignment and identity calculation. PLoS ONE 2014, 9, e108277. [Google Scholar] [CrossRef]
- Martin, D.P.; Murrell, B.; Golden, M.; Khoosal, A.; Muhire, B. RDP4: Detection and analysis of recombination patterns in virus genomes. Virus Evol. 2015, 1, vev003. [Google Scholar] [CrossRef]
- Li, Y.; Wang, K.; Lu, Q.; Du, J.; Wang, Z.; Wang, D.; Sun, B.; Li, H. Transgenic Nicotiana benthamiana plants expressing a hairpin RNAi construct of a nematode Rs-cps gene exhibit enhanced resistance to Radopholus similis. Sci. Rep. 2017, 7, 13126. [Google Scholar] [CrossRef]
- Pazhouhandeh, M.; Dieterle, M.; Marrocco, K.; Lechner, E.; Ziegler-Graff, V. F-box-like domain in the polerovirus protein P0 is required for silencing suppressor function. Proc. Natl. Acad. Sci. USA 2006, 103, 1994–1999. [Google Scholar] [CrossRef]
- Bankevich, A.; Nurk, S.; Antipov, D.; Gurevich, A.; Dvorkin, M.; Kulikov, A.S.; Lesin, V.; Nikolenko, S.; Pham, S.; Prjibelski, A.; et al. Local structural and environmental factors define the efficiency of an RNA pseudoknot involved in programmed ribosomal frameshift process. J. Phys. Chem. B 2014, 118, 11905–11920. [Google Scholar]
- Bock, L.V.; Caliskan, N.; Korniy, N.; Peske, F.; Rodnina, M.V.; Grubmüller, H. Thermodynamic control of −1 programmed ribosomal frameshifting. Nat. Commun. 2019, 10, 4598. [Google Scholar] [CrossRef] [PubMed]
- Liu, L.; Ren, Q.; Peng, B.; Kang, B.; Wu, H.; Gu, Q. Construction of an Agrobacterium-mediated infectious cDNA clone of melon aphid-borne yellows virus. Virus Res. 2022, 315, 198779. [Google Scholar] [CrossRef] [PubMed]
- Chen, S.; Jiang, G.; Wu, J.; Liu, Y.; Qian, Y.; Zhou, X. Characterization of a novel polerovirus infecting maize in China. Viruses 2016, 8, 120. [Google Scholar] [CrossRef] [PubMed]
- Xia, Z.; Zhao, Z.; Chen, L.; Li, M.; Zhou, T.; Deng, C.; Zhou, Q.; Fan, Z. Synergistic infection of two viruses MCMV and SCMV increases the accumulations of both MCMV and MCMV-derived siRNAs in maize. Sci. Rep. 2016, 6, 20520. [Google Scholar] [CrossRef]
- Li, M.; Li, Y.; Xia, Z.; Di, D.; Zhang, A.; Miao, H.; Zhou, T.; Fan, Z. Characterization of small interfering RNAs derived from Rice black streaked dwarf virus in infected maize plants by deep sequencing. Virus Res. 2017, 228, 66–74. [Google Scholar] [CrossRef]
- Mi, S.; Cai, T.; Hu, Y.; Chen, Y.; Hodges, E.; Ni, F.; Wu, L.; Li, S.; Zhou, H.; Long, C.; et al. Sorting of small RNAs into Arabidopsis argonaute complexes is directed by the 5’ terminal nucleotide. Cell 2008, 133, 116–127. [Google Scholar] [CrossRef]
- Shen, C.; Wei, C.; Li, J.; Zhang, X.; Zhong, Q.; Li, Y.; Bai, B.; Wu, Y. Barley yellow dwarf virus-GAV-derived vsiRNAs are involved in the production of wheat leaf yellowing symptoms by targeting chlorophyll synthase. Virol. J. 2020, 17, 158. [Google Scholar] [CrossRef]
- Peter, K.A.; Gildow, F.; Palukaitis, P.; Gray, S.M. The C terminus of the polerovirus p5 readthrough domain limits virus infection to the phloem. J. Virol. 2009, 83, 5419–5429. [Google Scholar] [CrossRef]
- Lotos, L.; Olmos, A.; Orfanidou, C.; Efthimiou, K.; Avgelis, A.; Katis, N.I.; Maliogka, V.I. Insights into the Etiology of Polerovirus-Induced Pepper Yellows Disease. Phytopathology 2017, 107, 1567–1576. [Google Scholar] [CrossRef][Green Version]
- Zhao, K.; Yin, Y.; Hua, M.; Wang, S.; Mo, X.; Yuan, E.; Zheng, H.; Lin, L.; Chen, H.; Lu, Y.; et al. Pod pepper vein yellows virus, a new recombinant polerovirus infecting Capsicum frutescens in Yunnan province, China. Virol. J. 2021, 18, 42. [Google Scholar] [CrossRef] [PubMed]
- Wetzel, V.; Brault, V.; Varrelmann, M. Production of a Beet chlorosis virus full-length cDNA clone by means of Gibson assembly and analysis of biological properties. J. Gen. Virol. 2018, 99, 1522–1527. [Google Scholar] [CrossRef] [PubMed]
- Zhang, P.; Liu, Y.; Liu, W.; Cao, M.; Massart, S.; Wang, X. Identification, Characterization and Full-Length Sequence Analysis of a Novel Polerovirus Associated with Wheat Leaf Yellowing Disease. Front. Microbiol. 2017, 8, 1689. [Google Scholar] [CrossRef] [PubMed]



| ORF | Protein | Predicted Function | Length (aa) | Top Match Protein Name, Organism, Accession Number (NCBI) | Amino Acid Identity (%) | Query Coverage (%) | E-Value |
|---|---|---|---|---|---|---|---|
| ORF0 | P0 | RNA silencing suppressor | 258 | phasey bean mild yellows virus QTJ01847.1 | 44.07 | 90 | 6.00 × 10−54 |
| ORF1 | P1 | Multi-functional protein | 659 | cowpea polerovirus 2 YP_009352253.1 | 61.88 | 97 | 0 |
| ORF1–2 | P1–P2 | RNA-dependent RNA polymerase | 1085 | cowpea polerovirus 2 YP_009352252.1 | 73.63 | 97 | 0 |
| ORF3 | P3 | Coat protein | 198 | phasey bean mild yellows virus QTJ01893.1 | 88 | 82.39 | 2.00 × 10−84 |
| ORF4 | P4 | Movement protein | 191 | cowpea polerovirus 2 QXU64018.1 | 98 | 56.15 | 3.00 × 10−63 |
| ORF3–5 | P3–P5 | putative aphid Transmission factor | 708 | siratro latent polerovirus QBR53291.1 | 59.36 | 90 | 0 |
| ORF3a | P3a | Long-distance transmission | 45 | phasey bean mild yellows virus QHI06645.1 | 78 | 84 | 2.00 × 10−22 |
Publisher’s Note: MDPI stays neutral with regard to jurisdictional claims in published maps and institutional affiliations. |
© 2022 by the authors. Licensee MDPI, Basel, Switzerland. This article is an open access article distributed under the terms and conditions of the Creative Commons Attribution (CC BY) license (https://creativecommons.org/licenses/by/4.0/).
Share and Cite
Xu, T.; Lei, L.; Fu, Y.; Yang, X.; Luo, H.; Chen, X.; Wu, X.; Wang, Y.; Jia, M.-a. Molecular Characterization of a Novel Polerovirus Infecting Soybean in China. Viruses 2022, 14, 1428. https://doi.org/10.3390/v14071428
Xu T, Lei L, Fu Y, Yang X, Luo H, Chen X, Wu X, Wang Y, Jia M-a. Molecular Characterization of a Novel Polerovirus Infecting Soybean in China. Viruses. 2022; 14(7):1428. https://doi.org/10.3390/v14071428
Chicago/Turabian StyleXu, Tengzhi, Lei Lei, Yong Fu, Xiaolan Yang, Hao Luo, Xiangru Chen, Xiaomao Wu, Yaqin Wang, and Meng-ao Jia. 2022. "Molecular Characterization of a Novel Polerovirus Infecting Soybean in China" Viruses 14, no. 7: 1428. https://doi.org/10.3390/v14071428
APA StyleXu, T., Lei, L., Fu, Y., Yang, X., Luo, H., Chen, X., Wu, X., Wang, Y., & Jia, M.-a. (2022). Molecular Characterization of a Novel Polerovirus Infecting Soybean in China. Viruses, 14(7), 1428. https://doi.org/10.3390/v14071428

