Sign in to use this feature.

Years

Between: -

Subjects

remove_circle_outline
remove_circle_outline
remove_circle_outline
remove_circle_outline
remove_circle_outline
remove_circle_outline

Journals

Article Types

Countries / Regions

Search Results (46)

Search Parameters:
Keywords = actomyosin contractility

Order results
Result details
Results per page
Select all
Export citation of selected articles as:
16 pages, 1340 KB  
Review
The Role of Eph/Ephrin-Driven Actomyosin Contractility in Promoting Cell Segregation and Boundary Formation
by Jiaying Shi and Chunyu Lyu
Int. J. Mol. Sci. 2026, 27(7), 3250; https://doi.org/10.3390/ijms27073250 - 3 Apr 2026
Viewed by 365
Abstract
During development, tissues or organs are organized into distinct cell populations that do not intermix. The precise spatiotemporal arrangement of these populations establishes tissue boundaries and ensures proper morphogenesis. Signaling between membrane-bound Eph receptors and their ephrin ligands underlies the formation of multiple [...] Read more.
During development, tissues or organs are organized into distinct cell populations that do not intermix. The precise spatiotemporal arrangement of these populations establishes tissue boundaries and ensures proper morphogenesis. Signaling between membrane-bound Eph receptors and their ephrin ligands underlies the formation of multiple developmental boundaries, including those between germ layers, rhombomeres, and eye fields. Moreover, accumulating evidence indicates that actomyosin contractility serves as an important mechanical driver of Eph/ephrin-cell segregation and boundary formation. However, the mechanism by which Eph/ephrin signaling regulates actomyosin contractility have received relatively limited attention in previous reviews, particularly in the context of boundary sharpening. In this review, we focus on the interplay between Eph/ephrin signaling and actomyosin contractility and discuss how this interaction contributes to cell segregation and boundary formation. Full article
(This article belongs to the Section Molecular Biology)
Show Figures

Figure 1

14 pages, 7986 KB  
Article
Zebrafish PRL-3 Regulates Yolk Syncytial Layer Integrity and Actomyosin Contractility During Epiboly
by Ting-Fang Wang, Kai-Wen Cheng, Yau-Hung Chen and Ming-Der Lin
Int. J. Mol. Sci. 2026, 27(5), 2339; https://doi.org/10.3390/ijms27052339 - 2 Mar 2026
Viewed by 517
Abstract
Zebrafish epiboly is a critical morphogenetic event driven by the precise coordination of microtubule-mediated pulling forces and actomyosin-dependent constriction. While the phosphatase PRL-3 is known to regulate cytoskeletal remodeling in cancer metastasis, its physiological function during early vertebrate embryogenesis remains undefined. Here, we [...] Read more.
Zebrafish epiboly is a critical morphogenetic event driven by the precise coordination of microtubule-mediated pulling forces and actomyosin-dependent constriction. While the phosphatase PRL-3 is known to regulate cytoskeletal remodeling in cancer metastasis, its physiological function during early vertebrate embryogenesis remains undefined. Here, we identify zfPRL-3 as an indispensable regulator of zebrafish epiboly. Morpholino-mediated depletion of zfPRL-3 resulted in severe developmental arrest, blastoderm destabilization, and mechanical rupture of the yolk cell. Time-lapse imaging revealed that zfPRL-3 morphants suffer from catastrophic structural failures, characterized by either blastoderm dispersion or excessive inward constriction. At the cellular level, we demonstrate that zfPRL-3 depletion disrupts the organization of the Yolk Syncytial Layer (YSL), evidenced by the irregular scattering of YSL nuclei—a hallmark of microtubule network collapse. Furthermore, zfPRL-3 morphants exhibit premature assembly of the contractile actomyosin ring at 60% epiboly, indicating a failure in the inhibitory mechanisms that normally restrain marginal constriction. We propose that zfPRL-3 functions as a molecular brake that couples YSL integrity with the timing of contractility. By maintaining microtubule stability and preventing premature actomyosin ring formation, zfPRL-3 ensures that the opposing physical forces driving epiboly are precisely balanced. Collectively, our findings define zfPRL-3 as a critical spatiotemporal regulator that orchestrates the successful progression of epiboly. Full article
(This article belongs to the Special Issue Embryonic Development and Differentiation: 2nd Edition)
Show Figures

Figure 1

16 pages, 2654 KB  
Article
Differential Sensitivity to MEK Inhibitors Highlights Distinct Entosis Mechanisms in BxPC3 and MCF7 Cells
by Paweł Tyrna, Julia Kostro, Monika Olszanecka, Piotr Szukało and Izabela Młynarczuk-Biały
Cells 2025, 14(19), 1500; https://doi.org/10.3390/cells14191500 - 25 Sep 2025
Viewed by 978
Abstract
Entosis is a form of cell-in-cell interaction observed in epithelial cancers, characterized by the internalization of one cell into another. This process is initiated by cell detachment, cadherin-mediated homotypic adhesion, and the formation of an entotic vacuole. Mechanistically, entosis is driven by Rho/ROCK [...] Read more.
Entosis is a form of cell-in-cell interaction observed in epithelial cancers, characterized by the internalization of one cell into another. This process is initiated by cell detachment, cadherin-mediated homotypic adhesion, and the formation of an entotic vacuole. Mechanistically, entosis is driven by Rho/ROCK signaling and actomyosin contractility in the invading (inner) cell, which becomes stiffer and is pulled into the softer host (outer) cell. A functional assay using differently stained cell populations allows for the assessment of pharmacological interventions on either the inner or outer cell during entosis. In this study, we investigated the impact of MEK pathway inhibition on entosis in two epithelial cancer cell lines, BxPC3 (pancreatic cancer) and MCF7 (breast cancer). BxPC3 cells, which rely on adhesion, exhibited a significant reduction in entotic index upon MEK inhibition. In contrast, MCF7 cells showed no selectivity of entosis to three different MEK inhibitors. These findings suggest cell-type-specific regulation of entosis, potentially linked to differences in protrusion formation mechanisms and upstream Ras signaling pathways previously implicated in cancer cell motility. Full article
(This article belongs to the Topic Kinases in Cancer and Other Diseases, 2nd Edition)
Show Figures

Figure 1

35 pages, 2232 KB  
Article
The Twisting and Untwisting of Actin and Tropomyosin Filaments Are Involved in the Molecular Mechanisms of Muscle Contraction, and Their Disruption Can Result in Muscle Disorders
by Yurii S. Borovikov, Maria V. Tishkova, Stanislava V. Avrova, Vladimir V. Sirenko and Olga E. Karpicheva
Int. J. Mol. Sci. 2025, 26(14), 6705; https://doi.org/10.3390/ijms26146705 - 12 Jul 2025
Cited by 1 | Viewed by 2127
Abstract
Polarized fluorescence microscopy of “ghost” muscle fibers, containing fluorescently labeled F-actin, tropomyosin, and myosin, has provided new insights into the molecular mechanisms underlying muscle contraction. At low Ca2+, the troponin-induced overtwisting of the actin filament alters the configuration of myosin binding [...] Read more.
Polarized fluorescence microscopy of “ghost” muscle fibers, containing fluorescently labeled F-actin, tropomyosin, and myosin, has provided new insights into the molecular mechanisms underlying muscle contraction. At low Ca2+, the troponin-induced overtwisting of the actin filament alters the configuration of myosin binding sites, preventing actin–myosin interactions. As Ca2+ levels rise, the actin filament undergoes untwisting, while tropomyosin becomes overtwisted, facilitating the binding of myosin to actin. In the weakly bound state, myosin heads greatly increase both the internal twist and the bending stiffness of actin filaments, accompanied by the untwisting of tropomyosin. Following phosphate (Pi) release, myosin induces the untwisting of overtwisted actin filaments, driving thin-filament sliding relative to the thick filament during force generation. Point mutations in tropomyosin significantly alter the ability of actin and tropomyosin filaments to respond to Pi release, with coordinated changes in twist and bending stiffness. These structural effects correlate with changes in actomyosin ATPase activity. Together, these findings support a model in which dynamic filament twisting is involved in the molecular mechanisms of muscle contraction together with the active working stroke in the myosin motor, and suggest that impairment of this ability may cause contractile dysfunction. Full article
(This article belongs to the Special Issue Molecular Research on Skeletal Muscle Diseases)
Show Figures

Figure 1

18 pages, 5437 KB  
Article
Navigating the Collective: Nanoparticle-Assisted Identification of Leader Cancer Cells During Migration
by Anastasia Alexandrova, Elizaveta Kontareva, Margarita Pustovalova, Sergey Leonov and Yulia Merkher
Life 2025, 15(1), 127; https://doi.org/10.3390/life15010127 - 19 Jan 2025
Cited by 2 | Viewed by 2662
Abstract
Cancer-related deaths primarily occur due to metastasis, a process involving the migration and invasion of cancer cells. In most solid tumors, metastasis occurs through collective cell migration (CCM), guided by “cellular leaders”. These leader cells generate forces through actomyosin-mediated protrusion and contractility. The [...] Read more.
Cancer-related deaths primarily occur due to metastasis, a process involving the migration and invasion of cancer cells. In most solid tumors, metastasis occurs through collective cell migration (CCM), guided by “cellular leaders”. These leader cells generate forces through actomyosin-mediated protrusion and contractility. The cytoskeletal mechanisms employed by metastatic cells during the migration process closely resemble the use of the actin cytoskeleton in endocytosis. In our previous work, we revealed that tumor cells exhibiting high metastatic potential (MP) are more adept at encapsulating 100–200 nm nanoparticles than those with lower MP. The objective of this study was to investigate whether nanoparticle encapsulation could effectively differentiate leader tumor cells during their CCM. To achieve our objectives, we employed a two-dimensional CCM model grounded in the wound-healing (“scratch”) assay, utilizing two breast cancer cell lines, MCF7 and MDA-MB-231, which display low and high migratory potential, respectively. We conducted calibration experiments to identify the “optimal time” at which cells exhibit peak speed during wound closure. Furthermore, we carried out experiments to assess nanoparticle uptake, calculating the colocalization coefficient, and employed phalloidin staining to analyze the anisotropy and orientation of actin filaments. The highest activity for low-MP cells was achieved at 2.6 h during the calibration experiments, whereas high-MP cells were maximally active at 3.9 h, resulting in 8% and 11% reductions in wound area, respectively. We observed a significant difference in encapsulation efficiency between leader and peripheral cells for both high-MP (p < 0.013) and low-MP (p < 0.02) cells. Moreover, leader cells demonstrated a considerably higher anisotropy coefficient (p < 0.029), indicating a more organized, directional structure of actin filaments compared to peripheral cells. Thus, nanoparticle encapsulation offers a groundbreaking approach to identifying the most aggressive and invasive leader cells during the CCM process in breast cancer. Detecting these cells is crucial for developing targeted therapies that can effectively curb metastasis and improve patient outcomes. Full article
(This article belongs to the Special Issue Advancing Nanotechnology in Cancer Theranostics)
Show Figures

Figure 1

14 pages, 5662 KB  
Article
The Mechanosensitive Pkd2 Channel Modulates the Recruitment of Myosin II and Actin to the Cytokinetic Contractile Ring
by Pritha Chowdhury, Debatrayee Sinha, Abhishek Poddar, Madhurya Chetluru and Qian Chen
J. Fungi 2024, 10(7), 455; https://doi.org/10.3390/jof10070455 - 28 Jun 2024
Cited by 2 | Viewed by 2165
Abstract
Cytokinesis, the last step in cell division, separates daughter cells through mechanical force. This is often through the force produced by an actomyosin contractile ring. In fission yeast cells, the ring helps recruit a mechanosensitive ion channel, Pkd2, to the cleavage furrow, whose [...] Read more.
Cytokinesis, the last step in cell division, separates daughter cells through mechanical force. This is often through the force produced by an actomyosin contractile ring. In fission yeast cells, the ring helps recruit a mechanosensitive ion channel, Pkd2, to the cleavage furrow, whose activation by membrane tension promotes calcium influx and daughter cell separation. However, it is unclear how the activities of Pkd2 may affect the actomyosin ring. Here, through both microscopic and genetic analyses of a hypomorphic pkd2 mutant, we examined the potential role of this essential gene in assembling the contractile ring. The pkd2-81KD mutation significantly increased the counts of the type II myosin heavy chain Myo2 (+18%), its regulatory light chain Rlc1 (+37%) and actin (+100%) molecules in the ring, compared to the wild type. Consistent with a regulatory role of Pkd2 in the ring assembly, we identified a strong negative genetic interaction between pkd2-81KD and the temperature-sensitive mutant myo2-E1. The pkd2-81KD myo2-E1 cells often failed to assemble a complete contractile ring. We conclude that Pkd2 modulates the recruitment of type II myosin and actin to the contractile ring, suggesting a novel calcium-dependent mechanism regulating the actin cytoskeletal structures during cytokinesis. Full article
(This article belongs to the Special Issue Yeast Cytokinesis)
Show Figures

Figure 1

20 pages, 3165 KB  
Article
Essential Role of COPII Proteins in Maintaining the Contractile Ring Anchoring to the Plasma Membrane during Cytokinesis in Drosophila Male Meiosis
by Yoshiki Matsuura, Kana Kaizuka and Yoshihiro H. Inoue
Int. J. Mol. Sci. 2024, 25(8), 4526; https://doi.org/10.3390/ijms25084526 - 20 Apr 2024
Cited by 2 | Viewed by 2761
Abstract
Coatomer Protein Complex-II (COPII) mediates anterograde vesicle transport from the endoplasmic reticulum (ER) to the Golgi apparatus. Here, we report that the COPII coatomer complex is constructed dependent on a small GTPase, Sar1, in spermatocytes before and during Drosophila male meiosis. COPII-containing foci [...] Read more.
Coatomer Protein Complex-II (COPII) mediates anterograde vesicle transport from the endoplasmic reticulum (ER) to the Golgi apparatus. Here, we report that the COPII coatomer complex is constructed dependent on a small GTPase, Sar1, in spermatocytes before and during Drosophila male meiosis. COPII-containing foci co-localized with transitional endoplasmic reticulum (tER)-Golgi units. They showed dynamic distribution along astral microtubules and accumulated around the spindle pole, but they were not localized on the cleavage furrow (CF) sites. The depletion of the four COPII coatomer subunits, Sec16, or Sar1 that regulate COPII assembly resulted in multinucleated cell production after meiosis, suggesting that cytokinesis failed in both or either of the meiotic divisions. Although contractile actomyosin and anilloseptin rings were formed once plasma membrane ingression was initiated, they were frequently removed from the plasma membrane during furrowing. We explored the factors conveyed toward the CF sites in the membrane via COPII-mediated vesicles. DE-cadherin-containing vesicles were formed depending on Sar1 and were accumulated in the cleavage sites. Furthermore, COPII depletion inhibited de novo plasma membrane insertion. These findings suggest that COPII vesicles supply the factors essential for the anchoring and/or constriction of the contractile rings at cleavage sites during male meiosis in Drosophila. Full article
(This article belongs to the Special Issue Cell Division: A Focus on Molecular Mechanisms)
Show Figures

Graphical abstract

12 pages, 1784 KB  
Review
Processes Controlling the Contractile Ring during Cytokinesis in Fission Yeast, Including the Role of ESCRT Proteins
by Imane M. Rezig, Wandiahyel G. Yaduma and Christopher J. McInerny
J. Fungi 2024, 10(2), 154; https://doi.org/10.3390/jof10020154 - 15 Feb 2024
Cited by 2 | Viewed by 3400
Abstract
Cytokinesis, as the last stage of the cell division cycle, is a tightly controlled process amongst all eukaryotes, with defective division leading to severe cellular consequences and implicated in serious human diseases and conditions such as cancer. Both mammalian cells and the fission [...] Read more.
Cytokinesis, as the last stage of the cell division cycle, is a tightly controlled process amongst all eukaryotes, with defective division leading to severe cellular consequences and implicated in serious human diseases and conditions such as cancer. Both mammalian cells and the fission yeast Schizosaccharomyces pombe use binary fission to divide into two equally sized daughter cells. Similar to mammalian cells, in S. pombe, cytokinetic division is driven by the assembly of an actomyosin contractile ring (ACR) at the cell equator between the two cell tips. The ACR is composed of a complex network of membrane scaffold proteins, actin filaments, myosin motors and other cytokinesis regulators. The contraction of the ACR leads to the formation of a cleavage furrow which is severed by the endosomal sorting complex required for transport (ESCRT) proteins, leading to the final cell separation during the last stage of cytokinesis, the abscission. This review describes recent findings defining the two phases of cytokinesis in S. pombe: ACR assembly and constriction, and their coordination with septation. In summary, we provide an overview of the current understanding of the mechanisms regulating ACR-mediated cytokinesis in S. pombe and emphasize a potential role of ESCRT proteins in this process. Full article
(This article belongs to the Special Issue Yeast Cytokinesis)
Show Figures

Figure 1

20 pages, 8979 KB  
Article
Elastomeric Pillar Cages Modulate Actomyosin Contractility of Epithelial Microtissues by Substrate Stiffness and Topography
by Lisann Esser, Ronald Springer, Georg Dreissen, Lukas Lövenich, Jens Konrad, Nico Hampe, Rudolf Merkel, Bernd Hoffmann and Erik Noetzel
Cells 2023, 12(9), 1256; https://doi.org/10.3390/cells12091256 - 26 Apr 2023
Cited by 2 | Viewed by 2497
Abstract
Cell contractility regulates epithelial tissue geometry development and homeostasis. The underlying mechanobiological regulation circuits are poorly understood and experimentally challenging. We developed an elastomeric pillar cage (EPC) array to quantify cell contractility as a mechanoresponse of epithelial microtissues to substrate stiffness and topography. [...] Read more.
Cell contractility regulates epithelial tissue geometry development and homeostasis. The underlying mechanobiological regulation circuits are poorly understood and experimentally challenging. We developed an elastomeric pillar cage (EPC) array to quantify cell contractility as a mechanoresponse of epithelial microtissues to substrate stiffness and topography. The spatially confined EPC geometry consisted of 24 circularly arranged slender pillars (1.2 MPa, height: 50 µm; diameter: 10 µm, distance: 5 µm). These high-aspect-ratio pillars were confined at both ends by planar substrates with different stiffness (0.15–1.2 MPa). Analytical modeling and finite elements simulation retrieved cell forces from pillar displacements. For evaluation, highly contractile myofibroblasts and cardiomyocytes were assessed to demonstrate that the EPC device can resolve static and dynamic cellular force modes. Human breast (MCF10A) and skin (HaCaT) cells grew as adherence junction-stabilized 3D microtissues within the EPC geometry. Planar substrate areas triggered the spread of monolayered clusters with substrate stiffness-dependent actin stress fiber (SF)-formation and substantial single-cell actomyosin contractility (150–200 nN). Within the same continuous microtissues, the pillar-ring topography induced the growth of bilayered cell tubes. The low effective pillar stiffness overwrote cellular sensing of the high substrate stiffness and induced SF-lacking roundish cell shapes with extremely low cortical actin tension (11–15 nN). This work introduced a versatile biophysical tool to explore mechanobiological regulation circuits driving low- and high-tensional states during microtissue development and homeostasis. EPC arrays facilitate simultaneously analyzing the impact of planar substrate stiffness and topography on microtissue contractility, hence microtissue geometry and function. Full article
(This article belongs to the Special Issue Cellular Integrity under Mechanical Stress)
Show Figures

Figure 1

2 pages, 176 KB  
Proceeding Paper
Exploring the Effect of PAK Inhibition in a 3D Pancreatic Cancer Invasion Model
by Marianne Best, Debashis Sarker and Claire M. Wells
Biol. Life Sci. Forum 2023, 21(1), 32; https://doi.org/10.3390/blsf2023021032 - 14 Apr 2023
Viewed by 1655
Abstract
Pancreatic Ductal Adenocarcinoma (PDAC) is an aggressive cancer, with over half of patients presenting with metastatic PDAC at diagnosis. Most patients receive conventional chemotherapy which invariably faces resistance, and a key facilitator in this is the PDAC stroma which acts as a functional [...] Read more.
Pancreatic Ductal Adenocarcinoma (PDAC) is an aggressive cancer, with over half of patients presenting with metastatic PDAC at diagnosis. Most patients receive conventional chemotherapy which invariably faces resistance, and a key facilitator in this is the PDAC stroma which acts as a functional mediator of disease progression through bilateral crosstalk between stromal cells and cancer cells. ‘Migrastatics’ are a new drug class which target cell migration pathway effector proteins to attenuate cancer cell invasion. Improvement in PDAC treatment strategy is well-overdue and migrastatics as adjuvant therapy is one avenue gaining traction. The p21-activated kinase (PAK) family is frequently overexpressed and/or amplified in PDAC where it regulates cytoskeletal actin contractility as well as transcription. Pre-clinical PAK inhibitors have shown reduced PDAC cell invasion in vitro, yet it is unknown how the PDAC stromal cells would respond to a PAK inhibitor and how this could consequently affect PDAC invasion. My PhD project investigates the Pancreatic stellate cell response to PAK inhibition. Full article
15 pages, 5956 KB  
Article
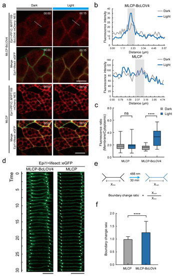
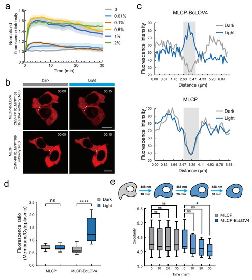
Development and Application of an Optogenetic Manipulation System to Suppress Actomyosin Activity in Ciona Epidermis
by Jinghan Qiao, Hongzhe Peng and Bo Dong
Int. J. Mol. Sci. 2023, 24(6), 5707; https://doi.org/10.3390/ijms24065707 - 16 Mar 2023
Cited by 7 | Viewed by 2882
Abstract
Studying the generation of biomechanical force and how this force drives cell and tissue morphogenesis is challenging for understanding the mechanical mechanisms underlying embryogenesis. Actomyosin has been demonstrated to be the main source of intracellular force generation that drives membrane and cell contractility, [...] Read more.
Studying the generation of biomechanical force and how this force drives cell and tissue morphogenesis is challenging for understanding the mechanical mechanisms underlying embryogenesis. Actomyosin has been demonstrated to be the main source of intracellular force generation that drives membrane and cell contractility, thus playing a vital role in multi-organ formation in ascidian Ciona embryogenesis. However, manipulation of actomyosin at the subcellular level is impossible in Ciona because of the lack of technical tools and approaches. In this study, we designed and developed a myosin light chain phosphatase fused with a light-oxygen-voltage flavoprotein from Botrytis cinerea (MLCP-BcLOV4) as an optogenetics tool to control actomyosin contractility activity in the Ciona larva epidermis. We first validated the light-dependent membrane localization and regulatory efficiency on mechanical forces of the MLCP-BcLOV4 system as well as the optimum light intensity that activated the system in HeLa cells. Then, we applied the optimized MLCP-BcLOV4 system in Ciona larval epidermal cells to realize the regulation of membrane elongation at the subcellular level. Moreover, we successfully applied this system on the process of apical contraction during atrial siphon invagination in Ciona larvae. Our results showed that the activity of phosphorylated myosin on the apical surface of atrial siphon primordium cells was suppressed and apical contractility was disrupted, resulting in the failure of the invagination process. Thus, we established an effective technique and system that provide a powerful approach in the study of the biomechanical mechanisms driving morphogenesis in marine organisms. Full article
(This article belongs to the Section Molecular Biology)
Show Figures

Figure 1

15 pages, 2445 KB  
Article
Cardiac Differentiation Promotes Focal Adhesions Assembly through Vinculin Recruitment
by Flavia Carton, Simona Casarella, Dalila Di Francesco, Emma Zanella, Annarita D'urso, Luca Di Nunno, Luca Fusaro, Diego Cotella, Maria Prat, Antonia Follenzi and Francesca Boccafoschi
Int. J. Mol. Sci. 2023, 24(3), 2444; https://doi.org/10.3390/ijms24032444 - 26 Jan 2023
Cited by 15 | Viewed by 4501
Abstract
Cells of the cardiovascular system are physiologically exposed to a variety of mechanical forces fundamental for both cardiac development and functions. In this context, forces generated by actomyosin networks and those transmitted through focal adhesion (FA) complexes represent the key regulators of cellular [...] Read more.
Cells of the cardiovascular system are physiologically exposed to a variety of mechanical forces fundamental for both cardiac development and functions. In this context, forces generated by actomyosin networks and those transmitted through focal adhesion (FA) complexes represent the key regulators of cellular behaviors in terms of cytoskeleton dynamism, cell adhesion, migration, differentiation, and tissue organization. In this study, we investigated the involvement of FAs on cardiomyocyte differentiation. In particular, vinculin and focal adhesion kinase (FAK) family, which are known to be involved in cardiac differentiation, were studied. Results revealed that differentiation conditions induce an upregulation of both FAK-Tyr397 and vinculin, resulting also in the translocation to the cell membrane. Moreover, the role of mechanical stress in contractile phenotype expression was investigated by applying a uniaxial mechanical stretching (5% substrate deformation, 1 Hz frequency). Morphological evaluation revealed that the cell shape showed a spindle shape and reoriented following the stretching direction. Substrate deformation resulted also in modification of the length and the number of vinculin-positive FAs. We can, therefore, suggest that mechanotransductive pathways, activated through FAs, are highly involved in cardiomyocyte differentiation, thus confirming their role during cytoskeleton rearrangement and cardiac myofilament maturation. Full article
(This article belongs to the Special Issue Molecular Mechanisms of Cardiac Development and Disease)
Show Figures

Graphical abstract

30 pages, 14753 KB  
Article
ZO-1 Guides Tight Junction Assembly and Epithelial Morphogenesis via Cytoskeletal Tension-Dependent and -Independent Functions
by Alexis J. Haas, Ceniz Zihni, Susanne M. Krug, Riccardo Maraspini, Tetsuhisa Otani, Mikio Furuse, Alf Honigmann, Maria S. Balda and Karl Matter
Cells 2022, 11(23), 3775; https://doi.org/10.3390/cells11233775 - 25 Nov 2022
Cited by 44 | Viewed by 12385
Abstract
Formation and maintenance of tissue barriers require the coordination of cell mechanics and cell–cell junction assembly. Here, we combined methods to modulate ECM stiffness and to measure mechanical forces on adhesion complexes to investigate how tight junctions regulate cell mechanics and epithelial morphogenesis. [...] Read more.
Formation and maintenance of tissue barriers require the coordination of cell mechanics and cell–cell junction assembly. Here, we combined methods to modulate ECM stiffness and to measure mechanical forces on adhesion complexes to investigate how tight junctions regulate cell mechanics and epithelial morphogenesis. We found that depletion of the tight junction adaptor ZO-1 disrupted junction assembly and morphogenesis in an ECM stiffness-dependent manner and led to a stiffness-dependant reorganisation of active myosin. Both junction formation and morphogenesis were rescued by inhibition of actomyosin contractility. ZO-1 depletion also impacted mechanical tension at cell-matrix and E-cadherin-based cell–cell adhesions. The effect on E-cadherin also depended on ECM stiffness and correlated with effects of ECM stiffness on actin cytoskeleton organisation. However, ZO-1 knockout also revealed tension-independent functions of ZO-1. ZO-1-deficient cells could assemble functional barriers at low tension, but their tight junctions remained corrupted with strongly reduced and discontinuous recruitment of junctional components. Our results thus reveal that reciprocal regulation between ZO-1 and cell mechanics controls tight junction assembly and epithelial morphogenesis, and that, in a second, tension-independent step, ZO-1 is required to assemble morphologically and structurally fully assembled and functionally normal tight junctions. Full article
(This article belongs to the Special Issue Structure and Function of Tight Junctions)
Show Figures

Figure 1

27 pages, 3155 KB  
Article
Insights into Muscle Contraction Derived from the Effects of Small-Molecular Actomyosin-Modulating Compounds
by Alf Månsson and Dilson E. Rassier
Int. J. Mol. Sci. 2022, 23(20), 12084; https://doi.org/10.3390/ijms232012084 - 11 Oct 2022
Cited by 5 | Viewed by 2325
Abstract
Bottom-up mechanokinetic models predict ensemble function of actin and myosin based on parameter values derived from studies using isolated proteins. To be generally useful, e.g., to analyze disease effects, such models must also be able to predict ensemble function when actomyosin interaction kinetics [...] Read more.
Bottom-up mechanokinetic models predict ensemble function of actin and myosin based on parameter values derived from studies using isolated proteins. To be generally useful, e.g., to analyze disease effects, such models must also be able to predict ensemble function when actomyosin interaction kinetics are modified differently from normal. Here, we test this capability for a model recently shown to predict several physiological phenomena along with the effects of the small molecular compound blebbistatin. We demonstrate that this model also qualitatively predicts effects of other well-characterized drugs as well as varied concentrations of MgATP. However, the effects of one compound, amrinone, are not well accounted for quantitatively. We therefore systematically varied key model parameters to address this issue, leading to the increased amplitude of the second sub-stroke of the power stroke from 1 nm to 2.2 nm, an unchanged first sub-stroke (5.3–5.5 nm), and an effective cross-bridge attachment rate that more than doubled. In addition to better accounting for the effects of amrinone, the modified model also accounts well for normal physiological ensemble function. Moreover, a Monte Carlo simulation-based version of the model was used to evaluate force–velocity data from small myosin ensembles. We discuss our findings in relation to key aspects of actin–myosin operation mechanisms causing a non-hyperbolic shape of the force–velocity relationship at high loads. We also discuss remaining limitations of the model, including uncertainty of whether the cross-bridge elasticity is linear or not, the capability to account for contractile properties of very small actomyosin ensembles (<20 myosin heads), and the mechanism for requirements of a higher cross-bridge attachment rate during shortening compared to during isometric contraction. Full article
(This article belongs to the Special Issue Molecular Motors: Mechanical Properties and Regulation)
Show Figures

Figure 1

21 pages, 8006 KB  
Article
Cell–Fibronectin Interactions and Actomyosin Contractility Regulate the Segmentation Clock and Spatio-Temporal Somite Cleft Formation during Chick Embryo Somitogenesis
by Patrícia Gomes de Almeida, Pedro Rifes, Ana P. Martins-Jesus, Gonçalo G. Pinheiro, Raquel P. Andrade and Sólveig Thorsteinsdóttir
Cells 2022, 11(13), 2003; https://doi.org/10.3390/cells11132003 - 22 Jun 2022
Cited by 2 | Viewed by 3345
Abstract
Fibronectin is essential for somite formation in the vertebrate embryo. Fibronectin matrix assembly starts as cells emerge from the primitive streak and ingress in the unsegmented presomitic mesoderm (PSM). PSM cells undergo cyclic waves of segmentation clock gene expression, followed by Notch-dependent upregulation [...] Read more.
Fibronectin is essential for somite formation in the vertebrate embryo. Fibronectin matrix assembly starts as cells emerge from the primitive streak and ingress in the unsegmented presomitic mesoderm (PSM). PSM cells undergo cyclic waves of segmentation clock gene expression, followed by Notch-dependent upregulation of meso1 in the rostral PSM which induces somite cleft formation. However, the relevance of the fibronectin matrix for these molecular processes remains unknown. Here, we assessed the role of the PSM fibronectin matrix in the spatio-temporal regulation of chick embryo somitogenesis by perturbing (1) extracellular fibronectin matrix assembly, (2) integrin–fibronectin binding, (3) Rho-associated protein kinase (ROCK) activity and (4) non-muscle myosin II (NM II) function. We found that integrin–fibronectin engagement and NM II activity are required for cell polarization in the nascent somite. All treatments resulted in defective somitic clefts and significantly perturbed meso1 and segmentation clock gene expression in the PSM. Importantly, inhibition of actomyosin-mediated contractility increased the period of hairy1/hes4 oscillations from 90 to 120 min. Together, our work strongly suggests that the fibronectin–integrin–ROCK–NM II axis regulates segmentation clock dynamics and dictates the spatio-temporal localization of somitic clefts. Full article
(This article belongs to the Section Mitochondria)
Show Figures

Figure 1

Back to TopTop