Sign in to use this feature.

Years

Between: -

Subjects

remove_circle_outline
remove_circle_outline
remove_circle_outline
remove_circle_outline
remove_circle_outline
remove_circle_outline
remove_circle_outline
remove_circle_outline
remove_circle_outline

Journals

Article Types

Countries / Regions

remove_circle_outline
remove_circle_outline
remove_circle_outline
remove_circle_outline

Search Results (277)

Search Parameters:
Keywords = actionable aberrations

Order results
Result details
Results per page
Select all
Export citation of selected articles as:
19 pages, 2962 KB  
Article
8-Hydroxy-2-Anilino-1,4-Naphthoquinone Prevents Against Ferroptotic Neuronal Death and Kainate-Induced Epileptic Seizures
by Daseul Lee, Eun Jung Na, Yumi Heo, Jinha Yu and Hwa-Jung Kim
Pharmaceutics 2025, 17(11), 1415; https://doi.org/10.3390/pharmaceutics17111415 (registering DOI) - 31 Oct 2025
Abstract
Background/Objectives: Ferroptosis, an iron-dependent form of regulated cell death characterized by excessive lipid peroxidation, has been implicated in various acute and chronic brain disorders, including epilepsy. Although 1,4-naphthoquinone derivatives have been reported to regulate ferroptosis, their mechanistic roles in the nervous system remain [...] Read more.
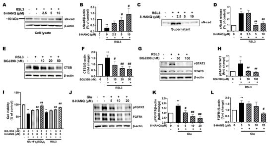
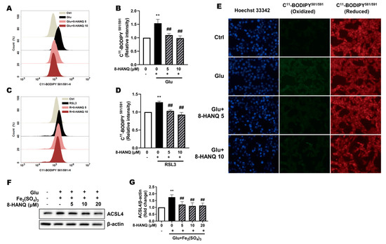
Background/Objectives: Ferroptosis, an iron-dependent form of regulated cell death characterized by excessive lipid peroxidation, has been implicated in various acute and chronic brain disorders, including epilepsy. Although 1,4-naphthoquinone derivatives have been reported to regulate ferroptosis, their mechanistic roles in the nervous system remain underexplored. Here, we investigated the protective effects of 8-hydroxy-2-anilino-1,4-naphthoquinone (8-HANQ) on ferroptotic neuronal death in vitro and seizure behaviors in vivo. Methods: HT22 hippocampal cells were exposed to ferroptosis inducers including glutamate, glutamate plus iron, or RSL3. Lipid reactive oxygen species (ROS), ferroptosis markers, and its related molecules were assessed by flow cytometry and Western blotting. In a kainate (KA)-induced seizure model, 8-HANQ was delivered intracerebroventricularly, followed by behavioral seizure scoring and analysis of hippocampal levels of PSD95, cathepsin-B, and FGFR1 at 72 h post-seizure. Results: 8-HANQ attenuated ferroptotic death in HT22 cells, reducing lipid ROS accumulation and abnormal acyl-coA synthetase long chain family member 4 (ACSL4), suggesting 8-HANQ’s anti-ferroptotic action. Moreover, 8-HANQ also prevented aberrant STAT3-dependent cathepsin-B overexpression while modulating soluble N-cadherin-mediated FGFR1 activation. In vivo, 8-HANQ decreased KA-induced seizure behavior, restored hippocampal cathepsin-B and PSD95 expression, and partially alleviated dysregulation of FGFR1 activation. Conclusions: 8-HANQ prevents ferroptotic neuronal death and synaptic deficits involving FGFR1/STAT3/cathepsin-B-driven ferroptosis while lowering seizure severity, suggesting that 8-HANQ may serve as a potential anti-ferroptotic and anti-seizure agent. Full article
(This article belongs to the Section Biopharmaceutics)
Show Figures

Figure 1

18 pages, 3903 KB  
Article
The CoREST Complex Regulates Alternative Splicing by the Transcriptional Regulation of RNA Processing Genes in Melanoma Cells
by Abdul Aziz Khan, Ariel A. Aptekmann, Dongkook Min, Michael C. Povelaitis, Sunmi Lee and Byungwoo Ryu
Cells 2025, 14(21), 1699; https://doi.org/10.3390/cells14211699 - 29 Oct 2025
Viewed by 197
Abstract
RNA maturation, particularly splicing, depends on coordinated actions of RNA-binding proteins through post-transcriptional processing and constitutes a central mechanism of gene regulation. Aberrant splicing is associated with various diseases, including cancer. Here, we show that the CoREST complex, in coordination with c-MYC, transcriptionally [...] Read more.
RNA maturation, particularly splicing, depends on coordinated actions of RNA-binding proteins through post-transcriptional processing and constitutes a central mechanism of gene regulation. Aberrant splicing is associated with various diseases, including cancer. Here, we show that the CoREST complex, in coordination with c-MYC, transcriptionally regulates a subset of RNA processing genes, including those encoding essential small nuclear ribonucleoproteins (snRNPs) required for proper spliceosome function. Genetic depletion or the pharmacological inhibition of the CoREST complex in melanoma cells disrupted spliceosome activity, leading to widespread changes in alternative mRNA isoform expression and reduced cell viability. These splicing alterations were associated with changes in the 2′-O-methylation (Nm) of U1 snRNA, a modification critical for spliceosomal function. The ectopic expression of the nucleolar protein NOLC1, a downstream target of the CoREST complex and known for its role in ribosomal RNA processing, partially rescued viability, splicing patterns, and U1 snRNA methylation in CoREST-deficient melanoma cells. Conversely, NOLC1 depletion sensitized melanoma cells to the MEK inhibitor trametinib, a clinical drug approved for treating advanced melanoma. Together, these findings uncover a novel CoREST-NOLC1 axis which is a transcriptional regulatory mechanism playing a significant role in RNA splicing, highlighting that NOLC1 is a downstream effector of the CoREST complex and a potential therapeutic target for melanoma treatment. Full article
Show Figures

Figure 1

13 pages, 2925 KB  
Article
Volatile Compounds as Upcoming Antigiardial Agents: In Vitro Action of Carvacrol, Thymol and p-Cymene on Giardia lamblia Trophozoites
by Marisa Machado, Ana Silva, Rui Linhares, Carlos Cavaleiro and Maria C. Sousa
Pharmaceutics 2025, 17(11), 1380; https://doi.org/10.3390/pharmaceutics17111380 - 24 Oct 2025
Viewed by 370
Abstract
Background/Objectives: Carvacrol and thymol are monoterpenes present in phenolic-rich essential oils extracted from aromatic plants that exhibit antimicrobial activity. This study evaluates the antiprotozoal effect of carvacrol, thymol and their precursor, p-Cymene, against Giardia lamblia and investigates their mechanism of action and cytotoxicity [...] Read more.
Background/Objectives: Carvacrol and thymol are monoterpenes present in phenolic-rich essential oils extracted from aromatic plants that exhibit antimicrobial activity. This study evaluates the antiprotozoal effect of carvacrol, thymol and their precursor, p-Cymene, against Giardia lamblia and investigates their mechanism of action and cytotoxicity profile. Methods: G. lamblia susceptibility, cell viability, swelling and adhesion abilities following application of carvacrol, thymol and p-Cymene were assessed. Ultrastructural changes were evaluated using electron microscopy. Cytotoxicity was determined in mammalian cell lines (murine macrophages RAW 264.7 and bovine aortic endothelial cells) exposed to the same IC50 concentrations effective against G. lamblia. Results: Carvacrol and thymol led to significant inhibition of G. lamblia trophozoite proliferation (IC50 ≅ 50 µg/mL). After 7 h of incubation, total cell number decreased by 30% (p < 0.01) with carvacrol and by 50% (p < 0.001) with thymol, accompanied by reduced motility and adhesion (<20% attached cells). At IC50 concentrations, G. lamblia trophozoites exposed to carvacrol and thymol underwent considerable ultrastructural alterations (e.g., aberrant-shaped cells, mitochondrial swelling and autophagosomal structures). Reduced trophozoite motility and adhesion capacity were also observed. In mammalian cells, thymol showed no significant cytotoxicity, whereas carvacrol significantly reduced viability in both cell lines. In contrast, p-Cymene showed no antigiardial activity. Conclusions: Our data suggests that carvacrol and thymol disrupt G. lamblia trophozoite integrity, possibly through alterations in membrane permeability and osmoregulatory processes. In conclusion, these compounds reveal in vitro antigiardial activity, supporting their potential as antigiardial drugs. Full article
Show Figures

Figure 1

13 pages, 3442 KB  
Article
Patterning Fidelity Enhancement and Aberration Mitigation in EUV Lithography Through Source–Mask Optimization
by Qi Wang, Qiang Wu, Ying Li, Xianhe Liu and Yanli Li
Micromachines 2025, 16(10), 1166; https://doi.org/10.3390/mi16101166 - 14 Oct 2025
Viewed by 520
Abstract
Extreme ultraviolet (EUV) lithography faces critical challenges in aberration control and patterning fidelity as technology nodes shrink below 3 nm. This work demonstrates how Source–Mask Optimization (SMO) simultaneously addresses both illumination and mask design to enhance pattern transfer accuracy and mitigate aberrations. Through [...] Read more.
Extreme ultraviolet (EUV) lithography faces critical challenges in aberration control and patterning fidelity as technology nodes shrink below 3 nm. This work demonstrates how Source–Mask Optimization (SMO) simultaneously addresses both illumination and mask design to enhance pattern transfer accuracy and mitigate aberrations. Through a comprehensive optimization framework incorporating key process metrics, including critical dimension (CD), exposure latitude (EL), and mask error factor (MEF), we achieve significant improvements in imaging quality and process window for 40 nm minimum pitch patterns, representative of 2 nm node back-end-of-line (BEOL) requirements. Our analysis reveals that intelligent SMO implementation not only enables robust patterning solutions but also compensates for inherent EUV aberrations by balancing source characteristics with mask modifications. On average, our results show a 4.02% reduction in CD uniformity variation, concurrent with a 1.48% improvement in exposure latitude and a 5.45% reduction in MEF. The proposed methodology provides actionable insights for aberration-aware SMO strategies, offering a pathway to maintain lithographic performance as feature sizes continue to scale. These results underscore SMO’s indispensable role in advancing EUV lithography capabilities for next-generation semiconductor manufacturing. Full article
(This article belongs to the Special Issue Recent Advances in Lithography)
Show Figures

Figure 1

17 pages, 634 KB  
Review
Vitamin D Associated with Exercise Can Be Used as a Promising Tool in Neurodegenerative Disease Protection
by Gabriele Farina and Clara Crescioli
Molecules 2025, 30(18), 3823; https://doi.org/10.3390/molecules30183823 - 21 Sep 2025
Viewed by 920
Abstract
Neurodegenerative diseases, including Parkinson’s disease, Alzheimer’s disease, multiple sclerosis, and Huntington’s disease, represent unmet medical and social needs. Still, no definitive cure exists for these illnesses, hence a therapeutic approach with molecules able to prevent/downtone/modify the disease seems highly attractive. Remarkably, a higher [...] Read more.
Neurodegenerative diseases, including Parkinson’s disease, Alzheimer’s disease, multiple sclerosis, and Huntington’s disease, represent unmet medical and social needs. Still, no definitive cure exists for these illnesses, hence a therapeutic approach with molecules able to prevent/downtone/modify the disease seems highly attractive. Remarkably, a higher risk of neurodegenerative disease is associated with low vitamin D levels. Vitamin D is a multifaceted molecule able to target critical neuroinflammatory processes underlying neurodegeneration, acting through genomic or rapid signaling. This narrative review aims to focus on vitamin D’s potential to be an optimal neuroprotective molecule, based on its ability to target and counteract aberrant biomolecular processes involved in neuroinflammation/neurodegeneration. Noticeably, exercise can potentiate vitamin D’s protective effect through some anti-inflammatory actions exerted on shared biomolecular targets. Thus, although vitamin D is not strictly a drug, it could be potentially allocated within the therapeutic approach to neurodegenerative diseases in combination with adapted exercise, best as an early intervention. Topics on the complexity concerning the doses for supplementation and data discrepancy from trials are addressed. The urgent demand is to test and clarify vitamin D efficacy and safety, combined or not with exercise, in clinical settings. Full article
Show Figures

Graphical abstract

21 pages, 5179 KB  
Article
Rat Glioma 101.8 Tissue Strain: Molecular and Morphological Features
by Anna Igorevna Alekseeva, Alexandra Vladislavovna Sentyabreva, Vera Vladimirovna Kudelkina, Ekaterina Alexandrovna Miroshnichenko, Alexandr Vladimirovich Ikonnikov, Elena Evgenievna Kopantseva, Anna Mikhailovna Kosyreva and Timur Khaysamudinovich Fatkhudinov
Int. J. Mol. Sci. 2025, 26(18), 8992; https://doi.org/10.3390/ijms26188992 - 15 Sep 2025
Viewed by 573
Abstract
The search for markers applicable for efficient differential diagnosis and personalized therapy is a priority task of experimental neuro-oncology. Modern molecular methods allow us to analyze human biopsy material; however, further actions with this extracted tumor tissue are limited. Relevant and sophisticated CNS [...] Read more.
The search for markers applicable for efficient differential diagnosis and personalized therapy is a priority task of experimental neuro-oncology. Modern molecular methods allow us to analyze human biopsy material; however, further actions with this extracted tumor tissue are limited. Relevant and sophisticated CNS tumor models are required for precise therapy development. Although it is possible to use human biomaterial to create 2D and 3D cultures and implant them into xenograft animals, the data generated from such models is limited. Due to changes in the classification of the CNS tumors in 2021, a representative model should have not only morphological similarity to human tumors but also key genetic aberrations for studying the mechanisms of carcinogenesis and personalized therapy (such as PDGFRa, Olig1/2, Sox2, and Mki67) for different glioma models such as astrocytoma, oligodendroglioma, and glioblastoma. On the basis of a unique scientific facility “The Collection of experimental tumors of the nervous system and neural tumor cell lines” (Avtsyn Research Institute of Human Morphology of “Petrovsky National Research Center of Surgery”), there is a biobank of chemically induced transplantable tumors of laboratory animals. Their properties, mechanisms, and progression closely correlate with malignant CNS neoplasms in humans. These are potentially useful for identifying novel signaling pathways associated with oncogenesis in the nervous system and personalizing therapeutic approaches. In our work, we characterized a tissue-transplantable brain tumor strain of rat glioma101.8 using MRI, IHC, scRNA-seq, and qPCR-RT methods. According to this study, the cellular composition of the tissue-transplantable rat glioma 101.8 strain was determined, as well as the major genetic signature characteristics of each cell population of this tissue-transplantable strain and its microenvironment. Full article
Show Figures

Figure 1

39 pages, 13134 KB  
Article
Mitotic Disruption and Cytoskeletal Alterations Induced by Acorus calamus Essential Oil: Implications for Bioherbicidal Potential
by Mateusz Wróblewski, Natalia Gocek, Aneta Żabka and Justyna T. Polit
Int. J. Mol. Sci. 2025, 26(18), 8933; https://doi.org/10.3390/ijms26188933 - 13 Sep 2025
Viewed by 488
Abstract
Essential oils are increasingly recognized as promising agents for sustainable weed control due to their selectivity and complex modes of action. This study evaluated the effects of Acorus calamus essential oil (SEO) on mitosis in two Fabaceae species (Vicia faba, Lupinus [...] Read more.
Essential oils are increasingly recognized as promising agents for sustainable weed control due to their selectivity and complex modes of action. This study evaluated the effects of Acorus calamus essential oil (SEO) on mitosis in two Fabaceae species (Vicia faba, Lupinus luteus) and two Brassicaceae species (Brassica napus, Arabidopsis thaliana) treated with species-specific IC50 concentrations (0.03%, 0.025%, 0.01%, and 0.005%, respectively). Previous research showed that SEO induces oxidative stress and S-phase delay via genome instability. Here, SEO consistently disrupted mitosis across all species, reducing mitotic index by 50–60%, decreasing Cdc2 (CDKA homolog) levels, and causing chromosomal aberrations, including uneven chromatin condensation, sticky chromosomes, bridges, and micronuclei. Cells accumulated in metaphase and exhibited abnormal karyokinetic and cytokinetic spindles. Immunolabeling revealed thick, tightly packed microtubules and actin filaments, indicating excessive stabilization and impaired reorganization. Epigenetic regulation was also affected: H3T3 phosphorylation was abnormally strong, widely distributed, and persistent into anaphase/telophase, while H3S10Ph intensity was weakened. These results suggest that SEO targets multiple components of mitotic machinery and epigenetic control, regardless of species. The observed selectivity depends on dosage, not mechanism. This multi-targeted action may limit the development of plant resistance, supporting the potential of SEO as a bioherbicide in sustainable agriculture. Full article
(This article belongs to the Section Molecular Plant Sciences)
Show Figures

Figure 1

21 pages, 3591 KB  
Article
Synthesis, Clastogenic and Cytotoxic Potential, and In Vivo Antitumor Activity of a Novel N-Mustard Based on Indole-3-carboxylic Acid Derivative
by Marina Filimonova, Olga Soldatova, Anna Shitova, Valentina Surinova, Vitaly Rybachuk, Alexander Kosachenko, Kirill Nikolaev, Daria Filatova, Ekaterina Prosovskaya, Sergey Ivanov, Petr Shegay, Andrey Kaprin and Alexander Filimonov
Molecules 2025, 30(18), 3710; https://doi.org/10.3390/molecules30183710 - 12 Sep 2025
Viewed by 2740
Abstract
Compound T1089—a novel nitrogen mustard based on an indole-3-carboxylic acid derivative (ICAD)—has been synthesized. The ICAD used as the basis for T1089 is a TLR agonist capable of activating an antitumor immune response. This study describes the synthesis method and presents the results [...] Read more.
Compound T1089—a novel nitrogen mustard based on an indole-3-carboxylic acid derivative (ICAD)—has been synthesized. The ICAD used as the basis for T1089 is a TLR agonist capable of activating an antitumor immune response. This study describes the synthesis method and presents the results of preliminary investigations of this compound. This research included an assessment of acute toxicity in mice, in vivo clastogenic activity evaluated via the bone marrow chromosome aberration (BMCA) test in mice, in vitro cytotoxicity determined by the MTT assay against human lung carcinoma A549 cells, and in vivo antitumor effects (ATEs) in models of conventional chemotherapy (CCT) of solid tumors in mice. The bifunctional alkylating agent cyclophosphamide (CPA) was used as a reference drug. Toxicological studies revealed that T1089 belongs to toxicity class III (moderately toxic), with acute toxicity values (LD16 and LD50) in mice following intraperitoneal (i.p.) administration being 191 and 202 mg/kg, respectively. The alkylating activity and clastogenic potential of T1089 were demonstrated by its effects in the BMCA test, which were comparable to those of CPA. A single i.p. administration of CPA and T1089 at a dose of 0.064 mmol/kg induced similar stimulation of structural mutagenesis associated with DNA strand breaks. The frequency of karyocytes with aberrations increased 20-fold compared to the control, primarily due to a rise in chromatid breaks and fragments, and to a lesser extent, due to an increase in exchange-type aberrations. In vitro cytotoxicity studies indicated differences in the mechanisms of alkylating activity between CPA and T1089. According to the MTT assay, the cytotoxic effects of CPA were observed only at concentrations exceeding 2 mM (IC50 = 4.2 ± 0.3 mM), corresponding to lethal in vivo doses, which is expected since the formation of CPA’s alkylating metabolite requires hepatic microsomal enzymes. In contrast, significant cytotoxic effects of T1089 were observed at much lower concentrations (15–50 μM, IC50 = 33.4 ± 1.3 μM), corresponding to safe in vivo doses. Differences were also observed in the in vivo ATEs of CPA and T1089 in the Ehrlich solid carcinoma (ESC) CCT model. Following seven i.p. administrations at 48 h intervals (33 mg/kg), both compounds exhibited increasing toxicity, manifested as cumulative body weight loss in treated mice. However, despite the aggressive CCT regimen, ESC showed low sensitivity to CPA. The ATE of CPA developed slowly, reaching a significant level only after four injections, and even after seven administrations, tumor inhibition (TI) did not exceed 30%. In contrast, ESC was significantly more sensitive to T1089 under the same CCT conditions. The ATE of T1089 exhibited a cumulative pattern but developed more rapidly and to a greater extent. A significant antitumor effect was observed after just two injections, with maximal efficacy (TI = 53%) achieved after four injections and sustained until the end of the observation period. A high ATE of T1089 was also observed in the B-16 melanoma CCT model. Following six i.p. administrations at 48 h intervals (28 mg/kg), T1089 treatment was associated with minimal toxicity. Despite this mild CCT regimen, melanoma exhibited high sensitivity to T1089. Maximal ATE (TI = 56%) was achieved after two injections, and subsequent administrations maintained a consistently high efficacy (TI = 52–55%) until the end of the study. In summary, preliminary findings demonstrate that T1089 possesses alkylating activity characteristic of bifunctional agents, accompanied by high in vitro cytotoxicity and in vivo ATEs in CCT models (at high doses). Given that the ICAD used as the basis for T1089 is a TLR agonist capable of stimulating antitumor immunity, T1089 can be considered a dual-action alkylating agent with combined antitumor effects. These results justify further investigation of T1089 in conventional and metronomic chemotherapy regimens, particularly in combination with immune checkpoint inhibitors and antitumor vaccines. Full article
(This article belongs to the Special Issue Synthesis of Bioactive Compounds, 3rd Edition)
Show Figures

Figure 1

15 pages, 1135 KB  
Review
Neuromyotonia and CASPR2 Antibodies: Electrophysiological Clues to Disease Pathophysiology
by João Moura, Pietro Antenucci, Ester Coutinho, Kailash P. Bhatia, Lorenzo Rocchi and Anna Latorre
Biomolecules 2025, 15(9), 1262; https://doi.org/10.3390/biom15091262 - 1 Sep 2025
Viewed by 1377
Abstract
Contactin-associated protein-like 2 (CASPR2) is a transmembrane protein of the neurexin superfamily, essential for clustering voltage-gated potassium channels, particularly Kv1, at the juxtaparanodal regions of myelinated axons. This precise localisation is essential for maintaining normal axonal excitability and preventing aberrant signal propagation. Autoantibodies [...] Read more.
Contactin-associated protein-like 2 (CASPR2) is a transmembrane protein of the neurexin superfamily, essential for clustering voltage-gated potassium channels, particularly Kv1, at the juxtaparanodal regions of myelinated axons. This precise localisation is essential for maintaining normal axonal excitability and preventing aberrant signal propagation. Autoantibodies targeting CASPR2 have been associated with various neurological syndromes, notably peripheral nerve hyperexcitability (PNH), which presents clinically with neuromyotonia and myokymia. PNH is characterised by distinctive electrophysiological findings, including neuromyotonic discharges, myokymic discharges, and afterdischarges, which provide diagnostic value and insight into underlying pathophysiology. This review explores the mechanisms of anti-CASPR2-associated PNH, focusing on how antibody-mediated disruption of Kv1 channel clustering leads to altered axonal excitability. Current evidence suggests that both the distal and proximal segments of the axon are sites of pathological activity, where impairments in action potential termination and re-entry prevention result in spontaneous, repetitive discharges. While afterdischarges likely originate within the axon, the precise location—whether in the alpha-motoneuron soma or axon—is uncertain. The involvement of spinal inhibitory circuits has also been proposed, though it remains speculative. Understanding the neurophysiological features of anti-CASPR2-associated PNH is essential for improving diagnostic accuracy and guiding treatment strategies. Further research is needed to clarify the mechanisms of CASPR2-related hyperexcitability. Full article
Show Figures

Figure 1

18 pages, 1890 KB  
Review
Cell Death, Molecular Targeted Therapies, and Metabolic Reprogramming in EGFR-Mutant Lung Cancer
by Himani Joshi and M. Saeed Sheikh
Cancers 2025, 17(17), 2791; https://doi.org/10.3390/cancers17172791 - 27 Aug 2025
Viewed by 1139
Abstract
Lung cancer is responsible for high morbidity and mortality worldwide. In general, lung cancer can be divided into two major types, including small cell lung carcinoma (SCLC) and the more common non-small cell lung carcinoma (NSCLC). Molecular events underlying lung cancer development, growth, [...] Read more.
Lung cancer is responsible for high morbidity and mortality worldwide. In general, lung cancer can be divided into two major types, including small cell lung carcinoma (SCLC) and the more common non-small cell lung carcinoma (NSCLC). Molecular events underlying lung cancer development, growth, and progression remain complex. In addition to a variety of genetic aberrations, alterations in cellular metabolism have been implicated. Epidermal growth factor receptor (EGFR) is a cell surface protein that is frequently mutated in NSCLC. In this review, we discuss the effects of EGFR mutants on cell proliferative and survival signals, as well as metabolic reprogramming, in NSCLC. We also discuss the use and mechanisms of action of tyrosine kinase inhibitors (TKIs) that target EGFR-mutants and mediate their inhibitory effects by inducing cell death. Development of resistance to EGFR-TKIs is a problem in the clinic. We further discuss the approaches that are used to overcome this resistance, including the development of fourth-generation EGFR-TKIs. Immunotherapy is not very effective in EGFR-mutant NSCLC. We also discuss possible underlying mechanisms for the inadequate response of EGFR-mutant tumors to immunotherapeutics. Given that mutant EGFR transduces survival signals, and affects cellular metabolism, a better understanding of the crosstalk between mutant EGFR-mediated signals and metabolic reprogramming is expected to facilitate the development of newer personalized therapeutics to manage lung cancer. Full article
(This article belongs to the Special Issue Emerging Insights into Cell Death in Cancer)
Show Figures

Figure 1

25 pages, 2119 KB  
Review
Targeting Lactylation: From Metabolic Reprogramming to Precision Therapeutics in Liver Diseases
by Qinghai Tan, Mei Liu and Xiang Tao
Biomolecules 2025, 15(8), 1178; https://doi.org/10.3390/biom15081178 - 16 Aug 2025
Viewed by 1650
Abstract
Lactylation, a recently identified post-translational modification (PTM) triggered by excessive lactate accumulation, has emerged as a crucial regulator linking metabolic reprogramming to pathological processes in liver diseases. In hepatic contexts, aberrant lactylation contributes to a range of pathological processes, including inflammation, dysregulation of [...] Read more.
Lactylation, a recently identified post-translational modification (PTM) triggered by excessive lactate accumulation, has emerged as a crucial regulator linking metabolic reprogramming to pathological processes in liver diseases. In hepatic contexts, aberrant lactylation contributes to a range of pathological processes, including inflammation, dysregulation of lipid metabolism, angiogenesis, and fibrosis. Importantly, lactylation has been shown to impact tumor growth, metastasis, and therapy resistance by modulating oncogene expression, metabolic adaptation, stemness, angiogenesis, and altering the tumor microenvironment (TME). This review synthesizes current knowledge on the biochemical mechanisms of lactylation, encompassing both enzymatic and non-enzymatic pathways, and its roles in specific liver diseases. From a therapeutic perspective, targeting lactate availability and transport, as well as the enzymes regulating lactylation, has demonstrated promise in preclinical models. Additionally, combinatorial approaches and natural compounds have shown efficacy in disrupting lactylation-driven pathways, providing insights into future research directions for hepatic diseases. Although the emerging role of lactylation is gaining attention, its spatiotemporal dynamics and potential for clinical translation are not yet well comprehended. This review aims to synthesize the multifaceted roles of lactylation, thereby bridging mechanistic insights with actionable therapeutic strategies for liver diseases. Full article
(This article belongs to the Section Molecular Medicine)
Show Figures

Figure 1

14 pages, 1911 KB  
Article
Targeting Voltage-Gated Potassium Channels in Breast Cancer: Mechanistic Insights into 4-Aminopyridine-Induced Cell Death
by Esra Münire Cüce-Aydoğmuş, Pınar İyiol and Günseli Ayşe İnhan-Garip
Int. J. Mol. Sci. 2025, 26(16), 7768; https://doi.org/10.3390/ijms26167768 - 12 Aug 2025
Viewed by 778
Abstract
Cancer has recently been proposed as a type of channelopathy due to the aberrant expression of various ion channels. Voltage-gated potassium (K+) channels (VGKCs) are notably upregulated during tumor proliferation, while voltage-gated sodium (Na+) channels are predominantly associated with [...] Read more.
Cancer has recently been proposed as a type of channelopathy due to the aberrant expression of various ion channels. Voltage-gated potassium (K+) channels (VGKCs) are notably upregulated during tumor proliferation, while voltage-gated sodium (Na+) channels are predominantly associated with the invasive stage of cancer progression. Among these, the Kv10.1 channel has been found to be overexpressed in breast cancer, making it a promising therapeutic target. 4-Aminopyridine (4-AP), a non-selective voltage-gated potassium channel blocker, has emerged as a potential novel agent for breast cancer treatment. In this study, we aimed to elucidate the mechanism of action of 4-aminopyridine in breast cancer cells. To investigate the involvement of various cell death pathways, cycloheximide (CHX) (a paraptosis inhibitor), Z-VAD-FMK (a pan-caspase inhibitor), and 2-Aminoethoxydiphenyl borate (2-APB) (a phosphoinositide 3-kinase [PI3K] inhibitor) were employed. Experiments were conducted using the MCF-7 human breast cancer cell line and the L929 mouse fibroblast cell line as a healthy control. Assessments included cell viability assays, intracellular calcium (Ca2+) and K+ concentration measurements, and plasma membrane potential analysis. Our findings aim to contribute to the understanding of the therapeutic potential and cellular effects of VGKC blockers, particularly 4-aminopyridine, in breast cancer treatment strategies. Full article
(This article belongs to the Special Issue Molecular Mechanisms and New Therapies for Breast Cancer: 2nd Edition)
Show Figures

Figure 1

17 pages, 1485 KB  
Article
Selective Inhibition of Vascular Smooth Muscle Cell Function by COVID-19 Antiviral Drugs: Impact of Heme Oxygenase-1
by Kelly J. Peyton, Giovanna L. Durante and William Durante
Antioxidants 2025, 14(8), 945; https://doi.org/10.3390/antiox14080945 - 31 Jul 2025
Viewed by 819
Abstract
Coronavirus disease 2019 (COVID-19) causes cardiovascular complications, which contributes to the high mortality rate of the disease. Emerging evidence indicates that aberrant vascular smooth muscle cell (SMC) function is a key driver of vascular disease in COVID-19. While antivirals alleviate the symptoms of [...] Read more.
Coronavirus disease 2019 (COVID-19) causes cardiovascular complications, which contributes to the high mortality rate of the disease. Emerging evidence indicates that aberrant vascular smooth muscle cell (SMC) function is a key driver of vascular disease in COVID-19. While antivirals alleviate the symptoms of COVID-19, it is not known whether these drugs directly affect SMCs. Accordingly, the present study investigated the ability of three approved COVID-19 antiviral drugs to influence SMC function. Treatment of SMCs with remdesivir (RDV), but not molnupiravir or nirmatrelvir, inhibited cell proliferation, DNA synthesis, and migration without affecting cell viability. RDV also stimulated an increase in heme oxygenase-1 (HO-1) expression that was not observed with molnupiravir or nirmatrelvir. The induction of HO-1 by RDV was abolished by mutating the antioxidant responsive element of the promoter, overexpressing dominant-negative NF-E2-related factor-2 (Nrf2), or treating cells with an antioxidant. Finally, silencing HO-1 partly rescued the proliferative and migratory response of RDV-treated SMCs, and this was reversed by carbon monoxide and bilirubin. In conclusion, the induction of HO-1 via the oxidant-sensitive Nrf2 signaling pathway contributes to the antiproliferative and antimigratory actions of RDV by generating carbon monoxide and bilirubin. These pleiotropic actions of RDV may prevent occlusive vascular disease in COVID-19. Full article
Show Figures

Graphical abstract

12 pages, 1002 KB  
Article
Chromosomal Deletion Involving ANKRD26 Leads to Expression of a Fusion Protein Responsible for ANKRD26-Related Thrombocytopenia
by Gianluca Dell’Orso, Tommaso Passarella, Serena Cappato, Enrico Cappelli, Stefano Regis, Massimo Maffei, Matilde Balbi, Silvia Ravera, Daniela Di Martino, Silvia Viaggi, Sabrina Davì, Fabio Corsolini, Maria Carla Giarratana, Luca Arcuri, Eugenia Mariani, Riccardo Morini, Erika Massaccesi, Daniela Guardo, Michaela Calvillo, Elena Palmisani, Domenico Coviello, Francesca Fioredda, Carlo Dufour, Renata Bocciardi and Maurizio Mianoadd Show full author list remove Hide full author list
Int. J. Mol. Sci. 2025, 26(15), 7330; https://doi.org/10.3390/ijms26157330 - 29 Jul 2025
Cited by 1 | Viewed by 984
Abstract
ANKRD26-related thrombocytopenia (ANKRD26-RT) is characterized by lifelong mild to moderate thrombocytopenia. Patients suffer from an increased susceptibility to acute or chronic myeloid leukemia, myelodysplastic syndrome, or chronic lymphocytic leukemia. We described here a patient with inherited thrombocytopenia initially misdiagnosed as immune thrombocytopenic purpura. [...] Read more.
ANKRD26-related thrombocytopenia (ANKRD26-RT) is characterized by lifelong mild to moderate thrombocytopenia. Patients suffer from an increased susceptibility to acute or chronic myeloid leukemia, myelodysplastic syndrome, or chronic lymphocytic leukemia. We described here a patient with inherited thrombocytopenia initially misdiagnosed as immune thrombocytopenic purpura. A chromosomal deletion involving the ANKRD26 gene was identified. Gene and protein expression analyses suggest an alternative pathogenic mechanism of altered megakaryopoiesis: the synthesis of a chimeric protein with aberrant expression due to the unregulated action of a promoter from a gene located upstream of ANKRD26. This study highlights the importance of advanced genetic testing and functional analysis of patients’ primary cells in the case of the detection of previously unrecognized structural variants in order to understand pathogenic mechanisms. These investigations provided a definitive diagnosis for the patient and facilitated the development of a tailored clinical management strategy, especially concerning the potential for myeloid transformation. Full article
(This article belongs to the Special Issue Molecular Advances in Blood Disorders)
Show Figures

Figure 1

27 pages, 2366 KB  
Review
S-Nitrosylation in Cardiovascular Disorders: The State of the Art
by Caiyun Mao, Jieyou Zhao, Nana Cheng, Zihang Xu, Haoming Ma, Yunjia Song and Xutao Sun
Biomolecules 2025, 15(8), 1073; https://doi.org/10.3390/biom15081073 - 24 Jul 2025
Viewed by 1445
Abstract
Protein S-nitrosylation is a selective post-translational modification in which a nitrosyl group is covalently attached to the reactive thiol group of cysteine, forming S-nitrosothiol. This modification plays a pivotal role in modulating physiological and pathological cardiovascular processes by altering protein conformation, activity, stability, [...] Read more.
Protein S-nitrosylation is a selective post-translational modification in which a nitrosyl group is covalently attached to the reactive thiol group of cysteine, forming S-nitrosothiol. This modification plays a pivotal role in modulating physiological and pathological cardiovascular processes by altering protein conformation, activity, stability, and other post-translational modifications. It is instrumental in regulating vascular and myocardial systolic and diastolic functions, vascular endothelial cell and cardiomyocyte apoptosis, and cardiac action potential and repolarization. Aberrant S-nitrosylation levels are implicated in the pathogenesis of various cardiovascular diseases, including systemic hypertension, pulmonary arterial hypertension, atherosclerosis, heart failure, myocardial infarction, arrhythmia, and diabetic cardiomyopathy. Insufficient S-nitrosylation leads to impaired vasodilation and increased vascular resistance, while excessive S-nitrosylation contributes to cardiac hypertrophy and myocardial fibrosis, thereby accelerating ventricular remodeling. This paper reviews the S-nitrosylated proteins in the above-mentioned diseases and their impact on these conditions through various signaling pathways, with the aim of providing a theoretical foundation for the development of novel therapeutic strategies or drugs targeting S-nitrosylated proteins. Full article
(This article belongs to the Section Cellular Biochemistry)
Show Figures

Figure 1

Back to TopTop