Sign in to use this feature.

Years

Between: -

Subjects

remove_circle_outline
remove_circle_outline
remove_circle_outline

Journals

Article Types

Countries / Regions

Search Results (17)

Search Parameters:
Keywords = Wuzhishan pigs

Order results
Result details
Results per page
Select all
Export citation of selected articles as:
20 pages, 12384 KB  
Article
Oxidative Stress Model of Lipopolysaccharide-Challenge in Piglets of Wuzhishan Miniature Pig
by Ruiying Bao, Pingfei Qiu, Yanrong Hu, Junpu Chen, Xiaochun Li, Qin Wang, Yongqiang Li, Huiyu Shi, Haiwen Zhang and Xuemei Wang
Vet. Sci. 2025, 12(8), 694; https://doi.org/10.3390/vetsci12080694 - 24 Jul 2025
Viewed by 612
Abstract
Oxidative stress (OS) is a major concern in young poultry and livestock, prompting extensive research on OS models. This study aimed to systematically investigate the dynamic effects and temporal trends of OS induced with lipopolysaccharide (LPS) over time. Twenty-eight piglets were randomly divided [...] Read more.
Oxidative stress (OS) is a major concern in young poultry and livestock, prompting extensive research on OS models. This study aimed to systematically investigate the dynamic effects and temporal trends of OS induced with lipopolysaccharide (LPS) over time. Twenty-eight piglets were randomly divided into four groups and equally intraperitoneally injected with LPS at doses of 0 μg/kg (control), 50 μg/kg (L-LPS), 100 μg/kg (M-LPS) and 150 μg/kg (H-LPS) body weight, respectively. The results showed that total antioxidant capacity (T-AOC), total superoxide dismutase (T-SOD), and catalase (CAT) were decreased, while malondialdehyde (MDA), nitric oxide (NO), inducible nitric oxide synthase (iNOS), interleukin-6 (IL-6), IL-1β, tumor necrosis factor-α (TNF-α), diamine oxidase (DAO) and D-lactic acid (D-LA) were increased in the M-LPS and H-LPS group on day 1 in comparison with the control group, but no differences were found among treatments on day 7. However, LPS treatments gave rise to varying degrees of pathological injury in the intestines, livers and spleens on day 7. Metabolomics analysis indicated that compared with the control group, glycyl-valine, histamine and lepidine F were decreased in the M-LPS group. Most differentially expressed metabolites were enriched in amino acid-related metabolism pathways on both day 1 and day 7. Microbiome analysis identified that Oscillibacter_sp._CAG:241 was decreased in the M-LPS group compared with the control group on day 1, while Bacteroides_thetaiotaomicron and Lactobacillus_amylovorus were reduced in the M-LPS group on day 7. Collectively, an LPS dose of 100 μg/kg body weight is optimal for inducing acute inflammation in Wuzhishan miniature pigs. These findings highlight the importance of considering both the duration of OS induction and the specific research objectives when establishing OS models. Full article
Show Figures

Figure 1

16 pages, 32599 KB  
Article
The Connection Between Lipid Metabolism in the Heart and Liver of Wuzhishan Pigs
by Yuwei Ren, Feng Wang, Ruiping Sun, Xinli Zheng, Yanning Lin and Zhe Chao
Biomolecules 2025, 15(7), 1024; https://doi.org/10.3390/biom15071024 - 16 Jul 2025
Viewed by 685
Abstract
Lipid metabolism is critical for the physiological activities of signal transduction, metabolic regulation, and energy provision, and Wuzhishan (WZS) pigs are a promising animal model for studying human diseases. However, lipid metabolites in the heart and liver of WZS pigs are indistinct. In [...] Read more.
Lipid metabolism is critical for the physiological activities of signal transduction, metabolic regulation, and energy provision, and Wuzhishan (WZS) pigs are a promising animal model for studying human diseases. However, lipid metabolites in the heart and liver of WZS pigs are indistinct. In this study, we detected gene expression, blood biochemical parameters, and metabolic profiles of hearts and livers of WZS and Large White (LW) pigs, and analyzed correlations between metabolites. The results showed that the fatty acid metabolic process was present in both the heart and liver, and was more dominant in the liver. Although the expression of lipid absorption-related genes of CYP7A1 increased in the liver, CEBPB levels increased in both the liver and heart; the fatty acid beta-oxidation genes RXRA and ACSS2 also showed increased expression. The quantity of metabolites related to lipid synthesis decreased in the liver, heart, and blood for WZS pigs compared to that of LW pigs, indicating a balance of lipid synthesis and breakdown for WZS pigs. Moreover, the lipid metabolites in the liver and heart exhibited strong correlations with each other and showed similar correlations to blood biochemical parameters, respectively. This study declared the balance of lipid metabolism in both the heart and liver, and identified their connections for WZS pigs. Full article
(This article belongs to the Section Molecular Medicine)
Show Figures

Figure 1

14 pages, 1803 KB  
Article
Discovery of Potential Candidate Genes for Coat Colour in Wuzhishan Pigs by Integrating SNPs and mRNA Expression Analysis
by Qiao Xu, Yabiao Luo, Zhe Chao, Jibin Zhang, Xiaolei Liu, Danqin Tu, Qin Guo, Ruiping Sun, Feng Wang and Meiying Fang
Animals 2024, 14(23), 3493; https://doi.org/10.3390/ani14233493 - 3 Dec 2024
Cited by 3 | Viewed by 1117
Abstract
Despite identifying genes regulating the coat colour in Western pig breeds, the genetic basis of the coat colour in Chinese indigenous pigs is still not understood due to the diversity of indigenous breeds and their genetic differences from exotic pigs. In this study, [...] Read more.
Despite identifying genes regulating the coat colour in Western pig breeds, the genetic basis of the coat colour in Chinese indigenous pigs is still not understood due to the diversity of indigenous breeds and their genetic differences from exotic pigs. In this study, 215 Wuzhishan pigs with three coat colour patterns (white, black, and black-back/white-belly) were used to conduct a genome-wide association analysis. We found that genes responsible for the coat colour in the Wuzhishan breed are located on chromosome 8. Ninety-seven genome-wide significant SNPs are related to the animal’s coat colour. Using a haplotype-sharing analysis, we narrowed the potential candidate region to a 10.1 Mb interval encompassing only one gene, RAPGEF2, which participates in the regulation of melanogenesis. Two additional candidate genes, PDGFRA and KIT, are located within 1 Mb of the genome-wide significant SNPs. Gene ontology analysis and literature mining suggest that these candidate genes are associated with the animal’s coat colour. mRNA expression results revealed that RAPGEF2 and PDGFRA had significantly higher expressions in black pigs than in white pigs and higher expressions in black skin than in white skin from the same black-back/white-belly pigs. These results suggest that RAPGEF2 and PDGFRA are potential candidate genes regulating the coat colour in Wuzhishan pigs. Interestingly, mutations of KIT (a gene duplication and a G to A substitution at the splicing site in intron 17) were detected in white Wuzhishan pigs but not in black-back/white-belly or black pigs, suggesting a close genetic relationship between white Wuzhishan pigs and Western white pig breeds. In summary, these results indicate that the expression of RAPGEF2 and PDGFRA may cause the coat colour variation by influencing the deposition of melanin, while the mutation of KIT causes the white coat colour. Our results may provide a theoretical basis for the breeding of white coat colour Wuzhishan pigs, and shed light on the complex genetic background of coat colour variations in indigenous Chinese pig breeds. Full article
(This article belongs to the Section Animal Genetics and Genomics)
Show Figures

Figure 1

13 pages, 2318 KB  
Article
N-glycosylation Modification Reveals Insights into the Oxidative Reactions of Liver in Wuzhishan Pigs
by Yuwei Ren, Feng Wang, Ruiping Sun, Yan Zhang, Xinli Zheng, Hailong Liu, Linlin Chen, Yanning Lin, Yujie Zhao, Mingxia Liang and Zhe Chao
Molecules 2024, 29(22), 5222; https://doi.org/10.3390/molecules29225222 - 5 Nov 2024
Viewed by 1221
Abstract
Although porcine liver contributes to their growth and development by nutrition production and energy supply, oxidative stress-induced hepatocyte damage is inevitable during metabolism. N-glycosylation is a common modification in oxidation; nevertheless, the effects of N-glycosylation on pig liver oxidative reactions remain undefined. In [...] Read more.
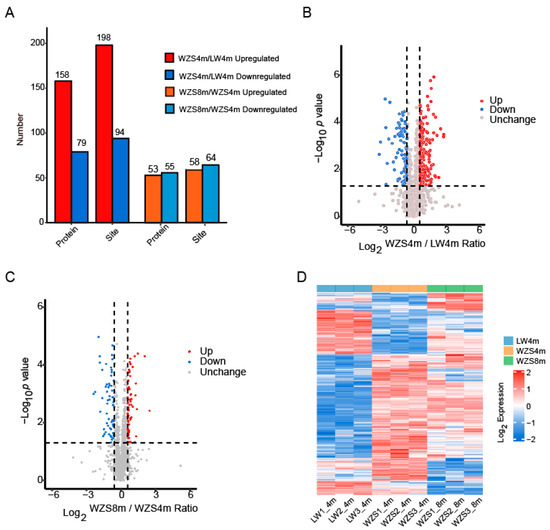
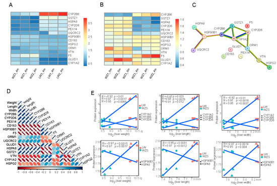
Although porcine liver contributes to their growth and development by nutrition production and energy supply, oxidative stress-induced hepatocyte damage is inevitable during metabolism. N-glycosylation is a common modification in oxidation; nevertheless, the effects of N-glycosylation on pig liver oxidative reactions remain undefined. In this study, liver proteins with N-glycosylation were detected in Wuzhishan (WZS) pigs between 4 and 8 months old and Large White (LW) pigs at 4 months old based on LC-MS/MS. The results showed that the number of differentially expressed proteins (DEPs) was larger between different pig cultivars than that between WZS pigs at various growth periods. The enriched pathways of DEPs were mainly related to oxidative reactions, and 10 proteins were finally selected that primarily consisted of CYPs, GSTs and HSPs with expressions significantly correlating to liver size and weight. The oxidative genes shared N-glycosylation-modified models of N-x-S and N-G. Five out of 10 proteins were upregulated in WZS pigs compared to LW pigs at 4 months old, while five proteins increased in WZS pigs from 4 to 8 months old. In conclusion, this research provides valuable information on the N-glycosylation motifs in liver oxidation genes of WZS pigs. Full article
Show Figures

Figure 1

16 pages, 5256 KB  
Article
Unveiling the Influence of Copy Number Variations on Genetic Diversity and Adaptive Evolution in China’s Native Pig Breeds via Whole-Genome Resequencing
by Haonan Yuan, Wenjing Wei, Yue Zhang, Changwen Li, Shengguo Zhao, Zhe Chao, Changyou Xia, Jinqiang Quan and Caixia Gao
Int. J. Mol. Sci. 2024, 25(11), 5843; https://doi.org/10.3390/ijms25115843 - 27 May 2024
Cited by 8 | Viewed by 1899
Abstract
Copy number variations (CNVs) critically influence individual genetic diversity and phenotypic traits. In this study, we employed whole-genome resequencing technology to conduct an in-depth analysis of 50 pigs from five local swine populations [Rongchang pig (RC), Wuzhishan pig (WZS), Tibetan pig (T), Yorkshire [...] Read more.
Copy number variations (CNVs) critically influence individual genetic diversity and phenotypic traits. In this study, we employed whole-genome resequencing technology to conduct an in-depth analysis of 50 pigs from five local swine populations [Rongchang pig (RC), Wuzhishan pig (WZS), Tibetan pig (T), Yorkshire (YL) and Landrace (LR)], aiming to assess their genetic potential and explore their prospects in the field of animal model applications. We identified a total of 96,466 CNVs, which were subsequently integrated into 7112 non-redundant CNVRs, encompassing 1.3% of the swine genome. Functional enrichment analysis of the genes within these CNVRs revealed significant associations with sensory perception, energy metabolism, and neural-related pathways. Further selective scan analyses of the local pig breeds RC, T, WZS, along with YL and LR, uncovered that for the RC variety, the genes PLA2G10 and ABCA8 were found to be closely related to fat metabolism and cardiovascular health. In the T breed, the genes NCF2 and CSGALNACT1 were associated with immune response and connective tissue characteristics. As for the WZS breed, the genes PLIN4 and CPB2 were primarily linked to fat storage and anti-inflammatory responses. In summary, this research underscores the pivotal role of CNVs in fostering the diversity and adaptive evolution of pig breeds while also offering valuable insights for further exploration of the advantageous genetic traits inherent to China’s local pig breeds. This facilitates the creation of experimental animal models tailored to the specific characteristics of these breeds, contributing to the advancement of livestock and biomedical research. Full article
(This article belongs to the Section Molecular Genetics and Genomics)
Show Figures

Figure 1

18 pages, 3872 KB  
Article
The Genetic Selection of HSPD1 and HSPE1 Reduce Inflammation of Liver and Spleen While Restraining the Growth and Development of Skeletal Muscle in Wuzhishan Pigs
by Yuwei Ren, Feng Wang, Ruiping Sun, Xinli Zheng, Yuanyuan Liu, Yanning Lin, Lingling Hong, Xiaoxian Huang and Zhe Chao
Animals 2024, 14(1), 174; https://doi.org/10.3390/ani14010174 - 4 Jan 2024
Cited by 3 | Viewed by 2978
Abstract
Wuzhishan (WZS) pigs, which are minipigs native to Hainan Province in China, are characterized by strong resistance to extreme hot temperatures and humidity. The relationship between their immune response and growth still needs to be clarified. In this study, we used whole genome [...] Read more.
Wuzhishan (WZS) pigs, which are minipigs native to Hainan Province in China, are characterized by strong resistance to extreme hot temperatures and humidity. The relationship between their immune response and growth still needs to be clarified. In this study, we used whole genome sequencing (WGS) to detect variations within 37 WZS pigs, 32 Large White (LW) pigs, and 22 Xiangxi black (XXB) pigs, and ~2.49 GB of SNPs were obtained. These data were combined with those of two other pig breeds, and it was found that most of the genes detected (354) were located within the distinct genetic regions between WZS pigs and LW pigs. The network that was constructed using these genes represented a center including 12 hub genes, five of which had structural variations (SVs) within their regulatory regions. Furthermore, RNA-seq and RT-qPCR data for 12 genes were primarily consistent in liver, spleen, and LDM tissues. Notably, the expression of HSPs (HSPD1 and HSPE1) was higher while that of most genes involved in the JAK3-STAT pathway were lower in liver tissue of WZS pigs, compared with LW pigs. This likely not only reduced inflammation-related immune response but also impaired their growth. Our findings demonstrated the role of HSPs in the connection between inflammation and growth rate, while also providing the fundamental genetic selection of the adaptability of WZS pigs. Full article
(This article belongs to the Section Animal Genetics and Genomics)
Show Figures

Figure 1

14 pages, 3059 KB  
Article
Evaluation of the Genetic Diversity, Population Structure and Selection Signatures of Three Native Chinese Pig Populations
by Ziqi Zhong, Ziyi Wang, Xinfeng Xie, Shuaishuai Tian, Feifan Wang, Qishan Wang, Shiheng Ni, Yuchun Pan and Qian Xiao
Animals 2023, 13(12), 2010; https://doi.org/10.3390/ani13122010 - 16 Jun 2023
Cited by 14 | Viewed by 3122
Abstract
Indigenous pig populations in Hainan Province live in tropical climate conditions and a relatively closed geographical environment, which has contributed to the formation of some excellent characteristics, such as heat tolerance, strong disease resistance and excellent meat quality. Over the past few decades, [...] Read more.
Indigenous pig populations in Hainan Province live in tropical climate conditions and a relatively closed geographical environment, which has contributed to the formation of some excellent characteristics, such as heat tolerance, strong disease resistance and excellent meat quality. Over the past few decades, the number of these pig populations has decreased sharply, largely due to a decrease in growth rate and poor lean meat percentage. For effective conservation of these genetic resources (such as heat tolerance, meat quality and disease resistance), the whole-genome sequencing data of 78 individuals from 3 native Chinese pig populations, including Wuzhishan (WZS), Tunchang (TC) and Dingan (DA), were obtained using a 150 bp paired-end platform, and 25 individuals from two foreign breeds, including Landrace (LR) and Large White (LW), were downloaded from a public database. A total of 28,384,282 SNPs were identified, of which 27,134,233 SNPs were identified in native Chinese pig populations. Both genetic diversity statistics and linkage disequilibrium (LD) analysis indicated that indigenous pig populations displayed high genetic diversity. The result of population structure implied the uniqueness of each native Chinese pig population. The selection signatures were detected between indigenous pig populations and foreign breeds by using the population differentiation index (FST) method. A total of 359 candidate genes were identified, and some genes may affect characteristics such as immunity (IL-2, IL-21 and ZFYVE16), adaptability (APBA1), reproduction (FGF2, RNF17, ADAD1 and HIPK4), meat quality (ABCA1, ADIG, TLE4 and IRX5), and heat tolerance (VPS13A, HSPA4). Overall, the findings of this study will provide some valuable insights for the future breeding, conservation and utilization of these three Chinese indigenous pig populations. Full article
(This article belongs to the Collection Genetic Diversity in Livestock and Companion Animals)
Show Figures

Figure 1

16 pages, 6859 KB  
Article
Genome-Wide Re-Sequencing Data Reveals the Population Structure and Selection Signatures of Tunchang Pigs in China
by Feifan Wang, Zonglin Zha, Yingzhi He, Jie Li, Ziqi Zhong, Qian Xiao and Zhen Tan
Animals 2023, 13(11), 1835; https://doi.org/10.3390/ani13111835 - 1 Jun 2023
Cited by 12 | Viewed by 2969
Abstract
Tunchang pig is one population of Hainan pig in the Hainan Province of China, with the characteristics of delicious meat, strong adaptability, and high resistance to diseases. To explore the genetic diversity and population structure of Tunchang pigs and uncover their germplasm characteristics, [...] Read more.
Tunchang pig is one population of Hainan pig in the Hainan Province of China, with the characteristics of delicious meat, strong adaptability, and high resistance to diseases. To explore the genetic diversity and population structure of Tunchang pigs and uncover their germplasm characteristics, 10 unrelated Tunchang pigs were re-sequenced using the Illumina NovaSeq 150 bp paired-end platform with an average depth of 10×. Sequencing data from 36 individuals of 7 other pig breeds (including 4 local Chinese pig breeds (5 Jinhua, 5 Meishan, 5 Rongchang, and 6 Wuzhishan), and 3 commonly used commercial pig breeds (5 Duorc, 5 Landrace, and 5 Large White)) were downloaded from the NCBI public database. After analysis of genetic diversity and population structure, it has been found that compared to commercial pigs, Tunchang pigs have higher genetic diversity and are genetically close to native Chinese breeds. Three methods, FST, θπ, and XP-EHH, were used to detect selection signals for three breeds of pigs: Tunchang, Duroc, and Landrace. A total of 2117 significantly selected regions and 201 candidate genes were screened. Gene enrichment analysis showed that candidate genes were mainly associated with good adaptability, disease resistance, and lipid metabolism traits. Finally, further screening was conducted to identify potential candidate genes related to phenotypic traits, including meat quality (SELENOV, CBR4, TNNT1, TNNT3, VPS13A, PLD3, SRFBP1, and SSPN), immune regulation (CD48, FBL, PTPRH, GNA14, LOX, SLAMF6, CALCOCO1, IRGC, and ZNF667), growth and development (SYT5, PRX, PPP1R12C, and SMG9), reproduction (LGALS13 and EPG5), vision (SLC9A8 and KCNV2), energy metabolism (ATP5G2), cell migration (EPS8L1), and olfaction (GRK3). In summary, our research results provide a genomic overview of the genetic variation, genetic diversity, and population structure of the Tunchang pig population, which will be valuable for breeding and conservation of Tunchang pigs in the future. Full article
(This article belongs to the Section Animal Genetics and Genomics)
Show Figures

Figure 1

21 pages, 4040 KB  
Article
Integrated Analysis of Transcriptome Expression Profiles Reveals miRNA-326–NKX3.2-Regulated Porcine Chondrocyte Differentiation
by Qiao Xu, Yabiao Luo, Zhe Chao, Jibin Zhang, Ximing Liu, Qiguo Tang, Kejun Wang, Shuyi Tan and Meiying Fang
Int. J. Mol. Sci. 2023, 24(8), 7257; https://doi.org/10.3390/ijms24087257 - 14 Apr 2023
Cited by 3 | Viewed by 2700
Abstract
The porcine body length trait is an essential factor affecting meat production and reproductive performance. It is evident that the development/lengthening of individual vertebrae is one of the main reasons for increases in body length; however, the underlying molecular mechanism remains unclear. In [...] Read more.
The porcine body length trait is an essential factor affecting meat production and reproductive performance. It is evident that the development/lengthening of individual vertebrae is one of the main reasons for increases in body length; however, the underlying molecular mechanism remains unclear. In this study, RNA-seq analysis was used to profile the transcriptome (lncRNA, mRNA, and miRNA) of the thoracic intervertebral cartilage (TIC) at two time points (1 and 4 months) during vertebral column development in Yorkshire (Y) and Wuzhishan pigs (W). There were four groups: 1- (Y1) and 4-month-old (Y4) Yorkshire pigs and 1- (W1) and 4-month-old (W4) Wuzhishan pigs. In total, 161, 275, 86, and 126 differentially expressed (DE) lncRNAs, 1478, 2643, 404, and 750 DE genes (DEGs), and 74,51, 34, and 23 DE miRNAs (DE miRNAs) were identified in the Y4 vs. Y1, W4 vs. W1, Y4 vs. W4, and Y1 vs. W1 comparisons, respectively. Functional analysis of these DE transcripts (DETs) demonstrated that they had participated in various biological processes, such as cellular component organization or biogenesis, the developmental process, the metabolic process, bone development, and cartilage development. The crucial bone development-related candidate genes NK3 Homeobox 2 (NKX3.2), Wnt ligand secretion mediator (WLS), gremlin 1 (GREM1), fibroblast growth factor receptor 3 (FGFR3), hematopoietically expressed homeobox (HHEX), (collagen type XI alpha 1 chain (COL11A1), and Wnt Family Member 16 (WNT16)) were further identified by functional analysis. Moreover, lncRNA, miRNA, and gene interaction networks were constructed; a total of 55 lncRNAs, 6 miRNAs, and 7 genes formed lncRNA–gene, miRNA–gene, and lncRNA–miRNA–gene pairs, respectively. The aim was to demonstrate that coding and non-coding genes may co-regulate porcine spine development through interaction networks. NKX3.2 was identified as being specifically expressed in cartilage tissues, and it delayed chondrocyte differentiation. miRNA-326 regulated chondrocyte differentiation by targeting NKX3.2. The present study provides the first non-coding RNA and gene expression profiles in the porcine TIC, constructs the lncRNA–miRNA–gene interaction networks, and confirms the function of NKX3.2 in vertebral column development. These findings contribute to the understanding of the potential molecular mechanisms regulating pig vertebral column development. They expand our knowledge about the differences in body length between different pig species and provide a foundation for future studies. Full article
(This article belongs to the Section Molecular Genetics and Genomics)
Show Figures

Figure 1

14 pages, 2995 KB  
Article
Novel Haplotype in the HHEX Gene Promoter Associated with Body Length in Pigs
by Yabiao Luo, Qiao Xu, Mingming Xue, Yubei Wang, Xiaoyang Yang, Shuheng Chan, Qiguo Tang, Feng Wang, Ruiping Sun, Zhe Chao and Meiying Fang
Genes 2023, 14(2), 511; https://doi.org/10.3390/genes14020511 - 17 Feb 2023
Cited by 2 | Viewed by 2310
Abstract
The screening of important candidate genes and the identification of genetic markers are important for molecular selection in the pig industry. The hematopoietically expressed homeobox (HHEX) gene plays an important role in embryonic development and organogenesis; however, the genetic variation and [...] Read more.
The screening of important candidate genes and the identification of genetic markers are important for molecular selection in the pig industry. The hematopoietically expressed homeobox (HHEX) gene plays an important role in embryonic development and organogenesis; however, the genetic variation and expression pattern of the porcine HHEX gene remains to be clarified. In this study, semiquantitative RT-PCR and immunohistochemistry results showed the specific expression of the HHEX gene in porcine cartilage tissues. A novel haplotype consisting of two SNPs rs80901185 (T > C) and rs80934526 (A > G) was detected in the promoter region of the HHEX gene. The expression of the HHEX gene was significantly higher in Yorkshire pigs (TA haplotype) than in Wuzhishan pigs (CG haplotype), and a population analysis showed that this haplotype was significantly associated with body length. An analysis subsequently revealed that the –586 to –1 bp region of the HHEX gene promoter showed the highest activity. Furthermore, we found that the activity of the TA haplotype was significantly higher than that of the CG haplotype by changing the potential binding of transcription factors YY1 and HDAC2. In summary, we conclude that the porcine HHEX gene may contribute to the breeding of pigs for body length traits. Full article
(This article belongs to the Special Issue Genetics and Genomics of Pig Breeding)
Show Figures

Figure 1

11 pages, 2226 KB  
Article
Spatial and Temporal Expression Characteristics of the HBB Gene Family in Six Different Pig Breeds
by Xin Guo, Zhiguo Liu, Yulian Mu, Lei Huang, Kui Li and Jing Zhang
Genes 2022, 13(10), 1822; https://doi.org/10.3390/genes13101822 - 9 Oct 2022
Viewed by 3575
Abstract
β-Thalassemia induces hemolytic anemia caused by mutations in the β-chain gene locus. As humans progress from embryo to adulthood, hemoglobin recombines twice. To test whether similar hemoglobin reassembly occurs in pigs, bioinformatics tools were used to predict the pig hemoglobin-encoding gene. We then [...] Read more.
β-Thalassemia induces hemolytic anemia caused by mutations in the β-chain gene locus. As humans progress from embryo to adulthood, hemoglobin recombines twice. To test whether similar hemoglobin reassembly occurs in pigs, bioinformatics tools were used to predict the pig hemoglobin-encoding gene. We then systematically analyzed the expression patterns of the HBB gene family in three developmental stages (weaning, sexual maturity and physical maturity) of six different pig breeds (Landrace, Yorkshire, Wuzhishan, Songliao black, Meishan and Tibetan). The results showed that the new hemoglobin coding gene ‘HBB-like’ was found in pigs, while the HBG gene did not exist in pigs, indicating that human-like reassembly might not exist in pigs. The HBB and HBB-like genes shared highly similar amino acid sequences and gene sequences. The genes on the β-chain were highly similar between humans and pigs and the amino acid sequences of human and pig HBB genes at position 26 and positions 41–42 were identical. qPCR results showed that there were significant differences in the spatiotemporal expression patterns of the four genes (HBA, HBB, HBB-like and HBE) across breeds. Our results provide a foundation for follow-up studies assessing the relationship between the gene-encoding hemoglobin and β-thalassemia disease, as well as the construction of a gene-edited β-thalassemia miniature pig model to assess β-thalassemia treatments. Full article
(This article belongs to the Topic Animal Models of Human Disease)
Show Figures

Figure 1

9 pages, 1486 KB  
Communication
Identification of Body Size Determination Related Candidate Genes in Domestic Pig Using Genome-Wide Selection Signal Analysis
by Bing Pan, Haoyuan Long, Ying Yuan, Haoyuan Zhang, Yangyang Peng, Dongke Zhou, Chengli Liu, Baiju Xiang, Yongfu Huang, Yongju Zhao, Zhongquan Zhao and Guangxin E
Animals 2022, 12(14), 1839; https://doi.org/10.3390/ani12141839 - 19 Jul 2022
Cited by 9 | Viewed by 3270
Abstract
This study aimed to identify the genes related to the body size of pigs by conducting genome-wide selection analysis (GWSA). We performed a GWSA scan on 50 pigs belonging to four small-bodied pig populations (Diannan small-eared pig, Bama Xiang pig, Wuzhishan pig, and [...] Read more.
This study aimed to identify the genes related to the body size of pigs by conducting genome-wide selection analysis (GWSA). We performed a GWSA scan on 50 pigs belonging to four small-bodied pig populations (Diannan small-eared pig, Bama Xiang pig, Wuzhishan pig, and Jeju black pig from South Korea) and 124 large-bodied pigs. We used the genetic parameters of the pairwise fixation index (FST) and π ratio (case/control) to screen candidate genome regions and genes related to body size. The results revealed 47,339,509 high-quality SNPs obtained from 174 individuals, while 280 interacting candidate regions were obtained from the top 1% signal windows of both parameters, along with 187 genes (e.g., ADCK4, AMDHD2, ASPN, ASS1, and ATP6V0C). The results of the candidate gene (CG) annotation showed that a series of CGs (e.g., MSTN, LTBP4, PDPK1, PKMYT1, ASS1, and STAT6) was enriched into the gene ontology terms. Moreover, molecular pathways, such as the PI3K-Akt, HIF-1, and AMPK signaling pathways, were verified to be related to body development. Overall, we identified a series of key genes that may be closely related to the body size of pigs, further elucidating the heredity basis of body shape determination in pigs and providing a theoretical reference for molecular breeding. Full article
(This article belongs to the Special Issue The Myostatin Gene: Future Challenges in Animal Science)
Show Figures

Figure 1

13 pages, 18023 KB  
Article
Genetic Diversity and Population Structures in Chinese Miniature Pigs Revealed by SINE Retrotransposon Insertion Polymorphisms, a New Type of Genetic Markers
by Cai Chen, Xiaoyan Wang, Wencheng Zong, Enrico D’Alessandro, Domenico Giosa, Yafen Guo, Jiude Mao and Chengyi Song
Animals 2021, 11(4), 1136; https://doi.org/10.3390/ani11041136 - 15 Apr 2021
Cited by 17 | Viewed by 3028
Abstract
RIPs have been developed as effective genetic markers and popularly applied for genetic analysis in plants, but few reports are available for domestic animals. Here, we established 30 new molecular markers based on the SINE RIPs, and applied them for population genetic analysis [...] Read more.
RIPs have been developed as effective genetic markers and popularly applied for genetic analysis in plants, but few reports are available for domestic animals. Here, we established 30 new molecular markers based on the SINE RIPs, and applied them for population genetic analysis in seven Chinese miniature pigs. The data revealed that the closed herd (BM-clo), inbreeding herd (BM-inb) of Bama miniature pigs were distinctly different from the BM-cov herds in the conservation farm, and other miniature pigs (Wuzhishan, Congjiang Xiang, Tibetan, and Mingguang small ear). These later five miniature pig breeds can further be classified into two clades based on a phylogenetic tree: one included BM-cov and Wuzhishan, the other included Congjiang Xiang, Tibetan, and Mingguang small ear, which was well-supported by structure analysis. The polymorphic information contents estimated by using SINE RIPs are lower than the predictions based on microsatellites. Overall, the genetic distances and breed-relationships between these populations revealed by 30 SINE RIPs generally agree with their evolutions and geographic distributions. We demonstrated the potential of SINE RIPs as new genetic markers for genetic monitoring and population structure analysis in pigs, which can even be extended to other livestock animals. Full article
(This article belongs to the Special Issue Pig Genetics)
Show Figures

Figure 1

16 pages, 1776 KB  
Article
Genome-Wide Characterization and Comparative Analyses of Simple Sequence Repeats among Four Miniature Pig Breeds
by Hongyang Wang, Yang Fu, Peng Gu, Yingying Zhang, Weilong Tu, Zhe Chao, Huali Wu, Jianguo Cao, Xiang Zhou, Bang Liu, Jennifer J. Michal, Chun Fan and Yongsong Tan
Animals 2020, 10(10), 1792; https://doi.org/10.3390/ani10101792 - 2 Oct 2020
Cited by 11 | Viewed by 3400
Abstract
Simple sequence repeats (SSRs) are commonly used as molecular markers in research on genetic diversity and discrimination among taxa or breeds because polymorphisms in these regions contribute to gene function and phenotypically important traits. In this study, we investigated genome-wide characteristics, repeat units, [...] Read more.
Simple sequence repeats (SSRs) are commonly used as molecular markers in research on genetic diversity and discrimination among taxa or breeds because polymorphisms in these regions contribute to gene function and phenotypically important traits. In this study, we investigated genome-wide characteristics, repeat units, and polymorphisms of SSRs using sequencing data from SSR-enriched libraries created from Wuzhishan (WZS), Bama (BM), inbred Luchuan (LC) and Zangxiang (ZX) miniature pig breeds. The numbers and types of SSRs, distributions of repeat units and polymorphic SSRs varied among the four breeds. Compared to the Duroc pig reference genome, 2518 polymorphic SSRs were unique and common to all four breeds and functional annotation revealed that they may affect the coding and regulatory regions of genes. Several examples, such as FGF23, MYF6, IGF1R, and LEPROT, are associated with growth and development in pigs. Three of the polymorphic SSRs were selected to confirm the polymorphism and the corresponding alleles through fluorescence polymerase chain reaction (PCR) and capillary electrophoresis. Together, this study provides useful insights into the discovery, characteristics and distribution of SSRs in four pig breeds. The polymorphic SSRs, especially those common and unique to all four pig breeds, might affect associated genes and play important roles in growth and development. Full article
(This article belongs to the Section Animal Genetics and Genomics)
Show Figures

Figure 1

13 pages, 2837 KB  
Article
Genomic Analysis Reveals Specific Patterns of Homozygosity and Heterozygosity in Inbred Pigs
by Ligang Wang, Yulian Mu, Linyang Xu, Kui Li, Jianlin Han, Tianwen Wu, Lan Liu, Qian Gao, Ying Xia, Guanyu Hou, Shulin Yang, Xiaohong He, George E. Liu and Shutang Feng
Animals 2019, 9(6), 314; https://doi.org/10.3390/ani9060314 - 1 Jun 2019
Cited by 9 | Viewed by 5242
Abstract
The inbred strain of miniature pig is an ideal model for biomedical research due to its high level of homozygosity. In this study, we investigated genetic diversity, relatedness, homozygosity, and heterozygosity using the Porcine SNP60K BeadChip in both inbred and non-inbred Wuzhishan pigs [...] Read more.
The inbred strain of miniature pig is an ideal model for biomedical research due to its high level of homozygosity. In this study, we investigated genetic diversity, relatedness, homozygosity, and heterozygosity using the Porcine SNP60K BeadChip in both inbred and non-inbred Wuzhishan pigs (WZSPs). Our results from multidimensional scaling, admixture, and phylogenetic analyses indicated that the inbred WZSP, with its unique genetic properties, can be utilized as a novel genetic resource for pig genome studies. Inbreeding depression and run of homozygosity (ROH) analyses revealed an average of 61 and 12 ROH regions in the inbred and non-inbred genomes of WZSPs, respectively. By investigating ROH number, length, and distribution across generations, we further briefly studied the impacts of recombination and demography on ROH in these WZSPs. Finally, we explored the SNPs with higher heterozygosity across generations and their potential functional implications in the inbred WZSP. We detected 56 SNPs showing constant heterozygosity with He = 1 across six generations in inbred pigs, while only one was found in the non-inbred population. Among these SNPs, we observed nine SNPs located in swine RefSeq genes, which were found to be involved in signaling and immune processes. Together, our findings indicate that the inbred-specific pattern of homozygosity and heterozygosity in inbred pigs can offer valuable insights for elucidating the mechanisms of inbreeding in farm animals. Full article
(This article belongs to the Collection Applications of Quantitative Genetics in Livestock Production)
Show Figures

Figure 1

Back to TopTop