Sign in to use this feature.

Years

Between: -

Subjects

remove_circle_outline
remove_circle_outline
remove_circle_outline
remove_circle_outline
remove_circle_outline
remove_circle_outline
remove_circle_outline
remove_circle_outline
remove_circle_outline

Journals

remove_circle_outline
remove_circle_outline
remove_circle_outline
remove_circle_outline
remove_circle_outline

Article Types

Countries / Regions

remove_circle_outline
remove_circle_outline
remove_circle_outline
remove_circle_outline
remove_circle_outline

Search Results (1,068)

Search Parameters:
Keywords = UAV tracking

Order results
Result details
Results per page
Select all
Export citation of selected articles as:
32 pages, 16476 KB  
Article
LF-SSM: Lightweight HiPPO-Free State Space Model for Real-Time UAV Tracking
by Tianyu Wang, Xinghua Xu, Shaohua Qiu, Changchong Sheng, Di Wang, Hui Tian and Jiawei Yu
Drones 2026, 10(2), 102; https://doi.org/10.3390/drones10020102 (registering DOI) - 31 Jan 2026
Abstract
Visual object tracking from unmanned aerial vehicles (UAVs) demands both high accuracy and computational efficiency for real-time deployment on resource-constrained platforms. While state space models (SSMs) offer linear computational complexity, existing methods face critical deployment challenges. They rely on the HiPPO framework with [...] Read more.
Visual object tracking from unmanned aerial vehicles (UAVs) demands both high accuracy and computational efficiency for real-time deployment on resource-constrained platforms. While state space models (SSMs) offer linear computational complexity, existing methods face critical deployment challenges. They rely on the HiPPO framework with complex discretization procedures and employ hardware-aware algorithms optimized for high-performance GPUs, which introduce deployment overhead and are difficult to transfer to edge platforms. Additionally, their fixed polynomial bases may cause information loss for tracking features with complex geometric structures. We propose LF-SSM, a lightweight HiPPO (High-order Polynomial Projection Operators)-free state space model that reformulates state evolution on Riemannian manifolds. The core contribution is the Geodesic State Module (GSM), which performs state updates through tangent space projection and exponential mapping on the unit sphere. This design eliminates complex discretization and specialized hardware kernels while providing adaptive local coordinate systems. Extensive experiments on UAV benchmarks demonstrate that LF-SSM achieves state-of-the-art performance while running at 69 frames per second (FPS) with only 18.5 M parameters, demonstrating superior efficiency for real-time edge deployment. Full article
(This article belongs to the Section Artificial Intelligence in Drones (AID))
28 pages, 4588 KB  
Article
Time-Division-Based Cooperative Positioning Method for Multi-UAV Systems
by Xue Li, Linlong Song and Linshan Xue
Drones 2026, 10(2), 94; https://doi.org/10.3390/drones10020094 - 28 Jan 2026
Viewed by 82
Abstract
This paper proposes a cooperative localization method based on time-division processing of interferometric measurements, in which the receiver updates the signals from multiple UAVs in separate time slots, thereby reducing spectrum usage and baseband hardware overhead. A Kalman-enhanced tracking loop is designed to [...] Read more.
This paper proposes a cooperative localization method based on time-division processing of interferometric measurements, in which the receiver updates the signals from multiple UAVs in separate time slots, thereby reducing spectrum usage and baseband hardware overhead. A Kalman-enhanced tracking loop is designed to achieve high-precision carrier-phase and Doppler estimation under low-SNR conditions. For angle estimation, a time-division update strategy is employed such that the receiver performs full carrier tracking for only one UAV in each time slot, while the carrier phases of the remaining UAVs are extrapolated from the Doppler states estimated in the previous epoch. This avoids the hardware complexity associated with maintaining multiple parallel tracking loops. By fusing the estimated azimuth, elevation, and pseudorange measurements with the master UAV’s high-precision GNSS observations, a factor-graph-based sliding-window cooperative localization algorithm is constructed. Simulation results show that the proposed method improves the RMSE of carrier-phase and Doppler estimation by nearly an order of magnitude compared with the traditional FLL-assisted PLL. The system maintains angle estimation accuracy better than 0.01° within a four-node configuration and achieves centimeter-level ranging accuracy when SNR ≥ 0 dB. In a cooperative flight scenario with one master and three follower UAVs, the method consistently delivers sub-decimeter 3D localization accuracy. Full article
24 pages, 7306 KB  
Article
Drone-Based Maritime Anomaly Detection with YOLO and Motion/Appearance Fusion
by Nutchanon Suvittawat, De Wen Soh and Sutthiphong Srigrarom
Remote Sens. 2026, 18(3), 412; https://doi.org/10.3390/rs18030412 - 26 Jan 2026
Viewed by 177
Abstract
Maritime surveillance is critical for ensuring the safety and continuity of sea logistics, port operations, and coastal activities in the presence of anomalies such as unlawful maritime activities, security-related incidents, and anomalous events (e.g., tsunamis or aggressive marine wildlife). Recent advances in unmanned [...] Read more.
Maritime surveillance is critical for ensuring the safety and continuity of sea logistics, port operations, and coastal activities in the presence of anomalies such as unlawful maritime activities, security-related incidents, and anomalous events (e.g., tsunamis or aggressive marine wildlife). Recent advances in unmanned aerial vehicles (UAVs)/drones and computer vision enable automated, wide-area monitoring that can reduce dependence on continuous human observation and mitigate the limitations of traditional methods in complex maritime environments (e.g., waves, ship clutter, and marine animal movement). This study proposes a hybrid anomaly detection and tracking pipeline that integrates YOLOv12, as the primary object detector, with two auxiliary modules: (i) motion assistance for tracking moving anomalies and (ii) stillness (appearance) assistance for tracking slow-moving or stationary anomalies. The system is trained and evaluated on a custom maritime dataset captured using a DJI Mini 2 drone operating around a port area near Bayshore MRT Station (TE29), Singapore. Windsurfers are used as proxy (dummy) anomalies because real anomaly footage is restricted for security reasons. On the held-out test set, the trained model achieves over 90% on Precision, Recall, and mAP50 across all classes. When deployed on real maritime video sequences, the pipeline attains a mean Precision of 92.89% (SD 13.31), a mean Recall of 90.44% (SD 15.24), and a mean Accuracy of 98.50% (SD 2.00%), indicating strong potential for real-world maritime anomaly detection. This proof of concept provides a basis for future deployment and retraining on genuine anomaly footage obtained from relevant authorities to further enhance operational readiness for maritime and coastal security. Full article
20 pages, 1082 KB  
Article
Human-in-the-Loop Time-Varying Formation Tracking of Networked UAV Systems with Compound Actuator Faults
by Jiaqi Lu, Kaiyu Qin and Mengji Shi
Drones 2026, 10(2), 81; https://doi.org/10.3390/drones10020081 - 23 Jan 2026
Viewed by 193
Abstract
Time-varying formation tracking of networked unmanned aerial vehicle (UAV) systems plays a crucial role in cooperative missions such as encirclement, cooperative surveillance, and search-and-rescue operations, where human operators are often involved and system reliability is challenged by actuator faults and external disturbances. Motivated [...] Read more.
Time-varying formation tracking of networked unmanned aerial vehicle (UAV) systems plays a crucial role in cooperative missions such as encirclement, cooperative surveillance, and search-and-rescue operations, where human operators are often involved and system reliability is challenged by actuator faults and external disturbances. Motivated by these practical considerations, this paper investigates a human-in-the-loop time-varying formation tracking problem for networked UAV systems subject to compound actuator faults and external disturbances. To address this problem, a novel two-layer control architecture is developed, comprising a distributed observer and a fault-tolerant controller. The distributed observer enables each UAV to estimate the states of the human-in-the-loop leader using only local information exchange, while the fault-tolerant controller is designed to preserve formation tracking performance in the presence of compound actuator faults. By incorporating dynamic iteration regulation and adaptive laws, the proposed control scheme ensures that the formation tracking errors converge to a bounded neighborhood of the origin. Rigorous Lyapunov-based analysis is conducted to establish the stability, convergence, and robustness of the resulting closed-loop system. Numerical simulations further demonstrate the effectiveness of the proposed method in achieving practical time-varying formation tracking under complex fault scenarios. Full article
(This article belongs to the Special Issue Security-by-Design in UAVs: Enabling Intelligent Monitoring)
Show Figures

Figure 1

36 pages, 4183 KB  
Article
Distinguishing a Drone from Birds Based on Trajectory Movement and Deep Learning
by Andrii Nesteruk, Valerii Nikitin, Yosyp Albrekht, Łukasz Ścisło, Damian Grela and Paweł Król
Sensors 2026, 26(3), 755; https://doi.org/10.3390/s26030755 - 23 Jan 2026
Viewed by 146
Abstract
Unmanned aerial vehicles (UAVs) increasingly share low-altitude airspace with birds, making early distinguishing between drones and biological targets critical for safety and security. This work addresses long-range scenarios where objects occupy only a few pixels and appearance-based recognition becomes unreliable. We develop a [...] Read more.
Unmanned aerial vehicles (UAVs) increasingly share low-altitude airspace with birds, making early distinguishing between drones and biological targets critical for safety and security. This work addresses long-range scenarios where objects occupy only a few pixels and appearance-based recognition becomes unreliable. We develop a model-driven simulation pipeline that generates synthetic data with a controlled camera model, atmospheric background and realistic motion of three aerial target types: multicopter, fixed-wing UAV and bird. From these sequences, each track is encoded as a time series of image-plane coordinates and apparent size, and a bidirectional long short-term memory (LSTM) network is trained to classify trajectories as drone-like or bird-like. The model learns characteristic differences in smoothness, turning behavior and velocity fluctuations, and to achieve reliable separation between drone and bird motion patterns on synthetic test data. Motion-trajectory cues alone can support early distinguishing of drones from birds when visual details are scarce, providing a complementary signal to conventional image-based detection. The proposed synthetic data and sequence classification pipeline forms a reproducible testbed that can be extended with real trajectories from radar or video tracking systems and used to prototype and benchmark trajectory-based recognizers for integrated surveillance solutions. The proposed method is designed to generalize naturally to real surveillance systems, as it relies on trajectory-level motion patterns rather than appearance-based features that are sensitive to sensor quality, illumination, or weather conditions. Full article
(This article belongs to the Section Industrial Sensors)
Show Figures

Graphical abstract

23 pages, 21878 KB  
Article
STC-SORT: A Dynamic Spatio-Temporal Consistency Framework for Multi-Object Tracking in UAV Videos
by Ziang Ma, Chuanzhi Chen, Jinbao Chen and Yuhan Jiang
Appl. Sci. 2026, 16(2), 1062; https://doi.org/10.3390/app16021062 - 20 Jan 2026
Viewed by 132
Abstract
Multi-object tracking (MOT) in videos captured by Unmanned Aerial Vehicles (UAVs) is critically challenged by significant camera ego-motion, frequent occlusions, and complex object interactions. To address the limitations of conventional trackers that depend on static, rule-based association strategies, this paper introduces STC-SORT, a [...] Read more.
Multi-object tracking (MOT) in videos captured by Unmanned Aerial Vehicles (UAVs) is critically challenged by significant camera ego-motion, frequent occlusions, and complex object interactions. To address the limitations of conventional trackers that depend on static, rule-based association strategies, this paper introduces STC-SORT, a novel tracking framework whose core is a two-level reasoning architecture for data association. First, a Spatio-Temporal Consistency Graph Network (STC-GN) models inter-object relationships via graph attention to learn adaptive weights for fusing motion, appearance, and geometric cues. Second, these dynamic weights are integrated into a 4D association cost volume, enabling globally optimal matching across a temporal window. When integrated with an enhanced AEE-YOLO detector, STC-SORT achieves significant and statistically robust improvements on major UAV tracking benchmarks. It elevates MOTA by 13.0% on UAVDT and 6.5% on VisDrone, while boosting IDF1 by 9.7% and 9.9%, respectively. The framework also maintains real-time inference speed (75.5 FPS) and demonstrates substantial reductions in identity switches. These results validate STC-SORT as having strong potential for robust multi-object tracking in challenging UAV scenarios. Full article
(This article belongs to the Section Aerospace Science and Engineering)
Show Figures

Figure 1

28 pages, 17346 KB  
Article
Cascaded ADRC Framework for Robust Control of Coaxial UAVs with Uncertainties and Disturbances
by Can Cui, Zi’an Wang, Miao Wang and Chao Xu
Drones 2026, 10(1), 68; https://doi.org/10.3390/drones10010068 - 20 Jan 2026
Viewed by 147
Abstract
Coaxial contra-rotor unmanned aerial vehicles (UAVs) are attractive for their compact structure and aerodynamic efficiency, making them suitable for long-endurance and heavy-payload operations. However, the coaxial configuration introduces strong rotor coupling, phase lag, and additional disturbances, which pose significant challenges for stable control. [...] Read more.
Coaxial contra-rotor unmanned aerial vehicles (UAVs) are attractive for their compact structure and aerodynamic efficiency, making them suitable for long-endurance and heavy-payload operations. However, the coaxial configuration introduces strong rotor coupling, phase lag, and additional disturbances, which pose significant challenges for stable control. To overcome these issues, we propose a cascaded Active Disturbance Rejection Control (ADRC-C) framework, in which a two-level control structure is adopted. The outer loop employs a classical ADRC controller to estimate and compensate for the lumped external forces, providing the compensated attitude command to the inner loop. The inner loop, in turn, adopts an SO(3)-based Extended State Observer (ESO) to handle high-frequency torque disturbances through real-time estimation and compensation. The proposed approach is validated through numerical simulations. Results confirm that the cascaded ADRC consistently outperforms conventional PID control in tracking accuracy, transient response, and disturbance rejection, demonstrating strong robustness for demanding coaxial UAV missions. Full article
Show Figures

Figure 1

27 pages, 27172 KB  
Article
Shadow Spatiotemporal Track-Before-Detect Approach for Distributed UAV-Borne Video SAR
by Liwu Wen, Ming Ke, Ming Jiang, Jinshan Ding and Xuejun Huang
Remote Sens. 2026, 18(2), 343; https://doi.org/10.3390/rs18020343 - 20 Jan 2026
Viewed by 296
Abstract
Shadow detection has become a key technology for ground-based moving target indication in video synthetic aperture radar (SAR). However, single-platform video SAR faces the issue of moving-target shadows being occluded. This paper proposes a new dynamic programming-based spatiotemporal track-before-detect (DP-ST-TBD) algorithm for moving-target [...] Read more.
Shadow detection has become a key technology for ground-based moving target indication in video synthetic aperture radar (SAR). However, single-platform video SAR faces the issue of moving-target shadows being occluded. This paper proposes a new dynamic programming-based spatiotemporal track-before-detect (DP-ST-TBD) algorithm for moving-target shadow indication based on a distributed unmanned aerial vehicle (UAV)-borne video SAR system. First, this approach establishes a spatiotemporal cooperative shadow detection model, which extends the temporal accumulation of traditional DP-TBD to spatiotemporal accumulation by state temporal transition and spatial mapping. Second, an adaptive state transition method is proposed to address the challenge in which the fixed-state transition of traditional DP-TBD struggles with maneuvering target detection. It utilizes target’s Doppler features from heterogeneous-view range-Doppler (RD) spectra to assist in target’s shadow search within the image domain. Finally, a state shrinking–sparseness strategy is used to reduce the computational burden caused by dense states in spatiotemporal search; thus, multi-platform, multi-frame accumulation of moving-target shadows can be realized based on sparse states. The comparative experiments demonstrate that the proposed DP-ST-TBD improves shadow-detection performance through heterogeneous-view measurements while reducing the required number of frames for reliable detection compared to the conventional two-step detection method (single-platform shadow detection followed by multi-platform track fusion). Full article
Show Figures

Figure 1

24 pages, 4302 KB  
Article
TPC-Tracker: A Tracker-Predictor Correlation Framework for Latency Compensation in Aerial Tracking
by Xuqi Yang, Yulong Xu, Renwu Sun, Tong Wang and Ning Zhang
Remote Sens. 2026, 18(2), 328; https://doi.org/10.3390/rs18020328 - 19 Jan 2026
Viewed by 215
Abstract
Online visual object tracking is a critical component of remote sensing-based aerial vehicle physical tracking, enabling applications such as environmental monitoring, target surveillance, and disaster response. In real-world remote sensing scenarios, the inherent processing delay of tracking algorithms results in the tracker’s output [...] Read more.
Online visual object tracking is a critical component of remote sensing-based aerial vehicle physical tracking, enabling applications such as environmental monitoring, target surveillance, and disaster response. In real-world remote sensing scenarios, the inherent processing delay of tracking algorithms results in the tracker’s output lagging behind the actual state of the observed scene. This latency not only degrades the accuracy of visual tracking in dynamic remote sensing environments but also impairs the reliability of UAV physical tracking control systems. Although predictive trackers have shown promise in mitigating latency impacts by forecasting target future states, existing methods face two key challenges in remote sensing applications: weak correlation between trackers and predictors, where predictions rely solely on motion information without leveraging rich remote sensing visual features; and inadequate modeling of continuous historical memory from discrete remote sensing data, limiting adaptability to complex spatiotemporal changes. To address these issues, we propose TPC-Tracker, a Tracker-Predictor Correlation Framework tailored for latency compensation in remote sensing-based aerial tracking. A Visual Motion Decoder (VMD) is designed to fuse high-dimensional visual features from remote sensing imagery with motion information, strengthening the tracker-predictor connection. Additionally, the Visual Memory Module (VMM) and Motion Memory Module (M3) model discrete historical remote sensing data into continuous spatiotemporal memory, enhancing predictive robustness. Compared with state-of-the-art predictive trackers, TPC-Tracker reduces the Mean Squared Error (MSE) by up to 38.95% in remote sensing-oriented physical tracking simulations. Deployed on VTOL drones, it achieves stable tracking of remote sensing targets at 80 m altitude and 20 m/s speed. Extensive experiments on public UAV remote sensing datasets and real-world remote sensing tasks validate the framework’s superiority in handling latency-induced challenges in aerial remote sensing scenarios. Full article
(This article belongs to the Section AI Remote Sensing)
Show Figures

Figure 1

21 pages, 2894 KB  
Article
Tracking Control of Quadrotor UAVs with Prescribed Performance and Prescribed-Time Convergence Under Arbitrary Initial Conditions
by Tiantian Xiao, Jinlong Guo, Jintao Chen, Dawei Sun, Daochun Li and Jinwu Xiang
Electronics 2026, 15(2), 408; https://doi.org/10.3390/electronics15020408 - 16 Jan 2026
Viewed by 176
Abstract
Quadrotor unmanned aerial vehicles demonstrate broad application prospects, yet existing research still lacks a comprehensive solution that simultaneously addresses efficiency, disturbance rejection, environmental adaptability, and precision in their control performance. To achieve prescribed-time convergence and prescribed tracking performance, this work proposes a composite [...] Read more.
Quadrotor unmanned aerial vehicles demonstrate broad application prospects, yet existing research still lacks a comprehensive solution that simultaneously addresses efficiency, disturbance rejection, environmental adaptability, and precision in their control performance. To achieve prescribed-time convergence and prescribed tracking performance, this work proposes a composite control scheme that integrates prescribed-performance control, disturbance estimation, and terminal sliding-mode control. First, a prescribed-time adaptive composite disturbance observer is developed to estimate and compensate for system composite disturbances, and a stability analysis shows that the disturbance estimation error converges to a small neighborhood of the origin within a prescribed time. Second, the system is decomposed into position and attitude subsystems, enabling tailored hierarchical control-law design and analysis based on their distinct dynamics. For position control, a prescribed-performance control method is employed, incorporating a prescribed-time performance function that accommodates large initial deviations, thereby guaranteeing convergence of the position-tracking errors to a small neighborhood within a specified time. For attitude control, a prescribed-time terminal sliding-mode surface and corresponding control law are designed to eliminate singularities and ensure convergence of the attitude errors to a small neighborhood within a predetermined time. The stability of both subsystems is rigorously substantiated through theoretical analysis. Finally, comparative simulation results confirm the effectiveness and superiority of the proposed control strategy. Full article
Show Figures

Figure 1

23 pages, 4468 KB  
Article
Fixed-Time Target Tracking and Encirclement Control for Multi-UAVs with Bearing-Only Measurements
by Zican Zhou, Jiangping Hu, Xuesong Wu, Shangzhi Liao and Jiao Yuan
Drones 2026, 10(1), 63; https://doi.org/10.3390/drones10010063 - 15 Jan 2026
Viewed by 224
Abstract
This paper introduces a novel fixed-time control framework for simultaneous target tracking and circumnavigation in a multi-UAV system, using only bearing measurements. The proposed approach enables the UAV swarm to rapidly form and maintain a rigid circular formation around a moving target, with [...] Read more.
This paper introduces a novel fixed-time control framework for simultaneous target tracking and circumnavigation in a multi-UAV system, using only bearing measurements. The proposed approach enables the UAV swarm to rapidly form and maintain a rigid circular formation around a moving target, with continuous tracking and uniform angular spacing between agents. A key innovation is the development of a distributed fixed-time estimator, which allows each UAV to localize the target within a fixed time using only local bearing information and limited inter-agent communication. Building on this estimator, a hierarchical control strategy is designed, where a leader UAV guides the formation while followers achieve and maintain uniform distribution along the orbit. The fixed-time stability of the overall closed-loop system is rigorously established through Lyapunov analysis. Numerical simulations confirm the fixed-time convergence of the algorithm. Compared to an existing asymptotic-convergence benchmark, the proposed approach achieves significantly faster and deterministic convergence, with improved formation accuracy. Full article
(This article belongs to the Section Artificial Intelligence in Drones (AID))
Show Figures

Figure 1

28 pages, 31378 KB  
Article
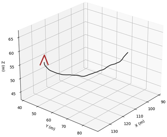
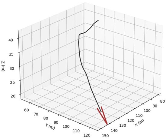
Real-Time UAV Flight Path Prediction Using GRU Networks for Autonomous Site Assessment
by Yared Bitew Kebede, Ming-Der Yang, Henok Desalegn Shikur and Hsin-Hung Tseng
Drones 2026, 10(1), 56; https://doi.org/10.3390/drones10010056 - 13 Jan 2026
Viewed by 486
Abstract
Unmanned Aerial Vehicles (UAVs) have become essential tools across critical domains, including infrastructure inspection, public safety monitoring, traffic surveillance, environmental sensing, and target tracking, owing to their ability to collect high-resolution spatial data rapidly. However, maintaining stable and accurate flight trajectories remains a [...] Read more.
Unmanned Aerial Vehicles (UAVs) have become essential tools across critical domains, including infrastructure inspection, public safety monitoring, traffic surveillance, environmental sensing, and target tracking, owing to their ability to collect high-resolution spatial data rapidly. However, maintaining stable and accurate flight trajectories remains a significant challenge, particularly during autonomous missions in dynamic or uncertain environments. This study presents a novel flight path prediction framework based on Gated Recurrent Units (GRUs), designed for both single-step and multi-step-ahead forecasting of four-dimensional UAV coordinates, Easting (X), Northing (Y), Altitude (Z), and Time (T), using historical sensor flight data. Model performance was systematically validated against traditional Recurrent Neural Network architectures. On unseen test data, the GRU model demonstrated enhanced predictive accuracy in single-step prediction, achieving a MAE of 0.0036, Root Mean Square Error (RMSE) of 0.0054, and a (R2) of 0.9923. Crucially, in multi-step-ahead forecasting designed to simulate real-world challenges such as GPS outages, the GRU model maintained exceptional stability and low error, confirming its resilience to error accumulation. The findings establish that the GRU-based model is a highly accurate, computationally efficient, and reliable solution for UAV trajectory forecasting. This framework enhances autonomous navigation and directly supports the data integrity required for high-fidelity photogrammetric mapping, ensuring reliable site assessment in complex and dynamic environments. Full article
Show Figures

Figure 1

23 pages, 3086 KB  
Article
MARL-Driven Decentralized Crowdsourcing Logistics for Time-Critical Multi-UAV Networks
by Juhyeong Han and Hyunbum Kim
Electronics 2026, 15(2), 331; https://doi.org/10.3390/electronics15020331 - 12 Jan 2026
Viewed by 160
Abstract
Centralized UAV logistics controllers can achieve strong navigation performance in controlled settings, but they do not capture key deployment factors in crowdsourcing-enabled emergency logistics, where heterogeneous UAV owners participate with unreliability and dropout, and incentive expenditure and fairness must be accounted for. This [...] Read more.
Centralized UAV logistics controllers can achieve strong navigation performance in controlled settings, but they do not capture key deployment factors in crowdsourcing-enabled emergency logistics, where heterogeneous UAV owners participate with unreliability and dropout, and incentive expenditure and fairness must be accounted for. This paper presents a decentralized crowdsourcing multi-UAV emergency logistics framework on an edge-orchestrated architecture that (i) performs urgency-aware dispatch under distance/energy/payload constraints, (ii) tracks reliability and participation dynamics under stress (unreliable agents and dropout), and (iii) quantifies incentive feasibility via total payment and payment inequality (Gini). We adopt a hybrid decision design in which PPO/DQN policies provide real-time navigation/control, while GA/ACO act as planning-level route refinement modules (not reinforcement learning) to improve global candidate quality under safety constraints. We evaluate the framework in a controlled grid-world simulator and explicitly report stress-matched re-evaluation results under matched stress settings, where applicable. In the nominal comparison, centralized DQN attains high navigation-centric success (e.g., 0.970 ± 0.095) with short reach steps, but it omits incentives by construction, whereas the proposed crowdsourcing method reports measurable payment and fairness outcomes (e.g., payment and Gini) and remains evaluable under unreliability and dropout sweeps. We further provide a utility decomposition that attributes negative-utility regimes primarily to collision-related costs and secondarily to incentive expenditure, clarifying the operational trade-off between mission value, safety risk, and incentive cost. Overall, the results indicate that navigation-only baselines can appear strong when participation economics are ignored, while a deployable crowdsourcing system must explicitly expose incentive/fairness and robustness characteristics under stress. Full article
(This article belongs to the Special Issue Parallel and Distributed Computing for Emerging Applications)
Show Figures

Figure 1

18 pages, 10127 KB  
Article
A Monitoring Method for Steep Slopes in Mountainous Canyon Regions Using Multi-Temporal UAV POT Technology Assisted by TLS
by Qing-Wen Wen, Zhi-Yu Li, Zhong-Hua Jiang, Hao Wu, Jia-Wen Zhou, Nan Jiang, Yu-Xiang Hu and Hai-Bo Li
Drones 2026, 10(1), 50; https://doi.org/10.3390/drones10010050 - 10 Jan 2026
Viewed by 176
Abstract
Monitoring steep slopes in mountainous canyon areas has always been a challenging problem, especially during the construction of large hydropower projects. Effective monitoring is crucial for construction safety and operational security. However, under complex terrain conditions, existing monitoring methods have significant limitations and [...] Read more.
Monitoring steep slopes in mountainous canyon areas has always been a challenging problem, especially during the construction of large hydropower projects. Effective monitoring is crucial for construction safety and operational security. However, under complex terrain conditions, existing monitoring methods have significant limitations and cannot comprehensively and accurately cover steep slopes. To address the above challenges, this study proposes a multi-temporal UAV-based photogrammetric offset tracking (POT) monitoring method assisted by terrestrial laser scanning (TLS), which is primarily applicable to rocky and texture-rich steep slopes. This method utilizes TLS point cloud data to provide supplementary ground control points (TLS-GCPs) for UAV image modeling, effectively overcoming the difficulty of deploying conventional RTK ground control points (RTK-GCPs) on high and steep slopes, thereby significantly improving the accuracy of UAV-based Structure-from-Motion (SfM) models. In a case study at a hydropower station, we employed TLS-assisted UAV modeling to produce high-precision UAV images. Using POT technology, we successfully identified signs of slope deformation between January 2024 and December 2024. Comparative experiments with traditional algorithms demonstrated that in areas where RTK-GCPs cannot be deployed, this method greatly enhances UAV modeling accuracy, fully meeting the monitoring requirements for steep slopes in complex terrains. Full article
Show Figures

Figure 1

21 pages, 6794 KB  
Article
Adaptive Nonlinear Dynamic Inversion with Ground Taxiing Dynamics for Trajectory Tracking and Safe Autonomous Take-Off/Landing of Fixed-Wing UAVs
by Yingdong Xia, Mingying Huo, Xiyan Zhao, Lehan Wang, Jianfeng Wang, Yuxuan Yao, Guiqi Pan, Cheng Wang and Ze Yu
Drones 2026, 10(1), 42; https://doi.org/10.3390/drones10010042 - 7 Jan 2026
Viewed by 263
Abstract
The design of control systems for aircraft autonomous takeoff and landing, as well as full-flight-envelope operations—including taxiing, takeoff, climb, cruise, descent, and landing—presents significant challenges. These challenges arise from the strong nonlinear coupling between airframe dynamics and landing-gear–ground interactions, phase-specific disturbances (e.g., uneven [...] Read more.
The design of control systems for aircraft autonomous takeoff and landing, as well as full-flight-envelope operations—including taxiing, takeoff, climb, cruise, descent, and landing—presents significant challenges. These challenges arise from the strong nonlinear coupling between airframe dynamics and landing-gear–ground interactions, phase-specific disturbances (e.g., uneven runways and aerodynamic uncertainties), and the difficulty in coordinating trajectory tracking, attitude stability, and landing gear load management across all phases. To address these issues, this paper proposes a ground-contact-aware adaptive nonlinear dynamic inversion (GCA-ANDI) control system for fixed-wing UAVs with tricycle landing gear. Unlike conventional cascade PID or pure NDI methods, which lack phase awareness or explicit ground interaction modeling, GCA-ANDI integrates real-time ground contact perception and phase-adaptive mechanisms. This approach establishes a unified control system framework that synergizes high-level trajectory tracking, attitude stabilization, and landing gear load regulation. Simulation results demonstrate that the proposed GCA-ANDI control system outperforms benchmark methods across the full flight envelope. It achieves significant improvements in tracking accuracy, effectively suppresses attitude fluctuations induced by ground interactions or aerodynamic uncertainties, balances multi-wheel load distribution, and reduces structural impact during takeoff and landing. This study enhances robustness against phase-specific disturbances and provides a theoretical and technical foundation for high-precision, safe, and reliable full-flight-envelope autonomy in aircraft. Full article
(This article belongs to the Section Drone Design and Development)
Show Figures

Figure 1

Back to TopTop