Sign in to use this feature.

Years

Between: -

Subjects

remove_circle_outline
remove_circle_outline
remove_circle_outline
remove_circle_outline
remove_circle_outline
remove_circle_outline
remove_circle_outline
remove_circle_outline
remove_circle_outline

Journals

Article Types

Countries / Regions

Search Results (25)

Search Parameters:
Keywords = Thermobifida

Order results
Result details
Results per page
Select all
Export citation of selected articles as:
23 pages, 3378 KB  
Article
Impact of Particle Size on the Aerobic Decomposition and Fertilizer Efficiency of Corn Cobs: A Sustainable Waste-to-Resource Approach
by Qian Liu, Pengbing Wu, Xingchi Guo, Ying Qu, Junyan Zheng, Yuhe Xing, Zhiyu Dong, Wei Yu, Guoyu Zhang and Xu Zhang
Biology 2025, 14(11), 1610; https://doi.org/10.3390/biology14111610 - 17 Nov 2025
Viewed by 757
Abstract
The conversion of agricultural residues into high-value organic amendments is fundamental to sustainable farming systems. Corn cobs represent a widely available lignocellulosic resource; however, their rigid structural properties often hinder efficient biodegradation during composting. This study evaluated whether optimizing corn cob particle size [...] Read more.
The conversion of agricultural residues into high-value organic amendments is fundamental to sustainable farming systems. Corn cobs represent a widely available lignocellulosic resource; however, their rigid structural properties often hinder efficient biodegradation during composting. This study evaluated whether optimizing corn cob particle size could improve aerobic composting performance by enhancing humification and compost quality. Corn cobs were ground into three particle sizes (6-mesh, 10-mesh, and 20-mesh) and composted with a commercial microbial inoculant for up to 51 days. Physicochemical properties, humic substance fractions (HSC, HAC, FAC), microbial community dynamics (16S rRNA and ITS sequencing), and maturity indicators were monitored. The 10-mesh treatment (M10) exhibited the most favorable composting outcomes, achieving the greatest degree of humification (HA/FA = 2.85; HAC = 48.30 g/kg) and the most pronounced aromatic condensation in humic acids. M10 also supported a more diverse and metabolically specialized microbial consortium, with notable enrichment of lignocellulose-degrading and humus-forming genera (e.g., Streptomyces, Thermobifida). Consequently, M10 produced the most mature compost, reflected by the highest germination index (93.63%) and the lowest heavy-metal accumulation, meeting agricultural safety standards. Structural equation modeling revealed that particle size influenced humification primarily by modulating microbial community structure (path coefficient = 0.86), highlighting particle size as a key environmental selector in composting systems. Overall, 10-mesh particle size created an optimal aeration–moisture balance that stimulated microbial metabolism, accelerated organic matter degradation, and enhanced stable organic matter formation. These findings demonstrate that corn cob particle size significantly governs composting efficiency and final product quality. Selecting a 10-mesh size presents a practical pretreatment strategy to accelerate biomass turnover and produce safe, nutrient-rich compost, providing an effective approach for sustainable bioconversion of agricultural residues. Full article
Show Figures

Figure 1

16 pages, 2748 KB  
Article
Soluble Phosphate Additives Remodel Microbial Networks to Accelerate Organic Matter Transformation in Food Waste Composting
by Ake Zhang, Yunfeng Chen, Min Xu, Bo Liu, Zhi Zhang, Hao Fan, Yuquan Wei and Yabin Zhan
Agronomy 2025, 15(11), 2456; https://doi.org/10.3390/agronomy15112456 - 22 Oct 2025
Viewed by 531
Abstract
Phosphates were widely used in composting, but their impact on the degradation of organic matter transformation in food waste compost was not well known. In this study, Ca(H2PO4)2·H2O and K2HPO4 were separately [...] Read more.
Phosphates were widely used in composting, but their impact on the degradation of organic matter transformation in food waste compost was not well known. In this study, Ca(H2PO4)2·H2O and K2HPO4 were separately added to food waste for a 30-day composting process. Chemical stoichiometry, high-throughput sequencing, and Mantel analysis were used to reveal the effect of phosphate addition on carbon conversion in composting. Results showed that soluble phosphate addition enhanced compost maturation despite inhibiting crude protein degradation. At the end of composting, the addition of Ca(H2PO4)2·H2O and K2HPO4 resulted in a 33.75% and 45.15% increase in GI compared to the control group. Compared with K2HPO4, Ca(H2PO4)2·H2O addition improved total organic carbon (degradation rate increased by 2.9%) and total volatile solids (increased by 1.13%) degradation while reducing pH (decreased by 0.52), promoting total nitrogen preservation (increased by 25.56%). Microbial co-occurrence networks showed that phosphate increased community complexity and stability, enriching core taxa (Lentilactobacillus, Paraburkholderia, Catelliglobosispora, and Pseudarthrobacter). Mantel tests linked microbial diversity to lipid decomposition and maturation. Random forest analysis revealed that additive soluble phosphate boosted organic matter and lipid degradation by stimulating Tepidisphaera and Thermobifida, while suppressing Lactiplantibacillus. Additionally, soluble phosphate enhanced crude protein degradation via Compostibacillus, Weizmannia, and Ureibacillus enrichment. At the end of composting, Tepidisphaera (14.68%) and Thermobifida (30.62%) had a higher proportion in Ca(H2PO4)2·H2O treatment, which might be an important reason why this treatment was beneficial for organic matter degradation. Overall, Ca(H2PO4)2·H2O achieved the highest maturity and nitrogen retention, proving optimal for food waste composting. Full article
(This article belongs to the Special Issue Innovations in Composting and Vermicomposting)
Show Figures

Figure 1

21 pages, 8034 KB  
Article
Tea Tree Oil Improves Energy Metabolism, Non-Specific Immunity, and Microbiota Diversity via the Intestine–Hepatopancreas Axis in Macrobrachium rosenbergii under Low Fish Meal Diet Administration
by Mingyang Liu, Xiaodi Xu, Cunxin Sun, Xiaochuan Zheng, Qunlan Zhou, Changyou Song, Pao Xu, Qiang Gao and Bo Liu
Antioxidants 2023, 12(10), 1879; https://doi.org/10.3390/antiox12101879 - 19 Oct 2023
Cited by 12 | Viewed by 4786
Abstract
Tea tree oil (TTO) is an essential plant oil with diverse antibacterial and antioxidant properties; however, whether the role played by TTO in low fish meal (LF) diets induced the observed effects in the farmed crustaceans remains unclear. Therefore, this study used Macrobrachium [...] Read more.
Tea tree oil (TTO) is an essential plant oil with diverse antibacterial and antioxidant properties; however, whether the role played by TTO in low fish meal (LF) diets induced the observed effects in the farmed crustaceans remains unclear. Therefore, this study used Macrobrachium rosenbergii as the model crustacean, and an 8-week feeding experiment with NF (normal fish meal), LF (soybean meal replacing 40% fish meal), and LFT (LF with 200 mg/kg TTO) diets was conducted to evaluate the positive effects of TTO under the LF diet. Compared to the NF diet, the LF diet reduced hemolymph antioxidant capacity and non-specific immunity, and induced hepatopancreas apoptosis and damage. However, in comparison with LF, LTF significantly ameliorated morphological impairment in the hepatopancreas, improved hepatopancreas energy metabolism by upregulating the Bcl-2/Bax and Akt/mTOR pathways, and enhanced antioxidant and non-specific immune capacity by activating the NF-κB/NO pathway. In addition, LFT repaired intestinal barrier injury and the imbalance of intestinal microbiota induced by the LF diet. Moreover, the Pearson correlation revealed the variations of the above indicators, which were related to the abundance changes of Klebsiella, Clostridium sensu stricto 12, Thermobifida, Bifidobacterium, and Alistipes, indicating that these microbes might serve as prospective targets for the intestine–hepatopancreas axis to affect hepatopancreas apoptosis, metabolism, and non-specific immunity. In summary, 200 mg/kg TTO supplementation mediated gut microbiota and positively improved energy metabolism and non-specific immunity, thereby alleviating hepatopancreas dysplasia and damage induced by the LF diet in M. rosenbergii. Full article
(This article belongs to the Section Health Outcomes of Antioxidants and Oxidative Stress)
Show Figures

Figure 1

11 pages, 9844 KB  
Article
Copper Accumulation Efficiency in Different Recombinant Microorganism Strains Available for Bioremediation of Heavy Metal-Polluted Waters
by Constantina Bianca Vulpe, Mariana Adina Matica, Renata Kovačević, Daniela Dascalu, Zoran Stevanovic, Adriana Isvoran, Vasile Ostafe and Gheorghița Menghiu
Int. J. Mol. Sci. 2023, 24(8), 7575; https://doi.org/10.3390/ijms24087575 - 20 Apr 2023
Cited by 7 | Viewed by 3389
Abstract
The aim of this research was to investigate the bioremediation conditions of copper in synthetic water. In the present study, copper ions accumulation efficiency was determined using various genetically modified strains of Saccharomyces cerevisiae (EBY100, INVSc1, BJ5465, and GRF18), Pichia pastoris (X-33, KM71H), Escherichia coli [...] Read more.
The aim of this research was to investigate the bioremediation conditions of copper in synthetic water. In the present study, copper ions accumulation efficiency was determined using various genetically modified strains of Saccharomyces cerevisiae (EBY100, INVSc1, BJ5465, and GRF18), Pichia pastoris (X-33, KM71H), Escherichia coli (XL10 Gold, DH5α, and six types of BL21 (DE3)), and Escherichia coli BL21 (DE3) OverExpress expressing two different peroxidases. Viability tests of yeast and bacterial strains showed that bacteria are viable at copper concentrations up to 2.5 mM and yeasts up to 10 mM. Optical emission spectrometry with inductively coupled plasma analysis showed that the tolerance of bacterial strains on media containing 1 mM copper was lower than the tolerance of yeast strains at the same copper concentration. The E. coli BL21 RIL strain had the best copper accumulation efficiency (4.79 mg/L of culture normalized at an optical density of 1.00), which was 1250 times more efficient than the control strain. The yeast strain S. cerevisiae BJ5465 was the most efficient in copper accumulation out of a total of six yeast strains used, accumulating over 400 times more than the negative control strain. In addition, E. coli cells that internally expressed recombinant peroxidase from Thermobifida fusca were able to accumulate 400-fold more copper than cells that produced periplasmic recombinant peroxidases. Full article
(This article belongs to the Section Biochemistry)
Show Figures

Figure 1

15 pages, 2794 KB  
Article
The Addition of Biochar and Hyper-Thermal Inoculum Can Regulate the Fate of Heavy Metals Resistant Bacterial Communities during the Livestock Manure Composting
by Qingjun Zhang, Tong Zhu, Qingxiang Xiao and Ning An
Fermentation 2022, 8(5), 207; https://doi.org/10.3390/fermentation8050207 - 3 May 2022
Cited by 6 | Viewed by 2996
Abstract
In the present investigation the effects of biochar and hyper-thermal inoculum on the heavy-metal-resistant bacteria (HMRB) during livestock manure composting were studied. An experiment was performed on composting livestock manure and wheat straw amended with biochar and hyper-thermal inoculum. Physicochemical properties, enzyme activity, [...] Read more.
In the present investigation the effects of biochar and hyper-thermal inoculum on the heavy-metal-resistant bacteria (HMRB) during livestock manure composting were studied. An experiment was performed on composting livestock manure and wheat straw amended with biochar and hyper-thermal inoculum. Physicochemical properties, enzyme activity, heavy metals (HMs), and bacterial activities were monitored, and a comprehensive assessment was analyzed during the composting process. The results showed that the dominant phyla of Proteobacteria, Bacteroidota, Actinobacteriota, and Chloroflexi were enriched, but this was not the case with Firmicutes. The abundance of Galbibacter, Thermobifida, Sphaerobacter, and Actinomadura was significantly different in CT15 and BHCT15. In addition, this study showed that the selected factors are less correlated with HMRB compared with the CT group. Therefore, this study could provide new insights into the effect of biochar and hyper-thermal inoculum amendments on the fate of HMRB under HMs and high temperature stress during livestock manure composting. Full article
Show Figures

Figure 1

17 pages, 3686 KB  
Article
Effects of Microbial Inoculation with Different Indigenous Bacillus Species on Physicochemical Characteristics and Bacterial Succession during Short-Term Composting
by Jiayu Niu and Xiufen Li
Fermentation 2022, 8(4), 152; https://doi.org/10.3390/fermentation8040152 - 29 Mar 2022
Cited by 33 | Viewed by 6147
Abstract
Bacillus accelerates lignocellulose degradation, promotes the stabilization and resource utilization of compost by secreting enzymes, and plays an important role in compost formation and quality control. This study evaluated enzyme activity, lignocellulosic degradation, and bacterial succession in composting inoculated with different microbial Bacillus [...] Read more.
Bacillus accelerates lignocellulose degradation, promotes the stabilization and resource utilization of compost by secreting enzymes, and plays an important role in compost formation and quality control. This study evaluated enzyme activity, lignocellulosic degradation, and bacterial succession in composting inoculated with different microbial Bacillus agents. They were identified as B. licheniformis, B. subtilis, B. thermoamylovorans, B. thermoruber, and B. hisashii. Four treatments were established, including a CK (uninoculated microorganisms), A (B. licheniformis, B. subtilis, B. thermoamylovorans,and B. hisashii), B (B. subtilis, B. thermoamylovorans, B. thermoruber, and B. hisashii), and C (B. subtilis, B. thermoamylovorans, and B. hisashii), and the composting lasted 7–14 days. Lignin and cellulose degradation rates in B during composting were 17.1% and 36.7% at the cooling stage, respectively. Redundancy analysis showed that degradation of lignocellulose in the thermophilic stage was mainly related to the secretion of lignocellulose-degrading enzymes after microbial inoculation. 16S rRNA sequencing revealed that Bacillus (20.3%) and Thermobifida (20.2%) were the dominant genera. Inoculation with a combination including B. thermoruber was a feasible way to increase lignocellulose degradation and promote maturity in sewage sludge composting. Full article
(This article belongs to the Section Microbial Metabolism, Physiology & Genetics)
Show Figures

Figure 1

13 pages, 3425 KB  
Article
Effect of Binding Modules Fused to Cutinase on the Enzymatic Synthesis of Polyesters
by Valerio Ferrario, Anamaria Todea, Lisa Wolansky, Nicola Piovesan, Alice Guarneri, Doris Ribitsch, Georg M. Guebitz, Lucia Gardossi and Alessandro Pellis
Catalysts 2022, 12(3), 303; https://doi.org/10.3390/catal12030303 - 7 Mar 2022
Cited by 5 | Viewed by 3169
Abstract
In relation to the development of environmentally-friendly processing technologies for the continuously growing market of plastics, enzymes play an important role as green and sustainable biocatalysts. The present study reports the use of heterogeneous immobilized biocatalysts in solvent-free systems for the synthesis of [...] Read more.
In relation to the development of environmentally-friendly processing technologies for the continuously growing market of plastics, enzymes play an important role as green and sustainable biocatalysts. The present study reports the use of heterogeneous immobilized biocatalysts in solvent-free systems for the synthesis of aliphatic oligoesters with Mws and monomer conversions up to 1500 Da and 74%, respectively. To improve the accessibility of hydrophilic and hydrophobic substrates to the surface of the biocatalyst and improve the reaction kinetic and the chain elongation, two different binding modules were fused on the surface of cutinase 1 from Thermobifida cellulosilytica. The fusion enzymes were successfully immobilized (>99% of bound protein) via covalent bonding onto epoxy-activated beads. To the best of our knowledge, this is the first example where fused enzymes are used to catalyze transesterification reactions for polymer synthesis purposes. Full article
Show Figures

Figure 1

18 pages, 2879 KB  
Article
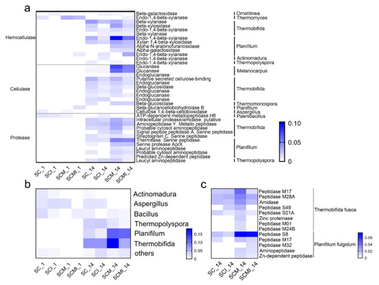
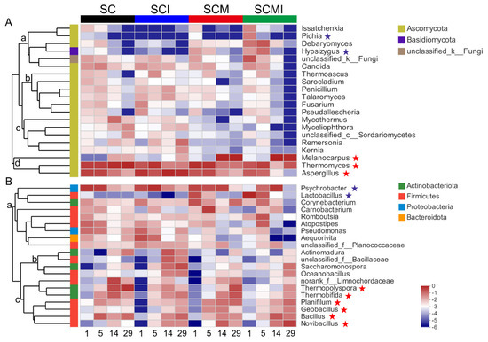
Planifilum fulgidum Is the Dominant Functional Microorganism in Compost Containing Spent Mushroom Substrate
by Hong Zhang, Wenying Wang, Zaixue Li, Chuanlun Yang, Shuang Liang and Lushan Wang
Sustainability 2021, 13(18), 10002; https://doi.org/10.3390/su131810002 - 7 Sep 2021
Cited by 28 | Viewed by 3537
Abstract
The extensive accumulation of spent mushroom substrate (SMS) owing to the large-scale production of edible fungi is causing environmental problems that cannot be ignored. Co-composting is a promising method for agricultural and animal husbandry waste disposal. In this study, the composition and function [...] Read more.
The extensive accumulation of spent mushroom substrate (SMS) owing to the large-scale production of edible fungi is causing environmental problems that cannot be ignored. Co-composting is a promising method for agricultural and animal husbandry waste disposal. In this study, the composition and function of microbial communities in the process of cattle manure–maize straw composting with SMS addition were compared through an integrated meta-omics approach. The results showed that irrespective of SMS addition, the predominant fungi were Ascomycota, while the dominant bacteria were Firmicutes, Proteobacteria, Actinobacteria, and Bacteroidetes. High temperature promoted the evolution from Gram-negative bacteria (Bacteroides, Proteobacteria) to Gram-positive bacteria (Firmicutes, Actinomycetes). The composting process was accelerated by SMS addition, and the substrate was effectively degraded in 14 days. Metaproteomics results showed that the dominant microorganism, Planifilum fulgidum, secreted large amounts of S8, M17, and M32 proteases that could degrade macromolecular protein substrates in the presence of SMS. Planifilum fulgidum, along with Thermobifida fusca and Melanocarpus albomyces, synergistically degraded hemicellulose, cellulose, and protein. In addition, the dominant microorganisms related to the initial raw materials such as Pichia, Lactobacillus in the microbial agent and Hypsizygus in SMS could not adapt to the high-temperature environment (>60 °C) and were replaced by thermophilic bacteria after 5 days of composting. Full article
Show Figures

Figure 1

17 pages, 2547 KB  
Article
Microbiota Dynamics of Mechanically Separated Organic Fraction of Municipal Solid Waste during Composting
by Vladimir Mironov, Anna Vanteeva, Diyana Sokolova, Alexander Merkel and Yury Nikolaev
Microorganisms 2021, 9(9), 1877; https://doi.org/10.3390/microorganisms9091877 - 3 Sep 2021
Cited by 30 | Viewed by 4363
Abstract
Mechanical-biological treatment of municipal solid waste (MSW) facilitates reducing the landfill workload. The current research aimed to study general activity parameters, content, functions, and diversity of fungal and prokaryotic microbiota in mechanically separated organic fraction of MSW (ms-OFMSW) composting, without using bulking agents [...] Read more.
Mechanical-biological treatment of municipal solid waste (MSW) facilitates reducing the landfill workload. The current research aimed to study general activity parameters, content, functions, and diversity of fungal and prokaryotic microbiota in mechanically separated organic fraction of MSW (ms-OFMSW) composting, without using bulking agents and process-promoting additives. During 35 days of composting, vigorous emission of CO2 (max. 129.4 mg CO2 kg−1 h−1), NH3 (max. 0.245 mg NH3 kg−1 h−1), and heat release (max. 4.28 kJ kg−1 h−1) occurred, indicating intense microbial activity. Immediately following the preparation of the composting mixture, eight genera of lactic acid bacteria and fungal genera Rhizopus, Aspergillus, Penicillium, Agaricus, and Candida were predominant. When the temperature increased to more than 60 °C, the microbial biodiversity decreased. Due to succession, the main decomposers of ms-OFMSW changed. The Bacillaceae family, the genera Planifilum, Thermobifida, and Streptomyces, and the fungal genera Thermomyces and Microascus were involved in the processes of organic matter mineralization at the high-temperature and later stages. The biodiversity of the microbiota increased at the stages of cooling and maturation under conditions of relatively high nitrogen content. Thus, the microbial community and its succession during ms-OFMSW composting were characterized for the first time in this work. Full article
(This article belongs to the Special Issue Strategies for the Efficient Development of Microbial Bioprocesses)
Show Figures

Figure 1

19 pages, 3850 KB  
Article
Biocatalyzed Synthesis of Flavor Esters and Polyesters: A Design of Experiments (DoE) Approach
by Filippo Fabbri, Federico A. Bertolini, Georg M. Guebitz and Alessandro Pellis
Int. J. Mol. Sci. 2021, 22(16), 8493; https://doi.org/10.3390/ijms22168493 - 6 Aug 2021
Cited by 15 | Viewed by 4157
Abstract
In the present work, different hydrolases were adsorbed onto polypropylene beads to investigate their activity both in short-esters and polyesters synthesis. The software MODDE® Pro 13 (Sartorius) was used to develop a full-factorial design of experiments (DoE) to analyse the thermostability and [...] Read more.
In the present work, different hydrolases were adsorbed onto polypropylene beads to investigate their activity both in short-esters and polyesters synthesis. The software MODDE® Pro 13 (Sartorius) was used to develop a full-factorial design of experiments (DoE) to analyse the thermostability and selectivity of the immobilized enzyme towards alcohols and acids with different chain lengths in short-esters synthesis reactions. The temperature optima of Candida antarctica lipase B (CaLB), Humicola insolens cutinase (HiC), and Thermobifida cellulosilytica cutinase 1 (Thc_Cut1) were 85 °C, 70 °C, and 50 °C. CaLB and HiC preferred long-chain alcohols and acids as substrate in contrast to Thc_Cut1, which was more active on short-chain monomers. Polymerization of different esters as building blocks was carried out to confirm the applicability of the obtained model on larger macromolecules. The selectivity of both CaLB and HiC was investigated and best results were obtained for dimethyl sebacate (DMSe), leading to polyesters with a Mw of 18 kDa and 6 kDa. For the polymerization of dimethyl adipate (DMA) with BDO and ODO, higher molecular masses were obtained when using CaLB onto polypropylene beads (CaLB_PP) as compared with CaLB immobilized on macroporous acrylic resin beads (i.e., Novozym 435). Namely, for BDO the Mn were 7500 and 4300 Da and for ODO 8100 and 5000 Da for CaLB_PP and for the commercial enzymes, respectively. Thc_Cut1 led to polymers with lower molecular masses, with Mn < 1 kDa. This enzyme showed a temperature optimum of 50 °C with 63% of DMA and BDO when compared to 54% and 27%, at 70 °C and at 85 °C, respectively. Full article
Show Figures

Figure 1

15 pages, 2238 KB  
Article
SERR Spectroelectrochemistry as a Guide for Rational Design of DyP-Based Bioelectronics Devices
by Lidia Zuccarello, Catarina Barbosa, Edilson Galdino, Nikola Lončar, Célia M. Silveira, Marco W. Fraaije and Smilja Todorovic
Int. J. Mol. Sci. 2021, 22(15), 7998; https://doi.org/10.3390/ijms22157998 - 27 Jul 2021
Cited by 2 | Viewed by 3054
Abstract
Immobilised dye-decolorizing peroxidases (DyPs) are promising biocatalysts for the development of biotechnological devices such as biosensors for the detection of H2O2. To this end, these enzymes have to preserve native, solution properties upon immobilisation on the electrode surface. In [...] Read more.
Immobilised dye-decolorizing peroxidases (DyPs) are promising biocatalysts for the development of biotechnological devices such as biosensors for the detection of H2O2. To this end, these enzymes have to preserve native, solution properties upon immobilisation on the electrode surface. In this work, DyPs from Cellulomonas bogoriensis (CboDyP), Streptomyces coelicolor (ScoDyP) and Thermobifida fusca (TfuDyP) are immobilised on biocompatible silver electrodes functionalized with alkanethiols. Their structural, redox and catalytic properties upon immobilisation are evaluated by surface-enhanced resonance Raman (SERR) spectroelectrochemistry and cyclic voltammetry. Among the studied electrode/DyP constructs, only CboDyP shows preserved native structure upon attachment to the electrode. However, a comparison of the redox potentials of the enzyme in solution and immobilised states reveals a large discrepancy, and the enzyme shows no electrocatalytic activity in the presence of H2O2. While some immobilised DyPs outperform existing peroxidase-based biosensors, others fail to fulfil the essential requirements that guarantee their applicability in the immobilised state. The capacity of SERR spectroelectrochemistry for fast screening of the performance of immobilised heme enzymes places it in the front-line of experimental approaches that can advance the search for promising DyP candidates. Full article
(This article belongs to the Special Issue Universe of DyP-type Peroxidase)
Show Figures

Figure 1

4 pages, 577 KB  
Proceeding Paper
Decomposition of Rice Chaff Using a Cocultivation System of Thermobifida fusca and Ureibacillus thermosphaericus
by Sachiko Nakamura and Norio Kurosawa
Proceedings 2020, 66(1), 31; https://doi.org/10.3390/proceedings2020066031 - 12 Jan 2021
Cited by 1 | Viewed by 1594
Abstract
Lignocellulosic biomass comprises cellulose, hemicellulose, and lignin and is a potential source of fuels and chemicals. Although this complex biomass is persistent, it can be cooperatively decomposed by a microbial consortium in nature. In this study, a coculture of the moderately thermophilic bacteria [...] Read more.
Lignocellulosic biomass comprises cellulose, hemicellulose, and lignin and is a potential source of fuels and chemicals. Although this complex biomass is persistent, it can be cooperatively decomposed by a microbial consortium in nature. In this study, a coculture of the moderately thermophilic bacteria Thermobifida fusca and Ureibacillus thermosphaericus was used for biodegradation of rice chaff. The bacterial strains were incubated in modified Brock’s basal salt medium (pH 8.0) supplemented with yeast extract and rice chaff at 50 °C for 7 days. The concentration of reducing sugars and the enzymatic activities of laccase, lignin peroxidase, cellulase, and xylanase in the supernatant of the culture medium were measured every day. The concentrations of reducing sugars in solo cultures of T. fusca and U. thermosphaericus and a mixed culture of the two strains after 7 days of incubation were 0.047, 0.040, and 0.195 mg/mL, respectively, indicating that the decomposition of rice chaff was enhanced in the coculture. Based on the results, it is thought that the lignin surrounding the cellulose was decomposed by laccase and lignin peroxidase secreted from U. thermosphaericus, resulting in cellulose and hemicellulose in the rice chaff being easily decomposed by enzymes from T. fusca. Full article
(This article belongs to the Proceedings of The 1st International Electronic Conference on Microbiology)
Show Figures

Figure 1

11 pages, 3369 KB  
Article
Expression of the Thermobifida fusca β-1,3-Glucanase in Yarrowia lipolytica and Its Application in Hydrolysis of β-1,3-Glucan from Four Kinds of Polyporaceae
by Wei-Lin Chen, Jo-Chieh Hsu, Chui-Li Lim, Cheng-Yu Chen and Chao-Hsun Yang
Processes 2021, 9(1), 56; https://doi.org/10.3390/pr9010056 - 29 Dec 2020
Cited by 3 | Viewed by 3090
Abstract
The gene encoding a thermostable β-1,3-glucanase was cloned from Thermobifida fusca and expressed constitutively by Yarrowia lipolytica using plasmid pYLSC1. The expression level of the recombinant β-1,3-glucanase reached up to 270 U/mL in the culture medium. After a treatment with endo-β-N-acetyl-glucosaminidase H, the [...] Read more.
The gene encoding a thermostable β-1,3-glucanase was cloned from Thermobifida fusca and expressed constitutively by Yarrowia lipolytica using plasmid pYLSC1. The expression level of the recombinant β-1,3-glucanase reached up to 270 U/mL in the culture medium. After a treatment with endo-β-N-acetyl-glucosaminidase H, the recombinant protein appeared as a single protein band, with a molecular size of approximately 66 kDa on the SDS-polyacrylamide gel. The molecular weight was consistent with the size predicted from the nucleotide sequence. The optimum temperature and pH of the transformant β-1,3-glucanase were 60 °C and pH 8.0, respectively. This β-1,3-glucanase was tolerant to 10% methanol, ethanol, and DMSO, retaining 70% activity. The enzyme markedly hydrolyzed Wolfiporia cocos and Pycnoporus sanguineus glucans. The DPPH and ABTS scavenging potential, reducing power and total phenolic contents of these two Polyporaceae hydrolysates, were significantly increased after 18 h of the enzymatic reaction. The present results indicate that T. fusca β-1,3-glucanase from Y. lipolytica transformant (pYLSC1-13g) hydrolyzes W. cocos and P. sanguineus glucans and improves the antioxidant potential of the hydrolysates. Full article
(This article belongs to the Special Issue Biological Activity Evaluation Process of Natural Antioxidants)
Show Figures

Figure 1

19 pages, 3795 KB  
Article
Enhanced Thermostability and Enzymatic Activity of cel6A Variants from Thermobifida fusca by Empirical Domain Engineering
by Imran Ali, Hafiz Muzzammel Rehman, Muhammad Usman Mirza, Muhammad Waheed Akhtar, Rehana Asghar, Muhammad Tariq, Rashid Ahmed, Fatima Tanveer, Hina Khalid, Huda Ahmed Alghamdi and Matheus Froeyen
Biology 2020, 9(8), 214; https://doi.org/10.3390/biology9080214 - 7 Aug 2020
Cited by 11 | Viewed by 4584
Abstract
Cellulases are a set of lignocellulolytic enzymes, capable of producing eco-friendly low-cost renewable bioethanol. However, low stability and hydrolytic activity limit their wide-scale applicability at the industrial scale. In this work, we report the domain engineering of endoglucanase (cel6A) of Thermobifida fusca to [...] Read more.
Cellulases are a set of lignocellulolytic enzymes, capable of producing eco-friendly low-cost renewable bioethanol. However, low stability and hydrolytic activity limit their wide-scale applicability at the industrial scale. In this work, we report the domain engineering of endoglucanase (cel6A) of Thermobifida fusca to improve their catalytic activity and thermal stability. Later, enzymatic activity and thermostability of the most efficient variant named as cel6A.CBC was analyzed by molecular dynamics simulations. This variant demonstrated profound activity against soluble and insoluble cellulosic substrates like filter paper, alkali-treated bagasse, regenerated amorphous cellulose (RAC), and bacterial microcrystalline cellulose. The variant cel6A.CBC showed the highest catalysis of carboxymethyl cellulose (CMC) and other related insoluble substrates at a pH of 6.0 and a temperature of 60 °C. Furthermore, a sound rationale was observed between experimental findings and molecular modeling of cel6A.CBC which revealed thermostability of cel6A.CBC at 26.85, 60.85, and 74.85 °C as well as structural flexibility at 126.85 °C. Therefore, a thermostable derivative of cel6A engineered in the present work has enhanced biological performance and can be a useful construct for the mass production of bioethanol from plant biomass. Full article
(This article belongs to the Section Biotechnology)
Show Figures

Figure 1

11 pages, 2205 KB  
Article
Enzymatic Hydrolysis of Bacterial Cellulose for the Production of Nanocrystals for the Food Packaging Industry
by Cesare Rovera, Filippo Fiori, Silvia Trabattoni, Diego Romano and Stefano Farris
Nanomaterials 2020, 10(4), 735; https://doi.org/10.3390/nano10040735 - 11 Apr 2020
Cited by 25 | Viewed by 6048
Abstract
Bacterial cellulose nanocrystals (BCNCs) obtained by enzymatic hydrolysis have been loaded in pullulan biopolymer for use as nanoparticles in the generation of high-oxygen barrier coatings intended for food packaging applications. Bacterial cellulose (BC) produced by Komagataeibacter sucrofermentans was hydrolyzed by two different enzymatic [...] Read more.
Bacterial cellulose nanocrystals (BCNCs) obtained by enzymatic hydrolysis have been loaded in pullulan biopolymer for use as nanoparticles in the generation of high-oxygen barrier coatings intended for food packaging applications. Bacterial cellulose (BC) produced by Komagataeibacter sucrofermentans was hydrolyzed by two different enzymatic treatments, i.e., using endo-1,4-β-glucanases (EGs) from Thermobifida halotolerans and cellulase from Trichoderma reesei. The hydrolytic activity was compared by means of turbidity experiments over a period of 145 h, whereas BCNCs in their final state were compared, in terms of size and morphology, by atomic force microscopy (AFM) and dynamic light scattering (DLS). Though both treatments led to particles of similar size, a greater amount of nano-sized particles (≈250 nm) were observed in the system that also included cellulase enzymes. Unexpectedly, transmission electron microscopy (TEM) revealed that cellulose nanoparticles were round-shaped and made of 4–5 short (150–180 nm) piled whiskers. Pullulan/BCNCs nanocomposite coatings allowed an increase in the overall oxygen barrier performance, of more than two and one orders of magnitude (≈0.7 mL·m−2·24 h−1), of pure polyethylene terephthalate (PET) (≈120 mL·m−2·24 h−1) as well as pullulan/coated PET (≈6 mL·m−2·24 h−1), with no significant difference between treatments (hydrolysis mediated by EGs or with the addition of cellulase). BCNCs obtained by enzymatic hydrolysis have the potential to generate high oxygen barrier coatings for the food packaging industry. Full article
(This article belongs to the Special Issue Application of Nanocellulose in the Industry)
Show Figures

Graphical abstract

Back to TopTop