Abstract
Phosphates were widely used in composting, but their impact on the degradation of organic matter transformation in food waste compost was not well known. In this study, Ca(H2PO4)2·H2O and K2HPO4 were separately added to food waste for a 30-day composting process. Chemical stoichiometry, high-throughput sequencing, and Mantel analysis were used to reveal the effect of phosphate addition on carbon conversion in composting. Results showed that soluble phosphate addition enhanced compost maturation despite inhibiting crude protein degradation. At the end of composting, the addition of Ca(H2PO4)2·H2O and K2HPO4 resulted in a 33.75% and 45.15% increase in GI compared to the control group. Compared with K2HPO4, Ca(H2PO4)2·H2O addition improved total organic carbon (degradation rate increased by 2.9%) and total volatile solids (increased by 1.13%) degradation while reducing pH (decreased by 0.52), promoting total nitrogen preservation (increased by 25.56%). Microbial co-occurrence networks showed that phosphate increased community complexity and stability, enriching core taxa (Lentilactobacillus, Paraburkholderia, Catelliglobosispora, and Pseudarthrobacter). Mantel tests linked microbial diversity to lipid decomposition and maturation. Random forest analysis revealed that additive soluble phosphate boosted organic matter and lipid degradation by stimulating Tepidisphaera and Thermobifida, while suppressing Lactiplantibacillus. Additionally, soluble phosphate enhanced crude protein degradation via Compostibacillus, Weizmannia, and Ureibacillus enrichment. At the end of composting, Tepidisphaera (14.68%) and Thermobifida (30.62%) had a higher proportion in Ca(H2PO4)2·H2O treatment, which might be an important reason why this treatment was beneficial for organic matter degradation. Overall, Ca(H2PO4)2·H2O achieved the highest maturity and nitrogen retention, proving optimal for food waste composting.
1. Introduction
Food waste is one of the major domestic wastes generated by rural and urban residents, and improper disposal management can cause environmental pollution and waste of resources. It was reported that the total FW production amount in China was 56.75 million tons in 2018, resulting in 0.54 million tons of P loss and 3.58 million tons of nitrogen (N) loss [1]. The United Nations Environment Programme estimated that 8–10% of the global greenhouse gas emissions come from wasted food [2]. Therefore, there is an urgent need for efficient, cost-effective, and environmentally friendly technologies for the recycling of food waste.
Aerobic composting is an effective technology for managing food waste, as it converts readily degradable organic matter into stable humus through microbial action. However, the thermophilic phase of this process could lead to significant emissions of greenhouse gases such as CO2, CH4, and N2O, and the emissions of these three gases account for over 60% of the entire composting period [3]. Targeted regulation of organic matter conversion in compost is therefore a hot research topic in recent years [4]. Studies have shown that the addition of phosphate can enhance N retention and affect compost maturity [5]. For instance, the addition of calcium superphosphate [Ca(H2PO4)2·H2O] can lower the pH value of the compost, thereby reducing ammonia volatilization [6]. Phosphate additives with different pH values have varying effects on the degradation of organic matter and the humification process: calcium magnesium phosphate significantly promotes the production of humic acid in pig manure compost [7,8], while an appropriate amount of calcium superphosphate could improve the humification of compost, but excessive amounts (over 10%) could have negative effects, which could inhibit compost heating, increase soluble salt content, and be detrimental to seed germination [9]. Moreover, Su et al. [10] found that the combined addition of Mg(OH)2 and H3PO4 increased the amino acid content in composting and promoted the conversion of organic nitrogen to humus through the Maillard reaction. The introduction of salt ions from the KH2PO4-K2HPO4 buffer system accelerated the decomposition of extracellular polymerized organic matter, thus boosting microbial ammonia assimilation [11]. In addition to the findings mentioned, the application of calcium superphosphate also leads to a threefold increase in total phosphorus content of the compost [12], and as the concentration of the additive increases, the effect of calcium superphosphate on reducing the availability of phosphorus during the composting process becomes increasingly significant. The pH of Ca(H2PO4)2·H2O and K2HPO4 was 4.0 and 9.0, respectively, which are common phosphate fertilizers, so they are suitable as compost additives. Bouhia et al. [13] promoted organic matter degradation by adding phosphogypsum and inoculating Galactomyces Geotrichum. These studies have mainly focused on the impact of various phosphate additives on compost maturity and nutrient transformation (N, P). However, there is still a research gap regarding the role of phosphate additives with different pH values in the conversion of organic components in FW compost.
As important participants in organic matter decomposition and synthesis during aerobic composting, microorganisms are key drivers of organic carbon and other nutrient elements (N, P, etc.) conversion. Common microorganisms in the composting process of food waste include Lactobacillus, Thermobifida, Weisslla, Ureibacillus, Bacillus, etc., in reactors. It was reported that Lactobacillus, Weissella could produce acid to inhibit the maturation of compost, and Thermobifida, Ureibacillus, Bacillus could withstand high temperatures and are conducive to the degradation of lignin [14], whereas the composition and functionality of microbial communities are exceedingly susceptible to environmental variables, with pH being a particularly influential factor [15]. Studies have demonstrated that when the compost pH drops below 6.0, the activity of key microorganisms such as Bacillales and Actinobacteria was significantly suppressed, resulting in a halt in organic matter decomposition. In contrast, when the pH exceeded 7.0, microbial activity was enhanced, thereby accelerating the rate of organic matter decomposition in compost [16]. The acid-base nature of different soluble phosphates directly affects the pH value of compost. It has been reported that alkaline-soluble phosphates can be utilized as pH regulators in FW composting to improve the breakdown of organic matter [17]. However, excessively high pH levels may lead to ammonia volatilization, which can adversely affect the maturity and stability of compost [18]. Additionally, the structure of microbial communities varies under different pH conditions. For example, under acidic conditions, acid-tolerant bacteria such as Lactobacteria and Clostridia predominate, inhibiting other microbes and altering community diversity and function. In addition, phosphorus availability impacts microbial degradation processes [19]. The compost with phosphate rock addition increased the available P content of compost, and then stimulated the microbial biomass and interactions, which accelerates organics degradation [20]. Many studies focused on the effect of C/N on compost maturity, while the effect of C/P on compost had been rarely studied. Moreover, the carbon-to-phosphorus (C:P) ratio significantly influenced bacterial metabolic function based on P-feedback regulation mechanism [21]. Consequently, we hypothesized that microbial responses associated with organics degradation in FW compost at different pH soluble phosphate additions would give rise to alterations in the transformation of organic fractions. At the same time, at the end of composting, it is usually required that the compost meets the maturity requirements, with a pH between 5.5 and 8.5, EC ≤ 4 mS/cm, GI ≥ 70%.
Here, two common soluble phosphate with different pH (i.e., Ca(H2PO4)2·H2O and K2HPO4) were used as phosphate additives for FW composting. The aim of this study was to (1) reveal the effects of different phosphate additions on compost maturation, (2) investigate the effects of different soluble phosphate additions on the conversion of organic fractions in composting, (3) explore the different responses of microbial community succession and interaction patterns to phosphate additives based on network analysis, and (4) identify key microorganisms involved in organic carbon transformation using random forest prediction. This study will provide valuable insights into the use of phosphate additives to regulate organic matter transformation and produce fertilizers rich in phosphorus and humic acid.
2. Materials and Methods
2.1. Experimental Design of Composting
Food waste was used as the main material, and sawdust was used as an amendment, which were mixed in the ratio of 5:2 (wet weight, based on C/N ratio) for composting. Food waste was collected from the Organic Waste Treatment Center in Linhu Town, Suzhou, China, and sawdust was purchased from a factory in Suzhou, China. Physicochemical properties of the raw materials are shown in Table 1. The addition of Ca (H2PO4)2·H2O could significantly reduce the pH of compost materials [22,23]; this experiment selected readily available acidic phosphate fertilizer (Ca(H2PO4)2·H2O) and alkaline phosphate fertilizer (K2HPO4) as phosphate additives.
Table 1.
Basic physiochemical properties of composting raw materials.
The three treatments (each treatment contains 3 repetitions) were (1) CK, composting without additives; (2) A1, with the addition of Ca(H2PO4)2·H2O; (3) A2, with the addition of K2HPO4. Ca(H2PO4)2·H2O was added at 5% (dry weight). The addition dose of K2HPO4 was based on the introduction of the same available P with Ca(H2PO4)2·H2O (calculated based on molecular weight). The composting test cycle is 30 days, as described by Liu et al. [24]. The experimental setup is depicted in Figure 1, where the composting reactor is primarily constructed with components including an insulation box, thermometer, porous partition, aeration pump, and gas flow meter. The reactor measures 60 cm (length) × 40 cm (width) × 55 cm (height), with an effective volume of approximately 130 L. The composting material occupies about two-thirds of the reactor’s effective volume. The initial water content and initial C/N of the piles were adjusted to about 60% and 25, and the aeration rate was 0.1 L/min/kg (DM) in composting. The piles were stirred and sampled on day 0, 3, 7, 10, 14, 20, and 30. Take 1.2 kg of samples at multiple points during composting, and use the quartering method to retain 0.3 kg. A 0.2 kg sample was stored at 4 °C for physicochemical analysis and 0.2 kg sample was stored in a refrigerator at −80 °C for microbiological analysis.
Figure 1.
Schematic diagram of a 130 L enclosed aerobic composting reactor system.
2.2. Determination of Physicochemical Properties and Maturity Indicators
Temperature was recorded with a digital thermometer at 9 a.m. each day. Samples were extracted (w/v: 1:10) to determine pH and electrical conductivity (EC) with pH meter and conductivity meter [25]. The air-dried compost samples were grinded and sieved through a 200-mesh sieve, 5 mg of the samples were accurately weighed and wrapped in tinfoil, and placed in an elemental analyzer (Elementar Analysensysteme GmbH, Hanau, Germany) to measure the TOC and TN content. The concentration of total phosphorus (TP) was detected by molybdenum yellow colorimetric method and available phosphorus (AP) was extracted with 0.5 mol·L−1 NaHCO3 (150 r/min, 0.5 h, 1:20 w/v) and determined by molybdate blue colorimetry [20]. Germination index (GI) was determined according to China’s standard of Organic Fertilizer (NY/T 525-2021) [26] for assessing maturity and safety level.
2.3. Analysis of Main Organic Fractions and Phosphorus Forms
The total volatile solids (TVS) content was analyzed by the ignition loss method. Specifically, the dried sample was placed in a muffle furnace and incinerated at 550 °C for 1.5 h to remove organic matter, then placed in a desiccator to cool to room temperature [27]. The content of TVS was calculated by comparing the weight difference in the sample before and after incineration. Acid hydrolysis method and Kjeldahl method were used to determine the content of lipid and crude protein, respectively [28].
2.4. Microbial Community Analysis
Microbial community genomic from compost samples was extracted by a FastDNA spin Kit for soil. The PCR amplification of the bacterial 16S rRNA gene was performed using primers 515F (5′-GTGCCAGCMGCCGCGGTAA-3′) and 806R (5′-GGACTACVSGGGTATCTAAT-3′). High-throughput sequencing was conducted by MAGIGENE platform, and specific methods refer to Wang et al. [29]. Bacterial community composition and alpha diversity indices were reference Wang et al [29].
2.5. Statistical Analysis
All plots of physicochemical data and microbial community analyses were conducted based on Origin (Version 2021). IBM SPSS (Version 22.0, USA) was used to analyze the significance of differences in the content of organic fractions between groups (confidence intervals of p < 0.05 or p < 0.01). Differential species analysis was performed using STAMP. Molecular Ecological Network Analysis (MENA) was used to construct co-occurrence networks and Zi and Pi values were calculated to identify key genera in different treatments. The network was then visualized based on Cytoscape 3.4.0. The relationship between bacterial community structure, microbial diversity, and physicochemical indicators was demonstrated by Mantel’s test. The rfPermute package in R (version 4.1.2) was used to perform the Random Forest predictive.
3. Results and Discussion
3.1. Changes in Physicochemical Properties and Maturity Indicators
During the composting process, there are usually four stages: heating period, high temperature period, cooling period, and maturation period. According to this, when the composting temperature drops close to room temperature, we will terminate the composting process. Temperature variations in compost in diverse treatments were generally the same. During the temperature raising stage (day 1 to 6), the temperature of the compost rapidly increased to over 50 °C (Figure 2a). The temperature of the composts in all groups exceeded 50 °C for about 10–12 days. After 15 days of composting, the temperature gradually decreased and then remained stable, indicating composting into the cooling and maturation stages. The temperature difference between the three treatments was not significant, indicating that the addition of solve phosphate will not inhibit the increase in compost temperature as it contains nutrient elements that might promote organic carbon decomposition and nitrogen transformation [30]. The pH of all treatments initially increased, then stabilized, and eventually reached a weakly alkaline range of 8.1–8.4. The increase in compost pH is attributed to the production of alkaline substances (NH4+, etc.) and the decomposition of acidic substances (acetic acid, etc.). The addition of Ca(H2PO4)2·H2O resulted in a lower initial pH of the compost at 4.5 (Figure 2b), which might be beneficial for nitrogen preservation, and the results were similar to Xu et al. [31]. The EC of A1 and A2 was higher than that of CK (Figure 2c), which can be attributed to the ions introduced by Ca(H2PO4)2·H2O and K2HPO4, such as K+, Ca2+, HPO42−, etc. At the end of composting, the EC values of CK, A1, and A2 were 1.60, 2.13, and 1.81 mS/cm (Figure 2c).
Figure 2.
Variations in physicochemical parameters and maturity indicators in different treatments during composting. (a) Temperature; (b) pH; (c) electrical conductivity (EC); (d) total organic carbon (TOC); (e) total nitrogen (TN); (f) total phosphorus (TP); (g) available phosphorus (AP); (h) germination index (GI). CK, control; A1, composting with the addition of Ca(H2PO4)2·H2O; A2, composting with the addition of K2HPO4.
The conversion of carbon and nitrogen during composting could affect the maturation process of compost [32]. The TOC showed a decreasing trend, and the TOC content in A1 was lower than A2 and CK treatment at the end of composting, indicating that the addition of Ca(H2PO4)2·H2O was beneficial for the degradation of TOC (Figure 2d). Simultaneously, it is influenced by the physicochemical properties of the material, microbial activity, and function [33]. TN showed a decreasing trend, and the TN content in A1 remained lower than A1 and CK treatment at the end of composting (Figure 2e), indicating that the addition of Ca(H2PO4)2·H2O was beneficial for the preservation of TN [34]; a similar result was observed in food waste composting in Liu et al. [24]. TP (Figure 2f) and AP (Figure 2g) show an upward trend, with an overall trend of A1 > A2 > CK. The increase in TP can be attributed to the concentration effect brought about by the degradation of organic matter, while the increase in AP can be attributed to the conversion of insoluble phosphorus to available phosphorus, which was similar to Zhan et al. [20]. According to the Chinese national standard (NY/T 525-2021), when the GI exceeds 70%, we consider the compost to be matured. The GI of A2 and A1 exceeded 80% at day 10 and 14, respectively, while CK was essentially non-toxic to plants after 20 days (Figure 2h). At the end of composting, the GI of A1 (149.37%) and A2 (160.76%) were higher than CK (115.61%) (p < 0.05), and there was no significant difference between A1 and A2 (p > 0.05), which might be due to the fact that the addition of Ca(H2PO4)2·H2O or K2HPO4 was beneficial for the decomposition of organic matter and promotes the maturity of compost.
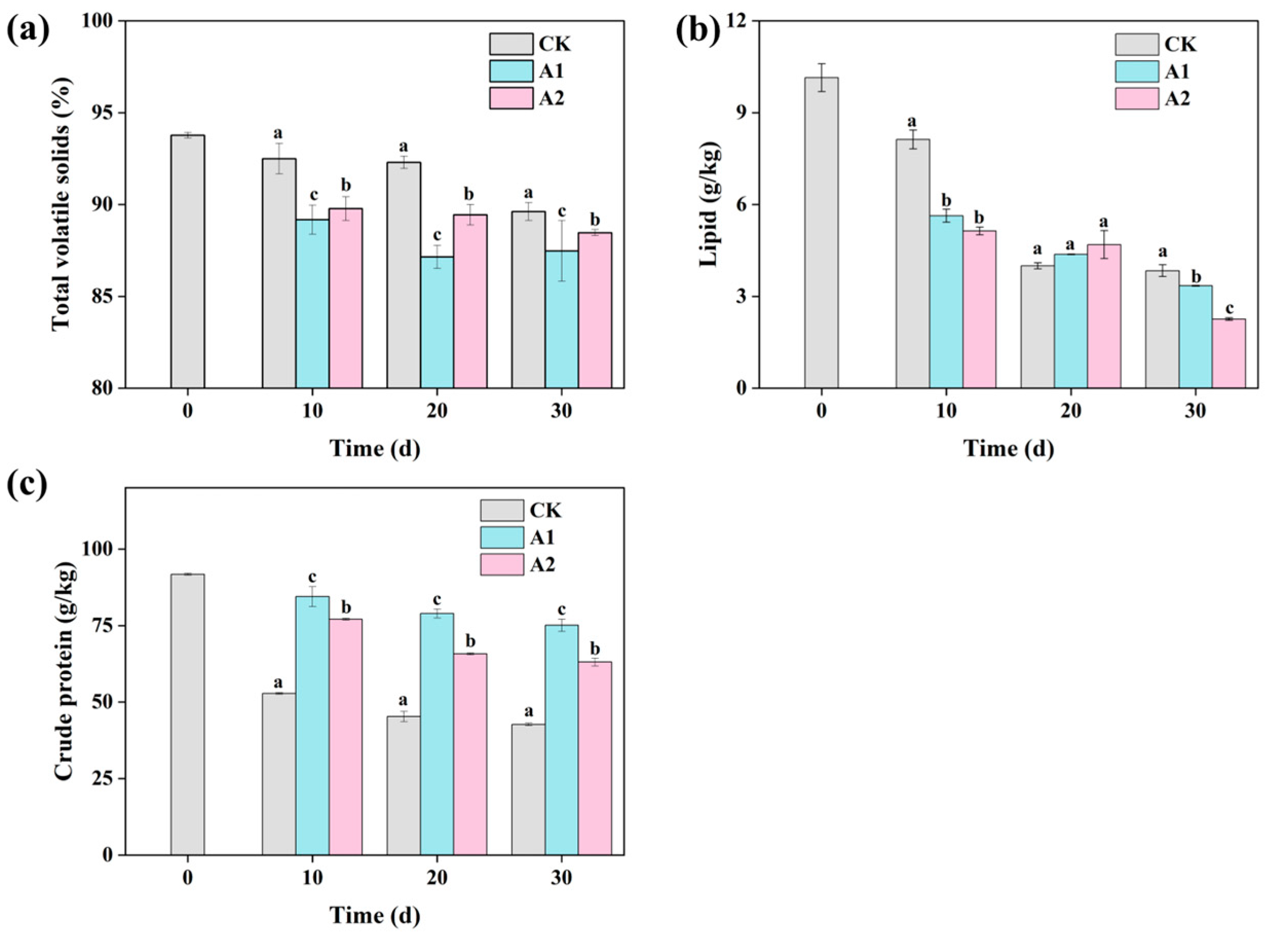
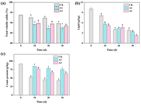
3.2. The Conversion of Organic Fractions
In order to investigate the effect of phosphate addition on organic fractions of FW composting, the content of volatile solids, lipids, and crude proteins were compared in different groups in diverse stages including the temperature raising stage (day 0), the thermophilic stage (day 10), the cooling stage (day 20), and the maturation stage (day 30). TVS content decreased (Figure 3a) in composting as the trend of TOC. A substantial decrease in TVS content was observed from day 0 to day 10. From day 10 to 30, the TVS content of A1 and A2 was significantly (p < 0.05) lower than that of CK. Also, the TVS content of CK, A1 and A2 decreased by 42, 63, and 53 g·kg−1, respectively, after composting. In this study, it was found that the addition of phosphate enhanced the degradation of TVS, especially in Ca(H2PO4)2·H2O treatment.
Figure 3.
Evolution of the organic matter fractions: (a) Total volatile solids; (b) lipid; (c) crude protein during composting in different treatments. CK, control; A1, composting with the addition of Ca(H2PO4)2·H2O; A2, composting with the addition of K2HPO4. On day 0, the initial values for all three treatments are identical. There were significant differences in the representation between different lowercase letters (p < 0.05).
It was reported that lipids could inhibit seed germination [35]. In the early stages of composting, specifically during the first 10 days, there was a significant reduction in lipid content across all treatment groups, from 10 to 5.1–8.1 g·kg−1 (Figure 3b). The addition of phosphate played a pivotal role in enhancing lipid catabolism, with statistical significance (p < 0.05), during the thermophilic and maturation stages of composting. Among the various treatments, A2 stood out with the highest lipid degradation rate, achieving a remarkable 77.2%, followed closely by A1 at 67.3%, while CK recorded a 62.4% reduction. The accumulation of excessive lipids in food waste is known to be harmful to plant growth [33]. Therefore, these results highlight the substantial benefits of using the alkaline additive (K2HPO4) to reduce lipid levels in food waste compost. This treatment not only improves the compost’s quality but also leads to the highest germination index observed in the A2 compost (Figure 2f). The results were similar to Li et al. [36].
Transitioning to another key parameter, crude protein, which includes both actual proteins and non-protein nitrogenous materials such as free amino acids and ammonia compounds, is a major fraction of organic matter in compost. At day 30, crude protein content in CK was significantly lower than that in A1 and A2 (p < 0.05) (Figure 3c), which only had the conversion rate of 18.1% (A1) and 31.2% (A2), respectively. This might also be attributed to Ca-protein complexation. Calcium ions (Ca2+) carry a positive charge, while protein molecules have many functional groups that can provide lone pair electrons, including -COO−, C=O, and specific phosphate groups (-PO42−) or hydroxyl groups (-OH) on certain proteins are natural “grippers” for calcium ions. They can form a stable chelate between them, just like the two claws of a crab tightly gripping calcium ions. The high crude protein content in A1 treatment could be attributed to this. It was an interesting discovery that may be utilized in future research to achieve nitrogen preservation in compost. This trend suggests that the inclusion of soluble phosphate, particularly Ca(H2PO4)2·H2O, might mitigate the complete breakdown of crude protein during the composting of food waste. This finding was consistent with the lower TN losses noted in A1 (Figure 2e), suggesting a more nitrogen-conservative environment when acidic phosphates are present, and a result also observed in pig manure composting [37].
3.3. Microbial Community Composition and Diversity
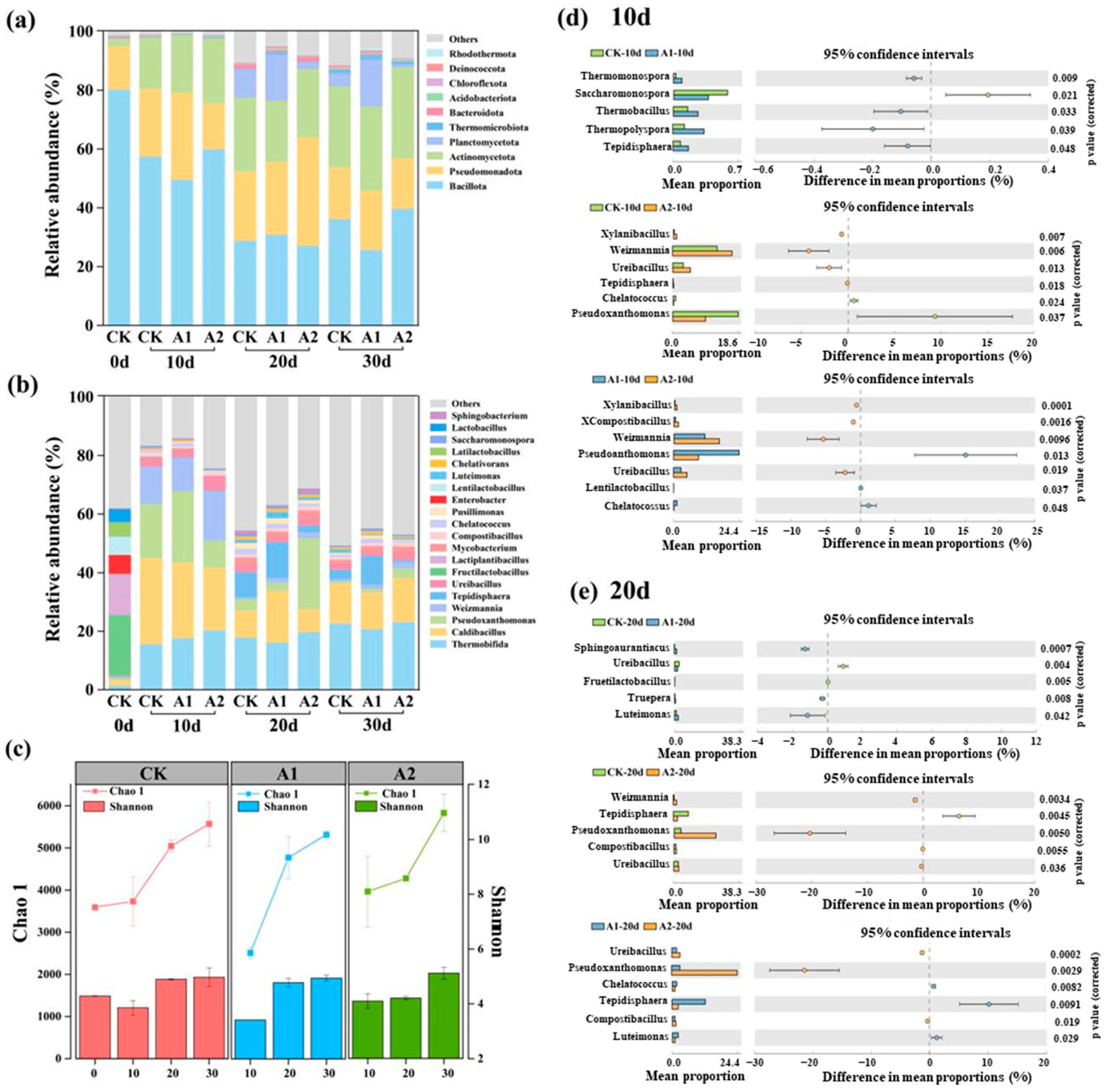
At the phylum level, Bacillota, Pseudomonadota, and Actinomycetota were the major bacterial taxa in FW composting (Figure 4a). Bacillota was the most dominant phylum during the thermophilic phase, with a relative abundance of 50–60%. Planctomycetota was predominantly observed in the cooling and maturation stages, and its relative abundance in A1 (16.0%) was higher than in CK (4.4%) and A2 (1.0%), which, attributed to Ca2+, could promote the growth of Planctomycetota, while K+ could inhibit the growth of Planctomycetota. At the bacterial genus level, Fructilactobacillus, Lactiplantibacillus, Enterobacter, and Lentilactobacillus were predominant at day 0 (Figure 4b). The sustained high temperature resulted in the dominance of thermotolerant microbial genera including Thermobifida, Caldibacillus, Pseudoxanthomonas, and Weizmannia in the thermophilic stage of composting. Thermobifida, which was enriched in compost amended with phosphate, aids in lignin decomposition [38]. Inter-group species difference analysis reveals that the addition of K2HPO4 stimulates the growth of Pseudoxanthomonas during the humification phase, and these two genera are predominant in lignocellulose degradation during the mature phase [39]. At day 10, the relative abundance of Thermobifida showed a trend of A2 > A1 > CK, indicating that the introduction of phosphate promoted the growth of Thermobifida. From day 10 to 30, the relative abundance of Weizmannia in all composts decreased from 11.5 to 16.9% to 0.5–2.2%, while the percentage of Tepidisphaera was increased and was highest in A1, with 10.0–12.4%. It was reported that Weizmannia and Tepidisphaera could degrade biological polymers, while these two bacteria have opposite trends of change, indicating that the dominant bacteria for degrading biological polymers were different at different stages [40]. Planctomycetota could withstand high temperatures, which is beneficial for the degradation of lignin [41,42]. As a result, the enrichment of Planctomycetota in A1 contributes to a more pronounced reduction in TOC. It was reported that Planctomycetota as key genera influencing nitrogen transformation in cattle manure–corn straw compost, and Planctomycetota could promote the conversion of NH4+-N to ammonia gas, resulting in its evaporation loss [43,44]. Microbial diversity in compost typically undergoes a decrease followed by an increase due to temperature fluctuations affecting bacterial activity and resilience [45].
Figure 4.
Changes in bacterial community composition at the phylum level (a) and genus level (b), alpha diversity index (c) during composting of different treatments, and significantly different genera among treatments at day 10 (d) and day 20 (e) of composting. CK, control; A1, composting with the addition of Ca(H2PO4)2·H2O; A2, composting with the addition of K2HPO4.
The Chao1 index represents the species richness, while Shannon represents the species diversity. The Chao1 index of CK and A2 shows an increasing trend, whereas that of A1 first decreases and then increases (Figure 4c), suggesting that the addition of Ca(H2PO4)2·H2O reduces bacterial abundance in the early stage but does not inhibit bacterial growth in the later stage. The Shannon index of CK and A1 exhibited a decreasing and then increasing trend, while that of A2 steadily increased (Figure 4c), suggesting that the addition of K2HPO4 facilitates an increase in bacterial diversity, which was similar to Lei et al. [46]. Considering the important role of thermophilic and maturity stages on organics conversion, the genera with significantly different relative abundances were further analyzed among these groups. There was a higher proportion of Thermobacillus, Thermopolyspora, Tepidisphaera, and Thermomonospora in A1 than that in CK during the thermophilic phase (p < 0.05), whereas A2 had a significantly higher relative abundance of Weizmannia, Ureibacillus than other treatments in the thermophilic stage (p < 0.05). Compared to CK and A1, Pseudoxanthomonas, Compostibacillus, and Ureibacillus were notably enriched (p < 0.05) in A2 during the maturity stage.
3.4. Effects of Phosphate Addition on Microbial Network and Key Taxa
Genus-level microbial co-occurrence network analysis was conducted to highlight the significant differences in network complexity among microbial communities in CK and phosphate-added composts (A1 and A2) (Figure 5a–c). The CK network contained only 183 nodes and 518 edges, which is considerably lower than A1 (260 nodes and 841 edges) and A2 (250 nodes and 561 edges), indicating its lower network complexity. The A1 network exhibited higher complexity, as reflected by its higher average degree (avgK) and average clustering coefficient (avgCC). There were more links of negative correlation in A1 (54%) and A2 (42%) than CK (29%). Furthermore, the modularity of A1 (0.62) and A2 (0.81) was higher than that of CK (0.56).
Figure 5.
Co-occurrence network at bacterial genus level in CK (a), A1 (b), A2 (c), colored by phylum. The red and blue links represent positive and negative correlations between two genera, respectively. Define modules with more than 10 nodes as major modules. CK, control; A1, composting with the addition of Ca(H2PO4)2·H2O; A2, composting with the addition of K2HPO4. (d) Zi-Pi plot showed the distribution of genera based on their topological roles. Zi denotes the intra-modular connectivity of node and Pi denotes the inter-modular connectivity of node. When Zi > 2.5, Pi < 0.62, this node is modular hubs; when Zi < 2.5, Pi > 0.62, this node is connectors; when Zi > 2.5, Pi > 0.62, this node is network hubs, and all of these nodes are recognizable as key species. When Zi < 2.5, Pi < 0.62, this node is peripherals, which can be regarded as unimportant nodes. (e) Perform Pearson correlation analysis between the top 10 bacterial phyla with relative abundance and TOC, TVS, lipid, and crude proteins (* p < 0.05; ** p < 0.01; *** p < 0.001).
The network topology based on Zi/Pi analysis showed that the vast majority of nodes (98.5%) were peripherals, and 10 nodes (1.5%) were keystone genera (Figure 5d). Surprisingly, the relative abundance of these genera was only 0.10% to 0.63%. In CK and A1 groups, most of the key nodes (bacterial taxa) belonged to Bacillota and Pseudomonadota, while in A2, key genera primarily belonged to Actinomycetota. This distribution of key nodes across different treatments indirectly reflects the varying network complexities [47]. All key nodes in CK acted as inter-module connectors, whereas highly intra-module-connected genera (i.e., module hubs) were only detected in A1 and A2 networks, including Lentilactobacillus, Paraburkholderia, Catelliglobosispora, and Pseudarthrobacter. The presence of these module hubs further enhances the complexity of A1 and A2 networks. At the end of composting, the four bacterial genera treated with soluble phosphate were 0.16–2.74% higher than those treated with CK. Previous research has demonstrated that phosphate additives, particularly acidic ones, could enhance the interactions within the microbial community of pig manure composting [48], and similar findings were observed in this study. Zi/Pi analysis identified certain genera as module hubs or connectors. Although these genera have low abundance, they play a crucial role in the bacterial ecological network. These key genera may influence the structure and function of the entire microbial community through interactions with other species, thereby significantly impacting the composting process [49]. Among these, the presence of Lactococcus, Paraburkholderia, Catellibacterium, and Pseudonocardioides as module hubs further increases the complexity of the A1 and A2 networks, enabling a more comprehensive decomposition of various components in organic matter. Therefore, optimizing the efficiency of organic matter degradation in the composting process by regulating the complexity of microbial networks warrants further investigation.
Pearson correlation analysis was conducted between the levels of the top 10 bacterial phyla with relative abundance and TOC, TVS, lipid, and crude protein (Figure 5e). The results showed that Bacillota was significantly positively correlated with TOC, TVS, and lipid (p < 0.05); at the end of composting, the relative abundance of Bacillota in A1 (25.81%) was 10.43 and 13.99 percentage points lower than that in CK (36.24%) and A2 (39.80%), respectively, indicating that A1 could reduce Bacillota and promote the degradation of TOC, TVS, and lipid. There was a significant negative correlation (p < 0.05) between Actinomycota and Thermomicrobiota with lipid and TVS. At the end of composting, Actinomycota and Thermomicrobiota in A1 and A2 were lower than those in CK by 4 and 0.2 percentage points, indicating that A1 and A2 increase Actinomycota and Thermomicrobiota, which was beneficial for the degradation of lipid and TVS.
The relationships between compost maturity, organic fractions, and microorganisms were further investigated using the Mantel test. As depicted in Figure 6a, lipid had a significant positive correlation (p < 0.05) with TOC, while a negative correlation existed with pH and GI (p < 0.01). Crude protein showed a highly significant positive correlation with TN (p < 0.01). Microbial community composition was significantly associated with TOC, TN (p < 0.05) and GI, lipid (p < 0.01), especially in pH (p < 0.01), indirectly suggesting that solve phosphate additives may alter microbial composition and affect the degradation of organic matter, which is beneficial for the maturation of compost [50]. The microbial diversity had a significant correlation with GI (p < 0.05). Altogether, the composition of microbial community significantly affected the decomposition and utilization of organic matter (especially lipid) and the maturity of FW composting.
Figure 6.
(a) Mantel tests for detecting the key bacterial community related to physicochemical properties, maturity indicators, and organic matter fractions in food waste composting. Random forest analysis to predict the contribution of key bacterial genera and microbial diversity to the conversion of (b) total organic carbon (TOC), (c) total nitrogen (TN), (d) lipid, and (e) crude protein. (* p < 0.05; ** p < 0.01; *** p < 0.001).
To elaborate the dominant bacterial genera and diversity indices associated with the conversion of organic matter (TOC, TN, lipid and crude protein) during composting, random forest analysis was conducted (Figure 6b–e). It was demonstrated that Tepidisphaera, Thermobifida, and Lactiplantibacillus contributed considerably to the TOC and lipid degradation. From the beginning to the end of composting, Tepidisphaera and Thermobifida in Ca(H2PO4)2·H2O treatment increased by 14.56% and 28.96%, respectively, while those in A2 treatment increased by 0.71% and 34.61%, respectively. Lactiplantibacillus in Ca(H2PO4)2·H2O and K2HPO4 treatments decreased by 15.78% and 15.81%, respectively. Differently, Compostibacillus had the greatest contribution to the conversion of crude protein, followed by Weizmannia, Ureibacillus. Ureibacillus, known for its ability to stimulate the biodegradation of fats and oils, was significantly enriched in A2 during days 10 to 20. From the beginning to the end of composting, A1’s Compostibacillus, Weizmannia, and Ureibacillus increased by 1.28%, 1.39%, and 2.25%, respectively, while A2 increased by 2.19%, 2.95%, and 4.10%, respectively. This enrichment likely contributes to the superior lipid removal efficiency observed in composting with K2HPO4 addition [51]. Both Chao1 and Shannon indices significantly affected TN, and Chao1 had a significant effect on the turnover of lipids and crude proteins.
In summary, this study has made some meaningful discoveries regarding how soluble phosphates with different pH levels alter the transformation of organic matter components in FW composting. However, several limitations of this study need to be addressed in future research. Firstly, the study conducted composting experiments only using food waste, which is relatively limited in terms of raw material diversity, necessitating further experiments with a variety of organic waste materials to validate the broader applicability of the findings. Secondly, although this study has identified key microbial groups associated with organic matter transformation, their specific functions and interaction mechanisms are not fully understood. For example, while Thermobacillus, Thermopolyspora, and Thermomonospora are thought to be important in nitrogen transformation, their exact roles and interactions with other microorganisms are unclear. In the future, multi-omics technologies such as metagenomics and metatranscriptomics should be employed to clarify the roles and interactions of these microorganisms [52], providing a theoretical basis for the efficient regulation and promotion of organic matter transformation during the composting process. The functions of the above dominant microorganisms in composting had been extensively studied, but their roles in soil were still unknown. It may be difficult for microorganisms in compost to survive in the soil. In the future, we can conduct similar research.
4. Conclusions
Ca(H2PO4)2·or H2O K2HPO4 addition had no significant effect on composting temperature but enhanced compost maturation despite inhibiting crude protein degradation. Ca(H2PO4)2·H2O addition improved TOC and TVS degradation while reducing pH, promoting lipid degradation and TN preservation. Microbial co-occurrence networks showed that phosphate increased community complexity and stability, enriching core taxa (Lentilactobacillus, Paraburkholderia, Catelliglobosispora, and Pseudarthrobacter). Mantel tests linked microbial diversity to lipid decomposition and maturation. Random forest analysis revealed that Ca(H2PO4)2·or H2O K2HPO4 additives boosted organic matter and lipid degradation by stimulating Tepidisphaera and Thermobifida while suppressing Lactiplantibacillus. Additionally, soluble phosphate enhanced crude protein degradation via Compostibacillus, Weizmannia, and Ureibacillus enrichment. Compared to (K2HPO4), Ca(H2PO4)2·H2O achieved the highest maturity and nitrogen retention, proving optimal for food waste composting. Therefore, when composting kitchen waste, it is recommended to add (Ca(H2PO4)2·H2O) to promote composting maturity.
Author Contributions
Writing—original draft, A.Z.; Conceptualization, Y.C.; Methodology, M.X.; Data curation, B.L.; Conceptualization, Z.Z.; Investigation, H.F.; Writing—review and editing, Y.W.; Writing—original draft, Funding acquisition, Y.Z. All authors have read and agreed to the published version of the manuscript.
Funding
This research was funded by Hubei Provincial Natural Science Foundation (2024AFB389), Youth Science Fund of Hubei Academy of Agricultural Sciences (2024NKYJJ11), Open Project of Key Laboratory of Ministry of Agriculture and Rural Affairs (KLTMCUAR2024–03).
Data Availability Statement
The original contributions presented in this study are included in the article. Further inquiries can be directed to the corresponding author.
Acknowledgments
Origin (Version 2021), IBM SPSS (Version 22.0, USA), STAMP, Cytoscape 3.4.0, rfPermute package in R (version 4.1.2) was used in this article.
Conflicts of Interest
The authors declare that they have no known competing financial interests or personal relationships that could have appeared to influence the work reported in this paper.
Abbreviations
The following abbreviations are used in this manuscript:
| EC | Electrical conductivity |
| TOC | Total organic carbon |
| TN | Total nitrogen |
| GI | Germination index |
| TVS | Total volatile solids |
| TP | Total phosphorus |
| AP | Available phosphorus |
References
- Niu, Z.; Ng, S.J.; Li, B.; Han, J.; Wu, X.; Huang, Y. Food waste and its embedded resources loss: A provincial level analysis of China. Sci. Total Environ. 2022, 823, 153665. [Google Scholar] [CrossRef] [PubMed]
- Shi, M.Z.; Zhao, Y.; Zhang, A.; Zhao, M.Y.; Zhai, W.H.; Wei, Z.M.; Song, Y.Y.; Tang, X.F.; He, P.P. Factoring distinct materials and nitrogen-related microbes into assessments of nitrogen pollution risks during composting. Bioresour. Technol. 2021, 329, 124896. [Google Scholar] [CrossRef] [PubMed]
- Wang, L.; Zhao, L.; Zhang, Y.; Li, D.; Chen, L.; Wei, Z.; Chen, X.; Pan, C.; Song, Y. The active role of metabolic regulators in nitrogen loss reduction and organic nitrogen transformation during different materials composting. J. Clean. Prod. 2022, 345, 131134. [Google Scholar] [CrossRef]
- Peng, X.Y.; Wang, S.P.; Chu, X.L.; Sun, Z.Y.; Xia, Z.Y.; Xie, C.Y.; Gou, M.; Tang, Y.Q. Valorizing kitchen waste to produce value-added fertilizer by thermophilic semi-continuous composting followed by static stacking: Performance and bacterial community succession analysis. Bioresour. Technol. 2023, 373, 128732. [Google Scholar] [CrossRef]
- Yang, F.; Li, G.; Shi, H.; Wang, Y. Effects of phosphogypsum and superphosphate on compost maturity and gaseous emissions during kitchen waste composting. Waste Manag. 2015, 36, 70–76. [Google Scholar] [CrossRef]
- Liang, J.; Shen, Y.; Shou, Z.; Yuan, H.; Dai, X.; Zhu, N. Nitrogen loss reduction by adding KH2PO4-K2HPO4 buffer solution during composting of sewage sludge. Bioresour. Technol. 2018, 264, 116–122. [Google Scholar] [CrossRef]
- Shan, G.; Li, W.; Gao, Y.; Tan, W.; Xi, B. Additives for reducing nitrogen loss during composting: A review. J. Clean. Prod. 2021, 307, 127308. [Google Scholar] [CrossRef]
- Shelly, P.; Neemisha; Sharma, S. Modification in the Composting Environment through Additives. Commun. Soil Sci. Plant Anal. 2022, 53, 2141–2155. [Google Scholar] [CrossRef]
- Li, G.; Chen, W.; Xu, S.; Xiong, S.; Zhao, J.; Liu, D.; Ding, G.; Li, J.; Wei, Y. Role of fungal communities and their interaction with bacterial communities on carbon and nitrogen component transformation in composting with different phosphate additives. Environ. Sci. Pollut. Res. 2023, 30, 44112–44120. [Google Scholar] [CrossRef]
- Su, J.; Zhan, Y.; Chang, Y.; Chang, S.; Luo, Y.; Chen, P.; Tao, X.; Chen, Y.; Yang, L.; Xu, T.; et al. Phosphate additives promote humic acid carbon and nitrogen skeleton formation by regulating precursors and composting bacterial communities. Bioresour. Technol. 2024, 399, 130617. [Google Scholar] [CrossRef]
- Shou, Z.; Zhu, N.; Yuan, H.; Dai, X.; Shen, Y. Buffering phosphate mitigates ammonia emission in sewage sludge composting: Enhanced organics removal coupled with microbial ammonium assimilation. J. Clean. Prod. 2019, 227, 189–198. [Google Scholar] [CrossRef]
- Li, F.; Qian, K.; Wu, J.; Wan, S.X.; Jiang, G.Y.; Zhu, H.B. Influence of applying calcium superphosphate on swine manure composting and phosphorus transformation. J. Plant Nutr. Fertil. 2017, 23, 1037–1044. [Google Scholar]
- Bouhia, Y.; Hafidi, M.; Ouhdouch, Y.; Soulaimani, A.; Zeroual, Y.; Lyamlouli, K. Microbial intervention improves pollutant removal and semi-liquid organo-mineral fertilizer production from olive mill wastewater sludge and rock phosphate. J. Environ. Manag. 2024, 354, 120317. [Google Scholar] [CrossRef] [PubMed]
- Chen, X.; Sheng, Y.; Wang, G.; Zhou, P.; Liao, F.; Mao, H.; Zhang, H.; Qiao, Z.; Wei, Y. Spatiotemporal successions of N, S, C, Fe, and As cycling genes in groundwater of a wetland ecosystem: Enhanced heterogeneity in wet season. Water Res. 2024, 251, 121105. [Google Scholar] [CrossRef]
- Liu, Y.; Ma, R.; Tang, R.; Kong, Y.; Wang, J.; Li, G.; Yuan, J. Effects of phosphate-containing additives and zeolite on maturity and heavy metal passivation during pig manure composting. Sci. Total Environ. 2022, 836, 155727. [Google Scholar] [CrossRef]
- Jiang, X.Y.; Wang, X.D.; Zhou, J.M.; Zheng, J.B. Effects of initial pH values on maturity and nitrogen loss during co-composting of pig manure and edible fungus residue. Acta Agric. Zhejiangensis 2016, 28, 1595. [Google Scholar]
- Geng, X.Y.; Yang, H.Y.; Gao, W.F.; Yue, J.Y.; Mu, D.C.; Wei, Z.M. Greenhouse gas emission characteristics during kitchen waste composting with biochar and zeolite addition. Bioresour. Technol. 2024, 399, 130575. [Google Scholar] [CrossRef]
- Ebrahimi, M.; Gholipour, S.; Mostafaii, G.; Yousefian, F. Biochar-amended food waste compost: A review of properties. Results Eng. 2024, 24, 103118. [Google Scholar] [CrossRef]
- Luo, Y.; Shen, J.Y.; Wang, X.X.; Xiao, H.P.; Yaser, A.Z.; Fu, J. Recent advances in research on microbial community in the composting process. Biomass Convers. Biorefinery 2024, 14, 23319–23333. [Google Scholar] [CrossRef]
- Zhan, Y.B.; Zhang, Z.Y.; Ma, T.T.; Zhang, X.J.; Wang, R.H.; Liu, Y.D.; Sun, B.R.; Xu, T.; Ding, G.C.; Wei, Y.Q.; et al. Phosphorus excess changes rock phosphate solubilization level and bacterial community mediating phosphorus fractions mobilization during composting. Bioresour. Technol. 2021, 337, 125433. [Google Scholar]
- Long, X.E.; Yao, H.Y.; Huang, Y.; Wei, W.X.; Zhu, Y.G. Phosphate levels influence the utilisation of rice rhizodeposition carbon and the phosphate-solubilising microbial community in a paddy soil. Soil Biol. Biochem. 2018, 118, 103–114. [Google Scholar] [CrossRef]
- Wu, J.; Chen, W.J.; Zhao, Z.C.; Zhang, K.; Zhan, Y.B.; Wu, J.; Ding, G.C.; Wei, Y.Q.; Li, J. Give priority to abiotic factor of phosphate additives for pig manure composting to reduce heavy metal risk rather than bacterial contribution. Bioresour. Technol. 2021, 341, 125894. [Google Scholar] [CrossRef] [PubMed]
- Li, S.Y.; Li, J.J.; Shi, L.H.; Li, Y.Y.; Wang, Y.Y. Role of phosphorous additives on nitrogen conservation and maturity during pig manure composting. Environ. Sci. Pollut. Res. 2021, 28, 17981–17991. [Google Scholar] [CrossRef] [PubMed]
- Liu, Y.; Wang, H.; Zhang, H.; Tao, Y.; Chen, R.; Hang, S.; Ding, X.; Cheng, M.; Ding, G.; Wei, Y.; et al. Synergistic effects of chemical additives and mature compost on reducing H2S emission during kitchen waste composting. J. Environ. Sci. 2024, 139, 84–92. [Google Scholar] [CrossRef]
- Liu, Y.; Zhang, K.; Zhang, H.; Zhou, K.; Chang, Y.; Zhan, Y.; Pan, C.; Shi, X.; Zuo, H.; Li, J.; et al. Humic acid and phosphorus fractions transformation regulated by carbon-based materials in composting steered its potential for phosphorus mobilization in soil. J. Environ. Manag. 2023, 325, 116553. [Google Scholar] [CrossRef]
- NY/T 525-2021; Organic Fertilizer. China Agriculture Press: Beijing, China, 2021.
- Wei, Y.; Zhao, Y.; Shi, M.; Cao, Z.; Lu, Q.; Yang, T.; Fan, Y.; Wei, Z. Effect of organic acids production and bacterial community on the possible mechanism of phosphorus solubilization during composting with enriched phosphate-solubilizing bacteria inoculation. Bioresour. Technol. 2018, 247, 190–199. [Google Scholar] [CrossRef]
- Wei, Y.; Wu, D.; Wei, D.; Zhao, Y.; Wu, J.; Xie, X.; Zhang, R.; Wei, Z. Improved lignocellulose-degrading performance during straw composting from diverse sources with actinomycetes inoculation by regulating the key enzyme activities. Bioresour. Technol. 2019, 271, 66–74. [Google Scholar] [CrossRef]
- Wang, Y.; Gong, J.; Li, J.; Xin, Y.; Hao, Z.; Chen, C.; Li, H.; Wang, B.; Ding, M.; Li, W.; et al. Insights into bacterial diversity in compost: Core microbiome and prevalence of potential pathogenic bacteria. Sci. Total Environ. 2020, 718, 137304. [Google Scholar] [CrossRef]
- Zhang, S.; Zhou, Z.; Li, Y.; Meng, F. Deciphering the core fouling-causing microbiota in a membrane bioreactor: Low abundance but important roles. Chemosphere 2017, 195, 108–118. [Google Scholar] [CrossRef]
- Xu, M.; Wei, Y.; Chen, F.; Zhou, B.; Ma, S.; Zhan, Y. Neutral initial pH enhances the formation of humic acid by inhibiting the growth of Lactobacillus in food waste composting. Environ. Technol. Innov. 2025, 39, 104271. [Google Scholar] [CrossRef]
- Lei, L.; Gu, J.; Wang, X.; Song, Z.; Yu, J.; Guo, H.; Xie, J.; Wang, J.; Sun, W. Effects and microbial mechanisms of phosphogypsum and medical stone on organic matter degradation and methane emissions during swine manure composting. J. Environ. Manag. 2022, 315, 115139. [Google Scholar] [CrossRef]
- Ma, J.; Mu, L.; Zhang, Z.; Wang, Z.; Kong, W.; Feng, S.; Li, A.; Shen, B.; Zhang, L. Influence of thermal assistance on the biodegradation of organics during food waste bio-drying: Microbial stimulation and energy assessment. Chemosphere 2021, 272, 129875. [Google Scholar] [CrossRef] [PubMed]
- Awasthi, M.K.; Wang, Q.; Chen, H.; Wang, M.; Awasthi, S.K.; Ren, X.; Cai, H.; Li, R.; Zhang, Z. In-vessel co-composting of biosolid: Focusing on mitigation of greenhouse gases emissions and nutrients conservation. Renew. Energy 2018, 129, 814–823. [Google Scholar] [CrossRef]
- Bouhia, Y.; Lyamlouli, K.; Fels, L.E.; Youssef, Z.; Ouhdouch, Y.; Hafidi, M. Effect of Microbial Inoculation on Lipid and Phenols Removal During the Co-composting of Olive Mill Solid Sludge with Green Waste in Bioreactor. Waste Biomass Valorization 2021, 12, 1417–1429. [Google Scholar] [CrossRef]
- Li, H.; Zhang, T.; Tsang, D.C.W.; Li, G. Effects of external additives: Biochar, bentonite, phosphate, on co-composting for swine manure and corn straw. Chemosphere 2020, 248, 125927. [Google Scholar] [CrossRef]
- Wu, J.; Zhang, A.; Li, G.; Wei, Y.; He, S.; Lin, Z.; Shen, X.; Wang, Q. Effect of different components of single superphosphate on organic matter degradation and maturity during pig manure composting. Sci. Total Environ. 2019, 646, 587–594. [Google Scholar] [CrossRef]
- Zhao, Y.; Lou, Y.; Qin, W.; Cai, J.; Zhang, P.; Hu, B. Interval aeration improves degradation and humification by enhancing microbial interactions in the composting process. Bioresour. Technol. 2022, 358, 127296. [Google Scholar] [CrossRef]
- Wang, Q.; Li, N.; Jiang, S.; Li, G.; Yuan, J.; Li, Y.; Chang, R.; Gong, X. Composting of post-consumption food waste enhanced by bioaugmentation with microbial consortium. Sci. Total Environ. 2024, 907, 168107. [Google Scholar] [CrossRef]
- Jiang, B.; Zeng, Q.; Liu, J.; Hou, Y.; Xu, J.; Li, H.; Shi, S.; Ma, F. Enhanced treatment performance of phenol wastewater and membrane antifouling by biochar-assisted EMBR. Bioresour. Technol. 2020, 306, 123147. [Google Scholar] [CrossRef]
- Yan, Y.; Wang, M.; Jin, B.; Yang, J.; Li, S. Performance evaluation and microbial community analysis of the biofilter for removing grease and volatile organic compounds in the kitchen exhaust fume. Bioresour. Technol. 2021, 319, 124132. [Google Scholar] [CrossRef]
- Kallscheuer, N.; Jogler, C. The bacterial phylum Planctomycetes as novel source for bioactive small molecules. Biotechnol. Adv. 2021, 53, 107818. [Google Scholar] [CrossRef] [PubMed]
- Bello, A.; Han, Y.; Zhu, H.; Deng, L.; Yang, W.; Meng, Q.; Sun, Y.; Egbeagu, U.U.; Sheng, S.; Wu, X.; et al. Microbial community composition, co-occurrence network pattern and nitrogen transformation genera response to biochar addition in cattle manure-maize straw composting. Sci. Total Environ. 2020, 721, 137759. [Google Scholar] [CrossRef] [PubMed]
- Kong, Y.; Ma, R.; Li, G.; Wang, G.; Liu, Y.; Yuan, J. Impact of biochar, calcium magnesium phosphate fertilizer and spent mushroom substrate on humification and heavy metal passivation during composting. Sci. Total Environ. 2022, 824, 153755. [Google Scholar] [CrossRef] [PubMed]
- Estrella-González, M.J.; Suárez-Estrella, F.; Jurado, M.M.; López, M.J.; López-González, J.A.; Siles-Castellano, A.B.; Muñoz-Mérida, A.; Moreno, J. Uncovering new indicators to predict stability, maturity and biodiversity of compost on an industrial scale. Bioresour. Technol. 2020, 313, 123557. [Google Scholar] [CrossRef]
- Lei, L.; Gu, J.; Wang, X.; Song, Z.; Wang, J.; Yu, J.; Hu, T.; Dai, X.; Xie, J.; Zhao, W. Microbial succession and molecular ecological networks response to the addition of superphosphate and phosphogypsum during swine manure composting. J. Environ. Manag. 2021, 279, 111560. [Google Scholar] [CrossRef]
- Ling, N.; Wang, T.; Kuzyakov, Y. Rhizosphere bacteriome structure and functions. Nat. Commun. 2022, 13, 836. [Google Scholar] [CrossRef]
- Li, S.; Gu, X.; Li, H.; Li, M.; Liu, Z.; Xu, Z.; Li, J.; Luo, Y.; Wang, M.; Wan, X. Effects of phosphorus-containing additives on carbon transformation during pig manure composting. Environ. Technol. Innov. 2023, 32, 103290. [Google Scholar]
- Zhang, J.; Wu, Z.; Huang, Y.; Zhan, X.; Zhang, Y.; Cai, C. Industrial-scale composting of swine manure with a novel additive-yellow phosphorus slag: Variation in maturity indicators, compost quality and phosphorus speciation. Bioresour. Technol. 2023, 384, 129356. [Google Scholar] [CrossRef]
- Qiu, W.; Kang, J.; Ding, H.; Sun, R.; Yang, Z.; Ge, J. Aerobic composting of chicken manure with amoxicillin: Alpha diversity is closely related to lipid metabolism, and two-component systems mediating their relationship. Bioresour. Technol. 2022, 360, 127543. [Google Scholar] [CrossRef]
- Zhong, X.Z.; Li, X.X.; Zeng, Y.; Wang, S.P.; Sun, Z.Y.; Tang, Y.Q. Dynamic change of bacterial community during dairy manure composting process revealed by high-throughput sequencing and advanced bioinformatics tools. Bioresour. Technol. 2020, 306, 123091. [Google Scholar] [CrossRef]
- Masuda, Y.; Mise, K.; Xu, Z.; Zhang, Z.; Shiratori, Y.; Senoo, K.; Itoh, H. Global soil metagenomics reveals distribution and predominance of Deltaproteobacteria in nitrogen-fixing microbiome. Microbiome 2024, 12, 1. [Google Scholar] [CrossRef]
Disclaimer/Publisher’s Note: The statements, opinions and data contained in all publications are solely those of the individual author(s) and contributor(s) and not of MDPI and/or the editor(s). MDPI and/or the editor(s) disclaim responsibility for any injury to people or property resulting from any ideas, methods, instructions or products referred to in the content. |
© 2025 by the authors. Licensee MDPI, Basel, Switzerland. This article is an open access article distributed under the terms and conditions of the Creative Commons Attribution (CC BY) license (https://creativecommons.org/licenses/by/4.0/).





