Sign in to use this feature.

Years

Between: -

Subjects

remove_circle_outline
remove_circle_outline
remove_circle_outline
remove_circle_outline
remove_circle_outline
remove_circle_outline
remove_circle_outline
remove_circle_outline
remove_circle_outline

Journals

remove_circle_outline
remove_circle_outline
remove_circle_outline
remove_circle_outline
remove_circle_outline
remove_circle_outline
remove_circle_outline
remove_circle_outline
remove_circle_outline
remove_circle_outline
remove_circle_outline
remove_circle_outline
remove_circle_outline
remove_circle_outline
remove_circle_outline
remove_circle_outline
remove_circle_outline

Article Types

Countries / Regions

remove_circle_outline
remove_circle_outline
remove_circle_outline
remove_circle_outline
remove_circle_outline

Search Results (1,286)

Search Parameters:
Keywords = TWINS framework

Order results
Result details
Results per page
Select all
Export citation of selected articles as:
29 pages, 1499 KB  
Article
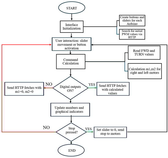
An Interoperable User-Centred Digital Twin Framework for Sustainable Energy System Management
by Aleeza Adeel, Mark Apperley and Timothy Gordon Walmsley
Energies 2026, 19(2), 333; https://doi.org/10.3390/en19020333 - 9 Jan 2026
Abstract
This paper presents an Interoperable User-Centred Digital Twin (I-UCDT) framework for sustainable energy system management, addressing the growing complexity of energy generation, storage, demand, and grid interaction across industrial and community-scale systems. The proposed framework provides a unified environment for the visual representation [...] Read more.
This paper presents an Interoperable User-Centred Digital Twin (I-UCDT) framework for sustainable energy system management, addressing the growing complexity of energy generation, storage, demand, and grid interaction across industrial and community-scale systems. The proposed framework provides a unified environment for the visual representation and management of interconnected energy components, supporting informed decision-making among diverse stakeholder groups. The I-UCDT framework adopts a modular plug-and-play architecture based on the Functional Mock-up Interface (FMI) standard, enabling scalable and interoperable integration of heterogeneous energy models from platforms such as Modelica, MATLAB/Simulink, and EnergyPlus. A standardised data layer processes and structures raw model inputs, while an interactive visualisation layer translates complex energy flows into intuitive, user-accessible insights. By applying human–computer interaction principles, the framework reduces cognitive load and enables users with varying technical backgrounds to explore supply–demand balancing, decarbonisation pathways, and optimisation strategies. It supports the full lifecycle of energy system design, planning, and operation, offering flexibility for both industrial and community-scale applications. A case study demonstrates the framework’s potential to enhance transparency, usability, and energy efficiency. Overall, this work advances digital twin research for energy systems by combining technical interoperability with explicitly formalised user-centred design characteristics (C1–C10) to promote flexible and sustainable energy system management. Full article
Show Figures

Figure 1

29 pages, 1793 KB  
Review
Digital Twins for Cows and Chickens: From Hype Cycles to Hard Evidence in Precision Livestock Farming
by Suresh Neethirajan
Agriculture 2026, 16(2), 166; https://doi.org/10.3390/agriculture16020166 - 9 Jan 2026
Abstract
Digital twin technology is widely promoted as a transformative step for precision livestock farming, yet no fully realized, engineering-grade digital twins are deployed in commercial dairy or poultry systems today. This work establishes the current state of knowledge on dairy and poultry digital [...] Read more.
Digital twin technology is widely promoted as a transformative step for precision livestock farming, yet no fully realized, engineering-grade digital twins are deployed in commercial dairy or poultry systems today. This work establishes the current state of knowledge on dairy and poultry digital twins by synthesizing evidence through systematic database searches, thematic evidence mapping and critical analysis of validation gaps, carbon accounting and adoption barriers. Existing platforms are better described as near-digital-twin systems with partial sensing and modelling, digital-twin-inspired prototypes, simulation frameworks or decision-support tools that are often labelled as twins despite lacking continuous synchronization and closed-loop control. This distinction matters because the empirical foundation supporting many claims remains limited. Three critical gaps emerge: life-cycle carbon impacts of digital infrastructures are rarely quantified even as sustainability benefits are frequently asserted; field-validated improvements in feed efficiency, particularly in poultry feed conversion ratios, are scarce and inconsistent; and systematic reporting of failure rates, downtime and technology abandonment is almost absent, leaving uncertainties about long-term reliability. Adoption barriers persist across technical, economic and social dimensions, including rural connectivity limitations, sensor durability challenges, capital and operating costs, and farmer concerns regarding data rights, transparency and trust. Progress for cows and chickens will require rigorous validation in commercial environments, integration of mechanistic and statistical modelling, open and modular architectures and governance structures that support biological, economic and environmental accountability whilst ensuring that system intelligence is worth its material and energy cost. Full article
(This article belongs to the Section Farm Animal Production)
Show Figures

Graphical abstract

19 pages, 2083 KB  
Article
Digital Twin Modeling for Landslide Risk Scenarios in Mountainous Regions
by Lai Li, Bohui Tang, Fangliang Cai, Lei Wei, Xinming Zhu and Dong Fan
Sensors 2026, 26(2), 421; https://doi.org/10.3390/s26020421 - 8 Jan 2026
Abstract
Background: Rainfall-induced landslides are a widespread and destructive geological hazard that resist precise prediction. They pose serious threats to human lives and property, ecological stability, and socioeconomic development. Methods: To address the challenges in mitigating rainfall-induced landslides in high-altitude mountainous regions, [...] Read more.
Background: Rainfall-induced landslides are a widespread and destructive geological hazard that resist precise prediction. They pose serious threats to human lives and property, ecological stability, and socioeconomic development. Methods: To address the challenges in mitigating rainfall-induced landslides in high-altitude mountainous regions, this study proposes a digital twin framework that couples multiple physical fields and is based on the spherical discrete element method. Results: Two-dimensional simulations identify a trapezoidal stress distribution with inward-increasing stress. The stress increases uniformly from 0 kPa at the surface to 210 kPa in the interior. The crest stress remains constant at 1.8 kPa under gravity, whereas the toe stress rises from 6.5 to 14.8 kPa with the slope gradient. While the stress pattern persists post-failure, specific magnitudes alter significantly. This study pioneers a three-dimensional close-packed spherical discrete element method, achieving enhanced computational efficiency and stability through streamlined contact mechanics. Conclusions: The proposed framework utilizes point-contact mechanics to simplify friction modeling, enhancing computational efficiency and numerical stability. By integrating stress, rainfall, and seepage fields, we establish a coupled hydro-mechanical model that enables real-time digital twin mapping of landslide evolution through dynamic parameter adjustments. Full article
(This article belongs to the Section Environmental Sensing)
Show Figures

Figure 1

20 pages, 3259 KB  
Article
Green Transportation Planning for Smart Cities: Digital Twins and Real-Time Traffic Optimization in Urban Mobility Networks
by Marek Lis and Maksymilian Mądziel
Appl. Sci. 2026, 16(2), 678; https://doi.org/10.3390/app16020678 - 8 Jan 2026
Abstract
This paper proposes a comprehensive framework for integrating Digital Twins (DT) with real-time traffic optimization systems to enhance urban mobility management in Smart Cities. Using the Pobitno Roundabout in Rzeszów as a case study, we established a calibrated microsimulation model (validated via the [...] Read more.
This paper proposes a comprehensive framework for integrating Digital Twins (DT) with real-time traffic optimization systems to enhance urban mobility management in Smart Cities. Using the Pobitno Roundabout in Rzeszów as a case study, we established a calibrated microsimulation model (validated via the GEH statistic) that serves as the core of the proposed Digital Twin. The study goes beyond static scenario analysis by introducing an Adaptive Inflow Metering (AIM) logic designed to interact with IoT sensor data. While traditional geometrical upgrades (e.g., turbo-roundabouts) were analyzed, simulation results revealed that geometrical changes alone—without dynamic control—may fail under peak load conditions (resulting in LOS F). Consequently, the research demonstrates how the DT framework allows for the testing of “Software-in-the-Loop” (SiL) solutions where Python-based algorithms dynamically adjust inflow parameters to prevent gridlock. The findings confirm that combining physical infrastructure changes with digital, real-time optimization algorithms is essential for achieving sustainable “green transport” goals and reducing emissions in congested urban nodes. Full article
(This article belongs to the Special Issue Green Transportation and Pollution Control)
Show Figures

Figure 1

16 pages, 4550 KB  
Article
A Framework for a Digital Twin of Inspection Robots
by Cristian Pelagalli, Pierluigi Rea, Roberto Di Bona, Erika Ottaviano, Marek Kciuk, Zygmunt Kowalik and Joanna Bijak
Appl. Sci. 2026, 16(2), 650; https://doi.org/10.3390/app16020650 - 8 Jan 2026
Abstract
The study addresses the design and implementation of a modular, scalable platform for specialized inspection tasks, highlighting its suitability for future research activities. The work presents a fully validated methodology that encompasses both the physical robot and its digital twin. Specifically, the objective [...] Read more.
The study addresses the design and implementation of a modular, scalable platform for specialized inspection tasks, highlighting its suitability for future research activities. The work presents a fully validated methodology that encompasses both the physical robot and its digital twin. Specifically, the objective of this work is to design and develop a sensor-equipped mobile robot designed for inspection and surveillance tasks. The study places particular emphasis on the robot’s actuation system, the design and implementation of its control architecture, and the creation of a PC-based control interface. Additionally, suitable sensors can be integrated to enable future capabilities in automatic obstacle detection and autonomous navigation. The paper presents a digital shadow/DT-enabling framework to support inspection and surveillance operations, grounded in the digital representation of the robot. Full article
Show Figures

Figure 1

32 pages, 3734 KB  
Article
A Hierarchical Framework Leveraging IIoT Networks, IoT Hub, and Device Twins for Intelligent Industrial Automation
by Cornelia Ionela Bădoi, Bilge Kartal Çetin, Kamil Çetin, Çağdaş Karataş, Mehmet Erdal Özbek and Savaş Şahin
Appl. Sci. 2026, 16(2), 645; https://doi.org/10.3390/app16020645 - 8 Jan 2026
Abstract
Industrial Internet of Things (IIoT) networks, Microsoft Azure Internet of Things (IoT) Hub, and device twins (DvT) are increasingly recognized as core enablers of adaptive, data-driven manufacturing. This paper proposes a hierarchical IIoT framework that integrates industrial IoT networking, DvT for asset-level virtualisation, [...] Read more.
Industrial Internet of Things (IIoT) networks, Microsoft Azure Internet of Things (IoT) Hub, and device twins (DvT) are increasingly recognized as core enablers of adaptive, data-driven manufacturing. This paper proposes a hierarchical IIoT framework that integrates industrial IoT networking, DvT for asset-level virtualisation, system-level digital twins (DT) for cell orchestration, and cloud-native services to support the digital transformation of brownfield, programmable logic controller (PLC)-centric modular automation (MA) environments. Traditional PLC/supervisory control and data acquisition (SCADA) paradigms struggle to meet interoperability, observability, and adaptability requirements at scale, motivating architectures in which DvT and IoT Hub underpin real-time orchestration, virtualisation, and predictive-maintenance workflows. Building on and extending a previously introduced conceptual model, the present work instantiates a multilayered, end-to-end design that combines a federated Message Queuing Telemetry Transport (MQTT) mesh on the on-premises side, a ZigBee-based backup mesh, and a secure bridge to Azure IoT Hub, together with a systematic DvT modelling and orchestration strategy. The methodology is supported by a structured analysis of relevant IIoT and DvT design choices and by a concrete implementation in a nine-cell MA laboratory featuring a robotic arm predictive-maintenance scenario. The resulting framework sustains closed-loop monitoring, anomaly detection, and control under realistic workloads, while providing explicit envelopes for telemetry volume, buffering depth, and latency budgets in edge-cloud integration. Overall, the proposed architecture offers a transferable blueprint for evolving PLC-centric automation toward more adaptive, secure, and scalable IIoT systems and establishes a foundation for future extensions toward full DvT ecosystems, tighter artificial intelligence/machine learning (AI/ML) integration, and fifth/sixth generation (5G/6G) and time-sensitive networking (TSN) support in industrial networks. Full article
(This article belongs to the Special Issue Novel Technologies of Smart Manufacturing)
Show Figures

Figure 1

21 pages, 2996 KB  
Article
Sustainable Energy Transitions in Smart Campuses: An AI-Driven Framework Integrating Microgrid Optimization, Disaster Resilience, and Educational Empowerment for Sustainable Development
by Zhanyi Li, Zhanhong Liu, Chengping Zhou, Qing Su and Guobo Xie
Sustainability 2026, 18(2), 627; https://doi.org/10.3390/su18020627 - 7 Jan 2026
Abstract
Amid global sustainability transitions, campus energy systems confront growing pressure to balance operational efficiency, resilience to extreme weather events, and sustainable development education. This study proposes an artificial intelligence-driven framework for smart campus microgrids that synergistically advances environmental sustainability and disaster resilience, while [...] Read more.
Amid global sustainability transitions, campus energy systems confront growing pressure to balance operational efficiency, resilience to extreme weather events, and sustainable development education. This study proposes an artificial intelligence-driven framework for smart campus microgrids that synergistically advances environmental sustainability and disaster resilience, while deepening students’ understanding of sustainable development. The framework integrates an enhanced multi-scale gated temporal attention network (MS-GTAN+) to realize end-to-end meteorological hazard-state recognition for adaptive dispatch mode selection. Compared with Transformer and Informer baselines, MS-GTAN+ reduces prediction RMSE by approximately 48.5% for wind speed and 46.0% for precipitation while maintaining a single-sample inference time of only 1.82 ms. For daily operations, a multi-intelligence co-optimization algorithm dynamically balances economic efficiency with carbon reduction objectives. During disaster scenarios, an improved PageRank algorithm incorporating functional necessity and temporal sensitivity enables precise identification of critical loads and adaptive power redistribution, achieving an average critical-load assurance rate of approximately 75%, nearly doubling the performance of the traditional topology-based method. Furthermore, the framework bridges the divide between theoretical knowledge and educational practice via an educational digital twin platform. Simulation results demonstrate that the framework substantially improves carbon footprint reduction, resilience to power disruptions, and student sustainability competency development. By unifying technical innovation with pedagogical advancement, this study offers a holistic model for educational institutions seeking to advance sustainability transitions while preparing the next generation of sustainability leaders. Full article
Show Figures

Figure 1

33 pages, 6311 KB  
Article
Digital Twin-Based Lifecycle Methodology for Ensuring Safety of NPP/SMR I&C Systems
by Vyacheslav Kharchenko, Vladyslav Shchehlov, Oleksandr Ivasiuk and Olga Morozova
Technologies 2026, 14(1), 46; https://doi.org/10.3390/technologies14010046 - 7 Jan 2026
Abstract
This paper presents a digital twin-based lifecycle framework aimed at improving the safety and security of instrumentation and control (I&C) systems for nuclear power plants and small modular reactors. The approach formalizes DT components, functions, and stakeholder interactions across the entire lifecycle, enabling [...] Read more.
This paper presents a digital twin-based lifecycle framework aimed at improving the safety and security of instrumentation and control (I&C) systems for nuclear power plants and small modular reactors. The approach formalizes DT components, functions, and stakeholder interactions across the entire lifecycle, enabling continuous V&V, accelerated commissioning, proactive fault detection, cyber-resilience, and faster and safer modification of I&C algorithms. The methodology is validated through case studies involving DT-supported V-model testing and Markov-based modeling of the intelligent diagnostic system of an NPP pump. The results show that the proposed DT-enabled lifecycle methodology increases test coverage, shortens verification time, and enhances proactive safety and security capabilities of I&C systems. The study outlines future research directions toward adaptive, explainable, and regulation-ready DTs for next-generation nuclear systems. Full article
(This article belongs to the Special Issue Digital Data Processing Technologies: Trends and Innovations)
Show Figures

Figure 1

23 pages, 942 KB  
Article
Who Wins the Energy Race? Artificial Intelligence for Smarter Energy Use in Logistics and Supply Chain Management
by Blanka Tundys and Tomasz Wiśniewski
Energies 2026, 19(2), 305; https://doi.org/10.3390/en19020305 - 7 Jan 2026
Abstract
Artificial intelligence (AI) is increasingly regarded as a transformative enabler of sustainable logistics and supply chain management, particularly in the context of global energy transition and decarbonization efforts. This study provides a comprehensive conceptual and exploratory assessment of the multidimensional role of AI, [...] Read more.
Artificial intelligence (AI) is increasingly regarded as a transformative enabler of sustainable logistics and supply chain management, particularly in the context of global energy transition and decarbonization efforts. This study provides a comprehensive conceptual and exploratory assessment of the multidimensional role of AI, highlighting both its potential to enhance energy efficiency and reduce greenhouse gas emissions, as well as its inherent environmental costs associated with digital infrastructures such as data centers. The findings reveal the dual character of digitalization: while predictive algorithms and digital twin applications facilitate demand forecasting, process optimization, and real-time adaptation to market fluctuations, they simultaneously generate additional energy demand that must be offset through renewable energy integration and intelligent energy balancing. The analysis underscores that the effectiveness of AI deployment cannot be captured solely through economic metrics but requires a holistic evaluation framework that incorporates environmental and social dimensions. Moreover, regional disparities are identified, with advanced economies accelerating AI-driven green transformations under regulatory and societal pressures, while developing economies face constraints linked to infrastructure gaps and investment limitations. The analysis emphasizes that AI-driven predictive models and digital twin applications are not only tools for energy optimization but also mechanisms that enhance systemic resilience by enabling risk anticipation, adaptive resource allocation, and continuity of operations in volatile environment. The contribution of this study lies in situating AI within the digital–green synergy discourse, demonstrating that its role in logistics decarbonization is conditional upon integrated energy–climate strategies, organizational change, and workforce reskilling. By synthesizing emerging evidence, this article provides actionable insights for policymakers, managers, and scholars, and calls for more rigorous empirical research across sectors, regions, and time horizons to verify the long-term sustainability impacts of AI-enabled solutions in supply chains. Full article
Show Figures

Figure 1

24 pages, 8857 KB  
Article
Cooperative Control and Energy Management for Autonomous Hybrid Electric Vehicles Using Machine Learning
by Jewaliddin Shaik, Sri Phani Krishna Karri, Anugula Rajamallaiah, Kishore Bingi and Ramani Kannan
Machines 2026, 14(1), 73; https://doi.org/10.3390/machines14010073 - 7 Jan 2026
Abstract
The growing deployment of connected and autonomous vehicles (CAVs) requires coordinated control strategies that jointly address safety, mobility, and energy efficiency. This paper presents a novel two-stage cooperative control framework for autonomous hybrid electric vehicle (HEV) platoons based on machine learning. In the [...] Read more.
The growing deployment of connected and autonomous vehicles (CAVs) requires coordinated control strategies that jointly address safety, mobility, and energy efficiency. This paper presents a novel two-stage cooperative control framework for autonomous hybrid electric vehicle (HEV) platoons based on machine learning. In the first stage, a metric learning-based distributed model predictive control (ML-DMPC) strategy is proposed to enable cooperative longitudinal control among heterogeneous vehicles, explicitly incorporating inter-vehicle interactions to improve speed tracking, ride comfort, and platoon-level energy efficiency. In the second stage, a multi-agent twin-delayed deep deterministic policy gradient (MATD3) algorithm is developed for real-time energy management, achieving an optimal power split between the engine and battery while reducing Q-value overestimation and accelerating learning convergence. Simulation results across multiple standard driving cycles demonstrate that the proposed framework outperforms conventional distributed model predictive control (DMPC) and multi-agent deep deterministic policy gradient (MADDPG)-based methods in fuel economy, stability, and convergence speed, while maintaining battery state of charge (SOC) within safe limits. To facilitate future experimental validation, a dSPACE-based hardware-in-the-loop (HIL) architecture is designed to enable real-time deployment and testing of the proposed control framework. Full article
Show Figures

Figure 1

32 pages, 7480 KB  
Article
Immersive Content and Platform Development for Marine Emotional Resources: A Virtualization Usability Assessment and Environmental Sustainability Evaluation
by MyeongHee Han, Hak Soo Lim, Gi-Seong Jeon and Oh Joon Kwon
Sustainability 2026, 18(2), 593; https://doi.org/10.3390/su18020593 - 7 Jan 2026
Viewed by 23
Abstract
This study develops an immersive marine Information and Communication Technology (ICT) convergence framework designed to enhance coastal climate resilience by improving accessibility, visualization, and communication of scientific research on Dokdo (Dok Island) in the East Sea. High-resolution spatial datasets, multi-source marine observations, underwater [...] Read more.
This study develops an immersive marine Information and Communication Technology (ICT) convergence framework designed to enhance coastal climate resilience by improving accessibility, visualization, and communication of scientific research on Dokdo (Dok Island) in the East Sea. High-resolution spatial datasets, multi-source marine observations, underwater imagery, and validated research outputs were integrated into an interactive virtual-reality (VR) and web-based three-dimensional (3D) platform that translates complex geophysical and ecological information into intuitive experiential formats. A geospatially accurate 3D virtual model of Dokdo was constructed from maritime and underwater spatial data and coupled with immersive VR scenarios depicting sea-level variability, coastal morphology, wave exposure, and ecological characteristics. To evaluate practical usability and pro environmental public engagement, a three-phase field survey (n = 174) and a System Usability Scale (SUS) assessment (n = 42) were conducted. The results indicate high satisfaction (88.5%), strong willingness to re-engage (97.1%), and excellent usability (mean SUS score = 80.18), demonstrating the effectiveness of immersive content for environmental education and science communication crucial for achieving Sustainable Development Goal 14 targets. The proposed platform supports stakeholder engagement, affective learning, early climate risk perception, conservation planning, and multidisciplinary science–policy dialogue. In addition, it establishes a foundation for a digital twin system capable of integrating real-time ecological sensor data for environmental monitoring and scenario-based simulation. Overall, this integrated ICT-driven framework provides a transferable model for visualizing marine research outputs, enhancing public understanding of coastal change, and supporting sustainable and adaptive decision-making in small island and coastal regions. Full article
Show Figures

Figure 1

31 pages, 3199 KB  
Article
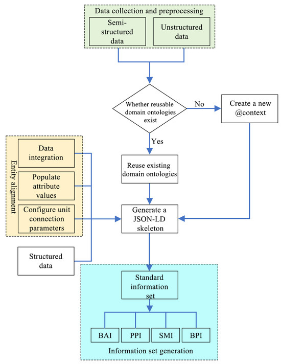
Hierarchical Decoupling Digital Twin Modeling Method for Topological Systems: A Case Study of Water Purification Systems
by Xubin Wu, Guoqiang Wu, Xuewei Zhang, Qiliang Yang and Liqiang Xie
Technologies 2026, 14(1), 42; https://doi.org/10.3390/technologies14010042 - 6 Jan 2026
Viewed by 52
Abstract
Digital twins (DTs) have seen widespread application across industries, enabling deep integration of cyber–physical systems. However, previous research has largely focused on domain-specific DTs and lacks a universal, cross-industry modeling framework, resulting in high development costs and low reusability. To address these challenges, [...] Read more.
Digital twins (DTs) have seen widespread application across industries, enabling deep integration of cyber–physical systems. However, previous research has largely focused on domain-specific DTs and lacks a universal, cross-industry modeling framework, resulting in high development costs and low reusability. To address these challenges, this study proposes a DT modeling method based on hierarchical decoupling and topological connections. First, the system is decomposed top–down into three levels—system, subsystem, and component—through hierarchical functional decoupling, reducing system complexity and supporting independent component development. Second, a method for constructing component-level DTs using standardized information sets is introduced, employing the JSON-LD language to uniformly describe and encapsulate component information. Finally, a topological connection mechanism abstracts the relationships between components into an adjacency matrix and assembles components and subsystems bottom–up using graph theory, ultimately forming the system-level DT. The effectiveness of the proposed method was validated using a typical surface water purification system as a case study, where the system was decomposed into four functional subsystems and 12 types of components. Experimental results demonstrate that the method efficiently enables automated integration of DTs from standardized components to subsystems and the complete system. Compared with conventional monolithic modeling approaches, it significantly reduces system complexity, supports efficient component development, and accelerates system integration. For example, when the number of components exceeds 300, the proposed method generates topology connections 44.69% faster than direct information set traversal. Consequently, this approach provides a novel and effective solution to the challenges of low reusability and limited generality in DT models, laying a theoretical foundation and offering technical support for establishing a universal cross-industry DT modeling framework. Full article
Show Figures

Figure 1

39 pages, 1625 KB  
Review
Next-Generation Strategies for Controlling Foodborne Pathogens: Precision Antimicrobials, Biofilm Disruption, and Emerging Molecular Interventions
by Ayman Elbehiry and Ahmed I. Alajaji
Foods 2026, 15(2), 194; https://doi.org/10.3390/foods15020194 - 6 Jan 2026
Viewed by 53
Abstract
Foodborne diseases remain a major global challenge because pathogenic microorganisms persist in food systems, often protected by biofilms and increasing resistance to conventional chemical preservatives and sanitizers. Control strategies that were effective in the past are becoming less reliable in complex processing environments, [...] Read more.
Foodborne diseases remain a major global challenge because pathogenic microorganisms persist in food systems, often protected by biofilms and increasing resistance to conventional chemical preservatives and sanitizers. Control strategies that were effective in the past are becoming less reliable in complex processing environments, creating a need for more precise and adaptable food-safety approaches. This review examines emerging technologies that shift food safety from broad, reactive control toward targeted, data-driven intervention. Biological tools, including bacteriophages, phage-derived enzymes, bacteriocins, quorum-sensing inhibitors, and gene-guided antimicrobial systems, are discussed for their capacity to selectively control specific pathogens while limiting unintended effects on beneficial microbiota. The review also addresses nano-enabled strategies that improve antimicrobial stability, delivery, and performance, along with plant-derived and microbial bioactive compounds that support clean-label and sustainable preservation. In parallel, advances in anti-biofilm surface engineering, such as nano-textured, contact-active, and responsive materials, are examined as preventive measures to reduce microbial attachment and persistence on food-contact surfaces. Beyond individual interventions, this review emphasizes integration within coordinated multi-hurdle systems supported by real-time monitoring and predictive analytics. Emerging digital frameworks, including digital twins of food-processing lines, are highlighted as tools to link detection, risk prediction, and targeted control. Finally, remaining knowledge gaps, regulatory challenges, and research priorities are identified, highlighting the need for realistic testing, long-term safety evaluation, standardized validation, and collaborative efforts to translate precision food-safety technologies into dependable real-world applications. Full article
(This article belongs to the Special Issue Foodborne Pathogenic Bacteria: Prevalence and Control: Third Edition)
Show Figures

Figure 1

48 pages, 7808 KB  
Review
Precision Fermentation as a Frontier in Biofuel Production: Advances, Challenges, and Integration into Biorefineries
by Daiane Barão Pereira, Giovanna Lima-Silva, Larissa Batista do Nascimento Soares, Lorena Vieira Bentolila de Aguiar, Aldenora dos Santos Vasconcelos, Vítor Alves Pessoa, Roberta Pozzan, Josilene Lima Serra, Ceci Sales-Campos, Larissa Ramos Chevreuil and Walter José Martínez-Burgos
Fermentation 2026, 12(1), 35; https://doi.org/10.3390/fermentation12010035 - 6 Jan 2026
Viewed by 117
Abstract
The industrial transition to advanced biofuels is currently limited by the metabolic constraints and low inhibitor tolerance of wild-type microbial hosts. This review justifies the necessity of Precision Fermentation (PF) as the pivotal technological framework to overcome these barriers, providing a systematic synthesis [...] Read more.
The industrial transition to advanced biofuels is currently limited by the metabolic constraints and low inhibitor tolerance of wild-type microbial hosts. This review justifies the necessity of Precision Fermentation (PF) as the pivotal technological framework to overcome these barriers, providing a systematic synthesis of high-resolution genetic tools and intelligent bioprocess architectures. We analyze how the integration of CRISPR-Cas9, retron-mediated recombineering, and synthetic regulatory circuits enables the development of specialized microbial “chassis” capable of achieving 10- to 100-fold higher yields compared to native organisms, with industrial titers reaching 50 g/L for isobutanol and 25 g/L for farnesene. A major novelty of this work is the critical evaluation of Artificial Intelligence (AI), Soft Sensing, and Digital Twins in orchestrating real-time metabolic control and mitigating the toxic effects of advanced alcohols and drop-in hydrocarbons (C15–C20). Furthermore, the study concludes that the “scale-out” modular strategy, when integrated into hybrid thermochemical-biochemical biorefineries, allows for the full valorization of C5/C6 sugars and lignin, achieving a Minimum Selling Price (MSP) competitive with fossil fuels. By mapping the synergy between advanced metabolic engineering and data-driven process optimization, this review establishes PF as an indispensable driver for achieving carbon-neutral and carbon-negative energy systems in the circular bioeconomy. Full article
(This article belongs to the Special Issue Recent Advancements in Fermentation Technology: Biofuels Production)
Show Figures

Graphical abstract

32 pages, 7978 KB  
Article
A Digital Twin Approach for Spacecraft On-Board Software Development and Testing
by Andrea Colagrossi, Stefano Silvestrini, Andrea Brandonisio and Michèle Lavagna
Aerospace 2026, 13(1), 55; https://doi.org/10.3390/aerospace13010055 - 6 Jan 2026
Viewed by 98
Abstract
The increasing complexity of spacecraft On-Board Software (OBSW) necessitates advanced development and testing methodologies to ensure reliability and robustness. This paper presents a digital twin approach for the development and testing of embedded spacecraft software. The proposed electronic digital twin enables high-fidelity hardware [...] Read more.
The increasing complexity of spacecraft On-Board Software (OBSW) necessitates advanced development and testing methodologies to ensure reliability and robustness. This paper presents a digital twin approach for the development and testing of embedded spacecraft software. The proposed electronic digital twin enables high-fidelity hardware and software simulations of spacecraft subsystems, facilitating a comprehensive validation framework. Through real-time execution, the digital twin supports dynamical simulations with possibility of failure injections, enabling the observation of software behavior under various nominal or fault conditions. This capability allows for thorough debugging and verification of critical software components, including Finite State Machines (FSM), Guidance, Navigation, and Control (GNC) algorithms, and platform and mode management logic. By providing an interactive and iterative environment for software validation in nominal and contingency scenarios, the digital twin reduces the need for extensive Hardware-in-the-Loop (HIL) testing, accelerating the software development life-cycle while improving reliability. The paper discusses the architecture and implementation of the digital twin, along with case studies based on a modular OBSW architecture, demonstrating its effectiveness in identifying and resolving software anomalies. This approach offers a cost-effective and scalable solution for spacecraft software development, enhancing mission safety and performance. Full article
Show Figures

Figure 1

Back to TopTop