A Framework for a Digital Twin of Inspection Robots
Abstract
1. Introduction
2. Design of the Inspection Robot
- –
- Ensure outdoor mobility across both natural terrains, such as grass and sand, and urban environments as cobblestones and asphalt;
- –
- Enable effective navigation over uneven or irregular surfaces.
- 1.
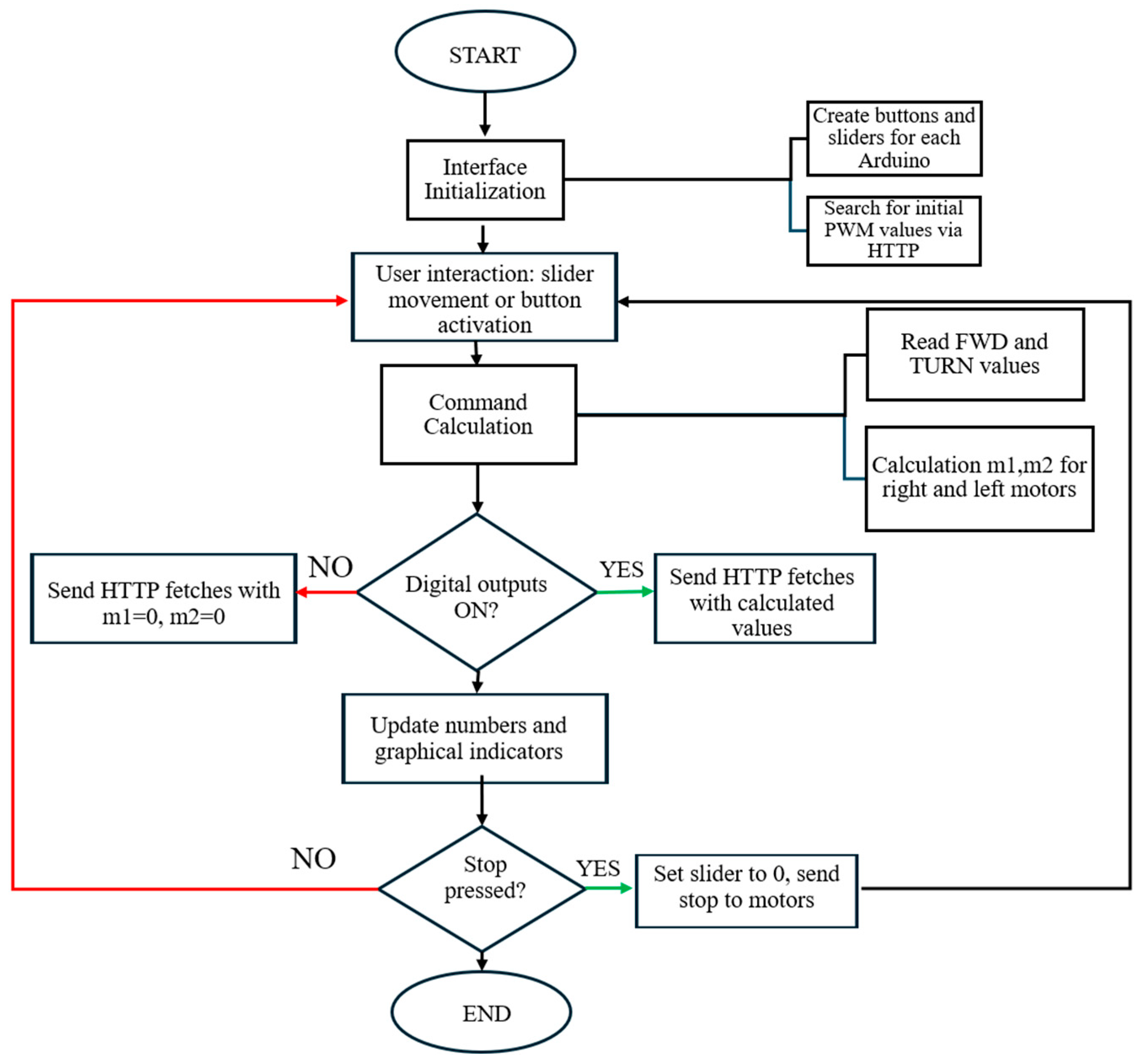
- Wi-Fi router: The router provides the local network needed for communication between the user interface and the control boards. All devices are collected in the network, allowing them to communicate via HTTP requests.
- 2.
- Power supply (batteries): The batteries provide the electrical power needed for the whole system, powering both the motors and the Arduino boards. The capacity of a single battery is 2000 mAh, and the voltage is 12 V.
- 3.
- Motor 1 of the right pair.
- 4.
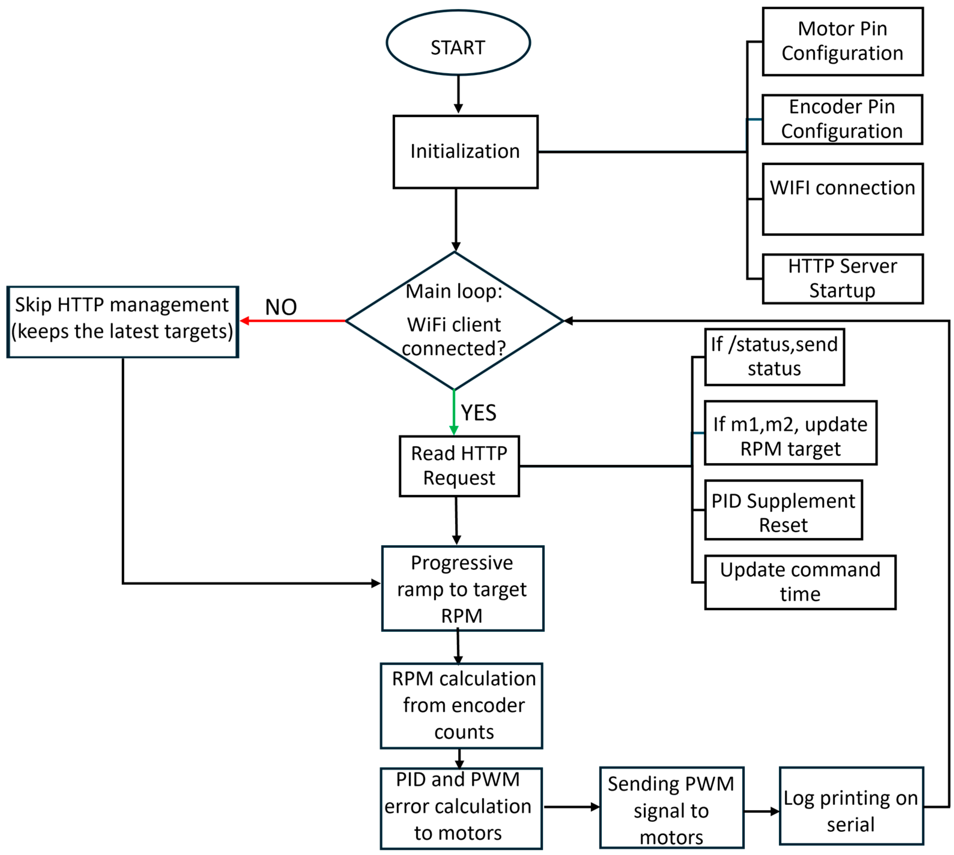
- Motor 2 of the right pair. The two motors on the right side of the robot are controlled by the Arduino Uno R4 board via a DC motor driver (H-bridge), as specified in point 8. Each motor is equipped with a magnetic encoder for measuring rotation speed, which is essential for the feedback of the PID control implemented in the firmware.
- 5.
- Motor 1 of the left pair.
- 6.
- Motor 2 of the left pair: similarly, the two motors on the left side are controlled by the Arduino board as specified in point 7. Here too, the encoders enable instantaneous speed determination and precise, balanced regulation between the robot’s left and right sides.
- 7.
- Arduino “Secondary Left” board: This board is dedicated to controlling the left pair of motors. It receives HTTP commands sent from the graphical interface and calculates the motor control PWM signals in real time, implementing a PID control based on the feedback provided by the encoders. Communication occurs via the WiFiS3 library, which allows for the exposure of a local web server on port 80.
- 8.
- Arduino R4 WiFi “Primary Right” board: the right board functions similarly to the previous one but acts independently on its own pair of motors. It also processes PID control locally, managing the PWM power signals and publishing its status data (RPM, errors, and power) via the/status web endpoint. Both boards (7 and 8) receive commands from the web interface via HTTP.
- 9.
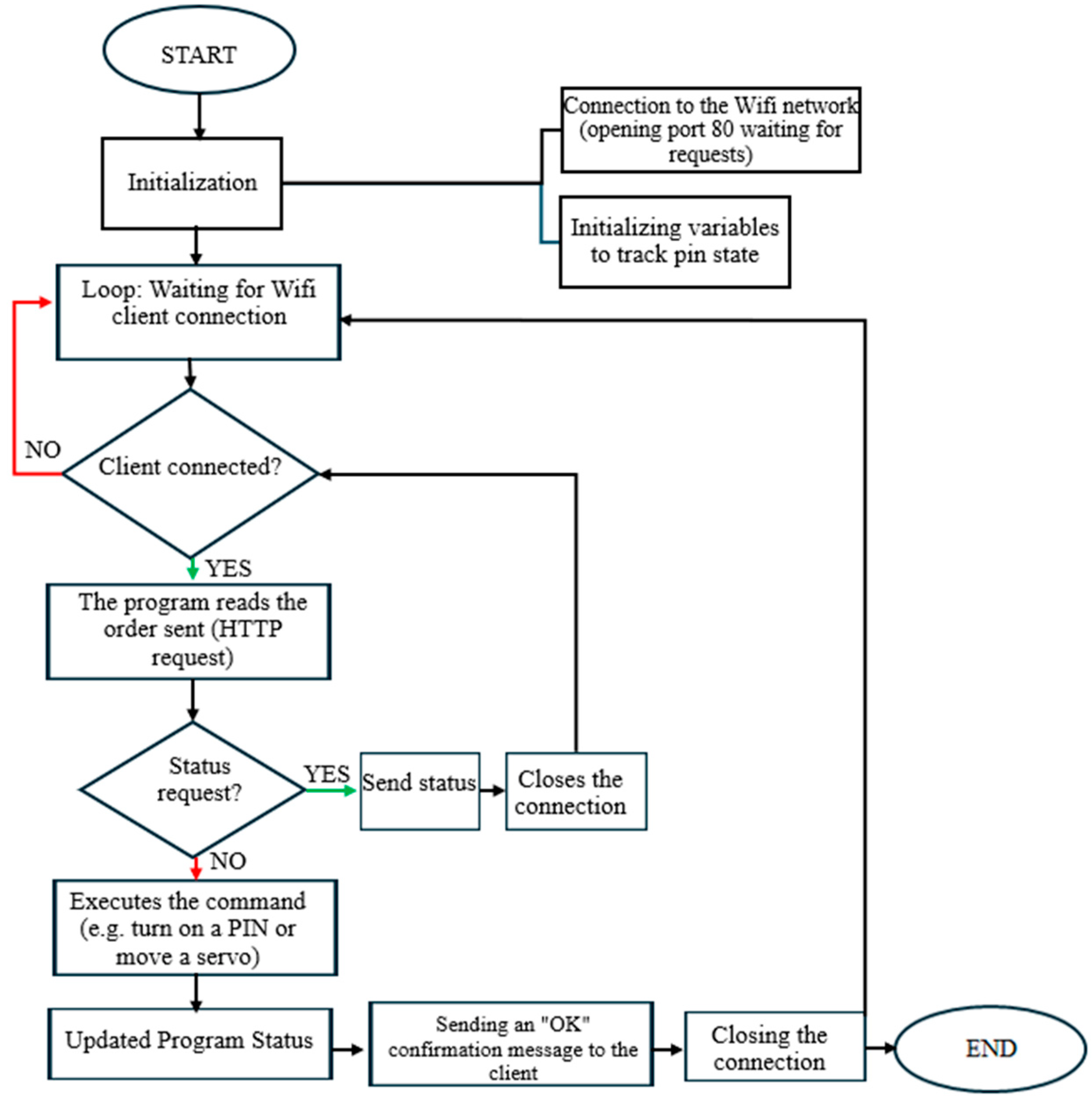
- Arduino “Additional Board”: This third board serves as a system expansion board. It is designed to manage auxiliary devices such as LEDs, sensors, or servomotors. It is also network-accessible and integrated into the graphical interface, allowing for the control of digital outputs, PWM signals, and servos. This modular structure allows for easy system expansion, for example, to control a robotic arm or other future rover modules.
- 10.
- Connection Breadboard: The breadboard houses the electrical connections between the boards, encoders, and motor drivers, serving as an intermediate platform for the distribution of power and control signals.
- 11.
- H-bridges (4 modules): Each motor is driven by a dedicated H-bridge that receives PWM signals from the Arduino boards, allowing for complete control over the direction and intensity of the start-up torque.
- Digital Outputs: To activate/deactivate digital pins (set pin mode to OUTPUT).
- PWM Outputs: To set duty cycle values (0–255) on PWM pins.
- Servo Motors: To control the rotation angle of a servo motor (0° to 180°), dynamically managing the attach and angle write operations.
3. Simulations and Experimental Tests
- Optimized PID Case (Figure 8): The responses (Figure 8a,b) show that both motor pairs follow the ideal motion profile almost perfectly, with a rapid settling time and negligible overshoot. The error analysis (Figure 8c) confirms this effectiveness, displaying only reduced initial peaks during the transient phase.
- Ideal Simulation: The theoretical motion profile (the ideal step command the robot should follow) was imposed on the robot model.
- Real Simulation: The model was simulated by inserting the real-world speed and time data—exported from the Arduino Serial Monitor during the physical test—into the four motors (i.e., the actual motor output after the “ideal” step command was applied).
4. Conclusions
Author Contributions
Funding
Institutional Review Board Statement
Informed Consent Statement
Data Availability Statement
Acknowledgments
Conflicts of Interest
Abbreviations
| CAD | Computer-Aided Design |
| COM | Center Of Mass |
| CPS | Cyber-Physical Systems |
| EAI | Embodied Artificial Intelligence |
| HRC | Human–Robot Collaboration |
| HRI | Human–Robot Interaction |
| RPM | Revolutions Per Minute |
References
- Ramasubramanian, A.K.; Mathew, R.; Kelly, M.; Hargaden, V.; Papakostas, N. Digital Twin for Human–Robot Collaboration in Manufacturing: Review and Outlook. Appl. Sci. 2022, 12, 4811. [Google Scholar] [CrossRef]
- Meixi, J.; Yidan, T.; Zhifan, W. Comprehensive Analysis of Inspection Robot Technology and Application in Substation. In Proceedings of the 2023 International Conference on Data Science, Advanced Algorithm and Intelligent Computing (DAI 2023); Atlantis Press: Dordrecht, The Netherlands, 2024; pp. 136–147. [Google Scholar] [CrossRef]
- Khan, A.; Mineo, C.; Dobie, G.; Macleod, C.; Pierce, G. Vision guided robotic inspection for parts in manufacturing and remanufacturing industry. J. Remanuf. 2021, 11, 49–70. [Google Scholar] [CrossRef]
- Feddoul, Y.; Ragot, N.; Duval, F.; Havard, V.; Baudry, D.; Assila, A. Exploring human-machine collaboration in industry: A systematic literature review of digital twin and robotics interfaced with extended reality technologies. Int. J. Adv. Manuf. Technol. 2023, 129, 1917–1932. [Google Scholar] [CrossRef]
- Grieves, M. Digital Twin: Manufacturing Excellence Through Virtual Factory Replication. White Paper 2025. pp. 1–7. Available online: https://www.researchgate.net/publication/275211047_Digital_Twin_Manufacturing_Excellence_through_Virtual_Factory_Replication (accessed on 30 December 2025).
- Schirrmeister, F. System Emulation and Digital Twins in Aerospace Applications; Cadence Design Systems, Inc.: San Jose, CA, USA, 2019. [Google Scholar]
- Shaptala, S.; Myronova, N. Embedding Digital Twin Technology in Robotics. Manag. Dev. Complex Syst. 2023, 45–51. [Google Scholar] [CrossRef]
- Zheng, Y.; Yang, S.; Cheng, H. An Application Framework of Digital Twin and Its Case Study. J. Ambient. Intell. Humaniz. Comput. 2019, 10, 1141–1153. [Google Scholar] [CrossRef]
- Tao, F.; Qi, Q.; Wang, L.; Nee, A.Y.C. Digital Twins and Cyber–Physical Systems toward Smart Manufacturing and Industry 4.0: Correlation and Comparison. Engineering 2019, 5, 653–661. [Google Scholar] [CrossRef]
- Chen, Z.; Foong, S.; Chen, X.; Ghorbel, F.; Tang, J. Focused section on robotics enabled inspection. Int. J. Intell. Robot. Appl. 2005, 9, 815–817. [Google Scholar] [CrossRef]
- Li, J.; Yang, S.X. Digital twins to embodied artificial intelligence: Review and perspective. Intell. Robot. 2025, 5, 202–227. [Google Scholar] [CrossRef]
- Hoebert, T.; Seibel, S.; Amersdorfer, M.; Vincze, M.; Lepuschitz, W.; Merdan, M.A. Framework for Enhanced Human–Robot Collaboration during Disassembly Using Digital Twin and Virtual Reality. Robotics 2024, 13, 104. [Google Scholar] [CrossRef]
- Qin, Q.; Liu, Z.; Zhong, R.; Wang, X.V.; Wang, L.; Wiktorsson, M.; Wang, W. Robot digital twin systems in manufacturing: Technologies, applications, trends and challenges. Robot. Comput.-Integr. Manuf. 2026, 97, 103103. [Google Scholar] [CrossRef]
- Bayrhammer, W.C.; Nadoda, E.A.J. Digital Twins to drive Robot-based Disassembly Applications: Asset Models for Autonomous Planning. In Proceedings of the ACM/IEEE 27th International Conference on Model Driven Engineering Languages and Systems; Association for Computing Machinery: New York, NY, USA, 2024; ISBN 9798400706226. [Google Scholar] [CrossRef]
- Diachenko, D.; Partyshev, A.; Pizzagalli, S.; Bondarenko, Y.; Otto, T.; Kuts, V. Industrial Collaborative Robot Digital Twin integration and Control Using Robot Operating System. J. Mach. Eng. 2022, 22, 57–67. [Google Scholar] [CrossRef]
- Pistone, A.; Canali, C.; Gloriani, C.; Leggieri, S.; Guardiani, P.; Caldwell, D.G. Reconfigurable inspection robot for industrial applications. Procedia Manuf. 2019, 38, 597–604. [Google Scholar] [CrossRef]
- Mondal, A.; Das, A.; Ray, D.; Patkar, U.; Chand, S.; Kumar, S.; Keshari, C.; Patel, S. Indigenously Developed Robotic Devices for Inspection of Critical Components in Power Plants. e-J. Nondestruct. Test. 2025, 30. [Google Scholar] [CrossRef]
- Lin, L.; Guo, J.; Liu, L. Multi-scene application of intelligent inspection robot based on computer vision in power plant. Sci. Rep. 2024, 14, 10657. [Google Scholar] [CrossRef]
- Domin, J.; Górski, M.; Białecki, R.; Zając, J.; Grzyb, K.; Kielan, P.; Adamczyk, W.; Ostrowski, Z.; Wienchol, P.; Lamkowski, K.; et al. Wheeled robot dedicated to the evaluation of the technical condition of large-dimension engineering structures. Robotics 2020, 9, 28. [Google Scholar] [CrossRef]
- Bei, X.; Luo, Y. Advances in Autonomous Pipeline Inspection Robotics: A Comprehensive Analysis of Modern Technologies and Performance Evaluation. 2024. Available online: https://www.researchgate.net/publication/397316922_Advances_in_Autonomous_Pipeline_Inspection_Robotics_A_Comprehensive_Analysis_of_Modern_Technologies_and_Performance_Evaluation_Author (accessed on 30 December 2025).
- Sun, M.M.; Islam, M.R.; Himel, M.A. Design of a Four-Wheeled Inner Pipeline Inspection Robot. N. Am. Acad. Res. 2024, 7, 95–137. [Google Scholar] [CrossRef]
- Villinger, G.; Reiterer, A. Robotic Systems for Sewer Inspection and Monitoring Tasks: Overview and Novel Concepts. IEEE Sens. J. 2025, 25, 8786–8796. [Google Scholar] [CrossRef]
- Jeon, K.-W.; Jung, E.-J.; Bae, J.-H.; Park, S.-H.; Kim, J.-J.; Chung, G.; Chung, H.-J.; Yi, H. Development of an In-Pipe Inspection Robot for Large-Diameter Water Pipes. Sensors 2024, 24, 3470. [Google Scholar] [CrossRef]
- Fischer, W.; Caprari, G.; Siegwart, R.; Moser, R. Compact Magnetic Wheeled Robot for Inspecting Complex Shaped Structures in Generator Housings and Similar Environments. In Proceedings of the 2009 IEEE/RSJ International Conference on Intelligent Robots and Systems, St. Louis, MO, USA, 10–15 October 2009; pp. 4116–4121. [Google Scholar]
- Ahary, V.G.; Abbasgholipour, M.; Alasty, B.M. Six-wheeled Demining Robot for crossing rough terrain and Obstacles. N. Y. Sci. J. 2020, 13, 81–84. [Google Scholar]
- Panwar, V.S.; Moujan, I.; Kazi, A.; Kale, P.; Rode, S.; Pandey, A.; Mogal, S. A Review on Design and Characteristics of Landmine Detection Robot. EVERGREEN Jt. J. Nov. Carbon Resour. Sci. Green Asia Strategy 2024, 1, 900–912. [Google Scholar]
- Gonzalez-de-Santos, P.; Cobano, J.; Garcia, E.; Estremera, J.; Armada, M.A. A six-legged robot-based system for humanitarian demining missions. Mechatronics 2007, 17, 417–430. [Google Scholar] [CrossRef]
- Colon, E.; De Cubber, G.; Ping, H.; Habumuremyi, J.-C.; Sahli, H.; Baudoin, Y. Integrated robotic systems for Humanitarian Demining. Int. J. Adv. Robot. Syst. 2007, 4, 219–228. [Google Scholar] [CrossRef]
- Rea, P.; Ottaviano, E.; Castillo-Garcia, F.; Gonzalez-Rodriguez, A. Inspection Robotic System: Design and Simulation for Indoor and Outdoor Surveys. In Innovations in Mechatronics Engineering, Proceedings of the 1st International Conference on Innovation in Engineering, ICIE 2021, Guimarães, Portugal, 28–30 June 2021; Lecture Notes in Mechanical Engineering; Springer: Cham, Switzerland, 2022; pp. 313–321. [Google Scholar]
- Ottaviano, E.; Rea, P.; Castelli, G. THROO: A Tracked Hybrid Rover to Overpass Obstacles. Adv. Robot. 2014, 28, 683–694. [Google Scholar] [CrossRef]
- Figliolini, G.; Rea, P. Effects of the design parameters on the synthesis of Geneva mechanisms. Proc. Inst. Mech. Eng. Part C J. Mech. Eng. Sci. 2013, 227, 2000–2009. [Google Scholar] [CrossRef]
- Pierrel, S.; Cirillo, F.; Solmaz, G. Country-Wide Digital Twin for Humanitarian AI: The Case Study of Cambodian Mine Action. hal-04832133v2, 2024. Available online: https://hal.science/hal-04832133v2 (accessed on 30 December 2025).
- De Cubber, G.; Le Flécher, E.; La Grappe, A.; Ghisoni, E.; Maroulis, E.; Ouendo, P.; Hawari, D.; Doroftei, D. Dual Use Security Robotics: A Demining, Resupply and Reconnaissance Use Case. In Proceedings of the 2023 IEEE International Symposium on Safety, Security, and Rescue Robotics (SSRR), Naraha, Japan, 13–15 November 2023; pp. 181–185. [Google Scholar] [CrossRef]
- Caiza, G.; Garcia, C.A.; Naranjo, J.E.; Garcia, M.V. Flexible robotic teleoperation architecture for intelligent oil fields. Heliyon 2020, 6, e03833. [Google Scholar] [CrossRef] [PubMed]
- Figliolini, G.; Rea, P. Ca.U.M.Ha. robotic hand (cassino-underactuated-multifinger-hand). In Proceedings of the 2007 IEEE/ASME International Conference on Advanced Intelligent Mechatronics, Zurich, Switzerland, 4–7 September 2007. Article number 44125622007. [Google Scholar]
- Pelagalli, C.; Di Bona, R.; Rea, P.; Ottaviano, E.; Kciuk, M.; Kowalik, Z. Design and Simulation of an Inspection Robot for Realizing Its Digital Twin. In Advances in Lean Manufacturing, Volume 1, Proceedings of the ELEC 2025, Rzeszow, Poland, 22–24 October 2025; Antosz, K., Trojanowska, J., Machado, J., Stadnicka, D., Eds.; Lecture Notes in Mechanical Engineering; Springer: Cham, Switzerland, 2026. [Google Scholar] [CrossRef]
- Figliolini, G.; Rea, P. Mechatronic design and experimental validation of a novel robotic hand. Ind. Robot. 2014, 41, 98–108. [Google Scholar] [CrossRef]













Disclaimer/Publisher’s Note: The statements, opinions and data contained in all publications are solely those of the individual author(s) and contributor(s) and not of MDPI and/or the editor(s). MDPI and/or the editor(s) disclaim responsibility for any injury to people or property resulting from any ideas, methods, instructions or products referred to in the content. |
© 2026 by the authors. Licensee MDPI, Basel, Switzerland. This article is an open access article distributed under the terms and conditions of the Creative Commons Attribution (CC BY) license.
Share and Cite
Pelagalli, C.; Rea, P.; Di Bona, R.; Ottaviano, E.; Kciuk, M.; Kowalik, Z.; Bijak, J. A Framework for a Digital Twin of Inspection Robots. Appl. Sci. 2026, 16, 650. https://doi.org/10.3390/app16020650
Pelagalli C, Rea P, Di Bona R, Ottaviano E, Kciuk M, Kowalik Z, Bijak J. A Framework for a Digital Twin of Inspection Robots. Applied Sciences. 2026; 16(2):650. https://doi.org/10.3390/app16020650
Chicago/Turabian StylePelagalli, Cristian, Pierluigi Rea, Roberto Di Bona, Erika Ottaviano, Marek Kciuk, Zygmunt Kowalik, and Joanna Bijak. 2026. "A Framework for a Digital Twin of Inspection Robots" Applied Sciences 16, no. 2: 650. https://doi.org/10.3390/app16020650
APA StylePelagalli, C., Rea, P., Di Bona, R., Ottaviano, E., Kciuk, M., Kowalik, Z., & Bijak, J. (2026). A Framework for a Digital Twin of Inspection Robots. Applied Sciences, 16(2), 650. https://doi.org/10.3390/app16020650

