Sign in to use this feature.

Years

Between: -

Subjects

remove_circle_outline
remove_circle_outline
remove_circle_outline
remove_circle_outline
remove_circle_outline

Journals

Article Types

Countries / Regions

Search Results (24)

Search Parameters:
Keywords = TAR RNA structure

Order results
Result details
Results per page
Select all
Export citation of selected articles as:
21 pages, 3511 KB  
Article
In Silico Analysis of s-DAPK-1: From Structure to Function and Regulation
by Lilian Makgoo, Salerwe Mosebi and Zukile Mbita
Curr. Issues Mol. Biol. 2025, 47(6), 416; https://doi.org/10.3390/cimb47060416 - 4 Jun 2025
Viewed by 627
Abstract
The existence of s-DAPK-1, an alternatively spliced variant of DAPK-1, adds complexity to our understanding of the proteins involved in the regulation of cell survival, apoptosis, and autophagy. DAPK-1 has been implicated in the regulation of these processes; however, it remains unclear whether [...] Read more.
The existence of s-DAPK-1, an alternatively spliced variant of DAPK-1, adds complexity to our understanding of the proteins involved in the regulation of cell survival, apoptosis, and autophagy. DAPK-1 has been implicated in the regulation of these processes; however, it remains unclear whether s-DAPK-1 also plays a similar role or a separate function; thus, determining its involvement in these processes is challenging due to the limited understanding of its regulation, interacting partners, function, and three-dimensional (3D) structure. Hence, this study was aimed at (1) understanding the regulation of s-DAPK-1 by predicting its microRNA targets, (2) predicting the 3D structure of s-DAPK-1, (3) its physicochemical and thermodynamic properties, (4) its interacting partners, and (5) molecular functions using computational methods. To achieve this aim, various bioinformatics tools and in silico webservers, such as ProteinPrompt, ProtParam, ProtScale, ScooP, Hawkdock, Phyre2, I-TASSER, PSIPRED, SAVES, and PROCHECK, along with user-friendly databases, such as NCBI, TarBase, and Protein Data Bank (PDB), were employed. For miRNA prediction, we used TarBase, and identified the specific microRNAs targeting s-DAPK-1. Furthermore, the Phyre2 database demonstrated that s-DAPK-1 possesses 40% alpha helices and 4% beta strands, forming a stable 3D structure. Additionally, s-DAPK-1 demonstrated stability to withstand high temperatures, suggesting that it is a thermostable protein. Moreover, s-DAPK-1 was found to interact with a variety of proteins involved in tumor progression and gene regulation, including a prion protein and histone H2B type 2-E (H2B2E). This suggests that s-DAPK-1 may perform diverse molecular functions such as regulation of metabolic processes, nucleic acid binding, and mRNA splicing by interacting with different proteins. Full article
(This article belongs to the Special Issue Protein Domains: Structure and Molecular Function)
Show Figures

Figure 1

17 pages, 1439 KB  
Review
TAR RNA Mimicry of INI1 and Its Influence on Non-Integration Function of HIV-1 Integrase
by Ganjam V. Kalpana, Emilie Ernst and Swati Haldar
Viruses 2025, 17(5), 693; https://doi.org/10.3390/v17050693 - 11 May 2025
Cited by 1 | Viewed by 719
Abstract
HIV-1 integrase (IN), an essential viral protein that catalyzes integration, also influences non-integration functions such as particle production and morphogenesis. The mechanism by which non-integration functions are mediated is not completely understood. Several factors influence these non-integration functions, including the ability of IN [...] Read more.
HIV-1 integrase (IN), an essential viral protein that catalyzes integration, also influences non-integration functions such as particle production and morphogenesis. The mechanism by which non-integration functions are mediated is not completely understood. Several factors influence these non-integration functions, including the ability of IN to bind to viral RNA. INI1 is an integrase-binding host factor that influences HIV-1 replication at multiple stages, including particle production and particle morphogenesis. IN mutants defective for binding to INI1 are also defective for particle morphogenesis, similar to RNA-binding-defective IN mutants. Studies have indicated that the highly conserved Repeat (Rpt) 1, the IN-binding domain of INI1, structurally mimics TAR RNA, and that Rpt1 and TAR RNA compete for binding to IN. Based on the RNA mimicry, we propose that INI1 may function as a “place-holder” for viral RNA to facilitate proper ribonucleoprotein complex formation required during the assembly and particle morphogenesis of the HIV-1 virus. These studies suggest that drugs that target IN/INI1 interaction may lead to dual inhibition of both IN/INI1 and IN/RNA interactions to curb HIV-1 replication. Full article
(This article belongs to the Special Issue The 7th International Conference on Retroviral Integration)
Show Figures

Graphical abstract

13 pages, 1086 KB  
Review
MicroRNA as a Potential Biomarker for Amyotrophic Lateral Sclerosis (ALS)
by José Augusto Nogueira-Machado, Amanda Tábita da Silva Albanaz and Fabiana Rocha-Silva
Sclerosis 2025, 3(2), 16; https://doi.org/10.3390/sclerosis3020016 - 1 May 2025
Viewed by 1709
Abstract
Background: Amyotrophic lateral sclerosis (ALS) is a rare, incurable, and fatal neurodegenerative disease that affects the muscles and results in paralysis. The onset and development of ALS involve complex interactions among metabolic signaling, genetic pathways, and external factors (epigenetics). New biomarkers and alternative [...] Read more.
Background: Amyotrophic lateral sclerosis (ALS) is a rare, incurable, and fatal neurodegenerative disease that affects the muscles and results in paralysis. The onset and development of ALS involve complex interactions among metabolic signaling, genetic pathways, and external factors (epigenetics). New biomarkers and alternative therapeutic targets have been suggested; nonetheless, the results have been unsatisfactory. Mutations in SOD1, fused in sarcoma (FUS), and TAR DNA-binding protein 43 (TDP-43) have been identified in sporadic amyotrophic lateral sclerosis and approximately 12–20% of familial amyotrophic lateral sclerosis (fALS). Aim: This review analyzes dysregulated microRNA signaling pathways and their interactions with metabolic pathways in the context of ALS progression. Significance: Despite this, biomarkers remain unreliable, and the current medications prolong life without providing a cure. Some proposed approaches to control ALS progression include balancing autophagy and apoptosis, eliminating aggregated proteins, addressing mitochondrial dysfunction, and reducing inflammation. There is a need for studies on new biomarkers, medications, and therapeutic targets. In this context, deregulated circulating microRNAs are attracting attention for new studies on ALS at various phases of the disease. Despite the extensive literature on microRNAs as potential biomarkers for ALS, the proposition for translational clinical use remains limited. Studies have indicated a significant downregulation or upregulation of microRNAs in the motor neurons of ALS patients compared with those with other neurodegenerative disorders and healthy controls. The microRNA biogenesis highlights the importance of this study. MicroRNAs regulate protein synthesis (translation); all human cells express many microRNAs. The complementary structures of microRNA sequences and their mRNA targets allow them to significantly alter cellular and physiological processes. Studies have examined these microRNAs as potential biomarkers for several physiological states and diseases. Comments: The success of these studies may lead to simple, low-cost, and efficient solutions for controlling the progression of ALS and other degenerative diseases. As a result, it is challenging to identify a specific biomarker with total reliability, as a specific microRNA that is increased in one disease phase can decrease in another. These points require careful consideration. They exhibit several complexities and varied interactions, focusing on mRNA targets. The current critical review highlights the potential of microRNAs as biomarkers for diagnosis, prognosis, and therapeutic options in ALS, and raises several points for discussion. Conclusions: The current critical review highlights the potential of microRNAs as biomarkers for diagnosis, prognosis, and therapeutic options in ALS, and raises several points for discussion. Full article
Show Figures

Figure 1

32 pages, 5189 KB  
Article
Bioinformatics Insights on Viral Gene Expression Transactivation: From HIV-1 to SARS-CoV-2
by Roberto Patarca and William A. Haseltine
Int. J. Mol. Sci. 2024, 25(6), 3378; https://doi.org/10.3390/ijms25063378 - 16 Mar 2024
Cited by 1 | Viewed by 2946
Abstract
Viruses provide vital insights into gene expression control. Viral transactivators, with other viral and cellular proteins, regulate expression of self, other viruses, and host genes with profound effects on infected cells, underlying inflammation, control of immune responses, and pathogenesis. The multifunctional Tat proteins [...] Read more.
Viruses provide vital insights into gene expression control. Viral transactivators, with other viral and cellular proteins, regulate expression of self, other viruses, and host genes with profound effects on infected cells, underlying inflammation, control of immune responses, and pathogenesis. The multifunctional Tat proteins of lentiviruses (HIV-1, HIV-2, and SIV) transactivate gene expression by recruiting host proteins and binding to transacting responsive regions (TARs) in viral and host RNAs. SARS-CoV-2 nucleocapsid participates in early viral transcription, recruits similar cellular proteins, and shares intracellular, surface, and extracellular distribution with Tat. SARS-CoV-2 nucleocapsid interacting with the replication–transcription complex might, therefore, transactivate viral and cellular RNAs in the transcription and reactivation of self and other viruses, acute and chronic pathogenesis, immune evasion, and viral evolution. Here, we show, by using primary and secondary structural comparisons, that the leaders of SARS-CoV-2 and other coronaviruses contain TAR-like sequences in stem-loops 2 and 3. The coronaviral nucleocapsid C-terminal domains harbor a region of similarity to TAR-binding regions of lentiviral Tat proteins, and coronaviral nonstructural protein 12 has a cysteine-rich metal binding, dimerization domain, as do lentiviral Tat proteins. Although SARS-CoV-1 nucleocapsid transactivated gene expression in a replicon-based study, further experimental evidence for coronaviral transactivation and its possible implications is warranted. Full article
Show Figures

Graphical abstract

19 pages, 3397 KB  
Article
Solid Phase Synthesis and TAR RNA-Binding Activity of Nucleopeptides Containing Nucleobases Linked to the Side Chains via 1,4-Linked-1,2,3-triazole
by Piotr Mucha, Małgorzata Pieszko, Irena Bylińska, Wiesław Wiczk, Jarosław Ruczyński, Katarzyna Prochera and Piotr Rekowski
Biomedicines 2024, 12(3), 570; https://doi.org/10.3390/biomedicines12030570 - 3 Mar 2024
Cited by 1 | Viewed by 1906
Abstract
Nucleopeptides (NPs) represent synthetic polymers created by attaching nucleobases to the side chains of amino acid residues within peptides. These compounds amalgamate the characteristics of peptides and nucleic acids, showcasing a unique ability to recognize RNA structures. In this study, we present the [...] Read more.
Nucleopeptides (NPs) represent synthetic polymers created by attaching nucleobases to the side chains of amino acid residues within peptides. These compounds amalgamate the characteristics of peptides and nucleic acids, showcasing a unique ability to recognize RNA structures. In this study, we present the design and synthesis of Fmoc-protected nucleobase amino acids (1,4-TzlNBAs) and a new class of NPs, where canonical nucleobases are affixed to the side chain of L-homoalanine (Hal) through a 1,4-linked-1,2,3-triazole (HalTzl). Fmoc-protected 1,4-TzlNBAs suitable for HalTzl synthesis were obtained via Cu(I)-catalyzed azide–alkyne cycloaddition (CuAAC) conjugation of Fmoc-L-azidohomoalanine (Fmoc-Aha) and N1- or N9-propargylated nucleobases or their derivatives. Following this, two trinucleopeptides, HalTzlAAA and HalTzlAGA, and the hexanucleopeptide HalTzlTCCCAG, designed to complement bulge and outer loop structures of TAR (trans-activation response element) RNA HIV-1, were synthesized using the classical solid-phase peptide synthesis (SPPS) protocol. The binding between HalTzls and fluorescently labeled 5′-(FAM(6))-TAR UCU and UUU mutant was characterized using circular dichroism (CD) and fluorescence spectroscopy. CD results confirmed the binding of HalTzls to TAR RNA, which was evident by a decrease in ellipticity band intensity around 265 nm during complexation. CD thermal denaturation studies indicated a relatively modest effect of complexation on the stability of TAR RNA structure. The binding of HalTzls at an equimolar ratio only marginally increased the melting temperature (Tm) of the TAR RNA structure, with an increment of less than 2 °C in most cases. Fluorescence spectroscopy revealed that HalTzlAAA and HalTzlAGA, complementary to UUU or UCU bulges, respectively, exhibited disparate affinities for the TAR RNA structure (with Kd ≈ 30 and 256 µM, respectively). Hexamer HalTzlTCCCAG, binding to the outer loop of TARUCU, demonstrated a moderate affinity with Kd ≈ 38 µM. This study demonstrates that newly designed HalTzls effectively bind the TAR RNA structure, presenting a potential new class of RNA binders and may be a promising scaffold for the development of a new class of antiviral drugs. Full article
(This article belongs to the Special Issue Vaccines and Antivirals against Emerging Viruses)
Show Figures

Figure 1

18 pages, 2660 KB  
Article
Structural Integrity of Nucleolin Is Required to Suppress TDP-43-Mediated Cytotoxicity in Yeast and Human Cell Models
by Caterina Peggion, Maria Lina Massimino, Daniel Pereira, Sara Granuzzo, Francesca Righetto, Raissa Bortolotto, Jessica Agostini, Geppo Sartori, Alessandro Bertoli and Raffaele Lopreiato
Int. J. Mol. Sci. 2023, 24(24), 17466; https://doi.org/10.3390/ijms242417466 - 14 Dec 2023
Cited by 3 | Viewed by 2052
Abstract
The Transactivating response (TAR) element DNA-binding of 43 kDa (TDP-43) is mainly implicated in the regulation of gene expression, playing multiple roles in RNA metabolism. Pathologically, it is implicated in amyotrophic lateral sclerosis and in a class of neurodegenerative diseases broadly going under [...] Read more.
The Transactivating response (TAR) element DNA-binding of 43 kDa (TDP-43) is mainly implicated in the regulation of gene expression, playing multiple roles in RNA metabolism. Pathologically, it is implicated in amyotrophic lateral sclerosis and in a class of neurodegenerative diseases broadly going under the name of frontotemporal lobar degeneration (FTLD). A common hallmark of most forms of such diseases is the presence of TDP-43 insoluble inclusions in the cell cytosol. The molecular mechanisms of TDP-43-related cell toxicity are still unclear, and the contribution to cell damage from either loss of normal TDP-43 function or acquired toxic properties of protein aggregates is yet to be established. Here, we investigate the effects on cell viability of FTLD-related TDP-43 mutations in both yeast and mammalian cell models. Moreover, we focus on nucleolin (NCL) gene, recently identified as a genetic suppressor of TDP-43 toxicity, through a thorough structure/function characterization aimed at understanding the role of NCL domains in rescuing TDP-43-induced cytotoxicity. Using functional and biochemical assays, our data demonstrate that the N-terminus of NCL is necessary, but not sufficient, to exert its antagonizing effects on TDP-43, and further support the relevance of the DNA/RNA binding central region of the protein. Concurrently, data suggest the importance of the NCL nuclear localization for TDP-43 trafficking, possibly related to both TDP-43 physiology and toxicity. Full article
(This article belongs to the Special Issue Yeast as a Model System to Study Human Diseases)
Show Figures

Figure 1

11 pages, 2188 KB  
Article
Complex Formation of an RNA Aptamer with a Part of HIV-1 Tat through Induction of Base Triples in Living Human Cells Proven by In-Cell NMR
by Omar Eladl, Yudai Yamaoki, Keiko Kondo, Takashi Nagata and Masato Katahira
Int. J. Mol. Sci. 2023, 24(10), 9069; https://doi.org/10.3390/ijms24109069 - 22 May 2023
Cited by 8 | Viewed by 2645
Abstract
An RNA aptamer that strongly binds to a target molecule has the potential to be a nucleic acid drug inside living human cells. To investigate and improve this potential, it is critical to elucidate the structure and interaction of RNA aptamers inside living [...] Read more.
An RNA aptamer that strongly binds to a target molecule has the potential to be a nucleic acid drug inside living human cells. To investigate and improve this potential, it is critical to elucidate the structure and interaction of RNA aptamers inside living cells. We examined an RNA aptamer for HIV-1 Tat (TA), which had been found to trap Tat and repress its function in living human cells. We first used in vitro NMR to examine the interaction between TA and a part of Tat containing the binding site for trans-activation response element (TAR). It was revealed that two U-A∗U base triples are formed in TA upon binding of Tat. This was assumed to be critical for strong binding. Then, TA in complex with a part of Tat was incorporated into living human cells. The presence of two U-A∗U base triples was also revealed for the complex in living human cells by in-cell NMR. Thus, the activity of TA in living human cells was rationally elucidated by in-cell NMR. Full article
Show Figures

Figure 1

14 pages, 6487 KB  
Article
Characterization of the Complete Mitochondrial Genome of a Flea Beetle Luperomorpha xanthodera (Coleoptera: Chrysomelidae: Galerucinae) and Phylogenetic Analysis
by Jingjing Li, Bin Yan, Hongli He, Xiaoli Xu, Yongying Ruan and Maofa Yang
Genes 2023, 14(2), 414; https://doi.org/10.3390/genes14020414 - 4 Feb 2023
Cited by 3 | Viewed by 2745
Abstract
In this study, the mitochondrial genome of Luperomorpha xanthodera was assembled and annotated, which is a circular DNA molecule including 13 protein-coding genes (PCGs), 22 transfer RNA (tRNA) genes, 2 ribosomal RNA genes (12S rRNA and 16S rRNA), and 1388 bp non-coding regions [...] Read more.
In this study, the mitochondrial genome of Luperomorpha xanthodera was assembled and annotated, which is a circular DNA molecule including 13 protein-coding genes (PCGs), 22 transfer RNA (tRNA) genes, 2 ribosomal RNA genes (12S rRNA and 16S rRNA), and 1388 bp non-coding regions (A + T rich region), measuring 16,021 bp in length. The nucleotide composition of the mitochondrial genome is 41.3% adenine (A), 38.7% thymine (T), 8.4% guanine (G), and 11.6% cytosine (C). Most of the protein-coding genes presented a typical ATN start codon (ATA, ATT, ATC, ATG), except for ND1, which showed the start codon TTG. Three-quarters of the protein-coding genes showed the complete stop codon TAR (TAA, TAG), except the genes COI, COII, ND4, and ND5, which showed incomplete stop codons (T- or TA-). All the tRNA genes have the typical clover-leaf structure, except tRNASer1 (AGN), which has a missing dihydrouridine arm (DHU). The phylogenetic results determined by both maximum likelihood and Bayesian inference methods consistently supported the monophyly of the subfamily Galerucinae and revealed that the subtribe Luperina and genus Monolepta are polyphyletic groups. Meanwhile, the classification status of the genus Luperomorpha is controversial. Full article
(This article belongs to the Special Issue Genetics, Phylogeny, and Evolution of Insects)
Show Figures

Figure 1

18 pages, 1928 KB  
Article
The HIV-1 Integrase C-Terminal Domain Induces TAR RNA Structural Changes Promoting Tat Binding
by Cecilia Rocchi, Camille Louvat, Adriana Erica Miele, Julien Batisse, Christophe Guillon, Lionel Ballut, Daniela Lener, Matteo Negroni, Marc Ruff, Patrice Gouet and Francesca Fiorini
Int. J. Mol. Sci. 2022, 23(22), 13742; https://doi.org/10.3390/ijms232213742 - 8 Nov 2022
Cited by 7 | Viewed by 3096
Abstract
Recent evidence indicates that the HIV-1 Integrase (IN) binds the viral genomic RNA (gRNA), playing a critical role in the morphogenesis of the viral particle and in the stability of the gRNA once in the host cell. By combining biophysical, molecular biology, and [...] Read more.
Recent evidence indicates that the HIV-1 Integrase (IN) binds the viral genomic RNA (gRNA), playing a critical role in the morphogenesis of the viral particle and in the stability of the gRNA once in the host cell. By combining biophysical, molecular biology, and biochemical approaches, we found that the 18-residues flexible C-terminal tail of IN acts as a sensor of the peculiar apical structure of the trans-activation response element RNA (TAR), interacting with its hexaloop. We show that the binding of the whole IN C-terminal domain modifies TAR structure, exposing critical nucleotides. These modifications favour the subsequent binding of the HIV transcriptional trans-activator Tat to TAR, finally displacing IN from TAR. Based on these results, we propose that IN assists the binding of Tat to TAR RNA. This working model provides a mechanistic sketch accounting for the emerging role of IN in the early stages of proviral transcription and could help in the design of anti-HIV-1 therapeutics against this new target of the viral infectious cycle. Full article
(This article belongs to the Special Issue Molecular Regulation and Mechanism of Ribonucleoprotein Complexes)
Show Figures

Figure 1

29 pages, 2013 KB  
Review
Altered TDP-43 Structure and Function: Key Insights into Aberrant RNA, Mitochondrial, and Cellular and Systemic Metabolism in Amyotrophic Lateral Sclerosis
by Leanne Jiang and Shyuan T. Ngo
Metabolites 2022, 12(8), 709; https://doi.org/10.3390/metabo12080709 - 29 Jul 2022
Cited by 18 | Viewed by 6794
Abstract
Amyotrophic lateral sclerosis (ALS) is a progressive and fatal neuromuscular disorder with no cure available and limited treatment options. ALS is a highly heterogeneous disease, whereby patients present with vastly different phenotypes. Despite this heterogeneity, over 97% of patients will exhibit pathological TAR-DNA [...] Read more.
Amyotrophic lateral sclerosis (ALS) is a progressive and fatal neuromuscular disorder with no cure available and limited treatment options. ALS is a highly heterogeneous disease, whereby patients present with vastly different phenotypes. Despite this heterogeneity, over 97% of patients will exhibit pathological TAR-DNA binding protein-43 (TDP-43) cytoplasmic inclusions. TDP-43 is a ubiquitously expressed RNA binding protein with the capacity to bind over 6000 RNA and DNA targets—particularly those involved in RNA, mitochondrial, and lipid metabolism. Here, we review the unique structure and function of TDP-43 and its role in affecting the aforementioned metabolic processes in ALS. Considering evidence published specifically in TDP-43-relevant in vitro, in vivo, and ex vivo models we posit that TDP-43 acts in a positive feedback loop with mRNA transcription/translation, stress granules, cytoplasmic aggregates, and mitochondrial proteins causing a relentless cycle of disease-like pathology eventuating in neuronal toxicity. Given its undeniable presence in ALS pathology, TDP-43 presents as a promising target for mechanistic disease modelling and future therapeutic investigations. Full article
(This article belongs to the Special Issue Metabolic Dysfunction in Motor Neuron Disease)
Show Figures

Graphical abstract

24 pages, 3874 KB  
Article
Binding of hnRNP I–vRNA Regulates Sindbis Virus Structural Protein Expression to Promote Particle Infectivity
by Claire E. Westcott, Shefah Qazi, Anna M. Maiocco, Suchetana Mukhopadhyay and Kevin J. Sokoloski
Viruses 2022, 14(7), 1423; https://doi.org/10.3390/v14071423 - 28 Jun 2022
Cited by 5 | Viewed by 3248
Abstract
Alphaviruses cause significant outbreaks of febrile illness and debilitating multi-joint arthritis for prolonged periods after initial infection. We have previously reported that several host hnRNP proteins bind to the Sindbis virus (SINV) RNAs, and disrupting the sites of these RNA–protein interactions results in [...] Read more.
Alphaviruses cause significant outbreaks of febrile illness and debilitating multi-joint arthritis for prolonged periods after initial infection. We have previously reported that several host hnRNP proteins bind to the Sindbis virus (SINV) RNAs, and disrupting the sites of these RNA–protein interactions results in decreased viral titers in tissue culture models of infection. Intriguingly, the primary molecular defect associated with the disruption of the hnRNP interactions is enhanced viral structural protein expression; however, the precise underlying mechanisms spurring the enhanced gene expression remain unknown. Moreover, our previous efforts were unable to functionally dissect whether the observed phenotypes were due to the loss of hnRNP binding or the incorporation of polymorphisms into the primary nucleotide sequence of SINV. To determine if the loss of hnRNP binding was the primary cause of attenuation or if the disruption of the RNA sequence itself was responsible for the observed phenotypes, we utilized an innovative protein tethering approach to restore the binding of the hnRNP proteins in the absence of the native interaction site. Specifically, we reconstituted the hnRNP I interaction by incorporating the 20nt bovine immunodeficiency virus transactivation RNA response (BIV-TAR) at the site of the native hnRNP I interaction sequence, which will bind with high specificity to proteins tagged with a TAT peptide. The reestablishment of the hnRNP I–vRNA interaction via the BIV-TAR/TAT tethering approach restored the phenotype back to wild-type levels. This included an apparent decrease in structural protein expression in the absence of the native primary nucleotide sequences corresponding to the hnRNP I interaction site. Collectively, the characterization of the hnRNP I interaction site elucidated the role of hnRNPs during viral infection. Full article
(This article belongs to the Special Issue RNA Biology of Viral Infection)
Show Figures

Figure 1

16 pages, 2387 KB  
Article
Fluorescence-Based Binding Characterization of Small Molecule Ligands Targeting CUG RNA Repeats
by Zhihua Chang, Ya Ying Zheng, Johnsi Mathivanan, Vibhav A. Valsangkar, Jinxi Du, Reham A. I. Abou-Elkhair, Abdalla E. A. Hassan and Jia Sheng
Int. J. Mol. Sci. 2022, 23(6), 3321; https://doi.org/10.3390/ijms23063321 - 19 Mar 2022
Cited by 3 | Viewed by 3131
Abstract
Pathogenic CUG and CCUG RNA repeats have been associated with myotonic dystrophy type 1 and 2 (DM1 and DM2), respectively. Identifying small molecules that can bind these RNA repeats is of great significance to develop potential therapeutics to treat these neurodegenerative diseases. Some [...] Read more.
Pathogenic CUG and CCUG RNA repeats have been associated with myotonic dystrophy type 1 and 2 (DM1 and DM2), respectively. Identifying small molecules that can bind these RNA repeats is of great significance to develop potential therapeutics to treat these neurodegenerative diseases. Some studies have shown that aminoglycosides and their derivatives could work as potential lead compounds targeting these RNA repeats. In this work, sisomicin, previously known to bind HIV-1 TAR, is investigated as a possible ligand for CUG RNA repeats. We designed a novel fluorescence-labeled RNA sequence of r(CUG)10 to mimic cellular RNA repeats and improve the detecting sensitivity. The interaction of sisomicin with CUG RNA repeats is characterized by the change of fluorescent signal, which is initially minimized by covalently incorporating the fluorescein into the RNA bases and later increased upon ligand binding. The results show that sisomicin can bind and stabilize the folded RNA structure. We demonstrate that this new fluorescence-based binding characterization assay is consistent with the classic UV Tm technique, indicating its feasibility for high-throughput screening of ligand-RNA binding interactions and wide applications to measure the thermodynamic parameters in addition to binding constants and kinetics when probing such interactions. Full article
Show Figures

Figure 1

12 pages, 2207 KB  
Article
In Vitro Evaluation of Bis-3-Chloropiperidines as RNA Modulators Targeting TAR and TAR-Protein Interaction
by Alice Sosic, Giulia Olivato, Caterina Carraro, Richard Göttlich, Dan Fabris and Barbara Gatto
Int. J. Mol. Sci. 2022, 23(2), 582; https://doi.org/10.3390/ijms23020582 - 6 Jan 2022
Cited by 2 | Viewed by 1947
Abstract
After a long limbo, RNA has gained its credibility as a druggable target, fully earning its deserved role in the next generation of pharmaceutical R&D. We have recently probed the trans-activation response (TAR) element, an RNA stem–bulge–loop domain of the HIV-1 genome with [...] Read more.
After a long limbo, RNA has gained its credibility as a druggable target, fully earning its deserved role in the next generation of pharmaceutical R&D. We have recently probed the trans-activation response (TAR) element, an RNA stem–bulge–loop domain of the HIV-1 genome with bis-3-chloropiperidines (B-CePs), and revealed the compounds unique behavior in stabilizing TAR structure, thus impairing in vitro the chaperone activity of the HIV-1 nucleocapsid (NC) protein. Seeking to elucidate the determinants of B-CePs inhibition, we have further characterized here their effects on the target TAR and its NC recognition, while developing quantitative analytical approaches for the study of multicomponent RNA-based interactions. Full article
(This article belongs to the Special Issue Antiviral Drug Targets: Structure, Function, and Drug Design)
Show Figures

Graphical abstract

13 pages, 4065 KB  
Article
Two Complete Mitogenomes of Chalcididae (Hymenoptera: Chalcidoidea): Genome Description and Phylogenetic Implications
by Huifeng Zhao, Ye Chen, Zitong Wang, Haifeng Chen and Yaoguang Qin
Insects 2021, 12(12), 1049; https://doi.org/10.3390/insects12121049 - 23 Nov 2021
Cited by 8 | Viewed by 2929
Abstract
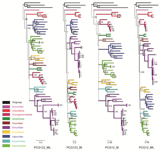
The complete mitochondrial genomes of two species of Chalcididae were newly sequenced: Brachymeria lasus and Haltichella nipponensis. Both circular mitogenomes are 15,147 and 15,334 bp in total length, respectively, including 13 protein-coding genes (PCGs), two ribosomal RNA genes (rRNAs), and 22 transfer [...] Read more.
The complete mitochondrial genomes of two species of Chalcididae were newly sequenced: Brachymeria lasus and Haltichella nipponensis. Both circular mitogenomes are 15,147 and 15,334 bp in total length, respectively, including 13 protein-coding genes (PCGs), two ribosomal RNA genes (rRNAs), and 22 transfer RNA genes (tRNAs) and an A+T-rich region. The nucleotide composition indicated a strong A/T bias. All PCGs of B. lasus and H. nipponensis began with the start codon ATD, except for B. lasus, which had an abnormal initiation codon TTG in ND1. Most PCGs of the two mitogenomes are terminated by a codon of TAR, and the remaining PCGs by the incomplete stop codon T or TA (ATP6, COX3, and ND4 in both species, with an extra CYTB in B. lasus). Except for trnS1 and trnF, all tRNAs can be folded into a typical clover structure. Both mitogenomes had similar control regions, and two repeat units of 135 bp were found in H. nipponensis. Phylogenetic analyses based on two datasets (PCG123 and PCG12) covering Chalcididae and nine families of Chalcidoidea were conducted using two methods (maximum likelihood and Bayesian inference); all the results support Mymaridae as the sister group of the remaining Chalcidoidea, with Chalcididae as the next successive group. Only analyses of PCG123 generated similar topologies of Mymaridae + (Chalcididae + (Agaonidae + remaining Chalcidoidea)) and provided one relative stable clade as Eulophidae + (Torymidae + (Aphelinidae + Trichogrammatidae)). Our mitogenomic phylogenetic results share one important similarity with earlier molecular phylogenetic efforts: strong support for the monophyly of many families, but a largely unresolved or unstable “backbone” of relationships among families. Full article
(This article belongs to the Section Insect Molecular Biology and Genomics)
Show Figures

Figure 1

15 pages, 20405 KB  
Article
Targeting Tat–TAR RNA Interaction for HIV-1 Inhibition
by Awadh Alanazi, Andrey Ivanov, Namita Kumari, Xionghao Lin, Songping Wang, Dmytro Kovalskyy and Sergei Nekhai
Viruses 2021, 13(10), 2004; https://doi.org/10.3390/v13102004 - 6 Oct 2021
Cited by 17 | Viewed by 3627
Abstract
The HIV-1 Tat protein interacts with TAR RNA and recruits CDK9/cyclin T1 and other host factors to induce HIV-1 transcription. Thus, Tat–TAR RNA interaction, which is unique for HIV-1, represents an attractive target for anti-HIV-1 therapeutics. To target Tat–TAR RNA interaction, we used [...] Read more.
The HIV-1 Tat protein interacts with TAR RNA and recruits CDK9/cyclin T1 and other host factors to induce HIV-1 transcription. Thus, Tat–TAR RNA interaction, which is unique for HIV-1, represents an attractive target for anti-HIV-1 therapeutics. To target Tat–TAR RNA interaction, we used a crystal structure of acetylpromazine bound to the bulge of TAR RNA, to dock compounds from the Enamine database containing over two million individual compounds. The docking procedure identified 173 compounds that were further analyzed for the inhibition of HIV-1 infection. The top ten inhibitory compounds with IC50 ≤ 6 µM were selected and the three least toxic compounds, T6780107 (IC50 = 2.97 μM), T0516-4834 (IC50 = 0.2 μM) and T5628834 (IC50 = 3.46 μM), were further tested for HIV-1 transcription inhibition. Only the T0516-4834 compound showed selective inhibition of Tat-induced HIV-1 transcription, whereas the T6780107 compound inhibited equally basal and Tat-induced transcription and the T5628834 compound only inhibited basal HIV-1 transcription. The compounds were tested for the inhibition of translation and showed minimal (<25%) effect. The T0516-4834 compound also showed the strongest inhibition of HIV-1 RNA expression and p24 production in CEM T cells and peripheral blood mononuclear cells infected with HIV-1 IIIB. Of the three compounds, only the T0516-4834 compound significantly disrupted Tat–TAR RNA interaction. Additionally, of the three tested compounds, T5628834 and, to a lesser extent, T0516-4834 disrupted Tat–CDK9/cyclin T1 interaction. None of the three compounds showed significant inhibition of the cellular CDK9 and cyclin T1 levels. In silico modelling showed that the T0516-4834 compound interacted with TAR RNA by binding to the bulge formed by U23, U25, C39, G26,C39 and U40 residues. Taken together, our study identified a novel benzoxazole compound that disrupted Tat–TAR RNA interaction and inhibited Tat-induced transcription and HIV-1 infection, suggesting that this compound might serve as a new lead for anti-HIV-1 therapeutics. Full article
(This article belongs to the Section Animal Viruses)
Show Figures

Figure 1

Back to TopTop