Sign in to use this feature.

Years

Between: -

Subjects

remove_circle_outline
remove_circle_outline
remove_circle_outline
remove_circle_outline
remove_circle_outline
remove_circle_outline
remove_circle_outline
remove_circle_outline

Journals

Article Types

Countries / Regions

Search Results (74)

Search Parameters:
Keywords = SYNRM

Order results
Result details
Results per page
Select all
Export citation of selected articles as:
36 pages, 6311 KB  
Article
Implementation of a QDBC with Hysteresis Current Control for PV-Powered Permanent-Magnet-Assisted Synchronous Reluctance Motors
by Walid Emar, Hani Attar, Ala Jaber, Hasan Kanaker, Fawzi Gharagheer and Musbah Aqel
Energies 2026, 19(1), 215; https://doi.org/10.3390/en19010215 - 31 Dec 2025
Abstract
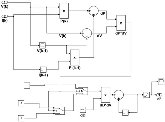
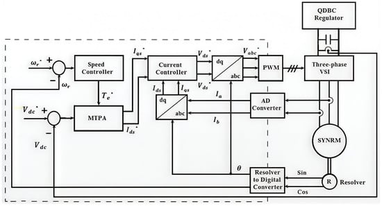
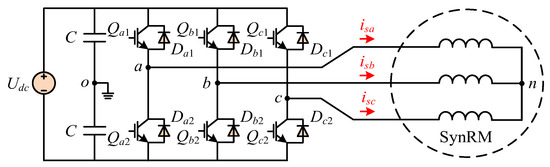
In this paper, a permanent-magnet-assisted synchronous reluctance motor (SYNRM) coupled with a newly built QDBC and a voltage-fed inverter (VFI) for a standalone PV water pumping system is suggested. Because power supply oscillations can result in short-term disruptions that affect drive performance in [...] Read more.
In this paper, a permanent-magnet-assisted synchronous reluctance motor (SYNRM) coupled with a newly built QDBC and a voltage-fed inverter (VFI) for a standalone PV water pumping system is suggested. Because power supply oscillations can result in short-term disruptions that affect drive performance in industrial applications involving these motors, a robust smooth control system is required to guarantee high efficiency and uninterrupted operation. According to the suggested architecture, a newly built quadratic boost regulator with a very high voltage gain, called a quadruple-diode boost converter (QDBC), is used to first elevate PV voltage to high levels. Additionally, to optimize the power output of the solar PV module, the perturbation and observation highest power point tracking approach (P&O) is implemented. To provide smooth synchronous motor starting, field-oriented control (FOC) of a voltage-fed inverter (VFI) is combined with hysteresis current control of the QDBC. The optimization algorithms discussed in this paper aim to enhance the efficiency of the SYNRM, particularly in operating a synchronous motor powered by variable energy sources such as solar PV. These algorithms function within a cybernetic system designed for water pumping, incorporating feedback loops and computational intelligence for improved performance. Afterward, the three-phase permanent-magnet synchronous motor that drives the mechanical load is fed by the resulting voltage via a voltage source inverter. Furthermore, a thorough hysteresis current control method implementation of the QDBC was suggested in order to attain optimal efficiency in both devices, which is crucial when off-grids are present. Even when the DC-link voltage dropped by up to 10% of the rated voltage, the suggested method was shown to maintain the required reference torque and rated speed. To verify the efficacy of the suggested method, a simulation setup according to the MATLAB 2022b/Simulink environment was employed. To gather and analyze the data, multiple scenarios with varying operating conditions and irradiance levels were taken into consideration. Finally, a working prototype was constructed in order to validate the mathematical analysis and simulation findings of the suggested framework, which includes a 1 kW motor, current sensor, voltage sensor, QDBC, and VCS inverter. Full article
(This article belongs to the Section F3: Power Electronics)
Show Figures

Figure 1

19 pages, 2177 KB  
Article
Current- and Vibration-Based Detection of Misalignment Faults in Synchronous Reluctance Motors
by Angela Navarro-Navarro, Vicente Biot-Monterde, Jose E. Ruiz-Sarrio and Jose A. Antonino-Daviu
Machines 2025, 13(4), 319; https://doi.org/10.3390/machines13040319 - 14 Apr 2025
Cited by 2 | Viewed by 2534
Abstract
Misalignment faults in drive systems occur when the motor and load are not properly aligned, leading to deviations in the centerlines of the coupled shafts. These faults can cause significant damage to bearings, shafts, and couplings, making early detection essential. Traditional diagnostic techniques [...] Read more.
Misalignment faults in drive systems occur when the motor and load are not properly aligned, leading to deviations in the centerlines of the coupled shafts. These faults can cause significant damage to bearings, shafts, and couplings, making early detection essential. Traditional diagnostic techniques rely on vibration monitoring, which provides insights into both mechanical and electromagnetic fault signatures. However, its main drawback is the need for external sensors, which may not be feasible in certain applications. Alternatively, motor current signature analysis (MCSA) has proven effective in detecting faults without requiring additional sensors. This study investigates misalignment faults in synchronous reluctance motors (SynRMs) by analyzing both vibration and current signals under different load conditions and operating speeds. Fast Fourier transform (FFT) is applied to extract characteristic frequency components linked to misalignment. Experimental results reveal that the amplitudes of rotational frequency harmonics (1xfr, 2xfr, and 3xfr) increase in the presence of misalignment, with 1xfr exhibiting the most stable progression. Additionally, acceleration-based vibration analysis proves to be a more reliable diagnostic tool compared to velocity measurements. These findings highlight the potential of combining current and vibration analysis to enhance misalignment detection in SynRMs, improving predictive maintenance strategies in industrial applications. Full article
(This article belongs to the Special Issue New Advances in Synchronous Reluctance Motors)
Show Figures

Figure 1

29 pages, 2183 KB  
Article
A Study of MTPA Applied to Sensorless Control of the Synchronous Reluctance Machine (SynRM)
by Vasilios C. Ilioudis
Automation 2025, 6(1), 11; https://doi.org/10.3390/automation6010011 - 4 Mar 2025
Cited by 3 | Viewed by 1929
Abstract
The present paper proposes a new Maximum Torque Per Ampere (MTPA) algorithm applied to sensorless speed control for the Synchronous Reluctance Machine (SynRM). The SynRM mathematical model is suitably modified and expressed in the γδ estimated reference frame, which could be applied in [...] Read more.
The present paper proposes a new Maximum Torque Per Ampere (MTPA) algorithm applied to sensorless speed control for the Synchronous Reluctance Machine (SynRM). The SynRM mathematical model is suitably modified and expressed in the γδ estimated reference frame, which could be applied in sensorless implementations. In the controller–observer scheme, an MTPA controller is coupled with a sliding mode observer (SMO) of first order. The provided equivalent control inputs are directly utilized by a modified EMF observer to estimate the rotor speed and position. Also, the MTPA control, SMO, and modified EMF observer are accordingly expressed in the γδ reference frame. In the duration of the SynRM operation, the developed MTPA algorithm succeeds in adjusting both stator current components in the γ-axis and δ-axis to the maximum torque point, while the SMO converges rapidly, achieving the coincidence between the γδ and dq reference frames. In addition, a simple torque decoupling technique is used to determine the γ-axis and δ-axis reference currents connected with the Anti-Windup Controller (AWC) for stator current control. Despite conventional MTPA methods, the proposed MTPA control strategy is designed to be robust in a wide speed range, exhibiting a high dynamic performance, regardless of the presence of external torque disturbances, reference speed variation, and even current measurement noise. The performance of the overall observer–control system is examined and evaluated using MATLAB/Simulink and considering noisy current feedback. Simulation results demonstrate the robustness and effectiveness of the proposed MTPA-based control method. Full article
Show Figures

Figure 1

19 pages, 12353 KB  
Article
The Impact of the Core Laminate Shaping Process on the Parameters and Characteristics of the Synchronous Reluctance Motor with Flux Barriers in the Rotor
by Zbigniew Gmyrek
Energies 2025, 18(5), 1222; https://doi.org/10.3390/en18051222 - 2 Mar 2025
Cited by 1 | Viewed by 1513
Abstract
This article describes the findings of a study that examined the impact of the process of shaping the stator core of a synchronous reluctance motor on its operating parameters. The SynRM motor, with compact geometrical dimensions and a flux barrier rotor, was chosen [...] Read more.
This article describes the findings of a study that examined the impact of the process of shaping the stator core of a synchronous reluctance motor on its operating parameters. The SynRM motor, with compact geometrical dimensions and a flux barrier rotor, was chosen for this study, for which the technological process of forming the stator and rotor cores may be critical. The numerical results for three types of stator core structures were compared. The first, which is commonly used by academics, has no technological cutouts in the stator. The second type has cutouts for the clamps that hold the core laminates together. The third one has cutouts that allow the core to be positioned inside the motor housing. The research campaign also investigated the effect of partial material structure degradation caused by core laminate shaping on motor operation parameters. As a consequence of the computations, the characteristics and motor parameters were compared, including torque ripple, stator core loss, and motor efficiency. It has been demonstrated that, in the case of SynRM motors with relatively small geometric dimensions, technological cutouts caused by the shaping of stator core laminates can drastically influence the motor’s characteristics. Full article
(This article belongs to the Special Issue Design, Analysis, Optimization and Control of Electric Machines)
Show Figures

Figure 1

24 pages, 11241 KB  
Article
Comparative Analysis of the Effect of Rotor Faults in the Performance of Low-Speed High-Torque Machines
by Carlos Madariaga-Cifuentes, Cesar Gallardo, Jose E. Ruiz-Sarrio, Juan A. Tapia and Jose A. Antonino-Daviu
Appl. Sci. 2025, 15(4), 1721; https://doi.org/10.3390/app15041721 - 8 Feb 2025
Cited by 1 | Viewed by 1581
Abstract
Several studies have focused on modeling and analyzing the impact of rotor faults in conventional low-pole-count machines, while related research on low-speed high-torque (LSHT) machines with a high pole count remains limited. In these machines, the combination of low speed, high inertia, and [...] Read more.
Several studies have focused on modeling and analyzing the impact of rotor faults in conventional low-pole-count machines, while related research on low-speed high-torque (LSHT) machines with a high pole count remains limited. In these machines, the combination of low speed, high inertia, and high torque levels presents a critical application for advanced diagnosis techniques. The present paper aims to describe and quantify the impact of rotor faults on the performance of LSHT machine types during the design stage. Specifically, 10-pole and 16-pole synchronous reluctance machines (SynRMs), permanent magnet synchronous machines (PMSMs), and squirrel-cage induction machines (SCIMs) are assessed by means of detailed 2D simulations. The effects of eccentricity, broken rotor bars, and partial demagnetization are studied, with a focus on performance variations. The results show that LSHT PMSMs are not significantly affected by the partial demagnetization of a few magnets, and the same holds true for common faults in SynRMs and SCIMs. Nonetheless, a significant increase in torque ripple was observed for all evaluated faults, with different origins and diverse effects on the torque waveform, which could be hard or invasive to analyze. Furthermore, it was concluded that specialized diagnosis techniques are effectively required for detecting the usual faults in LSHT machines, as their effect on major performance indicators is mostly minimal. Full article
Show Figures

Figure 1

26 pages, 3464 KB  
Article
A Model-Based Method Applying Sliding Mode Methodology for SynRM Sensorless Control
by Vasilios C. Ilioudis
Magnetism 2025, 5(1), 4; https://doi.org/10.3390/magnetism5010004 - 4 Feb 2025
Cited by 2 | Viewed by 2001
Abstract
In this paper, a new sensorless approach is proposed to address the speed and position estimation of the Synchronous Reluctance Machine (SynRM). The design of the sensorless control algorithm is developed on the basis of the modified SynRM mathematical model employing a simple [...] Read more.
In this paper, a new sensorless approach is proposed to address the speed and position estimation of the Synchronous Reluctance Machine (SynRM). The design of the sensorless control algorithm is developed on the basis of the modified SynRM mathematical model employing a simple sliding mode observer (SMO) and a modified EMF observer that are connected in series. All variables of the modified SynRM model are expressed in the arbitrary rotating frame, which is the so-called estimated γδ reference frame. The derived modified rotor flux terms contain angle error information in the form of trigonometric functions. Initially, the modified rotor flux is expressed as a function of saliency and the stator current id, including the angular deviation between the dq and γδ reference frames, which are rotating at synchronous and estimated speeds, respectively. A suitably designed SMO is utilized to estimate the modified stator flux components in the γδ reference frame. Once the SMO operates in sliding mode, the derived equivalent control inputs of the flux/current observer are used to obtain the required angular position and speed information of rotor by means of the modified EMF and Speed/Position observer. Only measures of stator voltages and currents are required for the speed and position estimation. In addition, Lyapunov Candidate Functions (LCFs) have been applied to determine the sliding mode existence conditions and the gains of the modified EMF observer. The SynRM observer–controller system is tested and evaluated in a wide speed range, even at very low speeds, in the presence of torque load disturbances. Simulation results demonstrate the overall efficacy and robustness of the proposed sensorless approach. Moreover, simulation tests verify the fast convergence and high performance of the modified EMF/speed/angle observer. Full article
Show Figures

Figure 1

18 pages, 13398 KB  
Article
An Investigation of Parameter Dimension Reduction Optimization of PMA-Synrm
by Zhongqi Liu, Guiyuan Zhang and Guanghui Du
Appl. Sci. 2025, 15(3), 1529; https://doi.org/10.3390/app15031529 - 3 Feb 2025
Cited by 1 | Viewed by 1622
Abstract
The rotor of a permanent magnet-assisted synchronous reluctance (PMA-Synrm) motor mostly adopts the structure of a multi-layer magnetic barrier and multi-layer ferrite, which leads to the design parameters of this kind of motor increase with the increase in the number of magnetic barrier [...] Read more.
The rotor of a permanent magnet-assisted synchronous reluctance (PMA-Synrm) motor mostly adopts the structure of a multi-layer magnetic barrier and multi-layer ferrite, which leads to the design parameters of this kind of motor increase with the increase in the number of magnetic barrier layers. A large number of design parameters are coupled with each other, which makes the optimization design of a permanent magnet-assisted synchronous reluctance motor particularly difficult. In this paper, a 7.5 kW, 1500 rpm permanent magnet-assisted synchronous reluctance motor is taken as the research object, and the optimization design of parameter dimension reduction is studied. The rotor structure of the motor is a combination of five layers of magnetic barrier and five layers of ferrite. By using the parameter dimension reduction method proposed in this paper, the number of parameters involved in the optimization is reduced from 26 to 7, which greatly improves the optimization efficiency of this kind of motor and realizes the comprehensive global optimization design of a permanent magnet-assisted synchronous reluctance motor. This paper provides a reference for the optimization of a permanent magnet-assisted synchronous reluctance motor. Full article
Show Figures

Figure 1

23 pages, 1477 KB  
Article
Sensitivity Analysis of MTPA Control to Angle Errors for Synchronous Reluctance Machines
by Martin Petrun and Jernej Černelič
Mathematics 2025, 13(1), 38; https://doi.org/10.3390/math13010038 - 26 Dec 2024
Cited by 2 | Viewed by 1442
Abstract
This study investigated the sensitivity of maximum torque per ampere (MTPA) control in synchronous reluctance machines (SynRMs) to angle errors, examining specifically how deviations in the reference control trajectory affected performance. Analytical and numerical methods were employed to analyze this sensitivity systematically, including [...] Read more.
This study investigated the sensitivity of maximum torque per ampere (MTPA) control in synchronous reluctance machines (SynRMs) to angle errors, examining specifically how deviations in the reference control trajectory affected performance. Analytical and numerical methods were employed to analyze this sensitivity systematically, including the impact of magnetic saturation. Two MTPA control implementation schemes were evaluated, with torque and current amplitude as the reference variables, using a template SynRM from the open-source simulation tool SyR-e. The results indicated that performance sensitivity to angle errors was moderately low near the MTPA trajectory, allowing for significant angle deviations with minimal performance loss. Although magnetic saturation increased this sensitivity slightly, reducing the allowable error range by up to 25%, the maximum angle deviation for up to 1% of the performance decrease still corresponded to approximately ±3 around the MTPA trajectory. The findings of this study suggest potential for simplifying control implementations, reducing component costs through less precise position determination (sensor-based or sensorless), and achieving additional control objectives such as torque ripple reduction. Full article
(This article belongs to the Special Issue Applied Mathematics and Intelligent Control in Electrical Engineering)
Show Figures

Figure 1

22 pages, 26442 KB  
Article
I-f Control Method for SynRMs Uses Simple Inductance Identification and Voltage Injection for Current and Angle Control
by Yibo Guo, Lingyun Pan, Yang Yang, Yimin Gong and Xiaolei Che
Sensors 2024, 24(24), 7970; https://doi.org/10.3390/s24247970 - 13 Dec 2024
Cited by 2 | Viewed by 1156
Abstract
The sensorless vector control method of synchronous reluctance motors (SynRMs), based on extended back electromotive force (EMF) or flux observation, has been widely applied in the medium- or high-speed range. However, in the low-speed and low-current range, the extended back-EMF and flux are [...] Read more.
The sensorless vector control method of synchronous reluctance motors (SynRMs), based on extended back electromotive force (EMF) or flux observation, has been widely applied in the medium- or high-speed range. However, in the low-speed and low-current range, the extended back-EMF and flux are nearly zero. The use of the current frequency (I-f) control method can enable the motor to pass through the low-speed region, thereby ensuring that the back-EMF and flux reach a large value. I-f control methods that are widely used in permanent magnet synchronous motors (PMSMs) may encounter many problems when applied to SynRMs. The most serious issue is the inability to adjust the current amplitude to control the rotor angle and achieve a smooth transition to sensorless control. Based on various issues, this article proposes an I-f control method with four stages that can be used in SynRMs. This method uses a simple inductance identification method to solve the flux saturation phenomenon of SynRMs and then uses high-frequency voltage injection to continuously adjust the current amplitude and rotor angle position in conjunction with this inductance identification method. The effectiveness of this method is experimentally demonstrated on a 5.5 kW SynRM. Full article
(This article belongs to the Special Issue Advanced Sensing and Control Technologies in Power Electronics)
Show Figures

Figure 1

6 pages, 3594 KB  
Proceeding Paper
A Study of a 7.5 kW and 18,000 r/min Synchronous Reluctance Motor for Fuel Cell Compressor Applications
by Maria-Simina Derban and Daniel Fodorean
Eng. Proc. 2024, 79(1), 14; https://doi.org/10.3390/engproc2024079014 - 1 Nov 2024
Viewed by 1065
Abstract
The present manuscript describes research on a high-speed synchronous reluctance motor (SynRM) and its suitability for being integrated into a fuel cell (FC) compressor system, used in electric or hybrid vehicles. The authors are presenting the main design elements of the high-speed SynRM [...] Read more.
The present manuscript describes research on a high-speed synchronous reluctance motor (SynRM) and its suitability for being integrated into a fuel cell (FC) compressor system, used in electric or hybrid vehicles. The authors are presenting the main design elements of the high-speed SynRM and its electromagnetic behavior, evaluated via the finite element method, while three different winding topologies are investigated. Also, losses and torque ripples are evaluated, as well as the weight and cost of the structure, and the best-suited topology is indicated for the FC compressor application. Full article
(This article belongs to the Proceedings of The Sustainable Mobility and Transportation Symposium 2024)
Show Figures

Figure 1

6 pages, 2695 KB  
Proceeding Paper
Linear Quadratic Robust Control of Synchronous Reluctance Motor
by Dávid Gábor Bányai and Zoltán Németh
Eng. Proc. 2024, 79(1), 3; https://doi.org/10.3390/engproc2024079003 - 28 Oct 2024
Viewed by 941
Abstract
Synchronous reluctance motors (SynRMs) play a key role in modern vehicles as they do not require permanent magnets and sliding brushes, reducing maintenance requirements and increasing reliability. My research focused on the development of robust torque control for SynRM. In the simulations, I [...] Read more.
Synchronous reluctance motors (SynRMs) play a key role in modern vehicles as they do not require permanent magnets and sliding brushes, reducing maintenance requirements and increasing reliability. My research focused on the development of robust torque control for SynRM. In the simulations, I compared the linear quadratic (LQ) controller with the conventional proportional–integral (PI) controller. To apply the LQ control method, I converted the nonlinear motor model into a linear one. We expect the results of this research to show that the LQ controller provides faster and more robust performance than the PI controller. LQ control can provide faster response times and a more stable operation, which are particularly important under dynamic vehicle operating conditions. Although LQ control is more computationally intensive and takes longer to fine tune, the results show that it results in a better and more stable control system. Such benefits are significant in dynamic vehicle operating conditions where fast and reliable torque control is essential. Overall, it can be concluded that advanced control techniques such as LQ can contribute to increasing the efficiency and performance of synchronous reluctance motors in the automotive industry, thus contributing to the development of sustainable and reliable vehicles. Full article
(This article belongs to the Proceedings of The Sustainable Mobility and Transportation Symposium 2024)
Show Figures

Figure 1

22 pages, 16164 KB  
Article
Reducing Noise and Impact of High-Frequency Torque Ripple Caused by Injection Voltages by Using Self-Regulating Random Model Algorithm for SynRMs Sensorless Speed Control
by Yibo Guo, Lingyun Pan, Yang Yang, Yimin Gong and Xiaolei Che
Electronics 2024, 13(16), 3327; https://doi.org/10.3390/electronics13163327 - 22 Aug 2024
Cited by 2 | Viewed by 1668
Abstract
For the sensorless control in a low-speed range of synchronous reluctance motors (SynRMs), injecting random high-frequency (HF) square-wave-type voltages has become a widely used and technologically mature method. It can solve the noise problem of traditional injection signal methods. However, all injection signal [...] Read more.
For the sensorless control in a low-speed range of synchronous reluctance motors (SynRMs), injecting random high-frequency (HF) square-wave-type voltages has become a widely used and technologically mature method. It can solve the noise problem of traditional injection signal methods. However, all injection signal methods will cause problems such as torque ripple, which causes speed fluctuations. This article proposes a self-regulating random model algorithm for the random injection signal method, which includes a quantity adaptive module for adding additional random processes, an evaluation module for evaluating torque deviation degree, and an updated model module that is used to receive signals from the other two modules and complete model changes and output random model elements. The main function of this algorithm is to create a model that updates to suppress the evaluation value deviation based on the evaluation situation and outputs an optimal sequence of random numbers, thereby limiting speed bias always in a small range; this can reduce unnecessary changes in the output value of the speed regulator. The feasibility and effectiveness of the proposed algorithm and control method have been demonstrated in experiments based on a 5-kW synchronous reluctance motor. Full article
(This article belongs to the Special Issue Power Electronics in Renewable Systems)
Show Figures

Figure 1

20 pages, 3731 KB  
Article
Disturbance-Observer-Based Sliding-Mode Speed Control for Synchronous Reluctance Motor Drives via Generalized Super-Twisting Algorithm
by Yong-Chao Liu
Actuators 2024, 13(7), 233; https://doi.org/10.3390/act13070233 - 22 Jun 2024
Cited by 7 | Viewed by 2148
Abstract
In this study, a novel composite speed controller combining a sliding-mode speed controller with a disturbance observer is proposed for the vector-controlled synchronous reluctance motor (SynRM) drive system. The proposed composite speed controller employs the generalized super-twisting sliding-mode (GSTSM) algorithm to construct both [...] Read more.
In this study, a novel composite speed controller combining a sliding-mode speed controller with a disturbance observer is proposed for the vector-controlled synchronous reluctance motor (SynRM) drive system. The proposed composite speed controller employs the generalized super-twisting sliding-mode (GSTSM) algorithm to construct both the speed controller and the disturbance observer. The GSTSM speed controller is utilized to stabilize the speed tracking error dynamics in finite time, while the GSTSM disturbance observer compensates for the total disturbance in the speed tracking error dynamics, which includes external disturbances and parametric uncertainties. Under the framework of the constant direct-axis current component vector control strategy for the SynRM drive system, comparative simulation studies are conducted among the standard STSM speed controller, the GSTSM speed controller, the composite speed controller using a GSTSM speed controller and a standard STSM disturbance observer, and the proposed composite speed controller. The effectiveness and superiority of the proposed composite speed controller are verified through simulation results. Full article
(This article belongs to the Section Control Systems)
Show Figures

Figure 1

18 pages, 7670 KB  
Article
Development and Analysis of Six-Phase Synchronous Reluctance Motor for Increased Fault Tolerance Capabilities
by Cezary Jedryczka, Michal Mysinski and Wojciech Szelag
Energies 2024, 17(10), 2351; https://doi.org/10.3390/en17102351 - 13 May 2024
Cited by 3 | Viewed by 2156
Abstract
This paper contains research on the development of a fault-tolerant six-phase synchronous reluctance motor (SynRM) based on the stator adopted from a general-purpose three-phase induction motor. In the design and calculation process, an extended Clarke transformation was developed for a six-phase asymmetrical system. [...] Read more.
This paper contains research on the development of a fault-tolerant six-phase synchronous reluctance motor (SynRM) based on the stator adopted from a general-purpose three-phase induction motor. In the design and calculation process, an extended Clarke transformation was developed for a six-phase asymmetrical system. To verify the proposed design approach, a field–circuit model of electromagnetic phenomena in the studied motor was developed and used to study the motor performance. The increased torque value and reduction in torque ripples were confirmed by comparison to the classical three-phase SynRM design. To illustrate fault tolerance capabilities, the operation of the studied three- and six-phase synchronous reluctance motors under inverter-fault conditions was examined. The conducted analysis shows, among other things, that from the electromagnetic performance point of view, only the proposed six-phase machine is able to properly operate under inverter-fault conditions. The results of the winding design calculations, the performed simulations of six-phase motor operation, and the preliminary tests of the prototype motor are presented and discussed. Full article
(This article belongs to the Section F: Electrical Engineering)
Show Figures

Figure 1

13 pages, 7703 KB  
Article
Dead-Time Compensation Using ADALINE for Reduced-Order Observer-Based Sensorless SynRM Drives
by Liangnian Lv, Ziyuan Wang, Xinru Zhao, Rui Guo, Jinpeng Wang, Gaolin Wang and Shulin Li
Energies 2024, 17(7), 1693; https://doi.org/10.3390/en17071693 - 2 Apr 2024
Cited by 1 | Viewed by 1734
Abstract
The inverter dead time effect is non-negligible for the control performance of sensorless synchronous reluctance motor (SynRM) drives at low speeds. In this paper, a reduced-order observer-based sensorless control method for SynRM drives combined with the adaptive linear neurons (ADALINE)-based dead-time compensation is [...] Read more.
The inverter dead time effect is non-negligible for the control performance of sensorless synchronous reluctance motor (SynRM) drives at low speeds. In this paper, a reduced-order observer-based sensorless control method for SynRM drives combined with the adaptive linear neurons (ADALINE)-based dead-time compensation is proposed. The reduced-order observer-based sensorless control method is presented, for which is parameter tuning is easy. On this basis, the dead-time compensation strategy using ADALINE filters is proposed to reduce the voltage harmonics effect on the estimation performance of the reduced-order observer. With ADALINE filters, the sixth current harmonic can be successfully filtered out by compensating the voltage directly or fitting the current to compensate the voltage. In this way, the low-speed estimation performance of the reduced-order observer is improved. The effectiveness of the proposed method is verified on a 3 kW SynRM experimental platform. Full article
(This article belongs to the Special Issue Innovation in Motor Drive Systems for Electric Vehicles)
Show Figures

Figure 1

Back to TopTop