Due to scheduled maintenance work on our servers, there may be short service disruptions on this website between 11:00 and 12:00 CEST on March 28th.
Sign in to use this feature.

Years

Between: -

Subjects

remove_circle_outline
remove_circle_outline
remove_circle_outline
remove_circle_outline
remove_circle_outline
remove_circle_outline
remove_circle_outline
remove_circle_outline
remove_circle_outline

Journals

Article Types

Countries / Regions

Search Results (36)

Search Parameters:
Keywords = SELP

Order results
Result details
Results per page
Select all
Export citation of selected articles as:
23 pages, 12076 KB  
Article
Loss of WT1 Drives Adaptive Plasticity in CCDC6-RET Selpercatinib-Resistant Papillary Thyroid Cancer
by Giuseppe Siragusa, Laura Tomasello, Mattia Biondo, Fabiola Vaglica, Carla Giordano, Giorgio Arnaldi and Giuseppe Pizzolanti
Curr. Issues Mol. Biol. 2026, 48(3), 274; https://doi.org/10.3390/cimb48030274 - 4 Mar 2026
Viewed by 440
Abstract
Background: Papillary Thyroid Cancer (PTC) harboring CCDC6-RET translocation is typically classified as a differentiated epithelial tumor. Although Selpercatinib, a RET-selective drug, was recently approved for use in advanced PTC, the emergence of drug resistance has already been observed. Tumor plasticity, including non-canonical [...] Read more.
Background: Papillary Thyroid Cancer (PTC) harboring CCDC6-RET translocation is typically classified as a differentiated epithelial tumor. Although Selpercatinib, a RET-selective drug, was recently approved for use in advanced PTC, the emergence of drug resistance has already been observed. Tumor plasticity, including non-canonical Epithelial–Mesenchymal Transition (EMT) programs, is recognized as a key mechanism underlying drug resistance. The downregulation of the transcription factor Wilms’ Tumor 1 (WT1) in cancer is associated with increased motility, invasiveness, and metastatic potential. Methods: In this study, we developed a selpercatinib-resistant PTC-derived cell line, TPC-1-SelpR. Bioinformatic analyses were conducted to study the promoter of the CCDC6-RET gene and the transcriptomic landscape of PTC from RNAseq data. Subsequent real-time PCR, Western blot, and imaging techniques, such as confocal microscopy (CM) and fluorescence microscopy (FM), were employed to study the effects of WT1 loss-of-function following RNAi silencing. Results: In TPC-1-SelpR, WT1 expression appears downregulated compared to its counterpart, TPC-1. Crucially, WT1 silencing induced a context-dependent modulation of the CCDC6-RET driver: while WT1 silencing reduced CCDC6-RET expression in TPC-1, in TPC-1-SelpR, a post-transcriptional compensation of CCDC6-RET was observed. The gene expression of several factors involved in EMT, such as Twist, Vimentin, Integrin beta-1, and Profilin, was rewired in TPC-1-SelpRWT1-knockdown. Although the Vimentin protein product decreased, CM and FM analyses confirmed a reorganization of residual protein: the subcellular redistribution was more dispersed in TPC-1-SelpRWT1-knockdown. Further upregulation of the stemness factor Sox2 over the differentiation factor Sox17 occurred. These molecular changes were associated with higher cell motility of TPC-1-SelpRWT1-knockdown. Conclusions: Collectively, these findings suggest that WT1 is a critical regulator involved in tumor plasticity, thereby supporting selpercatinib resistance. Full article
(This article belongs to the Special Issue Cancer Genetics and Pharmacology: Advancing Precision Therapeutics)
Show Figures

Figure 1

35 pages, 1455 KB  
Article
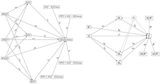
Motivating Young People to Build Sustainable Futures Through Career Development
by Stefania Maggi, Cerine Benomar, William Francis Scott Van Veen, Kushi Murthy and Nicolas Laham
Sustainability 2026, 18(2), 1015; https://doi.org/10.3390/su18021015 - 19 Jan 2026
Viewed by 379
Abstract
Addressing the climate crisis requires mobilizing younger generations, yet engagement is often limited to those with strong environmental identities. This study explores the largely unexamined potential of motivating a broader segment of youth by connecting climate action to the pursuit of their personal [...] Read more.
Addressing the climate crisis requires mobilizing younger generations, yet engagement is often limited to those with strong environmental identities. This study explores the largely unexamined potential of motivating a broader segment of youth by connecting climate action to the pursuit of their personal life goals. We investigated how different types of life purpose predict engagement across a spectrum of climate actions, from everyday pro-environmental behaviors to activism leadership. A sample of 901 Canadian undergraduate students completed measures assessing life purpose, coping strategies, and climate actions. Factor analysis of the Revised Youth Purpose Survey confirmed a three-factor structure of life purposes: self-enhancing (SELP), responsibility-enhancing (RELP), and world-enhancing (WELP). Moderated mediation analyses revealed distinct motivational pathways: both WELP and RELP indirectly increase participation in climate activism via problem-focused coping, and this effect is moderated by self-efficacy. However, SELP indirectly decreases participation in climate activism via problem-focused coping, and this effect is moderated by self-efficacy. These findings demonstrate there is no single pathway to climate engagement and suggest that career development can be leveraged to connect diverse life purposes with sustainability, thereby aligning personal aspirations with the collective goals of the Sustainable Development Goals. Full article
(This article belongs to the Special Issue Motivating Pro-Environmental Behavior in Youth Populations)
Show Figures

Figure 1

41 pages, 20290 KB  
Article
Palmitic but Not Oleic Acid Induces Pro-Inflammatory Dysfunction of Human Endothelial Cells from Different Vascular Beds In Vitro
by Daria Shishkova, Victoria Markova, Yulia Yurieva, Alexey Frolov, Anastasia Lazebnaya, Maxim Sinitsky, Anna Sinitskaya, Vera Matveeva, Evgenia Torgunakova, Alexander Stepanov, Anna Malashicheva, Asker Khapchaev, Nikita Podkuychenko, Alexander Vorotnikov, Vladimir Shirinsky and Anton Kutikhin
Int. J. Mol. Sci. 2025, 26(24), 12148; https://doi.org/10.3390/ijms262412148 - 17 Dec 2025
Viewed by 962
Abstract
Palmitic acid (PA) is the most common dietary saturated fatty acid, and is abundant in palm and cottonseed oil, butter, and cheese, whereas oleic acid (OA) is a monounsaturated omega-9 fatty acid found in olive oil. The differences in the cytotoxic and pro-inflammatory [...] Read more.
Palmitic acid (PA) is the most common dietary saturated fatty acid, and is abundant in palm and cottonseed oil, butter, and cheese, whereas oleic acid (OA) is a monounsaturated omega-9 fatty acid found in olive oil. The differences in the cytotoxic and pro-inflammatory effects of PA and OA across endothelial cells (ECs) isolated from different vascular beds have not been investigated in detail. Here, we incubated primary human aortic valve (HAVEC), saphenous vein (HSaVEC), internal thoracic artery (HITAEC), and microvascular (HMVEC) ECs with albumin-bound PA or OA for 24 h and found that PA induced a considerable cytotoxic response, accompanied by an elevated expression of the genes encoding cell adhesion molecules (VCAM1, ICAM1, SELE, and SELP) and pro-inflammatory cytokines (MIF, PTX3, CSF2, CSF3, IL1A, IL6, CCL2, CCL5, CCL20, CSF2, CSF3, CXCL1, CXCL2, CXCL3, CXCL5, CXCL6, CXCL8, and CXCL10), followed by an increased release of interleukin-6 and interleukin-8. HAVEC and HSaVEC were more susceptible to PA, whereas OA had mild-to-moderate cytotoxic effects on HAVEC and HMVEC but did not induce generalized EC activation. Compared with other EC types, HITAEC was the most resistant to PA and OA treatment. Collectively, these results indicate considerable heterogeneity across the ECs of distinct origin in response to PA. Full article
(This article belongs to the Special Issue Endothelial Cells in Health and Disease)
Show Figures

Figure 1

36 pages, 4983 KB  
Article
Application of Multivariate Exponential Random Graph Models in Small Multilayer Networks: Latin America, Tariffs, and Importation
by Oralia Nolasco-Jáuregui, Luis Alberto Quezada-Téllez, Yuri Salazar-Flores and Adán Díaz-Hernández
Mathematics 2025, 13(19), 3078; https://doi.org/10.3390/math13193078 - 25 Sep 2025
Viewed by 1342
Abstract
This work is framed as an application of static and small exponential random graph models for complex networks in multiple layers. This document revisits the small network and exhibits its potential. Examining the bibliography reveals considerable interest in large and dynamic complex networks. [...] Read more.
This work is framed as an application of static and small exponential random graph models for complex networks in multiple layers. This document revisits the small network and exhibits its potential. Examining the bibliography reveals considerable interest in large and dynamic complex networks. This research examines the application of small networks (50,000 population) for analyzing global commerce, conducting a comparative graph structure of the tariffs, and importing multilayer networks. The authors created and described the scenario where the readers can compare the graph models visually, at a glance. The proposed methodology represents a significant contribution, providing detailed descriptions and instructions, thereby ensuring the operational effectiveness of the application. The method is organized into five distinct blocks (Bn) and an accompanying appendix containing reproduction notes. Each block encompasses a primary task and associated sub-tasks, articulated through a hierarchical series of steps. The most challenging mathematical aspects of a small network analysis pertain to modeling and sample selection (sel_p). This document describes several modeling tasks that confirm that sel_p = 10 is the best option, including modeling the edges and the convergence and covariance model parameters, modeling the node factor by vertex names, Pearson residual distributions, goodness of fit, and more. This method establishes a foundation for addressing the intricate questions derived from the established hypotheses. It provides eight model specifications and a detailed description. Given the scope of this investigation, a historical examination of the relationships between different network actors is deemed essential, providing context for the study of actors engaged in global trade. Various analytical perspectives (six), encompassing degree analyses, diameter and edges, hubs and authority, co-citation and cliques in mutual and collapse approaches, k-core, and clustering, facilitate the identification of the specific roles played by actors within the importation network in comparison to the tariff network. This study focuses on the Latin American and Caribbean region. Full article
Show Figures

Figure 1

11 pages, 1081 KB  
Article
Glutathione Peroxidase and Selenoprotein P Evaluation in Well-Being Assessment After Total Thyroidectomy
by Emanuela Traini, Francesca Ianni, Edoardo Vergani, Giulia Carnassale, Giuseppe Daloiso, Antonio Mancini and Andrea Silvestrini
Int. J. Mol. Sci. 2025, 26(10), 4521; https://doi.org/10.3390/ijms26104521 - 9 May 2025
Cited by 1 | Viewed by 2999
Abstract
It is known that a percentage of patients who undergo total thyroidectomy, approximately 16–34%, complain of symptoms of hypothyroidism or altered quality of life (QoL) despite achieving normal serum TSH values. The present study aimed to identify whether the level of selenium could [...] Read more.
It is known that a percentage of patients who undergo total thyroidectomy, approximately 16–34%, complain of symptoms of hypothyroidism or altered quality of life (QoL) despite achieving normal serum TSH values. The present study aimed to identify whether the level of selenium could be responsible for this phenomenon. This pilot cohort study included 44 thyroidectomized outpatients. All patients underwent surgery for benign disease. In this study, no patients with a history of autoimmunity, malignancy, or other conditions that could affect well-being, absorption, or selenium intake were included. Serum levels of TSH, fT3, fT4, Selenoprotein P (SelP), and glutathione peroxidase 3 (GPx3) were measured. The patients also completed the ThyPRO-39 questionnaire to assess their QoL. A strong and significant direct correlation was found between SelP and GPx3 (r = 0.88). However, no correlation was found between hormonal status and SelP or GPx3. Analysis of ThyPRO-39 results did not show clinically significant differences between items nor a correlation with thyroid hormone levels, except for symptoms of hypothyroidism. Interestingly, a significant direct correlation was observed between SelP and tiredness, as well as between GPx3 and tiredness. Furthermore, the fT3/fT4 ratio was correlated with worsening symptoms of hypothyroidism. The results suggest that the selenium status, in turn related to antioxidant activities, as reflected in SelP and GPx3 levels, may be associated with the QoL tiredness domain in thyroidectomized patients, despite normal levels of thyroid hormones. More research is needed to elucidate the role of selenium in the persistent symptoms experienced by some thyroidectomized patients. Full article
(This article belongs to the Special Issue Association Between Oxidative Stress and Metabolic Diseases)
Show Figures

Figure 1

15 pages, 1499 KB  
Article
The Platelet-Specific Gene Signature in the Immunoglobulin G4-Related Disease Transcriptome
by Ali Kemal Oguz, Cagdas Sahap Oygur, Bala Gur Dedeoglu, Irem Dogan Turacli, Sibel Serin Kilicoglu and Ihsan Ergun
Medicina 2025, 61(1), 162; https://doi.org/10.3390/medicina61010162 - 19 Jan 2025
Viewed by 2517
Abstract
Background and Objectives: Immunoglobulin G4-related disease (IgG4-RD) is an immune-mediated, fibroinflammatory, multiorgan disease with an obscure pathogenesis. Findings indicating excessive platelet activation have been reported in systemic sclerosis, which is another autoimmune, multisystemic fibrotic disorder. The immune-mediated, inflammatory, and fibrosing intersections of IgG4-RD [...] Read more.
Background and Objectives: Immunoglobulin G4-related disease (IgG4-RD) is an immune-mediated, fibroinflammatory, multiorgan disease with an obscure pathogenesis. Findings indicating excessive platelet activation have been reported in systemic sclerosis, which is another autoimmune, multisystemic fibrotic disorder. The immune-mediated, inflammatory, and fibrosing intersections of IgG4-RD and systemic sclerosis raised a question about platelets’ role in IgG4-RD. Materials and Methods: By borrowing transcriptomic data from Nakajima et al. (GEO repository, GSE66465) we sought a platelet contribution to the pathogenesis of IgG4-RD. GEO2R and BRB-ArrayTools were used for class comparisons, and WebGestalt for functional enrichment analysis. During the selection of differentially expressed genes (DEGs), the translationally active but significantly low amount of platelet mRNA was specifically considered. The platelet-specific gene signature derived was used for cluster analysis of patient and control groups. Results: When IgG4-RD patients were compared with controls, 268 DEGs (204 with increased and 64 with decreased expression) were detected. Among these, a molecular signature of 22 platelet-specific genes harbored genes important for leukocyte–platelet aggregate formation (i.e., CLEC1B, GP1BA, ITGA2B, ITGB3, SELP, and TREML1) and extracellular matrix synthesis (i.e., CLU, PF4, PPBP, SPARC, and THBS1). Functional enrichment analysis documented significantly enriched terms related to platelets, including but not limited to “platelet reactivity”, “platelet degranulation”, “platelet aggregation”, and “platelet activation”. During clustering, the 22 gene signatures successfully discriminated IgG4-RD and the control and the IgG4-RD before and after treatment groups. Conclusions: Patients with IgG4-RD apparently display an activated platelet phenotype with a potential contribution to disease immunopathogenesis. If the platelets’ role is validated through further carefully designed research, the therapeutic potentials of selected conventional and/or novel antiplatelet agents remain to be evaluated in patients with IgG4-RD. Transcriptomics and/or proteomics research with platelets should take into account the relatively low amounts of platelet mRNA, miRNA, and protein. Secondary analysis of omics data sets has great potential to reveal new and valuable information. Full article
(This article belongs to the Section Hematology and Immunology)
Show Figures

Graphical abstract

17 pages, 1013 KB  
Article
Endothelial Dysfunction Markers in Ovarian Cancer: VTE Risk and Tumour Prognostic Outcomes
by Inês Guerra de Melo, Valéria Tavares, Joana Savva-Bordalo, Mariana Rei, Joana Liz-Pimenta, Deolinda Pereira and Rui Medeiros
Life 2024, 14(12), 1630; https://doi.org/10.3390/life14121630 - 9 Dec 2024
Cited by 2 | Viewed by 2009
Abstract
Ovarian cancer (OC) presents daunting lethality rates worldwide, with frequent late-stage diagnosis and chemoresistance, highlighting the need for improved prognostic approaches. Venous thromboembolism (VTE), a major cancer mortality factor, is partially driven by endothelial dysfunction (ED). ED’s pro-inflammatory state fosters tumour progression, suggesting [...] Read more.
Ovarian cancer (OC) presents daunting lethality rates worldwide, with frequent late-stage diagnosis and chemoresistance, highlighting the need for improved prognostic approaches. Venous thromboembolism (VTE), a major cancer mortality factor, is partially driven by endothelial dysfunction (ED). ED’s pro-inflammatory state fosters tumour progression, suggesting a VTE-independent link between ED and cancer. Given this triad’s interplay, ED markers may influence OC behaviour and patients’ prognosis. Thus, the impact of ED-related genes and single-nucleotide polymorphisms (SNPs) on OC-related VTE and patient thrombogenesis-independent prognosis was investigated. NOS3 upregulation was linked to lower VTE incidence (χ2, p = 0.013), while SELP upregulation was associated with shorter overall survival (log-rank test, p = 0.048). Dismissing patients with VTE before OC diagnosis, SELP rs6136 T allele carriers presented lower progression-free survival (log-rank test, p = 0.038). Nevertheless, due to the SNP minor allele underrepresentation, further investigation is required. Taken together, ED markers seem to exhibit roles that depend on the clinical context, such as tumour-related thrombogenesis or cancer prognosis. Validation with larger cohorts and more in-depth functional studies are needed for data clarification and potential therapeutic strategies exploitation to tackle cancer progression and thrombosis in OC patients. Full article
(This article belongs to the Special Issue Obstetrics and Gynecology Medicine: Go From Bench to Bedside)
Show Figures

Graphical abstract

17 pages, 2324 KB  
Article
Local Inflammatory and Systemic Antibody Responses Initiated by a First Intradermal Administration of Autogenous Salmonella-Killed Vaccines and Their Components in Pullets
by Jossie M. Santamaria, Chrysta N. Beck and Gisela F. Erf
Vaccines 2024, 12(10), 1159; https://doi.org/10.3390/vaccines12101159 - 11 Oct 2024
Cited by 9 | Viewed by 2009
Abstract
Vaccination strategies are used to manage Salmonella in chickens. Salmonella-killed vaccines are considered safer since they are inactivated. However, little is known regarding the cellular immune activities at the site of vaccine administration of Salmonella-killed vaccines. The growing feather (GF) cutaneous [...] Read more.
Vaccination strategies are used to manage Salmonella in chickens. Salmonella-killed vaccines are considered safer since they are inactivated. However, little is known regarding the cellular immune activities at the site of vaccine administration of Salmonella-killed vaccines. The growing feather (GF) cutaneous test has been shown to be an effective bioassay to monitor local tissue/cellular responses. We assessed local and systemic antibody responses initiated by intradermal injection of Salmonella-killed vaccines into GF-pulps of 14–15-week-old pullets. Treatments consisted of two autogenous Salmonella-killed vaccines (SV1 and SV2), S. Enteritidis (SE) lipopolysaccharide (SE-LPS), and the water-oil-water (WOW) emulsion vehicle. GF-pulps were collected before (0 h) and at 6, 24, 48, and 72 h post-GF-pulp injection for leukocyte population analysis, while heparinized blood samples were collected before (0 d) and at 3, 5, 7, 10, 14, 21, and 28 d after GF-pulp injections to assess plasma levels (a.u.) of SE-specific IgM, avian IgY (IgG), and IgA antibodies using an ELISA. Injection of GF-pulps with SV1, SV2, or SE-LPS, all in a WOW vehicle, initiated inflammatory responses characterized by the recruitment of heterophils, monocytes/macrophages, and a few lymphocytes. The WOW vehicle emulsion alone recruited more lymphocytes than vaccines or SE-LPS. The SV1 and SV2 vaccines stimulated Salmonella-specific IgM and IgA early, while IgG levels were greatly elevated later during the primary response. Overall, SV1 and SV2 stimulated a heterophil and macrophage-dominated local inflammatory- and SE-specific humoral response with an isotype switch from IgM to IgG, characteristic of a T-dependent primary antibody response. This study provides comprehensive information on innate and adaptive immune responses to autogenous Salmonella-killed vaccines and their components that will find application in the management of Salmonella in poultry. Full article
(This article belongs to the Special Issue Veterinary Vaccines and Host Immune Responses)
Show Figures

Figure 1

15 pages, 2204 KB  
Article
Predicting Resistance to Immunotherapy in Melanoma, Glioblastoma, Renal, Stomach and Bladder Cancers by Machine Learning on Immune Profiles
by Guillaume Mestrallet
Onco 2024, 4(3), 192-206; https://doi.org/10.3390/onco4030014 - 20 Aug 2024
Cited by 3 | Viewed by 2896
Abstract
Strategies for tackling cancer involve surgery, radiotherapy, chemotherapy, and immune checkpoint inhibitors (ICB). However, the effectiveness of ICB remains constrained, prompting the need for a proactive strategy to foresee treatment responses and resistances. This study undertook an analysis across diverse cancer patient cohorts [...] Read more.
Strategies for tackling cancer involve surgery, radiotherapy, chemotherapy, and immune checkpoint inhibitors (ICB). However, the effectiveness of ICB remains constrained, prompting the need for a proactive strategy to foresee treatment responses and resistances. This study undertook an analysis across diverse cancer patient cohorts (including melanoma, clear cell renal carcinoma, glioblastoma, bladder, and stomach cancers) subjected to various immune checkpoint blockade treatments. Surprisingly, our findings unveiled that over 38% of patients demonstrated resistance and persistent disease progression despite undergoing ICB intervention. To unravel the intricacies of resistance, we scrutinized the immune profiles of cancer patients experiencing ongoing disease progression and resistance post-ICB therapy. These profiles delineated multifaceted defects, including compromised macrophage, monocyte, and T cell responses, impaired antigen presentation, aberrant regulatory T cell (Tregs) responses, and an elevated expression of immunosuppressive and G protein-coupled receptor molecules (TGFB1, IL2RA, IL1B, EDNRB, ADORA2A, SELP, and CD276). Building upon these insights into resistance profiles, we harnessed machine learning algorithms to construct models predicting the response and resistance to ICB and developed the accompanying software. While previous work on glioblastoma with only one type of algorithm had an accuracy of 0.82, we managed to develop 20 models that provided estimates of future events of resistance or response in five cancer types, with accuracies ranging between 0.79 and 1, based on their distinct immune characteristics. In conclusion, our approach advocates for the personalized application of immunotherapy in cancer patients based on patient-specific attributes and computational models. Full article
Show Figures

Figure 1

21 pages, 2116 KB  
Review
Staphylococcal Enterotoxins: Description and Importance in Food
by Mirian Yuliza Rubio Cieza, Erika Carolina Romão Bonsaglia, Vera Lucia Mores Rall, Marcos Veiga dos Santos and Nathália Cristina Cirone Silva
Pathogens 2024, 13(8), 676; https://doi.org/10.3390/pathogens13080676 - 9 Aug 2024
Cited by 33 | Viewed by 13714
Abstract
Staphylococcus aureus stands out as one of the most virulent pathogens in the genus Staphylococcus. This characteristic is due to its ability to produce a wide variety of staphylococcal enterotoxins (SEs) and exotoxins, which in turn can cause staphylococcal food poisoning (SFP), [...] Read more.
Staphylococcus aureus stands out as one of the most virulent pathogens in the genus Staphylococcus. This characteristic is due to its ability to produce a wide variety of staphylococcal enterotoxins (SEs) and exotoxins, which in turn can cause staphylococcal food poisoning (SFP), clinical syndromes such as skin infections, inflammation, pneumonia, and sepsis, in addition to being associated with the development of inflammation in the mammary glands of dairy cattle, which results in chronic mastitis and cell necrosis. SEs are small globular proteins that combine superantigenic and emetic activities; they are resistant to heat, low temperatures, and proteolytic enzymes and are tolerant to a wide pH range. More than 24 SE genes have been well described (SEA-SEE, SEG, SEH, SEI, SEJ, SElK, SElL, SElM, SElN, SElO, SElP, SElQ, SElR, SElS, SElT, SElU, SElV, SElW, SElX, SElY, and SElZ), being a part of different SFP outbreaks, clinical cases, and isolated animal strains. In recent years, new genes (sel26, sel27, sel28, sel31, sel32, and sel33) from SEs have been described, as well as two variants (seh-2p and ses-3p) resulting in a total of thirty-three genes from Ses, including the nine variants that are still in the process of genetic and molecular structure evaluation. SEs are encoded by genes that are located in mobile genetic elements, such as plasmids, prophages, pathogenicity islands, and the enterotoxin gene cluster (egc), and housed in the genomic island of S. aureus. Both classical SEs and SE-like toxins (SEls) share phylogenetic relationships, structure, function, and sequence homology, which are characteristics for the production of new SEs through recombination processes. Due to the epidemiological importance of SEs, their rapid assessment and detection have been crucial for food security and public health; for this reason, different methods of identification of SEs have been developed, such as liquid chromatography coupled with high-resolution mass spectrometry (LC-HRMS), molecular methods, and whole-genome sequencing; providing the diagnosis of SEs and a better understanding of the occurrence, spread, and eradication of SEs. This review provides scientific information on the enterotoxins produced by S. aureus, such as structural characteristics, genetic organization, regulatory mechanisms, superantigen activity, mechanisms of action used by SEs at the time of interaction with the immune system, methods of detection of SEs, and recent biocontrol techniques used in food. Full article
(This article belongs to the Collection New Insights into Bacterial Pathogenesis)
Show Figures

Figure 1

29 pages, 2004 KB  
Review
Contribution of Endothelial Dysfunction to Cancer Susceptibility and Progression: A Comprehensive Narrative Review on the Genetic Risk Component
by Inês Guerra de Melo, Valéria Tavares, Deolinda Pereira and Rui Medeiros
Curr. Issues Mol. Biol. 2024, 46(5), 4845-4873; https://doi.org/10.3390/cimb46050292 - 16 May 2024
Cited by 7 | Viewed by 4255
Abstract
Venous thromboembolism (VTE) is a challenging clinical obstacle in oncological settings, marked by elevated incidence rates and resulting morbidity and mortality. In the context of cancer-associated thrombosis (CAT), endothelial dysfunction (ED) plays a crucial role in promoting a pro-thrombotic environment as endothelial cells [...] Read more.
Venous thromboembolism (VTE) is a challenging clinical obstacle in oncological settings, marked by elevated incidence rates and resulting morbidity and mortality. In the context of cancer-associated thrombosis (CAT), endothelial dysfunction (ED) plays a crucial role in promoting a pro-thrombotic environment as endothelial cells lose their ability to regulate blood flow and coagulation. Moreover, emerging research suggests that this disorder may not only contribute to CAT but also impact tumorigenesis itself. Indeed, a dysfunctional endothelium may promote resistance to therapy and favour tumour progression and dissemination. While extensive research has elucidated the multifaceted mechanisms of ED pathogenesis, the genetic component remains a focal point of investigation. This comprehensive narrative review thus delves into the genetic landscape of ED and its potential ramifications on cancer progression. A thorough examination of genetic variants, specifically polymorphisms, within key genes involved in ED pathogenesis, namely eNOS, EDN1, ACE, AGT, F2, SELP, SELE, VWF, ICAM1, and VCAM1, was conducted. Overall, these polymorphisms seem to play a context-dependent role, exerting both oncogenic and tumour suppressor effects depending on the tumour and other environmental factors. In-depth studies are needed to uncover the mechanisms connecting these DNA variations to the pathogenesis of malignant diseases. Full article
(This article belongs to the Section Molecular Medicine)
Show Figures

Figure 1

20 pages, 14597 KB  
Article
Exploring the Mechanism of Fufang Danshen Tablet against Atherosclerosis by Network Pharmacology and Experimental Validation
by Yuling Liu, Weiwei Su, Peibo Li, Xuan Zeng, Yuying Zheng, Yonggang Wang, Wei Peng and Hao Wu
Pharmaceuticals 2024, 17(5), 643; https://doi.org/10.3390/ph17050643 - 16 May 2024
Cited by 5 | Viewed by 4689
Abstract
Atherosclerosis is the main pathological basis of cardiovascular diseases (CVDs). Fufang Danshen Tablet (FDT) is a traditional Chinese medicine that has been clinically used to treat CVDs for more than 40 years. Nevertheless, owing to the complexity of the ingredients, the pharmacological mechanism [...] Read more.
Atherosclerosis is the main pathological basis of cardiovascular diseases (CVDs). Fufang Danshen Tablet (FDT) is a traditional Chinese medicine that has been clinically used to treat CVDs for more than 40 years. Nevertheless, owing to the complexity of the ingredients, the pharmacological mechanism of FDT in the treatment of CVDs has not been fully elucidated. In this study, an integrated strategy of UFLC-Q-TOF-MS/MS, network pharmacology, molecular biology, and transcriptomics was used to elucidate the mechanisms of action of FDT in the treatment of atherosclerosis. In total, 22 absorbed constituents were identified in rat serum after oral administration of FDT. In silico, network pharmacology studies have shown that FDT regulates four key biological functional modules for the treatment of atherosclerosis: oxidative stress, cell apoptosis, energy metabolism, and immune/inflammation. In animal experiments, FDT exerted protective effects against atherosclerosis by reducing the plaque area and lipid levels in ApoE−/− mice. Furthermore, we found that FDT inhibited inflammatory macrophage accumulation by regulating the expression of Selp and Ccl2, which are both involved in monocyte adhesion and migration. The inhibition of monocyte recruitment by FDT is a new perspective to elucidate the anti-atherosclerotic mechanism of FDT, which has not been adopted in previous studies on FDT. Our results may help to elucidate the therapeutic mechanism of FDT against CVDs and provide potential therapeutic targets. Full article
(This article belongs to the Section Natural Products)
Show Figures

Graphical abstract

19 pages, 2840 KB  
Article
Se Alleviated Pb-Caused Neurotoxicity in Chickens: SPS2-GPx1-GSH-IL-2/IL-17-NO Pathway, Selenoprotein Suppression, Oxidative Stress, and Inflammatory Injury
by Yansheng Li, Jiatian Liang, Chunyu Jiang, Jiawen Cui, Lan Hong, Zhiyu Hao, You Tang, Yuhao Liu, Xun Cui and Xiaohua Teng
Antioxidants 2024, 13(3), 370; https://doi.org/10.3390/antiox13030370 - 18 Mar 2024
Cited by 27 | Viewed by 2738
Abstract
Lead (Pb), a heavy metal environmental pollutant, poses a threat to the health of humans and birds. Inflammation is one of the most common pathological phenomena in the case of illness and poisoning. However, the underlying mechanisms of inflammation remain unclear. The cerebellum [...] Read more.
Lead (Pb), a heavy metal environmental pollutant, poses a threat to the health of humans and birds. Inflammation is one of the most common pathological phenomena in the case of illness and poisoning. However, the underlying mechanisms of inflammation remain unclear. The cerebellum and the thalamus are important parts of the nervous system. To date, there have been no reports of Pb inducing inflammation in animal cerebellums or thalami. Selenium (Se) can relieve Pb poisoning. Therefore, we aimed to explore the mechanism by which Se alleviates Pb toxicity to the cerebellums and thalami of chickens by establishing a chicken Pb or/and Se treatment model. Our results demonstrated that exposure to Pb caused inflammatory damage in cerebellums and thalami, evidenced by the characteristics of inflammation, the decrease in anti-inflammatory factors (interleukin (IL)-2 and interferon-γ (INF-γ)), and the increase in pro-inflammatory factors (IL-4, IL-6, IL-12β, IL-17, and nitric oxide (NO)). Moreover, we found that the IL-2/IL-17–NO pathway took part in Pb-caused inflammatory injury. The above findings were reversed by the supplementation of dietary Se, meaning that Se relieved inflammatory damage caused by Pb via the IL-2/IL-17–NO pathway. In addition, an up-regulated oxidative index malondialdehyde (MDA) and two down-regulated antioxidant indices (glutathione (GSH) and total antioxidant capacity (TAC)) were recorded after the chickens received Pb stimulation, indicating that excess Pb caused an oxidant/antioxidant imbalance and oxidative stress, and the oxidative stress mediated inflammatory damage via the GSH–IL-2 axis. Interestingly, exposure to Pb inhibited four glutathione peroxidase (GPx) family members (GPx1, GPx2, GPx3, and GPx4), three deiodinase (Dio) family members (Dio1, Dio2, and Dio3), and fifteen other selenoproteins (selenophosphate synthetase 2 (SPS2), selenoprotein (Sel)H, SelI, SelK, SelM, SelO, SelP1, SelPb, SelS, SelT, SelU, and selenoprotein (Sep)n1, Sepw1, Sepx1, and Sep15), suggesting that Pb reduced antioxidant capacity and resulted in oxidative stress involving the SPS2GPx1–GSH pathway. Se supplementation, as expected, reversed the changes mentioned above, indicating that Se supplementation improved antioxidant capacity and mitigated oxidative stress in chickens. For the first time, we discovered that the SPS2GPx1–GSH–IL-2/IL-17–NO pathway is involved in the complex inflammatory damage mechanism caused by Pb in chickens. In conclusion, this study demonstrated that Se relieved Pb-induced oxidative stress and inflammatory damage via the SPS2GPx1–GSH–IL-2/IL-17–NO pathway in the chicken nervous system. This study offers novel insights into environmental pollutant-caused animal poisoning and provides a novel theoretical basis for the detoxification effect of Se against oxidative stress and inflammation caused by toxic pollutants. Full article
Show Figures

Figure 1

13 pages, 1435 KB  
Article
Effect of Regular Training on Platelet Function in Untrained Thoroughbreds
by Arianna Miglio, Emanuela Falcinelli, Katia Cappelli, Samanta Mecocci, Anna Maria Mezzasoma, Maria Teresa Antognoni and Paolo Gresele
Animals 2024, 14(3), 414; https://doi.org/10.3390/ani14030414 - 27 Jan 2024
Cited by 3 | Viewed by 1825
Abstract
Training has a significant effect on the physiology of blood coagulation in humans and in horses. Several hemostatic changes have been reported after exercise in the horse but data available are inconclusive. The aim of this study was to investigate platelet activation and [...] Read more.
Training has a significant effect on the physiology of blood coagulation in humans and in horses. Several hemostatic changes have been reported after exercise in the horse but data available are inconclusive. The aim of this study was to investigate platelet activation and primary platelet-related hemostasis modifications in young never-trained Thoroughbreds in the first incremental training period in order to improve knowledge on this topic. Twenty-nine clinically healthy, untrained, 2-year-old Thoroughbred racehorses were followed during their incremental 4-month sprint exercise training. Blood collection was performed once a month, five times in total (T-30, T0, T30, T60, and T90). Platelet aggregation was measured by light transmission aggregometry in response to various agonists: adenosine diphosphate (ADP), collagen, and calcium ionophore A23187. Platelet function was evaluated using a platelet function analyzer (PFA-100®) using collagen/ADP and collagen/adrenaline cartridges. Nitrite-nitrate (NOx) plasma concentrations were measured via a colorimetric assay to assess in vivo nitric oxide bioavailability. Platelet activation was also investigated through gene expression analyses (selectin P-SELP, ectonucleotidase CD39-ENTPD1, prostaglandin I2 synthase-PTGIS, endothelial nitric oxide synthase 3-NOS3). Differences among the time points were analyzed and mean ± SEM were calculated. Significant modifications were identified compared with T-30, with an increase in platelet aggregation (collagen:32.6 ± 4.8 vs. 21.6 ± 4.9%; ADP: 35.5 ± 2.0 vs. 24.5 ± 3.1%; A23187: 30 ± 4.7 vs. 23.8 ± 4%) and a shorter closure time of C-ADP cartridges (75.6 ± 4.4 vs. 87.7 ± 3.4 s) that tended to return to the baseline value at T90. NOx concentrations in plasma significantly increased after 30 days of the training program compared with the baseline. The first long-term training period seems to induce platelet hyperactivity after 30 days in never-trained Thoroughbreds. Regular physical training reduces the negative effects of acute efforts on platelet activation. Full article
(This article belongs to the Section Veterinary Clinical Studies)
Show Figures

Figure 1

16 pages, 9509 KB  
Article
Longan Polysaccharides with Covalent Selenylation Combat the Fumonisin B1-Induced Cell Toxicity and Barrier Disruption in Intestinal Epithelial (IEC-6) Cells
by Ya-Hui Yu and Xin-Huai Zhao
Nutrients 2023, 15(21), 4679; https://doi.org/10.3390/nu15214679 - 4 Nov 2023
Cited by 10 | Viewed by 2510
Abstract
In this study, the soluble, but non-digestible, longan (Dimocarpus longan Lour.) polysaccharides (LP) were extracted from dried longan fruits and then chemically selenylated to produce two selenylated products, namely SeLP1 and SeLP2, with different selenylation extents. The aim was to investigate [...] Read more.
In this study, the soluble, but non-digestible, longan (Dimocarpus longan Lour.) polysaccharides (LP) were extracted from dried longan fruits and then chemically selenylated to produce two selenylated products, namely SeLP1 and SeLP2, with different selenylation extents. The aim was to investigate their protective effects on rat intestinal epithelial (IEC-6) cells exposed to the food toxin fumonisin B1 (FB1). LP only contained total Se content of less than 0.01 g/kg, while SeLP1 and SeLP2 were measured with respective total Se content of up to 1.46 and 4.79 g/kg. The cell viability results showed that these two selenylated products were more efficient than LP in the IEC-6 cells in alleviating FB1-induced cell toxicity, suppressing lactate dehydrogenase (LDH) release, and decreasing the generation of intracellular reactive oxygen species (ROS). These two selenylated products were also more effective than LP in combating FB1-induced barrier disruption via increasing the transepithelial electric resistance (TEER), reducing the paracellular permeability, decreasing the mitochondrial membrane potential (MMP) loss, and maintaining cell barrier integrity by upregulating the tight-junction-related genes and proteins. FB1 caused cell oxidative stress and barrier dysfunction by activating the MAPK and mitochondrial apoptosis signaling pathways, while SeLP1 and SeLP2 could regulate the tMAPK- and apoptosis-related proteins to suppress the FB1-mediated activation of the two pathways. Overall, SeLP2 was observed to be more active than SeLP1 in the IEC-6 cells. In conclusion, the chemical selenylation of LP caused an activity enhancement to ameliorate the FB1-induced cell cytotoxicity and intestinal barrier disruption. Meanwhile, the increased selenylation of LP would endow the selenylated product SeLP2 with more activity. Full article
(This article belongs to the Section Carbohydrates)
Show Figures

Figure 1

Back to TopTop