Sign in to use this feature.

Years

Between: -

Subjects

remove_circle_outline
remove_circle_outline
remove_circle_outline
remove_circle_outline
remove_circle_outline
remove_circle_outline
remove_circle_outline
remove_circle_outline

Journals

Article Types

Countries / Regions

Search Results (37)

Search Parameters:
Keywords = Roboflow

Order results
Result details
Results per page
Select all
Export citation of selected articles as:
16 pages, 2669 KB  
Article
YOLOv7 for Weed Detection in Cotton Fields Using UAV Imagery
by Anindita Das, Yong Yang and Vinitha Hannah Subburaj
AgriEngineering 2025, 7(10), 313; https://doi.org/10.3390/agriengineering7100313 - 23 Sep 2025
Viewed by 545
Abstract
Weed detection is critical for precision agriculture, enabling targeted herbicide application to reduce costs and enhance crop health. This study utilized UAV-acquired RGB imagery from cotton fields to develop and evaluate deep learning models for weed detection. As sustainable resource management gains importance [...] Read more.
Weed detection is critical for precision agriculture, enabling targeted herbicide application to reduce costs and enhance crop health. This study utilized UAV-acquired RGB imagery from cotton fields to develop and evaluate deep learning models for weed detection. As sustainable resource management gains importance in rainfed agricultural systems, precise weed identification is essential to optimize yields and minimize herbicide use. However, distinguishing weeds from crops in complex field environments remains challenging due to their visual similarity. This research employed YOLOv7, YOLOv7-w6, and YOLOv7-x models to detect and classify weeds in cotton fields, using a dataset of 9249 images collected under real field conditions. To improve model performance, we enhanced the annotation process using LabelImg and Roboflow, ensuring accurate separation of weeds and cotton plants. Additionally, we fine-tuned key hyperparameters, including batch size, epochs, and input resolution, to optimize detection performance. YOLOv7, achieving the highest estimated accuracy at 83%, demonstrated superior weed detection sensitivity, particularly in cluttered field conditions, while YOLOv7-x with accuracy at 77% offered balanced performance across both cotton and weed classes. YOLOv7-w6 with accuracy at 63% faced difficulties in distinguishing features in shaded or cluttered soil regions. These findings highlight the potential of UAV-based deep learning approaches to support site-specific weed management in cotton fields, providing an efficient, environmentally friendly approach to weed management. Full article
Show Figures

Figure 1

20 pages, 4919 KB  
Article
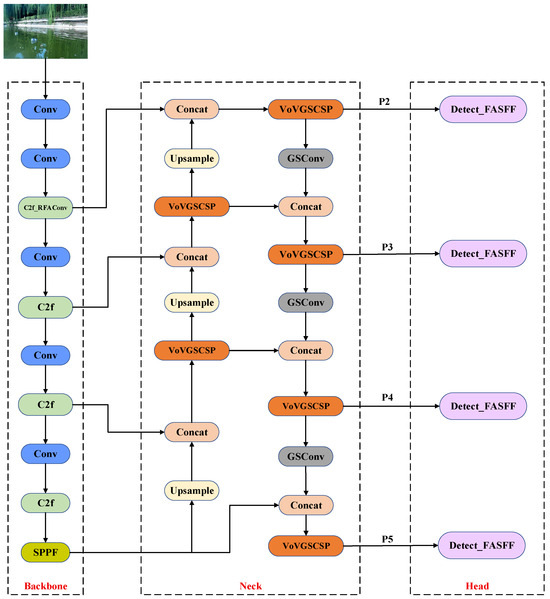
Research on an Improved YOLOv8 Algorithm for Water Surface Object Detection
by Wenliang Zhu and Ruidong Xu
Electronics 2025, 14(18), 3615; https://doi.org/10.3390/electronics14183615 - 11 Sep 2025
Viewed by 575
Abstract
To improve the accuracy of water surface debris detection under complex backgrounds and strong reflection conditions, this paper proposes a lightweight improved object detection algorithm based on YOLOv8n. Since shallow features are most sensitive to low-level visual interference such as water surface reflections, [...] Read more.
To improve the accuracy of water surface debris detection under complex backgrounds and strong reflection conditions, this paper proposes a lightweight improved object detection algorithm based on YOLOv8n. Since shallow features are most sensitive to low-level visual interference such as water surface reflections, this paper adopts the C2f_RFAConv module to enhance the model’s robustness to reflection interference regions. By adopting the Four-Detect-Adaptively Spatial Feature Fusion (ASFF) module, the model’s perception capabilities for objects of different scales (especially small objects) are improved. To avoid excessive computational complexity caused by the addition of new components, this paper adopts the lightweight Slim-neck structure. The Minimum Point Distance Intersection over Union (MPDIoU) loss function effectively improves the localization accuracy of detected objects by directly minimizing the Euclidean distance between the predicted bounding box and the ground truth bounding box. Experiments conducted on the publicly available water surface debris dataset provided by the Roboflow Universe platform show that the proposed method achieves 94.5% and 58.6% on the mAP@0.5 and mAP@0.5:0.95 metrics, respectively, representing improvements of 2.27% and 5.21% over the original YOLOv8 model. Full article
Show Figures

Figure 1

12 pages, 1419 KB  
Proceeding Paper
A Real-Time Intelligent Surveillance System for Suspicious Behavior and Facial Emotion Analysis Using YOLOv8 and DeepFace
by Uswa Ihsan, Noor Zaman Jhanjhi, Humaira Ashraf, Farzeen Ashfaq and Fikri Arif Wicaksana
Eng. Proc. 2025, 107(1), 59; https://doi.org/10.3390/engproc2025107059 - 4 Sep 2025
Viewed by 3482
Abstract
This study describes the creation of an intelligent surveillance system based on deep learning that aims to improve real-time security monitoring by automatically identifying suspicious activity. By using cutting-edge computer vision techniques, the suggested system overcomes the drawbacks of conventional surveillance that depends [...] Read more.
This study describes the creation of an intelligent surveillance system based on deep learning that aims to improve real-time security monitoring by automatically identifying suspicious activity. By using cutting-edge computer vision techniques, the suggested system overcomes the drawbacks of conventional surveillance that depends on human observation to spot irregularities in public spaces. The system successfully completes motion detection, trajectory analysis, and emotion recognition by using the YOLOv8 model for object detection and DeepFace for facial emotion analysis. Roboflow is used for dataset annotation, model training with optimized parameters, and visualization of object trajectories and detection confidence. The findings show that abnormal behaviors can be accurately identified, with noteworthy observations made about the emotional expressions and movement patterns of those deemed to be threats. Even though the system performs well in real time, issues like misclassification, model explainability, and a lack of diversity in the dataset still exist. Future research will concentrate on integrating multimodal data fusion, deeper models, and temporal sequence analysis to further enhance detection robustness and system intelligence. Full article
Show Figures

Figure 1

18 pages, 1153 KB  
Proceeding Paper
Improved YOLOv5 Lane Line Real Time Segmentation System Integrating Seg Head Network
by Qu Feilong, Navid Ali Khan, N. Z. Jhanjhi, Farzeen Ashfaq and Trisiani Dewi Hendrawati
Eng. Proc. 2025, 107(1), 49; https://doi.org/10.3390/engproc2025107049 - 2 Sep 2025
Viewed by 521
Abstract
With the rise in motor vehicles, driving safety is a major concern, and autonomous driving technology plays a key role in enhancing safety. Vision-based lane departure warning systems are essential for accurate navigation, focusing on lane line detection. This paper reviews the development [...] Read more.
With the rise in motor vehicles, driving safety is a major concern, and autonomous driving technology plays a key role in enhancing safety. Vision-based lane departure warning systems are essential for accurate navigation, focusing on lane line detection. This paper reviews the development of such systems and highlights the limitations of traditional image processing. To improve lane line detection, a dataset from Roboflow Universe will be used, incorporating techniques like priority pixels, least squares fitting for positioning, and a Kalman filter for tracking. YOLOv5 will be enhanced with a di-versified branch block (DBB) for better multi-scale feature extraction and an improved segmentation head inspired by YOLACT (You Only Look At CoefficienTs) for precise lane line segmentation. A multi-scale feature fusion mechanism with self-attention will be introduced to improve robustness. Experiments will demonstrate that the improved YOLOv5 outperforms other models in accuracy, recall, and mAP@0.5. Future work will focus on optimizing the model structure and enhancing the fusion mechanism for better performance. Full article
Show Figures

Figure 1

24 pages, 26968 KB  
Article
Using a High-Precision YOLO Surveillance System for Gun Detection to Prevent Mass Shootings
by Jonathan Hsueh and Chao-Tung Yang
AI 2025, 6(9), 198; https://doi.org/10.3390/ai6090198 - 22 Aug 2025
Viewed by 1755
Abstract
Mass shootings are forms of loosely defined violent crimes typically involving four or more casualties by firearm and have become increasingly more frequent, and organized and speedy responses from police are necessary to mitigate harm and neutralize the perpetrator. Recent, widely publicized police [...] Read more.
Mass shootings are forms of loosely defined violent crimes typically involving four or more casualties by firearm and have become increasingly more frequent, and organized and speedy responses from police are necessary to mitigate harm and neutralize the perpetrator. Recent, widely publicized police responses to mass shooting events have been criticized by the media, government, and public. With the advancements in artificial intelligence, specifically single-shot detection (SSD) models, computer programs can detect harmful weapons within efficient time frames. We utilized YOLO (You Only Look Once), an SSD with a Convolutional Neural Network, and used versions 5, 7, 8, 9, 10, and 11 to develop our detection system. For our data, we used a Roboflow dataset that contained almost 17,000 images of real-life handgun scenarios, designed to skew towards positive instances. We trained each model on our dataset and exchanged different hyperparameters, conducting a randomized trial. Finally, we evaluated the performance based on precision metrics. Using a Python-based design, we tested our model’s capabilities for surveillance functions. Our experimental results showed that our best-performing model was YOLOv10s, with an mAP-50 (mean average precision 50) of 98.2% on our dataset. Our model showed potential in edge computing settings. Full article
Show Figures

Figure 1

23 pages, 2723 KB  
Article
Dairy DigiD: An Edge-Cloud Framework for Real-Time Cattle Biometrics and Health Classification
by Shubhangi Mahato and Suresh Neethirajan
AI 2025, 6(9), 196; https://doi.org/10.3390/ai6090196 - 22 Aug 2025
Viewed by 1132
Abstract
Digital livestock farming faces a critical deployment challenge: bridging the gap between cutting-edge AI algorithms and practical implementation in resource-constrained agricultural environments. While deep learning models demonstrate exceptional accuracy in laboratory settings, their translation to operational farm systems remains limited by computational constraints, [...] Read more.
Digital livestock farming faces a critical deployment challenge: bridging the gap between cutting-edge AI algorithms and practical implementation in resource-constrained agricultural environments. While deep learning models demonstrate exceptional accuracy in laboratory settings, their translation to operational farm systems remains limited by computational constraints, connectivity issues, and user accessibility barriers. Dairy DigiD addresses these challenges through a novel edge-cloud AI framework integrating YOLOv11 object detection with DenseNet121 physiological classification for cattle monitoring. The system employs YOLOv11-nano architecture optimized through INT8 quantization (achieving 73% model compression with <1% accuracy degradation) and TensorRT acceleration, enabling 24 FPS real-time inference on NVIDIA Jetson edge devices while maintaining 94.2% classification accuracy. Our key innovation lies in intelligent confidence-based offloading: routine detections execute locally at the edge, while ambiguous cases trigger cloud processing for enhanced accuracy. An entropy-based active learning pipeline using Roboflow reduces the annotation overhead by 65% while preserving 97% of the model performance. The Gradio interface democratizes system access, reducing technician training requirements by 84%. Comprehensive validation across ten commercial dairy farms in Atlantic Canada demonstrates robust performance under diverse environmental conditions (seasonal, lighting, weather variations). The framework achieves mAP@50 of 0.947 with balanced precision-recall across four physiological classes, while consuming 18% less energy than baseline implementations through attention-based optimization. Rather than proposing novel algorithms, this work contributes a systems-level integration methodology that transforms research-grade AI into deployable agricultural solutions. Our open-source framework provides a replicable blueprint for precision livestock farming adoption, addressing practical barriers that have historically limited AI deployment in agricultural settings. Full article
Show Figures

Figure 1

15 pages, 1389 KB  
Article
Predicting the Body Weight of Tilapia Fingerlings from Images Using Computer Vision
by Lessandro do Carmo Lima, Adriano Carvalho Costa, Heyde Francielle do Carmo França, Alene Santos Souza, Gidélia Araújo Ferreira de Melo, Brenno Muller Vitorino, Vitória de Vasconcelos Kretschmer, Suzana Maria Loures de Oliveira Marcionilio, Rafael Vilhena Reis Neto, Pedro Henrique Viadanna, Gabriel Rinaldi Lattanzi, Luciana Maria da Silva and Kátia Aparecida de Pinho Costa
Fishes 2025, 10(8), 371; https://doi.org/10.3390/fishes10080371 - 2 Aug 2025
Viewed by 831
Abstract
The aim of this study was to develop a mathematical model to predict the body weight of tilapia fingerlings using variables obtained through computer vision. A total of 2092 tilapia fingerlings and juveniles, weighing between 10 and 100 g, were fasted for 12 [...] Read more.
The aim of this study was to develop a mathematical model to predict the body weight of tilapia fingerlings using variables obtained through computer vision. A total of 2092 tilapia fingerlings and juveniles, weighing between 10 and 100 g, were fasted for 12 h, anesthetized, weighed, and photographed using an iPhone 12 Pro Max at 33 cm height in a closed container with different bottom colors. Images were segmented using Roboflow’s instance segmentation model, achieving 99.5% mean average precision, 99.9% precision, and 100% recall. From the segmented images, area, perimeter, major axis (MA), minor axis (SA), X and Y centroids, compactness, eccentricity, and the MA/SA ratio were extracted. Seventy percent of the data was used to build the model, and 30% for validation. Stepwise multiple regression (backward selection) was performed, using body weight as the dependent variable. The prediction model was: −17.7677 + 0.0007539(area) – 0.0848303 (MA) – 0.108338(SA) + 0.0034496(CX). The validation model showed similar coefficients and R2 = 0.99. The second validation, using observed versus predicted values, also yielded an R2 of 0.99 and a mean absolute error of 1.57 g. Correlation and principal component analyses revealed strong positive associations among body weight, area, axes, and predicted values. Computer vision proved effective for predicting tilapia fingerlings’ weight. Full article
(This article belongs to the Special Issue Application of Artificial Intelligence in Aquaculture)
Show Figures

Figure 1

17 pages, 3209 KB  
Article
Real-Time Image Analysis for Intelligent Aircraft De-Icing Decision Support Systems
by Sylwester Korga
Appl. Sci. 2025, 15(14), 7752; https://doi.org/10.3390/app15147752 - 10 Jul 2025
Viewed by 721
Abstract
Aircraft icing and snow accumulation are significant threats to flight safety and operational efficiency, necessitating rapid and accurate detection methods. The aim of this study was to develop and comparatively evaluate artificial intelligence (AI) models for the real-time detection of ice and snow [...] Read more.
Aircraft icing and snow accumulation are significant threats to flight safety and operational efficiency, necessitating rapid and accurate detection methods. The aim of this study was to develop and comparatively evaluate artificial intelligence (AI) models for the real-time detection of ice and snow on aircraft surfaces using vision systems. A custom dataset of annotated aircraft images under various winter conditions was prepared and augmented to enhance model robustness. Two training approaches were implemented: an automatic process using the YOLOv8 framework on the Roboflow platform and a manual process in the Google Colab environment. Both models were evaluated using standard object detection metrics, including mean Average Precision (mAP) and mAP@50:95. The results demonstrate that both methods achieved comparable detection performance, with final mAP50 values of 0.25–0.3 and mAP50-95 values around 0.15. The manual approach yielded lower training losses and more stable metric progression, suggesting better generalization and a reduced risk of overfitting. The findings highlight the potential of AI-driven vision systems to support intelligent de-icing decision-making in aviation. Future research should focus on refining localization, minimizing false alarms, and adapting detection models to specific aircraft components to further enhance operational safety and reliability. Full article
Show Figures

Figure 1

23 pages, 1208 KB  
Article
UCrack-DA: A Multi-Scale Unsupervised Domain Adaptation Method for Surface Crack Segmentation
by Fei Deng, Shaohui Yang, Bin Wang, Xiujun Dong and Siyuan Tian
Remote Sens. 2025, 17(12), 2101; https://doi.org/10.3390/rs17122101 - 19 Jun 2025
Viewed by 913
Abstract
Surface cracks serve as early warning signals for potential geological hazards, and their precise segmentation is crucial for disaster risk assessment. Due to differences in acquisition conditions and the diversity of crack morphology, scale, and surface texture, there is a significant domain shift [...] Read more.
Surface cracks serve as early warning signals for potential geological hazards, and their precise segmentation is crucial for disaster risk assessment. Due to differences in acquisition conditions and the diversity of crack morphology, scale, and surface texture, there is a significant domain shift between different crack datasets, necessitating transfer training. However, in real work areas, the sparse distribution of cracks results in a limited number of samples, and the difficulty of crack annotation makes it highly inefficient to use a high proportion of annotated samples for transfer training to predict the remaining samples. Domain adaptation methods can achieve transfer training without relying on manual annotation, but traditional domain adaptation methods struggle to effectively address the characteristics of cracks. To address this issue, we propose an unsupervised domain adaptation method for crack segmentation. By employing a hierarchical adversarial mechanism and a prediction entropy minimization constraint, we extract domain-invariant features in a multi-scale feature space and sharpen decision boundaries. Additionally, by integrating a Mix-Transformer encoder, a multi-scale dilated attention module, and a mixed convolutional attention decoder, we effectively solve the challenges of cross-domain data distribution differences and complex scene crack segmentation. Experimental results show that UCrack-DA achieves superior performance compared to existing methods on both the Roboflow-Crack and UAV-Crack datasets, with significant improvements in metrics such as mIoU, mPA, and Accuracy. In UAV images captured in field scenarios, the model demonstrates excellent segmentation Accuracy for multi-scale and multi-morphology cracks, validating its practical application value in geological hazard monitoring. Full article
(This article belongs to the Section AI Remote Sensing)
Show Figures

Graphical abstract

22 pages, 3052 KB  
Article
Evaluation of Spectral Imaging for Early Esophageal Cancer Detection
by Li-Jen Chang, Chu-Kuang Chou, Arvind Mukundan, Riya Karmakar, Tsung-Hsien Chen, Syna Syna, Chou-Yuan Ko and Hsiang-Chen Wang
Cancers 2025, 17(12), 2049; https://doi.org/10.3390/cancers17122049 - 19 Jun 2025
Cited by 2 | Viewed by 998
Abstract
Objective: Esophageal carcinoma (EC) is the eighth most prevalent cancer and the sixth leading cause of cancer-related mortality worldwide. Early detection is vital for improving prognosis, particularly for dysplasia and squamous cell carcinoma (SCC). Methods: This study evaluates a hyperspectral imaging conversion method, [...] Read more.
Objective: Esophageal carcinoma (EC) is the eighth most prevalent cancer and the sixth leading cause of cancer-related mortality worldwide. Early detection is vital for improving prognosis, particularly for dysplasia and squamous cell carcinoma (SCC). Methods: This study evaluates a hyperspectral imaging conversion method, the Spectrum-Aided Vision Enhancer (SAVE), for its efficacy in enhancing esophageal cancer detection compared to conventional white-light imaging (WLI). Five deep learning models (YOLOv9, YOLOv10, YOLO-NAS, RT-DETR, and Roboflow 3.0) were trained and evaluated on a dataset comprising labeled endoscopic images, including normal, dysplasia, and SCC classes. Results: Across all five evaluated deep learning models, the SAVE consistently outperformed conventional WLI in detecting esophageal cancer lesions. For SCC, the F1 score improved from 84.3% to 90.4% in regard to the YOLOv9 model and from 87.3% to 90.3% in regard to the Roboflow 3.0 model when using the SAVE. Dysplasia detection also improved, with the precision increasing from 72.4% (WLI) to 76.5% (SAVE) in regard to the YOLOv9 model. Roboflow 3.0 achieved the highest F1 score for dysplasia of 64.7%. YOLO-NAS exhibited balanced performance across all lesion types, with the dysplasia precision rising from 75.1% to 79.8%. Roboflow 3.0 also recorded the highest SCC sensitivity of 85.7%. In regard to SCC detection with YOLOv9, the WLI F1 score was 84.3% (95% CI: 71.7–96.9%) compared to 90.4% (95% CI: 80.2–100%) with the SAVE (p = 0.03). For dysplasia detection, the F1 score increased from 60.3% (95% CI: 51.5–69.1%) using WLI to 65.5% (95% CI: 57.0–73.8%) with SAVE (p = 0.04). These findings demonstrate that the SAVE enhances lesion detectability and diagnostic performance across different deep learning models. Conclusions: The amalgamation of the SAVE with deep learning algorithms markedly enhances the detection of esophageal cancer lesions, especially squamous cell carcinoma and dysplasia, in contrast to traditional white-light imaging. This underscores the SAVE’s potential as an essential clinical instrument for the early detection and diagnosis of cancer. Full article
Show Figures

Figure 1

21 pages, 8259 KB  
Article
A Cloud Computing Framework for Space Farming Data Analysis
by Adrian Genevie Janairo, Ronnie Concepcion, Marielet Guillermo and Arvin Fernando
AgriEngineering 2025, 7(5), 149; https://doi.org/10.3390/agriengineering7050149 - 8 May 2025
Viewed by 1368
Abstract
This study presents a system framework by which cloud resources are utilized to analyze crop germination status in a 2U CubeSat. This research aims to address the onboard computing constraints in nanosatellite missions to boost space agricultural practices. Through the Espressif Simple Protocol [...] Read more.
This study presents a system framework by which cloud resources are utilized to analyze crop germination status in a 2U CubeSat. This research aims to address the onboard computing constraints in nanosatellite missions to boost space agricultural practices. Through the Espressif Simple Protocol for Network-on-Wireless (ESP-NOW) technology, communication between ESP-32 modules were established. The corresponding sensor readings and image data were securely streamed through Amazon Web Service Internet of Things (AWS IoT) to an ESP-NOW receiver and Roboflow. Real-time plant growth predictor monitoring was implemented through the web application provisioned at the receiver end. On the other hand, sprouts on germination bed were determined through the custom-trained Roboflow computer vision model. The feasibility of remote data computational analysis and monitoring for a 2U CubeSat, given its minute form factor, was successfully demonstrated through the proposed cloud framework. The germination detection model resulted in a mean average precision (mAP), precision, and recall of 99.5%, 99.9%, and 100.0%, respectively. The temperature, humidity, heat index, LED and Fogger states, and bed sprouts data were shown in real time through a web dashboard. With this use case, immediate actions can be performed accordingly when abnormalities occur. The scalability nature of the framework allows adaptation to various crops to support sustainable agricultural activities in extreme environments such as space farming. Full article
Show Figures

Figure 1

18 pages, 10764 KB  
Article
Convolutional Neural Network Models in Municipal Solid Waste Classification: Towards Sustainable Management
by Mirna Castro-Bello, Dominic Brian Roman-Padilla, Cornelio Morales-Morales, Wilfrido Campos-Francisco, Carlos Virgilio Marmolejo-Vega, Carlos Marmolejo-Duarte, Yanet Evangelista-Alcocer and Diego Esteban Gutiérrez-Valencia
Sustainability 2025, 17(8), 3523; https://doi.org/10.3390/su17083523 - 14 Apr 2025
Cited by 2 | Viewed by 2027
Abstract
Municipal Solid Waste (MSW) management presents a significant challenge for traditional separation practices, due to a considerable increase in quantity, diversity, complexity of types of solid waste, and a high demand for accuracy in classification. Image recognition and classification of waste using computer [...] Read more.
Municipal Solid Waste (MSW) management presents a significant challenge for traditional separation practices, due to a considerable increase in quantity, diversity, complexity of types of solid waste, and a high demand for accuracy in classification. Image recognition and classification of waste using computer vision techniques allow for optimizing administration and collection processes with high precision, achieving intelligent management in separation and final disposal, mitigating environmental impact, and contributing to sustainable development objectives. This research consisted of evaluating and comparing the effectiveness of four Convolutional Neural Network models for MSW detection, using a Raspberry Pi 4 Model B. To this end, the models YOLOv4-tiny, YOLOv7-tiny, YOLOv8-nano, and YOLOv9-tiny were trained, and their performance was compared in terms of precision, inference speed, and resource usage in an embedded system with a custom dataset of 1883 organic and inorganic waste images, labeled with Roboflow by delimiting the area of interest for each object. Image preprocessing was applied, with resizing to 640 × 640 pixels and contrast auto-adjustments. Training considered 85% of images and testing considered 15%. Each training stage was conducted over 100 epochs, adjusting configuration parameters such as learning rate, weight decay, image rotation, and mosaics. The precision results obtained were as follows: YOLOv4-tiny, 91.71%; YOLOv7-tiny, 91.34%; YOLOv8-nano, 93%; and YOLOv9-tiny, 92%. Each model was applied in an embedded system with an HQ camera, achieving an average of 86% CPU usage and an inference time of 1900 ms. This suggests that the models are feasible for application in an intelligent container for classifying organic and inorganic waste, ensuring effective management and promoting a culture of environmental care in society. Full article
Show Figures

Figure 1

18 pages, 3046 KB  
Article
DP-YOLO: A Lightweight Real-Time Detection Algorithm for Rail Fastener Defects
by Lihua Chen, Qi Sun, Ziyang Han and Fengwen Zhai
Sensors 2025, 25(7), 2139; https://doi.org/10.3390/s25072139 - 28 Mar 2025
Cited by 1 | Viewed by 993
Abstract
To enable accurate and efficient real-time detection of rail fastener defects under resource-constrained environments, we propose DP-YOLO, an advanced lightweight algorithm based on YOLOv5s with four key optimizations. First, we design a Depthwise Separable Convolution Stage Partial (DSP) module that integrates depthwise separable [...] Read more.
To enable accurate and efficient real-time detection of rail fastener defects under resource-constrained environments, we propose DP-YOLO, an advanced lightweight algorithm based on YOLOv5s with four key optimizations. First, we design a Depthwise Separable Convolution Stage Partial (DSP) module that integrates depthwise separable convolution with a CSP residual connection strategy, reducing model parameters while enhancing recognition accuracy. Second, we introduce a Position-Sensitive Channel Attention (PSCA) mechanism, which calculates spatial statistics (mean and standard deviation) across height and width dimensions for each channel feature map. These statistics are multiplied across corresponding dimensions to generate channel-specific weights, enabling dynamic feature recalibration. Third, the Neck network adopts a GhostC3 structure, which reduces redundancy through linear operations, further minimizing computational costs. Fourth, to improve multi-scale adaptability, we replace the standard loss function with Alpha-IoU, enhancing model robustness. Experiments on the augmented Roboflow Universe Fastener-defect-detection Dataset demonstrate DP-YOLO’s effectiveness: it achieves 87.1% detection accuracy, surpassing the original YOLOv5s by 1.3% in mAP0.5 and 2.1% in mAP0.5:0.95. Additionally, the optimized architecture reduces parameters by 1.3% and computational load by 15.19%. These results validate DP-YOLO’s practical value for resource-efficient, high-precision defect detection in railway maintenance systems. Full article
Show Figures

Figure 1

9 pages, 4838 KB  
Proceeding Paper
Multi-Class Road Marker Detection on Rainy Days Using Deep Learning Approach
by Muhammad Syazwan Bin Mohd Yusof and Hadhrami Ab Ghani
Eng. Proc. 2025, 84(1), 71; https://doi.org/10.3390/engproc2025084071 - 20 Feb 2025
Viewed by 482
Abstract
Lane detection is a critical component of autonomous driving assistance systems (ADASs), playing a pivotal role in ensuring road safety and orderly vehicle movement. In regions like Southeast Asia, characterized by high rainfall, the challenge of detecting lane markers is exacerbated by blurred [...] Read more.
Lane detection is a critical component of autonomous driving assistance systems (ADASs), playing a pivotal role in ensuring road safety and orderly vehicle movement. In regions like Southeast Asia, characterized by high rainfall, the challenge of detecting lane markers is exacerbated by blurred markings and road surface issues such as potholes. This research addresses the problem of multi-class lane marker detection under rainy conditions, essential for ADASs to maintain safe and compliant vehicle operations. Using a deep learning approach, the proposed model was trained and tested on the Berkeley Video Dataset, incorporating various weather conditions, including rain. The methodology included 150 training epochs executed through Roboflow, with results visualized on the Wandb platform. The model successfully identified five classes of lane markers, namely dashed, single lane, double lane, none, and zebra crossings, demonstrating robust performance in challenging conditions. Evaluation metrics, including train/box_loss and train/cls_loss, showcased significant improvements, with both loss metrics stabilizing below 1.0 after training, indicating accurate bounding box predictions and classification. The findings support advancements in ADASs, enhancing road safety and fostering a more secure and orderly traffic environment during adverse weather. Full article
Show Figures

Figure 1

17 pages, 5156 KB  
Article
Plant Detection in RGB Images from Unmanned Aerial Vehicles Using Segmentation by Deep Learning and an Impact of Model Accuracy on Downstream Analysis
by Mikhail V. Kozhekin, Mikhail A. Genaev, Evgenii G. Komyshev, Zakhar A. Zavyalov and Dmitry A. Afonnikov
J. Imaging 2025, 11(1), 28; https://doi.org/10.3390/jimaging11010028 - 20 Jan 2025
Viewed by 2147
Abstract
Crop field monitoring using unmanned aerial vehicles (UAVs) is one of the most important technologies for plant growth control in modern precision agriculture. One of the important and widely used tasks in field monitoring is plant stand counting. The accurate identification of plants [...] Read more.
Crop field monitoring using unmanned aerial vehicles (UAVs) is one of the most important technologies for plant growth control in modern precision agriculture. One of the important and widely used tasks in field monitoring is plant stand counting. The accurate identification of plants in field images provides estimates of plant number per unit area, detects missing seedlings, and predicts crop yield. Current methods are based on the detection of plants in images obtained from UAVs by means of computer vision algorithms and deep learning neural networks. These approaches depend on image spatial resolution and the quality of plant markup. The performance of automatic plant detection may affect the efficiency of downstream analysis of a field cropping pattern. In the present work, a method is presented for detecting the plants of five species in images acquired via a UAV on the basis of image segmentation by deep learning algorithms (convolutional neural networks). Twelve orthomosaics were collected and marked at several sites in Russia to train and test the neural network algorithms. Additionally, 17 existing datasets of various spatial resolutions and markup quality levels from the Roboflow service were used to extend training image sets. Finally, we compared several texture features between manually evaluated and neural-network-estimated plant masks. It was demonstrated that adding images to the training sample (even those of lower resolution and markup quality) improves plant stand counting significantly. The work indicates how the accuracy of plant detection in field images may affect their cropping pattern evaluation by means of texture characteristics. For some of the characteristics (GLCM mean, GLRM long run, GLRM run ratio) the estimates between images marked manually and automatically are close. For others, the differences are large and may lead to erroneous conclusions about the properties of field cropping patterns. Nonetheless, overall, plant detection algorithms with a higher accuracy show better agreement with the estimates of texture parameters obtained from manually marked images. Full article
(This article belongs to the Special Issue Imaging Applications in Agriculture)
Show Figures

Figure 1

Back to TopTop