Sign in to use this feature.

Years

Between: -

Subjects

remove_circle_outline
remove_circle_outline
remove_circle_outline
remove_circle_outline
remove_circle_outline
remove_circle_outline
remove_circle_outline
remove_circle_outline
remove_circle_outline

Journals

remove_circle_outline
remove_circle_outline
remove_circle_outline
remove_circle_outline

Article Types

Countries / Regions

remove_circle_outline
remove_circle_outline
remove_circle_outline

Search Results (275)

Search Parameters:
Keywords = RMS height

Order results
Result details
Results per page
Select all
Export citation of selected articles as:
32 pages, 24165 KB  
Article
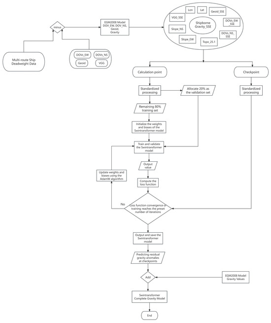
Multi-Source Geodetic Data Fusion Using a Physically Informed Swin Transformer for High-Resolution Gravity Field Recovery: A Case Study of the South China Sea
by Ruicai Jia, Yichao Yang, Qingbin Wang, Xingli Gan, Fang Yao and Qiankun Kong
J. Mar. Sci. Eng. 2026, 14(4), 403; https://doi.org/10.3390/jmse14040403 - 22 Feb 2026
Viewed by 152
Abstract
High-resolution marine gravity fields are critical for interpreting seafloor structure, investigating marine geodynamics, and enabling gravity-aided navigation. However, sparse shipborne observations, heterogeneous multi-source geodetic datasets, and the inability of conventional methods to handle nonlinear inversion limit accurate gravity recovery. To overcome these limitations, [...] Read more.
High-resolution marine gravity fields are critical for interpreting seafloor structure, investigating marine geodynamics, and enabling gravity-aided navigation. However, sparse shipborne observations, heterogeneous multi-source geodetic datasets, and the inability of conventional methods to handle nonlinear inversion limit accurate gravity recovery. To overcome these limitations, we propose a spectral physics-informed constraint deep-learning framework based on a multi-channel Swin Transformer to reconstruct high-resolution marine gravity anomaly fields. The model ingests multi-source geodetic inputs organized as 64 × 64 grid patches centered near each computation point and fuses them to predict the target gravity anomaly. We adopt a remove–compute–restore (RCR) strategy that isolates residual gravity signals, which improves numerical stability and accelerates training. Inputs include satellite-altimetry-derived vertical gravity gradients, vertical deflections, mean sea surface height, and topography; the model is trained on over 430,000 shipborne gravity samples from the South China Sea (0–30° N, 105–125° E). To enforce physical consistency, we embed a spectral-domain physics constraint derived from potential-field theory into the loss function; this constraint helps recover short-wavelength gravity signals. We also introduce an adaptive multi-domain multi-scale feature fusion module (AMAMFF) to improve the integration of heterogeneous inputs, and we demonstrate its benefits in experiments across complex terrain. Validation against independent shipborne gravity checkpoints yields an RMS error of 3.09 mGal, indicating a substantial performance advantage over existing deep-learning approaches and conventional gravity-field models. Full article
(This article belongs to the Section Physical Oceanography)
Show Figures

Figure 1

17 pages, 2206 KB  
Article
The Validity and Reliability of the Individual Load–Velocity Profiles in the Deadlift and Hip Thrust Exercises in Men and Women
by Raúl Nieto-Acevedo, Carlos García-Sánchez, Daniel Mon-López, Blanca Romero-Moraleda, Pablo Casado and Jaime García-González
Appl. Sci. 2026, 16(4), 2109; https://doi.org/10.3390/app16042109 - 21 Feb 2026
Viewed by 229
Abstract
Muscular strength assessment is fundamental for training optimization. While one-repetition maximum (1RM) testing is valid, its practical use is limited, making velocity-based training (VBT) a viable alternative for estimating maximal strength and monitoring performance using submaximal loads. This observational, cross-sectional validity and reliability [...] Read more.
Muscular strength assessment is fundamental for training optimization. While one-repetition maximum (1RM) testing is valid, its practical use is limited, making velocity-based training (VBT) a viable alternative for estimating maximal strength and monitoring performance using submaximal loads. This observational, cross-sectional validity and reliability study aimed to: (i) assess the absolute and relative reliability of movement velocity at submaximal loads in the deadlift and hip thrust, (ii) evaluate the validity and reliability of 1RM estimations using LVP in these exercises, and (iii) compare reliability metrics between sexes. Thirty-two physically active adults voluntarily participated in the study, including sixteen men (age: 25.63 ± 3.79 years; body mass: 75.79 ± 8.64 kg; height: 175.81 ± 7.34 cm) and sixteen women (age: 25.06 ± 5.37 years; body mass: 61.94 ± 4.25 kg; height: 165.06 ± 5.72 cm). Strength-trained participants performed familiarization and two experimental sessions involving progressive load tests at various percentages of 1RM. Movement velocity was monitored using a validated linear velocity transducer. Statistical analyses included two-way ANOVA, Bland–Altman plots and intraclass correlation coefficients (ICCs). The results showed a systematic overestimation of 1RM derived from load–velocity profiles, which was moderate for the deadlift (mean difference ≈ +2.7 kg; p < 0.001) and small-to-moderate for the hip thrust (≈+3.3 kg; p = 0.002). Strong associations were observed between actual and estimated 1RM in both exercises (R2 > 0.92). Bland–Altman analyses revealed smaller bias but narrower limits of agreement for the deadlift compared with the hip thrust, indicating greater variability in hip thrust estimations. Test–retest analyses demonstrated good relative reliability of movement velocity in men across all loads (ICC > 0.75; CV < 8.2%), whereas women exhibited lower reliability, particularly at moderate-to-high loads in both exercises. Despite limited validity for precise 1RM estimation, load–velocity profiles showed good reproducibility, supporting their use for longitudinal performance monitoring rather than exact strength prediction. Full article
Show Figures

Figure 1

28 pages, 6865 KB  
Article
Analysis of Internal Mechanical Friction Losses Influence on the Francis-99 Runner Using the Friction Torque Approach
by Otibh M. M. Abubkry, Yun Zeng, Juan Duan, Altyib Abdallah Mahmoud Ahmed, Hassan Babeker and Altyeb Ali Abaker Omer
Computation 2026, 14(2), 53; https://doi.org/10.3390/computation14020053 - 19 Feb 2026
Viewed by 181
Abstract
Francis turbines are renowned for their high efficiency and adaptability across a wide range of head and discharge conditions. However, internal mechanical friction losses (IMFLs), resulting from rotational frictional resistance between the rotating runner and the surrounding fluid, remain a significant obstacle to [...] Read more.
Francis turbines are renowned for their high efficiency and adaptability across a wide range of head and discharge conditions. However, internal mechanical friction losses (IMFLs), resulting from rotational frictional resistance between the rotating runner and the surrounding fluid, remain a significant obstacle to further performance optimisation. This study introduced a CFD-derived integral friction torque framework, validated through theoretical analysis, that enables the spatially resolved quantification of IMFLs in Francis turbine runners. Building on this framework, a comprehensive computational approach was established to quantify IMFLs in a Francis turbine runner using a CFD-derived integral torque method combined with a theoretical verification model. Three runner configurations were analysed: the original runner model (ORM), a modified runner (RM1) with selective exit height reduction, and a modified runner (RM2) with uniform exit height reduction. Transient simulations were conducted at the best efficiency point (BEP) using the shear stress transport (SST) k–ω turbulence model and a sliding mesh approach. The numerical results were verified using the theoretical model and systematically evaluated to assess IMFL mechanisms and runner performance. The findings demonstrate that variations in runner geometry significantly influence internal frictional resistance and turbine efficiency. Compared with ORM, both RM1 and RM2 reduced the rotational friction torque, with RM2 exhibiting the greatest improvement: a 2.83% reduction in total friction resistance torque, a 14.74% reduction in total power losses, and a 1% absolute increase in efficiency. These improvements are primarily attributed to reduced wall shear stress and a more uniform pressure distribution across the runner surface. Full article
(This article belongs to the Section Computational Engineering)
Show Figures

Figure 1

14 pages, 1877 KB  
Article
Research on 3D Point Cloud Modeling Method for Pillar-Type Insulators Based on Multi-View 2D LiDAR
by Yan Liu, Haoyang Li, Chenyun Cai and Qian Li
Electronics 2026, 15(4), 826; https://doi.org/10.3390/electronics15040826 - 14 Feb 2026
Viewed by 139
Abstract
In the context of three-dimensional (3D) point cloud modeling for pillar-type insulators during the “post-production–pre-use” phase, current methodologies encounter challenges in achieving a balance between cost-effectiveness, comprehensive coverage, and high precision. This study introduces a novel 3D point cloud modeling approach that utilizes [...] Read more.
In the context of three-dimensional (3D) point cloud modeling for pillar-type insulators during the “post-production–pre-use” phase, current methodologies encounter challenges in achieving a balance between cost-effectiveness, comprehensive coverage, and high precision. This study introduces a novel 3D point cloud modeling approach that utilizes multi-view two-dimensional (2D) LiDAR technology. This method employs three 2D LiDAR sensors positioned at 120° intervals to conduct layer-by-layer scanning, thereby capturing the surface point cloud data of insulators from various heights and perspectives. This approach effectively mitigates the impact of occlusion and facilitates comprehensive 360° data acquisition. Based on this foundation, the skirt structure characteristics of pillar-type insulators were extracted, and a point cloud registration and stitching algorithm, grounded in structural constraints, was developed to facilitate a high-precision 3D reconstruction. The experimental findings indicate that the proposed approach in this study demonstrates substantial improvements in modeling accuracy compared with the baseline methods. In repeated experiments, the proposed method in this study showed an average distance error with a mean (μMDE) ± standard deviation (σ) of 1.15 ± 0.07, while the root mean square error had a mean (μRMS) ± standard deviation (σ) of 1.26 ± 0.11. This method offers several advantages, including a straightforward structure, low system cost, and excellent point cloud continuity (1 mm). The maximum measurement error for the disc diameter was 2.986 mm, which satisfies the engineering application requirement of ±5 mm, thereby confirming the feasibility and practical utility of the method in the 3D modeling of pillar-type insulators. Full article
Show Figures

Figure 1

23 pages, 3068 KB  
Article
Performance Optimization of Hydro-Pneumatic Suspension for Mining Dump Trucks Based on the Improved Multi-Objective Particle Swarm Optimization
by Lin Yang, Tianli Gao, Mingsen Zhao, Guangjia Wang and Wei Liu
World Electr. Veh. J. 2026, 17(2), 76; https://doi.org/10.3390/wevj17020076 - 5 Feb 2026
Viewed by 305
Abstract
Aiming at the challenge of simultaneously optimizing ride comfort and wheel grounding performance for mining dump trucks under severe road conditions, this paper proposes a hydro-pneumatic suspension parameter design method based on an improved multi-objective particle swarm optimization (IMOPSO) algorithm. First, a dynamic [...] Read more.
Aiming at the challenge of simultaneously optimizing ride comfort and wheel grounding performance for mining dump trucks under severe road conditions, this paper proposes a hydro-pneumatic suspension parameter design method based on an improved multi-objective particle swarm optimization (IMOPSO) algorithm. First, a dynamic model of the hydro-pneumatic suspension is established, incorporating the coupled nonlinear characteristics of the valve system and the gas chamber. The accuracy of the model is verified through bench tests. Subsequently, the influence of key parameters, including the damping orifice diameter, check valve seat hole diameter, and initial gas charging height, on the vertical dynamic performance of the vehicle, is systematically analyzed. On this basis, a multi-objective optimization model is constructed with the objective of minimizing the root mean square (RMS) values of both the sprung mass acceleration and the dynamic tire load. To enhance the global search capability and convergence performance of the MOPSO algorithm, adaptive inertia weighting, dynamic flight parameter update, and an enhanced mutation strategy are introduced. Simulation results demonstrate that the optimized suspension achieves significant improvements under various road conditions. On class-C roads, the RMS values of the sprung mass acceleration (SMA) and the dynamic tire load (DTL) are reduced by 37.6% and 15.8%, respectively, while the suspension rattle space (SRS) decreases by 10.2%. Under transient bump roads, the peak-to-peak (Pk-Pk) values of the same two indicators drop by 38.9% and 44.9%, respectively. Furthermore, compared to the NSGA-II algorithm, the proposed method demonstrates superior performance in terms of convergence stability and overall performance balance. These results indicate that the proposed design effectively balances ride comfort, wheel grounding performance, and driving safety. This study provides a theoretical foundation and an engineering-feasible method for the performance balancing and parameter co-design of suspension systems in heavy-duty engineering vehicles. Full article
(This article belongs to the Section Propulsion Systems and Components)
Show Figures

Figure 1

18 pages, 2116 KB  
Article
Limited Impact of Short-Term Osteoporosis Medication on Vertebral Height Loss in the Acute Phase of Osteoporotic Vertebral Compression Fractures: A 3-Month Longitudinal Analysis
by Jaehoon Kim, Bong-Ju Lee, Jae-Beom Bae, Sang-bum Kim, Dong-Hwan Kim and Ja-Yeong Yoon
Medicina 2026, 62(2), 299; https://doi.org/10.3390/medicina62020299 - 2 Feb 2026
Viewed by 254
Abstract
Background and Objectives: The optimal pharmacological strategy to mitigate progressive vertebral collapse during the acute phase of osteoporotic vertebral compression fractures (OVCFs) remains a subject of debate. This initial 3-month window is the most critical period for evaluating the structural stability of [...] Read more.
Background and Objectives: The optimal pharmacological strategy to mitigate progressive vertebral collapse during the acute phase of osteoporotic vertebral compression fractures (OVCFs) remains a subject of debate. This initial 3-month window is the most critical period for evaluating the structural stability of the fracture, as the majority of progressive height loss occurs before solid bone union is achieved, directly influencing the decision to continue conservative management or transition to surgical intervention. Materials and Methods: In this retrospective study, 123 patients were allocated to control (n = 26), denosumab (n = 35), teriparatide (n = 30), or romosozumab (n = 32) groups. Treatment choice was non-randomized, driven by clinical pragmatism and patient preference. Serial changes in vertebral compression rate (VCR) and pain (VAS) were analyzed over 3 months using linear mixed models (LMMs) specifically adjusted for baseline imbalances in initial VCR. Results: In the unadjusted analysis, DMAB appeared to show a slower progression of compression compared to the control group. However, after adjusting for the initial VCR, no significant structural benefit was observed in any medication group (p > 0.05), with all groups showing small effect sizes (Cohen’s d < 0.4). In contrast, unstable fracture morphology was identified as the most potent driver of vertebral collapse (β = 2.758, 95% CI: 1.51–4.01, p < 0.001). Clinically, the RM group showed significantly lower overall pain levels throughout the follow-up period compared to the control group (p = 0.014). Conclusions: Short-term osteoporosis medication does not significantly mitigate vertebral collapse during the acute phase of OVCFs. Practically, these findings suggest that unstable fracture morphology and the baseline VCR—reflecting a potential ‘floor effect’ where less initially collapsed vertebrae may undergo more significant progression—are more informative predictors of acute collapse than medication choice. Consequently, early imaging-based risk stratification is crucial to identify patients at high risk for progressive deformity, regardless of their pharmacological regimen. Full article
(This article belongs to the Special Issue Clinical Diagnosis and Treatment of Osteoporosis and Fractures)
Show Figures

Figure 1

16 pages, 661 KB  
Article
Cross-Education Effects After Submaximal and Supramaximal Accentuated Eccentric Loading on Lean Mass and Function in Women
by Sergio Maroto-Izquierdo, Miguel Lauría-Martínez, Kayvan Khoramipour, Irati Jauregui-Fajardo, Paula Redondo-Delgado, José Antonio de Paz and David García-López
J. Funct. Morphol. Kinesiol. 2026, 11(1), 63; https://doi.org/10.3390/jfmk11010063 - 31 Jan 2026
Viewed by 338
Abstract
Objective: This study compared the effects of submaximal and supramaximal accentuated eccentric loading (AEL) on lean mass and function in the trained (TL) and contralateral non-trained (NTL) legs of women. Methods: Twenty recreationally trained women were randomly assigned to submaximal (90% 1-RM) or [...] Read more.
Objective: This study compared the effects of submaximal and supramaximal accentuated eccentric loading (AEL) on lean mass and function in the trained (TL) and contralateral non-trained (NTL) legs of women. Methods: Twenty recreationally trained women were randomly assigned to submaximal (90% 1-RM) or supramaximal (120% 1-RM) AEL leg press training (2/week, 10 weeks, 4 sets of 8 repetitions) with 30% 1-RM concentric loading. Total thigh lean mass (TTLM), unilateral leg press 1-RM, mechanical power at 40% (P40), 60% (P60), and 80% (P80) of 1-RM, unilateral countermovement (CMJ) and drop jump (DJ) height, and muscle endurance (XRM) were assessed for each leg before and after intervention. Results: Regarding the TL, the submaximal group showed significant (p < 0.05) increases in 1-RM, P40, CMJ, and DJ, while the supramaximal group showed increased TTLM, 1-RM, P40, P60, and XRM. No significant differences were observed between groups. In the NTL, both groups showed significant increases in 1-RM and P40. Additionally, the submaximal group demonstrated improvements in P60, while the supramaximal group showed significant increases in both P60 and P80, and in TTLM. TL and NTL changes correlated significantly for 1-RM, CMJ, and TTLM. However, TL and NTL changes differed significantly for 1-RM and P40 in the submaximal group and for TTLM in the supramaximal group. Conclusions: Submaximal and supramaximal AEL resulted in similar neuromuscular improvements in both TL and NTL in women. Supramaximal loading provided additional benefits in mechanical power lean mass, while submaximal loading improved explosive performance. Supramaximal loading may not be necessary for active women. Full article
(This article belongs to the Section Kinesiology and Biomechanics)
Show Figures

Figure 1

15 pages, 2380 KB  
Article
Zernike Correction and Multi-Objective Optimization of Multi-Layer Dual-Scale Nano-Coupled Anti-Reflective Coatings
by Liang Hong, Haoran Song, Lipu Zhang and Xinyu Wang
Modelling 2026, 7(1), 29; https://doi.org/10.3390/modelling7010029 - 30 Jan 2026
Viewed by 326
Abstract
In high-precision optical systems such as laser optics, astronomical observation, and semiconductor lithography, anti-reflection coatings are crucial for light transmittance, imaging quality, and stability, but traditional designs face modeling challenges in balancing ultralow reflectivity, high wavefront quality, and manufacturability amid multi-dimensional parameter coupling [...] Read more.
In high-precision optical systems such as laser optics, astronomical observation, and semiconductor lithography, anti-reflection coatings are crucial for light transmittance, imaging quality, and stability, but traditional designs face modeling challenges in balancing ultralow reflectivity, high wavefront quality, and manufacturability amid multi-dimensional parameter coupling and multi-objective constraints. This study addresses these by proposing a unified mathematical modeling framework integrating a Symmetric five-layer high-low refractive index alternating structure (V-H-V-H-V) with dual-scale nanostructures, employing a constrained quasi-Newton optimization algorithm (L-BFGS-B) to minimize reflectivity, wavefront root-mean-square (RMS) error, and surface roughness root-mean-square (RMS) in a six-dimensional parameter space. The Sellmeier equation is adopted to calculate wavelength-dependent material refractive indices, the model uses the transfer matrix method for the Symmetric five-layer high-low refractive index alternating structure’s reflectivity, incorporates nano-surface height function gradient correction, sub-wavelength modulation, and radial optimization, applies Zernike polynomials for low-order aberration correction, quantifies surface roughness via curvature proxies, and optimizes via a weighted objective function prioritizing low reflectivity. Numerical results show the spatial average reflectivity at 632.8 nm reduced to 0.13%, the weighted average reflectivity across five representative wavelengths in the 550–720 nm range to 0.037%, the reflectivity uniformity to 10.7%, the post-correction wavefront RMS to 11.6 milliwavelengths, and the surface height standard deviation to 7.7 nm. This framework enhances design accuracy and efficiency, suits UV nanoimprinting and electron beam evaporation, and offers significant value for high-power lasers, lithography, and space-borne radars. Full article
Show Figures

Figure 1

18 pages, 1030 KB  
Article
Effects of NMES Combined with Resistance Training Using Underwater Surface EMG Sensors on Neuromuscular Activation of Breaststroke Technique in Breaststroke Athletes: Analysis of Non-Negative Matrix Muscle Synergy
by Yaohao Guo, Tingyan Gao and Bin Kong
Sensors 2026, 26(2), 671; https://doi.org/10.3390/s26020671 - 20 Jan 2026
Viewed by 388
Abstract
Background: Neuromuscular electrical stimulation (NMES) is an effective exogenous neuromuscular activation method widely used in sports training and rehabilitation. However, existing research primarily focuses on land-based sports or single-joint movements, with limited in-depth exploration of its intervention effects and underlying neuromuscular control mechanisms [...] Read more.
Background: Neuromuscular electrical stimulation (NMES) is an effective exogenous neuromuscular activation method widely used in sports training and rehabilitation. However, existing research primarily focuses on land-based sports or single-joint movements, with limited in-depth exploration of its intervention effects and underlying neuromuscular control mechanisms for complex, multi-joint coordinated aquatic activities like breaststroke swimming. This study aimed to investigate the effects of NMES combined with traditional resistance training on neuromuscular function during sport-specific technical movements in breaststroke athletes. Methods: A randomized controlled trial was conducted with 30 national-level or above breaststroke athletes assigned to either an experimental group (NMES combined with traditional squat resistance training) or a control group (traditional squat resistance training only) for an 8-week intervention. A specialized fully waterproof wireless electromyography (EMG) sensor system (Mini Wave Infinity Waterproof) was used to synchronously collect surface EMG signals from 10 lower limb and trunk muscles during actual swimming, combined with high-speed video for movement phase segmentation. Changes in lower limb explosive power were assessed using a force plate. Non-negative matrix factorization (NMF) muscle synergy analysis was employed to compare changes in muscle activation levels (iEMG, RMS) and synergy patterns (spatial structure, temporal activation coefficients) across different phases of the breaststroke kick before and after the intervention. Results: Compared to the control group, the experimental group demonstrated significantly greater improvements in single-leg jump height (Δ = 0.06 m vs. 0.03 m) and double-leg jump height (Δ = 0.07 m vs. 0.03 m). Time-domain EMG analysis revealed that the experimental group showed more significant increases in iEMG values for the adductor longus, adductor magnus, and gastrocnemius lateralis during the leg-retraction and leg-flipping phases (p < 0.05). During the pedal-clamp phase, the experimental group exhibited significantly reduced activation of the tibialis anterior alongside enhanced activation of the gastrocnemius. Muscle synergy analysis indicated that post-intervention, the experimental group showed a significant increase in the weighting of the vastus medialis and biceps femoris within synergy module 4 (SYN4, related to propulsion and posture) (p < 0.05), a significant increase in rectus abdominis weighting within synergy module 3 (SYN3, p = 0.033), and a significant shortening of the activation duration of synergy module 2 (SYN2, p = 0.007). Conclusions: NMES combined with traditional resistance training significantly enhances land-based explosive power in breaststroke athletes and specifically optimizes neuromuscular control strategies during the underwater breaststroke kick. This optimization is characterized by improved activation efficiency of key muscle groups, more economical coordination of antagonist muscles, and adaptive remodeling of inter-muscle synergy patterns in specific movement phases. This study provides novel evidence supporting the application of NMES in swimming-specific strength training, spanning from macroscopic performance to microscopic neural control. Full article
(This article belongs to the Special Issue Wearable and Portable Devices for Endurance Sports)
Show Figures

Figure 1

28 pages, 4777 KB  
Article
Spatiotemporal Characteristics and Long-Term Variability of Large-Wave Frequency in the Northwest Pacific
by Zhen-Yu Zhao, Hong-Ze Leng, Yu-Han Wei, Jin-Hui Yang, Xuan Zhou, Ze-Zheng Zhao, Hui-Peng Wang, Bao-Xu Li, Wu-Xin Wang and Jun-Qiang Song
J. Mar. Sci. Eng. 2026, 14(2), 200; https://doi.org/10.3390/jmse14020200 - 19 Jan 2026
Viewed by 251
Abstract
This study provides a systematic analysis of the spatiotemporal distribution and trends in the frequency of significant wave height (SWH) exceeding level 5 (SWH > 2.5 m) and level 7 (SWH > 6 m) in the Northwest Pacific (NWP) for 1993–2024, which are [...] Read more.
This study provides a systematic analysis of the spatiotemporal distribution and trends in the frequency of significant wave height (SWH) exceeding level 5 (SWH > 2.5 m) and level 7 (SWH > 6 m) in the Northwest Pacific (NWP) for 1993–2024, which are defined as f5 and f7, respectively, as well as their correlations with major climate indexes. Our results indicate that (1) the high-value zones for the annual mean f5 and f7 are both located in the south waters of the Aleutian Islands, with maximum values of 58.0% and 6.4%, respectively. Winter’s contribution is greatest (maximum values of 96.9% and 16.8% per year), while summer’s is the smallest. (2) f5 exhibits a significant decline trend across the entire NWP basin (of −0.15 to −0.30%/yr), with the steepest decline occurring in autumn (−0.69%/yr) and the shallowest in summer. f7 exhibits a significant linear decrease in the open ocean east of Japan (−0.08%/yr) while showing a significant linear increase in the waters east of the Kamchatka Peninsula (0.08%/yr). Both variations peak in winter (maximum values of −0.27% and 0.30% per year) and are smallest in summer. (3) Seasonal and regional variations in climate index–f5 and f7 relationships reflect large-scale atmospheric modulation of waves. For example, the Oceanic Niño Index shows a predominantly negative correlation with f5 in winter (maximum correlation coefficient rm = −0.70) around the Luzon Strait, shifting to a significant positive correlation in summer (rm = 0.70) across the extensive region east of Taiwan Island and the Philippines. The Pacific Decadal Oscillation index shows a significant positive correlation with f7 in summer and autumn (rm = 0.69) east of Taiwan Island and a strong negative correlation in winter (rm = −0.77) to the east of Kamchatka Peninsula. Full article
(This article belongs to the Special Issue Marine Renewable Energy and Environment Evaluation)
Show Figures

Figure 1

15 pages, 529 KB  
Article
Performance Modifications Following 8 Weeks of Strength and Strength–Power Resistance Training in Adolescent Track and Field Athletes
by Aikaterini Delere, Nikolaos Zaras, Spyridon Methenitis, Angeliki Kavvoura, Panagiotis F. Foteinakis, Alexandra Avloniti, Marios Hadjicharalambous, Ilias Smilios and Athanasios Chatzinikolaou
Appl. Sci. 2026, 16(2), 812; https://doi.org/10.3390/app16020812 - 13 Jan 2026
Viewed by 612
Abstract
Background: Strength and the strength–power continuum may increase athletic performance, although data are scarce regarding the effects of long-term periodized training on the athletic performance of adolescent track and field athletes. The purpose of this study was to investigate performance modifications following 8 [...] Read more.
Background: Strength and the strength–power continuum may increase athletic performance, although data are scarce regarding the effects of long-term periodized training on the athletic performance of adolescent track and field athletes. The purpose of this study was to investigate performance modifications following 8 weeks of strength and strength–power resistance training, focusing on the athletic performance of adolescent track and field athletes. Methods: Following an equivalent single-arm pre–post intervention design, 16 adolescent athletes (age: 16.3 ± 0.5 years; mass: 56.5 ± 10.4 kg; height: 1.67 ± 0.07 m) participated in the study. Athletes followed an 8-week periodized resistance training program aiming to increase strength and strength–power. Measurements were performed before (T1), at the middle (T2) and at the end of the training period (T3) and included the standing long jump, single-leg standing long jump, five-step long jump, seated medicine ball throw, 0–80 m sprint and 1RM in the bench press and parallel squat. Results: The standing long jump (F(2,14) = 109.564; η2 = 0.940; p = 0.001), single-leg long jump (F(2,14) > 41.801; η2 = 0.857; p = 0.001) and five-step long jump (F(2,14) = 148.564; η2 = 0.955; p = 0.001) improved significantly from T1 to T2 (p < 0.001) and from T2 to T3 (p < 0.001). The seated medicine ball throw (F(2,14) = 124.305; η2 = 0.947; p = 0.001) and sprinting performance (F(2,14) = 51.581; η2 = 0.828; p = 0.001) were significantly enhanced from T1 to T2 (p < 0.001) and from T2 to T3 (p < 0.001). The 1RM in the bench press (F(2,14) = 36.280; η2 = 0.838, p = 0.001) and in the parallel squat (F(2,14) = 48.165; η2 = 0.873, p = 0.001) increased significantly from T1 to T2 (p < 0.001) and from T2 to T3 (p < 0.01). Conclusions: Strength and the strength–power continuum appear to have a positive effect on the physical fitness of adolescent track and field athletes, which highlights the importance of strength-based resistance training programs in adolescent athletes. Full article
Show Figures

Figure 1

33 pages, 6011 KB  
Article
Anticipatory Pitch Control for Small Wind Turbines Using Short-Term Rotor-Speed Prediction with Machine Learning
by Ernesto Chavero-Navarrete, Juan Carlos Jáuregui-Correa, Mario Trejo-Perea, José Gabriel Ríos-Moreno and Roberto Valentín Carrillo-Serrano
Energies 2026, 19(1), 262; https://doi.org/10.3390/en19010262 - 4 Jan 2026
Viewed by 375
Abstract
Small wind turbines operating at low heights frequently experience rapidly fluctuating and highly turbulent wind conditions that challenge conventional reactive pitch-control strategies. Under these non-stationary regimes, sudden gusts produce overspeed events that increase mechanical stress, reduce energy capture, and compromise operational safety. Addressing [...] Read more.
Small wind turbines operating at low heights frequently experience rapidly fluctuating and highly turbulent wind conditions that challenge conventional reactive pitch-control strategies. Under these non-stationary regimes, sudden gusts produce overspeed events that increase mechanical stress, reduce energy capture, and compromise operational safety. Addressing this limitation requires a control scheme capable of anticipating aerodynamic disturbances rather than responding after they occur. This work proposes a hybrid anticipatory pitch-control approach that integrates a conventional PI regulator with a data-driven rotor-speed prediction model. The main novelty is that short-term rotor-speed forecasting is embedded into a standard PI loop to provide anticipatory action without requiring additional sensing infrastructure or changing the baseline control structure. Using six years of real wind and turbine-operation data, an optimized Random Forest model is trained to forecast rotor speed 20 s ahead based on a 60 s historical window, achieving a prediction accuracy of RMSE = 0.34 rpm and R2 = 0.73 on unseen test data. The predicted uses a sliding-window representation of recent wind–rotor dynamics to estimate the rotor speed at a fixed horizon (t + Δt), and the predicted signal is used as the feedback variable in the PI loop. The method is validated through a high-fidelity MATLAB/Simulink model of 14 kW small horizontal-axis wind turbine, evaluated under four wind scenarios, including two previously unseen conditions characterized by steep gust gradients and quasi-stationary high winds. The simulation results show a reduction in overspeed peaks by up to 35–45%, a decrease in the integral absolute error (IAE) of rotor speed by approximately 30%, and a reduction in pitch-actuator RMS activity of about 25% compared with the conventional PI controller. These findings demonstrate that short-term AI-based rotor-speed prediction can significantly enhance safety, dynamic stability, and control performance in small wind turbines exposed to highly variable atmospheric conditions. Full article
Show Figures

Figure 1

13 pages, 389 KB  
Article
Far-Infrared-Emitting Fabric Improves Neuromuscular Parameters in Humans: Unexpected Result from Eccentric Exercise-Induced Muscle Damage Countermeasure Strategy
by Arthur Fernandes Gáspari, Thiago Mattos Frota de Souza, Patricia dos Santos Guimarães, Manoel Pereira da Silva, Celene Fernandes Bernardes, Renato Barroso, Mara Patrícia Traina Chacon-Mikahil and Antonio Carlos de Moraes
Appl. Sci. 2026, 16(1), 143; https://doi.org/10.3390/app16010143 - 23 Dec 2025
Viewed by 421
Abstract
The present study examined the prophylactic effects of far-infrared-emitting fabric (FIR) on exercise-induced muscle damage and investigated its influence on neuromuscular parameters during eccentric exercise. FIR and placebo garments were worn for 1 h prior to and throughout a knee extension eccentric exercise [...] Read more.
The present study examined the prophylactic effects of far-infrared-emitting fabric (FIR) on exercise-induced muscle damage and investigated its influence on neuromuscular parameters during eccentric exercise. FIR and placebo garments were worn for 1 h prior to and throughout a knee extension eccentric exercise protocol consisting of 10 sets of 15 maximal contractions performed at 210°·s−1, using a randomized, counterbalanced, double-blind, placebo-controlled crossover design. Twenty-one physically active individuals (age: 24 ± 1 years; body mass: 69.7 ± 2.3 kg; height: 1.73 ± 0.02 m) participated in this two-phase study. In the first phase (FIR effects on muscle damage; n = 9), eccentric peak torque (EPT) and total work (TW) were assessed during exercise, while maximal voluntary isometric contraction (MVIC) and creatine kinase (CK) were measured before and 24, 48, and 96 h after the protocol. No fabric × time interaction was observed for MVIC or CK. However, FIR use suggested an increased EPT and TW during exercise. To further investigate this effect and explore potential neuromuscular mechanisms, a second phase was conducted (FIR effects on eccentric exercise; n = 12) using the same exercise protocol. EPT, TW, and electromyographic root mean square (EMG-RMS) activity of the vastus lateralis (VL) and vastus medialis (VM) were assessed. Combined results from both phases (n = 21) demonstrated significant increases of 11% in mean EPT and 18.6% in mean TW, along with greater VL and VM EMG-RMS activity (n = 12), under FIR compared with placebo conditions. These findings indicate that FIR use enhances neuromuscular performance during eccentric exercise. Full article
(This article belongs to the Section Applied Biosciences and Bioengineering)
Show Figures

Figure 1

1316 KB  
Proceeding Paper
Silicon Fiber Optic Coating with Zinc Oxide Nanoparticles Characterized by AFM
by Saira Ximena Mendoza-Lopez, Jaime Gutiérrez-Gutiérrez, Marciano Vargas-Treviño, Antonio Canseco-Urbieta, Rosa María Velázquez-Cueto, Ivonne Arisbeth Díaz-Santiago and José Luis Cano-Pérez
Mater. Proc. 2025, 28(1), 8; https://doi.org/10.3390/materproc2025028008 - 17 Dec 2025
Viewed by 736
Abstract
This paper presents the preparation and characterization of single-mode optical fibers coated with zinc oxide (ZnO) nanoparticles using the immersion technique. The study was carried out in three stages: the first consisted of pretreating the fiber by means of controlled immersion in HCl [...] Read more.
This paper presents the preparation and characterization of single-mode optical fibers coated with zinc oxide (ZnO) nanoparticles using the immersion technique. The study was carried out in three stages: the first consisted of pretreating the fiber by means of controlled immersion in HCl and H2SO4 solutions and exposure in a muffle furnace; the second involved the growth and deposition of ZnO nanoparticles synthesized in a laboratory; and the third was characterization by means of atomic force microscopy (AFM). In this last stage, we obtained through AFM that Sample 1, considered optimized, presented high particle density (9.203 particles/µm2), an RMS roughness (Rq) of 2.98 nm, and average roughness (Ra) of 1.82 nm, as well as an average height of 1.117 nm. These parameters reflect a uniform and stable surface, desirable conditions for applications in the development of high-sensitivity optical sensors and biosensors. Full article
Show Figures

Figure 1

17 pages, 4265 KB  
Article
Research on Dynamic Loads Acting on a Vehicle Caused by the Road Profile with Different Surfaces
by Marcin Mieteń, Jarosław Seńko, Jacek Caban, Krzysztof Szcześniak and Marcin Walkiewicz
Appl. Sci. 2025, 15(24), 13106; https://doi.org/10.3390/app152413106 - 12 Dec 2025
Viewed by 542
Abstract
Dynamic loads on a vehicle’s running gear generated when driving over uneven roads or surfaces have a destructive effect on its components and, consequently, on the vehicle’s reliability. Special vehicles, especially off-road vehicles, are operated differently from traditional vehicles. Deformable surfaces can induce [...] Read more.
Dynamic loads on a vehicle’s running gear generated when driving over uneven roads or surfaces have a destructive effect on its components and, consequently, on the vehicle’s reliability. Special vehicles, especially off-road vehicles, are operated differently from traditional vehicles. Deformable surfaces can induce significant dynamic loads on vehicle running gear components even at low speeds, significantly limiting safe driving speeds. This article presents experimental vehicle tests conducted on four test track sections at three predefined vehicle speeds (10, 20, and 30 km/h). The experimental results demonstrate a clear dependence of dynamic loads on the off-road vehicle’s speed on dirt surfaces. Differences were observed between the measurement sections, suggesting that standard road profile metrics (e.g., RMS (Root Mean Square) profile height change) do not fully predict actual loads, requiring continuous monitoring of vehicle operating conditions. Compared to paved roads, where loads are more predictable, ground surfaces generate unique vibration patterns even at low driving speeds. RMS values for the measurement sections ranged from 0.02 to 0.06 m. Therefore, it is necessary to adapt test methods to specific ground conditions, with driving speed as a key research parameter. Full article
Show Figures

Figure 1

Back to TopTop