Sign in to use this feature.

Years

Between: -

Subjects

remove_circle_outline
remove_circle_outline
remove_circle_outline
remove_circle_outline
remove_circle_outline
remove_circle_outline
remove_circle_outline
remove_circle_outline
remove_circle_outline

Journals

Article Types

Countries / Regions

Search Results (96)

Search Parameters:
Keywords = RMI

Order results
Result details
Results per page
Select all
Export citation of selected articles as:
17 pages, 1874 KB  
Article
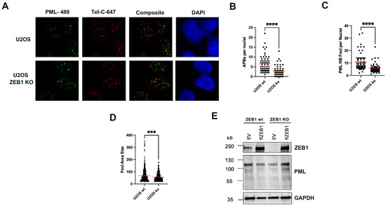
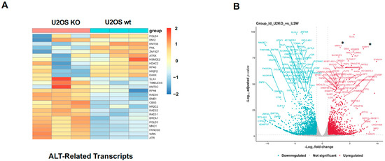
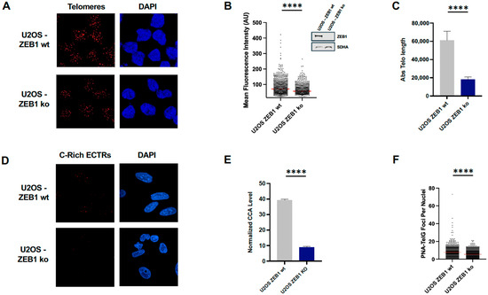
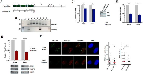
ZEB1 Promotes Alternate Lengthening of Telomeres at Multiple Levels
by Thomas L. Genetta, J. David Perez-Medero, Hyukjin Jang, Tianpeng Zhang, Braden A. Hussain and James M. Larner
Cancers 2026, 18(3), 499; https://doi.org/10.3390/cancers18030499 - 3 Feb 2026
Viewed by 566
Abstract
Background/Objectives: Approximately 10–15% of cancers rely on Alternate Lengthening of Telomeres (ALT), which is a telomerase-independent, BIR (Break-Induced Replication)-based pathway for maintaining long-term replicative potential. Methods: As ALT is over-represented in mesenchymal-type tumors, we investigated, via RNA-seq, the extent to which the EMT-promoting [...] Read more.
Background/Objectives: Approximately 10–15% of cancers rely on Alternate Lengthening of Telomeres (ALT), which is a telomerase-independent, BIR (Break-Induced Replication)-based pathway for maintaining long-term replicative potential. Methods: As ALT is over-represented in mesenchymal-type tumors, we investigated, via RNA-seq, the extent to which the EMT-promoting factor ZEB1 regulates this pathway. Results: The ALT-associated genes targeted by ZEB1, including PML, RMI2, POLD4, RPA3 (induced), SLX4, and WRN (repressed), in the aggregate, suggest that it regulates ALT at multiple steps in that pathway. ZEB1-deficient cells showed a significant reduction in telomere length as well as in two hallmarks of ALT, C-circle levels and the size and number of ALT-associated PML Bodies (APBs), which are the telomere-aggregating compartments in which BIR occurs. As one of the most highly regulated genetic targets of ZEB1 was the pro-epithelial alternative splicing factor ESRP1, we investigated whether the repression of this factor was required to generate the PML splice variant isoform IV, which is the major structural component of APBs. We found an inverse relationship between the expression of this protein and levels of PML isoform IV mRNA. Conclusions: These findings suggest a novel role for ZEB1 in promoting ALT both transcriptionally and post-transcriptionally at multiple levels. Full article
(This article belongs to the Section Molecular Cancer Biology)
Show Figures

Figure 1

15 pages, 2379 KB  
Article
Temporal and Geographical Patterns of Pacific Arboviral Vectors on Ebeye, Republic of the Marshall Islands: Insights from a Longitudinal Entomological Study
by Anna A. Drexler, Tamara S. Buhagiar, Saul Lozano, Earlynta Chutaro, Calvin Juda, Roston Morelik, Janet McAllister and Limb K. Hapairai
Pathogens 2026, 15(1), 60; https://doi.org/10.3390/pathogens15010060 - 7 Jan 2026
Viewed by 511
Abstract
Arthropod-borne viruses (arboviruses) such as dengue, chikungunya, Zika, and yellow fever pose significant global health risks, with mosquitoes from the Aedes genus as the primary vectors responsible for human transmission. The Republic of the Marshall Islands (RMI), particularly the urbanized areas of Kwajalein [...] Read more.
Arthropod-borne viruses (arboviruses) such as dengue, chikungunya, Zika, and yellow fever pose significant global health risks, with mosquitoes from the Aedes genus as the primary vectors responsible for human transmission. The Republic of the Marshall Islands (RMI), particularly the urbanized areas of Kwajalein and Majuro atolls, has experienced multiple outbreaks of dengue, Zika, and chikungunya with substantial health and economic impacts. Vector control remains the most effective method for reducing disease risk, but comprehensive data on local mosquito vector composition, distribution, and abundance are needed to guide new, effective control efforts. From 2022 to 2024, we conducted a longitudinal baseline assessment of mosquito abundance and species composition on Ebeye and nearby islets in Kwajalein Atoll, RMI, using BG-Sentinel traps and ovitraps. Aedes aegypti was the most prevalent species, accounting for 58% of all adult females collected across study locations, with higher relative abundances on Ebeye than on northern islets (4.7 vs. 2.3 per trap/night). Aedes albopictus was more abundant on northern islets (0.7 vs. 3.2 per trap/night), and Culex quinquefasciatus showed similar abundances (1.2 vs. 1.7 per trap/night). Rainfall and anthropogenic factors, including water storage practices and housing density, influenced mosquito abundance. These findings provide multi-seasonal baseline data to support targeted vector control strategies in RMI. Full article
Show Figures

Graphical abstract

29 pages, 16683 KB  
Article
Numerical Study of Amplitude-Driven Flow Dynamics in Shocked Heavy-Fluid Layers
by Ahmed Hussein Msmali, Satyvir Singh and Abdullah Ali H. Ahmadini
Mathematics 2026, 14(1), 82; https://doi.org/10.3390/math14010082 - 25 Dec 2025
Viewed by 354
Abstract
In this study, a comprehensive numerical investigation of amplitude-driven flow dynamics in shocked heavy-fluid layers is presented to focus on the evolution of the Richtmyer–Meshkov instability (RMI). A high-order mixed local discontinuous Galerkin scheme is employed to resolve the complex interactions between shock [...] Read more.
In this study, a comprehensive numerical investigation of amplitude-driven flow dynamics in shocked heavy-fluid layers is presented to focus on the evolution of the Richtmyer–Meshkov instability (RMI). A high-order mixed local discontinuous Galerkin scheme is employed to resolve the complex interactions between shock waves and perturbed interfaces within a compressible viscous flow framework. Impacts of the initial interface amplitudes are systematically examined through a series of single-mode configurations with amplitude–wavelength ratios ranging from a0/λ=0.025 to 0.4. The simulations capture the complete transition from early linear growth to nonlinear roll-up and subsequent mixing. This investigation illustrates that increasing the initial perturbation amplitude enhances baroclinic vorticity generation, intensifies interfacial deformation, and accelerates the onset of secondary instabilities. Low-amplitude interfaces maintain nearly symmetric deformation with delayed nonlinear transition, whereas high-amplitude cases exhibit pronounced spike–bubble asymmetry, stronger curvature, and rapid Kelvin–Helmholtz roll-ups. Quantitative diagnostics of the circulation, enstrophy, and kinetic energy demonstrate that both baroclinic torque and mixing intensity scale directly with the initial perturbation amplitude. This study offers new physical insight into amplitude-dependent shock–interface interactions and elucidates the mechanisms governing vorticity amplification and energy redistribution in RMI flows. Full article
(This article belongs to the Special Issue Advanced Computational Fluid Dynamics and Applications)
Show Figures

Figure 1

39 pages, 4591 KB  
Article
Capability of New Modified EWMA Control Chart for Integrated and Fractionally Integrated Time-Series: Application to US Stock Prices
by Kotchaporn Karoon and Yupaporn Areepong
Symmetry 2026, 18(1), 5; https://doi.org/10.3390/sym18010005 - 19 Dec 2025
Viewed by 312
Abstract
Among various statistical process-control (SPC) methods, control charts are widely employed as essential instruments for monitoring and improving process quality. This study focuses on a new modified exponentially weighted moving-average (New Modified EWMA) control chart that enhances detection capability under integrated and fractionally [...] Read more.
Among various statistical process-control (SPC) methods, control charts are widely employed as essential instruments for monitoring and improving process quality. This study focuses on a new modified exponentially weighted moving-average (New Modified EWMA) control chart that enhances detection capability under integrated and fractionally integrated time-series processes. Special attention is given to the effect of symmetry on the chart structure and performance. The proposed chart preserves a symmetric monitoring configuration, in which the two-sided design (LCL>0) establishes control limits that are equally spaced around the center line, enabling balanced detection of both upward and downward shifts. Conversely, the one-sided version (LCL=0) introduces a deliberate asymmetry to increase sensitivity to upward mean shifts, which is particularly useful when downward deviations are physically implausible or less critical. The efficacy of the control chart utilizing both models is assessed through Average Run Length (ARL). Herein, the explicit formula of ARL is derived and compared to the ARL obtained from the Numerical Integral Equation (NIE) in terms of both accuracy and computational time. The accuracy of the analytical ARL expression is validated by its negligible percentage difference (%diff) in comparison to the results derived using the NIE approach, and the display processing time not exceeding 3 s. To confirm the highest capability, the suggested method is compared to both the classic EWMA and the modified EWMA charts using evaluation metrics such as ARL and SDRL (standard deviation run length), as well as RMI (relative mean index) and PCI (performance comparison index). Since asset values are volatile due to positive and negative market influences, symmetry is crucial in financial monitoring. Thus, symmetric control-chart structures reduce directional bias and better portray financial market activity by balancing upward and downward movements. Finally, examination of US stock prices illustrates performance, employing a symmetrical two-sided control chart for the rapid detection of changes through the new modified EWMA, in contrast to standard EWMA and modified EWMA charts. Full article
(This article belongs to the Section Mathematics)
Show Figures

Figure 1

19 pages, 2083 KB  
Article
A Robust TEWMA–MA Control Chart Based on Sign Statistics for Effective Monitoring of Manufacturing Processes
by Piyatida Saesuntia, Yupaporn Areepong and Saowanit Sukparungsee
Mathematics 2025, 13(23), 3789; https://doi.org/10.3390/math13233789 - 26 Nov 2025
Cited by 1 | Viewed by 434
Abstract
A nonparametric control chart is a type of control chart that does not rely on assumptions regarding the underlying distribution of the data. This characteristic provides greater flexibility and robustness, particularly when handling non-normal data, skewed distributions, or datasets containing outliers. The primary [...] Read more.
A nonparametric control chart is a type of control chart that does not rely on assumptions regarding the underlying distribution of the data. This characteristic provides greater flexibility and robustness, particularly when handling non-normal data, skewed distributions, or datasets containing outliers. The primary objective of this study is to propose a nonparametric TEWMA–MA control chart based on the sign statistic, designed to operate under both symmetric and asymmetric distributions for effective process monitoring. This chart aims to enhance the ability to quickly detect shifts in the production process. The run-length characteristics obtained through Monte Carlo simulation (MC) were employed as performance measures. In addition, overall efficiency was assessed using AEQL, RMI, and PCI. The proposed control chart was compared against MA, TEWMA, MA–TEWMA, TEWMA–MA, and MA–TEWMA sign charts. The findings indicate that the proposed chart is effective for process control and demonstrates superior detection capability compared to competing charts, particularly in identifying small to moderate shifts. Furthermore, to validate its practical utility, the proposed control chart was applied to real-world data. Full article
Show Figures

Figure 1

32 pages, 12557 KB  
Article
Controlling an Industrial Robot Using Stereo 3D Vision Systems with AI Elements
by Jarosław Panasiuk
Sensors 2025, 25(20), 6402; https://doi.org/10.3390/s25206402 - 16 Oct 2025
Cited by 2 | Viewed by 2104
Abstract
Robotization of production processes and the use of 3D vision systems are currently becoming more and more popular. It allows for more flexibility in the robotic process as well as expands the possibilities of process control, depending on changes in the parameters of [...] Read more.
Robotization of production processes and the use of 3D vision systems are currently becoming more and more popular. It allows for more flexibility in the robotic process as well as expands the possibilities of process control, depending on changes in the parameters of the object, its pose, and changes in the process itself. Unfortunately, the use of standard solutions is limited to a relatively small space in which the robot’s vision system operates. The use of the latest solutions in the field of Artificial Intelligence (AI) and external vision systems, in combination with the closed structures of industrial robot control systems, provides advantages by enhancing the digital awareness of the environment of robotic systems. This article presents an example of solving the problem of low digital awareness of the environment of robotic systems resulting from the limited field of view of vision systems used in industrial robots, while maintaining high precision of the systems consisting of the combination of a 3D vision system using a stereovision camera and software with AI elements with the control system of an industrial robot from FANUC and an integrated Robot Vision (iRVision) system to maintain the positioning accuracy of the robot tool. Full article
Show Figures

Figure 1

26 pages, 43661 KB  
Article
Numerical Investigation of Atwood Number Effects on Shock-Driven Single-Mode Stratified Heavy Fluid Layers
by Salman Saud Alsaeed, Satyvir Singh and Nouf A. Alrubea
Mathematics 2025, 13(18), 3032; https://doi.org/10.3390/math13183032 - 19 Sep 2025
Cited by 5 | Viewed by 764
Abstract
This work presents a numerical investigation of Richtmyer–Meshkov instability (RMI) in shock-driven single-mode stratified heavy fluid layers, with emphasis on the influence of the Atwood number. High-order modal discontinuous Galerkin simulations are carried out for Atwood numbers ranging from A=0.30 to [...] Read more.
This work presents a numerical investigation of Richtmyer–Meshkov instability (RMI) in shock-driven single-mode stratified heavy fluid layers, with emphasis on the influence of the Atwood number. High-order modal discontinuous Galerkin simulations are carried out for Atwood numbers ranging from A=0.30 to 0.72, allowing a systematic study of interface evolution, vorticity dynamics, and mixing. The analysis considers diagnostic quantities such as interface trajectories, normalized interface length and amplitude, vorticity extrema, circulation, enstrophy, and kinetic energy. The results demonstrate that the Atwood number plays a central role in instability development. At low A, interface deformation remains smooth and coherent, with weaker vorticity deposition and delayed nonlinear roll-up. As A increases, baroclinic torque intensifies, leading to rapid perturbation growth, stronger vortex roll-ups, and earlier onset of secondary instabilities such as Kelvin–Helmholtz vortices. Enstrophy, circulation, and interface measures show systematic amplification with increasing density contrast, while the total kinetic energy exhibits relatively weak sensitivity to A. Overall, the study highlights how the Atwood number governs the transition from linear to nonlinear dynamics, controlling both large-scale interface morphology and the formation of small-scale vortical structures. These findings provide physical insight into shock–interface interactions and contribute to predictive modeling of instability-driven mixing in multicomponent flows. Full article
(This article belongs to the Special Issue High-Order Numerical Methods and Computational Fluid Dynamics)
Show Figures

Figure 1

12 pages, 2084 KB  
Article
BlihIA—A Novel Type I Restriction-Modification System from Bacillus licheniformis Is Sensitive to In Vitro Inhibition by ArdB Antirestriction Protein
by Anna Kudryavtseva, Rodion Berezov, Anna Utkina, Oksana Kotovskaya, Mikhail Skutel, Anna Trofimova, Artem Isaev and Ilya Manukhov
Int. J. Mol. Sci. 2025, 26(17), 8674; https://doi.org/10.3390/ijms26178674 - 5 Sep 2025
Cited by 1 | Viewed by 1722
Abstract
Type I restriction-modification (RMI) systems play a crucial role in bacterial defense against mobile elements by distinguishing self and foreign DNA through sequence-specific methylation and cleavage. Here, we characterize BlihIA, a novel RMI system from Bacillus licheniformis DSM13 which features redundancy in its [...] Read more.
Type I restriction-modification (RMI) systems play a crucial role in bacterial defense against mobile elements by distinguishing self and foreign DNA through sequence-specific methylation and cleavage. Here, we characterize BlihIA, a novel RMI system from Bacillus licheniformis DSM13 which features redundancy in its hsdS gene copies. Using ONT sequencing, we identify the bipartite recognition site of BlihIA as RTAC(N)5GCT. We demonstrate the system’s activity both in vivo through efficiency of plaquing (EOP) assay and in vitro in a nuclease reaction with purified BlihIA complex. Notably, mutation of the recognition site abolished in vitro DNA cleavage, confirming sequence specificity. Furthermore, we show that the antirestriction protein ArdB from plasmid R64 effectively prevents DNA cleavage by BlihIA, suggesting a direct mechanism of inhibition. This study provides the first functional characterization of a novel RM system BlihIA, extending the diversity of RM systems in Bacillus species and suggesting potential applications for improving genetic transformation in industrial strains. Full article
(This article belongs to the Section Molecular Informatics)
Show Figures

Figure 1

18 pages, 1767 KB  
Article
A Blind Few-Shot Learning for Multimodal-Biological Signals with Fractal Dimension Estimation
by Nadeem Ullah, Seung Gu Kim, Jung Soo Kim, Min Su Jeong and Kang Ryoung Park
Fractal Fract. 2025, 9(9), 585; https://doi.org/10.3390/fractalfract9090585 - 3 Sep 2025
Viewed by 1131
Abstract
Improving the decoding accuracy of biological signals has been a research focus for decades to advance health, automation, and robotic industries. However, challenges like inter-subject variability, data scarcity, and multifunctional variability cause low decoding accuracy, thus hindering the practical deployment of biological signal [...] Read more.
Improving the decoding accuracy of biological signals has been a research focus for decades to advance health, automation, and robotic industries. However, challenges like inter-subject variability, data scarcity, and multifunctional variability cause low decoding accuracy, thus hindering the practical deployment of biological signal paradigms. This paper proposes a multifunctional biological signals network (Multi-BioSig-Net) that addresses the aforementioned issues by devising a novel blind few-shot learning (FSL) technique to quickly adapt to multiple target domains without needing a pre-trained model. Specifically, our proposed multimodal similarity extractor (MMSE) and self-multiple domain adaptation (SMDA) modules address data scarcity and inter-subject variability issues by exploiting and enhancing the similarity between multimodal samples and quickly adapting the target domains by adaptively adjusting the parameters’ weights and position, respectively. For multifunctional learning, we proposed inter-function discriminator (IFD) that discriminates the classes by extracting inter-class common features and then subtracts them from both classes to avoid false prediction of the proposed model due to overfitting on the common features. Furthermore, we proposed a holistic-local fusion (HLF) module that exploits contextual-detailed features to adapt the scale-varying features across multiple functions. In addition, fractal dimension estimation (FDE) was employed for the classification of left-hand motor imagery (LMI) and right-hand motor imagery (RMI), confirming that proposed method can effectively extract the discriminative features for this task. The effectiveness of our proposed algorithm was assessed quantitatively and statistically against competent state-of-the-art (SOTA) algorithms utilizing three public datasets, demonstrating that our proposed algorithm outperformed SOTA algorithms. Full article
Show Figures

Figure 1

25 pages, 2133 KB  
Article
Blockchain-Enabled Self-Autonomous Intelligent Transport System for Drone Task Workflow in Edge Cloud Networks
by Pattaraporn Khuwuthyakorn, Abdullah Lakhan, Arnab Majumdar and Orawit Thinnukool
Algorithms 2025, 18(8), 530; https://doi.org/10.3390/a18080530 - 20 Aug 2025
Cited by 1 | Viewed by 1203
Abstract
In recent years, self-autonomous intelligent transportation applications such as drones and autonomous vehicles have seen rapid development and deployment across various countries. Within the domain of artificial intelligence, self-autonomous agents are defined as software entities capable of independently operating drones in an intelligent [...] Read more.
In recent years, self-autonomous intelligent transportation applications such as drones and autonomous vehicles have seen rapid development and deployment across various countries. Within the domain of artificial intelligence, self-autonomous agents are defined as software entities capable of independently operating drones in an intelligent transport system (ITS) without human intervention. The integration of these agents into autonomous vehicles and their deployment across distributed cloud networks have increased significantly. These systems, which include drones, ground vehicles, and aircraft, are used to perform a wide range of tasks such as delivering passengers and packages within defined operational boundaries. Despite their growing utility, practical implementations face significant challenges stemming from the heterogeneity of network resources, as well as persistent issues related to security, privacy, and processing costs. To overcome these challenges, this study proposes a novel blockchain-enabled self-autonomous intelligent transport system designed for drone workflow applications. The proposed system architecture is based on a remote method invocation (RMI) client–server model and incorporates a serverless computing framework to manage processing costs. Termed the self-autonomous blockchain-enabled cost-efficient system (SBECES), the framework integrates a client and system agent mechanism governed by Q-learning and deep-learning-based policies. Furthermore, it incorporates a blockchain-based hash validation and fault-tolerant (HVFT) mechanism to ensure data integrity and operational reliability. A deep reinforcement learning (DRL)-enabled adaptive scheduler is utilized to manage drone workflow execution while meeting quality of service (QoS) constraints, including deadlines, cost-efficiency, and security. The overarching objective of this research is to minimize the total processing costs that comprise execution, communication, and security overheads, while maximizing operational rewards and ensuring the timely execution of drone-based tasks. Experimental results demonstrate that the proposed system achieves a 30% reduction in processing costs and a 29% improvement in security and privacy compared to existing state-of-the-art solutions. Full article
(This article belongs to the Section Algorithms for Multidisciplinary Applications)
Show Figures

Figure 1

20 pages, 2088 KB  
Article
Sustainable Soil Management in Reservoir Riparian Zones: Impacts of Long-Term Water Level Fluctuations on Aggregate Stability and Land Degradation in Southwestern China
by Pengcheng Wang, Zexi Song, Henglin Xiao and Gaoliang Tao
Sustainability 2025, 17(15), 7141; https://doi.org/10.3390/su17157141 - 6 Aug 2025
Viewed by 813
Abstract
Soil structural instability in reservoir riparian zones, induced by water level fluctuations, threatens sustainable land use by accelerating land degradation. This study examined the impact of water-level variations on soil aggregate composition and stability based on key indicators, including water-stable aggregate content (WSAC), [...] Read more.
Soil structural instability in reservoir riparian zones, induced by water level fluctuations, threatens sustainable land use by accelerating land degradation. This study examined the impact of water-level variations on soil aggregate composition and stability based on key indicators, including water-stable aggregate content (WSAC), mean weight diameter (MWD), and geometric mean diameter (GMD). The Savinov dry sieving, Yoder wet sieving, and Le Bissonnais (LB) methods were employed for analysis. Results indicated that, with decreasing water levels and increasing soil layer, aggregates larger than 5 mm decreased, while aggregates smaller than 0.25 mm increased. Rising water levels and increasing soil layer corresponded to reductions in soil stability indicators (MWD, GMD, and WSAC), highlighting a trend toward soil structural instability. The LB method revealed the lowest aggregate stability under rapid wetting and the highest under slow wetting conditions. Correlation analysis showed that soil organic matter positively correlated with the relative mechanical breakdown index (RMI) (p < 0.05) and negatively correlated with the relative slaking index (RSI), whereas soil pH was negatively correlated with both RMI and RSI (p < 0.05). Comparative analysis of aggregate stability methods demonstrated that results from the dry sieving method closely resembled those from the SW treatment of the LB method, whereas the wet sieving method closely aligned with the FW (Fast Wetting) treatment of the LB method. The Le Bissonnais method not only reflected the outcomes of dry and wet sieving methods but also effectively distinguished the mechanisms of aggregate breakdown. The study concluded that prolonged flooding intensified aggregate dispersion, with mechanical breakdown influenced by water levels and soil layer. Dispersion and mechanical breakdown represent primary mechanisms of soil aggregate instability, further exacerbated by fluctuating water levels. By elucidating degradation mechanisms, this research provides actionable insights for preserving soil health, safeguarding water resources, and promoting sustainable agricultural in ecologically vulnerable reservoir regions of the Yangtze River Basin. Full article
Show Figures

Figure 1

24 pages, 20406 KB  
Article
Single-Mode Richtmyer–Meshkov Instability in Light Fluid Layer: Insights from Numerical Simulations
by Ahmed Hussein Msmali, Satyvir Singh and Mutum Zico Meetei
Axioms 2025, 14(6), 473; https://doi.org/10.3390/axioms14060473 - 19 Jun 2025
Cited by 5 | Viewed by 1134
Abstract
This study presents high-fidelity numerical simulations of the shock-accelerated single-mode Richtmyer–Meshkov instability (RMI) in a light helium layer confined between two interfaces and surrounded by nitrogen gas. A high-order modal discontinuous Galerkin method is employed to solve the two-dimensional compressible Euler equations, enabling [...] Read more.
This study presents high-fidelity numerical simulations of the shock-accelerated single-mode Richtmyer–Meshkov instability (RMI) in a light helium layer confined between two interfaces and surrounded by nitrogen gas. A high-order modal discontinuous Galerkin method is employed to solve the two-dimensional compressible Euler equations, enabling detailed investigation of interface evolution, vorticity dynamics, and flow structure development under various physical conditions. The effects of helium layer thickness, initial perturbation amplitude, and incident shock Mach number are systematically explored by analyzing interface morphology, vorticity generation, enstrophy, and kinetic energy. The results show that increasing the helium layer thickness enhances vorticity accumulation and interface deformation by delaying interaction with the second interface, allowing more sustained instability growth. Larger initial perturbation amplitudes promote earlier onset of nonlinear deformation and stronger baroclinic vorticity generation, while higher shock strengths intensify pressure gradients across the interface, accelerating instability amplification and mixing. These findings highlight the critical interplay between layer confinement, perturbation strength, and shock strength in governing the nonlinear evolution of RMI in light fluid layers. Full article
Show Figures

Figure 1

13 pages, 2259 KB  
Article
Optimization of Vegetative Propagation Techniques for Juniperus communis L. Under Greenhouse Conditions
by Marina Sanz Gallego, Miguel Tomás Gascón and Luis Saúl Esteban Pascual
Int. J. Plant Biol. 2025, 16(2), 57; https://doi.org/10.3390/ijpb16020057 - 28 May 2025
Cited by 3 | Viewed by 2319
Abstract
Juniperus communis L. can be used for essential oils and ornamental purposes, but currently the population is declining in its natural habitats as the seeds are very slow to germinate, with many seeds also empty. These findings could support both the conservation of [...] Read more.
Juniperus communis L. can be used for essential oils and ornamental purposes, but currently the population is declining in its natural habitats as the seeds are very slow to germinate, with many seeds also empty. These findings could support both the conservation of J. communis and its adoption in sustainable agricultural systems. This study investigated the potential of vegetative propagation evaluating the effects of rooting medium, gender, and Indole 3-Butyric Acid (IBA) treatment on the rooting success of J. communis cuttings. Two types of rooting medium (RM_I vs. RM_II), gender (male vs. female) and two IBA concentrations (0 vs. 4000 ppm) were used. Rooting medium I (RM_I) consists of substrate and perlite (50% + 50%), and rooting medium II (RM II) contains unfertilized blonde peat (65%), substrate (25%), and perlite (10%). The results show the influence of rooting medium, IBA treatment, and gender on the rooting percentage and the number of the primary roots. Female cuttings are more likely to induce rooting than male cuttings (29.69% vs. 19.90%), and the RM_II produces a higher percentage of rooting than RM_I (28.89% vs. 20.70%). In relation to the number of roots per cutting, RM_II was higher than RM_I (7.46 vs. 6.04). Interaction between rooting medium and IBA treatment showed significant differences (p ≤ 0.05) in the rooting percentage. Results showed that cuttings treated with 4000 ppm IBA in RM_II achieved the highest rooting percentage (45.57%), with female cuttings outperforming male cuttings. Full article
(This article belongs to the Section Plant Reproduction)
Show Figures

Figure 1

24 pages, 4540 KB  
Article
Robotic Motion Intelligence Using Vector Symbolic Architectures and Blockchain-Based Smart Contracts
by Daswin De Silva, Sudheera Withanage, Vidura Sumanasena, Lakshitha Gunasekara, Harsha Moraliyage, Nishan Mills and Milos Manic
Robotics 2025, 14(4), 38; https://doi.org/10.3390/robotics14040038 - 28 Mar 2025
Cited by 2 | Viewed by 3522
Abstract
The rapid adoption of artificial intelligence (AI) systems, such as predictive AI, generative AI, and explainable AI, is in contrast to the slower development and uptake of robotic AI systems. Dynamic environments, sensory processing, mechanical movements, power management, and safety are inherent complexities [...] Read more.
The rapid adoption of artificial intelligence (AI) systems, such as predictive AI, generative AI, and explainable AI, is in contrast to the slower development and uptake of robotic AI systems. Dynamic environments, sensory processing, mechanical movements, power management, and safety are inherent complexities of robotic intelligence capabilities that can be addressed using novel AI approaches. The current AI landscape is dominated by machine learning techniques, specifically deep learning algorithms, that have been effective in addressing some of these challenges. However, these algorithms are subject to computationally complex processing and operational needs such as high data dependency. In this paper, we propose a computation-efficient and data-efficient framework for robotic motion intelligence (RMI) based on vector symbolic architectures (VSAs) and blockchain-based smart contracts. The capabilities of VSAs are leveraged for computationally efficient learning and noise suppression during perception, motion, movement, and decision-making tasks. As a distributed ledger technology, smart contracts address data dependency through a decentralized, distributed, and secure transactions ledger that satisfies contractual conditions. An empirical evaluation of the framework confirms its value and contribution towards addressing the practical challenges of robotic motion intelligence by significantly reducing the learnable parameters by 10 times while preserving sufficient accuracy compared to existing deep learning solutions. Full article
(This article belongs to the Section AI in Robotics)
Show Figures

Figure 1

11 pages, 5433 KB  
Article
Thermodynamic Analysis on Complex Oxides Formed by Aerodynamic Heating for Ultrahigh-Temperature Ceramic Matrix Composites
by Mizuki Tsuganezawa, Yutaro Arai and Ryo Inoue
J. Compos. Sci. 2025, 9(2), 87; https://doi.org/10.3390/jcs9020087 - 13 Feb 2025
Cited by 1 | Viewed by 1476
Abstract
The oxidation and recession of carbon-fiber-reinforced ultrahigh-temperature ceramic matrix composites (C/UHTCMCs) fabricated via reactive melt infiltration (RMI) using Zr-Ti alloys with three different compositions are evaluated via an arc-jet tunnel test at temperatures above 2000 °C for 60 s. Thermodynamic evaluations show that [...] Read more.
The oxidation and recession of carbon-fiber-reinforced ultrahigh-temperature ceramic matrix composites (C/UHTCMCs) fabricated via reactive melt infiltration (RMI) using Zr-Ti alloys with three different compositions are evaluated via an arc-jet tunnel test at temperatures above 2000 °C for 60 s. Thermodynamic evaluations show that the recession of the UHTCMCs is prevented by the formation of a solid solution of ZrTiO4 on their exposed surface. Because an increase in the Zr content increases the melting temperature of ZrTiO4, the recession of the composites increases as the Zr content in the infiltrated alloys decreases. UHTCMCs fabricated with Zr-20at%Ti showed the least recession (<5%). Full article
Show Figures

Figure 1

Back to TopTop