Sign in to use this feature.

Years

Between: -

Subjects

remove_circle_outline
remove_circle_outline
remove_circle_outline
remove_circle_outline

Journals

Article Types

Countries / Regions

Search Results (26)

Search Parameters:
Keywords = PRKAR1A

Order results
Result details
Results per page
Select all
Export citation of selected articles as:
18 pages, 892 KB  
Article
Pork Quality and Expression of Genes Involved in Muscularity and Fat Deposition in Different Commercial Lines and Sexes of Pigs
by Julia Dezen Gomes, Bruna Pereira Martins da Silva, Stefano Francisco Pereira Duarte, Soraia Viana Ferreira, Fernanda Nery Ciconello, Vivian Vezzoni de Almeida, Laura Woigt Pian, Cristina Tschorny Moncau-Gadbem, Mônica Corrêa Ledur, Matheus Emanuel Malaquias, Júlio César de Carvalho Balieiro and Aline Silva Mello Cesar
Animals 2025, 15(23), 3363; https://doi.org/10.3390/ani15233363 - 21 Nov 2025
Viewed by 634
Abstract
Pork is a major source of animal protein worldwide, and its quality is influenced by pre- and post-slaughter procedures. Advances in molecular biology, particularly gene expression studies, support genetic improvement programs by enabling precise strategies to enhance meat quality and economic sustainability. This [...] Read more.
Pork is a major source of animal protein worldwide, and its quality is influenced by pre- and post-slaughter procedures. Advances in molecular biology, particularly gene expression studies, support genetic improvement programs by enabling precise strategies to enhance meat quality and economic sustainability. This study evaluated meat quality traits and candidate gene expression in muscle and subcutaneous adipose tissue from different genetic lineages and sexes. A total of 120 pigs from three lineages—Line D (½ Duroc × ½ DB90), Line P (½ Pietrain × ½ DB90), and Line H (½ [Duroc and Pietrain] × ½ DB90); including immunocastrated males (IM) and females, were randomly selected. Meat quality was assessed using physicochemical parameters, and gene expression analysis was performed in 36 pigs using RT-qPCR with B2M, TBP, and RPL4 as references, and COL1A1, PRKAR2A, CAST, ADIPOQ, and PPARGC1A as targets. Lineage influenced drip loss and intramuscular fat, while lineage–sex interaction affected tenderness and color (L* and b*), and sex influenced b*. In muscle, sex affected COL1A1 and PRKAR2A, and lineage influenced COL1A1 and CAST. In adipose tissue, only CAST was lineage-dependent. Full article
(This article belongs to the Section Pigs)
Show Figures

Figure 1

15 pages, 1376 KB  
Article
Casomorphine-10 (CM-10) Peptide Orchestrates Circadian and Neurodevelopmental Gene Clusters via δ-Opioid Receptor Signaling: Insights from Transcriptome Analysis with δ-Opioid Receptor-Expressing HEK293 Cells
by Moe Fukunaga, Shin Watanabe, Kanami Orihara and Naoyuki Yamamoto
Life 2025, 15(10), 1636; https://doi.org/10.3390/life15101636 - 20 Oct 2025
Viewed by 838
Abstract
Background: β-casomorphin-10 (CM-10), a peptide fragment derived from milk casein with the sequence YPFPGPIPNS, has demonstrated notable anxiolytic activity in BALB/c mice. Yet, its cellular responses and mechanistic pathways remain largely uncharacterized. Methods: We performed RNA-seq analysis to profile gene expression changes in [...] Read more.
Background: β-casomorphin-10 (CM-10), a peptide fragment derived from milk casein with the sequence YPFPGPIPNS, has demonstrated notable anxiolytic activity in BALB/c mice. Yet, its cellular responses and mechanistic pathways remain largely uncharacterized. Methods: We performed RNA-seq analysis to profile gene expression changes in δ-opioid receptor-expressing HEK293 cells (DOR-HEK), comparing CM-10-treated and untreated conditions. Results: CM-10 exposure led to differential expression of 1714 genes in DOR-HEK cells, with 34 upregulated (>1.4-fold) (1.9%) and 1680 downregulated (<0.71-fold) (98.1%), based on a predicted p-value threshold of <0.05. Notably, we identified 10 clusters that were associated with reduced cyclic AMP (cAMP) in DOR-HEK cells following CM-10 treatment. These clusters particularly involved genes related to regulatory subunits of cAMP-dependent protein kinases, such as PRKAR2A, cAMP-responsive element-binding pathway, circadian rhythms, such as CLOCK, ARNT1, CRY2, PER1, and PER2, and anxiety and depression, such as NOTCH1, NOTCH2 and ANK2. A network with these selected genes was confirmed by STRING analysis. Conclusions: These findings indicate that CM-10 may activate DOR-mediated signaling by suppressing cAMP levels, implicating a distinct molecular cascade in HEK293 cells. Full article
(This article belongs to the Section Pharmaceutical Science)
Show Figures

Figure 1

19 pages, 866 KB  
Article
Novel Variants and Clinical Heterogeneity in Pediatric Calcium Metabolism Disorders Identified Through High-Yield Tiered Genetic Testing in a Taiwanese Cohort
by Ting-Yu Kang, Yen-Yin Chou, Yu-Ming Chang, Yu-Wen Pan and Meng-Che Tsai
Medicina 2025, 61(10), 1861; https://doi.org/10.3390/medicina61101861 - 16 Oct 2025
Viewed by 910
Abstract
Background and Objectives: Inherited disorders of calcium metabolism are rare pediatric conditions with diverse manifestations, including seizures, growth impairment, and renal or skeletal complications. Precise molecular diagnosis is crucial for effective management and informed genetic counseling. This study aimed to develop a [...] Read more.
Background and Objectives: Inherited disorders of calcium metabolism are rare pediatric conditions with diverse manifestations, including seizures, growth impairment, and renal or skeletal complications. Precise molecular diagnosis is crucial for effective management and informed genetic counseling. This study aimed to develop a systematic diagnostic approach, broaden the mutational spectrum, and characterize initial clinical features. Material and Methods: We retrospectively analyzed 13 pediatric cases at a tertiary center in southern Taiwan (2020–2025). Clinical, biochemical, and imaging data were reviewed. Genetic testing followed a tiered strategy to identify copy number variations and single-nucleotide variants. Variants were classified according to the ACMG/AMP guidelines and assessed by in silico tools. Results: The pediatric cohort (8 males, 5 females) had a median diagnostic age of 2 years and a mean follow-up of 7.7 years. Hypoparathyroidism was most common (n = 7), followed by PTH resistance (n = 3), hyperparathyroidism (n = 1), calcipenic rickets (n = 1), and syndromic hypercalcemia (n = 1). Genetic diagnoses were established in 12 children and one parent, involving CASR, GNAS, PRKAR1A, CYP27B1, and KMT2D. Two novel variants were identified (CASR p.Val836Ile and GNAS c.719-30A>T). Phenotypic heterogeneity included incomplete penetrance in autosomal dominant hypocalcemia and variable multisystem involvement in syndromic cases. Conclusions: A stepwise genetic testing strategy achieved a high diagnostic yield in pediatric calcium metabolism disorders. The discovery of novel and population-specific variants expands the mutational spectrum, supporting precision medicine in pediatric endocrinology. Full article
(This article belongs to the Section Pediatrics)
Show Figures

Figure 1

23 pages, 4725 KB  
Article
Transcriptome and Metabolome Insights into Key Genes Regulating Fat Deposition and Meat Quality in Pig Breeds
by Suthar Teerath Kumar, Yunlong Zheng, Jing Xu, Ziyi Zhao, Qi Zhang, Yunpeng Zhang, Min Li, Hong Zou, Riaz Muhammad Azeem, Wu-Sheng Sun, Yuan Zhao and Shu-Min Zhang
Animals 2024, 14(24), 3560; https://doi.org/10.3390/ani14243560 - 10 Dec 2024
Cited by 13 | Viewed by 3290
Abstract
Meat quality is a complex trait that exhibits significant variation across pig breeds, and the regulatory mechanisms governing pork meat quality are not fully elucidated. We compared the transcriptomics and metabolomics of the longissimus dorsi (LD) muscle between the Songliao Black Pig (SBP) [...] Read more.
Meat quality is a complex trait that exhibits significant variation across pig breeds, and the regulatory mechanisms governing pork meat quality are not fully elucidated. We compared the transcriptomics and metabolomics of the longissimus dorsi (LD) muscle between the Songliao Black Pig (SBP) and Large White × Landrace Pig (LWLDP) to investigate breed-specific differences in meat quality and underlying regulatory pathways. The results showed that SBP meat had a higher marbling score and backfat thickness, a richer color, a lower shear force, and reduced drip loss. Fatty acid (FA) analysis identified 15 significant FAs in the LWLDP, with docosahexaenoic acid (DHA) in the SBP, while amino acid (AA) analysis revealed no breed-based differences. Transcriptome analysis identified 134 upregulated and 362 downregulated genes in the SBP. Protein–protein interaction (PPI) network analysis found 25 key genes, which are associated with muscle development, fat deposition, and overall meat quality, while genes in the insulin signaling pathway, such as PPP1R3B, PPARGC1A, SOCS1, EIF4E, PRKAR2A, PRKAG2, and FASN, play a crucial role in balancing fat metabolism and catabolism. Metabolomic analysis identified 89 upregulated and 10 downregulated metabolites in the SBP, primarily involved in fructose and mannose metabolism, amino acid biosynthesis, nucleotide sugar metabolism, and glucagon signaling pathways. Gene–metabolite association analysis found that the PPP1R3B gene had a strong association with Thr-Leu, Maltol, D-myo-Inositol-4-phosphate, and Fructose-6-phosphate, while MYOG correlated with Mannose-6-phosphate, Fructose-1-phosphate, Mannose-1-phosphate, and Glucose-6-phosphate. In contrast, NR4A3 and PPARGC1A showed a strong negative correlation with most upregulated metabolites. In conclusion, this study identified functional genes, elucidated the mechanisms associated with meat quality traits, and identified gene–metabolite associations involved in energy metabolism, muscle development, and fat deposition, providing valuable insights into the molecular mechanisms that regulate meat quality between pig breeds. Full article
(This article belongs to the Section Pigs)
Show Figures

Figure 1

14 pages, 2582 KB  
Article
Joint Genomic and Transcriptomic Analysis Reveals Candidate Genes Associated with Plumage Color Traits in Matahu Ducks
by Pengwei Ren, Liu Yang, Muhammad Zahoor Khan, Yadi Jing, Meixia Zhang, Chao Qi, Xin Zhang, Xiang Liu, Zhansheng Liu, Shuer Zhang and Mingxia Zhu
Animals 2024, 14(21), 3111; https://doi.org/10.3390/ani14213111 - 29 Oct 2024
Cited by 6 | Viewed by 1867
Abstract
Plumage color is a key trait for identifying waterfowl breeds with significant economic importance. A white-feathered group has recently emerged within the native Matahu duck population, presenting an opportunity for breeding new lines. However, the genetic basis for this plumage variation is still [...] Read more.
Plumage color is a key trait for identifying waterfowl breeds with significant economic importance. A white-feathered group has recently emerged within the native Matahu duck population, presenting an opportunity for breeding new lines. However, the genetic basis for this plumage variation is still unknown, necessitating further research. This study aims to identify the genetic mechanisms underlying the emergence of white-feathered individuals in the Matahu duck population through combined genome and transcriptome analysis, providing insights for selective breeding and the development of new white-feathered lines. In this study, a total of 1344 selected genes and 1406 significantly differentially expressed genes were identified through selection signal analysis and transcriptomic analysis, respectively. The functional enrichment of these genes revealed several key signaling pathways, including those related to cGMP-PKG, cAMP, PI3K-Akt, and MAPK. Furthermore, important candidate genes involved in melanin biosynthesis, such as MITF, MC1R, TYR, TYRP1, and ABCB6, were identified. Notably, 107 genes were detected by both methods, and, among these, DGKI, GPRC5B, HMX1, STS, ADGRA1, PRKAR2B, and HOXB9 are suggested to play a role in melanin formation and potentially influence plumage traits. Through the integrative approach combining genomic selection signals and transcriptomic analyses, we identified several candidate genes directly associated with plumage color, including MITF, TYR, TYRP1, and MC1R, along with multiple signaling pathways linked to melanin formation. We hypothesize that the expression of DGKI, GPRC5B, HMX1, STS, ADGRA1, PRKAR2B, and HOXB9, detected by both methods, may be closely related to the regulation of plumage color traits. These findings provide a foundational basis for further research aimed at elucidating the genetic mechanisms governing plumage color variation in ducks. Full article
Show Figures

Figure 1

22 pages, 2639 KB  
Article
Overlapping Gene Expression and Molecular Features in High-Grade B-Cell Lymphoma
by Katharina D. Faißt, Cora C. Husemann, Karsten Kleo, Monika Twardziok and Michael Hummel
J. Mol. Pathol. 2024, 5(4), 415-436; https://doi.org/10.3390/jmp5040028 - 30 Sep 2024
Viewed by 3166
Abstract
Aggressive B-cell lymphoma encompasses Burkitt lymphoma (BL), diffuse large B-cell lymphoma (DLBCL), and, as per the 2016 WHO classification, high-grade B-cell lymphoma (HGBL) not otherwise specified (NOS) and HGBL double/triple hit (DH/TH). However, the diagnostic distinction of HGBL from BL and DLBCL is [...] Read more.
Aggressive B-cell lymphoma encompasses Burkitt lymphoma (BL), diffuse large B-cell lymphoma (DLBCL), and, as per the 2016 WHO classification, high-grade B-cell lymphoma (HGBL) not otherwise specified (NOS) and HGBL double/triple hit (DH/TH). However, the diagnostic distinction of HGBL from BL and DLBCL is difficult by means of histology/immunostaining in a substantial number of patients. This study aimed to improve subtyping by the identification of molecular features of aggressive B-cell lymphomas, with a specific focus on HGBL. To this end, we performed a comprehensive gene expression and mutational pattern analysis as well as the detection of B-cell clonality of 34 cases diagnosed with BL (n = 4), DLBCL (n = 16), HGBL DH (n = 8), and HGBL NOS (n = 6). Three distinct molecular subgroups were identified based on gene expression, primarily influenced by MYC expression/translocation and cell proliferation. In HGBL, compared to BL, there was an upregulation of PRKAR2B and TERT. HGBL DH exhibited elevated expression of GAMT and SMIM14, while HGBL NOS showed increased expression of MIR155HG and LZTS1. Our gene mutation analysis revealed MYC, ARID1A, BCL2, KMT2D, and PIM1 as the most affected genes in B-cell lymphoma, with BCL2 and CREBBP predominant in HGBL DH, and MYC and PIM1 in HGBL NOS. Clonality analysis of immunoglobulin heavy and light chain rearrangements did not show distinguishable V- or J-usage between the diagnostic subgroups. Full article
Show Figures

Figure 1

24 pages, 6490 KB  
Article
Profiling Reduced Expression of Contractile and Mitochondrial mRNAs in the Human Sinoatrial Node vs. Right Atrium and Predicting Their Suppressed Expression by Transcription Factors and/or microRNAs
by Weixuan Chen, Abimbola J. Aminu, Zeyuan Yin, Irem Karaesmen, Andrew J. Atkinson, Marcin Kuniewicz, Mateusz Holda, Jerzy Walocha, Filip Perde, Peter Molenaar and Halina Dobrzynski
Int. J. Mol. Sci. 2024, 25(19), 10402; https://doi.org/10.3390/ijms251910402 - 27 Sep 2024
Viewed by 1914
Abstract
(1) Background: The sinus node (SN) is the main pacemaker of the heart. It is characterized by pacemaker cells that lack mitochondria and contractile elements. We investigated the possibility that transcription factors (TFs) and microRNAs (miRs) present in the SN can regulate gene [...] Read more.
(1) Background: The sinus node (SN) is the main pacemaker of the heart. It is characterized by pacemaker cells that lack mitochondria and contractile elements. We investigated the possibility that transcription factors (TFs) and microRNAs (miRs) present in the SN can regulate gene expression that affects SN morphology and function. (2) Methods: From human next-generation sequencing data, a list of mRNAs that are expressed at lower levels in the SN compared with the right atrium (RA) was compiled. The mRNAs were then classified into contractile, mitochondrial or glycogen mRNAs using bioinformatic software, RStudio and Ingenuity Pathway Analysis. The mRNAs were combined with TFs and miRs to predict their interactions. (3) Results: From a compilation of the 1357 mRNAs, 280 contractile mRNAs and 198 mitochondrial mRNAs were identified to be expressed at lower levels in the SN compared with RA. TFs and miRs were shown to interact with contractile and mitochondrial function-related mRNAs. (4) Conclusions: In human SN, TFs (MYCN, SOX2, NUPR1 and PRDM16) mainly regulate mitochondrial mRNAs (COX5A, SLC25A11 and NDUFA8), while miRs (miR-153-3p, miR-654-5p, miR-10a-5p and miR-215-5p) mainly regulate contractile mRNAs (RYR2, CAMK2A and PRKAR1A). TF and miR-mRNA interactions provide a further understanding of the complex molecular makeup of the SN and potential therapeutic targets for cardiovascular treatments. Full article
(This article belongs to the Section Molecular Informatics)
Show Figures

Figure 1

15 pages, 3242 KB  
Article
Effect of Obstructive Sleep Apnea during Pregnancy on Fetal Development: Gene Expression Profile of Cord Blood
by Laura Cànaves-Gómez, Aarne Fleischer, Josep Muncunill-Farreny, María Paloma Gimenez, Ainhoa Álvarez Ruiz De Larrinaga, Andrés Sánchez Baron, Mercedes Codina Marcet, Mónica De-La-Peña, Daniel Morell-Garcia, José Peña Zarza, Concepción Piñas Zebrian, Susana García Fernández and Alberto Alonso
Int. J. Mol. Sci. 2024, 25(10), 5537; https://doi.org/10.3390/ijms25105537 - 19 May 2024
Cited by 4 | Viewed by 3140
Abstract
Obstructive sleep apnea (OSA) is quite prevalent during pregnancy and is associated with adverse perinatal outcomes, but its potential influence on fetal development remains unclear. This study investigated maternal OSA impact on the fetus by analyzing gene expression profiles in whole cord blood [...] Read more.
Obstructive sleep apnea (OSA) is quite prevalent during pregnancy and is associated with adverse perinatal outcomes, but its potential influence on fetal development remains unclear. This study investigated maternal OSA impact on the fetus by analyzing gene expression profiles in whole cord blood (WCB). Ten women in the third trimester of pregnancy were included, five OSA and five non-OSA cases. WCB RNA expression was analyzed by microarray technology to identify differentially expressed genes (DEGs) under OSA conditions. After data normalization, 3238 genes showed significant differential expression under OSA conditions, with 2690 upregulated genes and 548 downregulated genes. Functional enrichment was conducted using gene set enrichment analysis (GSEA) applied to Gene Ontology annotations. Key biological processes involved in OSA were identified, including response to oxidative stress and hypoxia, apoptosis, insulin response and secretion, and placental development. Moreover, DEGs were confirmed through qPCR analyses in additional WCB samples (7 with OSA and 13 without OSA). This highlighted differential expression of several genes in OSA (EGR1, PFN1 and PRKAR1A), with distinct gene expression profiles observed during rapid eye movement (REM)-OSA in pregnancy (PFN1, UBA52, EGR1, STX4, MYC, JUNB, and MAPKAP). These findings suggest that OSA, particularly during REM sleep, may negatively impact various biological processes during fetal development. Full article
(This article belongs to the Special Issue Molecular Pathogenesis and Diagnostics of Lung Diseases)
Show Figures

Figure 1

16 pages, 6524 KB  
Article
Identification of Key Genes and Imbalanced SNAREs Assembly in the Comorbidity of Polycystic Ovary Syndrome and Depression
by Yi Cao, Weijing Wang, Xuxia Song, Qian Wen, Jing Xie and Dongfeng Zhang
Genes 2024, 15(4), 494; https://doi.org/10.3390/genes15040494 - 15 Apr 2024
Cited by 2 | Viewed by 2096
Abstract
Background: Women with polycystic ovary syndrome (PCOS) have increased odds of concurrent depression, indicating that the relationship between PCOS and depression is more likely to be comorbid. However, the underlying mechanism remains unclear. Here, we aimed to use bioinformatic analysis to screen for [...] Read more.
Background: Women with polycystic ovary syndrome (PCOS) have increased odds of concurrent depression, indicating that the relationship between PCOS and depression is more likely to be comorbid. However, the underlying mechanism remains unclear. Here, we aimed to use bioinformatic analysis to screen for the genetic elements shared between PCOS and depression. Methods: Differentially expressed genes (DEGs) were screened out through GEO2R using the PCOS and depression datasets in NCBI. Protein–protein interaction (PPI) network analysis and enrichment analysis were performed to identify the potential hub genes. After verification using other PCOS and depression datasets, the associations between key gene polymorphism and comorbidity were further studied using data from the UK biobank (UKB) database. Results: In this study, three key genes, namely, SNAP23, VTI1A, and PRKAR1A, and their related SNARE interactions in the vesicular transport pathway were identified in the comorbidity of PCOS and depression. The rs112568544 at SNAP23, rs11077579 and rs4458066 at PRKAR1A, and rs10885349 at VTI1A might be the genetic basis of this comorbidity. Conclusions: Our study suggests that the SNAP23, PRKAR1A, and VTI1A genes can directly or indirectly participate in the imbalanced assembly of SNAREs in the pathogenesis of the comorbidity of PCOS and depression. These findings may provide new strategies in diagnosis and therapy for this comorbidity. Full article
(This article belongs to the Section Molecular Genetics and Genomics)
Show Figures

Figure 1

12 pages, 796 KB  
Article
Genome-Wide Association Analysis of Semen Characteristics in Piétrain Boars
by Henry Reyer, Ibrahim Abou-Soliman, Martin Schulze, Hubert Henne, Norbert Reinsch, Jennifer Schoen and Klaus Wimmers
Genes 2024, 15(3), 382; https://doi.org/10.3390/genes15030382 - 20 Mar 2024
Cited by 8 | Viewed by 3619
Abstract
Since artificial insemination is common practice in pig breeding, the quality and persistence of the semen are decisive for the usability of individual boars. In the current study, genome-wide association analyses were performed to investigate the genetic variability underlying phenotypic variations in semen [...] Read more.
Since artificial insemination is common practice in pig breeding, the quality and persistence of the semen are decisive for the usability of individual boars. In the current study, genome-wide association analyses were performed to investigate the genetic variability underlying phenotypic variations in semen characteristics. These traits comprise sperm morphology and sperm motility under different temporal and thermal storage conditions, in addition to standard semen quality parameters. Two consecutive samples of the fourth and fifth ejaculates from the same boar were comprehensively analyzed in a genotyped Piétrain boar population. A total of 13 genomic regions on different chromosomes were identified that contain single-nucleotide polymorphisms significantly associated with these traits. Subsequent analysis of the genomic regions revealed candidate genes described to be involved in spermatogenesis, such as FOXL3, GPER1, PDGFA, PRKAR1B, SNRK, SUN1, and TSPO, and sperm motility, including ARRDC4, CEP78, DNAAF5, and GPER1. Some of these genes were also associated with male fertility or infertility in mammals (e.g., CEP78, GPER1). The analyses based on these laboriously determined and valuable phenotypes contribute to a better understanding of the genetic background of male fertility traits in pigs and could prospectively contribute to the improvement of sperm quality through breeding approaches. Full article
(This article belongs to the Special Issue Advances in Pig Breeding and Genetics (Volume II))
Show Figures

Figure 1

29 pages, 9978 KB  
Article
Dualistic Effects of PRKAR1A as a Potential Anticancer Target in Cancer Cells and Cancer-Derived Stem Cells
by Joong-Won Baek, A-Reum Nam, Kyunggon Kim and Pyung-Hwan Kim
Int. J. Mol. Sci. 2024, 25(5), 2876; https://doi.org/10.3390/ijms25052876 - 1 Mar 2024
Viewed by 2083
Abstract
The integration of innovative medical technologies and interdisciplinary collaboration could improve the treatment of cancer, a globally prevalent and often deadly disease. Despite recent advancements, current cancer therapies fail to specifically address recurrence and target cancer stem cells (CSCs), which contribute to relapse. [...] Read more.
The integration of innovative medical technologies and interdisciplinary collaboration could improve the treatment of cancer, a globally prevalent and often deadly disease. Despite recent advancements, current cancer therapies fail to specifically address recurrence and target cancer stem cells (CSCs), which contribute to relapse. In this study, we utilized three types of cancer cells, from which three types of CSCs were further derived, to conduct a proteomic analysis. Additionally, shared cell surface biomarkers were identified as potential targets for a comprehensive treatment strategy. The selected biomarkers were evaluated through short hairpin RNA treatment, which revealed contrasting functions in cancer cells and CSCs. Knockdown of the identified proteins revealed that they regulate the epithelial–mesenchymal transition (EMT) and stemness via the ERK signaling pathway. Resistance to anticancer agents was consequently reduced, ultimately enhancing the overall anticancer effects of the treatment. Additionally, the significance of these biomarkers in clinical patient outcomes was confirmed using bioinformatics. Our study suggests a novel cancer treatment strategy that addresses the limitations of current anticancer therapies. Full article
Show Figures

Figure 1

17 pages, 2583 KB  
Article
Kinin Receptors and Kinin-Related Gene Expression in Astrocytic Brain Tumors
by Izabela Stadnicka, Barbara Strzałka-Mrozik, Magdalena Kimsa-Dudek, Wojciech Kaspera, Andrzej Plewka, Wojciech Szopa and Antoni Stadnicki
Cancers 2024, 16(2), 241; https://doi.org/10.3390/cancers16020241 - 5 Jan 2024
Cited by 2 | Viewed by 2240
Abstract
Kinins are a set of peptides present in tissues that are involved in the inflammatory response and cancer progression. However, studies showing the expression of kinin receptors in human glioma samples are still incomplete and contradictory. The aim of the present study was [...] Read more.
Kinins are a set of peptides present in tissues that are involved in the inflammatory response and cancer progression. However, studies showing the expression of kinin receptors in human glioma samples are still incomplete and contradictory. The aim of the present study was to ascertain the expression of BDKRB1 and BDKRB2 genes, as well as the level of B1R and B2R proteins in human gliomas, depending on the degree of malignancy. Additionally, representative kinin-dependent genes with altered expression were indicated. The expression profile of kinin-dependent genes was determined using oligonucleotide microarray technique. In addition, RT-qPCR was used to assess the expression level of selected differentiating genes. The location of kinin receptors in brain gliomas was assessed using immunohistochemical methods. The oligonucleotide microarray method was used to identify 12 mRNA IDs of kinin-related genes whose expression was upregulated or downregulated in gliomas of different grades. In immunohistochemically stained samples, the concentrations of BR1 and BR2 proteins, measured by optical density, were statistically significantly higher in grade G3 vs. G2 and G4 vs. G3. Increased expression of kinin receptors BDKRB1 and BDKRB2 in brain gliomas, depending on the degree of malignancy, suggests the involvement of kinins and their receptors in the disease’s pathogenesis. Quantitative assessment of mRNA BDKRB1, PRKAR1A, MAP2K, and EGFR in patients with brain tumors may hold diagnostic and therapeutic significance. Full article
(This article belongs to the Section Molecular Cancer Biology)
Show Figures

Figure 1

14 pages, 12250 KB  
Article
Analysis of Under-Diagnosed Malignancy during Fine Needle Aspiration Cytology of Lymphadenopathies
by Jeeyong Lee, Hwa Jeong Ha, Da Yeon Kim, Jae Soo Koh and Eun Ju Kim
Int. J. Mol. Sci. 2023, 24(15), 12394; https://doi.org/10.3390/ijms241512394 - 3 Aug 2023
Cited by 2 | Viewed by 2113
Abstract
Fine needle aspiration cytology (FNAC) is a useful tool in the evaluation of lymphadenopathy. It is a safe and minimally invasive procedure that provides preoperative details for subsequent treatment. It can also diagnose the majority of malignant tumors. However, there are some instances [...] Read more.
Fine needle aspiration cytology (FNAC) is a useful tool in the evaluation of lymphadenopathy. It is a safe and minimally invasive procedure that provides preoperative details for subsequent treatment. It can also diagnose the majority of malignant tumors. However, there are some instances where the diagnosis of tumors remains obscure. To address this, we re-analyzed the misinterpreted patients’ samples using mRNA sequencing technology and then identified the characteristics of non-Hodgkin’s lymphoma that tend to be under-diagnosed. To decipher the involved genes and pathways, we used bioinformatic and biological analysis approaches, identifying the response to oxygen species, inositol phosphate metabolic processes, and peroxisome and PPAR pathways as possibly being involved with this type of tumor. Notably, these analyses identified FOS, ENDOG, and PRKAR2B as hub genes. cBioPortal, a multidimensional cancer genomics database, also confirmed that these genes were associated with lymphoma patients. These results thus point to candidate genes that could be used as biomarkers to minimize the false-negative rate of FNAC diagnosis. We are currently pursuing the development of a gene chip to improve the diagnosis of lymphadenopathy patients with the ultimate goal of improving their prognosis. Full article
(This article belongs to the Special Issue Novel Therapeutic Targets in Cancers 2.0)
Show Figures

Figure 1

13 pages, 310 KB  
Review
Genetic and Epigenetic Pathogenesis of Acromegaly
by Masaaki Yamamoto and Yutaka Takahashi
Cancers 2022, 14(16), 3861; https://doi.org/10.3390/cancers14163861 - 10 Aug 2022
Cited by 11 | Viewed by 3672
Abstract
Acromegaly is caused by excessive secretion of GH and IGF-I mostly from somatotroph tumors. Various genetic and epigenetic factors are involved in the pathogenesis of somatotroph tumors. While somatic mutations of GNAS are the most prevalent cause of somatotroph tumors, germline mutations in [...] Read more.
Acromegaly is caused by excessive secretion of GH and IGF-I mostly from somatotroph tumors. Various genetic and epigenetic factors are involved in the pathogenesis of somatotroph tumors. While somatic mutations of GNAS are the most prevalent cause of somatotroph tumors, germline mutations in various genes (AIP, PRKAR1A, GPR101, GNAS, MEN1, CDKN1B, SDHx, MAX) are also known as the cause of somatotroph tumors. Moreover, recent findings based on multiple perspectives of the pangenomic approach including genome, transcriptome, and methylome analyses, histological characterization, genomic instability, and possible involvement of miRNAs have gradually unveiled the whole landscape of the underlying mechanisms of somatotroph tumors. In this review, we will focus on the recent advances in genetic and epigenetic pathogenesis of somatotroph tumors. Full article
(This article belongs to the Special Issue Pituitary Tumors: Molecular Insights, Diagnosis, and Targeted Therapy)
18 pages, 2477 KB  
Article
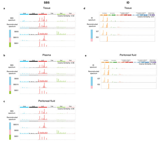
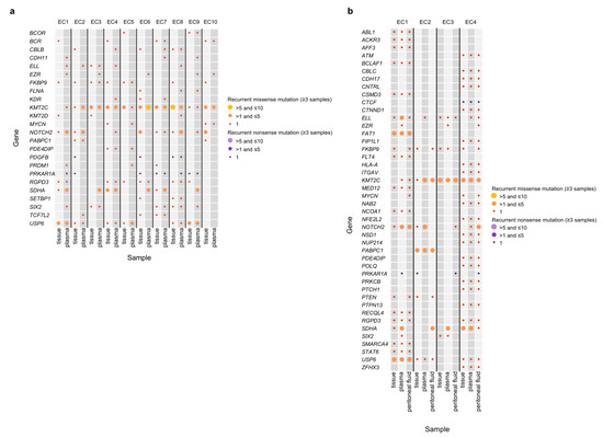
Whole-Exome Sequencing Reveals Clinical Potential of Circulating Tumor DNA from Peritoneal Fluid and Plasma in Endometrial Cancer
by Hye-Yeon Ju, Jung Yoon Ho, Jun Kang, Soo Young Hur, Sejin Kim, Youn Jin Choi and Mi-Ryung Han
Cancers 2022, 14(10), 2506; https://doi.org/10.3390/cancers14102506 - 19 May 2022
Cited by 8 | Viewed by 3493
Abstract
Endometrial cancer (EC) is the most common type of gynecological cancer. Studies comparing tumor gDNA and ctDNA isolated from the plasma and peritoneal fluid of EC patients are limited. Whole-exome sequencing and P53 immunohistochemistry of 24 paired tissue, plasma, and peritoneal fluid samples [...] Read more.
Endometrial cancer (EC) is the most common type of gynecological cancer. Studies comparing tumor gDNA and ctDNA isolated from the plasma and peritoneal fluid of EC patients are limited. Whole-exome sequencing and P53 immunohistochemistry of 24 paired tissue, plasma, and peritoneal fluid samples from 10 EC patients were performed to analyze somatic mutations, copy number alterations, microsatellite instability, and mutational signatures. Mutations in cancer-related genes (KMT2C, NOTCH2, PRKAR1A, SDHA, and USP6) and genes related to EC (ARID1A, CTNNB1, PIK3CA, and PTEN) were identified with high frequencies among the three samples. TP53 and POLE mutations, which are highly related to the molecular classification of EC, were identified based on several key observations. The ctDNA of two patients with negative peritoneal fluid presented TP53 mutations concordant with those in tissues. ctDNA from the plasma and peritoneal fluid of a patient with positive cytology harbored both TP53 and POLE mutations, although none were detected in tissues. Additionally, the patient presented with wild type P53 immunohistochemistry, with a focal “high” expression in a “low” wild type background. The tissues and peritoneal fluid of 75% EC patients showed concordant microsatellite instability. Furthermore, we observed strong mutational concordance between the peritoneal fluid and tumors. Our data suggest that the ctDNA from peritoneal fluid might be a suitable biomarker for identifying the mutational landscape of EC and could complement tumor heterogeneity. Full article
Show Figures

Figure 1

Back to TopTop