Transcriptome and Metabolome Insights into Key Genes Regulating Fat Deposition and Meat Quality in Pig Breeds
Simple Summary
Abstract
1. Introduction
2. Materials and Methods
2.1. Ethics Statement
2.2. Animal Housing, Sex, and Feeding Management
2.3. Slaughtering Age, Method, and Sample Collection
2.4. Meat Quality Assessment
2.5. Fatty Acid and Amino Acid Content Analysis
2.6. Library Construction and Sequencing
2.7. Transcriptome Data Analysis
2.8. Validation of DEGs
2.9. Detection of Longissimus Dorsi Muscle Metabolites
2.10. Analysis of Longissimus Dorsi Muscle Metabolites
2.11. Statistical Analyses
3. Results
3.1. Comparion of Meat Quality Traits of LD Muscle Between SBP and LWLDP Breeds
3.2. Fatty Acid and Animo Acid Profile of LD Muscle Between SBP and LWLDP Breeds
3.3. Summary Statistics for RNA-Seq Data
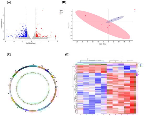
3.4. Comparative Transcriptome Analysis of LD Muscle Between SBP and LWLDP Breeds
3.5. Functional Analysis of DEGs Involved in Meat Quality Traits and Types of Expressed Genes
3.6. Tests and Verification
3.7. Differential Expressed Metabolites (DEMs) and Functional Analysis of LD Muscle Metabolites Between SBP and LWLDP Breeds
3.8. Pearson Correlation of Key Genes and Metabolites
4. Discussion
5. Conclusions
Supplementary Materials
Author Contributions
Funding
Institutional Review Board Statement
Informed Consent Statement
Data Availability Statement
Conflicts of Interest
References
- Wang, L.; Zhao, X.; Liu, S.; You, W.; Huang, Y.; Zhou, Y.; Chen, W.; Zhang, S.; Wang, J.; Zheng, Q. Single-nucleus and bulk RNA sequencing reveal cellular and transcriptional mechanisms underlying lipid dynamics in high marbled pork. NPJ Sci. Food 2023, 7, 23. [Google Scholar] [CrossRef] [PubMed]
- Liu, Y.; Yang, X.; Jing, X.; He, X.; Wang, L.; Liu, Y.; Liu, D. Transcriptomics analysis on excellent meat quality traits of skeletal muscles of the Chinese indigenous min pig compared with the large white breed. Int. J. Mol. Sci. 2017, 19, 21. [Google Scholar] [CrossRef] [PubMed]
- Chen, Q.; Zhang, W.; Cai, J.; Ni, Y.; Xiao, L.; Zhang, J. Transcriptome analysis in comparing carcass and meat quality traits of Jiaxing Black Pig and Duroc × Duroc × Berkshire × Jiaxing Black Pig crosses. Gene 2022, 808, 145978. [Google Scholar] [CrossRef]
- Hocquette, J.; Gondret, F.; Baéza, E.; Médale, F.; Jurie, C.; Pethick, D. Intramuscular fat content in meat-producing animals: Development, genetic and nutritional control, and identification of putative markers. Animal 2010, 4, 303–319. [Google Scholar] [CrossRef]
- Fortin, A.; Robertson, W.; Tong, A. The eating quality of Canadian pork and its relationship with intramuscular fat. Meat Sci. 2005, 69, 297–305. [Google Scholar] [CrossRef] [PubMed]
- Fernandez, X.; Monin, G.; Talmant, A.; Mourot, J.; Lebret, B. Influence of intramuscular fat content on the quality of pig meat—2. Consumer acceptability of m. longissimus lumborum. Meat Sci. 1999, 53, 67–72. [Google Scholar] [CrossRef]
- Renaudeau, D.; Mourot, J. A comparison of carcass and meat quality characteristics of Creole and Large White pigs slaughtered at 90 kg BW. Meat Sci. 2007, 76, 165–171. [Google Scholar] [CrossRef]
- Zhang, Y.; Sun, Y.; Wu, Z.; Xiong, X.; Zhang, J.; Ma, J.; Xiao, S.; Huang, L.; Yang, B. Subcutaneous and intramuscular fat transcriptomes show large differences in network organization and associations with adipose traits in pigs. Sci. China Life Sci. 2021, 64, 1732–1746. [Google Scholar] [CrossRef]
- Tous, N.; Lizardo, R.; Vilà, B.; Gispert, M.; Font-i-Furnols, M.; Esteve-Garcia, E. Effect of reducing dietary protein and lysine on growth performance, carcass characteristics, intramuscular fat, and fatty acid profile of finishing barrows. J. Anim. Sci. 2014, 92, 129–140. [Google Scholar] [CrossRef]
- Williamson, E.; Kato, H.; Volterman, K.A.; Suzuki, K.; Moore, D.R. The effect of dietary protein on protein metabolism and performance in endurance-trained males. Med. Sci. Sports Exerc. 2019, 51, 352–360. [Google Scholar] [CrossRef]
- Liu, H.; He, J.; Yuan, Z.; Xie, K.; He, Z.; Zhou, X.; Wang, M.; He, J. Metabolomics Analysis Provides Novel Insights into the Difference in Meat Quality between Different Pig Breeds. Foods 2023, 12, 3476. [Google Scholar] [CrossRef] [PubMed]
- Cao, M.; Zhang, J.; Zhang, R.; Wang, J.; Gu, W.; Kang, W.; Lian, K.; Ai, L. An untargeted and pseudotargeted metabolomic combination approach to identify differential markers to distinguish live from dead pork meat by liquid chromatography–mass spectrometry. J. Chromatogr. A 2020, 1610, 460553. [Google Scholar] [CrossRef] [PubMed]
- Song, B.; Zheng, C.; Zheng, J.; Zhang, S.; Zhong, Y.; Guo, Q.; Li, F.; Long, C.; Xu, K.; Duan, Y. Comparisons of carcass traits, meat quality, and serum metabolome between Shaziling and Yorkshire pigs. Anim. Nutr. 2022, 8, 125–134. [Google Scholar] [CrossRef]
- Wang, J.; Ren, Q.; Hua, L.; Chen, J.; Zhang, J.; Bai, H.; Li, H.; Xu, B.; Shi, Z.; Cao, H. Comprehensive analysis of differentially expressed mRNA, lncRNA and circRNA and their ceRNA networks in the longissimus dorsi muscle of two different pig breeds. Int. J. Mol. Sci. 2019, 20, 1107. [Google Scholar] [CrossRef]
- Liu, X.; Xiong, X.; Yang, J.; Zhou, L.; Yang, B.; Ai, H.; Ma, H.; Xie, X.; Huang, Y.; Fang, S. Genome-wide association analyses for meat quality traits in Chinese Erhualian pigs and a Western Duroc × (Landrace × Yorkshire) commercial population. Genet. Sel. Evol. 2015, 47, 44. [Google Scholar] [CrossRef] [PubMed]
- Pugliese, C.; Sirtori, F. Quality of meat and meat products produced from southern European pig breeds. Meat Sci. 2012, 90, 511–518. [Google Scholar] [CrossRef] [PubMed]
- Bonneau, M.; Lebret, B. Production systems and influence on eating quality of pork. Meat Sci. 2010, 84, 293–300. [Google Scholar] [CrossRef]
- Wojtysiak, D.; Gorska, M.; Wojciechowska, J. Muscle fibre characteristics and physico-chemical parameters of m. semimembranosus from Puławska, Polish Large White and Pietrain pigs. Folia Biol. 2016, 64, 197–204. [Google Scholar] [CrossRef]
- Gong, X.; Zheng, M.; Zhang, J.; Ye, Y.; Duan, M.; Chamba, Y.; Wang, Z.; Shang, P. Transcriptomics-based study of differentially expressed genes related to fat deposition in Tibetan and Yorkshire pigs. Front. Vet. Sci. 2022, 9, 919904. [Google Scholar] [CrossRef]
- Miao, W.; Ma, Z.; Tang, Z.; Yu, L.; Liu, S.; Huang, T.; Wang, P.; Wu, T.; Song, Z.; Zhang, H. Integrative ATAC-seq and RNA-seq Analysis of the Longissimus Muscle of Luchuan and Duroc Pigs. Front. Nutr. 2021, 8, 742672. [Google Scholar] [CrossRef]
- Gao, P.; Cheng, Z.; Li, M.; Zhang, N.; Le, B.; Zhang, W.; Song, P.; Guo, X.; Li, B.; Cao, G. Selection of candidate genes affecting meat quality and preliminary exploration of related molecular mechanisms in the Mashen pig. Asian-Australas. J. Anim. Sci. 2019, 32, 1084. [Google Scholar] [CrossRef]
- Liu, Y.; Liu, X.; Zheng, Z.; Ma, T.; Liu, Y.; Long, H.; Cheng, H.; Fang, M.; Gong, J.; Li, X. Genome-wide analysis of expression QTL (eQTL) and allele-specific expression (ASE) in pig muscle identifies candidate genes for meat quality traits. Genet. Sel. Evol. 2020, 52, 59. [Google Scholar] [CrossRef] [PubMed]
- Xing, K.; Wang, K.; Ao, H.; Chen, S.; Tan, Z.; Wang, Y.; Xitong, Z.; Yang, T.; Zhang, F.; Liu, Y. Comparative adipose transcriptome analysis digs out genes related to fat deposition in two pig breeds. Sci. Rep. 2019, 9, 12925. [Google Scholar] [CrossRef] [PubMed]
- Xing, K.; Zhu, F.; Zhai, L.; Chen, S.; Tan, Z.; Sun, Y.; Hou, Z.; Wang, C. Identification of genes for controlling swine adipose deposition by integrating transcriptome, whole-genome resequencing, and quantitative trait loci data. Sci. Rep. 2016, 6, 23219. [Google Scholar] [CrossRef]
- Hamill, R.M.; McBryan, J.; McGee, C.; Mullen, A.M.; Sweeney, T.; Talbot, A.; Cairns, M.T.; Davey, G.C. Functional analysis of muscle gene expression profiles associated with tenderness and intramuscular fat content in pork. Meat Sci. 2012, 92, 440–450. [Google Scholar] [CrossRef] [PubMed]
- Lee, E.; Kim, J.; Lim, K.; Ryu, Y.; Jeon, W.; Hong, K. Effects of variation in porcine MYOD1 gene on muscle fiber characteristics, lean meat production, and meat quality traits. Meat Sci. 2012, 92, 36–43. [Google Scholar] [CrossRef]
- Liu, X.; Li, L.-F.; Li, X.; Ma, Y.; Guan, W. Establishment and characterization of fibroblast cell line of the Songliao Black pig. Can. J. Anim. Sci. 2009, 89, 463–466. [Google Scholar] [CrossRef]
- Liu LiGang, L.L.; Zhang ShuMin, Z.S.; Li ZhaoHua, L.Z.; Li Na, L.N.; Jin Xin, J.X.; Yu YongSheng, Y.Y.; Zhao XiaoDong, Z.X. Comparative study on growing-finishing performance and meat quality of different hybrid combinations in pigs. Anim. Husb. Feed. Sci. 2009, 1, 4–5. [Google Scholar]
- Hoa, V.B.; Cho, S.-H.; Seong, P.-N.; Kang, S.-M.; Kim, Y.-S.; Moon, S.-S.; Choi, Y.-M.; Kim, J.-H.; Seol, K.-H. Quality characteristics, fatty acid profiles, flavor compounds and eating quality of cull sow meat in comparison with commercial pork. Asian-Australas. J. Anim. Sci. 2020, 33, 640. [Google Scholar] [CrossRef]
- Gan, M.; Shen, L.; Fan, Y.; Guo, Z.; Liu, B.; Chen, L.; Tang, G.; Jiang, Y.; Li, X.; Zhang, S. High altitude adaptability and meat quality in Tibetan pigs: A reference for local pork processing and genetic improvement. Animals 2019, 9, 1080. [Google Scholar] [CrossRef]
- Chen, S.; Zhou, Y.; Chen, Y.; Gu, J. fastp: An ultra-fast all-in-one FASTQ preprocessor. Bioinformatics 2018, 34, i884–i890. [Google Scholar] [CrossRef] [PubMed]
- Kim, D.; Langmead, B.; Salzberg, S.L. HISAT: A fast spliced aligner with low memory requirements. Nat. Methods 2015, 12, 357–360. [Google Scholar] [CrossRef] [PubMed]
- Anders, S.; Pyl, P.T.; Huber, W. HTSeq—A Python framework to work with high-throughput sequencing data. Bioinformatics 2015, 31, 166–169. [Google Scholar] [CrossRef]
- Love, M.I.; Huber, W.; Anders, S. Moderated estimation of fold change and dispersion for RNA-seq data with DESeq2. Genome Biol. 2014, 15, 550. [Google Scholar] [CrossRef]
- Kolde, R. Package ‘pheatmap’. R Package 2019, 1, 790. [Google Scholar]
- Smedley, D.; Haider, S.; Ballester, B.; Holland, R.; London, D.; Thorisson, G.; Kasprzyk, A. BioMart–biological queries made easy. BMC Genom. 2009, 10, 22. [Google Scholar] [CrossRef]
- Alexa, A.; Rahnenführer, J. Gene set enrichment analysis with topGO. Bioconductor Improv. 2009, 27, 1–26. [Google Scholar]
- Yu, G.; Wang, L.-G.; Han, Y.; He, Q.-Y. clusterProfiler: An R package for comparing biological themes among gene clusters. Omics 2012, 16, 284–287. [Google Scholar] [CrossRef]
- Harrell, F.E., Jr.; Harrell, M.F.E., Jr. Package ‘hmisc’. CRAN2018 2019, 2019, 235–236. [Google Scholar]
- Szklarczyk, D.; Gable, A.L.; Lyon, D.; Junge, A.; Wyder, S.; Huerta-Cepas, J.; Simonovic, M.; Doncheva, N.T.; Morris, J.H.; Bork, P. STRING v11: Protein–protein association networks with increased coverage, supporting functional discovery in genome-wide experimental datasets. Nucleic Acids Res. 2019, 47, D607–D613. [Google Scholar] [CrossRef]
- Shannon, P.; Markiel, A.; Ozier, O.; Baliga, N.S.; Wang, J.T.; Ramage, D.; Amin, N.; Schwikowski, B.; Ideker, T. Cytoscape: A software environment for integrated models of biomolecular interaction networks. Genome Res. 2003, 13, 2498–2504. [Google Scholar] [CrossRef]
- Li, J.; Zhang, D.; Yin, L.; Li, Z.; Yu, C.; Du, H.; Jiang, X.; Yang, C.; Liu, Y. Integration analysis of metabolome and transcriptome profiles revealed the age-dependent dynamic change in chicken meat. Food Res. Int. 2022, 156, 111171. [Google Scholar] [CrossRef]
- Smith, C.A.; Want, E.J.; O’Maille, G.; Abagyan, R.; Siuzdak, G. XCMS: Processing mass spectrometry data for metabolite profiling using nonlinear peak alignment, matching, and identification. Anal. Chem. 2006, 78, 779–787. [Google Scholar] [CrossRef]
- Dunn, W.B.; Erban, A.; Weber, R.J.; Creek, D.J.; Brown, M.; Breitling, R.; Hankemeier, T.; Goodacre, R.; Neumann, S.; Kopka, J. Mass appeal: Metabolite identification in mass spectrometry-focused untargeted metabolomics. Metabolomics 2013, 9, 44–66. [Google Scholar] [CrossRef]
- Thevenot, E.A. Ropls: PCA, PLS (-DA) and OPLS (-DA) for Multivariate Analysis and Feature Selection of Omics Data. R package version, 2016 1. 2016. Available online: https://api.semanticscholar.org/CorpusID:15214843 (accessed on 31 October 2024).
- Tang, D.; Chen, M.; Huang, X.; Zhang, G.; Zeng, L.; Zhang, G.; Wu, S.; Wang, Y. SRplot: A free online platform for data visualization and graphing. PLoS ONE 2023, 18, e0294236. [Google Scholar] [CrossRef]
- Ogata, H.; Goto, S.; Sato, K.; Fujibuchi, W.; Bono, H.; Kanehisa, M. KEGG: Kyoto encyclopedia of genes and genomes. Nucleic Acids Res. 1999, 27, 29–34. [Google Scholar] [CrossRef]
- Ran, X.; Hu, F.; Mao, N.; Ruan, Y.; Yi, F.; Niu, X.; Huang, S.; Li, S.; You, L.; Zhang, F. Differences in gene expression and variable splicing events of ovaries between large and small litter size in Chinese Xiang pigs. Porc. Health Manag. 2021, 7, 52. [Google Scholar] [CrossRef]
- Rosenvold, K.; Andersen, H.J. Factors of significance for pork quality—A review. Meat Sci. 2003, 64, 219–237. [Google Scholar] [CrossRef]
- Grześkowiak, E.; Borys, A.; Borzuta, K.; Buczyński, J.T.; Lisiak, D. Slaughter value, meat quality and backfat fatty acid profile in Zlotnicka White and Zlotnicka Spotted fatteners. Anim. Sci. Pap. Rep. 2009, 27, 115–125. [Google Scholar]
- Zhang, S.; Knight, T.; Stalder, K.; Goodwin, R.; Lonergan, S.; Beitz, D. Effects of breed, sex and halothane genotype on fatty acid composition of triacylglycerols and phospholipids in pork longissimus muscle. J. Anim. Breed. Genet. 2009, 126, 259–268. [Google Scholar] [CrossRef]
- Yu, K.; Shu, G.; Zhu, X.; Gao, P.; Wang, S.; Wang, L.; Xi, Q.; Zhang, S.; Zhang, Y.; Li, Y. Fatty acid and transcriptome profiling of longissimus dorsi muscles between pig breeds differing in meat quality. Int. J. Biol. Sci. 2013, 9, 108. [Google Scholar] [CrossRef]
- Tomović, V.M.; Šević, R.; Jokanović, M.; Šojić, B.; Škaljac, S.; Tasić, T.; Ikonić, P.; Lušnic Polak, M.; Polak, T.; Demšar, L. Quality traits of longissimus lumborum muscle from White Mangalica, Duroc × White Mangalica and Large White pigs reared under intensive conditions and slaughtered at 150 kg live weight: A comparative study. Arch. Anim. Breed. 2016, 59, 401–415. [Google Scholar] [CrossRef]
- Szulc, K.; Skrzypczak, E.; Buczyński, J.; Stanisławski, D.; Jankowska-Mąkosa, A.; Knecht, D. Evaluation of fattening and slaughter performance and determination of meat quality in Złotnicka Spotted pigs and their crosses with the Duroc breed. Czech J. Anim. Sci. 2012, 57, 95–107. [Google Scholar] [CrossRef]
- Nevrkla, P.; Kapelański, W.; Václavková, E.; Hadaš, Z.; Cebulska, A.; Horký, P. Meat quality and fatty acid profile of pork and backfat from an indigenous breed and a commercial hybrid of pigs. Ann. Anim. Sci. 2017, 17, 1215–1227. [Google Scholar] [CrossRef]
- Hamoen, J.; Vollebregt, H.; Van Der Sman, R. Prediction of the time evolution of pH in meat. Food Chem. 2013, 141, 2363–2372. [Google Scholar] [CrossRef]
- Alnahhas, N.; Le Bihan-Duval, E.; Baéza, E.; Chabault, M.; Chartrin, P.; Bordeau, T.; Cailleau-Audouin, E.; Meteau, K.; Berri, C. Impact of divergent selection for ultimate pH of pectoralis major muscle on biochemical, histological, and sensorial attributes of broiler meat. J. Anim. Sci. 2015, 93, 4524–4531. [Google Scholar] [CrossRef]
- Guo, Z.; Chen, X.; Chen, D.; Li, M.; Yin, J.; Yu, B.; He, J.; Huang, Z. Effects of slaughter age on carcass traits and meat quality of crossbred (Duroc × Landrace × Yorkshire) finishing pigs. Anim. Biotechnol. 2022, 33, 339–345. [Google Scholar] [CrossRef]
- Lefaucheur, L.; Lebret, B.; Ecolan, P.; Louveau, I.; Damon, M.; Prunier, A.; Billon, Y.; Sellier, P.; Gilbert, H. Muscle characteristics and meat quality traits are affected by divergent selection on residual feed intake in pigs. J. Anim. Sci. 2011, 89, 996–1010. [Google Scholar] [CrossRef]
- Xu, M.; Chen, X.; Huang, Z.; Chen, D.; Li, M.; He, J.; Chen, H.; Zheng, P.; Yu, J.; Luo, Y. Effects of dietary grape seed proanthocyanidin extract supplementation on meat quality, muscle fiber characteristics and antioxidant capacity of finishing pigs. Food Chem. 2022, 367, 130781. [Google Scholar] [CrossRef]
- Huff-Lonergan, E.; Baas, T.J.; Malek, M.; Dekkers, J.C.; Prusa, K.; Rothschild, M. Correlations among selected pork quality traits. J. Anim. Sci. 2002, 80, 617–627. [Google Scholar] [CrossRef]
- Aaslyng, M.D.; Bejerholm, C.; Ertbjerg, P.; Bertram, H.C.; Andersen, H.J. Cooking loss and juiciness of pork in relation to raw meat quality and cooking procedure. Food Qual. Prefer. 2003, 14, 277–288. [Google Scholar] [CrossRef]
- Li, J.; Tang, C.; Zhao, Q.; Yang, Y.; Li, F.; Qin, Y.; Liu, X.; Yue, X.; Zhang, J. Integrated lipidomics and targeted metabolomics analyses reveal changes in flavor precursors in psoas major muscle of castrated lambs. Food Chem. 2020, 333, 127451. [Google Scholar] [CrossRef]
- Kerth, C.R.; Harbison, A.L.; Smith, S.B.; Miller, R.K. Consumer sensory evaluation, fatty acid composition, and shelf-life of ground beef with subcutaneous fat trimmings from different carcass locations. Meat Sci. 2015, 104, 30–36. [Google Scholar] [CrossRef]
- Benet, I.; Guàrdia, M.D.; Ibañez, C.; Solà, J.; Arnau, J.; Roura, E. Low intramuscular fat (but high in PUFA) content in cooked cured pork ham decreased Maillard reaction volatiles and pleasing aroma attributes. Food Chem. 2016, 196, 76–82. [Google Scholar] [CrossRef]
- Teye, G.; Sheard, P.; Whittington, F.; Nute, G.; Stewart, A.; Wood, J. Influence of dietary oils and protein level on pork quality. 1. Effects on muscle fatty acid composition, carcass, meat and eating quality. Meat Sci. 2006, 73, 157–165. [Google Scholar] [CrossRef]
- Wood, J.; Enser, M. Manipulating the fatty acid composition of meat to improve nutritional value and meat quality. In New Aspects of Meat Quality; Woodhead Publishing: Sawston, UK, 2017; pp. 501–535. [Google Scholar]
- Wang, Y.; Thakali, K.; Morse, P.; Shelby, S.; Chen, J.; Apple, J.; Huang, Y. Comparison of growth performance and meat quality traits of commercial cross-bred pigs versus the large black pig breed. Animals 2021, 11, 200. [Google Scholar] [CrossRef]
- Henry, Y. Développement morphologique et métabolique du tissu adipeux chez le porc: Influence de la sélection, de l’alimentation et du mode d’élevage. In Annales de Biologie Animale Biochimie Biophysique; EDP Sciences: Les Ulis, France, 1977; pp. 923–952. [Google Scholar]
- Monziols, M.; Bonneau, M.; Davenel, A.; Kouba, M. Comparison of the lipid content and fatty acid composition of intermuscular and subcutaneous adipose tissues in pig carcasses. Meat Sci. 2007, 76, 54–60. [Google Scholar] [CrossRef]
- Coelho, M.; Oliveira, T.; Fernandes, R. State of the art paper Biochemistry of adipose tissue: An endocrine organ. Arch. Med. Sci. 2013, 9, 191–200. [Google Scholar] [CrossRef]
- Kersten, S. Mechanisms of nutritional and hormonal regulation of lipogenesis. EMBO Rep. 2001, 2, 282–286. [Google Scholar] [CrossRef]
- Nevrkla, P.; Weisbauerová, E.; Horký, P.; Hadaš, Z.; Rozkot, M.; Čtvrtlíková Knitlová, D. Fatty acid and amino acid profiles in muscle longissimus lumborum et thoracis of the indigenous Prestice Black-Pied pig breed in comparison with a commercial pig hybrid. Ital. J. Anim. Sci. 2023, 22, 472–481. [Google Scholar] [CrossRef]
- Jiang, Y.; Zhu, L.; Li, X.; Si, T. Evaluation of the Chinese indigenous pig breed Dahe and crossbred Dawu for growth and carcass characteristics, organ weight, meat quality and intramuscular fatty acid and amino acid composition. Animal 2011, 5, 1485–1492. [Google Scholar] [CrossRef]
- Li, X.; Lu, L.; Tong, X.; Li, R.; Jin, E.; Ren, M.; Gao, Y.; Gu, Y.; Li, S. Transcriptomic profiling of meat quality traits of skeletal muscles of the chinese indigenous Huai Pig and Duroc Pig. Genes 2023, 14, 1548. [Google Scholar] [CrossRef]
- Benítez, R.; Trakooljul, N.; Núñez, Y.; Isabel, B.; Murani, E.; De Mercado, E.; Gómez-Izquierdo, E.; García-Casco, J.; López-Bote, C.; Wimmers, K. Breed, diet, and interaction effects on adipose tissue transcriptome in iberian and duroc pigs fed different energy sources. Genes 2019, 10, 589. [Google Scholar] [CrossRef]
- Zhu, J.; Wang, Y.; Su, Y.; Zheng, M.; Cui, H.; Chen, Z. RNA sequencing identifies key genes involved in intramuscular fat deposition in chickens at different developmental stages. BMC Genom. 2024, 25, 219. [Google Scholar] [CrossRef]
- Yi, L.; Li, Q.; Zhu, J.; Cheng, W.; Xie, Y.; Huang, Y.; Zhao, H.; Hao, M.; Wei, H.; Zhao, S. Single-nucleus RNA sequencing and lipidomics reveal characteristics of transcriptional and lipid composition in porcine longissimus dorsi muscle. BMC Genom. 2024, 25, 622. [Google Scholar] [CrossRef]
- Liu, R.; Liu, X.; Bai, X.; Xiao, C.; Dong, Y. A study of the regulatory mechanism of the Cb1/Pparγ2/Plin1/Hsl pathway for fat metabolism in cattle. Front. Genet. 2021, 12, 631187. [Google Scholar] [CrossRef]
- Malgwi, I.H.; Halas, V.; Grünvald, P.; Schiavon, S.; Jócsák, I. Genes related to fat metabolism in pigs and intramuscular fat content of pork: A focus on nutrigenetics and nutrigenomics. Animals 2022, 12, 150. [Google Scholar] [CrossRef]
- Sevane, N.; Armstrong, E.; Cortés, O.; Wiener, P.; Wong, R.P.; Dunner, S.; Consortium, G. Association of bovine meat quality traits with genes included in the PPARG and PPARGC1A networks. Meat Sci. 2013, 94, 328–335. [Google Scholar] [CrossRef]
- Ceccobelli, S.; Perini, F.; Trombetta, M.F.; Tavoletti, S.; Lasagna, E.; Pasquini, M. Effect of myostatin gene mutation on slaughtering performance and meat quality in marchigiana bulls. Animals 2022, 12, 518. [Google Scholar] [CrossRef]
- Qian, L.; Tang, M.; Yang, J.; Wang, Q.; Cai, C.; Jiang, S.; Li, H.; Jiang, K.; Gao, P.; Ma, D. Targeted mutations in myostatin by zinc-finger nucleases result in double-muscled phenotype in Meishan pigs. Sci. Rep. 2015, 5, 14435. [Google Scholar] [CrossRef]
- Naserkheil, M.; Bahrami, A.; Lee, D.; Mehrban, H. Integrating single-step GWAS and bipartite networks reconstruction provides novel insights into yearling weight and carcass traits in Hanwoo beef cattle. Animals 2020, 10, 1836. [Google Scholar] [CrossRef]
- Li, X.; Yang, J.; Shen, M.; Xie, X.-L.; Liu, G.-J.; Xu, Y.-X.; Lv, F.-H.; Yang, H.; Yang, Y.-L.; Liu, C.-B. Whole-genome resequencing of wild and domestic sheep identifies genes associated with morphological and agronomic traits. Nat. Commun. 2020, 11, 2815. [Google Scholar] [CrossRef]
- Chhotaray, S.; Vohra, V.; Uttam, V.; Santhosh, A.; Saxena, P.; Gahlyan, R.K.; Gowane, G. TWAS revealed significant causal loci for milk production and its composition in Murrah buffaloes. Sci. Rep. 2023, 13, 22401. [Google Scholar] [CrossRef]
- Gao, G.; Gao, N.; Li, S.; Kuang, W.; Zhu, L.; Jiang, W.; Yu, W.; Guo, J.; Li, Z.; Yang, C. Genome-wide association study of meat quality traits in a three-way crossbred commercial pig population. Front. Genet. 2021, 12, 614087. [Google Scholar] [CrossRef]
- Haller, F.; Bieg, M.; Will, R.; Körner, C.; Weichenhan, D.; Bott, A.; Ishaque, N.; Lutsik, P.; Moskalev, E.A.; Mueller, S.K. Enhancer hijacking activates oncogenic transcription factor NR4A3 in acinic cell carcinomas of the salivary glands. Nat. Commun. 2019, 10, 368. [Google Scholar] [CrossRef]
- Brothers, B.; Zhuo, Z.; Papah, M.B.; Abasht, B. RNA-seq analysis reveals spatial and sex differences in pectoralis major muscle of broiler chickens contributing to difference in susceptibility to wooden breast disease. Front. Physiol. 2019, 10, 764. [Google Scholar] [CrossRef]
- Damon, M.; Wyszynska-Koko, J.; Vincent, A.; Herault, F.; Lebret, B. Comparison of muscle transcriptome between pigs with divergent meat quality phenotypes identifies genes related to muscle metabolism and structure. PLoS ONE 2012, 7, e33763. [Google Scholar] [CrossRef]







| Meat Quality Traits | SBP | LWLDP | Significance Level |
|---|---|---|---|
| Mean ± SD | Mean ± SD | ||
| Back Fat (mm) | 35.70 ± 1.81 | 17.2 ± 3.26 | *** |
| Meat Color (score) | 3.50 ± 0.27 | 20 ± 0.27 | *** |
| Marbling (score) | 3.50 ± 0.44 | 1.50 ± 0.27 | *** |
| pH24 h | 5.70 ± 0.07 | 5.54 ± 0.05 | ** |
| Drip Loss % | 2.70 ± 0.12 | 4.01 ± 0.13 | *** |
| Shear Force (N) | 41.38 ± 1.57 | 59.68 ± 5.42 | *** |
| Fatty Acids | SBP | LWLDP | Significance Level |
|---|---|---|---|
| Mean ± SD | Mean ± SD | ||
| Butyric acid (C4:0) | 0.11 ± 0.05 | 0.10 ± 0.02 | ns |
| Caproic acid (C6:0) | 0.01 ± 0.003 | 0.02 ± 0.004 | ** |
| Caprylic acid (C8:0) | 0.04 ± 0.009 | 0.08 ± 0.02 | ** |
| Capric acid (C10:0) | 0.48 ± 0.17 | 0.94 ± 0.28 | ** |
| Undecanoic acid (C11:0) | 0.01 ± 0.003 | 0.02 ± 0.01 | ns |
| Lauric acid (C12:0) | 0.40 ± 0.22 | 0.74 ± 0.22 | * |
| Tridecanoic acid (C13:0) | 0.004 ± 0.002 | 0.007 ± 0.002 | * |
| Myristic acid (C14:0) | 6.26 ± 3.23 | 10.96 ± 3.05 | * |
| Myristoleic acid (C14:1n5) | 0.13 ± 0.06 | 0.23 ± 0.10 | ns |
| Pentadecanoic acid (C15:0) | 0.12 ± 0.06 | 0.19 ± 0.04 | ns |
| Palmitic acid (C16:0) | 67.40 ± 15.28 | 101.10 ± 20.20 | ** |
| Palmitoleic acid (C16:1n7) | 13.70 ± 4.47 | 23.59 ± 7.12 | * |
| Margaric acid (C17:0) | 0.74 ± 0.41 | 1.11 ± 0.21 | ns |
| Heptadecenoic acid (C17:1n7) | 0.62 ± 0.33 | 0.99 ± 0.24 | ns |
| Stearic acid (C18:0) | 40.34 ± 10.09 | 57.90 ± 11.72 | * |
| Elaidic acid (C18:1n9t) | 0.73 ± 0.56 | 1.03 ± 0.26 | ns |
| Oleic acid (C18:1n9c) | 94.60 ± 17.27 | 132.20 ± 26.25 | * |
| Linolelaidic acid (C18:2n6t) | 0.02 ± 0.01 | 0.03 ± 0.005 | ns |
| Linoleic acid (C18:2n6c) | 28.70 ± 8.90 | 39.87 ± 4.38 | * |
| Arachidic acid (C20:0) | 1.08 ± 0.30 | 1.80 ± 0.51 | * |
| γ-linolenic acid (C18:3n6) | 0.16 ± 0.05 | 0.27 ± 0.04 | ** |
| Gadoleic acid (C20:1) | 4.63 ± 2.20 | 7.00 ± 2.12 | ns |
| α-linolenic acid (C18:3n3) | 1.37 ± 0.74 | 1.84 ± 0.27 | ns |
| Heneicosanoic acid (C21:0) | 0.008 ± 0.003 | 0.01 ± 0.004 | ns |
| Eicosadienoic acid (C20:2) | 1.95 ± 1.05 | 2.90 ± 0.52 | ns |
| Behenic acid (C22:0) | 0.05 ± 0.007 | 0.10 ± 0.01 | *** |
| Dihomo-γ-linolenic acid (C20:3n6) | 0.63 ± 0.16 | 0.96 ± 0.15 | ** |
| Eicosatrienoic acid (C20:3n3) | 0.22 ± 0.16 | 0.39 ± 0.09 | ns |
| Arachidonic acid (C20:4n6) | 3.85 ± 0.64 | 4.72 ± 0.75 | ns |
| Docosadienoic acid (C22:2n6) | 0.15 ± 0.10 | 0.07 ± 0.03 | ns |
| Lignoceric acid (C24:0) | 0.03 ± 0.01 | 0.04 ± 0.008 | ns |
| Eicosapentaenoic acid (C20:5n3) | 0.07 ± 0.03 | 0.07 ± 0.003 | ns |
| DHA (C22:6n3) | 0.86 ± 0.36 | 0.42 ± 0.06 | * |
| n3 PUFA | 0.64 ± 0.25 | 0.68 ± 0.09 | ns |
| n6 PUFA | 1.20 ± 0.17 | 1.50 ± 0.22 | * |
| n3/n6 PUFA | 0.92 ± 0.17 | 1.09 ± 0.11 | ns |
| SFA | 117.10 ± 29.50 | 175.32 ± 35.69 | * |
| UFA | 152.50 ± 35.40 | 216.78 ± 38.83 | * |
| MUFA | 116.42 ± 25.40 | 168.08 ± 35.95 | * |
| PUFA | 36.11 ± 10.10 | 48.69 ± 5.05 | * |
| T. FA | 269.69 ± 64.60 | 392.10 ± 73.78 | * |
| Amino Acids | SBP | LWLDP | Significance Level |
|---|---|---|---|
| Mean ± SD | Mean ± SD | ||
| Methionine | 43.66 ± 5.64 | 43.24 ± 8.43 | ns |
| Threonine | 14.63 ± 1.75 | 14.24 ± 2.01 | ns |
| Serine | 13.96 ± 1.33 | 14.08 ± 2.07 | ns |
| Glutamic acid (Glutamate) | 39.77 ± 5.41 | 44.13 ± 6.42 | ns |
| Glycine | 8.98 ± 1.13 | 8.63 ± 1.28 | ns |
| Alanine | 14.93 ± 2.19 | 14.20 ± 2.14 | ns |
| Valine | 16.16 ± 1.63 | 14.75 ± 2.42 | ns |
| Methionine | 7.34 ± 1.50 | 7.17 ± 1.05 | ns |
| Isoleucine | 11.61 ± 1.71 | 11.05 ± 1.46 | ns |
| Leucine | 20.16 ± 2.96 | 19.33 ± 2.55 | ns |
| Tyrosine | 7.66 ± 0.31 | 6.86 ± 1.27 | ns |
| Phenylalanine | 2.92 ± 0.32 | 3.07 ± 1.01 | ns |
| Histidine | 4.22 ± 0.62 | 3.72 ± 1.08 | ns |
| Lysine | 19.87 ± 3.24 | 19.27 ± 4.39 | ns |
| Ammonia (NH4+) | 0.39 ± 0.02 | 0.36 ± 0.06 | ns |
| Arginine | 7.46 ± 1.03 | 6.57 ± 1.09 | ns |
| Proline | 24.84 ± 2.70 | 24.79 ± 3.62 | ns |
| Total amount (µg/g) | 244.27 ± 28.02 | 237.50 ± 25.20 | ns |
| Gene ID | Gene Name | Description | Log2FC Value | p-Value |
|---|---|---|---|---|
| ENSSSCG00000026686 | PDZD9 | PDZ domain containing 9 | −2.40 | 1.47 × 10−10 |
| ENSSSCG00000004071 | CNKSR3 | CNKSR family member 3 | −1.77 | 3.56 × 10−10 |
| ENSSSCG00000015334 | PDK4 | Pyruvate dehydrogenase kinase 4 | −1.91 | 4.18 × 10−10 |
| ENSSSCG00000011496 | ADAMTS9 | ADAM metallopeptidase with Yhrombospondin type 1 motif 9 | −1.45 | 1.08 × 10−9 |
| ENSSSCG00000023105 | NET1 | Neuroepithelial cell transforming 1 | −1.36 | 2.13 × 10−9 |
| ENSSSCG00000005385 | NR4A3 | Nuclear receptor subfamily 4 group A member 3 | −1.88 | 1.37 × 10−8 |
| ENSSSCG00000015579 | PTGS2 | Prostaglandin-endoperoxide synthase 2 | −2.03 | 1.70 × 10−8 |
| ENSSSCG00000003079 | Un known | PVR cell adhesion molecule | −1.92 | 3.50 × 10−8 |
| ENSSSCG00000035212 | KLF6 | Kruppel like factor 6 | −1.18 | 6.64 × 10−8 |
| ENSSSCG00000009432 | DGKD | Diacylglycerol kinase delta | −1.31 | 1.13 × 10−7 |
| ENSSSCG00000026043 | Un known | Transglutaminase 3 | −2.59 | 1.26 × 10−7 |
| ENSSSCG00000003379 | KLHL21 | Kelch like family member 21 | −1.86 | 2.25 × 10−7 |
| ENSSSCG00000015808 | ADAM9 | ADAM metallopeptidase domain 9 | −1.28 | 2.49 × 10−7 |
| ENSSSCG00000006216 | TRIM55 | Tripartite motif containing 55 | −1.45 | 3.03 × 10−7 |
| ENSSSCG00000030165 | MAFF | MAF bZIP transcription factor F | −1.10 | 3.96 × 10−7 |
| ENSSSCG00000012773 | PNCK | Pregnancy-upregulated nonubiquitous CaM kinase | 2.55 | 1.10 × 10−18 |
| ENSSSCG00000022797 | PPP1R3B | Protein phosphatase 1 regulatory subunit 3B | 1.50 | 6.85 × 10−10 |
| ENSSSCG00000027875 | CA14 | Carbonic anhydrase 14 | 1.26 | 1.74 × 10−9 |
| ENSSSCG00000000216 | ASIC1 | Acid sensing ion channel subunit 1 | 2.31 | 2.50 × 10−7 |
| ENSSSCG00000010322 | ZNF503 | Zinc finger protein 503 | 1.19 | 2.77 × 10−7 |
| ENSSSCG00000021059 | ADORA1 | Adenosine A1 receptor | 1.11 | 5.44 × 10−7 |
| ENSSSCG00000002456 | CHGA | Chromogranin A | 2.69 | 7.82 × 10−6 |
| ENSSSCG00000023215 | MAOB | Monoamine oxidase B | 1.23 | 1.64 × 10−5 |
| ENSSSCG00000031356 | HES1 | hes family bHLH transcription factor 1 | 1.48 | 3.65 × 10−5 |
| ENSSSCG00000015984 | HOXD4 | Homeobox D4 | 1.41 | 4.18 × 10−5 |
| ENSSSCG00000021638 | NEU3 | Neuraminidase 3 | 1.02 | 5.89 × 10−5 |
| ENSSSCG00000006828 | ATXN7L2 | Ataxin 7 like 2 | 1.07 | 6.22 × 10−5 |
| ENSSSCG00000024837 | SYT12 | Synaptotagmin 12 | 1.03 | 9.49 × 10−5 |
| ENSSSCG00000012295 | MAGIX | MAGI family member, X-linked | 1.13 | 1.01 × 10−4 |
| ENSSSCG00000000584 | SLCO1A2 | Solute carrier organic anion Transporter family member 1A2 | 4.70 | 1.08 × 10−4 |
| Metabolites Name | Log2FC | Significance Level | VIP |
|---|---|---|---|
| Diethyl 3-hydroxyphenyl phosphonate | −2.06 | * | 1.71 |
| 2-(3,5-Dimethyl-1H-pyrazol-1-yl) acetohydrazide | −2.04 | ** | 1.78 |
| 2-(Amino methyl)-4-(tert-butyl)-((methyl sulfonyl) phenol | −1.39 | * | 1.82 |
| 7-Methoxycoumarin-4-acetic acid | −1.28 | * | 1.55 |
| 3-[4-[Acetyl(hydroxy)amino] butyl carbamoyl]-5-[3[acetyl(hydroxy)amino] propyl amino]-3-hydroxy-5-oxo pentatonic acid | −1.28 | * | 1.77 |
| 5-Methoxycarbonylamino-N-acetyl tryptamine | −1.22 | * | 1.99 |
| (S)-Argpyrimidine | −1.19 | ** | 1.70 |
| Nornicotine | −1.14 | * | 1.63 |
| 2-Arachidonoyl-1-palmitoyl-sn-glycero-3-phosphoethanolamine | −1.07 | ** | 1.94 |
| Sotalol | −1.03 | ** | 2.05 |
| 6-(Thiophen-2-yl) imidazo [2,1-b] [1,3] thiazole | 5.46 | ** | 1.84 |
| Thr-Leu | 5.26 | ** | 2.02 |
| 5′-Amino-2,3′-bithiophene-4′-carboxamide | 4.80 | ** | 1.99 |
| Maltol | 4.53 | *** | 2.09 |
| D-myo-Inositol-4-phosphate | 3.87 | *** | 2.08 |
| Fructose 6-phosphate | 3.76 | *** | 2.08 |
| Glucose 1-phosphate | 3.76 | *** | 2.08 |
| 3,6-Dichloro-N-(pyridin-2-ylmethyl) pyridazine-4-carboxamide | 3.52 | *** | 2.08 |
| Mannose 6-phosphate | 3.20 | *** | 2.08 |
| Fructose 1-phosphate | 3.20 | *** | 2.08 |
Disclaimer/Publisher’s Note: The statements, opinions and data contained in all publications are solely those of the individual author(s) and contributor(s) and not of MDPI and/or the editor(s). MDPI and/or the editor(s) disclaim responsibility for any injury to people or property resulting from any ideas, methods, instructions or products referred to in the content. |
© 2024 by the authors. Licensee MDPI, Basel, Switzerland. This article is an open access article distributed under the terms and conditions of the Creative Commons Attribution (CC BY) license (https://creativecommons.org/licenses/by/4.0/).
Share and Cite
Kumar, S.T.; Zheng, Y.; Xu, J.; Zhao, Z.; Zhang, Q.; Zhang, Y.; Li, M.; Zou, H.; Azeem, R.M.; Sun, W.-S.; et al. Transcriptome and Metabolome Insights into Key Genes Regulating Fat Deposition and Meat Quality in Pig Breeds. Animals 2024, 14, 3560. https://doi.org/10.3390/ani14243560
Kumar ST, Zheng Y, Xu J, Zhao Z, Zhang Q, Zhang Y, Li M, Zou H, Azeem RM, Sun W-S, et al. Transcriptome and Metabolome Insights into Key Genes Regulating Fat Deposition and Meat Quality in Pig Breeds. Animals. 2024; 14(24):3560. https://doi.org/10.3390/ani14243560
Chicago/Turabian StyleKumar, Suthar Teerath, Yunlong Zheng, Jing Xu, Ziyi Zhao, Qi Zhang, Yunpeng Zhang, Min Li, Hong Zou, Riaz Muhammad Azeem, Wu-Sheng Sun, and et al. 2024. "Transcriptome and Metabolome Insights into Key Genes Regulating Fat Deposition and Meat Quality in Pig Breeds" Animals 14, no. 24: 3560. https://doi.org/10.3390/ani14243560
APA StyleKumar, S. T., Zheng, Y., Xu, J., Zhao, Z., Zhang, Q., Zhang, Y., Li, M., Zou, H., Azeem, R. M., Sun, W.-S., Zhao, Y., & Zhang, S.-M. (2024). Transcriptome and Metabolome Insights into Key Genes Regulating Fat Deposition and Meat Quality in Pig Breeds. Animals, 14(24), 3560. https://doi.org/10.3390/ani14243560

