Sign in to use this feature.

Years

Between: -

Subjects

remove_circle_outline
remove_circle_outline
remove_circle_outline
remove_circle_outline
remove_circle_outline
remove_circle_outline

Journals

Article Types

Countries / Regions

Search Results (166)

Search Parameters:
Keywords = PNPLA5

Order results
Result details
Results per page
Select all
Export citation of selected articles as:
18 pages, 9036 KB  
Article
Multi-Omics Insights into the Relationship Between Intestinal Microbiota and Abdominal Fat Deposition in Meat Ducks
by Zhixiu Wang, Chunyan Yang, Yan Li, Bingqiang Dong, Qianqian Song, Hao Bai, Yong Jiang, Guobin Chang and Guohong Chen
Animals 2025, 15(23), 3393; https://doi.org/10.3390/ani15233393 - 24 Nov 2025
Viewed by 467
Abstract
Abdominal fat deposition is an important economic trait in poultry, as excessive accumulation reduces feed efficiency and carcass yield. The gut microbiota is known to influence host energy metabolism and fat storage, suggesting its potential involvement in fat deposition. This study examined the [...] Read more.
Abdominal fat deposition is an important economic trait in poultry, as excessive accumulation reduces feed efficiency and carcass yield. The gut microbiota is known to influence host energy metabolism and fat storage, suggesting its potential involvement in fat deposition. This study examined the relationship between intestinal microbiota and abdominal fat deposition in an F2 population derived from Cherry Valley Ducks (♂) × Runzhou Crested White Ducks (♀) at 42 days of age. Based on abdominal fat rate, ducks with values of 0–0.75% and 1.5–2.25% were defined as the low (LF) and high (HF) abdominal fat groups, respectively. A combined multi-omics approach was used, including 16S rRNA gene sequencing, metagenomics, and whole transcriptomics, to compare high and low abdominal fat rate groups. 16S rRNA gene sequencing results showed that the cecum had the highest microbial diversity among all intestinal segments (duodenum, jejunum, ileum, and rectum) and was significantly enriched in carbohydrate metabolism pathways, highlighting its key role in nutrient utilization and growth. Therefore, the cecum was selected for further analysis. Metagenomic analysis of the cecum contents revealed significantly different intestinal microbial β diversity between the high and low abdominal fat rate groups (p < 0.05). The low abdominal fat rate group was enriched in beneficial microorganisms such as Paenibacillus, Butyrivibrio, Coprococcus, Ruminococcaceae, Veillonellaceae (Clostridiales), and Firmicutes. Conversely, the high abdominal fat rate group was characterized by an increased abundance of Bacteroidetes, including both beneficial and potentially pathogenic taxa such as Alistipes and Eggerthellales. The integrated analysis of metagenomic and whole transcriptome sequencing showed that Firmicutes and Bacteroidetes were not only related to energy metabolism, lipid metabolism, and amino acid metabolism, but also to the expression of FGF2, FKBP5, PNPLA2, PLIN3, FGFR2, DGAT2, and ACER2. In addition, Firmicutes and Bacteroidetes were also associated with 7 lncRNAs: XR_003493494.1, XR_003492471.1, XR_001190174.3, TCONS_00005095, XR_001190238.3, TCONS_00005095, and XR_003492841.1. In conclusion, this study highlights that the cecal microbiota is closely associated with abdominal fat deposition in ducks, elucidating its potential influence on host metabolism and gene expression. These findings enhance our understanding of the gut microbiota’s relationship with obesity and offer new strategies to modulate gut–microbe interactions to reduce abdominal fat accumulation in poultry. Full article
(This article belongs to the Section Poultry)
Show Figures

Figure 1

10 pages, 865 KB  
Article
Unraveling the Role of BAG3 in Hepatic Fibrosis: Genetic and Biomarker Insights in Metabolic Dysfunction-Associated Steatotic Liver Disease (MASLD)
by Benedetta Maria Motta, Alessandra Rosati, Mariano Festa, Anna Basile, Tommaso Sarcina, Maria Caterina Turco and Marcello Persico
Int. J. Mol. Sci. 2025, 26(23), 11286; https://doi.org/10.3390/ijms262311286 - 22 Nov 2025
Viewed by 318
Abstract
Metabolic dysfunction-associated steatotic liver disease (MASLD) represents a major global health burden, with hepatic fibrosis being the strongest determinant of clinical outcomes. While genetic variants such as PNPLA3 and TM6SF2 are recognized drivers of disease progression, the downstream molecular mediators linking genetic susceptibility [...] Read more.
Metabolic dysfunction-associated steatotic liver disease (MASLD) represents a major global health burden, with hepatic fibrosis being the strongest determinant of clinical outcomes. While genetic variants such as PNPLA3 and TM6SF2 are recognized drivers of disease progression, the downstream molecular mediators linking genetic susceptibility to fibrogenesis remain unclear. This study investigated the role of the stress-response co-chaperone BAG3 as a circulating biomarker of hepatic fibrosis and its association with PNPLA3 and TM6SF2 genotypes. In a well-characterized Southern European cohort of 146 MASLD patients, liver fibrosis was assessed using the FIB-4 index, serum BAG3 levels were quantified by ELISA, and genotyping for PNPLA3 and TM6SF2 variants was performed. BAG3 concentrations were significantly higher in patients with advanced disease and correlated positively with FIB-4 values. Carriers of the TM6SF2 risk allele exhibited increased BAG3 levels, and a cumulative increase was observed with multiple PNPLA3 and TM6SF2 risk alleles. These findings suggest that BAG3 may represent a potential, non-invasive biomarker reflecting fibrogenic burden and a mechanistic link between genetic risk and hepatic fibrosis in MASLD. Full article
Show Figures

Graphical abstract

19 pages, 2432 KB  
Article
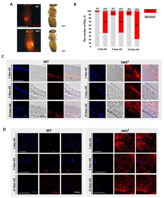
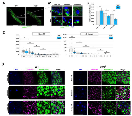
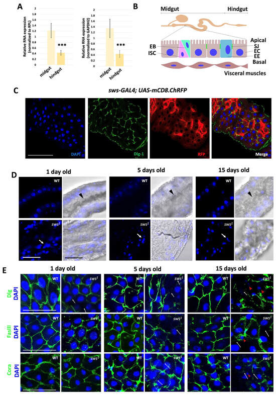
Swiss Cheese Gene Is Important for Intestinal Barrier, Microbiome, and Lipid Metabolism Regulation in Drosophila Gut
by Ekaterina A. Ivanova, Elena V. Ryabova, Artem E. Komissarov, Elizaveta E. Slepneva, Anton A. Stulov, Sergey A. Bulat and Svetlana V. Sarantseva
Int. J. Mol. Sci. 2025, 26(22), 11085; https://doi.org/10.3390/ijms262211085 - 16 Nov 2025
Viewed by 419
Abstract
Mutations in the human patatin-like lysophospholipase domain containing the 6 gene PNPLA6 encode an evolutionarily conserved (lyso)phospholipase, leading to the development of a complex hereditary spastic paraplegia 39 (SPG 39) and a number of rare severe syndromes in humans. Diseases disrupt the functioning [...] Read more.
Mutations in the human patatin-like lysophospholipase domain containing the 6 gene PNPLA6 encode an evolutionarily conserved (lyso)phospholipase, leading to the development of a complex hereditary spastic paraplegia 39 (SPG 39) and a number of rare severe syndromes in humans. Diseases disrupt the functioning of the nervous and reproductive systems and the gastrointestinal tract. The study aims to investigate the role of the Drosophila melanogaster swiss cheese gene, an ortholog of the human PNPLA6 gene, in gut function. We showed that the swiss cheese gene knockout leads to changes in the morphology of the midgut, disruption of the septate junction structure and the intestinal barrier permeability, and a decrease in the lipid droplet number in enterocytes. As a result of such disturbances, intestinal stem cells (ISCs) proliferation is activated, and the gut microbiome is altered. Ectopic expression of human PNPLA6 leads to the recovery of the intestinal barrier in the fly gut. The example of Drosophila demonstrates the important role of evolutionarily conserved (lyso)phospholipase in intestinal homeostasis. Full article
(This article belongs to the Special Issue Drosophila: A Versatile Model in Biology and Medicine—2nd Edition)
Show Figures

Figure 1

16 pages, 613 KB  
Review
Genomic Signatures of MASLD: How Genomics Is Redefining Our Understanding of Metabolic Liver Disease
by Peter Saliba-Gustafsson, Jennifer Härdfeldt, Matteo Pedrelli and Paolo Parini
Int. J. Mol. Sci. 2025, 26(22), 10881; https://doi.org/10.3390/ijms262210881 - 10 Nov 2025
Viewed by 1032
Abstract
Metabolic dysfunction-associated steatotic liver disease (MASLD) is the most prevalent chronic liver condition globally, driven by strong genetic and environmental components. This review summarizes recent advances in understanding the genetic architecture of MASLD. Genome-wide association studies (GWAS) have identified several key risk variants, [...] Read more.
Metabolic dysfunction-associated steatotic liver disease (MASLD) is the most prevalent chronic liver condition globally, driven by strong genetic and environmental components. This review summarizes recent advances in understanding the genetic architecture of MASLD. Genome-wide association studies (GWAS) have identified several key risk variants, primarily in genes such as PNPLA3, TM6SF2, GCKR, and MBOAT7, which influence hepatic lipid metabolism and disease progression. By utilizing surrogate markers of MASLD, researchers have also identified numerous putative MASLD-associated genes, warranting further investigation through functional genomics approaches. Next-generation sequencing techniques have uncovered rare variants in genes like APOB and ABCB4, as well as protective variants in HSD17B13 and CIDEB. This review discusses the potential of polygenic risk scores for disease stratification and the development of genetically informed therapeutic strategies. Additionally, it explores the future of functional genomics approaches in discovering novel treatment strategies. While the evolving genetic landscape of MASLD provides promising insights for precision medicine approaches in diagnosis, prognosis, and treatment, significant translational gaps remain. Addressing these challenges will be critical for realizing the full potential of personalised approaches in clinical management. This review synthesizes these findings and discusses their implications for future research and clinical practice in MASLD. Full article
Show Figures

Figure 1

12 pages, 1161 KB  
Article
Metabolic Dysfunction-Associated Steatotic Liver Disease in a Patient with Phelan–McDermid Syndrome
by Luigi Boccuto, Giuseppe Guido Maria Scarlata, Bridgette A. Moffitt, Sara M. Sarasua, Katy Phelan, Curtis Rogers and Ludovico Abenavoli
Life 2025, 15(10), 1586; https://doi.org/10.3390/life15101586 - 11 Oct 2025
Viewed by 1022
Abstract
Background: Phelan–McDermid syndrome (PMS), caused by SHANK3 variants or 22q13.3 deletions, often includes systemic features such as gastrointestinal and hepatic abnormalities. This study highlights the overlap between PMS and metabolic-associated steatotic liver disease (MASLD), focusing on PNPLA3 variants and underscoring the need for [...] Read more.
Background: Phelan–McDermid syndrome (PMS), caused by SHANK3 variants or 22q13.3 deletions, often includes systemic features such as gastrointestinal and hepatic abnormalities. This study highlights the overlap between PMS and metabolic-associated steatotic liver disease (MASLD), focusing on PNPLA3 variants and underscoring the need for structured metabolic monitoring. Methods: We describe a 25-year-old male with PMS due to a 22q13.33 microdeletion involving SHANK3. He exhibited developmental delay, seizures, and hypotonia. Genetic testing revealed homozygosity for the PNPLA3 p.I148M variant. Clinical, anthropometric, biochemical, imaging, and metabolic investigations were performed, including liver ultrasound and metabolic profiling of lymphoblastoid cell lines. Results: Ultrasound revealed moderate hepatic steatosis consistent with MASLD. After ursodeoxycholic acid treatment and a Mediterranean-style diet, steatosis improved to mild. Metabolic profiling demonstrated increased nicotinamide adenine dinucleotide generation under metabolic stimuli, suggesting altered energy homeostasis. Conclusions: We highlight the contribution of PNPLA3 to MASLD in PMS and support systematic hepatic monitoring. Genotype–phenotype associations in PMS may provide insights relevant to MASLD research and clinical management. Full article
Show Figures

Figure 1

23 pages, 2159 KB  
Article
Single-Locus, Interaction, and Functional Pathway Analyses of Acne Severity in a 60-SNP Panel
by Valentina Russo, Laura Vila-Vecilla, Albert Sanchez Guerrero, Laura Gascón Madrigal, Caroline Brandão Chiovatto and Gustavo Torres de Souza
Cosmetics 2025, 12(5), 217; https://doi.org/10.3390/cosmetics12050217 - 2 Oct 2025
Viewed by 968
Abstract
Acne vulgaris is a multifactorial disease with high heritability, but the genetic determinants of severity remain incompletely defined. This study evaluated 650 individuals genotyped with a 60-single-nucleotide polymorphism (SNP) panel covering immune, lipid, endocrine, and barrier pathways. Acne severity was graded as 1 [...] Read more.
Acne vulgaris is a multifactorial disease with high heritability, but the genetic determinants of severity remain incompletely defined. This study evaluated 650 individuals genotyped with a 60-single-nucleotide polymorphism (SNP) panel covering immune, lipid, endocrine, and barrier pathways. Acne severity was graded as 1 (n = 193), 2–3 (n = 383), or 4 (n = 74). Single-SNP analysis highlighted associations in loci such as LHCGR (rs13405728), TGF-β2 (rs1159268), FST (rs38055), WNT10A (rs74333950), PIK3R1 (rs10515088), and THADA (rs13429458) and barrier-related variants (FLG, FLG-AS1). Epistasis analysis of 44 quality-controlled SNPs revealed 190 significant interactions (false discovery rate, FDR ≤ 0.10), with TLR4 as the main hub (degree = 22), bridging immune (IL10, TNF), lipid (PNPLA3, APOE), and barrier (FLG-AS1, OVOL1) genes. Polygenic risk scoring (PRS) showed a monotonic increase across severity grades, with Grade 4 displaying higher median scores (0.319) compared to Grade 1 (−0.129) and Grades 2–3 (0.034). Discrimination was modest but consistent (AUC: 0.661 for Grade 4 vs. 1; 0.662 vs. 2–3; 0.679 vs. all others). These results support a framework where microbial sensing, lipid metabolism, and barrier function converge to drive severe acne, underscoring the potential of genetic profiling for risk stratification and precision therapy. Full article
(This article belongs to the Special Issue Feature Papers in Cosmetics in 2025)
Show Figures

Figure 1

21 pages, 11634 KB  
Article
Identification of Key Genes Related to Both Lipid Metabolism Disorders and Inflammation in MAFLD
by Xin Dai, Yuhong Hu, Ke Zhang, Bangmao Wang, Jie Zhang and Hailong Cao
Biomedicines 2025, 13(9), 2211; https://doi.org/10.3390/biomedicines13092211 - 9 Sep 2025
Viewed by 1138
Abstract
Background: Both lipid metabolism disorders and inflammation are critical contributors to the progression of metabolic-associated fatty liver disease (MAFLD), yet integrated analyses identifying key genes linking them remain scarce. Methods: Differentially expressed genes in MAFLD were extracted from the GSE135251 dataset and intersected [...] Read more.
Background: Both lipid metabolism disorders and inflammation are critical contributors to the progression of metabolic-associated fatty liver disease (MAFLD), yet integrated analyses identifying key genes linking them remain scarce. Methods: Differentially expressed genes in MAFLD were extracted from the GSE135251 dataset and intersected with lipid metabolism- and inflammation-related genes from Molecular Signatures Database (MSigDB). Machine learning on GSE135251, followed by validation on GSE89632, identified key genes. Functional enrichment, immune microenvironment profiling, and nomogram analysis were subsequently conducted. Cellular heterogeneity was assessed using the single-cell sequencing (scRNA-seq) dataset GSE186328, and gene expression in MAFLD mice was validated via real-time Polymerase Chain Reaction (PCR). Activators targeting these genes were predicted using Drug Signatures Database (DsigDB). Results: Four genes—FADS1, FADS2, GLB1, and PNPLA3—were identified as key regulators involved in both lipid metabolism disorders and inflammation in MAFLD. These genes were co-enriched in ribosome-related pathways. GLB1 correlated strongly with CD56dim natural killer cells in immune infiltration analysis. A diagnostic nomogram integrating these genes demonstrated exceptional discriminatory power, with Area Under the Curve (AUC) values of 0.98981 for GSE135251 and 0.9204 for GSE89632. ScRNA-seq revealed elevated FADS1, FADS2, and GLB1 expression in MAFLD-associated NK/T cells compared to controls. Real-time PCR confirmed significant upregulation of all four genes in MAFLD mice. Drug prediction identified estradiol as a potential activator targeting these genes. Conclusions: This study identified FADS1, FADS2, GLB1, and PNPLA3 as key genes involved in the progression of MAFLD, linking metabolic dysfunction and inflammation. Full article
(This article belongs to the Section Molecular Genetics and Genetic Diseases)
Show Figures

Figure 1

17 pages, 785 KB  
Article
Integrated Genomic Analysis Reveals the Synergistic Role of PNPLA3 and ABCC8 Variants in Diabetic MASLD in Pakistan
by Asma Shabbir, Ambrina Khatoon, Zaigham Abbas, Sucheta Srivastava and Talat Mirza
Med. Sci. 2025, 13(3), 178; https://doi.org/10.3390/medsci13030178 - 5 Sep 2025
Viewed by 922
Abstract
Introduction: Metabolic dysfunction associated steatotic liver disease (MASLD), previously termed as nonalcoholic fatty liver disease (NAFLD), is a growing global health concern, particularly in South Asia. While PNPLA3 is a well-recognized genetic contributor to MASLD, the role of other metabolic genes, such [...] Read more.
Introduction: Metabolic dysfunction associated steatotic liver disease (MASLD), previously termed as nonalcoholic fatty liver disease (NAFLD), is a growing global health concern, particularly in South Asia. While PNPLA3 is a well-recognized genetic contributor to MASLD, the role of other metabolic genes, such as ABCC8, remains unexplored in South Asian populations. In this study, we aim to investigate the genetic association and potential synergy between PNPLA3 (rs738409) and ABCC8 (rs146378237) variants in MASLD pathogenesis in a Pakistani cohort. Methods: A two-phased case–control study was conducted. Whole Exome Sequencing (WES) was performed on 6 MASLD cases and 6 healthy controls to identify relevant variants, followed by validation via Sanger sequencing in an extended MASLD cohort (n = 52). Variant frequencies were compared with 96 ethnically matched controls from the 1000 Genomes Project. Furthermore, the association of the variants with clinical, biochemical, and fibrotic parameters was assessed. Results: The PNPLA3 rs738409 G allele (MAF = 0.47) and ABCC8 rs146378237 T allele (MAF = 0.36) were significantly enriched in MASLD cases and strongly associated with cirrhosis. The TT genotype of ABCC8 was also linked to T2DM and low HDL levels. Importantly, eight MASLD patients harbored both GG (PNPLA3) and TT (ABCC8) genotype, and all were known cases of diabetes, suggesting a synergistic genetic interaction. Conclusions: This is the first report of ABCC8 rs146378237 in a South Asian MASLD cohort, revealing population-specific risk and a gene–gene interaction that may inform targeted screening and personalized management of MASLD in high-risk diabetic individuals. Full article
(This article belongs to the Section Hepatic and Gastroenterology Diseases)
Show Figures

Graphical abstract

11 pages, 932 KB  
Article
Early Insights from Metabolic Dysfunction-Associated Steatotic Liver Disease (MASLD) Patients: An Observational Study on Polygenic Risk and Liver Biomarkers
by Pietro Torre, Benedetta Maria Motta, Tommaso Sarcina, Mariano Festa, Mario Masarone and Marcello Persico
Int. J. Mol. Sci. 2025, 26(17), 8426; https://doi.org/10.3390/ijms26178426 - 29 Aug 2025
Cited by 1 | Viewed by 997
Abstract
Metabolic dysfunction-associated steatotic liver disease (MASLD) is a growing public health concern influenced by both genetic and metabolic factors. Polygenic risk scores (PRSs), which combine the effects of known single-nucleotide polymorphisms (SNPs), may improve early risk stratification. We conducted an observational study on [...] Read more.
Metabolic dysfunction-associated steatotic liver disease (MASLD) is a growing public health concern influenced by both genetic and metabolic factors. Polygenic risk scores (PRSs), which combine the effects of known single-nucleotide polymorphisms (SNPs), may improve early risk stratification. We conducted an observational study on 298 MASLD patients: 148 from a Hepatology Unit and 150 from a Bariatric Surgery Unit. Genotyping was performed for the PNPLA3, TM6SF2, MBOAT7, and GCKR variants. A PRS was calculated and used to stratify patients by genetic risk. Liver fibrosis was assessed using the FIB-4 index, and a subset also underwent transient elastography. Clinical, biochemical, and anthropometric data were analyzed across genetic strata. PRSs showed positive correlations with AST, ALT, and FIB-4, indicating increased liver injury and fibrosis risk with higher genetic burden. Transaminases increased significantly across PRS quartiles (p < 0.05), and individuals with PRS > 0.532 exhibited elevated AST, ALT, and borderline FIB-4. Variant-specific associations included PNPLA3 with increased AST and MBOAT7 with higher hepatic steatosis (CAP). Subgroup analyses revealed distinct genetic and phenotypic patterns between the two clinical cohorts. These findings support the additive role of genetic risk in MASLD progression and underscore the value of polygenic profiling for the early identification and personalized management of high-risk patients. Full article
(This article belongs to the Special Issue Role of Mutations and Polymorphisms in Various Diseases: 2nd Edition)
Show Figures

Graphical abstract

20 pages, 374 KB  
Article
Genetic Variants, Metabolic Dysfunction-Associated Fatty Liver Disease, and Major Health Outcomes in Older Adults
by Daniel Clayton-Chubb, Ammar Majeed, William W. Kemp, Chenglong Yu, Peter W. Lange, Jessica A. Fitzpatrick, Robyn L. Woods, Andrew M. Tonkin, Andrew T. Chan, Mark R. Nelson, Joanne Ryan, Alexander D. Hodge, John S. Lubel, Hans G. Schneider, John J. McNeil and Stuart K. Roberts
Biomedicines 2025, 13(8), 1977; https://doi.org/10.3390/biomedicines13081977 - 14 Aug 2025
Viewed by 1165
Abstract
Background and Aims: Multiple genetic variants have been associated with disease prevalence and outcomes in middle-aged people with metabolic dysfunction-associated fatty liver disease (MAFLD). However, genetic studies in older adults have been lacking. We aimed to understand their clinical relevance in healthy [...] Read more.
Background and Aims: Multiple genetic variants have been associated with disease prevalence and outcomes in middle-aged people with metabolic dysfunction-associated fatty liver disease (MAFLD). However, genetic studies in older adults have been lacking. We aimed to understand their clinical relevance in healthy older persons. Methods: A secondary analysis of the ASPREE (ASPirin in Reducing Events in the Elderly) randomized trial involving community-dwelling older adults ≥ 70 years without prior cardiovascular disease events or life-limiting illness at enrolment. The Fatty Liver Index (FLI) was used to identify MAFLD at baseline. We assessed the associations between six previously reported MAFLD-associated genetic variants with prevalent MAFLD at baseline, and the associations of these variants with cardiovascular disease events and all-cause mortality. Results: A total of 8756 participants with genetic data were stratified according to the FLI, with 3310 having MAFLD at baseline. The follow-up was for a median of 8.4 (IQR 7.3–9.5) years. Variants in two genes (GCKR and HSD17B13) were associated with prevalent MAFLD (p < 0.05); PNPLA3, TM6SF2, LYPLAL1, and MBOAT7 were not. PNPLA3, TM6SF2, HSD17B13, GCKR, and LYPLAL1 were not associated with major adverse cardiovascular events (MACEs) or mortality in the overall cohort or in participants with MAFLD during the follow-up (all p > 0.05). Within the MAFLD group, homozygosity for the rs641738 C > T variant in the MBOAT7 gene was associated with a reduced risk of MACEs (HR 0.68 [95% CI 0.48–0.97]), but not all-cause mortality (HR 1.14 [95% CI 0.89–1.47]). This protective association remained significant after adjusting for multiple key covariates (aHR 0.64 [95% CI 0.44–0.92]). The results were similar when using the metabolic dysfunction-associated steatotic liver disease definition rather than MAFLD. Conclusions: The rs641738 C > T variant in MBOAT7 may confer protection against MACEs in older adults with MAFLD, independent of other clinical risk factors. Further validation using external cohorts is needed. Full article
(This article belongs to the Special Issue Advances in Hepatology)
Show Figures

Graphical abstract

15 pages, 1218 KB  
Article
Genetic Risk of MASLD in Mongolians: Role of PNPLA3 and FTO SNPs
by Yumchinsuren Tsedendorj, Dolgion Daramjav, Yesukhei Enkhbat, Ganchimeg Dondov, Gantogtokh Dashjamts, Enkhmend Khayankhyarvaa, Amin-Erdene Ganzorig, Bolor Ulziitsogt, Tegshjargal Badamjav, Batbold Batsaikhan, Shiirevnyamba Avirmed and Tulgaa Lonjid
Curr. Issues Mol. Biol. 2025, 47(8), 605; https://doi.org/10.3390/cimb47080605 - 1 Aug 2025
Cited by 1 | Viewed by 1419
Abstract
Background: This study aimed to determine the association between PNPLA3 rs738409, rs2896019, and FTO rs9939609, rs17817449 single-nucleotide polymorphisms and the risk of metabolic dysfunction-associated steatotic liver disease (MASLD) in Mongolian individuals. Methods: We conducted a case-control study, enrolling 100 MASLD patients and 50 [...] Read more.
Background: This study aimed to determine the association between PNPLA3 rs738409, rs2896019, and FTO rs9939609, rs17817449 single-nucleotide polymorphisms and the risk of metabolic dysfunction-associated steatotic liver disease (MASLD) in Mongolian individuals. Methods: We conducted a case-control study, enrolling 100 MASLD patients and 50 subjects without MASLD. We used the PCR-RFLP technique on three genotype SNPs (rs738409, rs2896019 in PNPLA3, and rs9939609 in FTO). We analyzed liver function and lipid metabolism parameters in the peripheral blood of study participants. A p-value below 0.05 was considered a statistically significant result. Results: This study, which included 150 participants aged 23 to 75, had a mean age of 46.73 ± 11.45 years, with 40% of participants being male (60 individuals). We observed the rs738409 (G), rs2896019 (G), and rs9939609 (A) alleles at a statistically significantly enhanced frequency in the case group (32.5%, 33%, and 21%) compared to the control group (19%, 25%, and 19%), indicating an increased risk of MASLD. The FTO rs17817449 SNP did not show a significant difference between groups. PNPLA3 rs738409 GC/GG genotype (OR = 2.39, p = 0.019) and FTO rs9939609 AT/AA (OR = 2.55, p = 0.025) genotype showed a significant association with MASLD. In the evaluation of the FTO rs9939609, rs17817449, and PNPLA3 rs738409, rs2896019 single-nucleotide polymorphisms among the research individuals, 18.7% had no SNPs, 15.3% had one SNP, 29.3% had two SNPs, 25.3% had three SNPs, and 11.3% had four SNPs. The risk of MASLD increased significantly for individuals having four SNPs (OR = 4.23, p = 0.007). Conclusions: We found that PNPLA3 rs738409 GC/GG genotype and FTO rs9939609 AT/AA genotype are strongly associated with an increased risk of MASLD. Notably, individuals with a higher rate of SNP number, had a significantly higher risk of MASLD. Full article
Show Figures

Figure 1

15 pages, 522 KB  
Article
Contribution of PNPLA3, GCKR, MBOAT7, NCAN, and TM6SF2 Genetic Variants to Hepatocellular Carcinoma Development in Mexican Patients
by Alejandro Arreola Cruz, Juan Carlos Navarro Hernández, Laura Estela Cisneros Garza, Antonio Miranda Duarte, Viviana Leticia Mata Tijerina, Magda Elizabeth Hernández Garcia, Katia Peñuelas-Urquides, Laura Adiene González-Escalante, Mario Bermúdez de León and Beatriz Silva Ramirez
Int. J. Mol. Sci. 2025, 26(15), 7409; https://doi.org/10.3390/ijms26157409 - 1 Aug 2025
Cited by 1 | Viewed by 1309
Abstract
Hepatocellular carcinoma (HCC) is the most prevalent subtype of liver cancer with an increasing incidence worldwide. Single nucleotide polymorphisms (SNPs) may influence disease risk and serve as predictive markers. This study aimed to evaluate the association of PNPLA3 (rs738409 and rs2294918), GCKR (rs780094), [...] Read more.
Hepatocellular carcinoma (HCC) is the most prevalent subtype of liver cancer with an increasing incidence worldwide. Single nucleotide polymorphisms (SNPs) may influence disease risk and serve as predictive markers. This study aimed to evaluate the association of PNPLA3 (rs738409 and rs2294918), GCKR (rs780094), MBOAT7 (rs641738), NCAN (rs2228603), and TM6SF2 (rs58542926) SNPs with the risk of developing HCC in a Mexican population. A case-control study was conducted in unrelated Mexican individuals. Cases were 173 adults with biopsy-confirmed HCC and 346 were healthy controls. Genotyping was performed using TaqMan allelic discrimination assay. Logistic regression was applied to evaluate associations under codominant, dominant, and recessive inheritance models. p-values were corrected using the Bonferroni test (pC). Haplotype and gene–gene interaction were also analyzed. The GG homozygous of rs738409 and rs2294918 of PNPLA3, TT, and TC genotypes of GCKR, as well as the TT genotype of MBOAT7, were associated with a significant increased risk to HCC under different inheritance models (~Two folds in all cases). The genotypes of NCAN and TM6SF2 did not show differences. The haplotype G-G of rs738409 and rs2294918 of PNPLA3 was associated with an increased risk of HCC [OR (95% CI) = 2.2 (1.7–2.9)]. There was a significant gene–gene interaction between PNPLA3 (rs738409), GCKR (rs780094), and MBOAT7 (rs641738) (Cross-validation consistency (CVC): 10/10; Testing accuracy = 0.6084). This study demonstrates for the first time that PNPLA3 (rs738409 and rs2294918), GCKR (rs780094), and MBOAT7 (rs641738) are associated with an increased risk of developing HCC from multiple etiologies in Mexican patients. Full article
Show Figures

Figure 1

15 pages, 1484 KB  
Article
High-Risk PNPLA3 rs738409 Genotype Is Associated with Higher Concentrations of CCL2 in Liver Transplant Candidates with Alcoholic End-Stage Liver Disease
by Ivan Budimir Bekan, Dino Šisl, Alan Šućur, Ana Bainrauch, Valerija Bralić Lang, Pavao Planinić, Nataša Kovačić, Danka Grčević, Anna Mrzljak and Tomislav Kelava
Medicina 2025, 61(7), 1293; https://doi.org/10.3390/medicina61071293 - 18 Jul 2025
Viewed by 1016
Abstract
Background and Objectives: Patients with GG rs738409 patatin-like phospholipase domain-containing protein 3 (PNPLA3) genotype (148M variant) have greater risk to develop end-stage liver disease and its associated clinical complications, including hepatocellular carcinoma (HCC). We aimed to analyze the association between the PNPLA3 [...] Read more.
Background and Objectives: Patients with GG rs738409 patatin-like phospholipase domain-containing protein 3 (PNPLA3) genotype (148M variant) have greater risk to develop end-stage liver disease and its associated clinical complications, including hepatocellular carcinoma (HCC). We aimed to analyze the association between the PNPLA3 genotype and augmented inflammatory response in transplant candidates with end-stage alcoholic liver disease (ALD). Materials and Methods: Concentrations of 13 cytokines were measured in 106 end-stage ALD patients without HCC (40 with CC, 40 with CG, and 26 with GG genotype), 35 end-stage ALD patients with HCC, and 19 control patients by cytometric bead array. Results: We found significantly higher concentrations of IL-1, IFN-α, IFN-γ, TNF-α, IL-6, CXCL8, IL-10, IL-12, IL-32, and IL-33 in patients with ALD compared to controls, while the concentration of CCL2 was significantly lower. No differences were observed in the concentration of IL-17 and IL-18. ALD patients with and without HCC had similar cytokine concentrations (p > 0.05 for all comparisons). End-stage ALD patients without HCC of the GG genotype had significantly higher CCL2 concentrations (212.6 [135.9–264.9] pg/mL) compared to end-stage ALD patients without HCC carrying the CC/CG genotypes (141.3 [104.1–201.6] pg/mL, p = 0.002, Mann–Whitney). No significant differences across the genotypes were found for the remaining measured cytokines (p > 0.05). GG carriers also had significantly higher levels of AST and ALT, and lower platelet counts. Conclusions: End-stage ALD patients without HCC who carry the PNPLA3 GG genotype have relatively higher CCL2 levels compared to those with the CC or CG genotypes. Relatively elevated CCL2 concentrations in GG patients might contribute to their increased risk of developing clinical complications compared to CC/CG patients. Full article
(This article belongs to the Special Issue Advances in Pathogenesis and Treatment of Chronic Liver Disease)
Show Figures

Figure 1

14 pages, 794 KB  
Article
The Distribution and Survival Association of Genetic Polymorphisms in Thai Patients with Hepatocellular Carcinoma According to Underlying Liver Disease
by Theint Cho Zin Aung, Bootsakorn Boonkaew, Maneerat Chayanupatkul, Kittiyod Poovorawan, Natthaya Chuaypen and Pisit Tangkijvanich
Genes 2025, 16(7), 808; https://doi.org/10.3390/genes16070808 - 9 Jul 2025
Viewed by 1192
Abstract
Background/Objectives: The influence of single-nucleotide polymorphisms (SNPs) on hepatocellular carcinoma (HCC) in terms of etiological factors remains to be explored. This study evaluated the distribution of PNPLA3 rs738409, TM6SF2 rs58542926, and HSD17B13 rs6834314 and overall survival of HCC patients with metabolic dysfunction-associated steatotic [...] Read more.
Background/Objectives: The influence of single-nucleotide polymorphisms (SNPs) on hepatocellular carcinoma (HCC) in terms of etiological factors remains to be explored. This study evaluated the distribution of PNPLA3 rs738409, TM6SF2 rs58542926, and HSD17B13 rs6834314 and overall survival of HCC patients with metabolic dysfunction-associated steatotic liver disease (MASLD-HCC) and viral-related HCC (VIRAL-HCC). Methods: This study included 564 patients with HCC: 254 with MASLD-HCC and 310 with VIRAL-HCC. The SNPs were determined by real-time PCR using TaqMan assays. Results: The mean ages of patients with MASLD-HCC and VIRAL-HCC were 68.4 vs. 60.9 years (p < 0.001), with a significant difference between groups. The prevalence of PNPLA3 GG genotype in MASLD-HCC was significantly higher in MASLD-HCC than in VIRAL-HCC (24.0% vs. 15.5%, OR = 1.86, 95% CI = 1.14–3.05, p = 0.009). Similarly, the prevalence of TM6SF2 TT genotype in MASLD-HCC and VIRAL-HCC was 7.1% vs. 2.6% (OR = 3.39, 95% CI = 1.36–9.21, p = 0.003), while HSD17B13 GG genotype in the corresponding groups was 7.1% vs. 12.6% (OR = 0.53, 95% CI = 0.27–1.01, p = 0.039). The overall median survival of MASLD-HCC was significantly shorter than that of the VIRAL-HCC group (42 vs. 66 months, p = 0.035). In Cox regression hazard analysis, HSD17B13 GG genotype was significantly associated with a lower mortality rate in MASLD-HCC (HR = 0.38, 95% CI = 0.18–0.81, p = 0.011). In contrast, PNPLA3 and TM6SF2 were not associated with overall survival in patients with MASLD-HCC or VIRAL-HCC. Conclusions: Our data demonstrated that the prevalence of the SNPs significantly differed between MASLD-HCC and VIRAL-HCC. The HSD176B13 GG genotype was also associated with a survival benefit in Thai patients with MASLD-HCC. Thus, assessing the HSD176B13 genotype might be beneficial in risk stratification and potential therapeutic inhibition of HSD17B13 among patients with MASLD-HCC. Full article
(This article belongs to the Section Molecular Genetics and Genomics)
Show Figures

Figure 1

13 pages, 712 KB  
Article
Polymorphism’s MBOAT7 as Risk and MTARC1 as Protection for Liver Fibrosis in MASLD
by Sofia Rocha, Claudia P. Oliveira, José Tadeu Stefano, Roberta P. Yokogawa, Michele Gomes-Gouvea, Patricia Momoyo Youshimura Zitelli, Joyce Matie Kinoshita Silva-Etto, Eduarda Donegá Martins, Mario G. Pessoa, Flavio F. Alcantara, Raymundo S. Azevedo and João Renato Rebello Pinho
Int. J. Mol. Sci. 2025, 26(13), 6406; https://doi.org/10.3390/ijms26136406 - 3 Jul 2025
Cited by 1 | Viewed by 1522
Abstract
Previous large-scale genetic studies identified single-nucleotide polymorphisms (SNPs) of the membrane bound O-acyltransferase domain containing 7 (MBOAT7) and patatin-like phospholipase domain containing 3 (PNPLA3) genes as risk factors for metabolic dysfunction-associated steatotic liver disease (MASLD). However, this has not yet been investigated in [...] Read more.
Previous large-scale genetic studies identified single-nucleotide polymorphisms (SNPs) of the membrane bound O-acyltransferase domain containing 7 (MBOAT7) and patatin-like phospholipase domain containing 3 (PNPLA3) genes as risk factors for metabolic dysfunction-associated steatotic liver disease (MASLD). However, this has not yet been investigated in Brazilian patients. In this study, we evaluated the association between the PNPLA3 variant rs738409 and MBOAT7 variant rs641738 and the risk of hepatic fibrosis or liver cirrhosis in MASLD etiology. In parallel, we also aimed to evaluate a protective SNP of the mitochondrial amidoxime-reducing component 1 (MTARC1) gene. We also evaluated TM6SF2 rs58542926, GCKR rs1260326 and rs780094, and HSD17B13 rs72613567 and they were not associated with liver fibrosis. The study was conducted at the Department of Gastroenterology and Nutrology, Hospital das Clínicas da Faculdade de Medicina da Universidade de São Paulo (HCFMUSP), and included 113 patients with liver fibrosis (F0–F1), 99 patients with significant liver fibrosis (F2–F4), and 90 controls. SNPs were genotyped by quantitative PCR, using TaqMan allelic discrimination assays. Overall, the PNPLA3 GG genotype was more frequent in F2–F4 (23%) and F0–F1 (22%) patients than in controls (9%; p = 0.02). The MBOAT7 TT genotype was significantly associated with fibrosis, with a prevalence of 23% in F2–F4 patients versus 10% in F0–F1 and 11% in controls (p = 0.01). This association was confirmed by regression analysis (OR = 5.01 95% CI: 1.86–13.49; p = 1.41 × 10−3). The protective MTARC1 AA genotypes were more frequent in controls (52%) when compared to patients with fibrosis (5% p = 2.76 × 10−20). Full article
Show Figures

Figure 1

Back to TopTop