Single-Locus, Interaction, and Functional Pathway Analyses of Acne Severity in a 60-SNP Panel
Abstract
1. Introduction
2. Materials and Methods
2.1. Database and Ethics Committee
2.2. Data Structure and SNPs
2.3. Bioinformatics and Statistical Treatment
2.3.1. Single SNP Association
2.3.2. SNP–SNP Epistasis Network and Functional Enrichment Analysis
2.3.3. Polygenic Risk Score Evaluation
3. Results
3.1. Overall Database Description and Quality Control Results
3.2. Single-Locus Genotype–Phenotype Association
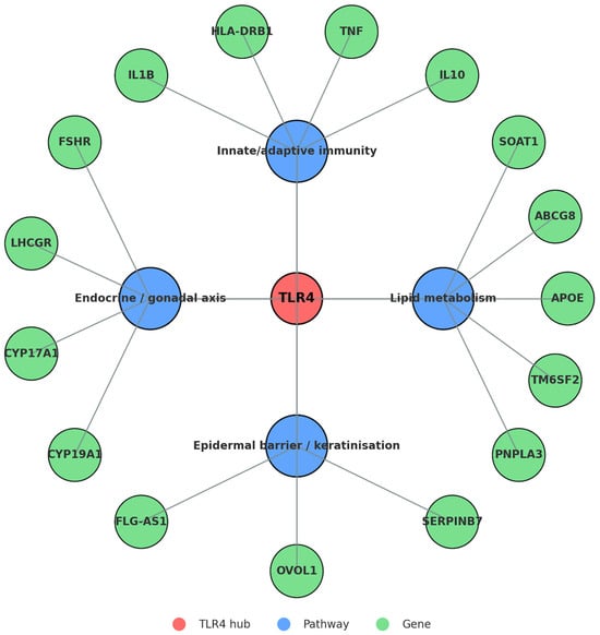
3.3. SNP–SNP Epistasis Network and Enriched Functional Pathways
3.4. Polygenic Risk Score
4. Discussion
5. Conclusions
Supplementary Materials
Author Contributions
Funding
Institutional Review Board Statement
Informed Consent Statement
Data Availability Statement
Conflicts of Interest
References
- Witkam, W.C.A.M.; Dal Belo, S.E.; Pourhamidi, S.; Raynaud, E.; Moreau, M.; Aguilar, L.; Jansen, P.W.; Nijsten, T.E.C.; Pardo, L.M. The Epidemiology of Acne Vulgaris in a Multiethnic Adolescent Population from Rotterdam, the Netherlands: A Cross-Sectional Study. J. Am. Acad. Dermatol. 2024, 90, 552–560. [Google Scholar] [CrossRef]
- Deng, J.; Peng, S.; Yang, F.; Wei, X.; Lu, X.; Lu, L.; Lu, Y.; Chen, Z.; Yan, W.; Huang, X. Global Pattern, Trend, and Cross-Country Health Inequality of Adult Acne Aged 25 + Years from 1990 to 2021, a Comprehensive Analysis for Global Burden of Disease and Global Dietary Database. J. Health Popul. Nutr. 2025, 44, 238. [Google Scholar] [CrossRef]
- Saurat, J.-H.; Halioua, B.; Baissac, C.; Cullell, N.P.; Ben Hayoun, Y.; Aroman, M.S.; Taieb, C.; Skayem, C. Epidemiology of Acne and Rosacea: A Worldwide Global Study. J. Am. Acad. Dermatol. 2024, 90, 1016–1018. [Google Scholar] [CrossRef]
- Guguluș, D.L.; Vâță, D.; Popescu, I.A.; Pătrașcu, A.I.; Halip, I.A.; Mocanu, M.; Solovăstru, L.G. The Epidemiology of Acne in the Current Era: Trends and Clinical Implications. Cosmetics 2025, 12, 106. [Google Scholar] [CrossRef]
- Leskelä, M.; Jokelainen, J.; Huilaja, L.; Sinikumpu, S.-P. Adult Acne in Middle-Age: Effects on Mental Health in General Population of the Northern Finland Birth Cohort 1966. Acta Derm. Venereol. 2024, 104, adv14733. [Google Scholar] [CrossRef] [PubMed]
- Dias da Rocha, M.A.; Saint Aroman, M.; Mengeaud, V.; Carballido, F.; Doat, G.; Coutinho, A.; Bagatin, E. Unveiling the Nuances of Adult Female Acne: A Comprehensive Exploration of Epidemiology, Treatment Modalities, Dermocosmetics, and the Menopausal Influence. Int. J. Womens Health 2024, 16, 663–678. [Google Scholar] [CrossRef]
- Chernyshov, P.V.; Zouboulis, C.C.; Tomas-Aragones, L.; Jemec, G.B.; Manolache, L.; Tzellos, T.; Sampogna, F.; Evers, A.W.M.; Dessinioti, C.; Marron, S.E.; et al. Quality of Life Measurement in Acne. Position Paper of the European Academy of Dermatology and Venereology Task Forces on Quality of Life and Patient Oriented Outcomes and Acne, Rosacea and Hidradenitis Suppurativa. J. Eur. Acad. Dermatol. Venereol. 2018, 32, 194–208. [Google Scholar] [CrossRef] [PubMed]
- Kansal, N.K.; Bhatia, R.; Rawat, V.S.; Sushantika; Vasisht, S.; Kumar, A. Psychological Aspects of Acne Vulgaris: A Narrative Review. Clin. Dermatol. Rev. 2025, 9, 109–112. [Google Scholar] [CrossRef]
- Cros, M.P.; Mir-Pedrol, J.; Toloza, L.; Knödlseder, N.; Maruotti, J.; Zouboulis, C.C.; Güell, M.; Fábrega, M.-J. New Insights into the Role of Cutibacterium Acnes-Derived Extracellular Vesicles in Inflammatory Skin Disorders. Sci. Rep. 2023, 13, 16058. [Google Scholar] [CrossRef] [PubMed]
- Shafiuddin, M.; Huang, W.; Prather, G.W.; Anton, J.R.; Martin, A.L.; Sillart, S.B.; Tang, J.Z.; Vittori, M.R.; Prinsen, M.J.; Ninneman, J.J.; et al. Cutibacterium Adaptation to Life on Humans Provides a Potential C Acnes Infection Biomarker. J. Investig. Dermatol. 2025, in press. [Google Scholar] [CrossRef]
- Mayslich, C.; Grange, P.A.; Dupin, N. Cutibacterium Acnes as an Opportunistic Pathogen: An Update of Its Virulence-Associated Factors. Microorganisms 2021, 9, 303. [Google Scholar] [CrossRef]
- Wang, Y.; Xiao, S.; Ren, J.; Zhang, Y. Analysis of the Epidemiological Burden of Acne Vulgaris in China Based on the Data of Global Burden of Disease 2019. Front. Med. 2022, 9, 939584. [Google Scholar] [CrossRef]
- Liu, L.; Xue, Y.; Chen, Y.; Chen, T.; Zhong, J.; Shao, X.; Chen, J. Prevalence and Risk Factors of Acne Scars in Patients with Acne Vulgaris. Ski. Res. Technol. 2023, 29, e13386. [Google Scholar] [CrossRef] [PubMed]
- Dall’Oglio, F.; Nasca, M.R.; Fiorentini, F.; Micali, G. Diet and Acne: Review of the Evidence from 2009 to 2020. Int. J. Dermatol. 2021, 60, 672–685. [Google Scholar] [CrossRef] [PubMed]
- Bataille, V.; Snieder, H.; MacGregor, A.J.; Sasieni, P.; Spector, T.D. The Influence of Genetics and Environmental Factors in the Pathogenesis of Acne: A Twin Study of Acne in Women. J. Investig. Dermatol. 2002, 119, 1317–1322. [Google Scholar] [CrossRef]
- Van Steensel, M.A.M. The Genetics of Acne. Ann. Hum. Genet. 2025, 89, 333–341. [Google Scholar] [CrossRef]
- Teder-Laving, M.; Kals, M.; Reigo, A.; Ehin, R.; Objärtel, T.; Vaht, M.; Nikopensius, T.; Metspalu, A.; Kingo, K. Genome-Wide Meta-Analysis Identifies Novel Loci Conferring Risk of Acne Vulgaris. Eur. J. Hum. Genet. 2024, 32, 1136–1143. [Google Scholar] [CrossRef]
- Ju, R.; Ying, Y.; Zhou, Q.; Cao, Y. Exploring Genetic Drug Targets in Acne Vulgaris: A Comprehensive Proteome-Wide Mendelian Randomization Study. J. Cosmet. Dermatol. 2024, 23, 4223–4229. [Google Scholar] [CrossRef] [PubMed]
- Zhang, H.; Zhang, Z. Genetic Variants Associated with Acne Vulgaris. Int. J. Gen. Med. 2023, 16, 3843–3856. [Google Scholar] [CrossRef]
- Wang, X.; Wu, Y.; Zhao, P.; Wang, X.; Wu, W.; Yang, J. The Causal Relationship between Serum Metabolites and Acne Vulgaris: A Mendelian Randomization Study. Sci. Rep. 2024, 14, 11045. [Google Scholar] [CrossRef]
- Heng, A.H.S.; Say, Y.-H.; Sio, Y.Y.; Ng, Y.T.; Chew, F.T. Gene Variants Associated with Acne Vulgaris Presentation and Severity: A Systematic Review and Meta-Analysis. BMC Med. Genom. 2021, 14, 103. [Google Scholar] [CrossRef]
- Ryguła, I.; Pikiewicz, W.; Kaminiów, K. Impact of Diet and Nutrition in Patients with Acne Vulgaris. Nutrients 2024, 16, 1476. [Google Scholar] [CrossRef]
- Lai, Y.; Fan, M.; Fan, X.; Chen, J.; Xiang, L.F.; Ma, Y. Progress on Multiomics Research on Acne Vulgaris: A Literature Review. J. Investig. Dermatol. 2025, 145, 2162–2169. [Google Scholar] [CrossRef]
- Li, Y.; Hu, X.; Dong, G.; Wang, X.; Liu, T. Acne Treatment: Research Progress and New Perspectives. Front. Med. 2024, 11, 1425675. [Google Scholar] [CrossRef]
- Kim, H.J.; Kim, Y.H. Exploring Acne Treatments: From Pathophysiological Mechanisms to Emerging Therapies. Int. J. Mol. Sci. 2024, 25, 5302. [Google Scholar] [CrossRef] [PubMed]
- Agamia, N.F.; El Mulla, K.F.; Alsayed, N.M.; Ghazala, R.M.; El Maksoud, R.E.A.; Abdelmeniem, I.M.; Talaat, I.M.; Zaki, I.I.; Sabah, R.M.; Melnik, B.C. Isotretinoin Treatment Upregulates the Expression of P53 in the Skin and Sebaceous Glands of Patients with Acne Vulgaris. Arch. Dermatol. Res. 2022, 315, 1355–1365. [Google Scholar] [CrossRef] [PubMed]
- Nelson, A.M.; Cong, Z.; Gilliland, K.L.; Thiboutot, D.M. TRAIL Contributes to the Apoptotic Effect of 13-Cis Retinoic Acid in Human Sebaceous Gland Cells. Br. J. Dermatol. 2011, 165, 526–533. [Google Scholar] [CrossRef]
- Dreno, B.; Chavda, R.; Julia, V.; Khammari, A.; Blanchet-Réthoré, S.; Krishnaswamy, J.K. Transcriptomics Analysis Indicates Trifarotene Reverses Acne-Related Gene Expression Changes. Front. Med. 2021, 8, 745822. [Google Scholar] [CrossRef]
- Cosio, T.; Di Prete, M.; Gaziano, R.; Lanna, C.; Orlandi, A.; Di Francesco, P.; Bianchi, L.; Campione, E. Trifarotene: A Current Review and Perspectives in Dermatology. Biomedicines 2021, 9, 237. [Google Scholar] [CrossRef]
- Tao, R.E.; Prajapati, S.; Pixley, J.N.; Grada, A.; Feldman, S.R. Oral Tetracycline-Class Drugs in Dermatology: Impact of Food Intake on Absorption and Efficacy. Antibiotics 2023, 12, 1152. [Google Scholar] [CrossRef] [PubMed]
- Kim, Y.-S.; Kim, H.S. Tetracyclines Revisited: Tetracyclines in the Field of Dermatology. Dermatology 2024, 240, 1–15. [Google Scholar] [CrossRef]
- Bagatin, E.; Costa, C.S.; da Rocha, M.A.D.; Picosse, F.R.; Kamamoto, C.S.L.; Pirmez, R.; Ianhez, M.; Miot, H.A. Consensus on the Use of Oral Isotretinoin in Dermatology—Brazilian Society of Dermatology. An. Bras. Dermatol. 2020, 95, 19–38. [Google Scholar] [CrossRef]
- Kelhälä, H.; Fyhrquist, N.; Palatsi, R.; Lehtimäki, S.; Väyrynen, J.P.; Kubin, M.E.; Kallioinen, M.; Alenius, H.; Tasanen, K.; Lauerma, A. Isotretinoin Treatment Reduces Acne Lesions but Not Directly Lesional Acne Inflammation. Exp. Dermatol. 2016, 25, 477–478. [Google Scholar] [CrossRef]
- Bae, I.H.; Kwak, J.H.; Na, C.H.; Kim, M.S.; Shin, B.S.; Choi, H. A Comprehensive Review of the Acne Grading Scale in 2023. Ann. Dermatol. 2024, 36, 65–73. [Google Scholar] [CrossRef]
- Reynolds, R.V.; Yeung, H.; Cheng, C.E.; Cook-Bolden, F.; Desai, S.R.; Druby, K.M.; Freeman, E.E.; Keri, J.E.; Stein Gold, L.F.; Tan, J.K.L.; et al. Guidelines of Care for the Management of Acne Vulgaris. J. Am. Acad. Dermatol. 2024, 90, 1006.e1–1006.e30. [Google Scholar] [CrossRef]
- Auffret, N.; Nguyen, J.M.; Leccia, M.-T.; Claudel, J.P.; Dréno, B. TRASS: A Global Approach to Assess the Severity of Truncal Acne. J. Eur. Acad. Dermatol. Venereol. 2022, 36, 897–904. [Google Scholar] [CrossRef]
- Puig, L.; Guerra-Tapia, A.; Conejo-Mir, J.; Toribio, J.; Berasategui, C.; Zsolt, I. Validation of the Spanish Acne Severity Scale (Escala de Gravedad Del Acné Española—EGAE). Eur. J. Dermatol. 2013, 23, 233–240. [Google Scholar] [CrossRef]
- O’brien, S.; Lewis, J.; Cunliffe, W. The Leeds Revised Acne Grading System. J. Dermatol. Treat. 1998, 9, 215–220. [Google Scholar] [CrossRef]
- Dréno, B.; Poli, F.; Pawin, H.; Beylot, C.; Faure, M.; Chivot, M.; Auffret, N.; Moyse, D.; Ballanger, F.; Revuz, J. Development and Evaluation of a Global Acne Severity Scale (GEA Scale) Suitable for France and Europe. J. Eur. Acad. Dermatol. Venereol. 2011, 25, 43–48. [Google Scholar] [CrossRef] [PubMed]
- Bernardis, E.; Shou, H.; Barbieri, J.S.; McMahon, P.J.; Perman, M.J.; Rola, L.A.; Streicher, J.L.; Treat, J.R.; Castelo-Soccio, L.; Yan, A.C. Development and Initial Validation of a Multidimensional Acne Global Grading System Integrating Primary Lesions and Secondary Changes. JAMA Dermatol. 2020, 156, 296–302. [Google Scholar] [CrossRef] [PubMed]
- Tan, J.K.L.; Tang, J.; Fung, K.; Gupta, A.K.; Thomas, D.R.; Sapra, S.; Lynde, C.; Poulin, Y.; Gulliver, W.; Sebaldt, R.J. Development and Validation of a Comprehensive Acne Severity Scale. J. Cutan. Med. Surg. 2007, 11, 211–216. [Google Scholar] [CrossRef]
- O’Neill, A.M.; Cavagnero, K.J.; Seidman, J.S.; Zaramela, L.; Chen, Y.; Li, F.; Nakatsuji, T.; Cheng, J.Y.; Tong, Y.L.; Do, T.H.; et al. Genetic and Functional Analyses of Cutibacterium Acnes Isolates Reveal the Association of a Linear Plasmid with Skin Inflammation. J. Investig. Dermatol. 2024, 144, 116–124.e4. [Google Scholar] [CrossRef]
- Cobian, N.; Garlet, A.; Hidalgo-Cantabrana, C.; Barrangou, R. Comparative Genomic Analyses and CRISPR-Cas Characterization of Cutibacterium Acnes Provide Insights Into Genetic Diversity and Typing Applications. Front. Microbiol. 2021, 12, 758749. [Google Scholar] [CrossRef]
- Mina-Vargas, A.; Colodro-Conde, L.; Grasby, K.; Zhu, G.; Gordon, S.; Medland, S.E.; Martin, N.G. Heritability and GWAS Analyses of Acne in Australian Adolescent Twins. Twin Res. Hum. Genet. 2017, 20, 541–549. [Google Scholar] [CrossRef] [PubMed]
- Melnik, B.C. Acne Transcriptomics: Fundamentals of Acne Pathogenesis and Isotretinoin Treatment. Cells 2023, 12, 2600. [Google Scholar] [CrossRef] [PubMed]
- Paichitrojjana, A.; Paichitrojjana, A. Oral Isotretinoin and Its Uses in Dermatology: A Review. Drug Des. Devel. Ther. 2023, 17, 2573–2591. [Google Scholar] [CrossRef]
- Kabbani, D.; Akika, R.; Wahid, A.; Daly, A.K.; Cascorbi, I.; Zgheib, N.K. Pharmacogenomics in Practice: A Review and Implementation Guide. Front. Pharmacol. 2023, 14, 1189976. [Google Scholar] [CrossRef]
- Pirmohamed, M. Pharmacogenomics: Current Status and Future Perspectives. Nat. Rev. Genet. 2023, 24, 350–362. [Google Scholar] [CrossRef] [PubMed]
- Lin, Q.; Cai, B.; Ke, R.; Chen, L.; Ni, X.; Liu, H.; Lin, X.; Wang, B.; Shan, X. Integrative Bioinformatics and Experimental Validation of Hub Genetic Markers in Acne Vulgaris: Toward Personalized Diagnostic and Therapeutic Strategies. J. Cosmet. Dermatol. 2024, 23, 1777–1799. [Google Scholar] [CrossRef]
- Tan, I.J.; Podwojniak, A.; Parikh, A.; Cohen, B.A. Precision Dermatology: A Review of Molecular Biomarkers and Personalized Therapies. Curr. Issues Mol. Biol. 2024, 46, 2975–2990. [Google Scholar] [CrossRef]
- González, J.R.; Armengol, L.; Solé, X.; Guinó, E.; Mercader, J.M.; Estivill, X.; Moreno, V. SNPassoc: An R Package to Perform Whole Genome Association Studies. Bioinformatics 2007, 23, 654–655. [Google Scholar] [CrossRef]
- Loh, P.-R.; Tucker, G.; Bulik-Sullivan, B.K.; Vilhjálmsson, B.J.; Finucane, H.K.; Salem, R.M.; Chasman, D.I.; Ridker, P.M.; Neale, B.M.; Berger, B.; et al. Efficient Bayesian Mixed-Model Analysis Increases Association Power in Large Cohorts. Nat. Genet. 2015, 47, 284–290. [Google Scholar] [CrossRef]
- Shannon, P.; Markiel, A.; Ozier, O.; Baliga, N.S.; Wang, J.T.; Ramage, D.; Amin, N.; Schwikowski, B.; Ideker, T. Cytoscape: A Software Environment for Integrated Models of Biomolecular Interaction Networks. Genome Res. 2003, 13, 2498–2504. [Google Scholar] [CrossRef]
- Bindea, G.; Mlecnik, B.; Hackl, H.; Charoentong, P.; Tosolini, M.; Kirilovsky, A.; Fridman, W.-H.; Pagès, F.; Trajanoski, Z.; Galon, J. ClueGO: A Cytoscape Plug-in to Decipher Functionally Grouped Gene Ontology and Pathway Annotation Networks. Bioinformatics 2009, 25, 1091–1093. [Google Scholar] [CrossRef]
- Mann, O.N.; Kong, C.-S.; Lucas, E.S.; Brosens, J.J.; Hanyaloglu, A.C.; Brighton, P.J. Expression and Function of the Luteinizing Hormone Choriogonadotropin Receptor in Human Endometrial Stromal Cells. Sci. Rep. 2022, 12, 8624. [Google Scholar] [CrossRef]
- Sharma, S.; Shen, T.; Chitranshi, N.; Gupta, V.; Basavarajappa, D.; Sarkar, S.; Mirzaei, M.; You, Y.; Krezel, W.; Graham, S.L.; et al. Retinoid X Receptor: Cellular and Biochemical Roles of Nuclear Receptor with a Focus on Neuropathological Involvement. Mol. Neurobiol. 2022, 59, 2027–2050. [Google Scholar] [CrossRef] [PubMed]
- de Almeida, N.R.; Conda-Sheridan, M. A Review of the Molecular Design and Biological Activities of RXR Agonists. Med. Res. Rev. 2019, 39, 1372–1397. [Google Scholar] [CrossRef] [PubMed]
- Tsay, A.; Wang, J.-C. The Role of PIK3R1 in Metabolic Function and Insulin Sensitivity. Int. J. Mol. Sci. 2023, 24, 12665. [Google Scholar] [CrossRef] [PubMed]
- De Bortoli, M.; Queisser, A.; Pham, V.C.; Dompmartin, A.; Helaers, R.; Boutry, S.; Claus, C.; De Roo, A.-K.; Hammer, F.; Brouillard, P.; et al. Somatic Loss-of-Function PIK3R1 and Activating Non-Hotspot PIK3CA Mutations Associated with Capillary Malformation with Dilated Veins (CMDV). J. Investig. Dermatol. 2024, 144, 2066–2077.e6. [Google Scholar] [CrossRef]
- Wang, K.-Y.; Yamada, S.; Izumi, H.; Tsukamoto, M.; Nakashima, T.; Tasaki, T.; Guo, X.; Uramoto, H.; Sasaguri, Y.; Kohno, K. Critical in Vivo Roles of WNT10A in Wound Healing by Regulating Collagen Expression/Synthesis in WNT10A-Deficient Mice. PLoS ONE 2018, 13, e0195156. [Google Scholar] [CrossRef]
- Benard, E.L.; Hammerschmidt, M. The Fundamentals of WNT10A. Differentiation 2025, 142, 100838. [Google Scholar] [CrossRef]
- Jin, Z.; Song, Y.; He, L. A Review of Skin Immune Processes in Acne. Front. Immunol. 2023, 14, 1324930. [Google Scholar] [CrossRef]
- Cruz, S.; Vecerek, N.; Elbuluk, N. Targeting Inflammation in Acne: Current Treatments and Future Prospects. Am. J. Clin. Dermatol. 2023, 24, 681–694. [Google Scholar] [CrossRef] [PubMed]
- Tuchayi, S.M.; Makrantonaki, E.; Ganceviciene, R.; Dessinioti, C.; Feldman, S.R.; Zouboulis, C.C. Acne Vulgaris. Nat. Rev. Dis. Primers 2015, 1, 15029. [Google Scholar] [CrossRef] [PubMed]
- Grech, I.; Giatrakou, S.; Damoraki, G.; Pistiki, A.; Kaldrimidis, P.; Giamarellos-Bourboulis, E.J.; Stavrianeas, N. Single Nucleotide Polymorphisms of Toll-like Receptor-4 Protect against Acne Conglobata. J. Eur. Acad. Dermatol. Venereol. 2012, 26, 1538–1543. [Google Scholar] [CrossRef]
- Romics, L.; Dolganiuc, A.; Kodys, K.; Drechsler, Y.; Oak, S.; Velayudham, A.; Mandrekar, P.; Szabo, G. Selective Priming to Toll-like Receptor 4 (TLR4), Not TLR2, Ligands by P. Acnes Involves up-Regulation of MD-2 in Mice. Hepatology 2004, 40, 555–564. [Google Scholar] [CrossRef]
- Jugeau, S.; Tenaud, I.; Knol, A.C.; Jarrousse, V.; Quereux, G.; Khammari, A.; Dreno, B. Induction of Toll-like Receptors by Propionibacterium Acnes. Br. J. Dermatol. 2005, 153, 1105–1113. [Google Scholar] [CrossRef] [PubMed]
- Zhang, B.; Choi, Y.M.; Lee, J.; An, I.S.; Li, L.; He, C.; Dong, Y.; Bae, S.; Meng, H. Toll-like Receptor 2 Plays a Critical Role in Pathogenesis of Acne Vulgaris. Biomed. Dermatol. 2019, 3, 4. [Google Scholar] [CrossRef]
- Stefanovic, N.; Irvine, A.D. Filaggrin and Beyond. Ann. Allergy Asthma Immunol. 2024, 132, 187–195. [Google Scholar] [CrossRef]
- Sandilands, A.; Sutherland, C.; Irvine, A.D.; McLean, W.H.I. Filaggrin in the Frontline: Role in Skin Barrier Function and Disease. J. Cell Sci. 2009, 122, 1285–1294. [Google Scholar] [CrossRef]
- Common, J.E.A.; Brown, S.J.; Haines, R.L.; Goh, C.S.M.; Chen, H.; Balakrishnan, A.; Munro, C.S.; Tan, A.W.H.; Tan, H.H.; Tang, M.B.Y.; et al. Filaggrin Null Mutations Are Not a Protective Factor for Acne Vulgaris. J. Investig. Dermatol. 2011, 131, 1378–1380. [Google Scholar] [CrossRef]
- Hughes, A.J.; Barbosa, E.; Cernova, J.; Thomas, B.R.; O’Shaughnessy, R.F.L.; O’Toole, E.A. Loss-of-Function FLG Mutations Are Associated with Reduced History of Acne Vulgaris in a Cohort of Patients with Atopic Eczema of Bangladeshi Ancestry in East London. Clin. Exp. Dermatol. 2024, 49, 1547–1553. [Google Scholar] [CrossRef]
- Chen, X.; Min, S.; Chen, C.; Lin, X.; Wang, D.; Jiang, G. Influence of RETN, IL-1, and IL-6 Gene Polymorphisms on the Risk of Acne Vulgaris in the Chinese Population. J. Cosmet. Dermatol. 2022, 21, 4965–4973. [Google Scholar] [CrossRef]
- Lee, A.-Y. Molecular Mechanism of Epidermal Barrier Dysfunction as Primary Abnormalities. Int. J. Mol. Sci. 2020, 21, 1194. [Google Scholar] [CrossRef]
- Chen, Z.; Dragan, M.; Sun, P.; Haensel, D.; Vu, R.; Cui, L.; Zhu, P.; Yang, N.; Shi, Y.; Dai, X. The AhR-Ovol1-Id1 Regulatory Axis in Keratinocytes Promotes Epidermal and Immune Homeostasis in Atopic Dermatitis-like Skin Inflammation. Cell. Mol. Immunol. 2025, 22, 300–315. [Google Scholar] [CrossRef] [PubMed]
- Dragan, M.; Chen, Z.; Li, Y.; Le, J.; Sun, P.; Haensel, D.; Sureshchandra, S.; Pham, A.; Lu, E.; Pham, K.T.; et al. Ovol1/2 Loss-induced Epidermal Defects Elicit Skin Immune Activation and Alter Global Metabolism. EMBO Rep. 2023, 24, e56214. [Google Scholar] [CrossRef] [PubMed]
- Sun, P.; Vu, R.; Dragan, M.; Haensel, D.; Gutierrez, G.; Nguyen, Q.; Greenberg, E.; Chen, Z.; Wu, J.; Atwood, S.; et al. OVOL1 Regulates Psoriasis-Like Skin Inflammation and Epidermal Hyperplasia. J. Investig. Dermatol. 2021, 141, 1542–1552. [Google Scholar] [CrossRef] [PubMed]








| rsID | Gene or Region | Major Allele | Minor Allele | SNP Class |
|---|---|---|---|---|
| rs717620 | ABCC2 | T | C | Pharmacogenetic/PK—efflux transporter (xenobiotic/retinoid handling). |
| rs6544713 | ABCG8 | C | T | Lipid/Metabolic—sterol transport; links to sebum lipid composition. |
| rs4420638 | APOE | G | A | Lipid/Metabolic + Immune—apolipoprotein; lipid–inflammation crosstalk. |
| rs9667947 | ARAP1 | T | C | Endocrine/Metabolic—insulin signalling; metabolic influence on sebaceous biology. |
| rs2212434 | C11orf30/LRRC32 | T | C | Immune Regulation—GARP/TGF-β axis; Treg-related. |
| rs743572 | CYP17A1 | A | G | Endocrine/Androgen—CYP17A1 steroidogenesis (androgen pathway). |
| rs700518 | CYP19A | C | T | Endocrine/Androgen—CYP19A1 aromatase (androgen–oestrogen balance). |
| rs1799853 | CYP2C9*2 | C | T | Pharmacogenetic/PK—CYP2C9*2 drug metabolism; retinoid biotransformation. |
| rs1057910 | CYP2C9*3 | C | A | Pharmacogenetic/PK—CYP2C9*3 drug metabolism; retinoid biotransformation. |
| rs28371686 | CYP2C9*5 | A | C | Pharmacogenetic/PK—CYP2C9*5 metabolic variability. |
| rs7900194 | CYP2C9*8 | C | T | Pharmacogenetic/PK—CYP2C9*8 metabolic variability. |
| rs28988604 | CYP3A4*11 | A | G | Pharmacogenetic/PK—CYP3A4*11 retinoid metabolism. |
| rs2737418 | CYP3A4*2 | T | C | Pharmacogenetic/PK—CYP3A4*2 retinoid metabolism. |
| rs67666821 | CYP3A4*20 | C | T | Pharmacogenetic/PK—CYP3A4*20 retinoid metabolism. |
| rs35599367 | CYP3A4*22 | G | A | Pharmacogenetic/PK—CYP3A4*22 reduced expression/activity. |
| rs776746 | CYP3A5 | C | T | Pharmacogenetic/PK—CYP3A5*3 splicing variant; CYP3A activity. |
| rs1799883 | FABP2 | C | T | Lipid/Metabolic—intestinal FA handling; systemic lipid flux. |
| rs7927894 | FLG | C | T | Barrier–keratinisation—FLG; epidermal barrier integrity. |
| rs12123821 | FLG-AS1 | C | T | Barrier–keratinisation—FLG-AS1; barrier–immune regulation. |
| rs1511412 | FOXL2 | G | A | Endocrine/Regulatory—FOXL2 transcription factor; hormonal axis. |
| rs2268361 | FSHR | C | T | Endocrine/Androgen—FSHR signalling; androgen milieu. |
| rs2349415 | FSHR | T | C | Endocrine/Androgen—FSHR signalling (second marker at locus). |
| rs38055 | FST | A | G | Immune/Remodelling—FST (activin/TGF-β regulator). |
| rs8050136 | FTO | C | A | Lipid/Metabolic—adiposity axis (FTO); sebum link. |
| rs27647 | GHRL | C | T | Endocrine/Metabolic—ghrelin signalling; sebaceous activity. |
| rs2844573 | HLA-B*13:01 | A | C | Immune/HLA—HLA-B*13:01 antigen presentation; immunogenetics/ADR context. |
| rs2442736 | HLA-B*51:01 | C | G | Immune/HLA—HLA-B*51:01 antigen presentation; inflammatory risk. |
| rs763035 | HLA-DRA | G | A | Immune/HLA—HLA-DRA antigen presentation. |
| rs701829 | HLA-DRB1 | C | T | Immune/HLA—HLA-DRB1 antigen presentation. |
| rs2650000 | HNF1A-AS1 | A | C | Transcription/Metabolic—HNF1A-AS1; hepatic lipid regulation. |
| rs1800896 | IL-10 | T | C | Immune/Cytokine—IL10 anti-inflammatory signalling. |
| rs1295686 | IL-13 | C | T | Immune/Cytokine—IL13 Th2 milieu. |
| rs16944 | IL-1B | G | A | Immune/Cytokine—IL1B pro-inflammatory signalling. |
| rs12203592 | IRF4 | C | T | Immune/Transcription—IRF4 lymphocyte differentiation. |
| rs13405728 | LHCGR | G | A | Endocrine/Androgen—LHCGR; androgenic influence on sebocytes. |
| rs17030203 | MTA3 | T | G | Transcription/Epithelial—MTA3 (ER co-repressor); differentiation. |
| rs4133274 | MYC | A | G | Transcription/Proliferation—MYC; keratinocyte/sebocyte signalling. |
| rs1426654 | MYEF2 | C | T | Transcription/Regulatory—MYEF2; immune/epithelial context. |
| rs873549 | Non-genic region | T | C | Exploratory/Intergenic—tag/regulatory signal from prior evidence. |
| rs4149056 | OATP1B1 | C | T | Pharmacogenetic/PK—SLCO1B1 (OATP1B1) hepatic uptake; systemic handling. |
| rs7103693 | ODZ4 | C | T | Transcription/Regulatory—ODZ4/TENM4; developmental/regulatory candidate. |
| rs478304 | OVOL1 | G | T | Barrier–keratinisation—OVOL1; epidermal differentiation TF. |
| rs10515088 | PIK3R1 | G | A | PI3K Signalling—PIK3R1; inflammation/sebocyte biology. |
| rs738409 | PNPLA3 | G | C | Lipid/Metabolic—PNPLA3 lipid droplet/remodelling; sebum composition. |
| rs1862513 | RETN | C | G | Lipid/Metabolic + Inflammation—RETN (resistin) adipokine. |
| rs3745367 | RETN | G | A | Lipid/Metabolic + Inflammation—RETN (second marker at locus). |
| rs10918169 | RXR | C | G | Retinoid Signalling—RXR nuclear receptor (pharmacodynamic axis). |
| rs1128977 | RXR | A | G | Retinoid Signalling—RXR nuclear receptor. |
| rs2651860 | RXR | C | A | Retinoid Signalling—RXR nuclear receptor. |
| rs283696 | RXR | T | C | Retinoid Signalling—RXR nuclear receptor. |
| rs12964116 | SERPINB7 | G | A | Barrier–keratinisation—SERPINB7; epidermal protease inhibition. |
| rs404818 | SOAT1 | T | C | Lipid/Metabolic—SOAT1/ACAT1 cholesterol esterification in sebocytes. |
| rs1159268 | TGF-β2 | A | G | Immune/Remodelling—TGF-β2; matrix turnover/scarring. |
| rs12478601 | THADA | T | C | Endocrine/Metabolic—THADA (insulin/thyroid-linked biology). |
| rs13429458 | THADA | C | A | Endocrine/Metabolic—THADA (second marker at locus). |
| rs4986790 | TLR4 | G | A | Innate Immunity—TLR4; C. acnes recognition (hub). |
| rs4986791 | TLR4 | T | C | Innate Immunity—TLR4 (co-segregating functional variant). |
| rs58542926 | TM6SF2 | C | T | Lipid/Metabolic—TM6SF2 hepatic TG secretion; sebum lipid profile. |
| rs1800629 | TNF-α | G | A | Immune/Cytokine—TNF-α pro-inflammatory signalling. |
| rs74333950 | WNT10A | G | T | Barrier/Development—WNT10A follicular/epidermal morphogenesis. |
| SNP | Call Rate | MAF | HWE p-Value |
|---|---|---|---|
| rs10515088 | 1.000 | 0.0346 | 1.06 × 10−36 |
| rs1159268 | 1.000 | 0.0946 | 1.30 × 10−10 |
| rs12123821 | 1.000 | 0.4577 | 7.01 × 10−50 |
| rs12203592 | 1.000 | 0.1185 | 1.82 × 10−25 |
| rs12478601 | 1.000 | 0.1523 | 5.21 × 10−7 |
| rs1295686 | 1.000 | 0.1100 | 3.70 × 10−4 |
| rs12964116 | 1.000 | 0.4231 | 6.61 × 10−8 |
| rs13405728 | 0.9877 | 0.1207 | 9.95 × 10−9 |
| rs13429458 | 1.000 | 0.0615 | 8.82 × 10−14 |
| rs1426654 | 1.000 | 0.3731 | 0.737 |
| rs1511412 | 1.000 | 0.4600 | 0.0698 |
| rs16944 | 1.000 | 0.2638 | 0.00631 |
| rs17030203 | 1.000 | 0.3154 | 2.47 × 10−22 |
| rs1799883 | 0.9877 | 0.1511 | 0.6455 |
| rs1800629 | 1.000 | 0.2992 | 0.6399 |
| rs1800896 | 1.000 | 0.1977 | 0.3864 |
| rs1862513 | 1.000 | 0.1277 | 0.05224 |
| rs2212434 | 1.000 | 0.1577 | 0.8824 |
| rs2268361 | 1.000 | 0.4100 | 0.00267 |
| rs2349415 | 0.9877 | 0.3925 | 0.9341 |
| rs2650000 | 1.000 | 0.1608 | 5.20 × 10−12 |
| rs27647 | 1.000 | 0.2015 | 4.88 × 10−46 |
| rs3745367 | 1.000 | 0.2385 | 3.39 × 10−4 |
| rs38055 | 0.9877 | 0.3442 | 0.000627 |
| rs404818 | 1.000 | 0.1092 | 6.17 × 10−11 |
| rs4133274 | 0.9877 | 0.2142 | 2.63 × 10−26 |
| rs4149056 | 1.000 | 0.09385 | 1.01 × 10−26 |
| rs4420638 | 1.000 | 0.2431 | 0.00535 |
| rs478304 | 1.000 | 0.2731 | 0.02323 |
| rs4986790 | 1.000 | 0.4346 | 6.89 × 10−7 |
| rs4986791 | 1.000 | 0.3654 | 0.09056 |
| rs58542926 | 1.000 | 0.1892 | 0.01000 |
| rs6544713 | 1.000 | 0.05154 | 0.4050 |
| rs700518 | 1.000 | 0.3531 | 0.4929 |
| rs701829 | 1.000 | 0.4131 | 0.7464 |
| rs7103693 | 1.000 | 0.08538 | 2.53 × 10−49 |
| rs717620 | 1.000 | 0.4808 | 0.03379 |
| rs738409 | 0.9723 | 0.1693 | 6.53 × 10−25 |
| rs74333950 | 1.000 | 0.2638 | 0.2266 |
| rs743572 | 1.000 | 0.1400 | 6.47 × 10−64 |
| rs7927894 | 1.000 | 0.3169 | 0.9278 |
| rs8050136 | 1.000 | 0.3615 | 7.22 × 10−8 |
| rs873549 | 1.000 | 0.3438 | 0.00310 |
| rs9667947 | 1.000 | 0.2277 | 6.78 × 10−20 |
Disclaimer/Publisher’s Note: The statements, opinions and data contained in all publications are solely those of the individual author(s) and contributor(s) and not of MDPI and/or the editor(s). MDPI and/or the editor(s) disclaim responsibility for any injury to people or property resulting from any ideas, methods, instructions or products referred to in the content. |
© 2025 by the authors. Licensee MDPI, Basel, Switzerland. This article is an open access article distributed under the terms and conditions of the Creative Commons Attribution (CC BY) license (https://creativecommons.org/licenses/by/4.0/).
Share and Cite
Russo, V.; Vila-Vecilla, L.; Guerrero, A.S.; Madrigal, L.G.; Chiovatto, C.B.; de Souza, G.T. Single-Locus, Interaction, and Functional Pathway Analyses of Acne Severity in a 60-SNP Panel. Cosmetics 2025, 12, 217. https://doi.org/10.3390/cosmetics12050217
Russo V, Vila-Vecilla L, Guerrero AS, Madrigal LG, Chiovatto CB, de Souza GT. Single-Locus, Interaction, and Functional Pathway Analyses of Acne Severity in a 60-SNP Panel. Cosmetics. 2025; 12(5):217. https://doi.org/10.3390/cosmetics12050217
Chicago/Turabian StyleRusso, Valentina, Laura Vila-Vecilla, Albert Sanchez Guerrero, Laura Gascón Madrigal, Caroline Brandão Chiovatto, and Gustavo Torres de Souza. 2025. "Single-Locus, Interaction, and Functional Pathway Analyses of Acne Severity in a 60-SNP Panel" Cosmetics 12, no. 5: 217. https://doi.org/10.3390/cosmetics12050217
APA StyleRusso, V., Vila-Vecilla, L., Guerrero, A. S., Madrigal, L. G., Chiovatto, C. B., & de Souza, G. T. (2025). Single-Locus, Interaction, and Functional Pathway Analyses of Acne Severity in a 60-SNP Panel. Cosmetics, 12(5), 217. https://doi.org/10.3390/cosmetics12050217

