Sign in to use this feature.

Years

Between: -

Subjects

remove_circle_outline
remove_circle_outline
remove_circle_outline
remove_circle_outline
remove_circle_outline
remove_circle_outline
remove_circle_outline
remove_circle_outline
remove_circle_outline

Journals

remove_circle_outline
remove_circle_outline
remove_circle_outline
remove_circle_outline
remove_circle_outline
remove_circle_outline
remove_circle_outline
remove_circle_outline
remove_circle_outline
remove_circle_outline

Article Types

Countries / Regions

remove_circle_outline
remove_circle_outline
remove_circle_outline
remove_circle_outline

Search Results (203)

Search Parameters:
Keywords = PHF1

Order results
Result details
Results per page
Select all
Export citation of selected articles as:
33 pages, 14492 KB  
Article
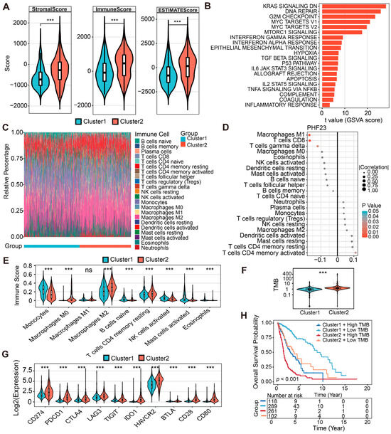
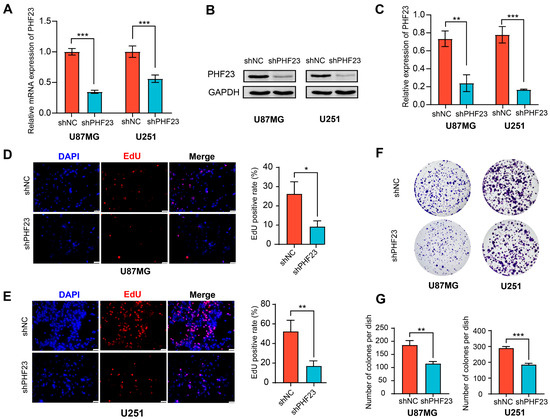
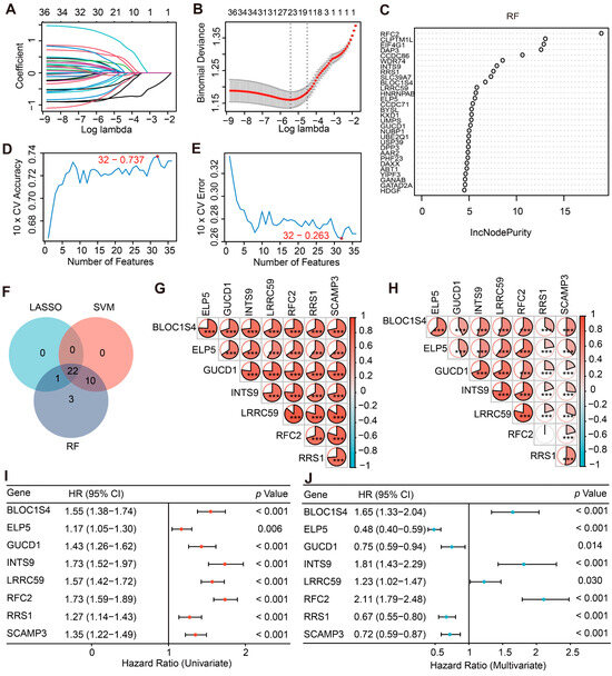
PHF23-Related Prognostic Signature Modulates Immune Microenvironment and Promotes Tumor Malignancy in Glioma
by Guoming Zhao, Xiaoqing Wang, Pengyu Yang, Peng Feng, Junqiang Dai, Liang Niu, Guoqiang Yuan and Yawen Pan
Int. J. Mol. Sci. 2026, 27(6), 2570; https://doi.org/10.3390/ijms27062570 - 11 Mar 2026
Viewed by 122
Abstract
Gliomas exhibit considerable molecular heterogeneity and immunological complexity, emphasizing the need for effective biomarkers and therapeutic targets. In this study, the Chinese Glioma Genome Atlas (CGGA-325/693) and The Cancer Genome Atlas (TCGA-LGG/GBM) cohorts were used to explore the pathological role of PHD finger [...] Read more.
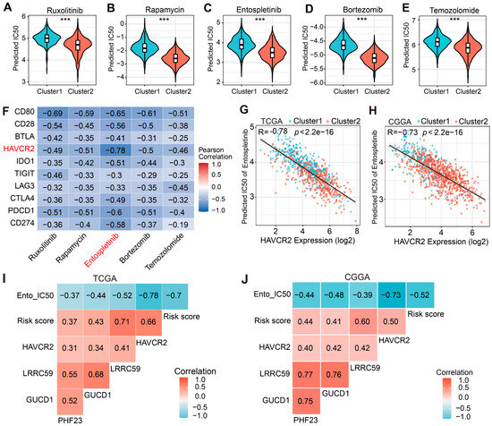
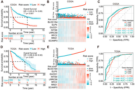
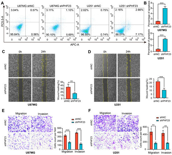
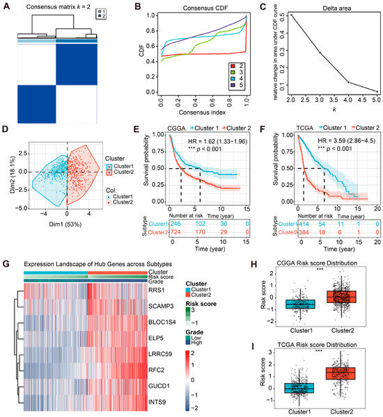
Gliomas exhibit considerable molecular heterogeneity and immunological complexity, emphasizing the need for effective biomarkers and therapeutic targets. In this study, the Chinese Glioma Genome Atlas (CGGA-325/693) and The Cancer Genome Atlas (TCGA-LGG/GBM) cohorts were used to explore the pathological role of PHD finger protein 23 (PHF23) in gliomas. Machine learning algorithms were performed to construct a PHF23-related prognosis signature (PHF23-RPS). Our analysis revealed significant upregulation of PHF23 in high-grade gliomas, while the PHF23-RPS exhibited strong predictive performance (AUC = 0.853). Two molecular subtypes were identified; Cluster 2 was characterized as “inflamed yet immunosuppressive”. This subtype displayed a tumor mutational burden (TMB) paradox, where elevated TMB failed to translate into survival benefits due to extensive M2 macrophage infiltration and checkpoint-mediated immune exhaustion. Pharmacogenomic screening and molecular dynamics simulations identified Entospletinib as a potential candidate targeting this immunosuppressive barrier, showing a stable binding affinity (−7.7 kcal/mol). Functional assays, including in vitro experiments and in vivo experiments via a male BALB/c nude mouse orthotopic glioma model (n = 6/group), confirmed that PHF23 silencing inhibited glioma malignancy. Our results identify PHF23 as a critical oncogenic driver in glioma and support the PHF23-RPS for risk stratification. Entospletinib may offer a potential immunomodulatory option for high-risk gliomas. Full article
(This article belongs to the Special Issue Biomarkers in Cancer Immunology)
Show Figures

Figure 1

21 pages, 1630 KB  
Article
An Infant Formula with Partially Hydrolyzed Whey and Intact Protein Demonstrates Adequate Growth and Safety: A 6-Month Randomized, Triple-Blind, Controlled Trial
by Qianqian Shen, Hua Jiang, Shuai Mao, Sha Luo, Yanjie Hao, Wenxin Liang, Tingchao He, Lotte Neergaard Jacobsen, Nan Sheng, Jing Yin, Xiaoying Feng, Xiaojiang Jia, Yvan Vandenplas and Yumei Zhang
Nutrients 2026, 18(5), 770; https://doi.org/10.3390/nu18050770 - 26 Feb 2026
Viewed by 399
Abstract
Background/Objectives: Evidence suggests that partially hydrolyzed whey protein promotes appropriate infant growth; however, research on its long-term effects, especially in Asia, remains limited. This study set out to evaluate the effects of an infant formula containing partially hydrolyzed whey and intact protein on [...] Read more.
Background/Objectives: Evidence suggests that partially hydrolyzed whey protein promotes appropriate infant growth; however, research on its long-term effects, especially in Asia, remains limited. This study set out to evaluate the effects of an infant formula containing partially hydrolyzed whey and intact protein on infant growth and development. Methods: This multicenter, triple-blind, randomized non-inferiority trial enrolled healthy full-term infants (≤14 days old). Participants were randomized (1:1) to receive pHF (n = 78) or SF (n = 70) until 6 months of age, with propensity score-matched exclusively breastfed (BF) infants (n = 70) serving as the reference. The primary outcome was daily weight gain. Linear mixed models assessed the association between feeding type and WHO z-scores over time. Results: Over 6 months, the adjusted mean (SE) daily weight gain (g) was 26.4 (1.27) g/day in BF, 26.0 (1.19) g/day in pHF, and 25.3 (1.27) g/day in the SF group. The adjusted mean difference between pHF and SF was 0.64 g/day (95%CI: −1.55, 2.83), confirming non-inferiority. Growth parameters were comparable between pHF and SF, with WHO z-scores remaining within ±1 SD of reference standards. Compared with pHF, SF was associated with a slower increase in length-for-age z score (LAZ). While there was no difference between the pHF and BF groups, WAZ increased significantly less in SF vs. BF [−0.34 (95%CI: −0.58, −0.10), p = 0.003]. Gastrointestinal disorders occurred more frequently in the SF group than in the BF group, with no significant difference between the pHF and BF groups. Conclusions: An infant formula containing partially hydrolyzed whey and intact protein supported adequate growth and was well tolerated during the first six months of life, with growth trajectories comparable to those of breastfed infants. Full article
Show Figures

Figure 1

17 pages, 3478 KB  
Article
4-O-Mono-Fructosyl Phlorizin-Enriched Fraction and Its Interaction with Carbohydrate Digestive Enzymes: In Vitro and In Silico Studies
by Omar Ricardo Torres-González, Javier Arrizon, Azucena Herrera-González, Clarita Olvera-Carranza, Iván Moisés Sánchez-Hernández, Eduardo Padilla-Camberos and Angélica Sofía González-Garibay
Appl. Sci. 2026, 16(4), 2072; https://doi.org/10.3390/app16042072 - 20 Feb 2026
Viewed by 287
Abstract
Diabetes mellitus represents a major global health challenge, which has generated ongoing interest in developing enzymatic strategies to modulate carbohydrate digestion. Phlorizin, a dihydrochalcone found predominantly in plants of the genus Malus, has been extensively investigated for its antidiabetic potential; however, its [...] Read more.
Diabetes mellitus represents a major global health challenge, which has generated ongoing interest in developing enzymatic strategies to modulate carbohydrate digestion. Phlorizin, a dihydrochalcone found predominantly in plants of the genus Malus, has been extensively investigated for its antidiabetic potential; however, its practical application is limited by its low water solubility. Enzymatic fructosylation represents an effective biocatalytic approach to overcome this limitation and modulate the functional properties of phenolic compounds. In this study, the inhibitory activity of an enzymatically fructosylated phlorizin-enriched fraction, containing 4-O-mono-fructosyl phlorizin (4PHF) as its main component, was evaluated against key carbohydrate-digesting enzymes using in vitro assays complemented by in silico molecular docking analyses. The 4PHF-enriched fraction showed potent inhibition of α-amylase in vitro, with an IC50 value of 2.69 µg/mL. However, no significant inhibition of α-glucosidase was observed within the analyzed concentration range, indicating a selective inhibitory profile. Molecular docking analyses supported the experimental findings, revealing favorable binding orientations and predicted affinities of 4PHF for α-amylase and α-glucosidase, stabilized primarily by hydrogen bond interactions. Overall, the combined in vitro and in silico results demonstrate that enzymatic fructosylation effectively reprograms the enzyme interaction profile of phlorizin, highlighting 4PHF as a structurally optimized modulator of carbohydrate-digesting enzymes, with potential relevance for applied research on enzyme inhibition related to metabolic diseases. Full article
(This article belongs to the Special Issue Syntheses and Applications in Medicinal Chemistry)
Show Figures

Figure 1

15 pages, 920 KB  
Article
Influence of Arthroplasty Type, Comorbidities, and Fracture Status on Outcomes After Shoulder Replacement: Analysis of 664,545 Cases
by Assil Mahamid, Miri Elgabsi, Muhammad Khatib, Hamza Murad, Feras Qawasmi, Eitan Lavon, Ali Yassin and Mustafa Yassin
Healthcare 2026, 14(4), 427; https://doi.org/10.3390/healthcare14040427 - 8 Feb 2026
Viewed by 265
Abstract
Background: Shoulder arthroplasty is performed for various etiologies, including osteoarthritis, proximal humerus fractures (PHFs), and rotator cuff tears. While previous studies have focused on outcomes based on implant choice, less is known about the independent effects of surgery type, comorbidities, and fracture [...] Read more.
Background: Shoulder arthroplasty is performed for various etiologies, including osteoarthritis, proximal humerus fractures (PHFs), and rotator cuff tears. While previous studies have focused on outcomes based on implant choice, less is known about the independent effects of surgery type, comorbidities, and fracture status on postoperative outcomes. This study evaluates their influence on length of stay (LOS), in-hospital mortality, and postoperative complications. Methods: A retrospective cohort analysis of 664,545 patients undergoing anatomic total shoulder arthroplasty (ATSA), reverse total shoulder arthroplasty (RTSA), or hemiarthroplasty (HA) was conducted. Multivariable Poisson and logistic regression models assessed predictors of LOS, mortality, and complications. Results: Among 132,909 patients, 63.3% underwent RTSA, 31.3% underwent ATSA, and 5.4% underwent HA. Mean hospitalization was longest for HA (2.56 days) and RTSA (1.82 days) compared to ATSA (1.39 days; p < 0.001). Poisson regression confirmed that RTSA increased LOS by 24.1% versus ATSA (IRR = 1.24, p < 0.001), while HA had the highest LOS (IRR = 1.58, p < 0.001). Postoperative complications were observed in 8.37% of ATSA, 13.81% of RTSA, and 17.81% of HA cases (overall ~12.3%). Compared with ATSA, RTSA increased the odds of complications (OR = 1.48, p < 0.001), while HA presented the greatest complication risk (OR = 1.51, p < 0.001). Among proximal humerus fracture (PHF) patients (9.9% of the cohort), 84.7% underwent RTSA. PHF independently increased LOS (IRR = 1.61, p < 0.001), mortality (OR = 1.62, p = 0.051), and complications (OR = 2.33, p < 0.001). Conclusions: RTSA is associated with longer hospitalization and higher complication rates, while PHF worsens LOS, mortality, and complication risk. Full article
Show Figures

Figure 1

14 pages, 930 KB  
Review
Big Tau: Structure, Evolutionary Divergence, and Emerging Roles in Cytoskeletal Dynamics and Tauopathies
by Itzhak Fischer and Peter W. Baas
Cells 2026, 15(3), 241; https://doi.org/10.3390/cells15030241 - 27 Jan 2026
Viewed by 471
Abstract
Tau proteins are microtubule-associated proteins that regulate axonal structure, dynamics, and transport, and their dysregulation underlies several neurodegenerative diseases. The MAPT gene produces multiple tau isoforms through alternative splicing, including the high-molecular-weight isoform known as Big tau, which contains an insert of the [...] Read more.
Tau proteins are microtubule-associated proteins that regulate axonal structure, dynamics, and transport, and their dysregulation underlies several neurodegenerative diseases. The MAPT gene produces multiple tau isoforms through alternative splicing, including the high-molecular-weight isoform known as Big tau, which contains an insert of the large 4a exon of approximately 250 amino acids. Big tau is predominantly expressed in neurons of the peripheral nervous system (PNS), cranial motor nuclei, and select neurons of the central nervous system (CNS) such as the cerebellum and brainstem. Developmental expression studies indicate a switch from low-molecular-weight isoforms of tau to Big tau during axonal maturation, suggesting that Big tau optimizes cytoskeletal dynamics to accommodate long axonal projections. Comparative sequence and biophysical analyses show that the exon-4a insert is highly acidic, intrinsically disordered, and evolutionarily conserved in its length but not its primary sequence, implying a structural role. Emerging modeling and in vitro assays suggest that the extended projection domain provided by the exon-4a insert spatially and electrostatically shields the aggregation-prone PHF6 and PHF6* motifs in tau’s microtubule-binding domain, thereby reducing β-sheet driven aggregation. This mechanism may explain why tauopathies that involve aggregation of tau have little effect on the PNS and specific regions of the CNS such as the cerebellum, where Big tau predominates. Transcriptomic and proteomic data further suggest that alternative Big tau variants, including 4a-L, are expressed in certain cancerous tissues, indicating broader roles in cytoskeletal remodeling beyond neurons. Despite its putative anti-aggregation properties, the physiological regulation, interaction partners, and in vivo mechanisms of Big tau remain poorly defined. This review summarizes what is known about Big tau and what is missing toward a better understanding of how expansion via inclusion of exon 4a modifies tau’s structural and functional properties. Our purpose is to inspire future studies that could lead to novel therapeutic strategies to mitigate tau aggregation in neurodegenerative diseases. Full article
(This article belongs to the Special Issue Recent Advances in the Study of Tau Protein)
Show Figures

Figure 1

16 pages, 1534 KB  
Article
Non-Operative vs. Operative Treatment of Pediatric Proximal Humerus Fractures: Surgery Offers No Clinical or Economic Benefit, a Retrospective Study of 152 Children
by Tosca Cerasoli, Marina Magnani, Marco Todisco, Marianna Viotto, Grazia Chiara Menozzi, Giulia Alessandri, Cosma Caterina Guerra, Tiziana Pianta, Giulio Maria Marcheggiani Muccioli, Gino Rocca and Giovanni Trisolino
Children 2026, 13(1), 67; https://doi.org/10.3390/children13010067 - 31 Dec 2025
Viewed by 502
Abstract
Background: Pediatric proximal humerus fractures (PHFs) typically heal well due to their strong remodeling potential, supporting non-operative management even in displaced injuries. However, surgery for Neer–Horowitz grade III–IV fractures has become more frequent despite limited evidence of superior outcomes. Methods: A retrospective analysis [...] Read more.
Background: Pediatric proximal humerus fractures (PHFs) typically heal well due to their strong remodeling potential, supporting non-operative management even in displaced injuries. However, surgery for Neer–Horowitz grade III–IV fractures has become more frequent despite limited evidence of superior outcomes. Methods: A retrospective analysis of 152 children (<14 years) treated for isolated PHFs at a tertiary pediatric orthopedic center (2004–2023) was performed. Clinical records and telephone follow-up provided demographic data, fracture classification, management, complications, and functional outcomes (QuickDASH, Tegner, return to sport). A direct cost analysis compared conservative and surgical pathways. Results: Of 152 patients, 133 were treated non-operatively and 19 surgically. Conservative management achieved excellent results across all fracture types: nearly all patients reported normal QuickDASH scores and full shoulder function. Among Neer III–IV fractures (n = 37), functional outcomes, activity levels, and sport resumption were similar between treatment strategies. Minor transient issues (pin migration, temporary stiffness, delayed return to sport) occurred only after surgery. No meaningful complications were observed in the conservative cohort. Mean costs differed substantially: €1452.09 for non-operative management versus €7832.12 for surgical treatment. Conclusions: Long-term outcomes of pediatric PHFs were uniformly excellent, regardless of fracture severity or treatment modality. Surgery did not improve recovery, function, or return to sport and was associated with higher costs and minor postoperative issues. Conservative management should remain the standard of care for nearly all pediatric PHFs, with surgery reserved for exceptional circumstances such as open fractures, neurovascular compromise, or failed closed reduction. Full article
(This article belongs to the Section Pediatric Orthopedics & Sports Medicine)
Show Figures

Figure 1

15 pages, 4739 KB  
Article
Systematic Pan-Cancer Analysis Identifies PHF6 as an Immunological and Prognostic Biomarker
by Yi Tao, Mingming Hu, Zixin Guo, Qian Xu, Lu Niu, Yonghong Mao and Gang Yuan
Diagnostics 2026, 16(1), 110; https://doi.org/10.3390/diagnostics16010110 - 29 Dec 2025
Cited by 1 | Viewed by 408
Abstract
Background/Objectives: PHF6 is a chromatin-binding protein located in the nucleus, and it is involved in transcriptional regulation. However, limited research exists on the specific roles and mechanisms of PHF6 across various tumors. Methods: Based on The Cancer Genome Atlas (TCGA) database, [...] Read more.
Background/Objectives: PHF6 is a chromatin-binding protein located in the nucleus, and it is involved in transcriptional regulation. However, limited research exists on the specific roles and mechanisms of PHF6 across various tumors. Methods: Based on The Cancer Genome Atlas (TCGA) database, we analyzed PHF6 expression in pan-cancer. We first evaluated the relevance between PHF6 and prognosis; then, the relevance between PHF6 and immune cell infiltration in pan-cancer were analyzed. Subsequently, we explored the correlation between PHF6 and cancer heterogeneity, such as tumor mutation burden (TMB) and microsatellite instability (MSI), as well as cancer stemness. Finally, the role of PHF6 was validated in liver cancer and pancreatic cancer cell lines by cell proliferation assays. Results: PHF6 expression was higher in the vast majority of cancers than their normal counterparts. PHF6 was substantially correlated with prognosis and immune cell infiltration in various cancers. Moreover, PHF6 expression showed a strong correlation with cancer heterogeneity and stemness in certain cancer types. Additionally, the depletion of PHF6 inhibited cell proliferation in both liver and pancreatic cancer cells. Conclusions: PHF6 expression was closely associated with the occurrence and development of many types of cancer, and it might promote cancer progression by inhibiting the function of the immune microenvironment, while knockout of PHF6 significantly inhibited the tumor cells proliferation. Full article
(This article belongs to the Special Issue Predictive Biomarkers in Oncology)
Show Figures

Figure 1

21 pages, 920 KB  
Article
Audio Deepfake Detection via a Fuzzy Dual-Path Time-Frequency Attention Network
by Jinzi Li, Hexu Wang, Fei Xie, Xiaozhou Feng, Jiayao Chen, Jindong Liu and Juan Wang
Sensors 2025, 25(24), 7608; https://doi.org/10.3390/s25247608 - 15 Dec 2025
Viewed by 929
Abstract
With the rapid advancement of speech synthesis and voice conversion technologies, audio deepfake techniques have posed serious threats to information security. Existing detection methods often lack robustness when confronted with environmental noise, signal compression, and ambiguous fake features, making it difficult to effectively [...] Read more.
With the rapid advancement of speech synthesis and voice conversion technologies, audio deepfake techniques have posed serious threats to information security. Existing detection methods often lack robustness when confronted with environmental noise, signal compression, and ambiguous fake features, making it difficult to effectively identify highly concealed fake audio. To address this issue, this paper proposes a Dual-Path Time-Frequency Attention Network (DPTFAN) based on Pythagorean Hesitant Fuzzy Sets (PHFS), which dynamically characterizes the reliability and ambiguity of fake features through uncertainty modeling. It introduces a dual-path attention mechanism in both time and frequency domains to enhance feature representation and discriminative capability. Additionally, a Lightweight Fuzzy Branch Network (LFBN) is designed to achieve explicit enhancement of ambiguous features, improving performance while maintaining computational efficiency. On the ASVspoof 2019 LA dataset, the proposed method achieves an accuracy of 98.94%, and on the FoR (Fake or Real) dataset, it reaches an accuracy of 99.40%, significantly outperforming existing mainstream methods and demonstrating excellent detection performance and robustness. Full article
(This article belongs to the Section Sensor Networks)
Show Figures

Figure 1

21 pages, 3560 KB  
Article
Novel Superelastic Polyesters Based on 2,5-Furandicarboxylic Acid for Potential Use in Ophthalmic Surgery
by Arianna Palumbo, Gloria Astolfi, Giulia Guidotti, Michelina Soccio, Elisa Boanini, Piera Versura and Nadia Lotti
Polymers 2025, 17(23), 3220; https://doi.org/10.3390/polym17233220 - 3 Dec 2025
Viewed by 608
Abstract
The rapid development of ophthalmic surgery in recent years has made big steps forward, making interventions such as penetrating and lamellar keratoplasty or trabeculectomy widely practiced. However, the use of non-absorbable sutures in these procedures poses significant challenges. Indeed, unequal tension between the [...] Read more.
The rapid development of ophthalmic surgery in recent years has made big steps forward, making interventions such as penetrating and lamellar keratoplasty or trabeculectomy widely practiced. However, the use of non-absorbable sutures in these procedures poses significant challenges. Indeed, unequal tension between the various stitches can lead to deformations of the cornea or lens and consequently to problems such as post-operative astigmatism or anisometropia. To overcome these problems, sutures with improved closure via a highly stretchable behaviour together with an excellent elastic return are a credible solution. Accordingly, to widen the plethora of superelastic polymeric materials, in the present study a novel solution deriving from two furan-based polyesters, poly(pentamethylene furanoate), PPeF, and poly(hexamethylene furanoate), PHF, was successfully obtained. Of note, these homopolymers are also entirely derived from sustainable sources. The two homopolymers were physically and chemically mixed to obtain copolymers with different block lengths, which were characterised from molecular, thermal, mechanical, and surface wettability points of view, showing interesting properties which were easily modulated as a function of block length. Lastly, all the materials showed good stability over time and cell viability and, for some of them, a great mechanical recovery upon deformation was also observed. Full article
(This article belongs to the Special Issue Stimuli-Responsive Polymers: Advances and Prospects)
Show Figures

Graphical abstract

17 pages, 914 KB  
Article
Machine Learning Reveals Novel Pediatric Heart Failure Phenotypes with Distinct Mortality and Hospitalization Outcomes
by Muhammad Junaid Akram, Asad Nawaz, Lingjuan Liu, Jinpeng Zhang, Haixin Huang, Bo Pan, Yuxing Yuan and Jie Tian
Diagnostics 2025, 15(22), 2893; https://doi.org/10.3390/diagnostics15222893 - 14 Nov 2025
Viewed by 886
Abstract
Background: Pediatric heart failure (PHF) is a heterogeneous syndrome with high morbidity, but existing classification systems inadequately capture its developmental and pathophysiological complexity due to reliance on adult-centric parameters. Using machine learning, we aimed to identify clinically distinct PHF phenotypes with unique [...] Read more.
Background: Pediatric heart failure (PHF) is a heterogeneous syndrome with high morbidity, but existing classification systems inadequately capture its developmental and pathophysiological complexity due to reliance on adult-centric parameters. Using machine learning, we aimed to identify clinically distinct PHF phenotypes with unique outcomes and therapeutic implications. Methods: In this multicenter retrospective study, we analyzed 2903 consecutive PHF patients (≤18 years) from 30 Chinese tertiary centers from 20 provinces (2013–2022). Unsupervised machine learning (k-means clustering with PCA) evaluated 99 clinical, biomarker, and echocardiographic variables to derive phenotypes, which were compared for mortality, hospitalization, and treatment responses. Results: Three phenotypically distinct clusters emerged. Cluster 1 (Chronic Hypertensive and Cardiorenal Profile, 30.1%) predominantly affected older children (78%) with hypertension (54.4%), renal dysfunction (creatinine 45.8 μmol/L), and ventricular tachycardia (53.8%). This cluster showed the lowest in-hospital mortality (2.5%) but frequent 7–14 day hospitalizations (35.8%) and the highest beta-blocker use (54.5%). Cluster 2 (Preterm and CHD-Associated HF, 43.4%) comprised preterm infants (71.4%) with congenital heart disease (72.2%) and preserved LVEF (67%), demonstrating the highest mortality (5.1%) and prolonged stays (>30 days: 10.6%) with predominant diuretic (40.6%) and antibiotic use (54.3%). Cluster 3 (Fulminant Myocarditis Profile, 26.5%) exhibited cardiogenic shock with severely reduced LVEF (33%) and elevated BNP (3234 pg/mL), showing bimodal outcomes (4.8% LOS < 3 days vs. 32.2% LOS 15–30 days) and the highest IVIG utilization (46.5%) with intermediate mortality (3.8%). The majority of between-group differences were statistically significant (p < 0.001). Conclusions: Machine learning identified three PHF phenotypes with distinct in-hospital risk profiles and therapeutic implications, challenging current classification systems. These findings highlight the potential for phenotype-specific management strategies and provide a rationale for future research into arrhythmia prevention in hypertensive profiles and early immunomodulation in fulminant myocarditis, while highlighting the need for specialized care pathways for preterm/CHD patients. Prospective validation is warranted to translate this framework into clinical practice. Full article
Show Figures

Figure 1

17 pages, 5031 KB  
Article
Loss of AT8 Nuclear Tau as a Marker of Neuronal Ageing and Alzheimer’s Disease Progression
by Francesca Bruno, Laura Gil, Valentina Sturiale, Carmen Guerrero, Ana Belen Rebolledo, Desiree Brancato, Javier Morales, Salvatore Saccone and Concetta Federico
Biomedicines 2025, 13(11), 2587; https://doi.org/10.3390/biomedicines13112587 - 23 Oct 2025
Viewed by 1210
Abstract
Background/Objectives: Tau protein, a central player in Alzheimer’s disease (AD) pathology, is classically known for its role in microtubule stabilisation. However, accumulating evidence indicates that tau also localises to the neuronal nucleus, particularly the nucleolus, where it may regulate chromatin organisation and transcription. [...] Read more.
Background/Objectives: Tau protein, a central player in Alzheimer’s disease (AD) pathology, is classically known for its role in microtubule stabilisation. However, accumulating evidence indicates that tau also localises to the neuronal nucleus, particularly the nucleolus, where it may regulate chromatin organisation and transcription. In this study, we investigated whether different phosphorylation states of nuclear tau display age- and disease-dependent patterns, with a specific focus on the AT8 epitope (phospho-Ser202/Thr205). Methods: We analysed nuclear tau epitopes (Tau-1, AT8, PHF1, T181, and S262) by indirect immunofluorescence in SK-N-BE neuroblastoma cells under proliferative and retinoic acid-induced differentiated conditions and in post-mortem hippocampal CA1 neurons from foetal, young, aged, and AD brains. Other functional markers (UBTF, Ki67, fibrillarin and acetylated histone H4) were used to assess nuclear organisation and function. Results: Compared with the other epitopes, AT8 was unique in showing dynamic nuclear localisation: absent in proliferating cells but present after differentiation, abundant in young neurons, and significantly reduced in aged and AD samples. Nuclear AT8 co-localised with Ki67, and its decline was associated with neuronal cell cycle re-entry and nucleolar disorganisation. Conclusions: Among multiple nuclear tau epitopes, AT8 was the only one displaying age- and disease-related changes, and its reduction during ageing and AD correlates with nuclear stress, aberrant cell cycle activity, and neuronal vulnerability. Loss of nuclear AT8 may therefore represent an early marker of dysfunction in ageing and AD brains. Full article
(This article belongs to the Section Neurobiology and Clinical Neuroscience)
Show Figures

Figure 1

17 pages, 7407 KB  
Article
Phospho-Tau Signature During Mitosis: AT8, p-T217 and p-S422 as Key Phospho-Epitopes
by Marion Goussard, Kelly Zarka, Morgane Denus, Thomas Curel, Sylvie Claeysen, Bruno Lefebvre, Malika Hamdane, Philippe Marin, Julien Villeneuve and Marie-Laure Parmentier
Cells 2025, 14(20), 1638; https://doi.org/10.3390/cells14201638 - 21 Oct 2025
Viewed by 1112
Abstract
Tau was initially identified as a microtubule-binding protein critical for microtubule stabilization. It is also a pathological hallmark of tauopathies, a group of neurodegenerative diseases that include Alzheimer’s disease. Under pathological conditions, Tau becomes hyperphosphorylated at numerous sites and aggregates into filamentous deposits, [...] Read more.
Tau was initially identified as a microtubule-binding protein critical for microtubule stabilization. It is also a pathological hallmark of tauopathies, a group of neurodegenerative diseases that include Alzheimer’s disease. Under pathological conditions, Tau becomes hyperphosphorylated at numerous sites and aggregates into filamentous deposits, contributing to neuronal cell death and disease progression. While significant research has focused on Tau phosphorylation dynamics and their consequences in pathological contexts, comparatively few studies have investigated Tau phosphorylation during physiological processes, despite the potential relevance to the early onset of pathology. Previous findings have suggested similarities between mitotic Tau phosphorylation and hyperphosphorylation observed in tauopathies, particularly at sites such as AT8, PHF1, S214, and S422. In this study, we quantified the relative levels of phosphorylation at 12 Tau phospho-epitopes during interphase and mitosis in vitro to establish a preliminary mitotic phospho-Tau signature, which was subsequently validated in vivo. Our results demonstrated pronounced phosphorylation of Tau at AT8, p-T217, and p-S422 epitopes during mitosis, both in vitro and in vivo. These findings provide new insights into the physiological phosphorylation of Tau and its potential links to pathological processes. Full article
(This article belongs to the Collection Molecular Insights into Neurodegenerative Diseases)
Show Figures

Figure 1

15 pages, 867 KB  
Article
LVEF 53% as a Novel Mortality Predictor in Pediatric Heart Failure: A Multicenter Biomarker-Stratified Analysis
by Muhammad Junaid Akram, Jiajin Li, Asad Nawaz, Xu Qian, Haixin Huang, Jinpeng Zhang, Zahoor Elahi, Lingjuan Liu, Bo Pan, Yuxing Yuan and Tian Jie
Diagnostics 2025, 15(19), 2530; https://doi.org/10.3390/diagnostics15192530 - 7 Oct 2025
Cited by 1 | Viewed by 983
Abstract
Background: Pediatric heart failure (PHF) remains a major contributor to morbidity and mortality, yet standardized diagnostic and prognostic frameworks–particularly those leveraging left ventricular ejection fraction (LVEF)–are not well-established. This study evaluates clinical profiles, therapeutic interventions, and mortality outcomes across LVEF thresholds while [...] Read more.
Background: Pediatric heart failure (PHF) remains a major contributor to morbidity and mortality, yet standardized diagnostic and prognostic frameworks–particularly those leveraging left ventricular ejection fraction (LVEF)–are not well-established. This study evaluates clinical profiles, therapeutic interventions, and mortality outcomes across LVEF thresholds while identifying an optimal cutoff to refine risk stratification in PHF. Methods: This multicenter retrospective cohort study analyzed 1449 PHF patients (aged 1–18 years) across 30 tertiary centers (2013–2022). LVEF stratification employed conventional thresholds (50%, 55%) and an ROC-optimized cutoff (53%, derived via Youden index maximization). The primary outcome was in-hospital all-cause mortality. Multivariable logistic regression models, adjusted for clinical covariates, evaluated mortality predictors. The discriminative performance of LVEF thresholds was compared using area under the curve (AUC) analysis. Results: Distinct clinical profiles, etiologies, and treatments were observed across LVEF strata (50% vs. 55%; p < 0.05). A data-driven optimized LVEF threshold of 53% was identified for mortality prediction, demonstrating superior diagnostic accuracy with enhanced sensitivity and specificity across age groups. Multivariate analysis revealed LVEF ≥ 55% as protective (OR = 0.81, 95% CI: 0.68–0.96, p = 0.003), while ≥50% was non-significant (OR = 0.91, 95% CI: 0.74–1.12, p = 0.06). Elevated BNP (OR = 2.78, p < 0.001) and NT-proBNP (OR = 2.34, p < 0.001) strongly correlated with mortality risk. Age and sex showed no significant association with outcomes. Conclusion: In conclusion, an LVEF of 53% emerged as the optimal pediatric threshold for mortality prediction, outperforming conventional cutoffs of 50% and 55%. The integration of LVEF with biomarkers (BNP/NT-proBNP) provides a robust prognostic framework, underscoring the necessity for pediatric-specific LVEF criteria and multidimensional risk assessment in PHF management. Full article
(This article belongs to the Special Issue Diagnosis and Prognosis of Heart Disease, 2nd Edition)
Show Figures

Figure 1

18 pages, 2027 KB  
Article
Isolation of Endophytic Phosphate-Solubilizing Bacteria from Chinese Cymbidium (Cymbidium spp.) Orchid Roots
by Yanmei Sun, Jianpeng Jin, Xiting Wang, Wei Zhu, Jie Gao, Jie Li, Qi Xie, Yonglu Wei, Chuqiao Lu, Genfa Zhu and Fengxi Yang
Microorganisms 2025, 13(10), 2229; https://doi.org/10.3390/microorganisms13102229 - 23 Sep 2025
Cited by 2 | Viewed by 995
Abstract
This study aims to identify and evaluate the phosphate-solubilizing ability of endophytic bacteria isolated from roots of Chinese Cymbidium and to assess their impact on phosphorus uptake and plant growth. Thirty strains of endophytic bacteria were isolated from six orchid varieties. Molecular identification [...] Read more.
This study aims to identify and evaluate the phosphate-solubilizing ability of endophytic bacteria isolated from roots of Chinese Cymbidium and to assess their impact on phosphorus uptake and plant growth. Thirty strains of endophytic bacteria were isolated from six orchid varieties. Molecular identification based on 16S rRNA gene sequencing revealed that the most frequently isolated strains belonged to the genera Pseudomonas and Burkholderia. Among them, 10 bacterial strains exhibited the capacity to solubilize inorganic and organic phosphorus. Two strains, designated X1 (Paraburkholderia sp. Beta-32) and X13 (Rhizobium freirei PRF81 (X13), were identified as the most effective phosphate-solubilizing bacteria (PSB). Gluconic acid was the dominant organic acid secreted, driving inorganic phosphorus solubilization, while alkaline phosphatase activities facilitated organic phosphorus mineralization. Inoculation with phosphate-solubilizing bacteria (PSB) resulted in increased plant growth and phosphorus content in both leaves and roots as compared to the control plants. PSB treatments also increased available phosphorus content in soil, reduced total phosphorus content, and increased exopolysaccharide and alkaline phosphatase activities. Real-time q-PCR analysis showed that PSB inoculation significantly upregulated the expression of phosphorus transport-related genes, including PDR2, PHF1, PHR1, PHT1;9, and PHT4;4, thereby enhancing phosphorus absorption. Moreover, strains X1 and X13 not only exhibited strong phosphate-solubilizing capacity but also demonstrated stable colonization in both roots and root rhizosphere soil of orchids over extended periods. In conclusion, the endophytic PSB identified with phosphate-solubilizing abilities increased phosphorus availability and its uptake in Chinese Cymbidium, thereby promoting plant growth and development. This is the first attempt to characterize endophytic PSB from roots of Chinese Cymbidium orchids. These findings provide a basis for selection of PSB that are efficient in P uptake for application in microbial fertilizers for orchid cultivation. Full article
(This article belongs to the Section Plant Microbe Interactions)
Show Figures

Figure 1

10 pages, 2275 KB  
Article
The Impact of the COVID-19 Pandemic on Proximal Humerus Fractures: Clinical Implications and Management Strategies
by Gianfilippo Caggiari, Alessandro Zanzi, Giuseppe Melis, Fabrizio Quattrini and Corrado Ciatti
Surg. Tech. Dev. 2025, 14(3), 30; https://doi.org/10.3390/std14030030 - 4 Sep 2025
Viewed by 888
Abstract
Background: Proximal humerus fractures (PHFs) constitute a significant orthopedic challenge, particularly among the elderly, due to osteoporosis and comorbidities. While surgical intervention is often considered for complex fractures, non-surgical treatment (NST) has gained attention, especially during the COVID-19 pandemic, when surgical resources [...] Read more.
Background: Proximal humerus fractures (PHFs) constitute a significant orthopedic challenge, particularly among the elderly, due to osteoporosis and comorbidities. While surgical intervention is often considered for complex fractures, non-surgical treatment (NST) has gained attention, especially during the COVID-19 pandemic, when surgical resources were limited. This study evaluates the functional outcomes of patients over 65 years old who underwent NST for PHFs during the pandemic. Methods: A retrospective analysis was conducted on patients presenting with 3- or 4-part PHFs at the Hospital Marino di Alghero (Italy) between 9 March 2020 and 18 May 2020. Inclusion criteria included age over 65, conservative management, and a minimum 30-month follow-up. Seven patients were evaluated through radiographic imaging and clinical assessments, including the Constant Shoulder Score (CSS), Oxford Shoulder Score (OSS), and Disabilities of the Arm, Shoulder, and Hand Score (DASH). Functional recovery was analyzed over a 48-month period. Results: The average CSS was 69.4 (SD: 22.3), OSS was 34 (SD: 14.6), and DASH was 27.9 (SD: 30.3), indicating moderate functional recovery. One patient required surgical fixation due to excessive displacement. Tuberosity union was observed in 85.7% of cases, and complications were minimal. NST allowed patients to recover shoulder function while avoiding surgical risks, particularly during the pandemic. Conclusions: NST proved to be a viable treatment for elderly patients with PHFs, yielding satisfactory functional outcomes with minimal complications. The pandemic highlighted the importance of conservative approaches in orthopedic management, emphasizing the need for individualized treatment decisions based on patient comorbidities and fracture characteristics. Full article
Show Figures

Figure 1

Back to TopTop