Sign in to use this feature.

Years

Between: -

Subjects

remove_circle_outline
remove_circle_outline
remove_circle_outline
remove_circle_outline
remove_circle_outline
remove_circle_outline
remove_circle_outline
remove_circle_outline
remove_circle_outline

Journals

remove_circle_outline
remove_circle_outline
remove_circle_outline
remove_circle_outline
remove_circle_outline
remove_circle_outline
remove_circle_outline

Article Types

Countries / Regions

Search Results (202)

Search Parameters:
Keywords = Mount Carmel

Order results
Result details
Results per page
Select all
Export citation of selected articles as:
24 pages, 3142 KB  
Article
Emotional Well-Being and Environmental Sensitivity: The Case of ELF-MF Exposure
by Liran Shmuel Raz-Steinkrycer, Stelian Gelberg and Boris A. Portnov
Sustainability 2026, 18(2), 620; https://doi.org/10.3390/su18020620 - 7 Jan 2026
Abstract
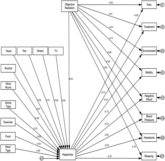
Extremely low-frequency magnetic fields (ELF-MFs) generated by high-voltage power lines raise concerns about their potential impact on health and well-being. Previous research suggests that chronic exposure to ELF-MFs can contribute to sleep disturbances, headaches, and mood disorders, possibly through physiological stress responses and [...] Read more.
Extremely low-frequency magnetic fields (ELF-MFs) generated by high-voltage power lines raise concerns about their potential impact on health and well-being. Previous research suggests that chronic exposure to ELF-MFs can contribute to sleep disturbances, headaches, and mood disorders, possibly through physiological stress responses and melatonin disruption. This study examines whether self-reported happiness mediates the relationship between exposure to ELF-MFs and health symptoms among people living near a 161 kV transmission line in the city of Or Akiva in Israel. A total of 427 participants completed questionnaires on physical symptoms and life satisfaction, while fixed-site ELF-MF measurements were conducted at and around homes. The structural equation modelling (SEM) was then applied to assess the direct and indirect effects of exposure to ELF-MFs, complemented by logistic regressions for confounder analysis. The results indicate that higher exposure to ELF-MFs was associated with lower happiness and increased symptoms, including poor sleep and reduced mobility (p < 0.05). On the contrary, greater happiness was correlated with fewer headaches, better sleep quality, improved mobility, and reduced perceived need for medical care (p < 0.01). Mediation analysis also revealed that happiness partially buffers the adverse effects of ELF-MFs on headaches, mood, and sleep problems (p < 0.05). Full article
(This article belongs to the Section Health, Well-Being and Sustainability)
Show Figures

Figure 1

28 pages, 391 KB  
Article
Attitude of Hope in the Poetry of St. John of the Cross in Context of Ethics of Ambiguity and Spiritual Abuse
by Antonina Wozna Urbanczak
Religions 2026, 17(1), 39; https://doi.org/10.3390/rel17010039 - 30 Dec 2025
Viewed by 209
Abstract
The mystical poetry of St. John of the Cross (born in 1542 in Spain and died in 1591), a collaborator of St. Teresa of Jesus in the reform of the Carmelite Order, reveals how the experience of God is indissolubly linked with compassion, [...] Read more.
The mystical poetry of St. John of the Cross (born in 1542 in Spain and died in 1591), a collaborator of St. Teresa of Jesus in the reform of the Carmelite Order, reveals how the experience of God is indissolubly linked with compassion, and the practice of charity and hope. His life consistently reflects the virtues and attitudes celebrated in his poetry. This paper reinterprets three of his poems—Ascent of Mount Carmel, Of Falconry, and Spiritual Canticle—with a focus on the virtue and attitude of hope. It explores how hope is promoted and expressed through the lens of an ethics shaped by uncertainty and ambiguity, establishing a creative dialogue between classical and disruptive contemporary visions of Sanjuanist ethics. The text proposes an intersection of theology and ethics within a context of vulnerability, complexity, change, volatility, uncertainty, and ambiguity. It also addresses cases of spiritual abuse that distort the mystical and monastic meanings of the “dark night” metaphor. The experience of John of the Cross during his imprisonment is examined in relation to criteria for spiritual growth, with the aim of preventing spiritual misguidance. The paper aims to open the conversation in relation to the problem of abuse and its relation of how the cross may be understood and―in consequence―to help prevent the spiritual abuse that can take place through spiritual guidance. Full article
16 pages, 1050 KB  
Review
Fractal Analysis of Auditory Evoked Potentials: Research Gaps and Potential AI Applications
by Svetlana Valjarevic, Jovana Paunovic Pantic, Jelena Cumic, Peter R. Corridon and Igor Pantic
Fractal Fract. 2026, 10(1), 20; https://doi.org/10.3390/fractalfract10010020 - 29 Dec 2025
Viewed by 312
Abstract
Auditory evoked potentials (AEPs) are electroencephalographic (EEG) responses to auditory stimuli and are frequently used to evaluate auditory processing and cognitive integrity. Interpretation of AEPs today predominantly relies on standard linear techniques such as time-domain averaging and frequency-domain spectral decomposition. These approaches may [...] Read more.
Auditory evoked potentials (AEPs) are electroencephalographic (EEG) responses to auditory stimuli and are frequently used to evaluate auditory processing and cognitive integrity. Interpretation of AEPs today predominantly relies on standard linear techniques such as time-domain averaging and frequency-domain spectral decomposition. These approaches may not always capture nonlinear, nonstationary, and scale-free characteristics of EEG signals; therefore, in contemporary neurophysiology research, there may be a need for the utilization of additional nonlinear frameworks. Fractal analysis may be a powerful tool for the quantification of subtle changes in EEG and AEP complexity, irregularity, and variability. This approach is often overlooked due to methodological and conceptual limitations but nevertheless holds significant potential in revealing alterations in geometrical and spatial complexity of AEPs under various physiological conditions. Here, we discuss potential applications and shortcomings of fractal AEP analysis, as well as its possible integration with supervised machine learning algorithms. We also focus on novel artificial intelligence-based concepts that could, in theory, utilize the power of fractal AEP and EEG analysis to improve the classification and prediction of neurophysiological processes and phenomena. Full article
(This article belongs to the Special Issue Fractals in Physiology and Medicine)
Show Figures

Figure 1

16 pages, 308 KB  
Review
Molecular and Functional Insights into Thyrostimulin and Its Subunits-GPA2/GPB5
by Nasreen Nakad and Fuad Fares
Int. J. Mol. Sci. 2025, 26(23), 11523; https://doi.org/10.3390/ijms262311523 - 27 Nov 2025
Viewed by 375
Abstract
Thyrostimulin is a heterodimeric glycoprotein hormone composed of two subunits, GPA2 and GPB5, first identified in 2002. It is considered an ancestral member of the glycoprotein hormone family and is highly conserved across species, including vertebrates and invertebrates. Unlike classical pituitary glycoprotein hormones [...] Read more.
Thyrostimulin is a heterodimeric glycoprotein hormone composed of two subunits, GPA2 and GPB5, first identified in 2002. It is considered an ancestral member of the glycoprotein hormone family and is highly conserved across species, including vertebrates and invertebrates. Unlike classical pituitary glycoprotein hormones such as TSH, LH, and FSH, thyrostimulin appears to function predominantly through paracrine and autocrine mechanisms, with its expression reported in diverse tissues such as the pituitary, ovary, skin, and brain. In humans, thyrostimulin has been implicated in ovarian cancer cell proliferation, stem cell quiescence in the pituitary, and metabolic regulation. However, its role in metabolism remains unclear, with studies showing both beneficial and adverse effects such as weight loss in some models and elevated levels in polycystic ovary syndrome and metabolic syndrome patients. In Caenorhabditis elegans, orthologs of GPA2 and GPB5 have been shown to influence growth and intestinal function via a neuroendocrine pathway involving thyrotropin hormone-like peptides. These findings suggest that thyrostimulin has conserved multifunctional roles in development, metabolism, and endocrine signaling. The aim of this review is to summarize the structure–function relationships and the currently known roles of thyrostimulin and its subunits, GPA2/GPB5, particularly in the reproductive system, metabolic syndrome, skeletal development, and obesity. Full article
25 pages, 14663 KB  
Article
Art and Popular Religiosity: The “Alminhas” from Sabugal, Portugal
by Fátima Matos Silva and Emilia Simão
Religions 2025, 16(12), 1485; https://doi.org/10.3390/rel16121485 - 24 Nov 2025
Viewed by 453
Abstract
This article examines the “Alminhas” of the municipality of Sabugal in the Beira Alta region (Portugal) as expressions of popular religiosity and cultural heritage. The main goal of the study is to survey and analyse the iconography of tile panels found in 27 [...] Read more.
This article examines the “Alminhas” of the municipality of Sabugal in the Beira Alta region (Portugal) as expressions of popular religiosity and cultural heritage. The main goal of the study is to survey and analyse the iconography of tile panels found in 27 preserved oratories within the area. A qualitative methodology was employed, involving bibliographic research and fieldwork conducted across the 30 parishes of the municipality. This fieldwork involved taking photographs, georeferencing sites and collecting local testimonies. The research revealed that Christian themes, primarily focused on saving souls in purgatory, are prevalent, particularly images of Christ crucified, Our Lady of Mount Carmel, and angels interceding for the souls in flames. There are also newer devotional motifs, such as Our Lady of Fátima. The findings emphasise the importance of these structures as symbols of local identity and evidence of deep-rooted religious customs, although they are currently threatened by deterioration, vandalism and undocumented changes. This work helps to recognise the “Alminhas” as an essential part of Portuguese religious and popular artistic heritage. Full article
(This article belongs to the Special Issue Arts, Spirituality, and Religion)
Show Figures

Figure 1

26 pages, 4915 KB  
Article
Influence of Arctic Conditions on the Diatom Diversity of Islands Within the Conservation of Arctic Flora and Fauna Region
by Sophia Barinova, Viktor A. Gabyshev, Boris Borisov and Sviatoslav R. Rybnikov
Diversity 2025, 17(12), 808; https://doi.org/10.3390/d17120808 - 22 Nov 2025
Viewed by 564
Abstract
The distribution of algal biodiversity is important for better understanding the factors controlling ecosystem functioning in harsh Arctic and sub-Arctic habitats. In this region, diatoms are the most representative and best indicators of environmental parameters. Here, we analyzed the distribution of 1268 diatom [...] Read more.
The distribution of algal biodiversity is important for better understanding the factors controlling ecosystem functioning in harsh Arctic and sub-Arctic habitats. In this region, diatoms are the most representative and best indicators of environmental parameters. Here, we analyzed the distribution of 1268 diatom species across 18 islands within the Conservation of Arctic Flora and Fauna (CAFF) region based on our own and published data. To assess the representativeness of these floras, we examine genus–species associations, a method applicable to future algal flora studies. Diatom diversity is sufficiently high across the islands, with species richness decreasing toward higher latitudes. Species–area relationship models indicate that latitude—and even more so factors describing climatic extremes, like BIO19 (19 standard bioclimatic variables)—affects species richness stronger than islands area, and combined environmental and geographic predictors explain up to 81% of the observed variation. Bioindicator analysis reveals an increase in water pH, content in organic matter, and the number of eutrophic and mixotrophic species southward, which correlates with rising temperatures, as shown by the BIO19 and DHI (Dynamic Habitat Index) environmental indices. The latitudinal distribution of bioindicators demonstrates the ecological response of diatom communities to climatic factors and allows the identification of key indicator groups experiencing optimal conditions. So, island diatom species prefer benthic and planktonic–benthic habitats, well-oxygenated waters with low salinity, and moderate temperatures, which prevail on all islands except Vancouver Island, located outside the CAFF (Conservation of Arctic Flora and Fauna) region. A comparative analysis of bioindicators as a response to Arctic conditions of island diatoms revealed circumpolar similarities, connections with the corresponding parts of the Eurasian and North American continents, as well as similarities in the conditions of the islands closest to the pole. Almost a third of the island diatom list (324 species) was assigned IUCN (International Union for Conservation of Nature) vulnerability categories, 112 of which were in the three most threatened categories (Ex, Cr, and En) with their number increasing southwards, but 944 species have not been evaluated yet. Full article
Show Figures

Figure 1

18 pages, 430 KB  
Article
Physical Activity Levels and Barriers Among Young People with Mental Disorders: A Mixed Methods Analysis Supporting the Development of a National Sport Mental Health Clinic
by Daniel Vella Fondacaro, Paul Mansell, Michela Agius, Karl Apap Gatt, Nicole Borg, Roberto Galea, Catherine Gatt, Gertrude Fenech, Adrian Richard, Caroline Vassallo and Matthew Slater
Sports 2025, 13(11), 399; https://doi.org/10.3390/sports13110399 - 6 Nov 2025
Viewed by 1157
Abstract
Background: While the positive relationship between mental health and physical activity (PA) is well established, numerous barriers are reported. This study analyzed PA levels and associated barriers in young people attending a national child and adolescent mental health service using a quantitatively driven [...] Read more.
Background: While the positive relationship between mental health and physical activity (PA) is well established, numerous barriers are reported. This study analyzed PA levels and associated barriers in young people attending a national child and adolescent mental health service using a quantitatively driven mixed methods design. Methods: From contacted patient families (n = 1284) meeting inclusion criteria, 23.67% (n = 304; age 12 to 18 years) completed a questionnaire (quantitative component/supplementary qualitative component). Statistical tests and thematic analysis were used to interpret data. Results: 57.24% (n = 174) of participants practiced PA/sport. Those in a sporting discipline did more PA overall, and males were almost twice as likely (OR = 1.98) to do PA/sports than females. PA levels were significantly different across mental disorder groups (highest in personality disorders and related traits, and lowest in disruptive behavioral or dissocial disorders). Participants supported the positive association between mental health and athletic performance, including the use of exercise prescriptions. Barriers to PA included excessive screentime, reduced mental health support/awareness, lack of appropriate facilities, financial difficulties, etc. Conclusion: Further research is needed. However, such results will serve to inform the development of the first documented sport mental health clinic for young people. Full article
Show Figures

Figure 1

13 pages, 689 KB  
Article
The Relationship Between Symptoms of ADHD, Mind Wandering, and Task Performance Among Kindergarten-Aged Children
by Yvette Pasternak Barami and Liat Goldfarb
Behav. Sci. 2025, 15(11), 1439; https://doi.org/10.3390/bs15111439 - 23 Oct 2025
Viewed by 1646
Abstract
Objective: The association between Mind-Wandering (MW), symptoms of Attention-Deficit/Hyperactivity Disorder (ADHD), and task performance is understudied in children, and has never been studied in a population of kindergarten-aged children. Kindergarten is an important developmental stage in which children begin to acquire the [...] Read more.
Objective: The association between Mind-Wandering (MW), symptoms of Attention-Deficit/Hyperactivity Disorder (ADHD), and task performance is understudied in children, and has never been studied in a population of kindergarten-aged children. Kindergarten is an important developmental stage in which children begin to acquire the building stones for proper academic abilities. Methods: One hundred and six kindergarten-aged children performed arithmetic and phonological tasks, and their level of MW was examined after each task in two different sessions. In addition, the ADHD symptoms’ level was collected for each participant. Results: A positive correlation between symptoms of ADHD and MW was found. In addition, reliability assessment of the two probes of MW indicated adequate reliability. Finally, the results suggest a connection between MW and academic-related task performance, beyond the effect of ADHD symptoms. Conclusions: MW is a stable cognitive structure beyond a specific task or time; it is also associated with symptoms of ADHD and relates to poorer performance in academic-related tasks in kindergarten-aged children. Full article
(This article belongs to the Section Educational Psychology)
Show Figures

Figure 1

17 pages, 2854 KB  
Article
Induction of Extrinsic Apoptotic Pathway in Pancreatic Cancer Cells by Apteranthes europaea Root Extract
by Rinat Bar-Shalom, Lana Abdelhak, Wafa Zennouhi, Farid Khallouki, Laila Benbacer and Fuad Fares
Int. J. Mol. Sci. 2025, 26(20), 10221; https://doi.org/10.3390/ijms262010221 - 21 Oct 2025
Viewed by 610
Abstract
Pancreatic cancer is an extremely deadly disease with few effective treatment options and the lowest survival rate among all types of cancer. As a result, there is an urgent need for the development of new and more effective treatment strategies. Natural products have [...] Read more.
Pancreatic cancer is an extremely deadly disease with few effective treatment options and the lowest survival rate among all types of cancer. As a result, there is an urgent need for the development of new and more effective treatment strategies. Natural products have long been a vital source of drug discovery, offering unique bioactive compounds, and representing a promising source for new, effective, and less toxic treatments. In the present study, we aimed to investigate the effects of Apteranthes europaea (Guss.) Murb (A. europaea) root extract on the growth of pancreatic cancer cells. The proliferation assay (XTT) and real-time analysis using the IncuCyte Live-Cell Analysis System, following treatment of PL45 and Mia PaCa-2 pancreatic cancer cells with escalating concentrations (50–200 µL) to A. europaea root extract, demonstrated the progression of apoptosis. Apoptosis induction was confirmed through cell cycle analysis and Annexin V/PI double staining assays. Western blot analysis revealed the distinct activation of caspase-8, accompanied by the cleavage of caspase-3 and Poly (ADP-ribose) polymerase (PARP). Interestingly, no activation of caspase-9 was observed, suggesting the involvement of the extrinsic apoptotic pathway. Our findings suggest that A. europaea extract may be a potential novel strategy for treating pancreatic cancer. Full article
(This article belongs to the Special Issue Antitumor Activity of Natural Product)
Show Figures

Figure 1

24 pages, 623 KB  
Article
Anthropocentric or Biocentric? Socio-Cultural, Environmental, and Political Drivers of Urban Wildlife Signage Preferences and Sustainable Coexistence
by Itai Beeri and Onna Segev
Sustainability 2025, 17(20), 9231; https://doi.org/10.3390/su17209231 - 17 Oct 2025
Cited by 1 | Viewed by 739
Abstract
What determines whether the public favors anthropocentric or biocentric signage in urban contexts? We conceptualize signage not only as a communicative device but also as a governance instrument that encodes environmental values into urban spaces. We study a city-level case of human–wildlife coexistence [...] Read more.
What determines whether the public favors anthropocentric or biocentric signage in urban contexts? We conceptualize signage not only as a communicative device but also as a governance instrument that encodes environmental values into urban spaces. We study a city-level case of human–wildlife coexistence involving wild boars in Mount Carmel and Nesher (Israel) using a public opinion survey of residents (N = 405) and an operationalization that combines open-ended coding of the proposed sign content with structured items on sign design preferences. Analyses (correlations and regression models with mediation and moderation tests) indicate that higher perceived harm is associated with stronger anthropocentric preferences; this relationship is partly transmitted via support for local environmental morality policies and is conditioned by political ideology. These findings collectively show that socio-cultural stability, perceived harm, and political worldview jointly shape whether residents endorse signage that emphasizes human safety or ecological coexistence. Design choices also align with the spectrum: biocentric preferences co-occur with instructional/informational content, softer color palettes, family-oriented iconography, and humorous tones. By empirically operationalizing signage preference and linking it to socio-cultural and political drivers, this study clarifies how “design governance” can shape human–wildlife interactions. By demonstrating how governance instruments such as signage reflect deeper social, environmental, and political dynamics, this study advances our theoretical understanding of “design governance” and its role in urban sustainability. We discuss practical implications for municipalities seeking to foster coexistence through clear, behaviorally informed signage. Full article
Show Figures

Figure 1

18 pages, 898 KB  
Article
The Role of Oxytocin and Sex in Analgesic Placebo-Response: Exploratory Analysis from a Sham Randomized Clinical Trial in Chronic Back-Pain Patients
by Rinat Mendelson-Keypur, Adi Shani, Michal Granot, Mariana Ribolhos Agostinho, Eilam Paltzur, Roi Treister and Nimrod Rahamimov
J. Clin. Med. 2025, 14(20), 7348; https://doi.org/10.3390/jcm14207348 - 17 Oct 2025
Viewed by 1048
Abstract
Background: Several studies suggest that exogenous oxytocin nasal spray may enhance placebo analgesia in healthy volunteers and experimental pain models, although the findings remain mixed. The oxytocin placebo hypothesis suggests that increased oxytocin levels trigger a cascade of brain processes that boost positive [...] Read more.
Background: Several studies suggest that exogenous oxytocin nasal spray may enhance placebo analgesia in healthy volunteers and experimental pain models, although the findings remain mixed. The oxytocin placebo hypothesis suggests that increased oxytocin levels trigger a cascade of brain processes that boost positive expectations and augment the placebo response. Since endogenous oxytocin secretion has been found to increase during positive interactions, we hypothesized that changes in endogenous oxytocin levels will affect placebo analgesia in chronic-back-pain patients. Given the role sex has in both placebo analgesia and oxytocin secretion, we hypothesized that the response magnitude will differ by sex. Methods: Chronic-back-pain patients (n = 112) were prospectively recruited and received placebo injections. The placebo response was calculated as the change in the back-pain Visual Analog Score (VAS), and changes between pre- and post-injection salivary oxytocin levels were measured. The effect of sex and changes in oxytocin levels on pain reduction was calculated using two-way analysis of variance (ANCOVA). Results: Oxytocin levels decreased in 62.5% of participants and increased in 37.5%. Increased oxytocin levels were associated with greater pain reduction than decreased oxytocin levels (p = 0.024). Females exhibited greater pain reduction than males (p = 0.034). No interaction between the oxytocin change pattern and sex was observed. Conclusions: This study demonstrates that following a placebo injection, patients suffering from chronic back pain, who exhibited an increase in endogenous oxytocin levels, showed a higher placebo response. Females had a greater placebo response, but this was not associated with an endogenous oxytocin change. These results provide initial support for the oxytocin placebo hypothesis. Full article
Show Figures

Figure 1

15 pages, 920 KB  
Article
Accuracy of an Overnight Axillary-Temperature Sensor for Ovulation Detection: Validation in 194 Cycles
by Yaniv Shpaichler, Alicia Thompson, Benedicte Fromager, Michael Vardi and Rene Ecochard
Sensors 2025, 25(20), 6327; https://doi.org/10.3390/s25206327 - 13 Oct 2025
Viewed by 3677
Abstract
Several studies have evaluated the reliability of using temperature sensors placed in different locations on the body to identify the day of ovulation. However, such demonstrations are lacking for axillary temperature wearable devices. This study aimed to evaluate the accuracy with which an [...] Read more.
Several studies have evaluated the reliability of using temperature sensors placed in different locations on the body to identify the day of ovulation. However, such demonstrations are lacking for axillary temperature wearable devices. This study aimed to evaluate the accuracy with which an axillary temperature armband sensor (Tempdrop) identifies the day of ovulation and the fertile window, using the Clearblue Connected Ovulation Test System as the reference method. A total of 194 cycles were analyzed from 125 women that participated in the study between April 2023 and June 2024. The performance parameters were high: the sensitivity (96.8% (95% CI 95.6; 97.7)), specificity (99.1% (98.8; 99.4)), accuracy (98.6% (98.2; 98.9)), positive predictive value (96.8% (95.6; 97.7)) and negative predictive value (99.1% (98.8; 99.4)). Furthermore, the results revealed a remarkably clear and better-than-expected change in temperature around the time of ovulation. This axillary temperature wearable sensor is an effective alternative to urine ovulation tests for determining the timing of ovulation. Another advantage is that it provides a clear temperature curve that can be used to evaluate the quality of the luteal phase. Full article
(This article belongs to the Section Biomedical Sensors)
Show Figures

Figure 1

31 pages, 6269 KB  
Review
Lobsters of the Southeastern Levantine Sea and the Northern Red Sea—An Up-to-Date Review
by Ehud Spanier
J. Mar. Sci. Eng. 2025, 13(10), 1952; https://doi.org/10.3390/jmse13101952 - 12 Oct 2025
Viewed by 1524
Abstract
Despite the oligotrophic conditions of the southeastern Levantine Sea and northern Red Sea, six lobster species—five slipper lobsters (Scyllaridae) and one spiny lobster (Palinuridae)—maintain permanent, reproducing populations in the study area. Additionally, there are isolated records of four other [...] Read more.
Despite the oligotrophic conditions of the southeastern Levantine Sea and northern Red Sea, six lobster species—five slipper lobsters (Scyllaridae) and one spiny lobster (Palinuridae)—maintain permanent, reproducing populations in the study area. Additionally, there are isolated records of four other sporadic lobster species. In the southeastern Mediterranean, permanent species include the Mediterranean slipper lobster,Scyllarides latus, small European locust lobster, Scyllarus arctus, and pygmy locust lobster, Scyllarus pygmaeus. In the northern Red Sea, they include the clamkiller slipper lobster, Scyllarides tridacnophaga, Lewinsohn locust slipper lobster, Eduarctus lewinsohni, and pronghorn spiny lobster, Panulirus penicillatus. This review synthesizes current knowledge of their biology and ecology, including distribution, habitat, reproduction and development, feeding, predators and anti-predatory adaptations, behavior, sensory modalities, environmental impacts, threats, and conservation. Recent advances focus mainly on larger, commercially valuable species (S. latus, S. tridacnophaga, P. penicillatus), while major gaps remain for oceanic post-embryonic stages and the nektonic nisto postlarva, as well as for smaller, often cryptic species (S. arctus, S. pygmaeus, E. lewinsohni). Addressing these gaps will require targeted research, using modern methodologies, in coastal, deep, and open waters, coupled with citizen-science surveys. While many Indo-Pacific decapods have been established in the Mediterranean, no immigrant lobster species have successfully colonized Levant waters, despite rare records of three non-indigenous species (NIS). However potential NIS predators and shifts in mollusk compositions, the main prey of some native lobsters, may affect the latter. Large lobsters remain targeted by fisheries despite protective regulations, which are not always effective or obeyed. No-take marine protected areas (MPAs) or nature reserves can be effective if sufficiently large and well-managed. Habitat loss from marine construction can be partly compensated by stable, environmentally safe artificial reefs tailored to lobster behavioral ecology. The categories of the studied lobsters’ species in the International Union for Conservation of Nature (IUCN) Red List of Threatened Species, last updated over fifteen years ago, should be re-evaluated. Full article
(This article belongs to the Section Marine Biology)
Show Figures

Figure 1

37 pages, 3897 KB  
Article
The Role of Phytoplankton in the Assessment of the Ecological State of the Floodplain Lakes of the Irtysh River, Kazakhstan
by Elena Krupa, Yerkezhan Argynbayeva, Sophia Barinova and Sophia Romanova
Environments 2025, 12(9), 322; https://doi.org/10.3390/environments12090322 - 12 Sep 2025
Viewed by 1303
Abstract
Floodplain lakes play a significant role in maintaining biological diversity and providing a food base for aquatic organisms. In 2023–2024, for the first time, we studied phytoplankton of five floodplain lakes of the transboundary Irtysh River in Kazakhstan. A total of 149 species [...] Read more.
Floodplain lakes play a significant role in maintaining biological diversity and providing a food base for aquatic organisms. In 2023–2024, for the first time, we studied phytoplankton of five floodplain lakes of the transboundary Irtysh River in Kazakhstan. A total of 149 species and forms of planktonic algae were recorded, with a low level of similarity between the lakes. The ratio of indicator species (predominance of eutraphents and meso-eutraphents), abundance (3301.6–168,961.1 thou. cells L−1), biomass (2.41–83.67 mg L−1) of phytoplankton communities, and composition of dominant phyla and species (Cyanobacteria: Microcystis pulverea, M. aeruginosa, Aphanizomenon flos-aquae; Chlorophyta: Volvox globator; Dinoflagellata: Ceratium hirundinella and others) testified to a high level of organic pollution of floodplain lakes. Chemical variables (nitrogen compound content, PI) supported this conclusion. Analysis of the RDA revealed that the biomass of Cyanobacteria was controlled by nitrate nitrogen, while phosphates controlled that of Chlorophyta. The applied integrated approach showed an improvement in the trophic status of lakes in a high-water year and can be useful in assessing the ecological state of aquatic ecosystems in other regions. Full article
(This article belongs to the Special Issue Environmental Risk Assessment of Aquatic Environments)
Show Figures

Figure 1

22 pages, 21727 KB  
Article
Ecological Approaches in the Process of Formation of the Bolshoe Toko National Park, Yakutia
by Sophia Barinova, Viktor A. Gabyshev, Olga I. Gabysheva, Anna P. Ivanova and Petro M. Tsarenko
Diversity 2025, 17(9), 625; https://doi.org/10.3390/d17090625 - 5 Sep 2025
Viewed by 595
Abstract
The creation of a new protected area, especially on permafrost territory, along with the adoption of legislative measures, requires a thorough assessment of its ecological diversity and condition. In the planned Bolshoe Toko National Park (Yakutia, Northeastern Russia), the main protected area will [...] Read more.
The creation of a new protected area, especially on permafrost territory, along with the adoption of legislative measures, requires a thorough assessment of its ecological diversity and condition. In the planned Bolshoe Toko National Park (Yakutia, Northeastern Russia), the main protected area will be a unique deep-water mountain lake of glacial origin, Bolshoe Toko Lake. Our aim was to study the species composition of algal communities of Bolshoe Toko Lake by combining our new and previously known data on the flora of algae and cyanobacteria of the lake. For the first time by analyzing environmental parameters, we identified factors and hotspots of diversity of the lake ecosystem. In the planktonic microflora of the lake, 479 species belonging to six taxonomic phyla were identified. This allows us to talk about a biodiversity hotspot at Bolshoe Toko Lake. The presence of rare, new endangered and critically endangered species in the flora of the lake confirms the need to create a national park. Bioindication analysis and contour maps of ecological factors made it possible to assess the current sustainability of the ecosystem when developing a plan for the creation of a new protected area and to identify potential problem areas and factors affecting the ecosystem. One such factor is the development of the coal basin, which is already having a noticeable impact on the lake environment. Full article
(This article belongs to the Section Biodiversity Conservation)
Show Figures

Figure 1

Back to TopTop