Sign in to use this feature.

Years

Between: -

Subjects

remove_circle_outline
remove_circle_outline
remove_circle_outline
remove_circle_outline
remove_circle_outline
remove_circle_outline
remove_circle_outline
remove_circle_outline
remove_circle_outline

Journals

remove_circle_outline
remove_circle_outline
remove_circle_outline
remove_circle_outline
remove_circle_outline
remove_circle_outline

Article Types

Countries / Regions

remove_circle_outline
remove_circle_outline
remove_circle_outline
remove_circle_outline

Search Results (1,511)

Search Parameters:
Keywords = MYB98

Order results
Result details
Results per page
Select all
Export citation of selected articles as:
31 pages, 498 KB  
Review
Seven Shades of Triple Negativity: A Review Unveiling the Low-Grade Spectrum of Breast Cancer
by Tiberiu Augustin Georgescu, Antonia Carmen Georgescu, Simona Raluca Iacoban, Dragoş Crețoiu, Narcis Copca and Maria Victoria Olinca
Cancers 2025, 17(22), 3635; https://doi.org/10.3390/cancers17223635 (registering DOI) - 12 Nov 2025
Abstract
Background and Objectives: Low-grade triple-negative breast carcinomas (LG-TNBCs) represent a rare subset of breast cancers that deviate from the aggressive clinical course typically associated with triple-negative tumors. This narrative review aims to consolidate current knowledge on LG-TNBCs, highlighting their diagnostic features, molecular [...] Read more.
Background and Objectives: Low-grade triple-negative breast carcinomas (LG-TNBCs) represent a rare subset of breast cancers that deviate from the aggressive clinical course typically associated with triple-negative tumors. This narrative review aims to consolidate current knowledge on LG-TNBCs, highlighting their diagnostic features, molecular characteristics, and clinical implications to guide appropriate patient management and prevent overtreatment. Materials and Methods: We conducted a comprehensive narrative review using PubMed/MEDLINE, Embase, and Scopus databases up to September 2025. Search terms included combinations of “triple-negative breast carcinoma”, “low-grade”, “adenoid cystic carcinoma”, “secretory carcinoma”, “acinic cell carcinoma”, “tall cell carcinoma with reversed polarity”, “low-grade adenosquamous carcinoma”, and “fibromatosis-like metaplastic carcinoma.” Studies reporting clinicopathologic, immunohistochemical, or molecular data were included. Results: LG-TNBCs include seven distinct entities: adenoid cystic carcinoma, secretory carcinoma, acinic cell carcinoma, tall cell carcinoma with reversed polarity, low-grade adenosquamous carcinoma, fibromatosis-like metaplastic carcinoma, and mucoepidermoid carcinoma. These neoplasms are characterized by distinct morphologic patterns, specific immunohistochemical profiles, and recurrent molecular alterations such as ETV6-NTRK3 fusions and MYB rearrangements. Despite their triple-negative immunoprofile, they demonstrate indolent clinical behavior with excellent prognosis and low metastatic potential, although local recurrence is reported in variants exhibiting infiltrative, locally aggressive behavior. Conclusions: Recognition of LG-TNBCs is essential to prevent overtreatment and guide personalized patient management. Molecular characterization provides diagnostic confirmation and therapeutic opportunities, particularly for NTRK-fusion-positive tumors treatable with targeted inhibitors, highlighting the importance of precision medicine in rare breast tumors. Full article
15 pages, 2879 KB  
Article
Transcriptomics Data Mining to Identify Novel Regulatory Genes of Iron Uptake in Drought-Stressed Wheat
by Mohamed Najib Saidi, Omeima Rebai, Fadhila Hachani, Gianpiero Vigani and Stefania Astolfi
Int. J. Mol. Sci. 2025, 26(22), 10955; https://doi.org/10.3390/ijms262210955 - 12 Nov 2025
Abstract
Understanding the molecular crosstalk between drought and iron (Fe) homeostasis is crucial for developing drought-tolerant wheat cultivars with enhanced nutrient quality. In this study, transcriptomic data mining identified 23,271 and 5933 differentially expressed genes (DEGs) under drought and Fe deficiency, respectively, with 2479 [...] Read more.
Understanding the molecular crosstalk between drought and iron (Fe) homeostasis is crucial for developing drought-tolerant wheat cultivars with enhanced nutrient quality. In this study, transcriptomic data mining identified 23,271 and 5933 differentially expressed genes (DEGs) under drought and Fe deficiency, respectively, with 2479 DEGs in response to both stresses. Notably, this overlapping set included significant numbers of genes encoding transcription factors (TFs) (149 genes), Fe homeostasis components (274 genes), and those involved in phytohormones pathways (245 genes), particularly the abscisic acid (ABA) pathway. Gene Ontology (GO) analysis revealed specific and commonly affected biological processes, such as response to abiotic stimulus and heme binding. Furthermore, co-expression network analysis revealed modules highly enriched with genes involved in transcriptional regulation and Fe uptake, enabling the identification of key hub regulatory genes, belonging to the MYB, NAC, BHLH, and AP2/ERF families, involved in the shared stress response. Finaly, the expression of a set of candidate TF-encoding genes was validated using qRT-PCR in durum wheat under drought and Fe starvation, providing a detailed overview of the possible shared regulatory mechanisms linking drought and Fe deficiency responses. Full article
(This article belongs to the Collection Feature Papers in Molecular Plant Sciences)
Show Figures

Figure 1

13 pages, 2374 KB  
Article
Transcription Factor AcMYB5 Activates Flavonoid Biosynthesis and Enhances Resistance of Kiwifruit to Bacterial Canker
by Shunyuan Wu, Rundong Dai, Wenli Yue, Ge Guo, Jiawei Liu, Yue Huang and Pu Liu
Agronomy 2025, 15(11), 2598; https://doi.org/10.3390/agronomy15112598 - 12 Nov 2025
Abstract
Bacterial canker of kiwifruit, caused by Pseudomonas syringae pv. actinidiae (Psa), poses a serious threat to the global kiwifruit industry. Although flavonoids are widely recognized as natural antibacterial compounds, the transcriptional regulatory networks controlling their synthesis in kiwifruit and their relationship [...] Read more.
Bacterial canker of kiwifruit, caused by Pseudomonas syringae pv. actinidiae (Psa), poses a serious threat to the global kiwifruit industry. Although flavonoids are widely recognized as natural antibacterial compounds, the transcriptional regulatory networks controlling their synthesis in kiwifruit and their relationship with production of downstream antibacterial metabolites remain poorly understood. In this study, we identified the transcription factor AcMYB5 as a key mediator of salicylic acid (SA) signaling that activates flavonoid biosynthesis and enhances resistance to Psa. Comparative analysis between the resistant cultivar ‘Jinkui’ and the susceptible cultivar ‘Hongyang’ revealed that Psa infection induced a rapid accumulation of endogenous SA, accompanied by a decrease in jasmonic acid (JA) levels in ‘Jinkui’. From a pool of SA-induced candidate genes, we identified AcMYB5, which is rapidly up-regulated by SA and encodes a nuclear localization protein. Overexpression of AcMYB5 in susceptible kiwifruit significantly enhanced resistance to Psa. Mechanistically, AcMYB5 directly binds to and activates the promoter of the chalcone isomerase (AcCHI), a key structural gene in the flavonoid pathway, leading to a marked increase in total flavonoid content. Notably, AcMYB5 did not activate any other genes in the flavonoid synthesis pathway in our assays, underscoring its target specificity. Our findings reveals a novel AcMYB5-AcCHI module that finely tunes flavonoid-mediated defense responses, offering valuable genetic targets and strategic insights for kiwifruit-resistant breeding. Full article
Show Figures

Figure 1

16 pages, 2526 KB  
Article
Genome-Wide Screening for MYB Transcription Factors Involved in Flavonoid Glycoside Biosynthesis in Carthamus tinctorius L.
by Xiaohan Yu, Bin Xian, Lijun Peng, Xunjian Wu, Juncheng Zhang, Yuanyuan Li, Yueying Hu and Jiang Chen
Genes 2025, 16(11), 1376; https://doi.org/10.3390/genes16111376 - 11 Nov 2025
Abstract
Background: Safflower (Carthamus tinctorius L.) is a multipurpose crop with both medicinal and economic values. Flavonoid glycosides are the core bioactive components of this species for preventing and treating cardiovascular and cerebrovascular diseases, yet their specific regulatory mechanisms remain insufficiently systematically elucidated. [...] Read more.
Background: Safflower (Carthamus tinctorius L.) is a multipurpose crop with both medicinal and economic values. Flavonoid glycosides are the core bioactive components of this species for preventing and treating cardiovascular and cerebrovascular diseases, yet their specific regulatory mechanisms remain insufficiently systematically elucidated. Methods: Based on the whole-genome data of Carthamus tinctorius L., key MYB transcription factors regulating the flavonoid glycoside biosynthesis pathway in safflower were screened and verified via MeJA treatment. Results: A total of 202 MYB transcription factors were identified, and 18 candidate genes were screened out. Further analysis showed that four genes (HH_019113, HH_009268, HH_009443 and HH_029380) were extremely significantly positively correlated with flavonid glycoside biosynthesis genes. After MeJA treatment, RT-qPCR analysis showed that their expression levels were significantly different. Conclusions: With the objective of elucidating the biosynthesis mechanism of flavonoid glycosides in safflower and exploring key regulatory genes, this study identified four MYB transcription factors that regulate flavonoid glycoside biosynthesis, providing new insights into elucidating the biosynthesis mechanism of flavonoid glycosides in safflower and offering targets for the construction of its molecular regulatory network and the improvement of medicinal quality and molecular breeding technology Full article
(This article belongs to the Section Plant Genetics and Genomics)
Show Figures

Figure 1

34 pages, 8474 KB  
Article
Integrated Metabolomic and Transcriptomic Profiles Provide Insights into the Molecular Mechanisms in Modulating Female Flower of Coconut (Cocos nucifera L.)
by Lilan Lu, Yuan Zhang, Zhiguo Dong, Weibo Yang and Ruoyun Yu
Agriculture 2025, 15(22), 2336; https://doi.org/10.3390/agriculture15222336 - 10 Nov 2025
Abstract
Coconut yield and quality are significantly affected by multiple female inflorescences (MFF), which disrupt flower differentiation balance. To elucidate the molecular mechanisms, we compared MFF with normal female inflorescences (NFF) using phenotypic, morphological, physiological, and multi-omics approaches. The results revealed that MFF exhibited [...] Read more.
Coconut yield and quality are significantly affected by multiple female inflorescences (MFF), which disrupt flower differentiation balance. To elucidate the molecular mechanisms, we compared MFF with normal female inflorescences (NFF) using phenotypic, morphological, physiological, and multi-omics approaches. The results revealed that MFF exhibited altered flower structures. MFF showed elevated iron (Fe), nitrogen (N), sulfur (S), potassium (K), calcium (Ca), zinc (Zn), proline (Pro), catalase (CAT), malondialdehyde (MDA), abscisic acid (ABA), and jasmonic acid (JA), but reduced molybdenum (Mo), soluble sugar (SS), soluble protein (SP), superoxide dismutase (SOD), peroxidase (POD), indole acetic acid (IAA), zeatin riboside (ZR), and gibberellic acid (GA). We detected 445 differentially expressed genes (DEGs) mainly enriched in ABA, ETH, BR, and JA pathways in MFF compared to NFF. We identified 144 differentially accumulated metabolites (DAMs) primarily in lipids and lipid-like molecules, phenylpropanoids and polyketides, as well as organic acids and derivatives in the comparison of MFF and NFF. Integrated analysis linked these to key pathways, e.g., “carbon metabolism”, “carbon fixation in photosynthetic organisms”, “phenylalanine, tyrosine, and tryptophan biosynthesis”, “glyoxylate and dicarboxylate metabolism”, “glycolysis/gluconeogenesis”, “pentose and glucuronate interconversions”, “flavonoid biosynthesis”, “flavone and flavonol biosynthesis”, “pyruvate metabolism”, and “citrate cycle (TCA cycle)”. Based on our results. the bHLH137, BHLH062, MYB (CSA), ERF118, and MADS2 genes may drive MFF formation. This study provides a framework for understanding coconut flower differentiation and improving yield. Full article
(This article belongs to the Section Crop Genetics, Genomics and Breeding)
Show Figures

Figure 1

20 pages, 4659 KB  
Article
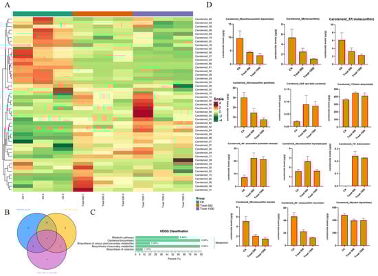
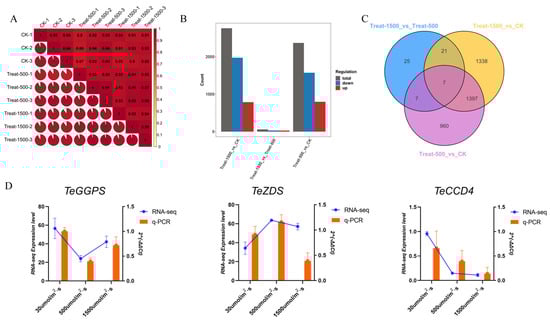
Integrated Transcriptomic and Metabolomic Analyses of the Response of Lutein Accumulation in Marigold Petals to Light Intensity
by Haimin Zhang, Hong Qiu, Meng Xue and Palinuer Aiwaili
Genes 2025, 16(11), 1350; https://doi.org/10.3390/genes16111350 - 9 Nov 2025
Viewed by 140
Abstract
[Background] Marigold (Tagetes erecta L.) is the main source of the natural pigment lutein. [Methods] In this study, Marigold served as the experimental material for systematic observation of floral organ development. Based on floral morphology and lutein content, the full-flowering stage was [...] Read more.
[Background] Marigold (Tagetes erecta L.) is the main source of the natural pigment lutein. [Methods] In this study, Marigold served as the experimental material for systematic observation of floral organ development. Based on floral morphology and lutein content, the full-flowering stage was identified as the optimal harvesting period. [Results] Under different light intensity gradients (30–1500 μmol·m−2·s−1), the highest lutein content in petals occurred at ≈500 μmol·m−2·s−1. Increased light intensities promoted flowering and enlarged flower diameter while significantly shortening the growth cycle. Transcriptome analysis revealed that light intensity variation markedly influenced the expression of genes related to metabolic pathways, plant hormone signal transduction, and carotenoid biosynthesis, and enriched transcription factor families including bHLH, MYB, NAC, and WRKY. Metabolomic profiling identified lutein esters, such as lutein dimyristate and lutein dipalmitate, as the dominant accumulated forms, with their contents positively correlated with light intensity; under high light, intermediate metabolites, including α-cryptoxanthin and zeaxanthin, were significantly up-regulated. [Conclusions] This study clarifies the molecular mechanism by which light intensity precisely regulates lutein accumulation through coordinated synthesis, esterification, and degradation pathways, offering a theoretical foundation for light-regulated cultivation of T. erecta L. and efficient lutein production. Full article
(This article belongs to the Section Plant Genetics and Genomics)
Show Figures

Figure 1

18 pages, 6330 KB  
Article
Comprehensive Transcriptome and Metabolome Analysis Reveals the Potential Mechanism Influencing Flower Color Formation in Macadamia integrifolia
by Liang Tao, Qingyi Long, Qing Shang, Qin Zhang, Guangzheng Guo, Hu Cai, Jianjian Geng, Ximei Song, Hui Zeng, Wenlin Wang, Fan Yang, Zhuanmiao Kang and Xinghao Tu
Horticulturae 2025, 11(11), 1347; https://doi.org/10.3390/horticulturae11111347 - 9 Nov 2025
Viewed by 104
Abstract
Color serves as a crucial visual signal for attracting pollinating insects and directly affects the fruit set rate in woody crops. This study investigated the molecular mechanisms underlying flower color formation in macadamia. The results demonstrated that darker flower colors were associated with [...] Read more.
Color serves as a crucial visual signal for attracting pollinating insects and directly affects the fruit set rate in woody crops. This study investigated the molecular mechanisms underlying flower color formation in macadamia. The results demonstrated that darker flower colors were associated with higher fruit set rates: the rates for purple, pink, pinkish-white, and white flowers were 2.78, 1.99, 1.35, and 1.31, respectively. High-throughput sequencing identified 1359 differentially accumulated metabolites, including benzoic acid, 4-hydroxybenzaldehyde, and isorhamnetin. Transcriptional regulators such as ERF, MYB, and WRKY were significantly up-regulated in darker flowers. KEGG analysis revealed two key metabolic pathways, in which genes including HCT (shikimate hydroxycinnamoyl transferase) and F3GalTase (flavonol 3-O-galactosyltransferase), as well as related metabolites such as p-coumaric acid, chlorogenic acid, and myricetin, showed higher expression levels in darker flowers. Anthocyanin content was highest in pink and pinkish-purple varieties (462.79 and 446.35 μg/g, respectively), and lower in white and light pink varieties (140.52 and 167.97 μg/g). In conclusion, flower color intensity is positively correlated with both fruit set rate and anthocyanin content. Genes involved in the flavonoid and phenylpropanoid pathways, along with transcription factors such as WRKY and MYB, collectively regulate flower color formation. This study provides a theoretical basis for macadamia flower color breeding. Full article
Show Figures

Figure 1

17 pages, 3759 KB  
Article
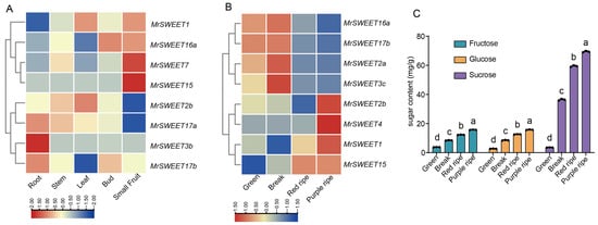
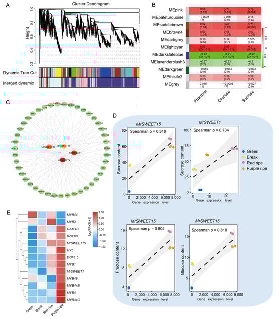
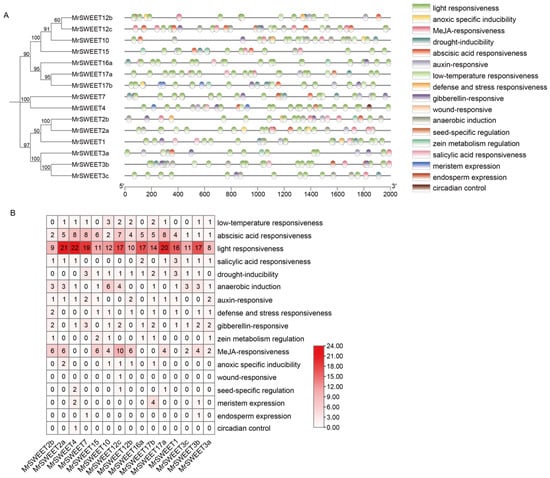
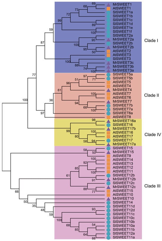
Genome-Wide Identification of SWEET Genes and Expression Dynamics of MrSWEET15 During Fruit Ripening in Chinese Bayberry (Morella rubra)
by Jianfeng Liang, Wenjie Chen, Junjie Tao, Keyuan Duan, Jida Zhou, Zhiyu Yin, Jie Song, Zhongshan Gao, Chunhui Huang and Huimin Jia
Horticulturae 2025, 11(11), 1343; https://doi.org/10.3390/horticulturae11111343 - 8 Nov 2025
Viewed by 195
Abstract
Sugar transporters of the SWEET family play a crucial role in sugar partitioning and fruit quality, yet their functions remain uncharacterized in Chinese bayberry (Morella rubra). In this study, we present the first genome-wide identification and characterization of the SWEET gene [...] Read more.
Sugar transporters of the SWEET family play a crucial role in sugar partitioning and fruit quality, yet their functions remain uncharacterized in Chinese bayberry (Morella rubra). In this study, we present the first genome-wide identification and characterization of the SWEET gene family in species, revealing 15 MrSWEET genes distributed across eight chromosomes. Phylogenetic analysis classified these genes into four conserved clades with distinct tissue-specific expression patterns. During fruit ripening, transcripts of MrSWEET1, 2b, 4, and 15 accumulated progressively, with MrSWEET15 showing the strongest increase. Weighted gene co-expression network analysis (WGCNA) identified a “lightcyan” module that correlates strongly with fruit sugar content (r > 0.8) and contains MrSWEET15, three additional MrSWEET genes, and 47 transcription factors (Dof, MYB, NAC, ERF, MADS, WRKY). Promoter analysis of MrSWEET15 revealed the presence of light- and hormone-responsive cis-elements (MYB, MYC, HY5, bZIP, and Dof), and MYB1, HY5, and Dof1.5 expression profiles are synchronized with MrSWEET15, suggesting potential regulatory relationships. These findings establish MrSWEET15 as a priority candidate for sugar transport in Chinese bayberry and our understanding of the molecular basis of sugar transport and fruit quality formation. Full article
(This article belongs to the Special Issue New Insights into Breeding and Genetic Improvement of Fruit Crops)
Show Figures

Figure 1

19 pages, 8462 KB  
Article
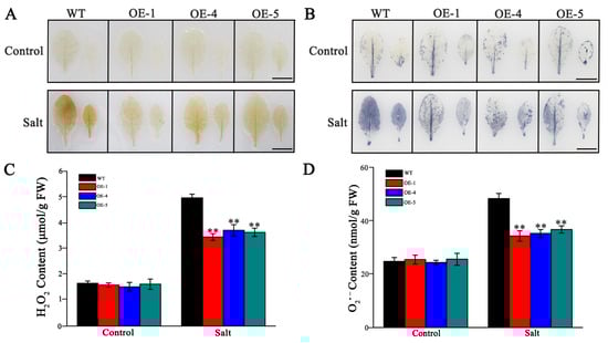
Characterization of a Novel Tomato R2R3-MYB Transcription Factor Gene, SlMYB306-like, Conferring Salt Tolerance in Arabidopsis
by Guohua Cai, Tianqi Chen, Wenjing Wang, Luming Wang, Zhaowei Yin, Jingrui He, Jiadong Gao and Guodong Wang
Biology 2025, 14(11), 1566; https://doi.org/10.3390/biology14111566 - 7 Nov 2025
Viewed by 200
Abstract
Soil salinization significantly limits plant growth and agricultural productivity, with MYB transcription factors playing crucial roles in mediating plant responses to salt stress. In this study, a novel R2R3-MYB transcription factor gene, SlMYB306-like, was isolated from tomato. Phylogenetic comparison indicated that SlMYB306-like [...] Read more.
Soil salinization significantly limits plant growth and agricultural productivity, with MYB transcription factors playing crucial roles in mediating plant responses to salt stress. In this study, a novel R2R3-MYB transcription factor gene, SlMYB306-like, was isolated from tomato. Phylogenetic comparison indicated that SlMYB306-like shared the highest sequence homology with potato StMYB306-like. Subcellular localization assays demonstrated nuclear localization of SlMYB306-like protein, while yeast transactivation assays confirmed its function as a transcriptional activator. Expression profiling showed that SlMYB306-like was inducible by NaCl and abscisic acid (ABA) treatments. In addition, functional characterization via the overexpression of SlMYB306-like in Arabidopsis thaliana revealed enhanced salt tolerance, evidenced by an increased maximum quantum efficiency of photosystem II (Fv/Fm) and proline levels alongside decreased accumulation of reactive oxygen species (ROS) and malondialdehyde (MDA) content under salt stress conditions. Furthermore, the overexpression of SlMYB306-like upregulated the expression of several stress-responsive genes, including AtSOD1, AtCAT1, AtEGY3, AtP5CS2, and AtRD29A. Collectively, these findings suggest that SlMYB306-like enhances salt tolerance by modulating ROS scavenging, osmotic adjustment, and ABA signaling pathways, thereby representing a promising candidate gene for the development of salt-tolerant crops. Full article
(This article belongs to the Section Biochemistry and Molecular Biology)
Show Figures

Figure 1

19 pages, 4957 KB  
Article
Leveraging Transcriptome Insights and GsHZ4 Gene Expression to Improve Alkaline Tolerance in Lupinus angustifolius
by Jixiang Tang, Mengyu Liu, Yujing Liu, Xiaoyu Wang, Xinlei Du, Xinyao Liu, Mengyue Zhou, Honglin Mao, Yixuan Feng, Qing Gao, Junfeng Zhang and Lei Cao
Plants 2025, 14(22), 3408; https://doi.org/10.3390/plants14223408 - 7 Nov 2025
Viewed by 167
Abstract
Soil alkalinity severely restricts the cultivation of Lupinus angustifolius, a valuable legume. Wild soybean (Glycine soja) is a leguminous plant with extremely strong alkaline resistance (pH 8.5). Transferring the alkali-tolerant genes from wild soybeans into lupinus can effectively enhance the [...] Read more.
Soil alkalinity severely restricts the cultivation of Lupinus angustifolius, a valuable legume. Wild soybean (Glycine soja) is a leguminous plant with extremely strong alkaline resistance (pH 8.5). Transferring the alkali-tolerant genes from wild soybeans into lupinus can effectively enhance the alkali tolerance. In this study, we combined transcriptome profiling and genetic transformation to elucidate the molecular basis of alkaline stress response in lupinus. RNA-seq analysis of root tips under acid (HCl, pH 4.0) and alkali (NaHCO3, pH 8.5) stress revealed 104,353 annotated unigenes, with differential expression patterns highlighting enrichment in cellular component, binding, and catalytic activity categories. KEGG pathway analysis indicated that early responses involved ribosome-related pathways, while later stages activated plant hormone signaling and MAPK pathways. Notably, no homeodomain-leucine zipper (HD-Zip) family genes were identified in the lupinus genome. Therefore, we transferred GsHZ4, an alkali-resistant HD-Zip transcription factor from wild soybean into lupinus hairy roots via Agrobacterium rhizogenes-mediated transformation. Overexpression of GsHZ4 significantly enhanced antioxidant enzyme activities (CAT, POD, and SOD) and reduced malondialdehyde content under NaHCO3 stress. Furthermore, the promoter of GsHZ4 expression was strongly induced by indole-3-acetic acid (IAA). Key alkali-responsive genes (LaKIN, LaMYB34, LaDnaJ1, LaDnaJ20, LaNAC22, and LaNAC35) were upregulated in transgenic lines, suggesting that GsHZ4 integrates into the endogenous stress-regulation network. Our findings demonstrate that heterologous expression of GsHZ4 can enhance alkaline tolerance of lupinus, providing a novel strategy for breeding stress-resistant varieties and expanding lupinus cultivation in saline–alkali soils. Full article
Show Figures

Figure 1

21 pages, 15552 KB  
Article
Multi-Omics Dissection of Gene–Metabolite Networks Underlying Lenticel Spot Formation via Cell-Wall Deposition in Pear Peel
by Na Ma, Ziwen Xiao, Liqing Lu, Haiqi Zhang, Chunyan Liu, Yiliu Xu, Yongjie Qi and Zhenghui Gao
Agronomy 2025, 15(11), 2564; https://doi.org/10.3390/agronomy15112564 - 6 Nov 2025
Viewed by 248
Abstract
Lenticel spots (fruit dots) on pear peel strongly influence consumer preference and market price, yet the regulatory networks underlying their lignin/cellulose deposition remain elusive. Here, we integrated electron microscopy, metabolomics, and RNA-seq across three developmental stages (30, 40, and 60 d after full [...] Read more.
Lenticel spots (fruit dots) on pear peel strongly influence consumer preference and market price, yet the regulatory networks underlying their lignin/cellulose deposition remain elusive. Here, we integrated electron microscopy, metabolomics, and RNA-seq across three developmental stages (30, 40, and 60 d after full bloom, DAFB) in the pear cultivar ‘Dangshansuli’ (SL) and its bud-sport ‘Dangshanxisu’ (XS). XS exhibited fewer lenticel spots and lower lignin, cellulose, and hemicellulose contents than SL, with the critical onset of lignin and cellulose accumulation detected between 40 and 60 DAFB. Metabolome-wide analysis detected five differentially accumulated lignin monomers, while transcriptome profiling revealed 79 differentially expressed genes (padj ≤ 0.05, |log2FC| ≥ 1) enriched in phenylpropanoid and cellulose-synthase pathways. Weighted gene co-expression network analysis (WGCNA) uncovered two modules (|r| > 0.8, p < 0.05) positively correlated with lignin and cellulose content, harboring 11 structural genes (4CL, F5H, CCR, COMT, PRX/POD and CESA isoforms) and five transcription-factor families (MYB, NAC, AP2/ERF, WRKY, bHLH). RT-qPCR validated the coordinated down-regulation of these genes in XS relative to SL. Our results decipher the gene–metabolite circuitry driving lenticel lignification in pear, providing molecular targets for breeding peel-perfect cultivars and for cultural practices that minimize superficial blemishes. Full article
Show Figures

Figure 1

16 pages, 4749 KB  
Article
Integrated Transcriptomic and Metabolomic Analyses Reveal Key Genes Involved in Phenylpropanoid Metabolism in Lonicera macranthoides Flowers
by Zhengchun Li, Zijing Zhou, Hua Feng, Yong Wang, Zhaohua Zeng, Qiandong Hou and Luonan Shen
Genes 2025, 16(11), 1339; https://doi.org/10.3390/genes16111339 - 6 Nov 2025
Viewed by 233
Abstract
Background: Lonicera macranthoides (L. macranthoides) is a traditional Chinese medicinal plant, the flower buds of which are rich in bioactive compounds, such as chlorogenic acids (CGAs) and flavonoids, and exhibit diverse pharmacological activities. Methods: Integrated transcriptomic and metabolomic analyses were conducted [...] Read more.
Background: Lonicera macranthoides (L. macranthoides) is a traditional Chinese medicinal plant, the flower buds of which are rich in bioactive compounds, such as chlorogenic acids (CGAs) and flavonoids, and exhibit diverse pharmacological activities. Methods: Integrated transcriptomic and metabolomic analyses were conducted across three floral developmental stages: flower bud (FB), white flower (WF), and golden flower (GF). Results: Clustering analysis revealed distinct molecular profiles, with the WF and GF stages clustering together and clearly separating from the FB stage. The most significant metabolomic variation was observed between the GF and FB stages. KEGG enrichment analysis consistently highlighted the phenylpropanoid biosynthesis pathway as a key hub. Stage-specific accumulation patterns were identified for critical metabolites: caffeoylquinic acid peaked at the WF stage, while ferulic acid, sinapic acid, cinnamic acid, and p-coumaric acid reached their highest levels at the GF stage. Within this pathway, we identified 11 DEGs encoding the core enzymes, alongside 15 associated DAMs. The expression trends of four PAL genes were fully consistent with the accumulation of related precursors, and F5H expression correlated with its downstream product, sinapic acid. WGCNA identified a key module highly correlated with key phenolic acids, containing 71 transcription factors, including MYB, bHLH, WRKY, and AP2/ERF families, potentially forming a complex regulatory network for phenylpropanoid biosynthesis. Conclusions: This study deciphers the stage-specific regulatory network of CGA biosynthesis, providing critical insights and genetic resources for cultivating high-medicinal-content varieties of L. macranthoides. Full article
(This article belongs to the Section Plant Genetics and Genomics)
Show Figures

Figure 1

20 pages, 8423 KB  
Article
Transcription Factors AsMYB1 and AsMYB3 Regulate Betalain Biosynthesis in Aspergillus sydowii H-1
by Yulu Ran, Yu Cao, Yihan Guo, Jie Zeng, Jiale Wang, Dongyou Xiang, Hui Xu and Yi Cao
J. Fungi 2025, 11(11), 793; https://doi.org/10.3390/jof11110793 - 6 Nov 2025
Viewed by 249
Abstract
Betalains are nitrogen-containing pigments found only in Caryophyllales plants and a few Basidiomycetes; no Ascomycota species have been found to contain them. Here, global untargeted metabolomics analysis revealed that the violet pigment generated by the ascomycete Aspergillus sydowii H-1 under standard conditions of [...] Read more.
Betalains are nitrogen-containing pigments found only in Caryophyllales plants and a few Basidiomycetes; no Ascomycota species have been found to contain them. Here, global untargeted metabolomics analysis revealed that the violet pigment generated by the ascomycete Aspergillus sydowii H-1 under standard conditions of cultivation contains six distinct betalains compounds. Genetic analysis revealed tyrosinase (AsTYRs) and DOPA 4,5-dioxygenase (AsDODA1) as key enzymes essential for the synthesis of both the violet pigment and betalains. In addition, AsTYRs and AsDODA1 were found to regulate hyphal development and branching, mycelial pellet compactness, redox homeostasis, and stress responses, all of which had a significant impact on A. sydowii H-1 secondary metabolism. Crucially, two MYB transcription factors, AsMYB1 and AsMYB3, were identified to be negative regulators of violet pigment synthesis. Deletion of AsMYB1 or AsMYB3 boosted pigment yield by 6.7 and 7.3 times, respectively, and increased betalain accumulation, whereas overexpressing them completely eliminated pigment production. Yeast one-hybrid assays and luciferase reporter assays revealed AsMYB1 and AsMYB3 directly bind to the promoters of AsTYR1 and AsTYR2 to suppress the synthesis of betalains and the violet pigment. Our study reported the first betalain-producing ascomycete species and elucidated the molecular basis of its pigment regulation, providing valuable insights for the microbial synthesis of natural colorants. Full article
(This article belongs to the Special Issue Bioactive Secondary Metabolites from Fungi)
Show Figures

Figure 1

16 pages, 2944 KB  
Article
LcMYB2, a R2R3-MYB Transcription Factor, Regulates Anthocyanin and Proanthocyanidin Biosynthesis in Litchi chinensis Through Interaction with LcbHLH3
by Biao Lai, Li Jiang, Qi Zhu, Chongying Xie, Xiangyu Gong, Guolu He, Shuyi Zhang, Gangjun Luo, Huicong Wang, Lina Du and Guibing Hu
Horticulturae 2025, 11(11), 1309; https://doi.org/10.3390/horticulturae11111309 - 1 Nov 2025
Viewed by 255
Abstract
Litchi (Litchi chinensis Sonn.) is a popular subtropical fruit with a red pericarp that is primarily determined by the accumulation of anthocyanins. The peel color and fruit quality are also influenced by proanthocyanins (PAs), which play roles in fruit development and postharvest [...] Read more.
Litchi (Litchi chinensis Sonn.) is a popular subtropical fruit with a red pericarp that is primarily determined by the accumulation of anthocyanins. The peel color and fruit quality are also influenced by proanthocyanins (PAs), which play roles in fruit development and postharvest quality. In this study, we identified LcMYB2 as a key regulator of both anthocyanin and PA biosynthesis in litchi. Phylogenetic analysis revealed that LcMYB2 belongs to the VvMYB5 subclade. Expression analysis showed that LcMYB2 is highly expressed in the early stages of fruit development. Its expression pattern was consistent with that of LcLAR and LcANR, two key genes in the PA biosynthetic pathway. Subcellular localization and protein–protein interaction assays confirmed that LcMYB2 localizes to the nucleus and interacts with LcbHLH3. Dual-luciferase reporter assays demonstrated that the LcMYB2-LcbHLH3 complex activates the promoters of LcLAR and LcANR, supporting its role in regulating PA biosynthesis. Furthermore, overexpression of LcMYB2 in tobacco resulted in the synthesis of anthocyanins and PAs in the flower, indicating that LcMYB2 can regulate anthocyanin and PA biosynthesis. Additionally, transgenic tobacco plants with LcMYB2 overexpression exhibited delayed anther dehiscence, suggesting a broader role in plant development. These findings highlight the multifunctional nature of LcMYB2 in regulating both anthocyanin and PA biosynthesis, as well as its involvement in reproductive development. Full article
Show Figures

Figure 1

21 pages, 9089 KB  
Article
TkMYB7 Coordinates Jasmonate and Ethylene Signaling to Regulate Natural Rubber Biosynthesis in Taraxacum kok-saghyz
by Xiaodong Li, Yulin Wu, Changping Zhang, Gaoquan Dong, Lin Xu, Yuya Geng, Zihan Guo, Yan Zhang and Jie Yan
Plants 2025, 14(21), 3323; https://doi.org/10.3390/plants14213323 - 30 Oct 2025
Viewed by 301
Abstract
Russian dandelion (Taraxacum kok-saghyz Rodin, TKS) is a natural rubber (NR)-producing species whose roots contain 3% to 27% NR, underscoring its considerable research and economic significance. The myeloblastosis (MYB) transcription factor family, one of the largest in plants, plays pivotal roles in [...] Read more.
Russian dandelion (Taraxacum kok-saghyz Rodin, TKS) is a natural rubber (NR)-producing species whose roots contain 3% to 27% NR, underscoring its considerable research and economic significance. The myeloblastosis (MYB) transcription factor family, one of the largest in plants, plays pivotal roles in metabolic regulation, stress responses, and various growth and developmental processes. To identify key MYB transcription factors involved in hormone-induced rubber biosynthesis, we conducted homology-based and bioinformatic analyses to characterize 268 MYB family proteins in the TKS genome. Utilizing transcriptome data from jasmonic acid (JA) and ethylene (ET) treatments, we screened and shortlisted 10 candidate TkMYB transcription factors. Through tissue-specific expression profiling, TkMYB7 was selected as the primary candidate. We confirmed that promoter analysis combined with yeast one-hybrid assays confirmed that TkMYB7 directly binds to and regulates the expression of acetyl-CoA acetyltransferase (TkACAT5), a key enzyme in the mevalonate (MVA) pathway. Furthermore, heterologous overexpression of TkMYB7 in Arabidopsis thaliana significantly enhanced seed germination and root development. These findings identify TkMYB7 as a novel transcriptional regulator linking JA and ET signaling pathways to rubber biosynthesis in TKS, representing a promising target for the genetic improvement of rubber yield. Full article
(This article belongs to the Special Issue Genetic and Biological Diversity of Plants—2nd Edition)
Show Figures

Figure 1

Back to TopTop