LcMYB2, a R2R3-MYB Transcription Factor, Regulates Anthocyanin and Proanthocyanidin Biosynthesis in Litchi chinensis Through Interaction with LcbHLH3
Abstract
1. Introduction
2. Materials and Methods
2.1. Plant Materials and Growth Conditions
2.2. RNA Extraction and cDNA Synthesis
2.3. Cloning and Sequence Analysis of LcMYB2
2.4. Quantitative Real-Time PCR (qRT-PCR) Analysis
2.5. Subcellular Localization of LcMYB2
2.6. Transcriptional Activation Activity Assay
2.7. Protein–Protein Interaction Assays
2.7.1. Bimolecular Fluorescence Complementation (BiFC)
2.7.2. Luciferase Complementation Assay (LCA)
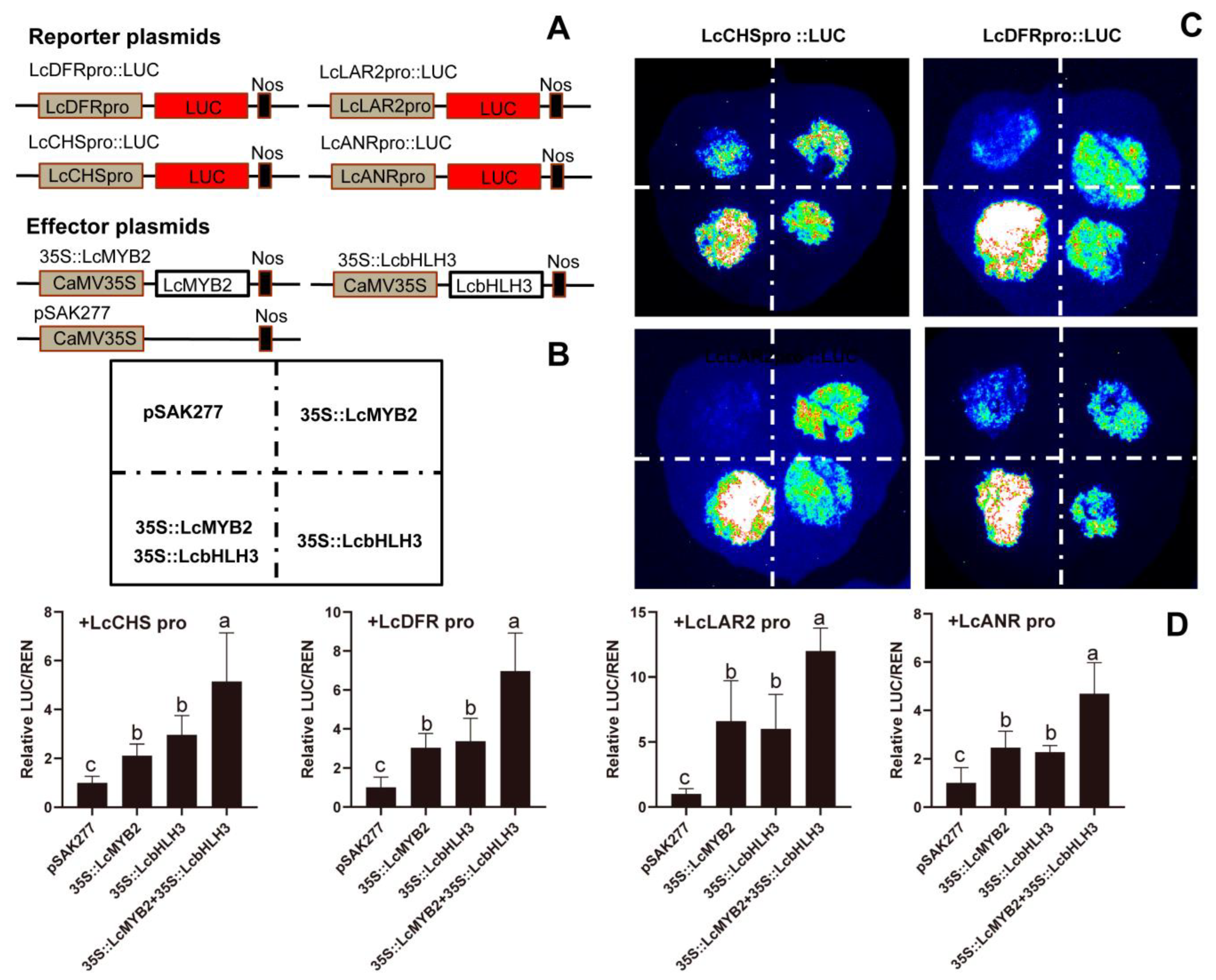
2.8. Dual-Luciferase Reporter Assay
2.9. Generation of Transgenic Tobacco and Phenotypic Analysis
3. Results
3.1. LcMYB2 Isolation and Sequence Analysis
3.2. Expression Level of Anthocyanin and PA Biosynthesis Related Genes During Fruit Developing Stages
3.3. Over-Expression of LcMYB2 in Tobacco
3.4. LcMYB2 Could Interact with LcbHLH Proteins
4. Discussion
5. Conclusions
Supplementary Materials
Author Contributions
Funding
Data Availability Statement
Conflicts of Interest
References
- Rivera-López, J.; Ordorica-Falomir, C.E.S.; Wesche-Ebeling, P. Changes in anthocyanin concentration in lychee (Litchi chinensis sonn.) pericarp during maturation. Food Chem. 1999, 65, 195–200. [Google Scholar] [CrossRef]
- Lai, B.; Hu, B.; Qin, Y.; Zhao, J.; Wang, H.; Hu, G. Transcriptomic analysis of Litchi chinensis pericarp during maturation with a focus on chlorophyll degradation and flavonoid biosynthesis. BMC Genom. 2015, 16, 225. [Google Scholar] [CrossRef] [PubMed]
- Yu, D.; Huang, T.; Tian, B.; Zhan, J. Advances in biosynthesis and biological functions of proanthocyanidins in horticultural plants. Foods 2020, 9, 1774. [Google Scholar] [CrossRef]
- Fang, F.; Zhang, X.; Luo, H.; Zhou, J.; Gong, Y.; Li, W.; Shi, Z.; He, Q.; Wu, Q.; Li, L.; et al. An intracellular laccase is responsible for the epicatechin mediated anthocyanin degradation in litchi fruit pericarp. Plant Physiol. 2015, 169, 359–2015. [Google Scholar] [CrossRef]
- Wang, J.; Liu, B.; Xiao, Q.; Li, H.; Sun, J. Cloning and expression analysis of litchi (Litchi chinensis sonn.) Polyphenol oxidase gene and relationship with postharvest pericarp browning. PLoS ONE 2014, 9, e93982. [Google Scholar] [CrossRef]
- Rahim, M.A.; Misra, P.; Cairns, J.R.K. Editorial: Advances in metabolism and chemo diversity-focus-anthocyanin and proanthocyanin: Biosynthesis, accumulation, regulation. Front. Plant Sci. 2023, 14, 1222082. [Google Scholar] [CrossRef]
- Zhong, R.; Liu, B.; Wei, J.; Huang, X.; Zhang, Z.; Li, Y.; Fang, F.; Pang, X. Molecular and functional characterization of the key proanthocyanidin pathway enzymes anthocyanidin reductases and leucoanthocyanidin reductases in Litchi chinensis. J. Agric. Food Chem. 2024, 72, 25972–25986. [Google Scholar] [CrossRef]
- Zhong, R.; Wei, J.; Liu, B.; Luo, H.; Zhang, Z.; Pang, X.; Fang, F. Metabolite and transcriptome profiles of proanthocyanidin biosynthesis in the development of litchi fruit. Int. J. Mol. Sci. 2022, 24, 532. [Google Scholar] [CrossRef]
- Yang, L.; Wang, G.; Liu, T.; Deng, S. The MYB transcription factor RtAN2 promotes anthocyanin accumulation over proanthocyanidin during the fruit ripening of rose myrtle berries. Ind. Crop. Prod. 2025, 224, 120433. [Google Scholar] [CrossRef]
- Xu, W.; Dubos, C.; Lepiniec, L.C. Transcriptional control of flavonoid biosynthesis by MYB–bHLH–WDR complexes. Trends Plant Sci. 2015, 20, 176–185. [Google Scholar] [CrossRef]
- Yue, M.; Jiang, L.; Zhang, N.; Zhang, L.; Liu, Y.; Lin, Y.; Zhang, Y.; Luo, Y.; Zhang, Y.; Wang, Y.; et al. Regulation of flavonoids in strawberry fruits by FaMYB5/FaMYB10 dominated MYB-bHLH-WD40 ternary complexes. Front. Plant Sci. 2023, 14, 1145670. [Google Scholar] [CrossRef]
- Baudry, A.; Heim, M.A.; Dubreucq, B.; Caboche, M.; Weisshaar, B.; Lepiniec, L. TT2, TT8, and TTG1 synergistically specify the expression of BANYULS and proanthocyanidin biosynthesis in Arabidopsis thaliana. Plant J. 2004, 39, 366–380. [Google Scholar] [CrossRef]
- Nesi, N.; Jond, C.; Debeaujon, I.; Caboche, M.; Lepiniec, L. The Arabidopsis TT2 gene encodes an R2R3 MYB domain protein that acts as a key determinant for proanthocyanidin accumulation in developing seed. Plant Cell 2001, 13, 2099–2114. [Google Scholar] [CrossRef]
- Borevitz, J.O.; Xia, Y.; Blount, J.; Dixon, R.A.; Lamb, C. Activation tagging identifies a conserved MYB regulator of phenylpropanoid biosynthesis. Plant Cell 2000, 12, 2383–2394. [Google Scholar] [CrossRef]
- Zhao, J.; Chen, L.; Ma, A.; Wang, D.; Lu, H.; Chen, L.; Wang, H.; Qin, Y.; Hu, G. R3-MYB transcription factor LcMYBx from Litchi chinensis negatively regulates anthocyanin biosynthesis by ectopic expression in tobacco. Gene 2022, 812, 146105. [Google Scholar] [CrossRef]
- Lai, B.; Du, L.; Liu, R.; Hu, B.; Su, W.; Qin, Y.; Zhao, J.; Wang, H.; Hu, G. Two LcbHLH transcription factors interacting with LcMYB1 in regulating late structural genes of anthocyanin biosynthesis in Nicotiana and Litchi chinensis during anthocyanin accumulation. Front. Plant Sci. 2016, 7, 166. [Google Scholar] [CrossRef]
- Lai, B.; Li, X.J.; Hu, B.; Qin, Y.H.; Huang, X.M.; Wang, H.C.; Hu, G.B. LcMYB1 is a key determinant of differential anthocyanin accumulation among genotypes, tissues, developmental phases and ABA and light stimuli in Litchi chinensis. PLoS ONE 2014, 9, e86293. [Google Scholar] [CrossRef]
- Lai, B.; Du, L.; Hu, B.; Wang, D.; Huang, X.; Zhao, J.; Wang, H.; Hu, G. Characterization of a novel litchi R2R3-MYB transcription factor that involves in anthocyanin biosynthesis and tissue acidification. BMC Plant Biol. 2019, 19, 62. [Google Scholar] [CrossRef] [PubMed]
- Cavallini, E.; Zenoni, S.; Finezzo, L.; Guzzo, F.; Zamboni, A.; Avesani, L.; Tornielli, G.B. Functional diversification of grapevine MYB5a and MYB5b in the control of flavonoid biosynthesis in a petunia anthocyanin regulatory mutant. Plant Cell Physiol. 2014, 55, 517–534. [Google Scholar] [CrossRef] [PubMed]
- Deluc, L.; Bogs, J.; Walker, A.R.; Ferrier, T.; Decendit, A.; Merillon, J.M.; Robinson, S.P.; Barrieu, F. The transcription factor VvMYB5b contributes to the regulation of anthocyanin and proanthocyanidin biosynthesis in developing grape berries. Plant Physiol. 2008, 147, 2041–2053. [Google Scholar] [CrossRef] [PubMed]
- Wang, L.; Lu, W.; Ran, L.; Dou, L.; Yao, S.; Hu, J.; Fan, D.; Li, C.; Luo, K. R2R3-MYB transcription factor MYB6 promotes anthocyanin and proanthocyanidin biosynthesis but inhibits secondary cell wall formation in Populus tomentosa. Plant. J. 2019, 99, 14364. [Google Scholar] [CrossRef]
- Jiang, L.; Yue, M.; Liu, Y.; Zhang, N.; Lin, Y.; Zhang, Y.; Wang, Y.; Li, M.; Luo, Y.; Zhang, Y.; et al. A novel 2r3-MYB transcription factor FaMYB5 positively regulates anthocyanin and proanthocyanidin biosynthesis in cultivated strawberries (Fragaria × ananassa). Plant Biotechnol. J. 2023, 21, 1140–1158. [Google Scholar] [CrossRef]
- An, X.H.; Tian, Y.; Chen, K.Q.; Liu, X.J.; Liu, D.D.; Xie, X.B.; Cheng, C.G.; Cong, P.H.; Hao, Y.J. MdMYB9 and MdMYB11 are involved in the regulation of the JA-induced biosynthesis of anthocyanin and proanthocyanidin in apples. Plant Cell Physiol. 2015, 56, 650–662. [Google Scholar] [CrossRef] [PubMed]
- Pang, Y.; Abeysinghe, I.S.B.; He, J.; He, X.; Huhman, D.; Mewan, K.M.; Sumner, L.W.; Yun, J.; Dixon, R.A. Functional characterization of proanthocyanidin pathway enzymes from tea and their application for metabolic engineering. Plant Physiol. 2013, 161, 1103–1116. [Google Scholar] [CrossRef]
- Sun, Z.; Liu, Z.; Zhi, M.; Ran, Q.; Xue, W.; Tang, Y.; Wu, Y. Comparative genomics of lotus japonicus reveals insights into proanthocyanidin accumulation and abiotic stress response. Plants 2024, 13, 1151. [Google Scholar] [CrossRef]
- Mellway, R.D.; Tran, L.T.; Prouse, M.B.; Campbell, M.M.; Constabel, C.P. The wound-, pathogen-, and ultraviolet b-responsive MYB134 gene encodes an R2R3 MYB transcription factor that regulates proanthocyanidin synthesis in poplar. Plant Physiol. 2009, 150, 924–941. [Google Scholar] [CrossRef] [PubMed]
- Jiang, W.; Li, Q.; Xia, Y.; Yan, Y.; Yue, S.; Shen, G.; Pang, Y. The Lotus corniculatus MYB5 functions as a master regulator in proanthocyanidin biosynthesis and bioengineering. Plant Cell Rep. 2024, 43, 284. [Google Scholar] [CrossRef] [PubMed]
- Yue, L.; He, J.; Gan, T.; Jiu, S.; Khalil-Ur-Rehman, M.; Liu, K.; Bai, M.; Yang, G.; Xu, Y. Regulatory mechanism of proanthocyanidins in grape peels using vvi-mir828a and its target gene VvMYBPA1. Plants 2024, 13, 1688. [Google Scholar] [CrossRef]
- Liu, Y.; Shi, Z.; Maximova, S.N.; Payne, M.J.; Guiltinan, M.J. Tc-MYBPA is an Arabidopsis TT2-like transcription factor and functions in the regulation of proanthocyanidin synthesis in Theobroma cacao. BMC Plant Biol. 2015, 15, 160. [Google Scholar] [CrossRef]
- Mei, J.; Mu, R.; Niu, Q.; Zhu, H.; Chen, R.; Cai, X.; Miao, M.; Yu, D.; Ke, L.; Sun, Y. A MYB transcription factor GhTT2 of Gossypium hirsutum regulates proanthocyanidin accumulation and improves osmotic tolerance in Arabidopsis. Plant Cell Tissue Organ Cult. 2024, 157, 39. [Google Scholar] [CrossRef]
- James, A.M.; Ma, D.; Mellway, R.; Gesell, A.; Yoshida, K.; Walker, V.; Tran, L.; Stewart, D.; Reichelt, M.; Suvanto, J.; et al. Poplar MYB115 and MYB134 transcription factors regulate proanthocyanidin synthesis and structure. Plant Physiol. 2017, 174, 154–171. [Google Scholar] [CrossRef]
- Yoshida, K.; Ma, D.; Constabel, C.P. The MYB182 protein downregulates proanthocyanidin and anthocyanin biosynthesis in poplar by repressing both structural and regulatory flavonoid genes. Plant Physiol. 2015, 167, 693–710. [Google Scholar] [CrossRef] [PubMed]
- Jiao, T.; Huang, Y.; Wu, Y.; Jiang, T.; Li, T.; Liu, Y.; Liu, Y.; Han, Y.; Liu, Y.; Jiang, X.; et al. Functional diversity of subgroup 5 R2R3-MYBs promoting proanthocyanidin biosynthesis and their key residues and motifs in tea plant. Hortic. Res. 2023, 10, uhad135. [Google Scholar] [CrossRef]
- Zhang, D.; Zhou, H.; Zhang, Y.; Zhao, Y.; Zhang, Y.; Feng, X.; Lin, H. Diverse roles of MYB transcription factors in plants. J. Integr. Plant Biol. 2025, 67, 539–562. [Google Scholar] [CrossRef] [PubMed]
- Baudry, A.; Caboche, M.; Lepiniec, L. TT8 controls its own expression in a feedback regulation involving TTG1 and homologous MYB and bHLH factors, allowing a strong and cell-specific accumulation of flavonoids in Arabidopsis thaliana. Plant J. 2006, 46, 768–779. [Google Scholar] [CrossRef]
- Gonzalez, A.; Zhao, M.; Leavitt, J.M.; Lloyd, A.M. Regulation of the anthocyanin biosynthetic pathway by the TTG1/bHLH/myb transcriptional complex in Arabidopsis seedlings. Plant J. 2008, 53, 814–827. [Google Scholar] [CrossRef] [PubMed]
- Espley, R.V.; Hellens, R.P.; Putterill, J.; Stevenson, D.E.; Kutty-Amma, S.; Allan, A.C. Red colouration in apple fruit is due to the activity of the MYB transcription factor, MdMYB10. Plant J. 2007, 49, 414–427. [Google Scholar] [CrossRef]
- Sun, S.; Qi, X.; Zhang, Z.; Sun, L.; Wang, R.; Li, Y.; Chen, J.; Gu, H.; Fang, J.; Lin, M. A structural variation in the promoter of the leucoanthocyanidin reductase gene AaLAR1 enhances freezing tolerance by modulating proanthocyanidin accumulation in kiwifruit (Actinidia arguta). Plant Cell Environ. 2024, 47, 4048–4066. [Google Scholar] [CrossRef]
- Zhang, Y.; Hu, L.; Wang, S.; Gou, X.; Guo, Q.; Liang, G. Genome-wide identification of R2R3-MYB family in Eriobotrya japonica and functional analysis of EjMYB5 involved in proanthocyanidin biosynthesis. Plant Sci. 2024, 347, 112198. [Google Scholar] [CrossRef]
- Quattrocchio, F.; Verweij, W.; Kroon, A.; Spelt, C.; Mol, J.; Koes, R. PH4 of petunia is an R2R3 MYB protein that activates vacuolar acidification through interactions with basic-helix-loop-helix transcription factors of the anthocyanin pathway. Plant Cell 2006, 18, 1274–1291. [Google Scholar] [CrossRef]
- Quattrocchio, F.; Wing, J.; van der Woude, K.; Souer, E.; de Vetten, N.; Mol, J.; Koes, R. Molecular analysis of the anthocyanin2 gene of petunia and its role in the evolution of flower color. Plant Cell 1999, 11, 1433–1444. [Google Scholar] [CrossRef] [PubMed]
- Yang, C.; Xu, Z.; Song, J.; Conner, K.; Vizcay Barrena, G.; Wilson, Z.A. Arabidopsis MYB26/MALE STERILE35 regulates secondary thickening in the endothecium and is essential for anther dehiscence. Plant Cell 2007, 19, 534–548. [Google Scholar] [CrossRef]
- Sun, B.; Zhu, Z.; Chen, C.; Chen, G.; Cao, B.; Chen, C.; Lei, J. Jasmonate-inducible R2R3-MYB transcription factor regulates capsaicinoid biosynthesis and stamen development in Capsicum. J. Agric. Food. Chem. 2019, 67, 10891–10903. [Google Scholar] [CrossRef] [PubMed]
- Song, S.; Qi, T.; Huang, H.; Ren, Q.; Wu, D.; Chang, C.; Peng, W.; Liu, Y.; Peng, J.; Xie, D. The jasmonate-ZIM domain proteins interact with the R2R3-MYB transcription factors MYB21 and MYB24 to affect jasmonate-regulated stamen development in Arabidopsis. Plant Cell 2011, 23, 1000–1013. [Google Scholar] [CrossRef] [PubMed]







Disclaimer/Publisher’s Note: The statements, opinions and data contained in all publications are solely those of the individual author(s) and contributor(s) and not of MDPI and/or the editor(s). MDPI and/or the editor(s) disclaim responsibility for any injury to people or property resulting from any ideas, methods, instructions or products referred to in the content. |
© 2025 by the authors. Licensee MDPI, Basel, Switzerland. This article is an open access article distributed under the terms and conditions of the Creative Commons Attribution (CC BY) license (https://creativecommons.org/licenses/by/4.0/).
Share and Cite
Lai, B.; Jiang, L.; Zhu, Q.; Xie, C.; Gong, X.; He, G.; Zhang, S.; Luo, G.; Wang, H.; Du, L.; et al. LcMYB2, a R2R3-MYB Transcription Factor, Regulates Anthocyanin and Proanthocyanidin Biosynthesis in Litchi chinensis Through Interaction with LcbHLH3. Horticulturae 2025, 11, 1309. https://doi.org/10.3390/horticulturae11111309
Lai B, Jiang L, Zhu Q, Xie C, Gong X, He G, Zhang S, Luo G, Wang H, Du L, et al. LcMYB2, a R2R3-MYB Transcription Factor, Regulates Anthocyanin and Proanthocyanidin Biosynthesis in Litchi chinensis Through Interaction with LcbHLH3. Horticulturae. 2025; 11(11):1309. https://doi.org/10.3390/horticulturae11111309
Chicago/Turabian StyleLai, Biao, Li Jiang, Qi Zhu, Chongying Xie, Xiangyu Gong, Guolu He, Shuyi Zhang, Gangjun Luo, Huicong Wang, Lina Du, and et al. 2025. "LcMYB2, a R2R3-MYB Transcription Factor, Regulates Anthocyanin and Proanthocyanidin Biosynthesis in Litchi chinensis Through Interaction with LcbHLH3" Horticulturae 11, no. 11: 1309. https://doi.org/10.3390/horticulturae11111309
APA StyleLai, B., Jiang, L., Zhu, Q., Xie, C., Gong, X., He, G., Zhang, S., Luo, G., Wang, H., Du, L., & Hu, G. (2025). LcMYB2, a R2R3-MYB Transcription Factor, Regulates Anthocyanin and Proanthocyanidin Biosynthesis in Litchi chinensis Through Interaction with LcbHLH3. Horticulturae, 11(11), 1309. https://doi.org/10.3390/horticulturae11111309

