Transcription Factors AsMYB1 and AsMYB3 Regulate Betalain Biosynthesis in Aspergillus sydowii H-1
Abstract
1. Introduction
2. Materials and Methods
2.1. Strains and Cultivation Conditions
2.2. Crude Betalain Extraction and Global Untargeted Metabolomics Analysis
2.3. Bioinformatics Analysis
2.4. Detection of Tyrosinase Enzyme Activity
2.5. Assessment of Violet Pigment Content
2.6. Construction of Knockout and Overexpression Strains
2.7. Hyphal Morphology, Pellet Morphology, and Subcellular Localization
2.8. RNA Extraction and Quantitative RT-PCR (qRT-PCR)
2.9. Yeast One-Hybrid Assay
2.10. Detection of ROS, GSSG/GSH, NADP+/NADPH Levels
2.11. Tests for Stress Sensitivity
3. Results
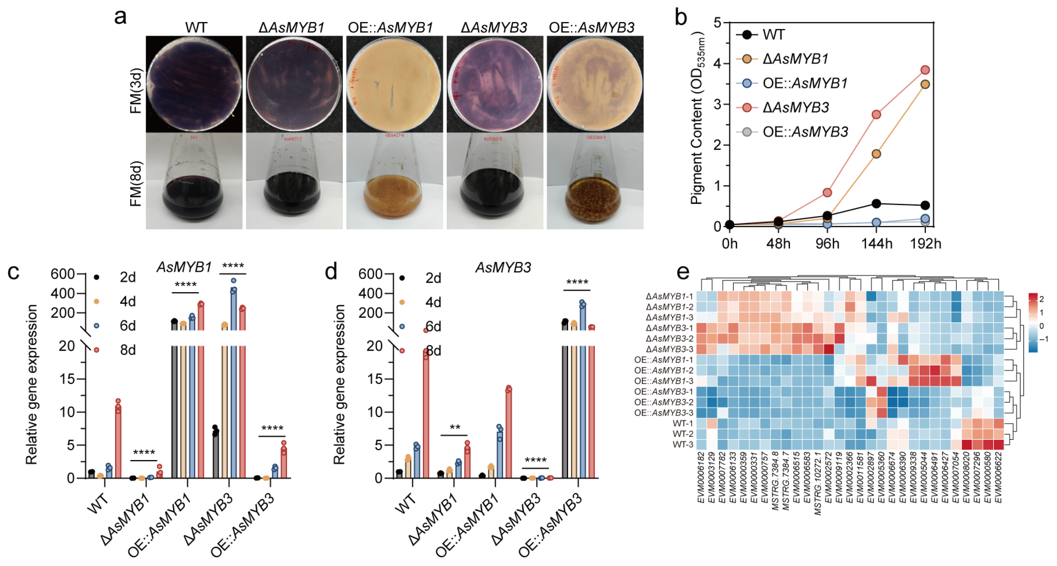
3.1. AsMYB1 and AsMYB3 Repress Violet Pigment Biosynthesis
3.2. Metabolomic and LC-MS Analysis Reveals A. sydowii H-1 Potentially Biosynthesis Betalain
3.3. Functional Characterization of AsTYRs and AsDODA1
3.4. Influence of AsTYRs and AsDODA1 on Violet Pigment of A. sydowii H-1

3.5. Influence of AsTYRs and AsDODA1 on the Growth and Development of A. sydowii H-1
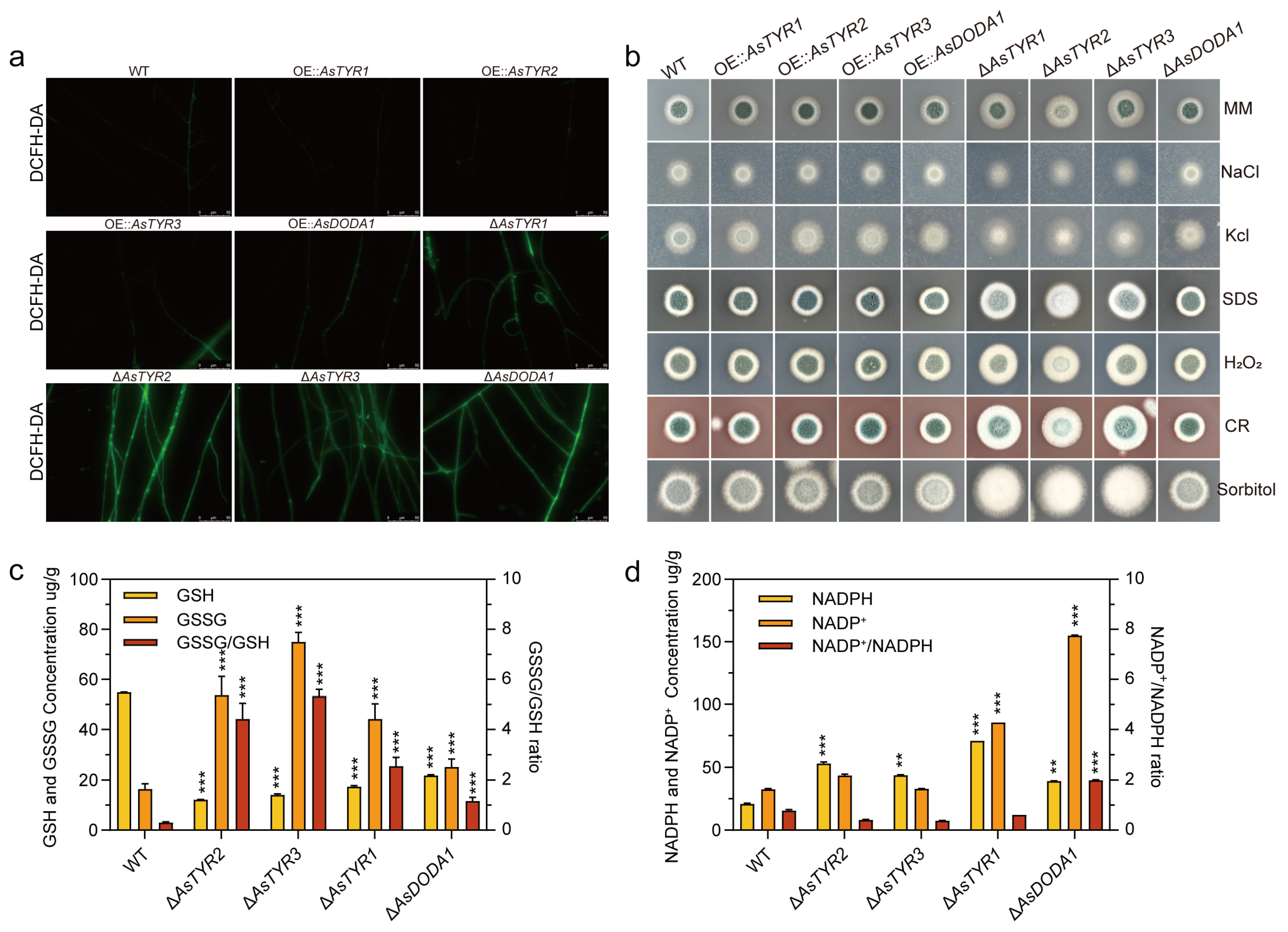
3.6. Impact of AsTYRs and AsDODA1 on Redox Homeostasis and Stress Response of A. sydowii H-1
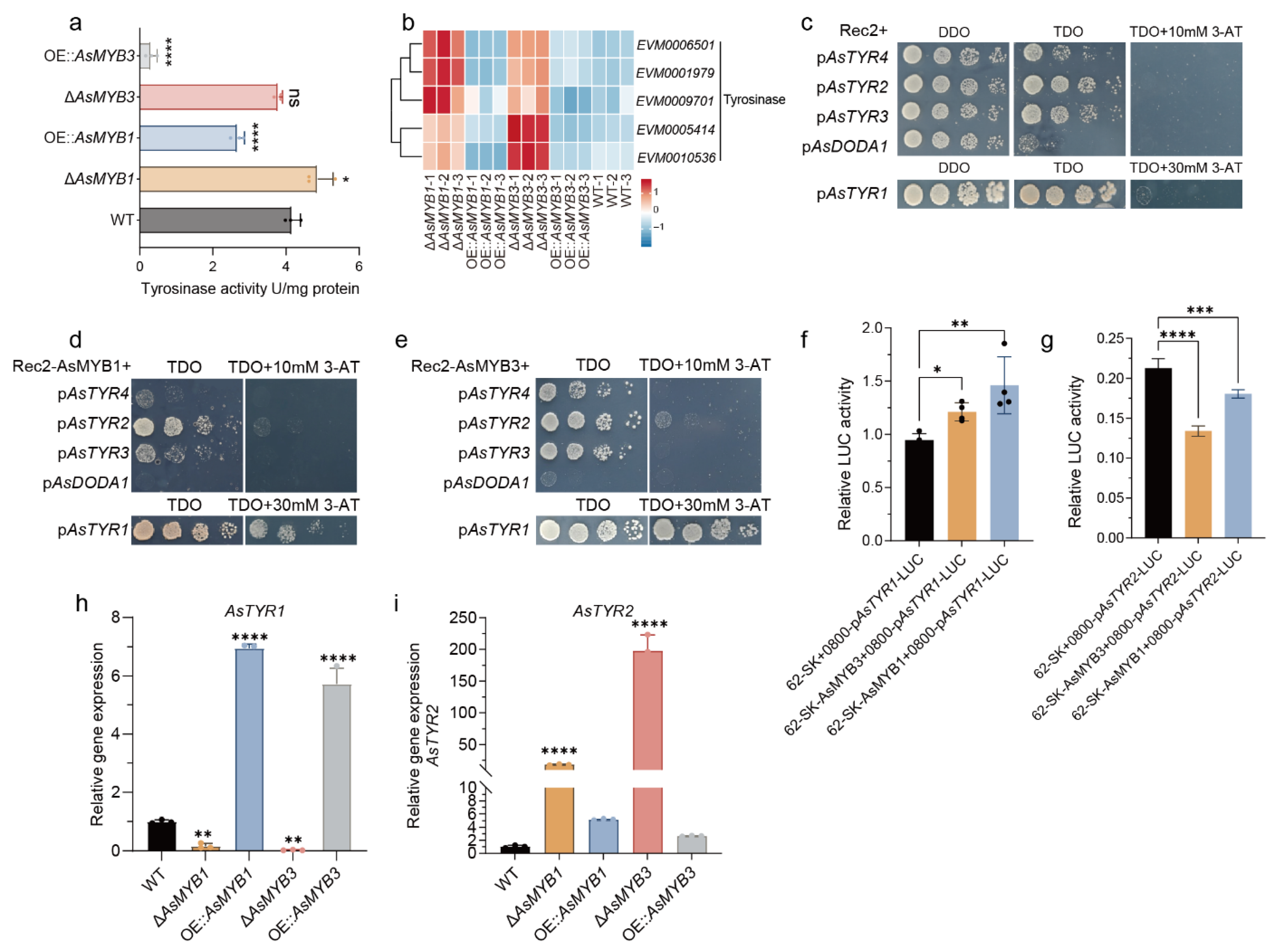
3.7. AsMYB1 and AsMYB3 Negatively Regulate the AsTYR1 and AsTYR2
4. Discussion
5. Conclusions
Supplementary Materials
Author Contributions
Funding
Institutional Review Board Statement
Informed Consent Statement
Data Availability Statement
Acknowledgments
Conflicts of Interest
References
- Henarejos-Escudero, P.; Contreras-Llano, L.E.; Lozada-Ramirez, J.D.; Gomez-Pando, L.R.; Garcia-Carmona, F.; Gandia-Herrero, F. A dopamine-based biosynthetic pathway produces decarboxylated betalains in Chenopodium quinoa. Plant Physiol. 2021, 186, 1473–1486. [Google Scholar] [CrossRef]
- Guerrero-Rubio, M.A.; Escribano, J.; Garcia-Carmona, F.; Gandia-Herrero, F. Light Emission in Betalains: From Fluorescent Flowers to Biotechnological Applications. Trends Plant Sci. 2020, 25, 159–175. [Google Scholar] [CrossRef]
- Timoneda, A.; Feng, T.; Sheehan, H.; Walker-Hale, N.; Pucker, B.; Lopez-Nieves, S.; Guo, R.; Brockington, S. The evolution of betalain biosynthesis in Caryophyllales. New Phytol. 2019, 224, 71–85. [Google Scholar] [CrossRef] [PubMed]
- Polturak, G.; Aharoni, A. Advances and future directions in betalain metabolic engineering. New Phytol. 2019, 224, 1472–1478. [Google Scholar] [CrossRef] [PubMed]
- Miguel, M.G. Betalains in Some Species of the Amaranthaceae Family: A Review. Antioxidants 2018, 7, 53. [Google Scholar] [CrossRef] [PubMed]
- Pucker, B.; Walker-Hale, N.; Dzurlic, J.; Yim, W.C.; Cushman, J.C.; Crum, A.; Yang, Y.; Brockington, S.F. Multiple mechanisms explain loss of anthocyanins from betalain-pigmented Caryophyllales, including repeated wholesale loss of a key anthocyanidin synthesis enzyme. New Phytol. 2023, 241, 471–489. [Google Scholar] [CrossRef]
- Jain, G.; Schwinn, K.E.; Gould, K.S. Betalain induction by l-DOPA application confers photoprotection to saline-exposed leaves of Disphyma australe. New Phytol. 2015, 207, 1075–1083. [Google Scholar] [CrossRef]
- Polturak, G.; Aharoni, A. “La Vie en Rose”: Biosynthesis, Sources, and Applications of Betalain Pigments. Mol. Plant 2018, 11, 7–22. [Google Scholar] [CrossRef]
- Guerrero-Rubio, M.A.; Garcia-Carmona, F.; Gandia-Herrero, F. First description of betalains biosynthesis in an aquatic organism: Characterization of 4,5-DOPA-extradiol-dioxygenase activity in the cyanobacteria Anabaena cylindrica. Microb. Biotechnol. 2020, 13, 1948–1959. [Google Scholar] [CrossRef]
- Badgami, A.; Timoneda, A.; Zhao, L.; Tiley, H.; Copetti, D.; Sanderson, M.J.; Cushman, J.C.; Moore, M.J.; Smith, S.A.; Brockington, S.F. Evolution of l-DOPA 4,5-dioxygenase activity allows for recurrent specialisation to betalain pigmentation in Caryophyllales. New Phytol. 2020, 227, 914–929. [Google Scholar]
- Son, Y.-E.; Cho, H.-J.; Park, H.-S. The MYB-like protein MylA contributes to conidiogenesis and conidial germination in Aspergillus nidulans. Commun. Biol. 2024, 7, 768. [Google Scholar] [CrossRef]
- Dubos, C.; Stracke, R.; Grotewold, E.; Weisshaar, B.; Martin, C.; Lepiniec, L. MYB transcription factors in Arabidopsis. Trends Plant Sci. 2010, 15, 573–581. [Google Scholar] [CrossRef] [PubMed]
- Lloyd, A.; Brockman, A.; Aguirre, L.; Campbell, A.; Bean, A.; Cantero, A.; Gonzalez, A. Advances in the MYB-bHLH-WD Repeat (MBW) Pigment Regulatory Model: Addition of a WRKY Factor and Co-option of an Anthocyanin MYB for Betalain Regulation. Plant Cell Physiol. 2017, 58, 1431–1441. [Google Scholar] [CrossRef] [PubMed]
- Martínez-Rivas, F.J.; Blanco-Portales, R.; Serratosa, M.P.; Ric-Varas, P.; Guerrero-Sánchez, V.; Medina-Puche, L.; Moyano, L.; Mercado, J.A.; Alseekh, S.; Caballero, J.L.; et al. FaMYB123 interacts with FabHLH3 to regulate the late steps of anthocyanin and flavonol biosynthesis during ripening. Plant J. 2023, 114, 683–698. [Google Scholar] [CrossRef] [PubMed]
- Zhang, S.; Wang, H.; Wang, T.; Liu, W.; Zhang, J.; Fang, H.; Zhang, Z.; Peng, F.; Chen, X.; Wang, N. MdMYB305–MdbHLH33–MdMYB10 regulates sugar and anthocyanin balance in red-fleshed apple fruits. Plant J. 2023, 113, 1062–1079. [Google Scholar] [CrossRef]
- Hatlestad, G.J.; Akhavan, N.A.; Sunnadeniya, R.M.; Elam, L.; Cargile, S.; Hembd, A.; Gonzalez, A.; McGrath, J.M.; Lloyd, A.M. The beet Y locus encodes an anthocyanin MYB-like protein that activates the betalain red pigment pathway. Nat. Genet. 2015, 47, 92–96. [Google Scholar] [CrossRef]
- Xie, F.; Chen, C.; Chen, J.; Chen, J.; Hua, Q.; Shah, K.; Zhang, Z.; Zhao, J.; Hu, G.; Chen, J.; et al. Betalain biosynthesis in red pulp pitaya is regulated via HuMYB132: A R-R type MYB transcription factor. BMC Plant Biol. 2023, 23, 28. [Google Scholar] [CrossRef]
- Yu, J.-H.; Kim, Y.; Kim, H.; Son, H.; Choi, G.J.; Kim, J.-C.; Lee, Y.-W. MYT3, A Myb-Like Transcription Factor, Affects Fungal Development and Pathogenicity of Fusarium graminearum. PLoS ONE 2014, 9, e94359. [Google Scholar]
- Wang, Y.; Hu, P.; Li, H.; Wang, Y.; Long, L.-k.; Li, K.; Zhang, X.; Pan, Y.; Liu, G. A Myb transcription factor represses conidiation and cephalosporin C production in Acremonium chrysogenum. Fungal Genet. Biol. 2018, 118, 1–9. [Google Scholar] [CrossRef]
- Xi, L.; Wei, X.; Liu, N.; He, Y.; Qiao, Y.; Chang, L.; Deng, B.; Chang, M.; Liu, J. Transcription factors FfMYB9 and FfMYB13 jointly activate the expression of hydrophobin gene FfHyd19 to mediate fruiting body morphogemesis in Flammulina filiformis. Int. J. Biol. Macromol. 2025, 319, 145611. [Google Scholar] [CrossRef]
- Mateos, L.; Jiménez, A.; Revuelta, J.L.; Santos, M.A.A. Purine Biosynthesis, Riboflavin Production, and Trophic-Phase Span Are Controlled by a Myb-Related Transcription Factor in the Fungus Ashbya gossypii. Appl. Environ. Microbiol. 2006, 72, 5052–5060. [Google Scholar] [CrossRef]
- Bu, C.; Zhang, Q.; Zeng, J.; Cao, X.; Hao, Z.; Qiao, D.; Cao, Y.; Xu, H. Identification of a novel anthocyanin synthesis pathway in the fungus Aspergillus sydowii H-1. BMC Genom. 2020, 21, 29. [Google Scholar] [CrossRef] [PubMed]
- Zeng, J.; Cao, Y.; Xu, Q.; Ran, Y.; Guo, Y.; Jiao, P.; Lang, X.; Qiao, D.; Xu, H.; Cao, Y. The sugar transporter AsSTL is regulated by the kinase Hog1 and is involved in glycerol transport and the response to osmotic stress in the salt-tolerant ascomycete aspergillus sydowii H-1. Fungal Genet. Biol. 2025, 179, 103986. [Google Scholar] [CrossRef] [PubMed]
- Zeng, J.; Cao, Y.; Guo, Y.; Xiang, D.; Wang, J.; Xu, Q.; Lang, X.; Xu, H.; Cao, Y. Regulation of phenotype and secondary metabolic silencing gene clusters in Aspergillus sydowii by velvet transcription factors. Fungal Biol. 2025, 129, 101605. [Google Scholar] [CrossRef] [PubMed]
- Kang, Y.; Li, Y.; Zhang, T.; Wang, P.; Liu, W.; Zhang, Z.; Yu, W.; Wang, J.; Wang, J.; Zhou, Y. Integrated metabolome, full-length sequencing, and transcriptome analyses unveil the molecular mechanisms of color formation of the canary yellow and red bracts of Bougainvillea × buttiana ‘Chitra’. Plant J. 2023, 116, 1441–1461. [Google Scholar] [CrossRef]
- Tsang, T.; Davis, C.I.; Brady, D.C. Copper biology. Curr. Biol. 2021, 31, R421–R427. [Google Scholar] [CrossRef]
- Chung, H.H.; Schwinn, K.E.; Ngo, H.M.; Lewis, D.H.; Massey, B.; Calcott, K.E.; Crowhurst, R.; Joyce, D.C.; Gould, K.S.; Davies, K.M.; et al. Characterisation of betalain biosynthesis in Parakeelya flowers identifies the key biosynthetic gene DOD as belonging to an expanded LigB gene family that is conserved in betalain-producing species. Front. Plant Sci. 2015, 6, 499. [Google Scholar] [CrossRef]
- Brockington, S.F.; Yang, Y.; Gandia-Herrero, F.; Covshoff, S.; Hibberd, J.M.; Sage, R.F.; Wong, G.K.; Moore, M.J.; Smith, S.A. Lineage-specific gene radiations underlie the evolution of novel betalain pigmentation in Caryophyllales. New Phytol. 2015, 207, 1170–1180. [Google Scholar] [CrossRef]
- Contreras-Llano, L.E.; Guerrero-Rubio, M.A.; Lozada-Ramirez, J.D.; Garcia-Carmona, F.; Gandia-Herrero, F. First Betalain-Producing Bacteria Break the Exclusive Presence of the Pigments in the Plant Kingdom. mBio 2019, 10, e00345-19. [Google Scholar] [CrossRef]
- Soares, D.M.M.; Gonçalves, L.C.P.; Machado, C.O.; Esteves, L.C.; Stevani, C.V.; Oliveira, C.C.; Dörr, F.A.; Pinto, E.; Adachi, F.M.M.; Hotta, C.T.; et al. Reannotation of Fly Amanita l-DOPA Dioxygenase Gene Enables Its Cloning and Heterologous Expression. ACS Omega 2022, 7, 16070–16079. [Google Scholar] [CrossRef]
- Kasei, A.; Watanabe, H.; Ishiduka, N.; Noda, K.; Murata, M.; Sakuta, M. Comparative Analysis of the Extradiol Ring-Cleavage Dioxygenase LigB from Arabidopsis and 3,4-Dihydroxyphenylalanine Dioxygenase from Betalain-Producing Plants. Plant Cell Physiol. 2021, 62, 732–740. [Google Scholar] [CrossRef]
- Weng, J.K.; Li, Y.; Mo, H.; Chapple, C. Assembly of an evolutionarily new pathway for α-pyrone biosynthesis in Arabidopsis. Science 2012, 337, 960–964. [Google Scholar] [CrossRef] [PubMed]
- Chang, Y.C.; Chiu, Y.C.; Tsao, N.W.; Chou, Y.L.; Tan, C.M.; Chiang, Y.H.; Liao, P.C.; Lee, Y.C.; Hsieh, L.C.; Wang, S.Y.; et al. Elucidation of the core betalain biosynthesis pathway in Amaranthus tricolor. Sci. Rep. 2021, 11, 6086. [Google Scholar] [CrossRef] [PubMed]
- Harris, N.N. Betalain production is possible in anthocyanin-producing plant species given the presence of DOPA-dioxygenase and L-DOPA. BMC Plant Biol. 2012, 12, 34. [Google Scholar] [CrossRef] [PubMed]
- Broucke, E.; Dang, T.T.V.; Li, Y.; Hulsmans, S.; Van Leene, J.; De Jaeger, G.; Hwang, I.; Wim, V.D.E.; Rolland, F. SnRK1 inhibits anthocyanin biosynthesis through both transcriptional regulation and direct phosphorylation and dissociation of the MYB/bHLH/TTG1 MBW complex. Plant J. 2023, 115, 1193–1213. [Google Scholar] [CrossRef]
- Amato, A.; Cavallini, E.; Walker, A.R.; Pezzotti, M.; Bliek, M.; Quattrocchio, F.; Koes, R.; Ruperti, B.; Bertini, E.; Zenoni, S.; et al. The MYB5-driven MBW complex recruits a WRKY factor to enhance the expression of targets involved in vacuolar hyper-acidification and trafficking in grapevine. Plant J. 2019, 99, 1220–1241. [Google Scholar] [CrossRef]
- Chen, C.; Xie, F.; Shah, K.; Hua, Q.; Chen, J.; Zhang, Z.; Zhao, J.; Hu, G.; Qin, Y. Genome-Wide Identification of WRKY Gene Family in Pitaya Reveals the Involvement of HmoWRKY42 in Betalain Biosynthesis. Int. J. Mol. Sci. 2022, 23, 10568. [Google Scholar] [CrossRef]
- Zhang, L.; Chen, C.; Xie, F.; Hua, Q.; Zhang, Z.; Zhang, R.; Chen, J.; Zhao, J.; Hu, G.; Qin, Y. A Novel WRKY Transcription Factor HmoWRKY40 Associated with Betalain Biosynthesis in Pitaya (Hylocereus monacanthus) through Regulating HmoCYP76AD1. Int. J. Mol. Sci. 2021, 22, 2171. [Google Scholar] [CrossRef]
- Cheng, M.N.; Huang, Z.J.; Hua, Q.Z.; Shan, W.; Kuang, J.F.; Lu, W.J.; Qin, Y.H.; Chen, J.Y. The WRKY transcription factor HpWRKY44 regulates CytP450-like1 expression in red pitaya fruit (Hylocereus polyrhizus). Hortic. Res. 2017, 4, 17039. [Google Scholar] [CrossRef]
- Aguilera, F.; McDougall, C.; Degnan, B.M. Origin, evolution and classification of type 3 copper proteins lineage-specific gene expansions and losses across the Metazoa. BMC Evol. Biol. 2013, 13, 96. [Google Scholar] [CrossRef]
- Fan, X.; Zhang, P.; Batool, W.; Liu, C.; Hu, Y.; Wei, Y.; He, Z.; Zhang, S. Contribution of the Tyrosinase (MoTyr) to Melanin Synthesis, Conidiogenesis, Appressorium Development, and Pathogenicity in Magnaporthe oryzae. J. Fungi 2023, 9, 311. [Google Scholar] [CrossRef]
- Wei, X.; Shu, J.; Fahad, S.; Tao, K.; Zhang, J.; Chen, G.; Liang, Y.; Wang, M.; Chen, S.; Liao, J. Polyphenol oxidases regulate pollen development through modulating flavonoids homeostasis in tobacco. Plant Physiol. Biochem. 2023, 198, 107702. [Google Scholar] [CrossRef]
- Zhang, S. Recent Advances of Polyphenol Oxidases in Plants. Molecules 2023, 28, 2158. [Google Scholar] [CrossRef]
- Son, Y.-E.; Yu, J.-H.; Park, H.-S. The novel spore-specific regulator SscA controls Aspergillus conidiogenesis. mBio 2023, 14, e0184023. [Google Scholar] [CrossRef]
- Karahoda, B.; Pardeshi, L.; Ulas, M.; Dong, Z.; Shirgaonkar, N.; Guo, S.; Wang, F.; Tan, K.; Sarikaya-Bayram, Ö.; Bauer, I.; et al. The KdmB-EcoA-RpdA-SntB chromatin complex binds regulatory genes and coordinates fungal development with mycotoxin synthesis. Nucleic Acids Res. 2022, 50, 9797–9813. [Google Scholar] [CrossRef]







| Protein Name | Tyrosinase Activity (U/mg Protein) |
|---|---|
| AsTYR1 | 10.55 ± 1.13 |
| AsTYR2 | 5.74 ± 0.28 |
| AsTYR6 | 4.99 ± 0.96 |
| AsTYR3 | 3.03 ± 0.06 |
| AsTYR5 | 3.19 ± 0.76 |
Disclaimer/Publisher’s Note: The statements, opinions and data contained in all publications are solely those of the individual author(s) and contributor(s) and not of MDPI and/or the editor(s). MDPI and/or the editor(s) disclaim responsibility for any injury to people or property resulting from any ideas, methods, instructions or products referred to in the content. |
© 2025 by the authors. Licensee MDPI, Basel, Switzerland. This article is an open access article distributed under the terms and conditions of the Creative Commons Attribution (CC BY) license (https://creativecommons.org/licenses/by/4.0/).
Share and Cite
Ran, Y.; Cao, Y.; Guo, Y.; Zeng, J.; Wang, J.; Xiang, D.; Xu, H.; Cao, Y. Transcription Factors AsMYB1 and AsMYB3 Regulate Betalain Biosynthesis in Aspergillus sydowii H-1. J. Fungi 2025, 11, 793. https://doi.org/10.3390/jof11110793
Ran Y, Cao Y, Guo Y, Zeng J, Wang J, Xiang D, Xu H, Cao Y. Transcription Factors AsMYB1 and AsMYB3 Regulate Betalain Biosynthesis in Aspergillus sydowii H-1. Journal of Fungi. 2025; 11(11):793. https://doi.org/10.3390/jof11110793
Chicago/Turabian StyleRan, Yulu, Yu Cao, Yihan Guo, Jie Zeng, Jiale Wang, Dongyou Xiang, Hui Xu, and Yi Cao. 2025. "Transcription Factors AsMYB1 and AsMYB3 Regulate Betalain Biosynthesis in Aspergillus sydowii H-1" Journal of Fungi 11, no. 11: 793. https://doi.org/10.3390/jof11110793
APA StyleRan, Y., Cao, Y., Guo, Y., Zeng, J., Wang, J., Xiang, D., Xu, H., & Cao, Y. (2025). Transcription Factors AsMYB1 and AsMYB3 Regulate Betalain Biosynthesis in Aspergillus sydowii H-1. Journal of Fungi, 11(11), 793. https://doi.org/10.3390/jof11110793

