Sign in to use this feature.

Years

Between: -

Subjects

remove_circle_outline
remove_circle_outline
remove_circle_outline
remove_circle_outline
remove_circle_outline
remove_circle_outline
remove_circle_outline
remove_circle_outline
remove_circle_outline

Journals

Article Types

Countries / Regions

Search Results (89)

Search Parameters:
Keywords = Korean response strategies

Order results
Result details
Results per page
Select all
Export citation of selected articles as:
19 pages, 2815 KB  
Article
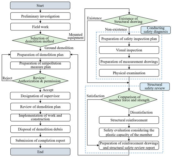
Proposed Safety Control Structure Model for Building Demolition Projects Based on STAMP Model in South Korea
by Hyeon-Ji Jeong and Jeong-Hun Won
Buildings 2025, 15(20), 3680; https://doi.org/10.3390/buildings15203680 (registering DOI) - 13 Oct 2025
Abstract
This study developed a safety control structure model to analyze stakeholder interactions to improve safety in Korean building demolition projects. Legal stakeholders and safety measures were systematically incorporated into the System Theoretic Accident Model and Processes (STAMP). The novelty of this safety model [...] Read more.
This study developed a safety control structure model to analyze stakeholder interactions to improve safety in Korean building demolition projects. Legal stakeholders and safety measures were systematically incorporated into the System Theoretic Accident Model and Processes (STAMP). The novelty of this safety model is that it provides the first systematic application of STAMP to Korean building demolition, with a specific focus on legal stakeholders and their safety interactions. The results revealed that unsystematic reviews by licensing agencies, the absence of expert reviewers, and the inadequate role of supervisors were key factors contributing to accidents. In particular, the inspection and corrective action of safety measures performed by demolition supervisors directly impacted on-site safety. Furthermore, licensing agencies were identified as key players in determining the overall safety level of demolition projects. The proposed model provides a framework for effectively understanding the roles and responsibilities of stakeholders and supports the identification of non-compliance with safety measures. The use of the proposed model is expected to strengthen the interaction between stakeholders, enhance on-site safety, and contribute to the development of accident prevention strategies for future demolition projects. Full article
(This article belongs to the Special Issue Safety Management and Occupational Health in Construction)
Show Figures

Figure 1

27 pages, 2067 KB  
Article
Enhancing Corporate Transparency: AI-Based Detection of Financial Misstatements in Korean Firms Using NearMiss Sampling and Explainable Models
by Woosung Kim and Sooin Kim
Sustainability 2025, 17(19), 8933; https://doi.org/10.3390/su17198933 - 9 Oct 2025
Viewed by 357
Abstract
Corporate transparency is vital for sustainable governance. However, detecting financial misstatements remains challenging due to their rarity and resulting class imbalance. Using financial statement data from Korean firms, this study develops an integrated AI framework that evaluates the joint effects of sampling strategy, [...] Read more.
Corporate transparency is vital for sustainable governance. However, detecting financial misstatements remains challenging due to their rarity and resulting class imbalance. Using financial statement data from Korean firms, this study develops an integrated AI framework that evaluates the joint effects of sampling strategy, model choice, and interpretability. Across multiple imbalance ratios, NearMiss undersampling consistently outperforms random undersampling—particularly in recall and F1-score—showing that careful data balancing can yield greater improvements than algorithmic complexity alone. To ensure interpretability rests on reliable predictions, we apply Shapley Additive Explanations (SHAP) and Permutation Feature Importance (PFI) only to high-performing models. Logistic regression emphasizes globally influential operating and financing accounts, whereas Random Forest identifies context-dependent patterns such as ownership structure and discretionary spending. Even with a reduced feature set identified by explainable AI, models maintain robust detection performance under low imbalance, highlighting the practical value of interpretability in building simpler and more transparent systems. By combining predictive accuracy with transparency, this study contributes to trustworthy misstatement detection tools that reinforce investor confidence, strengthen responsible corporate governance, and reduce information asymmetry. In doing so, it advances the United Nations Sustainable Development Goal 16 (Peace, Justice, and Strong Institutions) by supporting fair, accountable, and sustainable economic systems. Full article
Show Figures

Figure 1

21 pages, 542 KB  
Article
Disaggregating ESG Mechanisms: The Mediating Role of Stakeholder Pressure in the Financial Performance of Logistics Firms
by A Young Choi, Dohyun Kim and Joonho Na
Sustainability 2025, 17(19), 8840; https://doi.org/10.3390/su17198840 - 2 Oct 2025
Viewed by 434
Abstract
This research investigates the impact of Environmental, Social, and Governance (ESG) practices on the financial performance of logistics firms, with a focus on the mediating role of stakeholder pressure. Utilizing survey data collected from Korean logistics firms (N = 256 valid responses) and [...] Read more.
This research investigates the impact of Environmental, Social, and Governance (ESG) practices on the financial performance of logistics firms, with a focus on the mediating role of stakeholder pressure. Utilizing survey data collected from Korean logistics firms (N = 256 valid responses) and employing structural equation modeling, the findings indicate that social practices exert a significant direct effect on financial outcomes. Conversely, environmental and governance practices impact financial performance indirectly, through stakeholder pressure. These findings suggest that ESG activities impact financial performance via distinct mechanisms, contingent upon the specific ESG dimension and the level of stakeholder engagement. The study advances ESG literature by providing a disaggregated analysis of ESG effectiveness and empirically confirming stakeholder pressure as a critical pathway. Practically, the results underscore the need for logistics firms to align their ESG strategies with stakeholder expectations and institutional pressures, thereby optimizing both sustainability and financial performance. Full article
Show Figures

Figure 1

15 pages, 673 KB  
Article
Integrating and Benchmarking KpqC in TLS/X.509
by Minjoo Sim, Gyeongju Song, Siwoo Eum, Minwoo Lee, Seyoung Yoon, Anubhab Baksi and Hwajeong Seo
Electronics 2025, 14(18), 3717; https://doi.org/10.3390/electronics14183717 - 19 Sep 2025
Viewed by 568
Abstract
Advances in quantum computing pose a fundamental threat to classical public-key cryptosystems, including RSA and elliptic-curve cryptography (ECC), which form the foundation for authentication and key exchange in the Transport Layer Security (TLS) protocol. In response to these emerging threats, Korea launched the [...] Read more.
Advances in quantum computing pose a fundamental threat to classical public-key cryptosystems, including RSA and elliptic-curve cryptography (ECC), which form the foundation for authentication and key exchange in the Transport Layer Security (TLS) protocol. In response to these emerging threats, Korea launched the KpqC (Korea Post-Quantum Cryptography) project in 2021 to design, evaluate, and standardize domestic PQC algorithms. To the best of our knowledge, this is the first systematic evaluation of the finalized Korean PQC algorithms (HAETAE, AIMer, SMAUG-T, NTRU+) within a production-grade TLS/X.509 stack, enabling direct comparison against NIST PQC and ECC baselines. To contextualize KpqC performance, we further compare against NIST-standardized PQC algorithms and classical ECC baselines. Our evaluation examines both static overhead (certificate size) and dynamic overhead (TLS 1.3 handshake latency) across computation-bound (localhost) and network-bound (LAN) scenarios, including embedded device and hybrid TLS configurations. Our results show that KpqC certificates are approximately 4.6–48.8× larger than ECC counterparts and generally exceed NIST PQC sizes. In computation-bound tests, both NIST PQC (ML-KEM) and KpqC hybrids exhibited similar handshake latency increases of approximately 8–9× relative to ECC. In network-bound tests, the difference between the two families was negligible, with relative overhead typically around 30–41%. These findings offer practical guidance for balancing security level, key size, packet size, and latency and support phased PQC migration strategies in real-world TLS deployments. Full article
(This article belongs to the Special Issue Trends in Information Systems and Security)
Show Figures

Figure 1

13 pages, 1824 KB  
Article
The Prediction of Early Neurological Outcomes in Out-of-Hospital Cardiac Arrest Patients: A Multicenter Prospective Cohort Study by the KORHN Registry
by Wook Jin Choi and Jae Hoon Lee
J. Clin. Med. 2025, 14(18), 6466; https://doi.org/10.3390/jcm14186466 - 13 Sep 2025
Viewed by 542
Abstract
Background/Objectives: Early neuroprognostication after cardiac arrest is essential for guiding treatment strategies and providing accurate prognostic information to families. While several early risk scores have been proposed, few have incorporated a wide range of variables in large cohorts. This study aimed to [...] Read more.
Background/Objectives: Early neuroprognostication after cardiac arrest is essential for guiding treatment strategies and providing accurate prognostic information to families. While several early risk scores have been proposed, few have incorporated a wide range of variables in large cohorts. This study aimed to develop and validate a novel prognostic model, the KORHN risk score, and to compare its performance with established tools including MIRACLE, TTM, CAHP, C-GRApH, and OHCA scores; Methods: We conducted a prospective multicenter observational study using data from the KORean Hypothermia Network registry. Risk variables identified in previous studies, along with extensive data from 1371 patients in the KORHN registry, were analyzed. The primary endpoint was poor neurological outcome at 6 months; Results: Key predictors included low-flow time, diastolic shock index, cardiac etiology, bilateral absence of pupil reflex, shockable initial rhythm, Glasgow Coma Scale motor response, epinephrine use, and age. Compared with established risk scores, the KORHN score demonstrated superior performance (AUC 0.925 vs. 0.827–0.902 with all variables, and AUC 0.914 vs. 0.85–0.903 with the top five variables with identical cut-off). External validation in a non-KORHN cohort (AUC 0.890) confirmed its robustness; Conclusions: The KORHN score provides a simple, accurate tool for early neuroprognostication, supporting clinical decision-making and family communication. Full article
(This article belongs to the Special Issue Cardiac Arrest Research: Neuroprognostication and Improving Outcomes)
Show Figures

Figure 1

22 pages, 3227 KB  
Article
Age-Dependent Climate Sensitivity of Korean Pine (Pinus koraiensis) in the Southern Sikhote-Alin Mountains
by Alexander Mikhailowich Omelko, Olga Nikolaevna Ukhvatkina and Alexander Alexandrowich Zhmerenetsky
Forests 2025, 16(9), 1458; https://doi.org/10.3390/f16091458 - 12 Sep 2025
Viewed by 406
Abstract
Global climate change is driving profound transformations in forest ecosystems, particularly in monsoon-influenced regions of the Pacific coast of Asia, such as the Sikhote-Alin Mountains. Long-lived conifer species, notably Korean pine (Pinus koraiensis Siebold & Zucc.), play a central ecological role in [...] Read more.
Global climate change is driving profound transformations in forest ecosystems, particularly in monsoon-influenced regions of the Pacific coast of Asia, such as the Sikhote-Alin Mountains. Long-lived conifer species, notably Korean pine (Pinus koraiensis Siebold & Zucc.), play a central ecological role in mixed broadleaf–coniferous forests of the region. We examined how the radial growth response of Korean pine to climatic variability changes with tree age and ontogenetic stage, using 191 increment cores from trees ranging from early virginile to old generative stages. We employed two approaches: (i) a stage-based analysis, constructing tree-ring chronologies for each ontogenetic stage; (ii) an individual-tree analysis, applying correlation and regression directly to individual ring-width series. Climate–growth relationships were assessed using monthly temperature, precipitation, and drought indices (PDSI, SPEI). For the stage-based approach, radial growth was positively correlated with the mean August temperature of the previous year (up to r = 0.61), minimum November temperature (up to r = 0.50), and summer drought indices (up to r = 0.57). Age-related trends in climate sensitivity, assessed from regression models under both approaches, were significant for 9 of the 18 monthly climate variables examined. For stage-specific chronologies, simple regressions across six ontogenetic stages described up to 98% of the variance, whereas cambial-age-based relationships were much weaker (R2 = 0.03–0.14). These findings highlight the importance of accounting for ontogenetic structure in dendroclimatic analyses and climate reconstructions. Such insights are critical for understanding long-term forest dynamics and informing climate adaptation strategies in Korean pine-dominated ecosystems. Full article
(This article belongs to the Topic Responses of Trees and Forests to Climate Change)
Show Figures

Figure 1

17 pages, 3542 KB  
Article
Design and Implementation of a Cascade Control System for a Variable Air Volume in Operating Rooms Based on Pressure and Temperature Feedback
by Abdulmohaymin Bassim Qassim, Shaimaa Mudhafar Hashim and Wajdi Sadik Aboud
Sensors 2025, 25(18), 5656; https://doi.org/10.3390/s25185656 - 10 Sep 2025
Viewed by 704
Abstract
This research presents the design and implementation of a cascade Proportional–Integral (PI) controller tailored for a Variable Air Volume (VAV) system that was specially created and executed particularly for hospital operating rooms. The main goal of this work is to make sure that [...] Read more.
This research presents the design and implementation of a cascade Proportional–Integral (PI) controller tailored for a Variable Air Volume (VAV) system that was specially created and executed particularly for hospital operating rooms. The main goal of this work is to make sure that the temperature and positive pressure stay within the limits set by ASHRAE Standard 170-2017. This is necessary for patient safety, surgical accuracy, and system reliability. The proposed cascade design uses dual-loop PI controllers: one loop controls the temperature based on user-defined setpoints by local control touch screen, and the other loop accurately modulates the differential pressure to keep the pressure of the environment sterile (positive pressure). The system works perfectly with Building Automation System (BAS) parts from Automated Logic Corporation (ALC) brand, like Direct Digital Controllers (DDC) and Web-CTRL software with Variable Frequency Drives (VFDs), advanced sensors, and actuators that give real-time feedback, precise control, and energy efficiency. The system’s exceptional responsiveness, extraordinary stability, and resilient flexibility were proven through empirical validation at the Korean Iraqi Critical Care Hospital in Baghdad under a variety of operating circumstances. Even during rapid load changes and door openings, the control system successfully maintained the temperature between 18 and 22 °C and the differential pressure between 3 and 15 Pascals. Four performance scenarios, such as normal (pressure and temperature), high-temperature, high-pressure, and low-pressure cases, were tested. The results showed that the cascade PI control strategy is a reliable solution for critical care settings because it achieves precise environmental control, improves energy efficiency, and ensures compliance with strict healthcare facility standards. Full article
(This article belongs to the Section Industrial Sensors)
Show Figures

Figure 1

34 pages, 588 KB  
Review
Scoping Review of Studies on Affective–Psychological and Social Characteristics of South Korean Engineering Students
by Soonhee Hwang
Behav. Sci. 2025, 15(9), 1189; https://doi.org/10.3390/bs15091189 - 30 Aug 2025
Viewed by 764
Abstract
This scoping review examines the affective–psychological and social characteristics of undergraduate engineering students in South Korea, identifying key research trends, thematic focuses, and gaps in the literature. A total of 95 peer-reviewed articles published between 2000 and 2024 were analyzed based on publication [...] Read more.
This scoping review examines the affective–psychological and social characteristics of undergraduate engineering students in South Korea, identifying key research trends, thematic focuses, and gaps in the literature. A total of 95 peer-reviewed articles published between 2000 and 2024 were analyzed based on publication year, journal outlet, research topics, and related variables. The literature search was conducted using major databases, including RISS, KCI, and DBpia. The findings highlight self-efficacy—particularly domain-specific self-efficacy—as a core construct linked to academic achievement, persistence, and career development. Social competencies such as communication, teamwork, and convergence ability are also emphasized; however, limited attention has been paid to emotional resilience, burnout, and ethical responsibility. Despite their growing importance in the artificial intelligence-driven era, gender differences, digital literacy, and global competencies remain underexplored. These findings underscore the need for learner-centered, evidence-based instructional strategies, as well as more longitudinal, comparative, and intervention-focused studies. This review offers foundational insights for designing inclusive, future-oriented educational programs tailored to the diverse needs of South Korean undergraduate engineering students. Full article
Show Figures

Figure 1

11 pages, 247 KB  
Article
Prognostic Value of the Level of Urine Dipstick Proteinuria in Gastric Cancer in the Korean Population
by Yeo Ju Sohn, Sol Lee, Junghwa Kim, Insun Ryou, Eunjin Jeong, Jae-Hong Ryoo and Hyejin Chun
Cancers 2025, 17(17), 2743; https://doi.org/10.3390/cancers17172743 - 23 Aug 2025
Viewed by 524
Abstract
Background/Objectives: Proteinuria, a marker of renal dysfunction, has been implicated in cancer risk, yet its role in gastric carcinogenesis remains underexplored in high-incidence populations. This study evaluated the association between urine dipstick proteinuria severity and gastric cancer incidence in a nationwide Korean cohort. [...] Read more.
Background/Objectives: Proteinuria, a marker of renal dysfunction, has been implicated in cancer risk, yet its role in gastric carcinogenesis remains underexplored in high-incidence populations. This study evaluated the association between urine dipstick proteinuria severity and gastric cancer incidence in a nationwide Korean cohort. Methods: We analyzed data from the Korean National Health Insurance Service–National Sample Cohort, including 220,941 adults aged > 40 years, without a diagnosis of cancer, who received health examinations in 2009. Proteinuria was classified by single dipstick testing as negative, 1+, or ≥2+. Participants were followed for a mean of 4.37 ± 0.49 years (965,601.2 person-years). Multivariable Cox proportional hazards models adjusted for age, sex, body mass index, systolic blood pressure, fasting glucose, LDL cholesterol, estimated glomerular filtration rate, smoking status, alcohol intake, and physical activity were used to estimate hazard ratios (HRs) and 95% confidence intervals (CIs). Results: During follow-up, 1934 participants (0.88%) developed gastric cancer. A significant dose–response relationship emerged (p for trend = 0.037). In fully adjusted models, 1+ proteinuria conferred no significant risk increase (HR 1.10; 95% CI, 0.80–1.51), whereas ≥2+ proteinuria was associated with a 42% higher gastric cancer risk (HR 1.42; 95% CI, 1.00–2.02). Conclusions: Severe dipstick proteinuria independently predicts elevated gastric cancer risk in Korean adults. Integration of urine dipstick testing into gastric cancer screening protocols may offer a simple, cost-effective strategy for risk stratification, particularly in high-incidence settings. Full article
(This article belongs to the Section Cancer Epidemiology and Prevention)
Show Figures

Graphical abstract

14 pages, 243 KB  
Article
HR Managers’ Gender and Rationality Culture: Interaction Effects on Female Employees’ Workplace Outcomes
by Maftunakhon Utkir kizi Tojimatova and Soo Young Shin
Behav. Sci. 2025, 15(8), 1088; https://doi.org/10.3390/bs15081088 - 12 Aug 2025
Viewed by 523
Abstract
This study investigates how the gender of human resource (HR) managers and the presence of rationality culture (RC) in organizations jointly influence women employees’ workplace outcomes, including interpersonal affinity, job involvement, and organizational loyalty. Drawing on feminist organizational theory and social identity theory, [...] Read more.
This study investigates how the gender of human resource (HR) managers and the presence of rationality culture (RC) in organizations jointly influence women employees’ workplace outcomes, including interpersonal affinity, job involvement, and organizational loyalty. Drawing on feminist organizational theory and social identity theory, the study examines whether women HR managers are associated with more positive outcomes for women employees and whether the dominance of RC moderates these effects. RC, rooted in bureaucratic logic and objectivity, may diminish the perceived value of relational and inclusive HR practices—especially in highly formalized work environments. The study employs a survey-based quantitative method using data from the Korean Women Managers Panel, which includes responses from over 346 women working in medium- and large-sized organizations in South Korea. Directional hypotheses are tested, proposing that women HR managers positively influence employee outcomes, but this effect may be weakened in organizations where RC is strongly embedded. The findings contribute to organizational behavior and the gender studies literature by clarifying how HR managers’ gender operates under varying cultural norms and revealing the conditional nature of its effectiveness. The study offers both theoretical and practical insights for organizations aiming to foster inclusive environments, with implications for HR strategy, organizational development, and gender Full article
23 pages, 514 KB  
Article
Complaints in Travel Reality Shows: A Comparison Between Korean and Chinese Speakers
by Weihua Zhu
Languages 2025, 10(7), 171; https://doi.org/10.3390/languages10070171 - 18 Jul 2025
Viewed by 766
Abstract
This study compares complaints in Korean and Chinese, focusing on how they are expressed explicitly or implicitly. Complaints are potentially face-threatening, yet they frequently appear in conversations among native Korean and Chinese speakers who are characterized as upholding Neo-Confucian values and emphasizing social [...] Read more.
This study compares complaints in Korean and Chinese, focusing on how they are expressed explicitly or implicitly. Complaints are potentially face-threatening, yet they frequently appear in conversations among native Korean and Chinese speakers who are characterized as upholding Neo-Confucian values and emphasizing social harmony. Although some contrastive studies have examined complaints across languages, none have specifically investigated the explicit and implicit strategies employed in Korean and Chinese complaint discourse. Given the growing intercultural contact between Korean and Chinese speakers, this gap calls for closer attention. To address this, the present study explores how native Korean and Chinese speakers articulate complaints in the Korean and Chinese versions of the travel reality show Sisters Over Flowers. Sixteen episodes were analyzed using interactional sociolinguistic methods, incorporating both qualitative and quantitative approaches. The analysis uncovered both explicit and implicit strategies (e.g., expressions of annoyance or disapproval, overt grievances, questions, advice, teasing, and hints). Notably, the Korean participants produced significantly fewer complaints than their Chinese counterparts. These findings offer theoretical and practical insights. Theoretically, the results challenge overly broad notions of East–West pragmatic distinctions by demonstrating meaningful variation within East Asian cultures. Practically, a better understanding of explicit and implicit complaint strategies in Korean and Chinese can enhance intercultural communication, promote culturally sensitive responses, and bridge misunderstandings in increasingly globalized settings. Full article
(This article belongs to the Special Issue Exploring Pragmatics in Contemporary Cross-Cultural Contexts)
18 pages, 890 KB  
Article
The Effects of Classroom Management Efficacy on Interest Development in Guided Role-Playing Simulations for Sustainable Pre-Service Teacher Training
by Suhyun Ki, Sanghoon Park and Jeeheon Ryu
Sustainability 2025, 17(14), 6257; https://doi.org/10.3390/su17146257 - 8 Jul 2025
Cited by 2 | Viewed by 1751
Abstract
Classroom management is an essential yet frequently under-practiced competency in undergraduate teacher education, with important implications for sustainable teacher preparation. This study investigated whether pre-service teachers who feel more capable of managing classrooms also engage more deeply with simulation-based training. Fifty-seven Korean pre-service [...] Read more.
Classroom management is an essential yet frequently under-practiced competency in undergraduate teacher education, with important implications for sustainable teacher preparation. This study investigated whether pre-service teachers who feel more capable of managing classrooms also engage more deeply with simulation-based training. Fifty-seven Korean pre-service teachers (15 men, 42 women), all undergraduate students enrolled in a secondary teacher education program at a college of education, completed a five-item classroom-management-efficacy scale, then experienced a 15 min branching simulation that required choosing recognition, punishment, or aggression strategies in response to a disrespectful virtual student. Interest was assessed immediately afterwards with a 24-item instrument covering the four phases of the interest-development model (triggered situational, maintained situational, emerging individual, and well-developed individual). A post-test comparative design and MANOVA revealed that efficacy level had a significant multivariate effect on overall interest (Wilks Λ = 0.78, p = 0.029, partial η2 = 0.12). Scheffe contrasts showed that high-efficacy participants outscored their low-efficacy peers on maintained situational and emerging individual interest, p < 0.05, and surpassed the middle-efficacy group in three of the four phases. Repeated measures ANOVA confirmed a general decline from situational to individual interest across all groups (F (3, 52) = 9.23, p < 0.01), underscoring the difficulty of converting short-term curiosity into lasting commitment. These findings position classroom-management efficacy as a key moderator of engagement and support the use of adaptive simulations as sustainable tools for teacher education. By tailoring challenge levels and feedback to participants’ efficacy, guided simulations can foster deeper engagement and promote individualized growth—helping build resilient and well-prepared educators. Full article
Show Figures

Figure 1

23 pages, 3706 KB  
Article
Vegetation Structure and Habitat Characterization: An Ecological Basis for the Conservation of the Korean Endemic Plant, Taihyun’s Abelia (Zabelia tyaihyonii (Nakai) Hisauti & H.Hara, 1951; Caprifoliaceae)
by Byeong-Joo Park, Tae-Im Heo and Kwang-Il Cheon
Forests 2025, 16(7), 1042; https://doi.org/10.3390/f16071042 - 21 Jun 2025
Cited by 1 | Viewed by 504
Abstract
Endemic plant species, with their restricted distribution, are vulnerable to extinction due to human activities and environmental change. Monitoring their ecological characteristics and habitat relationships is crucial for conservation. This study examined plant communities to prioritize populations for conserving the Korean endemic species, [...] Read more.
Endemic plant species, with their restricted distribution, are vulnerable to extinction due to human activities and environmental change. Monitoring their ecological characteristics and habitat relationships is crucial for conservation. This study examined plant communities to prioritize populations for conserving the Korean endemic species, Taihyun’s abelia (Zabelia tyaihyonii (Nakai) Hisauti & H.Hara), and to identify threats and strategies for its protection. Vegetation surveys were conducted, classifying communities and analyzing species composition differences. Habitat quality and zeta diversity, assessed using the InVEST model, identified three community types: Quercus dentata–Thuja orientalis (Com. 1), Fraxinus rhynchophylla–Buxus koreana (Com. 2), and Quercus dentata–Carex humilis var. nana (Com. 3). Community classification was supported by a multi-response permutation procedure (p < 0.001) and non-metric multidimensional scaling (R2 = 0.643). Species richness and soil calcium influenced species composition, and habitat quality was moderate (0.5562 ± 0.0294). Com. 1 and Com. 3 showed minimal zeta diversity decline, indicating strong habitat connectivity. However, fluctuations at zeta orders 8–12 suggested localized disturbances. Species turnover instability was linked to urbanization and disturbance. This study, using a diverse set of analytical tools, was able to pinpoint key features of habitat quality and composition associated with Z. tyaihyonii and the anthropogenic factors that will lead to its decline. Our work provides a road map for the conservation of other rare and endemic Korean plant species with similar conservation issues. Full article
(This article belongs to the Section Forest Biodiversity)
Show Figures

Figure 1

12 pages, 1708 KB  
Article
Preliminary Report of Three Entomopathogenic Fungi as Potential Biocontrol Agents Against the Oak Wilt Vector, Platypus koryoensis
by Jin Heung Lee, Nam Kyu Kim, Keumchul Shin, Jong Kyu Lee and Dong-Hyeon Lee
Forests 2025, 16(6), 1009; https://doi.org/10.3390/f16061009 - 16 Jun 2025
Cited by 1 | Viewed by 847
Abstract
Entomopathogenic fungi are a group of fungi that infect and kill insects to obtain nutrients, thereby contributing to the natural regulation of insect populations. In recent years, they have been increasingly utilized as biological control agents, particularly in response to the rising prevalence [...] Read more.
Entomopathogenic fungi are a group of fungi that infect and kill insects to obtain nutrients, thereby contributing to the natural regulation of insect populations. In recent years, they have been increasingly utilized as biological control agents, particularly in response to the rising prevalence of pesticide-resistant pests in agricultural systems. Representative examples include Beauveria bassiana and Metarhizium anisopliae, which are regarded as natural enemies of pests in agroecosystems. Since the first report of Korean oak wilt disease in 2004, the disease has continuously spread across the country and causes severe damage to deciduous oak species, especially Quercus mongolica. Although many efforts have been made to effectively control the disease, including chemical treatments, the control efficacy was shown to be low, and given the environmental side effects arising from the use of insecticides, there has been a demand for alternative control strategies. Integrated Pest Management in forests promotes ecological sustainability by reducing chemical pesticide use, conserving biodiversity, and enhancing long-term forest health. In this study, to mitigate issues with disease management strategies, assessments were made on three entomopathogenic fungi, B. bassiana, M. anisopliae, and Purpureocillium lilacinum, as potential biological control agents against oak wilt disease and its insect vector, Platypus koryoensis. In this regard, we investigated the insecticidal efficacy and LT50 of each entomopathogenic fungus, and the results showed that all three entomopathogenic fungal strains exhibited fast insecticidal effects against the insect vector, P. koryoensis, with M. anisopliae showing the fastest action, recording a lethal time to 50% mortality (LT50) of 58.7 h. The spores of M. anisopliae were found to be sensitive to high temperatures, while demonstrating a relatively high germination rate under UV exposure and strong initial germination ability at low temperatures. Full article
(This article belongs to the Special Issue Pathogenic Fungi in Forest)
Show Figures

Figure 1

14 pages, 3023 KB  
Article
Distribution Pattern and Change Prediction of Luprops orientalis (Coleoptera: Tenebrionidae) Suitable Area in East Asia Under Climate Change
by Jieqiong Wang, Shuangyi Wang, Yunchun Li, Shuangmei Ding, Zhonghua Wei, Aimin Shi and Ding Yang
Insects 2025, 16(6), 626; https://doi.org/10.3390/insects16060626 - 13 Jun 2025
Viewed by 745
Abstract
Luprops orientalis (Motschulsky, 1868) is an economically important pest in traditional Chinese medicines, widely distributed in East Asia. However, the primary limiting factors affecting its distribution, potential suitable areas, as well as its response to global warming, remain largely unknown. Utilizing 295 filtered [...] Read more.
Luprops orientalis (Motschulsky, 1868) is an economically important pest in traditional Chinese medicines, widely distributed in East Asia. However, the primary limiting factors affecting its distribution, potential suitable areas, as well as its response to global warming, remain largely unknown. Utilizing 295 filtered distribution points and 10 environmental variables (9 climate variables and 1 land cover type), this study uses the MaxEnt model to predict the potential distribution of L. orientalis under near-current and future environmental change scenarios. The results indicated that precipitation of the warmest quarter (bio18), temperature seasonality (bio04), and precipitation of the wettest month (bio13) were the most significant environmental variables affecting the distribution of suitable habitats for L. orientalis, while the contribution of average variation in daytime temperature (bio2) was the smallest. Under the near-current climate, the areas of low, moderate, and high suitability for L. orientalis are approximately 1.02 × 106 km2, 1.65 × 106 km2, and 8.22 × 105 km2, respectively. The suitable areas are primarily located in North China, Central China, the Korean Peninsula, and Central and Southern Japan. Under future climate conditions, the potential suitable areas are expected to expand significantly, especially in Central China. However, the high-suitability areas in North China are predicted to experience a slight reduction. With the increase in carbon emission concentrations, the suitable area shows an increasing trend in the 2050s, followed by a declining trend in the 2090s. The centroids of suitable areas will shift to the northeast in the future. These findings enhance our understanding of how climate change affects the distribution of L. orientalis and will assist governments in formulating effective pest control strategies, including widespread monitoring and stringent quarantine measures. Full article
(This article belongs to the Section Insect Pest and Vector Management)
Show Figures

Figure 1

Back to TopTop