Abstract
This study developed a safety control structure model to analyze stakeholder interactions to improve safety in Korean building demolition projects. Legal stakeholders and safety measures were systematically incorporated into the System Theoretic Accident Model and Processes (STAMP). The novelty of this safety model is that it provides the first systematic application of STAMP to Korean building demolition, with a specific focus on legal stakeholders and their safety interactions. The results revealed that unsystematic reviews by licensing agencies, the absence of expert reviewers, and the inadequate role of supervisors were key factors contributing to accidents. In particular, the inspection and corrective action of safety measures performed by demolition supervisors directly impacted on-site safety. Furthermore, licensing agencies were identified as key players in determining the overall safety level of demolition projects. The proposed model provides a framework for effectively understanding the roles and responsibilities of stakeholders and supports the identification of non-compliance with safety measures. The use of the proposed model is expected to strengthen the interaction between stakeholders, enhance on-site safety, and contribute to the development of accident prevention strategies for future demolition projects.
1. Introduction
The construction industry plays a key role in the economic development of countries worldwide but is also recognized as one of the most hazardous sectors in terms of occupational safety [,,]. Construction project scales have continued to expand in size and complexity, with multiple processes frequently occurring simultaneously at a single site [,]. These overlapping activities increase not only the potential for operational interference but also the occurrence of safety-related issues [,]. According to accident fatality rates per 10,000 workers in the construction industry across the ten major OECD countries in 2023, the rates were at least twice as high—and in some cases nearly six times higher—than those observed across all industries combined. As shown in Figure 1, the construction industry of South Korea reported an accident fatality rate of 1.59 per 10,000 workers, the highest among OECD countries []. Using industrial accident data announced by the Ministry of Employment and Labor of South Korea, the change in South Korea’s accident fatality rate is shown in Figure 2.

Figure 1.
Comparison of accident fatality rates per 10,000 workers in the construction industry [].

Figure 2.
Variation in accident fatality rates per 10,000 workers in South Korea.
The statistics for construction accidents in South Korea between 2021 and 2025 showed that accidents relating to demolition and dismantling accounted for 740 out of a total of 25,647 accidents. In 2023, fatalities increased by 21.1% compared to the previous year, underscoring the escalating risk. Building demolition is recognized as a representative high-risk operation that can result in large-scale casualties, primarily due to structural instability, illegal subcontracting, and insufficient safety management []. This is mainly because demolition companies engaged in building demolition works are often small and undercapitalized []. Moreover, most workers involved in demolition activities lack proper qualifications, resulting in insufficient implementation of safety systems []. Demolition work is not a single, simple process but rather a complex one that simultaneously involves multiple stakeholders, including the client, designer, contractor, supervisor, and permitting authority. Therefore, the causes of accidents cannot be attributed solely to worker error; rather, they are highly likely to arise from systemic and organizational shortcomings, as well as failures in coordination.
Previous studies on accident analysis in demolition operations have primarily focused on two areas: (1) studies using statistical techniques to quantitatively analyze contributing factors, accident causes, and accident types during risk assessment [,,]; and (2) studies applying sequential models such as FTA and fuzzy models to identify physical causes and human errors []. Additionally, a systematic literature review investigated risks associated with demolition waste and factors exacerbating risk elements []. Recent international research has also expanded the scope of demolition safety. Fu et al. [] developed a multi-source data integration method for early warning in bridge demolition, while Mohammadi et al. [] reviewed innovative technologies such as robotic and microwave-based demolition with implications for sustainability. Yuzbasi [] validated numerical simulations of RC building blasting with actual collapse experiments, while Andruszko and Derlukiewicz [] proposed fatigue assessment methods for demolition robots to enhance equipment reliability. While these studies highlight important advances, they still primarily focus on technical and procedural aspects, paying little attention to institutional and regulatory interactions.
To bridge this gap, systems-theory-based approaches such as STAMP (System Theoretic Accident Model and Processes), AcciMap, and FRAM (Functional Resonance Analysis Method) have recently gained attention in construction accident research. These frameworks are recognized as effective methods for analyzing complex construction environments from a multi-layered perspective [,]. However, most applications have focused on general construction projects rather than building demolition. This study applies a STAMP-based framework to Korean building demolition, systematically integrating legal stakeholders and regulatory roles to present a novel systemic perspective.
The STAMP model has been increasingly adopted in research on construction accident analysis. Suraji et al. [] applied STAMP under the assumption that accidents stem from inappropriate human behavior, using the framework to diagram potential risk factors among project participants. Zhang et al. [] argued that STAMP elucidates how system complexity contributes to accidents and clarifies stakeholder responsibilities, although they emphasized the difficulty of distinguishing all critical elements in the reviewed construction accidents. Woolley et al. [] developed an accident investigation template based on STAMP to highlight the limitations of construction systems, particularly the absence of formal communication processes between upper and lower organizational levels. STAMP is regarded as a suitable method for investigating accidents by accounting for all elements associated with construction sites. In South Korea, the coexistence of numerous overlapping systems regulating construction work often leads to limited understanding of stakeholder interactions. However, accident analyses continue to investigate technical causes and human factors in isolation []. To date, no studies have applied a systemic approach to building demolition accidents. Therefore, a systemic accident analysis is essential to thoroughly examine accidents in demolition work, which inherently involve complex stakeholder dynamics and multiple overlapping processes. Unlike previous studies that applied STAMP mainly to general construction accidents, this study uniquely integrates legal stakeholders and regulatory roles into the analysis of building demolition accidents in South Korea to find the root and institutional causes, providing a novel systemic perspective.
In South Korea, the demand for demolition work is increasing as the proportion of aging buildings rapidly increases, and this trend has already resulted in major disasters, such as the building collapse accident at Gwangju, South Korea, in 2021 []. Investigations into this demolition-related accident identified multiple issues, including illegal subcontracting, unauthorized design modifications, and inadequate safety supervision by the auditing company []. These findings highlight a lack of professional competence and safety awareness among stakeholders involved in demolition projects. In particular, the arbitrary alteration of demolition plans during construction was identified as a critical concern. However, efforts to identify fundamental causes that consider institutional and organizational factors remain insufficient. The construction accident cases exemplify the persistent gap between on-site safety practices and institutional implementation. The fact that building demolition accidents continue to occur despite the existence of robust regulatory frameworks underscores their significance as a subject for international research and analysis.
Therefore, this study aims to analyze the interactions between stakeholders involved in building demolition projects using the STAMP framework and to propose a Safety Control Structure. The influence of institutional and organizational factors on demolition projects was identified and directions for strengthening safety management were suggested.
2. Theoretical Background
2.1. Limitations of Accident Investigation System
When a major construction accident occurs, the contractor is required to conduct an accident investigation and report it to the government, while the government investigates whether there has been a violation of the law. Figure 3 shows the serious accident investigation process in South Korea. Examining this process, it is clear that the accident investigation primarily focuses on determining whether the site managers violated the law, as regulated in the Occupational Safety and Health Act (OSH Act). This process, which views determining legal violations by the accident site as a vital control function, has some limitations []. It fails to apply the perspective of “Why was adequate control not exercised?” and “Why was improper control exerted?” and is unable to establish preventive measures suitable for the specific characteristics of the site where the accident occurred []. Additionally, accident investigation reports have not been publicly released, posing difficulties in their utilization for serious accident reduction. Thus, the current accident investigation methods make it difficult to find the root causes, especially in cases involving various stakeholders, such as dismantling work, making it challenging to identify the fundamental and systematic causes of accidents.

Figure 3.
South Korea’s serious accident investigation procedure [].
2.2. STAMP Model
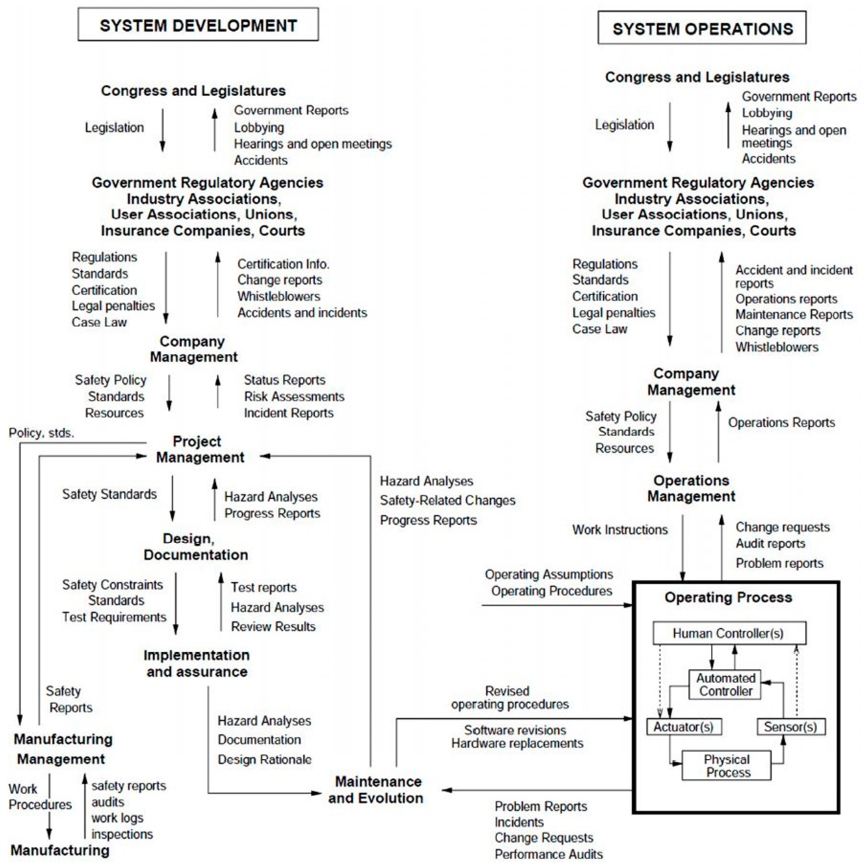
In this study, the STAMP model was used as a basic approach for the systemic accident analysis since it can reflect the overall components of the building demolition process (Figure 4). Leveson’s STAMP model, introduced in 2004, is an accident analysis technique that utilizes accident cause models. This approach attempts to address the limitations of past sequential accident analysis techniques, which were difficult to apply when analyzing interactions between components of a system or human factors in a system based on small, simple hardware []. The STAMP model considers safety not as a matter of failure prevention but as a control problem and introduces the concept of accidents as a result of inadequately implementing system safety constraints during the design, development, and operation of the system. The basic control structure of the STAMP model includes the structures for system development and system operation, each of which is organized in hierarchies []. Furthermore, through “maintenance and evolution”, problems that arise in the system operation structure, such as software and hardware, are fed back into the system development structure for correction and replacement [].

Figure 4.
Socio-technical control structure [].
Systems theory, the foundational theory of STAMP, was developed based on the theory of “Systems Thinking” and according to the concept that a system is formed through the organic interaction of each part that constitutes the system []. The components that make up the system are arranged in a hierarchical structure. Each component that makes up the system has its own unique role and properties and interacts with other components in the same layer or in higher or lower layers, such as through control or feedback. When the system is recognized as a single integrated entity formed through the organic interaction between components from an integrated perspective, new properties emerge in addition to the unique roles of each subsystem or component. This characteristic is called emergence. Safety is a representative example of an emergent property [].
When a system consists of at least two hierarchical structures, components at the upper level in the hierarchy communicate with other components through interfaces to instruct control actions and receive feedback on them, forming a control loop structure. The control loop structure consists of a controller, actuator, sensors, and controlled process. The controller is the entity that issues control commands, including people, software, and policies, and the controlled process is the controlled object that receives the control commands issued by the controller. The controller determines the process status through measured variables (feedback) and issues control actions to actuators according to a predefined algorithm. Accordingly, the controlled process has a structure that performs the process according to the controlled actions received by the actuator [].
There are two methods for analyzing risk using the STAMP model: System Theoretic Process Analysis (STPA) and Causal Analysis based on System Theory (CAST). Both STPA and CAST are risk analysis tools based on a robust causal model. STPA’s pre-accident analysis can identify not only the scenarios that occurred but also all potential scenarios that could lead to losses. Potential scenarios generated through STPA can be used to prevent accidents before they occur. Conversely, CAST is a useful analytical method for identifying specific accident scenarios that have already occurred. While STPA is used for accident prevention, CAST is used for post-accident analysis. While their purposes are different, they are closely related. Because STPA can be employed early in the accident concept development phase, it can be used to incorporate safety and security into system design from the outset, significantly reducing the cost of designing systems that ensure safety and security. CAST of past accidents can support the STPA process by identifying potential scenarios that must be eliminated or controlled to prevent further losses [].
While past studies relating to STAMP show its applicability to the overall construction process, there is limited research on accident analysis for specific construction processes such as building demolition work. This study focuses on developing an advanced safety control structure to identify stakeholders participating in building demolition in South Korea and provides a STAMP-based analysis template that can be used in the accident analysis process. The research procedure is presented in Figure 5. First, the work process and stakeholders for demolition work in South Korea were investigated. Next, the safety control structure using the stakeholders and work process was identified at each construction stage, and the advanced model was developed for the whole demolition work process; we verified the model by applying a real accident case that occurred in South Korea.

Figure 5.
Research procedure.
3. Work Process and Stakeholders of Demolition Work in South Korea
In this section, the procedures and legal stakeholders of Korean demolition work are investigated to develop a safety control structure for the small-scale building demolition process.
3.1. Demolition Process: Permitting Authority
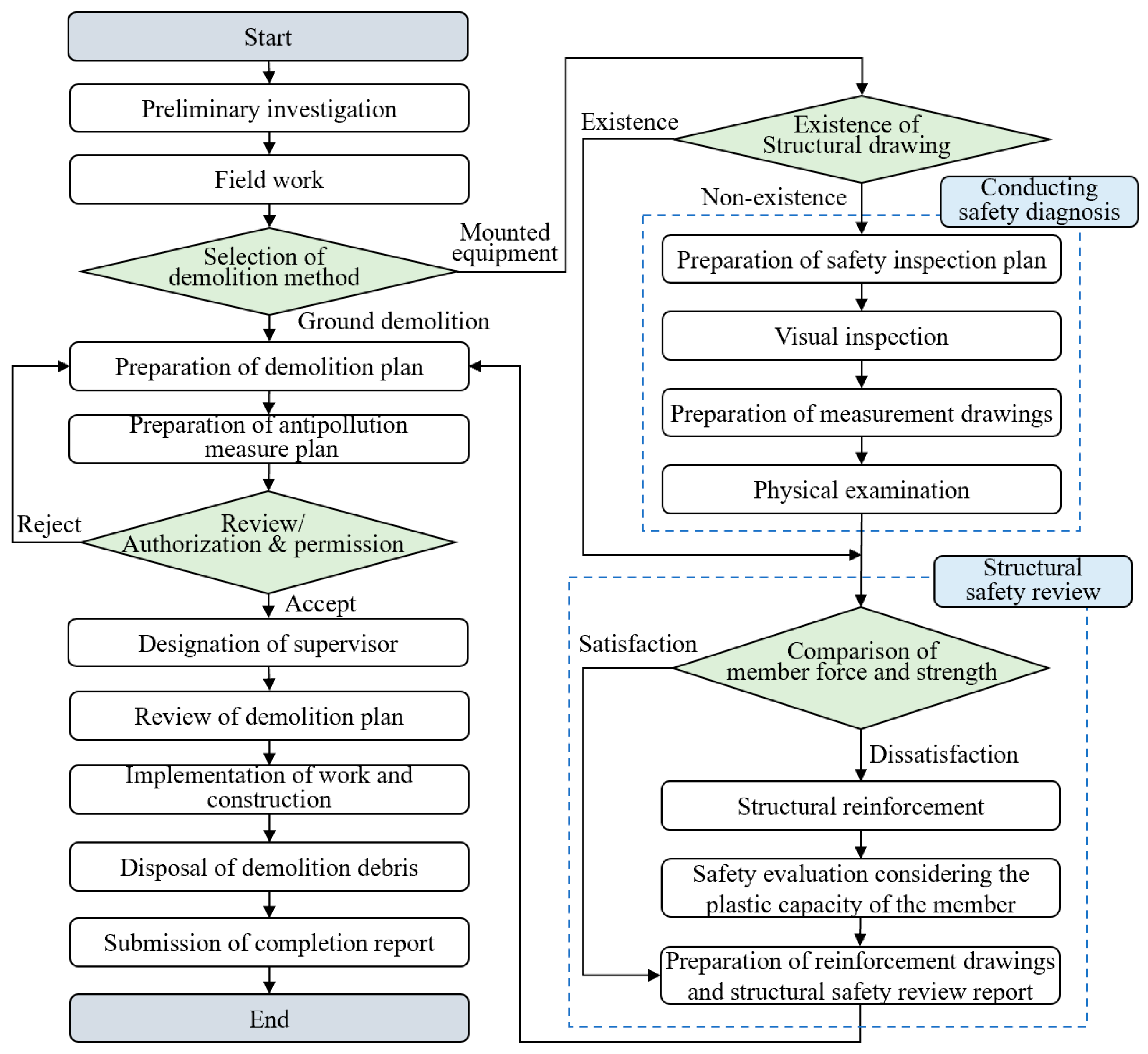
In South Korea, the building demolition process follows the procedure illustrated in Figure 6. The building owner should submit a demolition permit application, demolition notification, demolition plan, and institutional asbestos survey report to the authorizing or permitting agency (authority office) corresponding to the building’s address. The application is made to obtain a demolition permit or notify the authorities of the demolition. In the case of small-scale buildings, only notification is required, but for buildings above a certain scale, a permit must be obtained. If a permit is required, a supervisor must be designated. After reviewing all documents, the demolition permit is processed by the district office.

Figure 6.
South Korea’s demolition work procedure [].
3.2. Stakeholders According to Demolition Stage
Demolition work was divided into various stages, each involving different stakeholders (see Table 1). These stakeholders participate in accordance with the laws in South Korea. There are various laws related to demolition work, such as the “Building management Act (BM Act)”, “Occupational safety and health Act (OSH Act)”, and “Construction waste recycling promotion Act (CWRP Act)”. These stakeholders must comply with the requirements for their legal roles and implement respective safety measures to ensure a safe demolition.

Table 1.
Stakeholders for each stage of demolition work.
In the plan preparation stage, the project owner, contractor, certified architect, and professional engineer should cooperate to establish a demolition plan. In particular, the demolition plan should be prepared by a certificated architect or a professional engineer. In the review and permitting stage, the specialized review organization is included as a stakeholder. In the case of building demolition that requires a permit rather than notification, a specialized review organization is responsible for the review, and the specialized review organization in South Korea is KALIS (Korea Authority of Land & Infrastructure Safety). The supervisor and external inspectors are included in the process of demolition work to control it.
4. Model Development
The components of the safety control structure of demolition work were derived. To prevent stakeholders from being omitted from the model, the structure of each stage was first analyzed before deriving the final model. Each model was assigned interactions of stakeholders by referring to major laws related to demolition work, such as the BM Act, OSH Act, and CWRP Act. Furthermore, the definitions of “control measures” and “feedback” used in this study were primarily derived from Leveson’s STAMP framework (2004) [] and supplemented with regulatory text analysis of the Building Management Act (BM Act) and the Occupational Safety and Health Act (OSH Act).
4.1. Control Model at the Demolition Plan Preparation Stage
A contractor must conduct a preliminary survey of the demolition work and site and prepare a work plan to prevent risks to workers. However, the demolition plan can only be prepared by a certified architect or professional engineer following the CA Act or PE Act. This requirement aims to prevent accidents resulting from inadequate demolition plans made by contractors. The stakeholders in the demolition plan preparation stage were determined as shown in Table 2, and the control loop model is shown in Figure 7. In the figure, the solid line represents the control action, while the dashed line indicates feedback.

Table 2.
Control loop in the demolition plan preparation stage.

Figure 7.
Model of safety control structure in the demolition plan preparation stage.
The safety control structure during the demolition planning phase illustrates the interactions between the owner, contractor, and architect (or engineer). It is a key process that prevents poor design or omission of risk factors from the planning stage. However, in actual construction sites, contractors frequently submit plans formally without sufficient prior research, or owners reduce design reviews for cost-saving reasons. This suggests that if the feedback loop in the early planning stage does not function properly, safety risks can accumulate throughout all subsequent stages. Previous research [] has reported that when the demolition plan is not appropriate according to building type, the risk of accidents increases dramatically. This model is unique in that it visualizes this observation through a specific interaction structure. Therefore, this model can strengthen the interaction between owners and architects (or engineers) and serve as a basis for institutionally mandating a standardized risk review process during the planning stage. When the project owner issues a demolition contract to the contractor with design drawings, the contractor provides feedback, such as conducting a preliminary survey of the site, to the project owner. Then, the project owner provides site information to the architect (or engineer) and requests that a demolition plan be prepared.
4.2. Control Model at the Demolition Plan Review and Building Permitting Stage
The key stakeholders involved in the building demolition permitting stage include the project owner, the authorizing or permitting agency, KALIS, certified architects, and professional engineers (Table 3). Figure 8 shows the control loop of the demolition plan review and permitting stages. The project owners must submit a demolition plan to an authorizing or permitting agency. If the submitted demolition plan requires supplementation, the authorizing or permitting agency must request the project owner to amend the plan in accordance with the “BM Act”. Furthermore, the authorizing or permitting agency must request KALIS to review demolition plans before providing the permit to demolish the building. This requirement particularly applies when facilities such as bus stops, entrances to urban railway stations, and crosswalks are located near demolition buildings. Additionally, buildings without design documents or explosions used as a demolition method must be reviewed by building committees.

Table 3.
Control loop in the demolition permitting stage.

Figure 8.
Model of safety control structure in the building demolition permitting stage.
This demonstrates that on-site safety is not simply an administrative process but rather a direct consequence of the control functions of external agencies. As local government officials lack expertise in construction, licensing agencies require additional regulation for higher-risk buildings. Therefore, this model addresses this issue through institutional mechanisms such as the building committee and KALIS. The analysis highlights that the licensing agency’s review process is not simply an administrative approval process but rather a core control function directly linked to on-site safety. To strengthen this, policies should include expanding the participation of external experts, enhancing the transparency of the review process, and clarifying accountability.
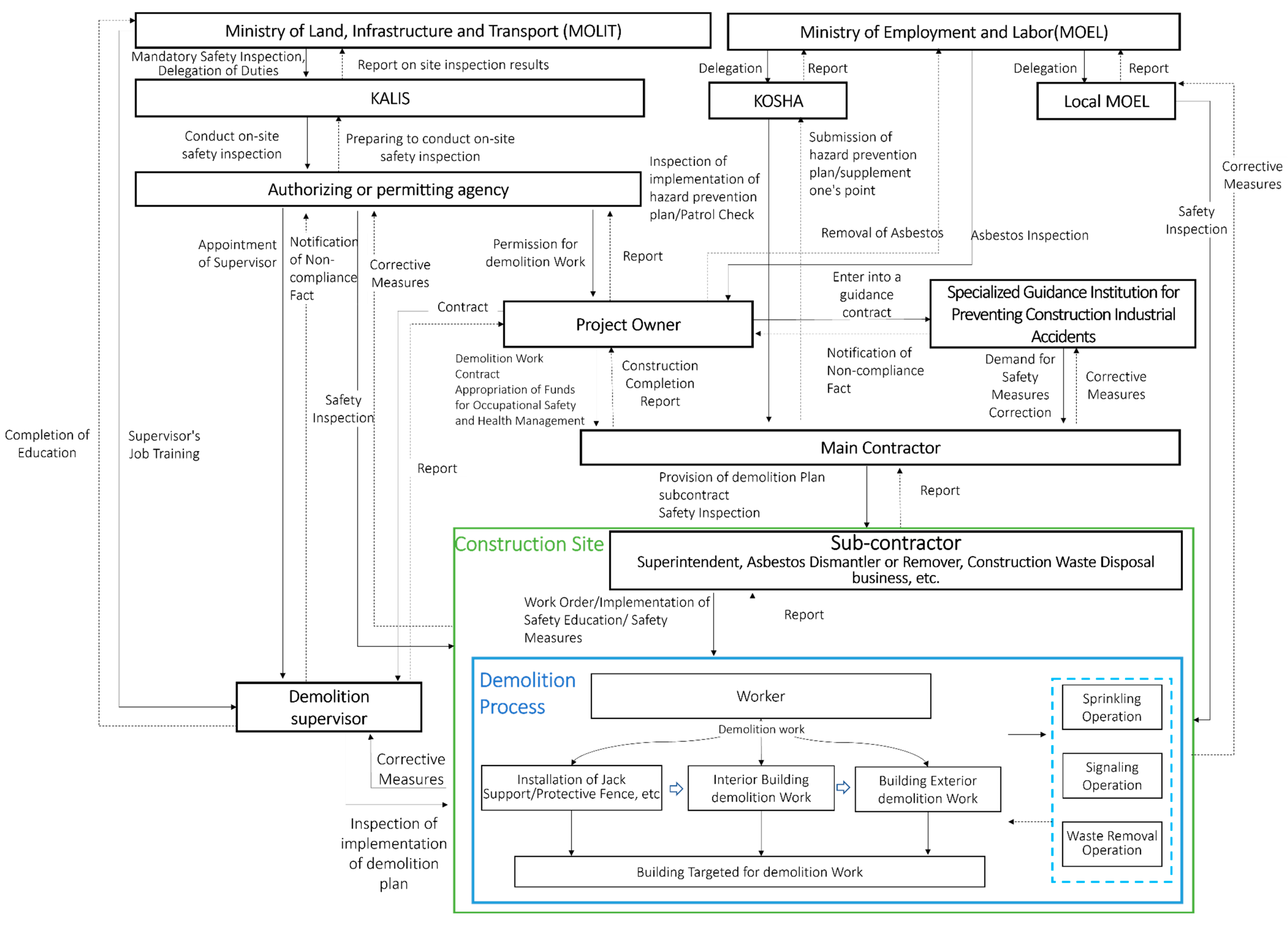
4.3. Control Model in the Demolition Work Stage
The construction phase is the most complex, involving numerous stakeholders simultaneously and assigning various roles. The control actions and feedback of stakeholders according to the law were analyzed and the results are shown in Figure 9. A safety control structure can be divided into internal and external organizations (Table 4). Internal organizations include stakeholders directly involved in construction work, such as the project owner, contractor, subcontractor, and supervisors. External organizations mainly include inspectors such as licensing agencies (KOSHA and KALIS) and the government. In South Korea, construction site safety is managed dually by two government ministries: the Ministry of Employment and Labor (MOEL) focuses on ensuring proper implementation of worker safety measures, while the Ministry of Land, Infrastructure, and Transport (MOLIT) monitors the on-site implementation of safety measures documented during the construction permit phase and manages technical safety issues. However, small-scale construction sites often lack specialized safety management personnel, and subcontracting often weakens the contractor’s control, increasing the risk of accidents. Previous studies have identified the link between subcontracting and hazardous work as a major cause of serious accidents, and the model presented in this study comprehensively reflects these complex interactions.

Figure 9.
Model of safety control structure in the building demolition work stage.

Table 4.
Control loop in the demolition work stage.
To enhance safety at small-scale construction sites with construction costs of KRW 100 million to 12 billion, specialized construction industry accident prevention consulting agencies are required to provide safety consulting services under the OSH Act. These experts inspect compliance with safety standards, identify risk factors, and suggest improvement measures, thereby supporting accident prevention. The developed model emphasizes that specialized consulting agencies function as key stakeholders in accident prevention in the small-scale construction industry by incorporating this institutional intervention into the safety control structure. However, if the system is implemented formally, its effectiveness can be limited.
4.4. Development of Safety Control Model for Building Demolition System
The final model can be divided into system development and system operation (Figure 10). The system development portion was structured as a control loop up to the building demolition permit stage, while the operation portion was structured as the construction phase. This control model hierarchically links the entire process, from the client’s planning to the permitting process by the licensing authority, to the execution of the construction phase. Specifically, government organizations were placed at the top, including the MOEL and the MOLIT, and a reporting system was added to ensure that issues arising at each stage were circulated to higher-level organizations. Furthermore, by linking the development and operation portions through a supervisor, the impact on site safety could be analyzed, encompassing not only technical and management measures but also safety interactions with external agencies.

Figure 10.
Proposed model of safety control structure for demolition work in South Korea.
This structure is significant in that it clearly reveals the link between control failures by external organizations and site safety, a problem that traditional analysis techniques such as sequential accident models or FTAs and ETAs struggle to address. For example, if a licensing authority issues a poor permit, the impact can be directly transferred to the construction phase, and if the supervisor fails to control this, the structural chain of events leading to an accident can be identified. This provides an analytical framework that can complement the limitations of the accident investigation system in South Korea, which has primarily focused on “on-site violations of regulations”. The research results show that demolition collapse accidents can occur due to technical problems as well as interactions between various stakeholders such as the authorizing or permitting agency, demolition supervisors, and the constructor. The authorizing or permitting agency’s review of the demolition plan has a significant impact on the demolition work system, and the demolition supervisor’s safety measure inspection and corrective actions have a direct impact on the site safety. Therefore, it is essential to recognize that non-implementation of safety measures by external organizations can negatively impact site safety. It is also important to emphasize safety actions by internal and external organizations when managing the demolition work process.
The integrated model in Figure 10 simultaneously reflects the overlapping roles of government agencies and the dual management structure, suggesting areas for improvement in system operation. Currently, the MOEL oversees compliance with worker safety measures, while the MOLIT manages compliance with technical safety measures. However, this duality can lead to confusion in the field. By placing the two agencies at the top, this model visually demonstrates the shared responsibility and cooperative structure between them, emphasizing the need for institutionally integrated management.
The structure that links development (permitting) and operation (construction) through supervisors supports the idea that strengthening supervisors’ responsibilities and authority is crucial for ensuring on-site safety during the demolition work. This connects to the issue of “insufficient substantive authority for supervisors”, which has been repeatedly raised in previous studies [,], and this model highlights the need for institutional improvements to address this issue. Therefore, Figure 10 can be used as an analysis tool that goes beyond simply presenting a structure and can derive directions for institutional improvement and policy implications. However, this final model represents a detailed safety control structure model. The proposed model should be understood primarily as an analytical framework for revealing systemic safety vulnerabilities. For practical use, the model can be simplified by prioritizing critical interactions or consolidating similar roles while maintaining its systemic perspective.
5. Case Study
In this section, using a case study, we verified whether the developed model could serve as a template for understanding interactions between stakeholders during the accident investigation process.
5.1. Selection of Accident
A case study was conducted to determine whether the developed safety control structure model could be applied to actual accident analysis. The Gwangju demolition collapse accident was selected because a reliable accident investigation report was published. The Gwangju demolition collapse occurred on 9 June 2021, during the demolition of a structure using a crusher from the back side. The structure collapsed towards the roadside, causing a casualty event in which, of 17 people waiting at a nearby bus stop, 9 died and 8 were injured (Figure 11).

Figure 11.
Collapse during building demolition work in Gwangju, South Korea [].
The technical root causes of this accident were confirmed by the accident investigation report of the Central Architectural Accident Investigation Committee of the MOLIT along with various news articles. The causes are as follows:
- -
- Collapse of the first-floor slab owing to excessive load from the overburden caused by the soil inside the building.
- -
- Excessive watering operations reduced the internal friction angle of the soil, leading to a rapid impact load.
The root cause mentioned in the accident investigation report referred to technical causes within the site. However, it is necessary to analyze the root cause that influenced the occurrence of technical problems. Therefore, the incorrect interactions of stakeholders that affected the accident were analyzed using the developed model.
5.2. Accident Analysis Results Using the Developed Model
An analysis was conducted to examine safety interactions between stakeholders involved in the considered demolition collapse accident. Figure 12 shows the results and the missing safety interactions between the components are highlighted in red, through which the actions influencing the collapse of each stakeholder can be identified. These missing safety interactions were directly inferred from the official accident investigation report by the Central Construction Accident Investigation Committee [], which stated that no corrective orders, supervisory inspections, or non-compliance notifications were issued. Moreover, the red color does not imply that all standards were ignored but rather highlights systemic weaknesses where controls were formally present but not effectively implemented. The results were analyzed after deleting stakeholders who were not involved in the accident. An analysis of improper interactions between the authorizing or permitting agency and the project owner revealed that the former did not request that the project owner update deficient items in the demolition plan, and the project owner did not amend or improve the improper demolition plan. The demolition supervisor did not inspect whether the work was being conducted according to the plan or request a correction of the demolition work or report non-compliance despite unauthorized changes in demolition methods. Various subcontractors worked at the demolition site, but the main contractor did not fulfill their responsibilities for communication and control between different tasks. A risk assessment of hazardous duties was not conducted. The subcontractors illegally subcontracted the demolition work again, undertaking the work within a tight schedule and small budget, and thus failed to perform safety management on site properly.

Figure 12.
Analysis results of considered demolition collapse accident using developed model.
The results using the proposed model demonstrate that the cause of the accident is not simply a problem of technical factors on site but rather a complex interaction of institutional and organizational flaws. While previous studies [,] have pointed out that subcontracting structures and poor communication lead to serious accidents, most have focused on management issues within individual organizations. This study, however, is significant in using a STAMP-based safety control structure to illustrate the direct impact of control failures by external organizations (licensing and supervisory agencies) on on-site safety. In particular, the failure of the authorizing or permitting agency to request improvements and the absence of supervisory inspections and reporting indicate that the legal roles stipulated in the BM Act and the OSH Act were not properly implemented on-site. This goes beyond mere violations of regulations; it reveals structural limitations that prevent adequate safety control within the operational system. This interpretation demonstrates that accident investigation practices still focus solely on “whether or not there was a violation of the law”, suggesting the need for future institutional reforms that focus on the question, “Why were appropriate controls not implemented?”.
In South Korea, many demolition projects are small in scale, lacking specialized safety management capabilities. The multi-layered division of responsibility among the owner, general contractor, and supervisor is unclear. Therefore, this model goes beyond simply identifying the cause of the accident and can serve as a basis for suggesting future policy improvements, such as strengthening owner training and supervisor qualification requirements, and standardizing licensing agency review procedures. Moreover, responsibilities could be clearly shown by identifying actions that were not implemented by each component. The results obtained using the proposed model can be used to establish measures to prevent recurrence of accidents in the future. Thus, the proposed model is able to improve on the limitation that it is difficult to analyze the impact of policies and regulations of external organizations such as the authorizing or permitting agencies, regulatory agencies, and government agencies in the sequential model commonly used in construction accident analysis.
6. Conclusions
This study proposes an advanced safety control structure model to identify stakeholders participating in building demolition in Korea and analyze the safety interactions between them at each stage of the demolition process. The existing method mainly analyzes the direct causes of collapse accidents during building demolition in terms of nonperformance of demolition management and non-treatment for strength reinforcement. However, this study investigated various problems in the demolition plan approval process and poor work attitudes of demolition supervisors and found that various factors affect accident occurrence in relation to multiple construction participants.
Understanding how stakeholders implement safety measures through their interactions is essential. The safety control structure model developed in this study helps in effectively understanding the safety measures and roles of these stakeholders. It is important to use this model to identify the safety measures that have not been implemented at the site and to find ways to strengthen them through further interactions between stakeholders.
For the considered accident, approval of construction without a systematic review by the authorizing or permitting agency or without review experts was identified as a problem. In addition, the lack of a role for the demolition supervisor, who can control demolition work as a whole, directly contributed to the collapse. The role of the authorizing or permitting agency is important, because it influences the overall demolition system. In addition, the role of the supervisor, who directly affects the safety of the demolition work by checking safety measures and taking corrective actions, is also important. Therefore, to develop practical implementation measures, it is necessary to strengthen the following roles for each stakeholder. The authorizing or permitting agency is advised to adopt standardized demolition plan review checklists and mandate peer reviews for complex projects. Supervisors must be regularly present on site and complete customized training linked to accident scenarios. It is also essential to periodically provide education to enhance their job capabilities by reinforcing qualification standards. Project owners should establish a system where, prior to issuing construction orders, they submit standardized safety checklists or register demolition plans online with permitting authorities, making them accessible to supervisors and all stakeholders. These measures, introduced as pilot programs in high-risk urban demolition projects, can be institutionalized nationwide through regulatory amendments.
The demolition work safety control model developed in this study was verified by applying it to one demolition work accident. Although this study focused on a specific accident case, further research is needed on a variety of accident types and situations.
Key conclusions can be summarized as follows:
- Licensing agencies decisively influence the overall safety of demolition projects.
- Supervisors’ inspections and corrective actions directly impact on-site safety.
- Missing safety measures and weak enforcement highlight systemic and organizational deficiencies beyond technical issues.
- Strengthening training, qualification standards, and institutional authority for supervisors is essential.
- The proposed STAMP-based model provides a systematic framework to identify unimplemented safety measures and guide future policy improvements.
This study analyzed the Gwangju collapse accident as a single case to validate the proposed model, thus limiting its generalizability. Future research should apply this model to various types of demolition accidents (e.g., residential buildings, industrial facilities) to enhance its robustness.
Author Contributions
H.-J.J., writing—original draft, methodology, investigation, formal analysis, and conceptualization; J.-H.W., writing—review and editing, supervision, methodology, and validation. All authors have read and agreed to the published version of the manuscript.
Funding
This research was supported by the Basic Science Research Program through the National Research Foundation of Korea (NRF) funded by the Ministry of Education (RS-2023-00274044). It was also supported by a grant (RS-2024-00402747) from Cooperative Research Method and Safety Management Technology in National Disaster funded by the Ministry of Interior and Safety (MOIS, Korea).
Data Availability Statement
The original contributions presented in this study are included in the article. Further inquiries can be directed to the corresponding author.
Conflicts of Interest
The funders had no role in the design of this study; in the collection, analyses, or interpretation of data; in the writing of the manuscript; or in the decision to publish the results.
References
- Shin, S.H.; Won, J.H.; Jeong, H.J.; Kang, M.G. Development of a site information classification model and a similar-site accident retrieval model for construction using the KLUE-BERT model. Buildings 2024, 14, 1797. [Google Scholar] [CrossRef]
- Omer, M.M.; Mohd-Ezazee, N.M.A.; Lee, Y.S.; Rajabi, M.S.; Rahman, R.A. Constructive and destructive leadership behaviors, skills, styles and traits in BIM-based construction projects. Buildings 2022, 12, 2068. [Google Scholar] [CrossRef]
- Wang, D.; Qin, Y.; He, Y. The effect of leader–follower psychological capital congruence on safety behavior. Buildings 2024, 14, 1. [Google Scholar] [CrossRef]
- Igwe, C.; Nasiri, F.; Hammad, A. Construction workspace management: Critical review and roadmap. Int. J. Constr. Manag. 2022, 22, 1960–1973. [Google Scholar] [CrossRef]
- Won, J.H.; Jeong, H.J.; Kim, W.; Kim, S.; Kang, S.Y.; Hwang, J.M. Mechanisms analysis for fatal accident types caused by multiple processes in the workplace: Based on accident case in South Korea. Int. J. Environ. Res. Public Health 2022, 19, 11430. [Google Scholar] [CrossRef]
- Moon, H.S.; Kim, H.S.; Kim, C.H.; Kang, L.S. Development of a schedule-workspace interference management system simultaneously considering the overlap level of parallel schedules and workspaces. Autom. Constr. 2013, 39, 93–105. [Google Scholar] [CrossRef]
- Gwak, H.S.; Shin, W.S.; Park, Y.J. Space-constrained scheduling optimization method for minimizing the effects of stacking of Trades. Appl. Sci. 2021, 11, 11047. [Google Scholar] [CrossRef]
- ILO (International Labour Organization), Statistic on Safety and Health at Work. Available online: https://ilostat.ilo.org/topics/safety-and-health-at-work/ (accessed on 17 August 2025).
- MOLIT Construction Safety Management Integrated Information. Construction Accident Information Report (2024 Construction Accidents). 2025. Available online: https://www.csi.go.kr/community/dataMain.do (accessed on 1 September 2025).
- Mitropoulos, P.; Abdelhamid, T.S.; Howell, G.A. Systems model of construction accident causation. J. Constr. Eng. Manag. 2005, 131, 816–825. [Google Scholar] [CrossRef]
- Ertas, H.; Erdogan, A.S. An analysis of occupational accidents in demolition work. Civ. Eng. Archit. 2017, 5, 37–51. [Google Scholar] [CrossRef]
- Takahashi, H. An investigation of fatal accidents in demolition work of buildings. In Proceedings of the International Structural Engineering and Construction Conference, Chicago, IL, USA, 20–25 May 2019. [Google Scholar] [CrossRef]
- Patel, D.J.; Patel, D.A. Identification of potential demolition hazard attributes: An exploratory factor analysis approach. J. Leg. Aff. Disput. Resolut. Eng. Constr. 2023, 15, 04522061. [Google Scholar] [CrossRef]
- Patel, D.J.; Ponnana, S.A.; Patel, D.A.; Patel, M.B. Development of a framework for risk assessment in building demolition works. J. Leg. Aff. Disput. Resolut. Eng. Constr. 2023, 15, 04523016. [Google Scholar] [CrossRef]
- Alipour-Bashary, M.; Ravanshadnia, M.; Abbasianjahromi, H.; Asnaashari, E. A hybrid fuzzy risk assessment framework for determining building demolition safety index. KSCE J. Civ. Eng. 2021, 25, 1144–1162. [Google Scholar] [CrossRef]
- Alipour-Bashary, M.; Ravanshadnia, M.; Abbasianjahromi, H.; Asnaashari, E. Building demolition risk assessment by applying a hybrid fuzzy FTA and fuzzy CRITIC-TOPSIS framework. Int. J. Build. Pathol. Adapt. 2022, 40, 134–159. [Google Scholar] [CrossRef]
- Fu, M.; Liang, Y.; Feng, Q.; Wu, B.; Tang, G. Research on the Application of Multi-Source Data Analysis for Bridge Safety Monitoring in the Reconstruction and Demolition Process. Buildings 2022, 12, 1195. [Google Scholar] [CrossRef]
- Mohammadi, M.; Mohammad, S.M.; Roshanbin, M.; Lomboy, G.R.; Abubakri, S. Advances in Concrete Demolition Technologies: A Review of Conventional and Emerging Methods for Sustainable Waste Management. Eng 2024, 5, 3174–3191. [Google Scholar] [CrossRef]
- Yuzbasi, J. Controlled Demolition: Novel Monitoring and Experimental Validation of Blast-Induced Full-Scale Existing High-Rise Building Implosion Using Numerical Finite Element Simulations. J. Civ. Struct. Health Monit. 2025, 15, 891–914. [Google Scholar] [CrossRef]
- Andruszko, J.; Derlukiewicz, D. Enhancing Demolition Works Safety: Integrating Numerical and Experimental Methods for Structural Failure Prevention in Remote-Controlled Demolition Robots. Eksploat. I Niezawodn.—Maint. Reliab. 2024, 26, 1–16. [Google Scholar] [CrossRef]
- Leveson, N. A new accident model for engineering safer systems. Saf. Sci. 2004, 42, 237–270. [Google Scholar] [CrossRef]
- Salmon, P.M.; Cornelissen, M.; Trotter, M.J. Systems-based accident analysis methods: A Comparison of Accimap, HFACS, and STAMP. Saf. Sci. 2012, 50, 1158–1170. [Google Scholar] [CrossRef]
- Suraji, A.; Duff, A.R.; Peckitt, S.J. Development of causal model of construction accident causation. J. Constr. Eng. Manag. 2001, 127, 337–344. [Google Scholar] [CrossRef]
- Zhang, J.; Zhang, W.; Xu, P.; Chen, N. Applicability of accident analysis methods to Chinese construction accidents. J. Saf. Res. 2019, 68, 187–196. [Google Scholar] [CrossRef]
- Woolley, M.J.; Goode, N.; Read, G.J.M.; Salmon, P.M. Have we reached the organisational ceiling? A review of applied accident causation models, methods and contributing factors in construction. Theor. Issues Ergon. Sci. 2019, 20, 533–555. [Google Scholar] [CrossRef]
- Yoon, H.K.; Kwon, Y.J.; Oh, B.H.; Gwon, Y.I.; Yoon, Y.G.; Oh, T.K. A Study on the improvement of safety management of plan/order, design, and construction business management. J. Korean Soc. Saf. 2020, 35, 56–63. [Google Scholar] [CrossRef]
- Yonhap News. ‘Gwangju Hakdong Collapse Disaster’ Only 3 People, Including the Subcontractor Manager and Supervisor, Were Sentenced to Prison (Comprehensive). 2021. Available online: https://www.yna.co.kr/view/AKR20220907065651054 (accessed on 1 September 2025).
- Kim, H.K.; Kim, T.H.; Cho, C.G. A Study on the Regulations and Standards for Structural Demolition Safety. Constr. Eng. Manag. 2022, 23, 8–12. Available online: https://scienceon.kisti.re.kr/commons/util/originalView.do?cn=JAKO202213841032554&oCn=JAKO202213841032554&dbt=JAKO&journal=NJOU00291654 (accessed on 1 September 2025).
- Lee, S.J.; Lee, H.G.; Shin, D.G. Analysis of the effectiveness and feasibility of accident analysis policy for construction safety from the perspective of system safety. J. Soc. Disaster Inf. 2023, 19, 146–160. [Google Scholar] [CrossRef]
- Shim, Y.K.; Jeong, J.W.; Lee, J.H.; Jeong, J.M. Necessity of improvements on code of practice at the demolition work considering building structure type: Based on demolition work of permission and registration. Korean J. Constr. Eng. Manag. 2020, 21, 66–74. [Google Scholar] [CrossRef]
- Primer, S. An STPA Primer. MIT Cambridge 2013. Available online: https://psas.scripts.mit.edu/home/wp-content/uploads/2013/10/An-STPA-Primer-version-0-4.pdf (accessed on 19 August 2025).
- Leveson, N.G. Applying systems thinking to analyze and learn from events. Saf. Sci. 2011, 49, 55–64. [Google Scholar] [CrossRef]
- Rising, J.M.; Leveson, N.G. Systems-theoretic process analysis of space launch vehicles. J. Space Saf. Eng. 2018, 5, 153–183. [Google Scholar] [CrossRef]
- Leveson, N.G. CAST Handbook: How to Learn More from Incidents and Accidents. 2019. Available online: http://sunnyday.mit.edu/CAST-Handbook.pdf (accessed on 19 August 2025).
- MOLIT and Korea Authority of Land & Infrastructure Safety. Building Demolition Plan Preparation and Review Manual. 2024. Available online: https://www.kalis.or.kr/www/brd/m_435/view.do?seq=191 (accessed on 1 September 2025).
- Central Building Accident Investigation Committee. Gwangju Building Demolition Collapse Accident Investigation Report. 2021. Available online: https://www.molit.go.kr/USR/policyData/m_34681/dtl.jsp?id=4559 (accessed on 1 September 2025).
Disclaimer/Publisher’s Note: The statements, opinions and data contained in all publications are solely those of the individual author(s) and contributor(s) and not of MDPI and/or the editor(s). MDPI and/or the editor(s) disclaim responsibility for any injury to people or property resulting from any ideas, methods, instructions or products referred to in the content. |
© 2025 by the authors. Licensee MDPI, Basel, Switzerland. This article is an open access article distributed under the terms and conditions of the Creative Commons Attribution (CC BY) license (https://creativecommons.org/licenses/by/4.0/).