Sign in to use this feature.

Years

Between: -

Subjects

remove_circle_outline
remove_circle_outline
remove_circle_outline
remove_circle_outline
remove_circle_outline
remove_circle_outline

Journals

Article Types

Countries / Regions

Search Results (25)

Search Parameters:
Keywords = Korean red ginseng extract

Order results
Result details
Results per page
Select all
Export citation of selected articles as:
13 pages, 4001 KB  
Article
Amino Sugar-Enriched Fraction of Korean Red Ginseng Extract Induces the Priming Step of NLRP3 Inflammasome
by Huijeong Ahn and Geun-Shik Lee
Molecules 2024, 29(7), 1455; https://doi.org/10.3390/molecules29071455 - 24 Mar 2024
Cited by 3 | Viewed by 1944
Abstract
Intracellular protein complexes, known as inflammasomes, activate caspase-1 and induce the secretion of pro-inflammatory cytokines, namely interleukin (IL)-1β and -18. Korean Red Ginseng extract (RGE) is a known immunomodulator and a potential candidate for the regulation of inflammasomes. The saponins, such as ginsenosides, [...] Read more.
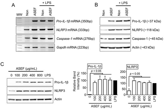
Intracellular protein complexes, known as inflammasomes, activate caspase-1 and induce the secretion of pro-inflammatory cytokines, namely interleukin (IL)-1β and -18. Korean Red Ginseng extract (RGE) is a known immunomodulator and a potential candidate for the regulation of inflammasomes. The saponins, such as ginsenosides, of RGE inhibit inflammasome signaling, while non-saponin substances containing amino sugars promote the priming step, up-regulating inflammasome components (pro-IL-1β, NLRP3, caspase-1, and Asc). In this study, the amino sugar-enriched fraction (ASEF), which increases only non-saponin components, including amino sugars, without changing the concentration of saponin substances, was used to investigate whether saponin or non-saponin components of RGE would have a greater impact on the priming step. When murine macrophages were treated with ASEF, the gene expression of inflammatory cytokines (IL-1α, TNFα, IL-6, and IL-10) increased. Additionally, ASEF induced the priming step but did not affect the inflammasome activation step, such as the secretion of IL-1β, cleavage of caspase-1, and formation of Asc pyroptosome. Furthermore, the upregulation of gene expression of inflammasome components by ASEF was blocked by inhibitors of Toll-like receptor 4 signaling. Maltol, the main constituent of ASEF, promoted the priming step but inhibited the activation step of the inflammasome, while arginine, sugars, arginine–fructose–glucose, and fructose–arginine, the other main constituents of ASEF, had no effect on either step. Thus, certain amino sugars in RGE, excluding maltol, are believed to be the components that induce the priming step. The priming step that prepares the NLRP3 inflammasome for activation appears to be induced by amino sugars in RGE, thereby contributing to the immune-boosting effects of RGE. Full article
Show Figures

Graphical abstract

19 pages, 7160 KB  
Article
Korean Red Ginseng Prevents the Deterioration of Lung and Brain Function in Chronic PM2.5-Exposed Mice by Regulating Systemic Inflammation
by Ju Hui Kim, Jong Min Kim, Hyo Lim Lee, Min Ji Go, Tae Yoon Kim, Seung Gyum Joo, Han Su Lee and Ho Jin Heo
Int. J. Mol. Sci. 2023, 24(17), 13266; https://doi.org/10.3390/ijms241713266 - 26 Aug 2023
Cited by 6 | Viewed by 4747
Abstract
This study was conducted to confirm the effects of Korean red ginseng on lung and brain dysfunction in a BALB/c mice model exposed to particulate matter (PM)2.5 for 12 weeks. Learning and cognitive abilities were assessed with Y-maze, passive avoidance, and Morris [...] Read more.
This study was conducted to confirm the effects of Korean red ginseng on lung and brain dysfunction in a BALB/c mice model exposed to particulate matter (PM)2.5 for 12 weeks. Learning and cognitive abilities were assessed with Y-maze, passive avoidance, and Morris water maze tests. To evaluate the ameliorating effect of red ginseng extract (RGE), the antioxidant system and mitochondrial function were investigated. The administration of RGE protected lung and brain impairment by regulating the antioxidant system and mitochondrial functions damaged by PM2.5-induced toxicity. Moreover, RGE prevented pulmonary fibrosis by regulating the transforming growth factor beta 1 (TGF-β1) pathway. RGE attenuated PM2.5-induced pulmonary and cognitive dysfunction by regulating systemic inflammation and apoptosis via the nuclear factor kappa-light-chain-enhancer of activated B cells (NF-κB)/c-Jun N-terminal kinases (JNK) pathway. In conclusion, RGE might be a potential material that can regulate chronic PM2.5-induced lung and brain cognitive dysfunction. Full article
Show Figures

Graphical abstract

16 pages, 11667 KB  
Article
Korean Red Ginseng-Induced SIRT3 Promotes the Tom22–HIF-1α Circuit in Normoxic Astrocytes
by Hyungsu Kim, Sunhong Moon, Dohyung Lee, Jinhong Park, Chang-Hee Kim, Young-Myeong Kim and Yoon Kyung Choi
Cells 2023, 12(11), 1512; https://doi.org/10.3390/cells12111512 - 30 May 2023
Cited by 8 | Viewed by 2600
Abstract
Astrocytes play a key role in brain functioning by providing energy to neurons. Increased astrocytic mitochondrial functions by Korean red ginseng extract (KRGE) have been investigated in previous studies. KRGE administration induces hypoxia-inducible factor-1α (HIF-1α) and vascular endothelial growth factor (VEGF) in astrocytes [...] Read more.
Astrocytes play a key role in brain functioning by providing energy to neurons. Increased astrocytic mitochondrial functions by Korean red ginseng extract (KRGE) have been investigated in previous studies. KRGE administration induces hypoxia-inducible factor-1α (HIF-1α) and vascular endothelial growth factor (VEGF) in astrocytes in the adult mouse brain cortex. VEGF expression can be controlled by transcription factors, such as the HIF-1α and estrogen-related receptor α (ERRα). However, the expression of ERRα is unchanged by KRGE in astrocytes of the mouse brain cortex. Instead, sirtuin 3 (SIRT3) expression is induced by KRGE in astrocytes. SIRT3 is a nicotinamide adenine dinucleotide (NAD+)-dependent deacetylase that resides in the mitochondria and maintains mitochondrial homeostasis. Mitochondrial maintenance requires oxygen, and active mitochondria enhance oxygen consumption, resulting in hypoxia. The effects of SIRT3 on HIF-1α-mediated mitochondria functions induced by KRGE are not well established. We aimed to investigate the relationship between SIRT3 and HIF-1α in KRGE-treated normoxic astrocyte cells. Without changing the expression of the ERRα, small interfering ribonucleic acid targeted for SIRT3 in astrocytes substantially lowers the amount of KRGE-induced HIF-1α proteins. Reduced proline hydroxylase 2 (PHD2) expression restores HIF-1α protein levels in SIRT3-depleted astrocytes in normoxic cells treated with KRGE. The translocation of outer mitochondrial membranes 22 (Tom22) and Tom20 is controlled by the SIRT3-HIF-1α axis, which is activated by KRGE. KRGE-induced Tom22 increased oxygen consumption and mitochondrial membrane potential, as well as HIF-1α stability through PHD2. Taken together, in normoxic astrocytes, KRGE-induced SIRT3 activated the Tom22–HIF-1α circuit by increasing oxygen consumption in an ERRα-independent manner. Full article
Show Figures

Graphical abstract

12 pages, 1451 KB  
Article
Association between Consumption of Dietary Supplements and Chronic Kidney Disease Prevalence: Results of the Korean Nationwide Population-Based Survey
by Yina Fang, Hwasun Lee, Serhim Son, Sewon Oh, Sang-Kyung Jo, Wonyong Cho and Myung-Gyu Kim
Nutrients 2023, 15(4), 822; https://doi.org/10.3390/nu15040822 - 5 Feb 2023
Cited by 7 | Viewed by 12261
Abstract
Despite the enormous global market of dietary supplements, the impact of dietary supplements on kidney disease is still unclear. Based on the National Health and Nutrition Examination Survey from 2015 to 2017, this study evaluated the association between dietary supplement and chronic kidney [...] Read more.
Despite the enormous global market of dietary supplements, the impact of dietary supplements on kidney disease is still unclear. Based on the National Health and Nutrition Examination Survey from 2015 to 2017, this study evaluated the association between dietary supplement and chronic kidney disease (CKD) in 13,271 Korean adults. Among the dietary supplements, vitamin and mineral intake was the highest at 61.41%, followed by omega-3 fatty acids at 11.85%, and ginseng at 7.99%. The prevalence of CKD was significantly higher in those who consumed amino acids and proteins, ginseng and red ginseng, and herbal medicine (plant extract)-berries than in those who did not. Conversely, patients who consumed probiotic supplements had a significantly lower prevalence of CKD than those who did not. In the population without CKD risk factors or history of CKD, the prevalence of CKD was high in the group consuming ginseng and red ginseng. After adjusting for covariates, the herbal medicine (plant extract)-berry group showed an independent association with CKD incidence. In conclusion, it is suggested that dietary supplements may affect kidney function. Further large-scale cohort studies are required to elucidate the exact effects of each dietary supplement on CKD. Full article
Show Figures

Figure 1

13 pages, 2348 KB  
Article
Antitumor Effect of Korean Red Ginseng through Blockade of PD-1/PD-L1 Interaction in a Humanized PD-L1 Knock-In MC38 Cancer Mouse Model
by Eun-Ji Lee, Ju-Hye Yang, Hye Jin Yang, Chong-Kwan Cho, Jang-Gi Choi and Hwan-Suck Chung
Int. J. Mol. Sci. 2023, 24(3), 1894; https://doi.org/10.3390/ijms24031894 - 18 Jan 2023
Cited by 7 | Viewed by 4209
Abstract
Blocking immune checkpoints, programmed death-1 (PD-1) and its ligand PD-L1, has proven a promising anticancer strategy for enhancing cytotoxic T cell activity. Although we previously demonstrated that ginsenoside Rg3, Rh2, and compound K block the interaction of PD-1 and PD-L1, the antitumor effect [...] Read more.
Blocking immune checkpoints, programmed death-1 (PD-1) and its ligand PD-L1, has proven a promising anticancer strategy for enhancing cytotoxic T cell activity. Although we previously demonstrated that ginsenoside Rg3, Rh2, and compound K block the interaction of PD-1 and PD-L1, the antitumor effect through blockade of this interaction by Korean Red Ginseng alone is unknown. Therefore, we determined the effects of Korean Red Ginseng extract (RGE) on the PD-1/PD-L1 interaction and its antitumor effects using a humanized PD-1/PD-L1-expressing colorectal cancer (CRC) mouse model. RGE significantly blocked the interaction between human PD-1 and PD-L1 in a competitive ELISA. The CD8+ T cell-mediated tumor cell killing effect of RGE was evaluated using murine hPD-L1-expressing MC38 cells and tumor-infiltrating hPD-1-expressing CD8+ T cells isolated from hPD-L1 MC38 tumor-bearing hPD-1 mice. RGE also reduced the survival of hPD-L1 MC38 cells in a cell co-culture system using tumor-infiltrating CD8+ T cells as effector cells combined with hPD-L1 MC38 target cells. RGE or Keytruda (positive control) treatment markedly suppressed the growth of hPD-L1 MC38 allograft tumors, increased CD8+ T cell infiltration into tumors, and enhanced the production of Granzyme B. RGE exhibits anticancer effects through the PD-1/PD-L1 blockade, which warrants its further development as an immunotherapy. Full article
Show Figures

Figure 1

19 pages, 2045 KB  
Article
Dermal Delivery of Korean Red Ginseng Extract: Impact on Storage Stability of Different Carrier Systems and Evaluation of Rg1 and Rb1 Skin Permeation Ex Vivo
by Victoria Klang, Eva-Maria Schweiger, Simone Strohmaier, Verena Ina Walter, Zorana Dekic and Ammar Tahir
Pharmaceutics 2023, 15(1), 56; https://doi.org/10.3390/pharmaceutics15010056 - 24 Dec 2022
Cited by 7 | Viewed by 5096
Abstract
The root extract of Panax ginseng C.A. Meyer (Korean red ginseng/KRG extract) is a traditional Asian remedy introduced to dermal products for its antioxidative potential. However, little is known about technological aspects or skin penetration of main ginsenosides. Thus, stable oil-in-water nanoemulsions (NEs) [...] Read more.
The root extract of Panax ginseng C.A. Meyer (Korean red ginseng/KRG extract) is a traditional Asian remedy introduced to dermal products for its antioxidative potential. However, little is known about technological aspects or skin penetration of main ginsenosides. Thus, stable oil-in-water nanoemulsions (NEs) and hydrogels for dermal delivery of KRG extract were developed and characterised using light scattering methods, analysis of flow properties and pH measurements. In addition, Rg1 and Rb1 contents were monitored by UHPLC/MS. Different surfactants (phosphatidylcholine, monoacylphosphatidylcholine and polysorbate 80) and polymers (polyacrylic acid and hydroxyethylcellulose) were tested and compared for their compatibility with KRG extract. The results showed that incorporation of KRG extract led to a significantly reduced formulation pH in hydroxyethylcellulose gels (−22%), NEs (−15%) and carbomer gels (−4–5%). The dynamic viscosity was in the range of 24–28 Pas at 10 s−1 for carbomer gels. The highest storage stability and skin permeation were observed for a hydroalcoholic gel with carbomer 50,000 and TRIS buffer (each of 1% w/w), containing ethanol (20% w/w) and KRG extract (2% w/w). Ex vivo diffusion cell studies confirmed skin permeation of the moderately lipophilic Rg1, but not the more hydrophilic Rb1 with a larger molecular weight. Full article
Show Figures

Figure 1

17 pages, 5650 KB  
Article
Induction of BVR-A Expression by Korean Red Ginseng in Murine Hippocampal Astrocytes: Role of Bilirubin in Mitochondrial Function via the LKB1–SIRT1–ERRα Axis
by Sunhong Moon, Chang-Hee Kim, Jinhong Park, Minsu Kim, Hui Su Jeon, Young-Myeong Kim and Yoon Kyung Choi
Antioxidants 2022, 11(9), 1742; https://doi.org/10.3390/antiox11091742 - 1 Sep 2022
Cited by 7 | Viewed by 3250
Abstract
The beneficial effects of Korean red ginseng extract (KRGE) on the central nervous system (CNS) have been reported. Among the CNS cells, astrocytes possess robust antioxidative properties and regenerative potential. Under physiological conditions, biliverdin reductase A (BVR-A) converts biliverdin (a heme oxygenase metabolite) [...] Read more.
The beneficial effects of Korean red ginseng extract (KRGE) on the central nervous system (CNS) have been reported. Among the CNS cells, astrocytes possess robust antioxidative properties and regenerative potential. Under physiological conditions, biliverdin reductase A (BVR-A) converts biliverdin (a heme oxygenase metabolite) into bilirubin, a major natural and potent antioxidant. We found that KRGE enhanced BVR-A in astrocytes in the fimbria region of the adult mouse hippocampus under physiological conditions. KRGE-induced BVR-A expression and subsequent bilirubin production were required for changes in mitochondrial membrane potential, mitochondrial mass, and oxidative phosphorylation through liver kinase B1 (LKB1), estrogen-related receptor α (ERRα), and sirtuin (SIRT1 and SIRT5) in astrocytes. However, BVR-A did not affect the KRGE-induced expression of AMP-activated protein kinase α (AMPKα). The KRGE-stimulated BVR-A–LKB1–SIRT1–ERRα pathway regulates the levels of mitochondria-localized proteins such as SIRT5, translocase of the outer mitochondrial membrane 20 (Tom20), Tom22, cytochrome c (Cyt c), and superoxide dismutase 2 (SOD2). Increased Tom20 expression in astrocytes of the hippocampal fimbria region was observed in KRGE-treated mice. KRGE-induced expression of Cyt c and SOD2 was associated with the Tom20/Tom22 complex. Taken together, KRGE-induced bilirubin production is required for enhanced astrocytic mitochondrial function in an LKB1-dependent and AMPKα-independent manner under physiological conditions. Full article
(This article belongs to the Special Issue Pharmacological and Clinical Significance of Heme Oxygenase-1 2022)
Show Figures

Figure 1

16 pages, 7894 KB  
Article
Anticolon Cancer Effect of Korean Red Ginseng via Autophagy- and Apoptosis-Mediated Cell Death
by Kyoung Ah Kang, Cheng Wen Yao, Mei Jing Piao, Ao Xuan Zhen, Pincha Devage Sameera Madushan Fernando, Herath Mudiyanselage Udari Lakmini Herath, Seung Eun Song, Suk Ju Cho and Jin Won Hyun
Nutrients 2022, 14(17), 3558; https://doi.org/10.3390/nu14173558 - 29 Aug 2022
Cited by 10 | Viewed by 3908 | Correction
Abstract
Ginseng (Panax ginseng Meyer) has been used in East Asian traditional medicine for a long time. Korean red ginseng (KRG) is effective against several disorders, including cancer. The cytotoxic effects of KRG extract in terms of autophagy- and apoptosis-mediated cell death and [...] Read more.
Ginseng (Panax ginseng Meyer) has been used in East Asian traditional medicine for a long time. Korean red ginseng (KRG) is effective against several disorders, including cancer. The cytotoxic effects of KRG extract in terms of autophagy- and apoptosis-mediated cell death and its mechanisms were investigated using human colorectal cancer lines. KRG induced autophagy-mediated cell death with enhanced expression of Atg5, Beclin-1, and LC3, and formed characteristic vacuoles in HCT-116 and SNU-1033 cells. An autophagy inhibitor prevented cell death induced by KRG. KRG generated mitochondrial reactive oxygen species (ROS); antioxidant countered this effect and decreased autophagy. KRG caused apoptotic cell death by increasing apoptotic cells and sub-G1 cells, and by activating caspases. A caspase inhibitor suppressed cell death induced by KRG. KRG increased phospho-Bcl-2 expression, but decreased Bcl-2 expression. Moreover, interaction of Bcl-2 with Beclin-1 was attenuated by KRG. Ginsenoside Rg2 was the most effective ginsenoside responsible for KRG-induced autophagy- and apoptosis-mediated cell death. KRG induced autophagy- and apoptosis-mediated cell death via mitochondrial ROS generation, and thus its administration may inhibit colon carcinogenesis. Full article
(This article belongs to the Section Phytochemicals and Human Health)
Show Figures

Figure 1

17 pages, 3493 KB  
Article
Dual Effects of Korean Red Ginseng on Astrocytes and Neural Stem Cells in Traumatic Brain Injury: The HO-1–Tom20 Axis as a Putative Target for Mitochondrial Function
by Minsu Kim, Sunhong Moon, Hui Su Jeon, Sueun Kim, Seong-Ho Koh, Mi-Sook Chang, Young-Myeong Kim and Yoon Kyung Choi
Cells 2022, 11(5), 892; https://doi.org/10.3390/cells11050892 - 4 Mar 2022
Cited by 13 | Viewed by 5244
Abstract
Astrocytes display regenerative potential in pathophysiologic conditions. In our previous study, heme oxygenase-1 (HO-1) promoted astrocytic mitochondrial functions in mice via the peroxisome-proliferator-activating receptor-γ coactivator-1α (PGC-1α) pathway on administering Korean red ginseng extract (KRGE) after traumatic brain injury (TBI). In this study, KRGE [...] Read more.
Astrocytes display regenerative potential in pathophysiologic conditions. In our previous study, heme oxygenase-1 (HO-1) promoted astrocytic mitochondrial functions in mice via the peroxisome-proliferator-activating receptor-γ coactivator-1α (PGC-1α) pathway on administering Korean red ginseng extract (KRGE) after traumatic brain injury (TBI). In this study, KRGE promoted astrocytic mitochondrial functions, assessed with oxygen consumption and adenosine triphosphate (ATP) production, which could be regulated by the translocase of the outer membrane of mitochondria 20 (Tom20) pathway with a PGC-1α-independent pathway. The HO-1–Tom20 axis induced an increase in mitochondrial functions, detected with cytochrome c oxidase subunit 2 and cytochrome c. HO-1 crosstalk with nicotinamide phosphoribosyltransferase was concomitant with the upregulated nicotinamide adenine dinucleotide (NAD)/NADH ratio, thereby upregulating NAD-dependent class I sirtuins. In adult neural stem cells (NSCs), KRGE-treated, astrocyte-conditioned media increased oxygen consumption and Tom20 levels through astrocyte-derived HO-1. HO inactivation by Sn(IV) protoporphyrin IX dichloride in TBI mice administered KRGE decreased neuronal markers, together with Tom20. Thus, astrocytic HO-1 induced astrocytic mitochondrial functions. HO-1-related, astrocyte-derived factors may also induce neuronal differentiation and mitochondrial functions of adult NSCs after TBI. KRGE-mediated astrocytic HO-1 induction may have a key role in repairing neurovascular function post-TBI in peri-injured regions by boosting astrocytic and NSC mitochondrial functions. Full article
(This article belongs to the Special Issue Remodeling and Recovery in the Neurovascular Unit)
Show Figures

Figure 1

14 pages, 2927 KB  
Article
Korean Red Ginseng Extract Inhibits IL-8 Expression via Nrf2 Activation in Helicobacter pylori-Infected Gastric Epithelial Cells
by Hae Sou Kim, Joo Weon Lim and Hyeyoung Kim
Nutrients 2022, 14(5), 1044; https://doi.org/10.3390/nu14051044 - 28 Feb 2022
Cited by 19 | Viewed by 5290
Abstract
Helicobacter pylori (H. pylori) causes gastric diseases by increasing reactive oxygen species (ROS) and interleukin (IL)-8 expression in gastric epithelial cells. ROS and inflammatory responses are regulated by the activation of nuclear factor erythroid-2-related factor 2 (Nrf2) and the expression of [...] Read more.
Helicobacter pylori (H. pylori) causes gastric diseases by increasing reactive oxygen species (ROS) and interleukin (IL)-8 expression in gastric epithelial cells. ROS and inflammatory responses are regulated by the activation of nuclear factor erythroid-2-related factor 2 (Nrf2) and the expression of Nrf2 target genes, superoxide dismutase (SOD) and heme oxygenase-1 (HO-1). We previously demonstrated that Korean red ginseng extract (RGE) decreases H. pylori-induced increases in ROS and monocyte chemoattractant protein 1 in gastric epithelial cells. We determined whether RGE suppresses the expression of IL-8 via Nrf2 activation and the expression of SOD and HO-1 in H. pylori-infected gastric epithelial AGS cells. H. pylori-infected cells were treated with RGE with or without ML385, an Nrf2 inhibitor, or zinc protoporphyrin (ZnPP), a HO-1 inhibitor. Levels of ROS and IL-8 expression; abundance of Keap1, HO-1, and SOD; levels of total, nuclear, and phosphorylated Nrf2; indices of mitochondrial dysfunction (reduction in mitochondrial membrane potential and ATP level); and SOD activity were determined. As a result, RGE disturbed Nrf2–Keap1 interactions and increased nuclear Nrf2 levels in uninfected cells. H. pylori infection decreased the protein levels of SOD-1 and HO-1, as well as SOD activity, which was reversed by RGE treatment. RGE reduced H. pylori-induced increases in ROS and IL-8 levels as well as mitochondrial dysfunction. ML385 or ZnPP reversed the inhibitory effect of RGE on the alterations caused by H. pylori. In conclusion, RGE suppressed IL-8 expression and mitochondrial dysfunction via Nrf2 activation, induction of SOD-1 and HO-1, and reduction of ROS in H. pylori-infected cells. Full article
Show Figures

Figure 1

15 pages, 2390 KB  
Article
Saponins of Korean Red Ginseng May Protect Human Skin from Adipokine-Associated Inflammation and Pigmentation Resulting from Particulate Matter Exposure
by Ik Jun Moon, WooHyeong Kim, Su Yeon Kim, JeongHyeon Lee, Hanju Yoo, Seunghyun Bang, Youngsup Song and Sung Eun Chang
Nutrients 2022, 14(4), 845; https://doi.org/10.3390/nu14040845 - 17 Feb 2022
Cited by 11 | Viewed by 4519
Abstract
Background: Exposure to airborne particulate matter (PM) is an ever-increasing concern worldwide. Strategies to counter the detrimental effects that follow cutaneous exposure to PM, such as induction of pigmentation, inflammation, and alterations in adipokine profile, need to be investigated further. Korean red ginseng [...] Read more.
Background: Exposure to airborne particulate matter (PM) is an ever-increasing concern worldwide. Strategies to counter the detrimental effects that follow cutaneous exposure to PM, such as induction of pigmentation, inflammation, and alterations in adipokine profile, need to be investigated further. Korean red ginseng (KRG) extracts and individual ingredients have been demonstrated to play an effective role in suppression of ROS, inflammation, and resultant skin aging. In addition, recent investigations revealed that Rg3 and Rf saponins work as antimelanogenic agents. In this study, we investigated whether saponins of KRG can protect against or reverse the PM-induced detrimental effects. Methods: The biological effects of PM and saponins were evaluated both in vitro and ex vivo. Cell viability and intracellular ROS levels were determined in normal human epidermal melanocytes (NHMs), human epidermal keratinocytes (NHKs), and their cocultures. Experiments to demonstrate the protective properties of saponins against consequences of exposure to PM were performed. Melanin assay, quantitative real-time PCR, and Western blotting were carried out to determine the effects on melanogenesis and the implicated molecular signaling pathways. Results: Exposure to PM resulted in decreased keratinocyte viability, which was coupled with augmented oxidative stress. These changes were attenuated by treatment with saponins. PM exposure resulted in increased expression of leptin, which was reduced by saponins. Moreover, PM exposure led to increased melanin production in a coculture model, which was mitigated by treatment with saponins. Treatment with saponins resulted in a decrease in matrix metalloproteinase (MMP) levels after exposure to PM. Conclusion: Saponins of KRG can protect the skin from the harmful effects of PM exposure by reducing levels of ROS, leptin, inflammatory cytokines, and melanin. Full article
(This article belongs to the Special Issue Association of Nutrition, Obesity and Skin)
Show Figures

Figure 1

11 pages, 40872 KB  
Article
Synergistic Effects of Korean Red Ginseng Extract and the Conventional Systemic Therapeutics of Atopic Dermatitis in a Murine Model
by Yu Ri Woo, Seok Hoon Moon, Jeesuk Yu and Sang Hyun Cho
Nutrients 2022, 14(1), 133; https://doi.org/10.3390/nu14010133 - 28 Dec 2021
Cited by 5 | Viewed by 4397
Abstract
The synergistic effects of Korean Red ginseng (KRG, Panax ginseng C.A. Mey.) on conventional systemic therapeutics of atopic dermatitis (AD) have not been studied yet. To analyze the synergistic effects of KRG extract and the conventional systemic therapeutics of AD in TNCB-induced AD [...] Read more.
The synergistic effects of Korean Red ginseng (KRG, Panax ginseng C.A. Mey.) on conventional systemic therapeutics of atopic dermatitis (AD) have not been studied yet. To analyze the synergistic effects of KRG extract and the conventional systemic therapeutics of AD in TNCB-induced AD mouse model, we determined the change in modified scoring of index, the transepidermal water loss, the skin pathology, serum IgE, and the expression of various cytokines after combination treatment to the five-week-old NC/Nga female mice. The severity of AD was significantly decreased in the KRG + hydroxyzine (AH) group than AH group, and in the KRG + evening primrose oil (EPO) group than EPO group. A significant decrease in dermal inflammation was observed in the KRG + AH group than that in the AH group, and in the KRG + EPO group than that in the EPO group (p = 0.008), respectively. A decrease in CD1a expression was observed in the KRG + AH group when compared to the AH group (p = 0.008), and KRG + EPO group when compared to the EPO group. Compared to the CS group, the KRG + CS group showed a significant decrease in IL-17 expression. A combination of KRG and conventional systemic therapeutics can safely and effectively manage the AD. Full article
Show Figures

Figure 1

21 pages, 7426 KB  
Article
A Systematic Study to Assess Displacement Performance of a Naturally-Derived Surfactant in Flow Porous Systems
by Aghil Moslemizadeh, Hossein Khayati, Mohammad Madani, Mehdi Ghasemi, Khalil Shahbazi, Sohrab Zendehboudi and Azza Hashim Abbas
Energies 2021, 14(24), 8310; https://doi.org/10.3390/en14248310 - 9 Dec 2021
Cited by 14 | Viewed by 2845
Abstract
For the first time, the present work assesses the feasibility of using Korean red ginseng root extract, a non-ionic surfactant, for the purposes of enhanced oil recovery (EOR). The surfactant is characterized by Fourier-transform infrared spectroscopy (FT-IR) analysis. Pendant drop and sessile drop [...] Read more.
For the first time, the present work assesses the feasibility of using Korean red ginseng root extract, a non-ionic surfactant, for the purposes of enhanced oil recovery (EOR). The surfactant is characterized by Fourier-transform infrared spectroscopy (FT-IR) analysis. Pendant drop and sessile drop techniques are employed to study the oil–water interfacial tension (IFT) and wettability nature of the sandstone rock, respectively. In addition, oil recovery enhancement is investigated using micromodel and core floods. In the salt-free system, IFT measurements indicate that the surfactant carries a critical micelle concentration of 5 g/L. In a saline medium (up to 50 g/L), the addition of a surfactant with different concentrations leads to an IFT reduction of 47.28–84.21%. In a constant surfactant concentration, a contact angle reduction is observed in the range of 5.61–9.30°, depending on salinity rate, revealing a wettability alteration toward more water-wet. Surfactant flooding in the glass micromodel provides a more uniform sweeping, which leads to an oil recovery enhancement of 3.02–11.19%, depending on the extent of salinity. An optimal salt concentration equal to 30 g/L can be recognized according to the results of previous tests. Surfactant flooding (10 g/L) in optimal salt concentration achieves an additional oil recovery of 7.52% after conventional water flooding. Full article
Show Figures

Graphical abstract

13 pages, 2954 KB  
Article
Korean Red Ginseng Improves Astrocytic Mitochondrial Function by Upregulating HO-1-Mediated AMPKα–PGC-1α–ERRα Circuit after Traumatic Brain Injury
by Minsu Kim, Joohwan Kim, Sunhong Moon, Bo Young Choi, Sueun Kim, Hui Su Jeon, Sang Won Suh, Young-Myeong Kim and Yoon Kyung Choi
Int. J. Mol. Sci. 2021, 22(23), 13081; https://doi.org/10.3390/ijms222313081 - 3 Dec 2021
Cited by 17 | Viewed by 3588
Abstract
Heme oxygenase-1 (HO-1) exerts beneficial effects, including angiogenesis and energy metabolism via the peroxisome proliferator-activating receptor-γ coactivator-1α (PGC-1α)–estrogen-related receptor α (ERRα) pathway in astrocytes. However, the role of Korean red ginseng extract (KRGE) in HO-1-mediated mitochondrial function in traumatic brain injury (TBI) is [...] Read more.
Heme oxygenase-1 (HO-1) exerts beneficial effects, including angiogenesis and energy metabolism via the peroxisome proliferator-activating receptor-γ coactivator-1α (PGC-1α)–estrogen-related receptor α (ERRα) pathway in astrocytes. However, the role of Korean red ginseng extract (KRGE) in HO-1-mediated mitochondrial function in traumatic brain injury (TBI) is not well-elucidated. We found that HO-1 was upregulated in astrocytes located in peri-injured brain regions after a TBI, following exposure to KRGE. Experiments with pharmacological inhibitors and target-specific siRNAs revealed that HO-1 levels highly correlated with increased AMP-activated protein kinase α (AMPKα) activation, which led to the PGC-1α-ERRα axis-induced increases in mitochondrial functions (detected based on expression of cytochrome c oxidase subunit 2 (MTCO2) and cytochrome c as well as O2 consumption and ATP production). Knockdown of ERRα significantly reduced the p-AMPKα/AMPKα ratio and PGC-1α expression, leading to AMPKα–PGC-1α–ERRα circuit formation. Inactivation of HO by injecting the HO inhibitor Sn(IV) protoporphyrin IX dichloride diminished the expression of p-AMPKα, PGC-1α, ERRα, MTCO2, and cytochrome c in the KRGE-administered peri-injured region of a brain subjected to TBI. These data suggest that KRGE enhanced astrocytic mitochondrial function via a HO-1-mediated AMPKα–PGC-1α–ERRα circuit and consequent oxidative phosphorylation, O2 consumption, and ATP production. This circuit may play an important role in repairing neurovascular function after TBI in the peri-injured region by stimulating astrocytic mitochondrial biogenesis. Full article
(This article belongs to the Special Issue Mitochondrial Function in Neurodegenerative Diseases)
Show Figures

Figure 1

21 pages, 2586 KB  
Article
Improved Hygroscopicity and Bioavailability of Solid Dispersion of Red Ginseng Extract with Silicon Dioxide
by Sojeong Jin, Chul Haeng Lee, Dong Yu Lim, Jaehyeok Lee, Soo-Jin Park, Im-Sook Song and Min-Koo Choi
Pharmaceutics 2021, 13(7), 1022; https://doi.org/10.3390/pharmaceutics13071022 - 4 Jul 2021
Cited by 23 | Viewed by 4875
Abstract
This study aims to develop a powder formulation for the Korean red ginseng extract (RGE) and to evaluate its in vitro and in vivo formulation characteristics. The solid dispersion of RGE was prepared with hydrophilic carriers using a freeze-drying method. After conducting the [...] Read more.
This study aims to develop a powder formulation for the Korean red ginseng extract (RGE) and to evaluate its in vitro and in vivo formulation characteristics. The solid dispersion of RGE was prepared with hydrophilic carriers using a freeze-drying method. After conducting the water sorption–desorption isothermogram (relative humidity between 30 and 70% RH), differential scanning calorimetry thermal behavior, dissolution test, and intestinal permeation study, a solid dispersion formulation of RGE and silicon dioxide (RGE-SiO2) was selected. RGE-SiO2 formulation increased intestinal permeability of ginsenoside Rb1 (GRb1), GRb2, GRc, and GRd by 1.6-fold in rat jejunal segments as measured by the Ussing chamber system. A 1.6- to 1.8-fold increase in plasma exposure of GRb1, GRb2, GRc, and GRd in rats was observed following oral administration of RGE-SiO2 (375 mg/kg as RGE). No significant difference was observed in the time to reach maximum concentration (Tmax) and half-life in comparison to those in RGE administered rats (375 mg/kg). In conclusion, formulating solid dispersion of RGE with amorphous SiO2, the powder formulation of RGE was successfully formulated with improved hygroscopicity, increased intestinal permeability, and enhanced oral bioavailability and is therefore suitable for processing solid formulations of RGE product. Full article
Show Figures

Figure 1

Back to TopTop