Sign in to use this feature.

Years

Between: -

Subjects

remove_circle_outline
remove_circle_outline
remove_circle_outline
remove_circle_outline
remove_circle_outline
remove_circle_outline
remove_circle_outline
remove_circle_outline
remove_circle_outline

Journals

Article Types

Countries / Regions

Search Results (18)

Search Parameters:
Keywords = Khuzestan Province

Order results
Result details
Results per page
Select all
Export citation of selected articles as:
21 pages, 15391 KB  
Article
Geochemical Study of Bitumen Residues on Potsherds from the al-Qusur Monastery (7th–9th c. CE): Composition and Origin
by Jacques Connan, Julie Bonnéric, Rémi Perrogon, Michael H. Engel, Renaud Gley, Alex Zumberge and Philippe Schaeffer
Molecules 2025, 30(9), 2006; https://doi.org/10.3390/molecules30092006 - 30 Apr 2025
Cited by 1 | Viewed by 992
Abstract
Geochemical and isotopic analysis of bitumen lining potsherds from the al-Qusur monastery (second half of the 7th c. CE and the middle of the 9th c. CE), at the central part of Failaka Island (Kuwait Bay), confirms the presence of two distinct compositional [...] Read more.
Geochemical and isotopic analysis of bitumen lining potsherds from the al-Qusur monastery (second half of the 7th c. CE and the middle of the 9th c. CE), at the central part of Failaka Island (Kuwait Bay), confirms the presence of two distinct compositional categories that can be matched to contemporary sources from two different areas of Iran: the Kermanshah province on one side, and the Khuzestan–Fars–Busher provinces on the other side. Potsherds comprise different types: TORP-S amphorae, TORP-C amphorae, SPORC storage jar, turquoise alkaline-glazed jar (TURQ.T), and CREAC jar. There is no relationship between the type of potsherd and the origin of bitumen. The bitumen coating SPORC jar, first identified as a kind of juice strainer to filter the «garum-like juice», was examined in greater details to try to identify traces of fish sauce mentioned in the Arabic kitchen books as ‘murri’, and quite similar to the Roman garum. The mineralogical analysis exhibits the classical minerals of archaeological mixtures (quartz, calcite, dolomite) and no halite. Hydrocarbons, alcohols, and methyl esters show a typical biodegraded bitumen signature but no fatty acids and terpenoids. It seems that the bitumen matrix has not adsorbed any molecules from the presumed «garum» filtered in the basin. Full article
Show Figures

Figure 1

25 pages, 3107 KB  
Article
Socioeconomic and Health Impacts of Dust Storms in Southwest Iran
by Neamat MalAmiri, Alireza Rashki, Ali Al-Dousari and Dimitris G. Kaskaoutis
Atmosphere 2025, 16(2), 159; https://doi.org/10.3390/atmos16020159 - 31 Jan 2025
Cited by 9 | Viewed by 6080
Abstract
Dust storms are frequent meteorological phenomena in the arid and semi-arid regions of Khuzestan province (KHP) in southwest Iran. These storms result in significant social and economic repercussions that extend beyond mere meteorological and climatic disturbances. Over the past decade, they have become [...] Read more.
Dust storms are frequent meteorological phenomena in the arid and semi-arid regions of Khuzestan province (KHP) in southwest Iran. These storms result in significant social and economic repercussions that extend beyond mere meteorological and climatic disturbances. Over the past decade, they have become the primary cause of substantial environmental and socio-economic damage in the region. In this study, we aim to assess the economic impacts of sand/dust storms (SDSs) on human health, agriculture (specifically Estamran dates), and migration in KHP. Our findings reveal the following economic consequences: Respiratory diseases incurred a financial loss of approximately USD 14 million, with more than 450 individuals requiring hospitalization at a cost exceeding USD 0.04 million between April and July 2022. In addition, cardiovascular diseases related to SDSs resulted in costs exceeding USD 1.9 million within the same time frame. Cities near the sources of dust storms experienced a cumulative damage cost of approximately USD 6.8 million. The local population in these cities also suffered more significant adverse effects compared to those in cities farther from the influence of dust storms in southwest Iran. We further evaluated the impact of SDSs on the quality of Estamran dates by analyzing 20 samples from key Estamran date production areas in KHP, including Ahvaz, Abadan, Khorramshahr, and Shadegan. The cost of damages (COD) in this sector was estimated at around USD 18.3 million, with Shadegan bearing the brunt of the loss at approximately USD 8.3 million. SDSs also have an important social economic impact due to deterioration of living conditions and migration in KHP. In total, the socio-economic costs of SDSs in these three sectors amounted to about USD 39 million. This is particularly concerning considering that Khuzestan province contributed 14.8% to Iran’s Gross Domestic Product (GDP) in 2020, representing 50% of the economic output of southwestern provinces. Therefore, the current findings represent an alarming situation regarding the socio-economic impacts of dust storms in SW Iran. Full article
Show Figures

Figure 1

28 pages, 6676 KB  
Article
Spatio-Temporal Distribution of PM2.5 and PM10 Concentrations and Assessment of Public Health Risk in the Three Most Polluted Provinces of Iran
by Abbas Ranjbar Saadat Abadi, Nasim Hossein Hamzeh, Dimitris G. Kaskaoutis, Jean-Francois Vuillaume, Karim Abdukhakimovich Shukurov and Maryam Gharibzadeh
Sustainability 2025, 17(1), 44; https://doi.org/10.3390/su17010044 - 25 Dec 2024
Cited by 5 | Viewed by 6739
Abstract
This study examines the spatio-temporal variations of ambient air pollution from fine particulates below 2.5 µm (PM2.5) and particulate matter below 10 µm (PM10) in three of the most polluted provinces in Iran, namely Tehran, Isfahan, and Khuzestan, over [...] Read more.
This study examines the spatio-temporal variations of ambient air pollution from fine particulates below 2.5 µm (PM2.5) and particulate matter below 10 µm (PM10) in three of the most polluted provinces in Iran, namely Tehran, Isfahan, and Khuzestan, over a 6-year period (2016–2021). The results reveal distinct patterns of PM10 and PM2.5 concentrations since in Tehran, the highest PM10 and PM2.5 levels occur in winter, while PM2.5 is lowest from March to May. Khuzestan experiences the highest pollution levels in summer due to dust storms, while Isfahan exhibits pollution levels and annual patterns similar to Tehran. Strong correlations are observed between PM10 and PM2.5 concentrations at stations in Tehran and Khuzestan Provinces, suggesting common sources and variation in both coarse and fine PM, with average PM2.5/PM10 ratios of 0.39–0.42, suggesting the dominance of dust. Furthermore, the analysis identifies the role of atmospheric stability, wind speed, and dust storms in controlling the PM levels in the three provinces. Lifetime cancer risks have been identified as unacceptably high, exceeding the threshold limit of 10−4, while Hazard Quotient (HQ) values above 1 indicate a high non-carcinogenic potential risk, particularly at stations in Khuzestan Province. The Excess Lifetime Cancer Risk (ELCR) values for PM2.5 exposure in the most populated Tehran Province range from 139.4 × 10−6 to 263.2 × 10−6, underscoring significant cancer risks across various monitoring sites. This study emphasizes the urgent need for targeted pollution control measures in each province to effectively mitigate the adverse health effects associated with high PM concentrations. Full article
Show Figures

Figure 1

28 pages, 6582 KB  
Article
Measuring Livelihood Resilience in Multi-Hazard Regions: A Case Study of the Khuzestan Province in the Persian Gulf Coast
by Abdulsalam Esmailzadeh, Mahmoud Arvin, Mohammad Ebrahimi, Mohammad Kazemi Garajeh and Zahra Afzali Goruh
Earth 2024, 5(4), 1052-1079; https://doi.org/10.3390/earth5040054 - 20 Dec 2024
Cited by 3 | Viewed by 3524
Abstract
Assessing community-level resilience and implementing strategies to enhance it are essential for maintaining fundamental community functions, coping with and mitigating risks, effectively reducing hazards, and promoting sustainable regional development. Accordingly, this study aimed to measure hazard exposure and livelihood resilience in the counties [...] Read more.
Assessing community-level resilience and implementing strategies to enhance it are essential for maintaining fundamental community functions, coping with and mitigating risks, effectively reducing hazards, and promoting sustainable regional development. Accordingly, this study aimed to measure hazard exposure and livelihood resilience in the counties of Khuzestan Province. Hazard exposure to earthquakes, flooding, and drought was evaluated using decision-making techniques within a geographic information system (GIS). Additionally, a multi-criteria decision-making approach incorporating eight indicators was employed to calculate the integrated livelihood resilience indicator for the counties. The results indicated that the northern and northeastern counties exhibit the highest potential for flooding and earthquake hazards, whereas the southern and southwestern counties are most vulnerable to flooding and drought. Moreover, Dezful, Shadegan, and Ahvaz counties demonstrated the highest levels of livelihood resilience, while Lali, Haftkel, and Andika counties exhibited the lowest levels. Assessing hazard exposure and livelihood resilience represents critical steps in risk reduction management programs and initiatives. Evaluating community-level livelihood resilience in multi-hazard areas is a vital component in advancing the global objectives of the Sendai Framework for Disaster Risk Reduction and the Sustainable Development Goals. Full article
Show Figures

Figure 1

7 pages, 1227 KB  
Proceeding Paper
Modeling the Current Suitable Habitat Range of the Yellow-Bellied Gecko (Hemidactylus flaviviridis Rüppell, 1835) in Iran
by Saman Ghasemian Sorboni, Mehrdad Hadipour and Narina Ghasemian Sorboni
Biol. Life Sci. Forum 2024, 39(1), 1; https://doi.org/10.3390/blsf2024039001 - 20 Nov 2024
Cited by 1 | Viewed by 1236
Abstract
Studying the current range of species presence is crucial for ecologists and related scientists to understand potential habitats and the influence of environmental factors on species distribution. In this study, we used species distribution modeling (SDM) to look into where the yellow-bellied gecko, [...] Read more.
Studying the current range of species presence is crucial for ecologists and related scientists to understand potential habitats and the influence of environmental factors on species distribution. In this study, we used species distribution modeling (SDM) to look into where the yellow-bellied gecko, also known as the northern house gecko (Hemidactylus flaviviridis Rüppell, 1835), lives in Iran. We achieved this by combining four machine learning algorithms: Random Forest (RF), the Support Vector Machine (SVM), Maximum Entropy (Maxent), and the Generalized Linear Model (GLM). We utilized 19 historical bioclimatic variables, the Digital Elevation Model (DEM), slope, aspect, and the Normalized Difference Vegetation Index (NDVI). After calculating their correlations, we selected variables for modeling with a variance inflation factor (VIF) of less than 10. The findings indicate that the variables “Precipitation of the Coldest Quarter” (BIO19) and “Mean Temperature of Wettest Quarter” (BIO8) have the most significant influence on the species’ distribution. The gecko primarily inhabits low elevations and slopes, particularly those below 400 m above sea level with slopes less than 8 degrees, primarily in southern Iran. Additionally, we found that the NDVI had a minimal impact on the distribution of the species. Therefore, we identify the provinces of Khuzestan, Bushehr, Hormozgan, and Fars, along with parts of the coastal strip of Sistan and Baluchistan, as suitable areas for the current presence of this species. Full article
Show Figures

Figure 1

13 pages, 4707 KB  
Article
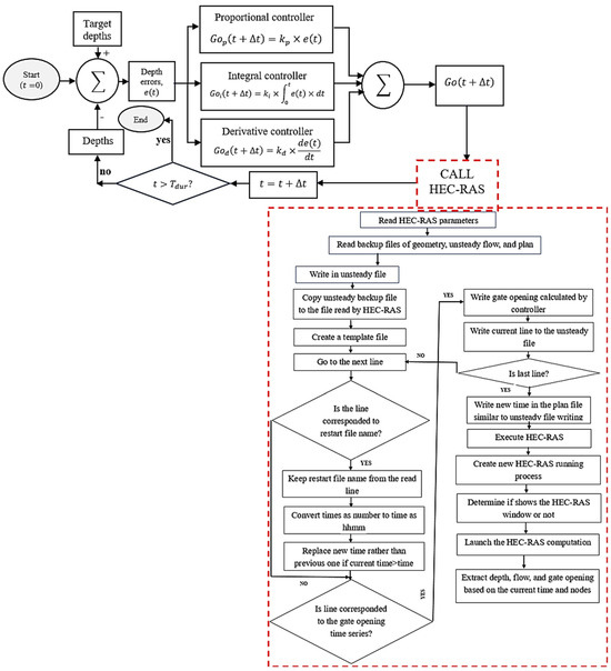
Developing Internal and External Proportional Integral Derivative Water Surface Controller in HEC-RAS
by Kazem Shahverdi, Atefe Noorali, Hesam Ghodousi and Ronny Berndtsson
Water 2024, 16(12), 1699; https://doi.org/10.3390/w16121699 - 14 Jun 2024
Cited by 1 | Viewed by 1591
Abstract
Controlling the water level in irrigation channels is important for the efficient management of irrigation and water delivery. In this study, the proportional–integral–derivative (PID) controller was implemented in both the HEC-RAS boundary condition, as an internal model, and MATLAB, as an external model. [...] Read more.
Controlling the water level in irrigation channels is important for the efficient management of irrigation and water delivery. In this study, the proportional–integral–derivative (PID) controller was implemented in both the HEC-RAS boundary condition, as an internal model, and MATLAB, as an external model. In the latter, the Hydrologic Engineering Center’s (HEC) River Analysis System (HEC-RAS) model was automated for irrigation canals by coding in the MATLAB script. To test the new models, E1R1 (first right bank branch of the first eastern canal in the Dez irrigation network, Khuzestan Province, Iran) irrigation canal data were prepared in HEC-RAS. A flow pattern was provided to simulate the canal water levels. The results showed efficient control of the water level for both models. The maximum and average water depth deviations from the target value were 13% and 4%, respectively, which fall in the good agreement range. The fewer these indicators, the better the performance is. The efficiency and adequacy were close to the ideal value and in the good agreement classes. The equity indicator was 0.013, which is very close to its ideal value of zero, showing efficient water distribution in the tested system. According to the literature for the equity indicator, a range of 0–0.10 is good, a range of 0.11–0.25 is fair, and a range of greater than 0.25 is poor. The results showed that simple and fast implementation is the main advantage of the internal model; however, it is not suitable for implementing complex controllers. Conversely, the external model can be implemented for complicated algorithms without any limitations. Full article
(This article belongs to the Section Hydraulics and Hydrodynamics)
Show Figures

Figure 1

19 pages, 68481 KB  
Article
Investigating the Role of the Low-Level Jet in Two Winters Severe Dust Rising in Southwest Iran
by Rahman Parno, Amir-Hussain Meshkatee, Elham Mobarak Hassan, Nasim Hossein Hamzeh, Maggie Chel Gee Ooi and Maral Habibi
Atmosphere 2024, 15(4), 400; https://doi.org/10.3390/atmos15040400 - 25 Mar 2024
Cited by 6 | Viewed by 2749
Abstract
The dust storms with local and non-local dust sources mostly affect Khuzestan province in southwest (SW) Iran. In this study, the role of the low-level jet in the activation of the internal dust events in SW Iran during two severe dust cases was [...] Read more.
The dust storms with local and non-local dust sources mostly affect Khuzestan province in southwest (SW) Iran. In this study, the role of the low-level jet in the activation of the internal dust events in SW Iran during two severe dust cases was investigated. For this purpose, the fifth-generation ECMWF reanalysis for the global climate and weather (ERA5) data was used to identify the synoptic patterns and the low-level jet (LLJ) characteristics in the study area. Furthermore, the images of the moderate resolution imaging spectroradiometer (MODIS) sensor, the outputs of the hybrid single-particle Lagrangian integrated trajectory (HYSPLIT) model, and a weather research and forecasting model coupled with chemistry (WRF-Chem) were used to investigate the propagation and transport of the dust particles. The results of the synoptic analysis in both dust cases show the simultaneous occurrence of the divergence zone associated with cyclonic curvature in the subtropical jet stream (STJ) at 300 hPa, causing convergence at 925 hPa, upward motion, and the development of low surface pressure in SW Iran. Examining the vertical wind profile shows the existence of the maximum horizontal wind speeds of 975 to 875 hPa, along with the positive and negative shear below and above it, respectively, which emphasizes the existence of the LLJ and its role in local dust emission. The results of the comparison between the satellite images, WRF-Chem, and HYSPLIT model outputs show the formation and transportation of dust particles from the inner regions of Khuzestan in SW Iran. The horizontal dust surface distribution, vertical raised dust mass, and kinetic energy transfers are well simulated by the WRF-Chem model when LLJ broke at 09:00 to 12:00 UTC. The most important finding of this research is that, for the first time, the role of low-level jet is investigated in the activation of internal dust events in SW Iran. Full article
(This article belongs to the Section Meteorology)
Show Figures

Figure 1

19 pages, 8243 KB  
Article
Building Resilience in Cultural Landscapes: Exploring the Role of Transdisciplinary and Participatory Planning in the Recovery of the Shushtar Historical Hydraulic System
by Ahmadreza Shirvani Dastgerdi and Reza Kheyroddin
Sustainability 2023, 15(13), 10433; https://doi.org/10.3390/su151310433 - 2 Jul 2023
Cited by 11 | Viewed by 3898
Abstract
Cultural landscapes are living landscapes shaped by human activity and imbued with cultural and historical significance. However, cultural landscapes are threatened by climate change because of the direct and indirect impacts it has on all types of cultural heritage resources. This research aims [...] Read more.
Cultural landscapes are living landscapes shaped by human activity and imbued with cultural and historical significance. However, cultural landscapes are threatened by climate change because of the direct and indirect impacts it has on all types of cultural heritage resources. This research aims to investigate the efficacy of transdisciplinary and participatory planning approaches in augmenting the resilience of cultural landscapes in the face of climate change risks. This article presents a novel contribution by examining the recovery process of the Shushtar Historical Hydraulic System (SHHS) through the lens of international principles aimed at mitigating natural hazards and fostering resilience. The methodology adopts a comprehensive approach that combines a systematic literature review with a detailed analysis of the recovery process of the SHHS during the 2019 flooding in Khuzestan Province, Iran. The research findings highlight the significance of employing a transdisciplinary and participatory planning approach to enhance climate resilience within cultural landscapes. The active involvement of the local community throughout the process of resilience strategy development and implementation emerges as a pivotal factor. Furthermore, the success of resilience strategies in cultural landscapes relies on key elements such as accurate identification and communication, capacity building, fostering trust, and ensuring sufficient funding. Full article
Show Figures

Figure 1

19 pages, 11323 KB  
Article
A Multidisciplinary Approach to Evaluate the Environmental Impacts of Hydrocarbon Production in Khuzestan Province, Iran
by Herimitsinjo Rajaoalison, Dariusz Knez and Mohammad Ahmad Mahmoudi Zamani
Energies 2022, 15(22), 8656; https://doi.org/10.3390/en15228656 - 18 Nov 2022
Cited by 9 | Viewed by 3414
Abstract
From the late 1900s onward, hydrocarbon exploitation has led to severe environmental footprints in the Khuzestan province, Iran. However, no comprehensive study has been conducted to evaluate such issues. In this research, an inclusive analysis was performed to investigate these environmental impacts. To [...] Read more.
From the late 1900s onward, hydrocarbon exploitation has led to severe environmental footprints in the Khuzestan province, Iran. However, no comprehensive study has been conducted to evaluate such issues. In this research, an inclusive analysis was performed to investigate these environmental impacts. To do this, first, two datasets related to a 15-year period (2006–2021) were collated: the satellite data from the Sentinel-1 mission and the seismic data recorded by the National Iranian Geophysics Institute as well as the catalog of the global Centroid Moment Tensor project (CMT). These datasets were processed using generic mapping tools (GMT), differential synthetic aperture radar (D-InSAR) techniques, and multiple processing algorithms using a specific toolbox for oil spill application in the sentinel application platform (SNAP) programming, respectively. The results revealed three critical footprints, including regional earthquakes, land subsidence, and oil spill issues in the area. The most frequent earthquakes originated from depths less than 15 km, indicating the disturbance of the crustal tectonics by the regional hydrocarbons. Furthermore, an annual rate of land subsidence equal to 10–15 cm was observed in the coastal areas of the Khuzestan province. Moreover, two regions located in the north and west of the Persian Gulf were detected as the permanently oil-spilled areas. The applied methodology and results are quite applicable to restrict the harmful consequences of hydrocarbon production in the study area. This research will benefit not only government officials and policymakers, but also those looking to understand the environmental challenges related to oil and gas production, especially in terms of sustainable goals for the management of natural resources. Full article
Show Figures

Figure 1

19 pages, 3908 KB  
Article
Multi-Criteria Decision Methods for Selecting a Wind Farm Site Using a Geographic Information System (GIS)
by Rahim Moltames, Mohammad Sajad Naghavi, Mahyar Silakhori, Younes Noorollahi, Hossein Yousefi, Mostafa Hajiaghaei-Keshteli and Behzad Azizimehr
Sustainability 2022, 14(22), 14742; https://doi.org/10.3390/su142214742 - 9 Nov 2022
Cited by 20 | Viewed by 7144
Abstract
Wind energy is an economically, technically, and environmentally attractive option due to its cheapness and availability in different regions. The most important obstacle to developing renewable resources in Iran is subsidies for fossil fuels. The Iranian government has recently decided to reduce subsidies [...] Read more.
Wind energy is an economically, technically, and environmentally attractive option due to its cheapness and availability in different regions. The most important obstacle to developing renewable resources in Iran is subsidies for fossil fuels. The Iranian government has recently decided to reduce subsidies for electricity and fossil fuels, which has led to an increase in the prices of fossil fuels and electricity and makes renewable technologies more attractive to use. This study uses a multi-criteria decision method to identify wind energy potential in Khuzestan province. A GIS is used to determine the wind energy potential in this province. The technical, environmental, and economic criteria, which are a total of 14 layers of information, were examined by considering different values for each and from a Boolean point of view. The results show that, from the economic point of view, Shadegan city has the most potential and, from the technical point of view, Khorramshahr city has the highest amount of electricity production through wind energy. Furthermore, Dasht-e Azadegan city, due to its population, can supply the maximum amount of electricity it needs through wind energy. Among the three 550, 2500, and 8000 kW turbines, the 550 kW turbine has the most potential in the region. Full article
Show Figures

Figure 1

12 pages, 693 KB  
Article
Serum Concentrations of Thyroid-Stimulating Hormone, Triiodothyronine, and Thyroxine in Outpatients Infected with SARS-CoV2 in Khuzestan Province, Iran: A Disease Clinical Course Approach
by Mahshid Naghashpour, Ali Darvishi, Maryam Adelipour, Reza Bagheri, Alexei Wong, Katsuhiko Suzuki and Sahar Golabi
Medicina 2022, 58(7), 891; https://doi.org/10.3390/medicina58070891 - 2 Jul 2022
Cited by 1 | Viewed by 2641
Abstract
Background and Objectives: The virus SARS-CoV2, which causes COVID-19, affects the endocrine system. This study investigated serum concentrations of the thyroid-stimulating hormone (TSH), triiodothyronine (T3), and thyroxine (T4) in 53 outpatients infected with SARS-CoV2 and 53 non-infected matched participants in Khuzestan Province, Iran. [...] Read more.
Background and Objectives: The virus SARS-CoV2, which causes COVID-19, affects the endocrine system. This study investigated serum concentrations of the thyroid-stimulating hormone (TSH), triiodothyronine (T3), and thyroxine (T4) in 53 outpatients infected with SARS-CoV2 and 53 non-infected matched participants in Khuzestan Province, Iran. We also examined the possible association of clinical symptoms progression and disease severity with serum concentrations of TSH, T3, and T4. Materials and Methods: A checklist was applied to collect demographic and clinical data. Blood samples were taken for biochemical analysis of serum concentrations of TSH, T3, and T4. Clinical symptoms of the infected outpatients were monitored weekly for 28 days. Results: Our results indicated that, as the severity of the disease increased, the respiratory and pulse rates raised significantly. Additionally, disease severity was significantly different between genders. Specifically, 79.5% of the asymptomatic/mild, and 38.5% of moderate outpatients were men. We also found significantly lower serum T3 but higher T4 in infected outpatients, compared with controls. However, serum TSH did not significantly differ between the two groups. The generalized estimating equation (GEE) analysis revealed no relationship between clinical symptoms progression and disease severity with serum concentrations of TSH, T3, and T4 in our study population. Additionally, GEE analysis showed that the odds ratio of neurological symptoms among women was 2.5 times that of men, the odds ratio of neurological symptoms in illiterates was 10 times higher than that of those without a high-school diploma, and the chance of developing pulmonary symptoms in those without high-school diploma was about 21 times higher than illiterates. Conclusion: In conclusion, this study showed that infected outpatients had significantly lower serum T3 but higher T4 than non-infected participants. There was no relation between symptom progression and disease severity with serum concentrations of TSH, T3, and T4, but educational status and sex significantly affected the chance of neurological and pulmonary symptoms occurring over 28 days. Our results may be used to develop potential therapies to treat COVID-19 disease. Full article
(This article belongs to the Section Endocrinology)
Show Figures

Figure 1

17 pages, 2587 KB  
Article
Geographical and Meteorological Evaluations of COVID-19 Spread in Iran
by Gholamreza Goudarzi, Ali Akbar Babaei, Mohammad Javad Mohammadi, Vafa Hamid and Heydar Maleki
Sustainability 2022, 14(9), 5429; https://doi.org/10.3390/su14095429 - 30 Apr 2022
Cited by 7 | Viewed by 2661
Abstract
Since late 2019 many people all over the world have become infected and have died due to coronavirus. There have been many general studies about the spread of the virus. In this study, new and accumulated confirmed cases (NCC and ACC), new and [...] Read more.
Since late 2019 many people all over the world have become infected and have died due to coronavirus. There have been many general studies about the spread of the virus. In this study, new and accumulated confirmed cases (NCC and ACC), new and accumulated recovered cases (NRC and ARC), and new and accumulated deaths (ND and AD) were evaluated by geographical properties, meteorological parameters and air particulate matters between 3 April 2020 and 11 June 2020 within 15 provinces in Iran. Meteorological parameters, air particulate matters and COVID-19 data were collected from Iran Meteorological Organization, the Environmental Protection Agency and Aftabnews website, respectively. The results of the study show that provinces in dry lands (i.e., Kerman and South Khorasan) not only had low admission of NCC, ACC, ARC and AD but also presented lower rates of NCC, ACC and AD per 105 population. Air temperature showed positive and significant correlation with the number of COVID-19 cases. This is because of hot outdoor air especially in costal and equatorial regions that forces people to stay in closed environments with no ventilation and with closed-cycle air conditioners. Maximum air pressure was found to be the most frequent (66%) and significant parameter correlating with health outcomes associated with COVID-19. The most engaged province in this study was Khuzestan, while provinces in dry lands (i.e., Kerman and South Khorasan) showed low number of health endpoints associated with COVID-19. The highest rate of accumulated and new recovered cases per 105 population were also found in Khuzestan and Kerman provinces. North Khorasan also showed the worst rate of N&ARC/105 population. Therefore, air temperature, dry lands and population were the most important factors for the control of coronavirus spread. Full article
(This article belongs to the Special Issue The Effect of Urbanization on Climate Extremes)
Show Figures

Figure 1

15 pages, 717 KB  
Article
Why Have Economic Incentives Failed to Convince Farmers to Adopt Drip Irrigation in Southwestern Iran?
by Masoud Yazdanpanah, Kurt Klein, Tahereh Zobeidi, Stefan Sieber and Katharina Löhr
Sustainability 2022, 14(4), 2055; https://doi.org/10.3390/su14042055 - 11 Feb 2022
Cited by 15 | Viewed by 6186
Abstract
Sustainable water usage is an important global concern and an urgent priority, especially in dryland regions such as Iran. The Iranian government is actively addressing the challenge of water scarcity by encouraging farmers to adopt new water application technology. Its main element to [...] Read more.
Sustainable water usage is an important global concern and an urgent priority, especially in dryland regions such as Iran. The Iranian government is actively addressing the challenge of water scarcity by encouraging farmers to adopt new water application technology. Its main element to decrease water consumption is to encourage new irrigation systems, in particular drip irrigation. However, despite the benefits of drip irrigation technologies and the availability of generous government subsidies, adoption rates of the improved irrigation technology remain critically low among Iranian farmers. Therefore, this study seeks to determine what is limiting the uptake of improved irrigation technology in Iran. While it is well known that acceptance of new technology ultimately depends on multiple and interrelated factors, we examine those factors affecting farmers’ adoption from three theoretical perspectives in the adoption literature: farmers’ socio-economic characteristics, social capital, and technology characteristics. A cross-sectional survey was undertaken in Behbahan district in Khuzestan province in southwest Iran. The sample comprises 174 farmers who adopted drip irrigation in that region and 100 non-adopters who were located in the same region. Discriminant analysis reveals that a socio-economic approach is the strongest model to predict adoption of drip irrigation technology in the study area, followed by models of technical characteristics, and social capital. These results can help agricultural extension agents and policy-makers design appropriate and effective strategies that facilitate the adoption of drip irrigation at an increasing rate. Full article
Show Figures

Figure 1

17 pages, 6087 KB  
Article
New Data on Comparative Cytogenetics of the Mouse-Like Hamsters (Calomyscus Thomas, 1905) from Iran and Turkmenistan
by Svetlana A. Romanenko, Vladimir G. Malikov, Ahmad Mahmoudi, Feodor N. Golenishchev, Natalya A. Lemskaya, Jorge C. Pereira, Vladimir A. Trifonov, Natalia A. Serdyukova, Malcolm A. Ferguson-Smith, Mansour Aliabadian and Alexander S. Graphodatsky
Genes 2021, 12(7), 964; https://doi.org/10.3390/genes12070964 - 24 Jun 2021
Cited by 10 | Viewed by 3281
Abstract
The taxonomy of the genus Calomyscus remains controversial. According to the latest systematics the genus includes eight species with great karyotypic variation. Here, we studied karyotypes of 14 Calomyscus individuals from different regions of Iran and Turkmenistan using a new set of chromosome [...] Read more.
The taxonomy of the genus Calomyscus remains controversial. According to the latest systematics the genus includes eight species with great karyotypic variation. Here, we studied karyotypes of 14 Calomyscus individuals from different regions of Iran and Turkmenistan using a new set of chromosome painting probes from a Calomyscus sp. male (2n = 46, XY; Shahr-e-Kord-Soreshjan-Cheshme Maiak Province). We showed the retention of large syntenic blocks in karyotypes of individuals with identical chromosome numbers. The only rearrangement (fusion 2/21) differentiated Calomyscus elburzensis, Calomyscus mystax mystax, and Calomyscus sp. from Isfahan Province with 2n = 44 from karyotypes of C. bailwardi, Calomyscus sp. from Shahr-e-Kord, Chahar Mahal and Bakhtiari-Aloni, and Khuzestan-Izeh Provinces with 2n = 46. The individuals from Shahdad tunnel, Kerman Province with 2n = 51–52 demonstrated non-centric fissions of chromosomes 4, 5, and 6 of the 46-chromosomal form with the formation of separate small acrocentrics. A heteromorphic pair of chromosomes in a specimen with 2n = 51 resulted from a fusion of two autosomes. C-banding and chromomycin A3-DAPI staining after G-banding showed extensive heterochromatin variation between individuals. Full article
(This article belongs to the Special Issue The Stability and Evolution of Genes and Genomes)
Show Figures

Figure 1

20 pages, 7470 KB  
Article
Groundwater-Potential Mapping Using a Self-Learning Bayesian Network Model: A Comparison among Metaheuristic Algorithms
by Sadegh Karimi-Rizvandi, Hamid Valipoori Goodarzi, Javad Hatami Afkoueieh, Il-Moon Chung, Ozgur Kisi, Sungwon Kim and Nguyen Thi Thuy Linh
Water 2021, 13(5), 658; https://doi.org/10.3390/w13050658 - 28 Feb 2021
Cited by 51 | Viewed by 4711
Abstract
Owing to the reduction of surface-water resources and frequent droughts, the exploitation of groundwater resources has faced critical challenges. For optimal management of these valuable resources, careful studies of groundwater potential status are essential. The main goal of this study was to determine [...] Read more.
Owing to the reduction of surface-water resources and frequent droughts, the exploitation of groundwater resources has faced critical challenges. For optimal management of these valuable resources, careful studies of groundwater potential status are essential. The main goal of this study was to determine the optimal network structure of a Bayesian network (BayesNet) machine-learning model using three metaheuristic optimization algorithms—a genetic algorithm (GA), a simulated annealing (SA) algorithm, and a Tabu search (TS) algorithm—to prepare groundwater-potential maps. The methodology was applied to the town of Baghmalek in the Khuzestan province of Iran. For modeling, the location of 187 springs in the study area and 13 parameters (altitude, slope angle, slope aspect, plan curvature, profile curvature, topography wetness index (TWI), distance to river, distance to fault, drainage density, rainfall, land use/cover, lithology, and soil) affecting the potential of groundwater were provided. In addition, the statistical method of certainty factor (CF) was utilized to determine the input weight of the hybrid models. The results of the OneR technique showed that the parameters of altitude, lithology, and drainage density were more important for the potential of groundwater compared to the other parameters. The results of groundwater-potential mapping (GPM) employing the receiver operating characteristic (ROC) area under the curve (AUC) showed an estimation accuracy of 0.830, 0.818, 0.810, and 0.792, for the BayesNet-GA, BayesNet-SA, BayesNet-TS, and BayesNet models, respectively. The BayesNet-GA model improved the GPM estimation accuracy of the BayesNet-SA (4.6% and 7.5%) and BayesNet-TS (21.8% and 17.5%) models with respect to the root mean square error (RMSE) and mean absolute error (MAE), respectively. Based on metric indices, the GA provides a higher capability than the SA and TS algorithms for optimizing the BayesNet model in determining the GPM. Full article
(This article belongs to the Section Hydrology)
Show Figures

Figure 1

Back to TopTop