Sign in to use this feature.

Years

Between: -

Subjects

remove_circle_outline
remove_circle_outline
remove_circle_outline
remove_circle_outline
remove_circle_outline

Journals

Article Types

Countries / Regions

Search Results (24)

Search Parameters:
Keywords = IRE1α/XBP1 signaling pathway

Order results
Result details
Results per page
Select all
Export citation of selected articles as:
14 pages, 1675 KB  
Article
Necrotic Cells Alter IRE1α-XBP1 Signaling and Induce Transcriptional Changes in Glioblastoma
by Jiwoo Lim, Seulgi Lee, Ye-Seon Hong, Ji Ha Choi, Ala Jo, Jihee Lee Kang, Tae-Jin Song and Youn-Hee Choi
Int. J. Mol. Sci. 2026, 27(1), 474; https://doi.org/10.3390/ijms27010474 - 2 Jan 2026
Viewed by 356
Abstract
Necrosis is a characteristic feature of glioblastoma multiforme (GBM) and is closely associated with tumor-associated inflammation and poor clinical outcomes. However, the molecular consequences of necrotic cell death on endoplasmic reticulum (ER) stress signaling in GBM cells remain unclear. In this study, we [...] Read more.
Necrosis is a characteristic feature of glioblastoma multiforme (GBM) and is closely associated with tumor-associated inflammation and poor clinical outcomes. However, the molecular consequences of necrotic cell death on endoplasmic reticulum (ER) stress signaling in GBM cells remain unclear. In this study, we examined the effects of necrotic cells on the ER stress signaling and unfolded protein response (UPR) in human glioblastoma cell lines. Exposure to necrotic cells reduced IRE1α phosphorylation and increased unspliced XBP1 (XBP1u) accumulation, without affecting PERK or ATF6 pathways. These changes were accompanied by enhanced IκBα phosphorylation and impaired autophagic degradation. Treatment with ER stress inducers failed to reverse XBP1u accumulation, and reduced phosphorylation of PKAc was observed together with decreased IRE1α activation. Transcriptomic analysis and quantitative reverse transcription PCR (qRT-PCR) revealed that necrotic cell-induced XBP1u was associated with altered expression of XBP1-related genes, while XBP1 knockdown produced similar transcriptional changes and enhanced the effects of necrotic cell treatment. These findings suggest that necrotic cells impair canonical IRE1α-XBP1 signaling and induce transcriptional reprogramming in glioblastoma cells, which may contribute to tumor progression. Full article
Show Figures

Figure 1

22 pages, 7591 KB  
Article
Exercise-Induced Changes in Enterohepatic Communication Are Linked to Liver Steatosis Resolution
by Yong Zou, Jie Xia, Sen Zhang, Yingjie Guo, Weina Liu and Zhengtang Qi
Nutrients 2025, 17(18), 2962; https://doi.org/10.3390/nu17182962 - 15 Sep 2025
Viewed by 1147
Abstract
Background/Objectives: This study aimed to investigate the effects of long-term aerobic exercise on high-fat diet (HFD)-induced hepatic steatosis and its underlying enterohepatic communication mechanisms. Methods: C57BL/6J mice were divided into four groups: normal-diet with sedentary (ND-SED), normal-diet with exercise (ND-EXE), HFD [...] Read more.
Background/Objectives: This study aimed to investigate the effects of long-term aerobic exercise on high-fat diet (HFD)-induced hepatic steatosis and its underlying enterohepatic communication mechanisms. Methods: C57BL/6J mice were divided into four groups: normal-diet with sedentary (ND-SED), normal-diet with exercise (ND-EXE), HFD with sedentary (HFD-SED), and HFD with exercise (HFD-EXE). After 16 weeks of HFD feeding, ND-EXE and HFD-EXE groups underwent an 8-week aerobic exercise intervention. Hepatic lipid accumulation was assessed via histology and triglyceride (TG) quantification. Liver function and glucose tolerance were evaluated. Gut microbiota composition (16S rRNA sequencing), hepatic bile acid profiles (LC-MS metabolomics), and gene expression were analyzed. Results: HFD induced hepatic steatosis, glucose intolerance, and liver injury in mice, all of which were ameliorated by exercise. Compared to HFD-SED mice, which exhibited impaired gut microbiota diversity, exercise restored key genera such as Faecalibaculum, and Turicibacter. Functional analysis revealed that exercise modulated microbiota shifts in lipid metabolism and secondary bile acid biosynthesis. HFD-EXE mice displayed altered hepatic bile acid composition, characterized by increased tauroursodeoxycholic acid (TUDCA) and reduced taurohyodeoxycholic acid (THDCA). Notably, TUDCA levels correlated with Turicibacter abundance, while deoxycholic acid (DCA) was associated with Faecalibaculum, independent of precursor availability. Exercise also suppressed hepatic endoplasmic reticulum (ER) stress and downregulated lipogenic genes via the inositol-requiring enzyme 1 alpha (IRE1α)- spliced X-box binding protein 1 (Xbp1s) pathway, while concurrently activating farnesoid X receptor (FXR) signaling to enhance fatty acid oxidation through the FXR-short heterodimer partner (SHP) related to hepatic secondary bile acid abundance change. Conclusions: The beneficial effect of long-term aerobic exercise on high-fat diet-induced hepatic steatosis in mice is potentially mediated through structural changes in the gut microbiota, which influence the abundance of hepatic secondary bile acids (TUDCA, DCA) and subsequently regulate the expression of genes involved in lipid metabolism. Full article
(This article belongs to the Special Issue Effects of Exercise and Diet on Health)
Show Figures

Figure 1

13 pages, 1676 KB  
Article
The Anticancer Effect of Genistein Through Enhancing PERK Signaling and Suppressing the IRE1α-XBP1 Axis in Canine Mammary Gland Tumor Cells
by Ye-Ji Jang, Min-Jae Yoo, Hyuk Jang, Jun Song, Sang-Youel Park, Jawun Choi and Jae-Won Seol
Animals 2025, 15(12), 1717; https://doi.org/10.3390/ani15121717 - 10 Jun 2025
Cited by 1 | Viewed by 1129
Abstract
Genistein, a natural isoflavone, exerts anticancer effects on human breast cancer cells by modulating the unfolded protein response (UPR). However, the effect of genistein on UPR in canine mammary gland tumor (CMT) cells remains unknown. The aim of the present study was to [...] Read more.
Genistein, a natural isoflavone, exerts anticancer effects on human breast cancer cells by modulating the unfolded protein response (UPR). However, the effect of genistein on UPR in canine mammary gland tumor (CMT) cells remains unknown. The aim of the present study was to investigate the anticancer effects of genistein on CMT-U27 cells, focusing on the regulation of UPR-related pathways and the associated cell death mechanisms. CMT-U27 cells were treated with genistein. Cell viability, apoptosis, and UPR-related protein expression were analyzed using MTS assay, Annexin V-Propidium Iodide (PI) staining, Western blotting, and immunocytochemistry. Genistein treatment significantly reduced cell viability and induced apoptosis, accompanied by an increased Bcl-2-associated X (Bax) ratio of B-cell lymphoma-2 (Bcl-2) and cleaved caspase-8 and caspase-3. On regulation of the UPR system, genistein treatment showed a dual-function by enhancing the protein kinase R-like endoplasmic reticulum kinase (PERK) signaling while suppressing the inositol-requiring enzyme 1 alpha (IRE1α)–X-box-binding protein 1 (XBP1) axis. Furthermore, genistein downregulated estrogen receptor alpha (ERα), which may contribute to the inhibition of IRE1α signaling through a disrupted positive feedback loop. These findings suggested that genistein modulates the UPR to induce apoptosis in CMT-U27 cells, highlighting its potential as a therapeutic or adjuvant agent for CMTs. Full article
(This article belongs to the Section Companion Animals)
Show Figures

Figure 1

14 pages, 3484 KB  
Article
Cadmium-Induced Kidney Apoptosis Based on the IRE1α-XBP1 Signaling Pathway and the Protective Effect of Quercetin
by Liuxin Wang, Weiwei Cao and Ting Wu
Toxics 2025, 13(2), 129; https://doi.org/10.3390/toxics13020129 - 10 Feb 2025
Viewed by 1748
Abstract
Cadmium (Cd) is an important environmental pollutant that can enter the body and inflict kidney damage. Quercetin (Que) is a natural flavonoid compound that can alleviate kidney damage in Cd-treated rats, but the specific mechanism is unclear. Herein, 24 male Sprague–Dawley rats were [...] Read more.
Cadmium (Cd) is an important environmental pollutant that can enter the body and inflict kidney damage. Quercetin (Que) is a natural flavonoid compound that can alleviate kidney damage in Cd-treated rats, but the specific mechanism is unclear. Herein, 24 male Sprague–Dawley rats were divided into four groups, namely the control, Cd, Cd + Que, and Que groups. Four weeks later, the rats were anesthetized with ether and were euthanized; then, their blood was collected and their kidneys were removed. Renal function markers were measured. Kidney tissue structure was observed by HE staining, cell apoptosis was detected by the TUNEL method, and mRNA and protein expression levels in the IRE1α-XBP1 apoptosis signaling pathway were analyzed by RT-PCR and Western blotting. Results showed that the Cd treatment group exhibited decreased renal dysfunction and pathologic injury. Cd-induced tissue damage and cell apoptosis and significantly increased the mRNA and protein expression levels (p < 0.01) related to the IRE1α-XBP1 signaling pathway. Compared with the Cd group, the Cd + Que group exhibited increased renal dysfunction. Conversely, kidney tissue damage and renal cell apoptosis decreased, and the mRNA and protein expression levels of IRE1α and XBP1 significantly decreased (p < 0.01). Cd treatment inflicted renal damage. Therefore, Que can restore the kidney tissue damage and alleviate the cell apoptosis caused by Cd through the inhibition of the IRE1α-XBP1 signaling pathway. Full article
(This article belongs to the Special Issue Cadmium and Trace Elements Toxicity)
Show Figures

Graphical abstract

17 pages, 7345 KB  
Article
Folic Acid Prevents High-Fat Diet-Induced Postpartum Weight Retention in Rats, Which Is Associated with a Reduction in Endoplasmic Reticulum Stress-Mediated Hepatic Lipogenesis
by Huaqi Zhang, Li Zhang, Xuenuo Zhao, Yanzhen Ma, Dan Sun, Yixian Bai, Weiheng Liu, Xi Liang and Hui Liang
Nutrients 2024, 16(24), 4377; https://doi.org/10.3390/nu16244377 - 19 Dec 2024
Cited by 1 | Viewed by 2328
Abstract
Background: Proactively preventing postpartum weight retention (PPWR) is one of the effective intervention strategies to reduce the occurrence of obesity in women. Population studies have shown that serum folate levels are closely related to body weight. The regulation of folic acid on lipid [...] Read more.
Background: Proactively preventing postpartum weight retention (PPWR) is one of the effective intervention strategies to reduce the occurrence of obesity in women. Population studies have shown that serum folate levels are closely related to body weight. The regulation of folic acid on lipid metabolism has been fully confirmed in both in vivo and in vitro studies. For many years, folic acid supplementation has been widely used in periconceptional women due to its role in preventing fetal neural tube defects. However, whether folic acid supplementation prior to and throughout pregnancy exerts preventive effects on PPWR remains uncertain. This study aims to investigate the preventive effect of folic acid on PPWR in rats and further explore the underlying mechanisms. Methods: In this study, pregnant rats were administered one of the dietary schedules: control diet (CON), high-fat diet (HF), control diet combined with folic acid (FA) and high-fat diet combined with folic acid (HF + FA). Results: We discovered that folic acid supplementation inhibited high-fat diet-induced elevations in body weight, visceral fat weight, liver weight, hepatic lipid levels and serum lipid levels at 1 week post-weaning (PW). Western blot analysis showed that folic acid supplementation inhibited the expression of endoplasmic reticulum (ER) stress-specific proteins including GRP78, PERK, eIF2α, IRE1α, XBP1 and ATF6, subsequently decreasing the expression of proteins related to lipid synthesis including SREBP-1c, ACC1 and FAS. Conclusions: In conclusion, folic acid supplementation prior to and throughout pregnancy exerts preventive effects on high-fat diet-induced PPWR in rats, and the mechanism is associated with the inhibition of ER stress-mediated lipogenesis signaling pathways in the liver. Folic acid supplementation may serve as a potential strategy for preventing PPWR. In the future, the effectiveness of folic acid in PPWR prevention can be further verified by population studies. Full article
(This article belongs to the Section Nutrition in Women)
Show Figures

Figure 1

16 pages, 11472 KB  
Article
Microcystin-LR Regulates Interaction between Tumor Cells and Macrophages via the IRE1α/XBP1 Signaling Pathway to Promote the Progression of Colorectal Cancer
by Xiaochang Wang, Yuechi Song, Xiaohui Lu, Hengshuo Zhang and Ting Wang
Cells 2024, 13(17), 1439; https://doi.org/10.3390/cells13171439 - 27 Aug 2024
Cited by 5 | Viewed by 2261
Abstract
Microcystin-LR (MC-LR), a cyanobacterial toxin, is a potent carcinogen implicated in colorectal cancer (CRC) progression. However, its impact on the tumor microenvironment (TME) during CRC development remains poorly understood. This study investigates the interaction between tumor cells and macrophages mediated by MC-LR within [...] Read more.
Microcystin-LR (MC-LR), a cyanobacterial toxin, is a potent carcinogen implicated in colorectal cancer (CRC) progression. However, its impact on the tumor microenvironment (TME) during CRC development remains poorly understood. This study investigates the interaction between tumor cells and macrophages mediated by MC-LR within the TME and its influence on CRC progression. CRC mice exposed to MC-LR demonstrated a significant transformation from adenoma to adenocarcinoma. The infiltration of macrophages increased, and the IRE1α/XBP1 pathway was activated in CRC cells after MC-LR exposure, influencing macrophage M2 polarization under co-culture conditions. Additionally, hexokinase 2 (HK2), a downstream target of the IRE1α/XBP1 pathway, was identified, regulating glycolysis and lactate production. The MC-LR-induced IRE1α/XBP1/HK2 axis enhanced lactate production in CRC cells, promoting M2 macrophage polarization. Furthermore, co-culturing MC-LR-exposed CRC cells with macrophages, along with the IRE1α/XBP1 pathway inhibitor 4μ8C and the hexokinase inhibitor 2-DG, suppressed M2 macrophage-induced CRC cell migration, clonogenicity, and M2 macrophage polarization. This study elucidates the mechanism by which MC-LR-mediated interactions through the IRE1α/XBP1 pathway promote CRC progression, highlighting potential therapeutic targets. Full article
(This article belongs to the Section Cell Signaling)
Show Figures

Graphical abstract

22 pages, 3679 KB  
Article
IRE1/JNK Is the Leading UPR Pathway in 6-OHDA-Induced Degeneration of Differentiated SH-SY5Y Cells
by Natalia Siwecka, Grzegorz Galita, Zuzanna Granek, Wojciech Wiese, Ireneusz Majsterek and Wioletta Rozpędek-Kamińska
Int. J. Mol. Sci. 2024, 25(14), 7679; https://doi.org/10.3390/ijms25147679 - 12 Jul 2024
Cited by 7 | Viewed by 3241
Abstract
Parkinson’s disease (PD) is a neurodegenerative disorder which affects dopaminergic neurons of the midbrain. Accumulation of α-synuclein or exposure to neurotoxins like 6-hydroxydopamine (6-OHDA) induces endoplasmic reticulum (ER) stress along with the unfolded protein response (UPR), which executes apoptosis via activation of PERK/CHOP [...] Read more.
Parkinson’s disease (PD) is a neurodegenerative disorder which affects dopaminergic neurons of the midbrain. Accumulation of α-synuclein or exposure to neurotoxins like 6-hydroxydopamine (6-OHDA) induces endoplasmic reticulum (ER) stress along with the unfolded protein response (UPR), which executes apoptosis via activation of PERK/CHOP or IRE1/JNK signaling. The present study aimed to determine which of these pathways is a major contributor to neurodegeneration in an 6-OHDA-induced in vitro model of PD. For this purpose, we have applied pharmacological PERK and JNK inhibitors (AMG44 and JNK V) in differentiated SH-SY5Y cells exposed to 6-OHDA. Inhibition of PERK and JNK significantly decreased genotoxicity and improved mitochondrial respiration, but only JNK inhibition significantly increased cell viability. Gene expression analysis revealed that the effect of JNK inhibition was dependent on a decrease in MAPK10 and XBP1 mRNA levels, whereas inhibition of either PERK or JNK significantly reduced the expression of DDIT3 mRNA. Western blot has shown that JNK inhibition strongly induced the XBP1s protein, and inhibition of each pathway attenuated the phosphorylation of eIF2α and JNK, as well as the expression of CHOP. Collectively, our data suggests that targeting the IRE1/JNK pathway of the UPR is a more effective option for PD treatment as it simultaneously affects more than one pro-apoptotic pathway. Full article
(This article belongs to the Special Issue Molecular Research on the Neurodegenerative Diseases)
Show Figures

Figure 1

15 pages, 4162 KB  
Article
Chronic Epinephrine-Induced Endoplasmic Reticulum and Oxidative Stress Impairs Pancreatic β-Cells Function and Fate
by Ran Zhang, Bingpeng Yao, Rui Li, Sean W. Limesand, Yongju Zhao and Xiaochuan Chen
Int. J. Mol. Sci. 2024, 25(13), 7029; https://doi.org/10.3390/ijms25137029 - 27 Jun 2024
Cited by 5 | Viewed by 2797
Abstract
Epinephrine influences the function of pancreatic β-cells, primarily through the α2A-adrenergic receptor (α2A-AR) on their plasma membrane. Previous studies indicate that epinephrine transiently suppresses insulin secretion, whereas prolonged exposure induces its compensatory secretion. Nonetheless, the impact of epinephrine-induced α2A-AR signaling on the survival [...] Read more.
Epinephrine influences the function of pancreatic β-cells, primarily through the α2A-adrenergic receptor (α2A-AR) on their plasma membrane. Previous studies indicate that epinephrine transiently suppresses insulin secretion, whereas prolonged exposure induces its compensatory secretion. Nonetheless, the impact of epinephrine-induced α2A-AR signaling on the survival and function of pancreatic β-cells, particularly the impact of reprogramming after their removal from sustained epinephrine stimulation, remains elusive. In the present study, we applied MIN6, a murine insulinoma cell line, with 3 days of high concentration epinephrine incubation and 2 days of standard incubation, explored cell function and activity, and analyzed relevant regulatory pathways. The results showed that chronic epinephrine incubation led to the desensitization of α2A-AR and enhanced insulin secretion. An increased number of docked insulin granules and impaired Syntaxin-2 was found after chronic epinephrine exposure. Growth curve and cell cycle analyses showed the inhibition of cell proliferation. Transcriptome analysis showed the occurrence of endoplasmic reticulum stress (ER stress) and oxidative stress, such as the presence of BiP, CHOP, IRE1, ATF4, and XBP, affecting cellular endoplasmic reticulum function and survival, along with UCP2, OPA1, PINK, and PRKN, associated with mitochondrial dysfunction. Consequently, we conclude that chronic exposure to epinephrine induces α2A-AR desensitization and leads to ER and oxidative stress, impairing protein processing and mitochondrial function, leading to modified pancreatic β-cell secretory function and cell fate. Full article
(This article belongs to the Special Issue Advanced Research on the Adrenal Gland and Hormones)
Show Figures

Figure 1

22 pages, 18013 KB  
Article
Role of IRE1α/XBP1/CHOP/NLRP3 Signalling Pathway in Neonicotinoid Imidacloprid-Induced Pancreatic Dysfunction in Rats and Antagonism of Lycopene: In Vivo and Molecular Docking Simulation Approaches
by Walaa Bayoumie El Gazzar, Heba Bayoumi, Heba S. Youssef, Tayseer A. Ibrahim, Reham M. Abdelfatah, Noha M. Gamil, Mervat K. Iskandar, Amal M. Abdel-Kareim, Shaymaa M. Abdelrahman, Mohammed A. Gebba, Mona Atya Mohamed, Maha M. Mokhtar, Tayseir G. Kharboush, Nervana M. Bayoumy, Hatun A. Alomar and Amina A. Farag
Toxics 2024, 12(7), 445; https://doi.org/10.3390/toxics12070445 - 21 Jun 2024
Cited by 5 | Viewed by 5916
Abstract
Imidacloprid (IMI) is a commonly used new-generation pesticide that has numerous harmful effects on non-targeted organisms, including animals. This study analysed both the adverse effects on the pancreas following oral consumption of imidacloprid neonicotinoids (45 mg/kg daily for 30 days) and the potential [...] Read more.
Imidacloprid (IMI) is a commonly used new-generation pesticide that has numerous harmful effects on non-targeted organisms, including animals. This study analysed both the adverse effects on the pancreas following oral consumption of imidacloprid neonicotinoids (45 mg/kg daily for 30 days) and the potential protective effects of lycopene (LYC) administration (10 mg/kg/day for 30 days) with IMI exposure in male Sprague–Dawley rats. The apoptotic, pyroptotic, inflammatory, oxidative stress, and endoplasmic reticulum stress biomarkers were evaluated, along with the histopathological alterations. Upon IMI administration, noticeable changes were observed in pancreatic histopathology. Additionally, elevated oxidative/endoplasmic reticulum-associated stress biomarkers, inflammatory, pyroptotic, and apoptotic biomarkers were also observed following IMI administration. LYC effectively reversed these alterations by reducing oxidative stress markers (e.g., MDA) and enhancing antioxidant enzymes (SOD, CAT). It downregulated ER stress markers (IRE1α, XBP1, CHOP), decreased pro-inflammatory cytokines (TNF-α, IL-1β), and suppressed pyroptotic (NLRP3, caspase-1) along with apoptotic markers (Bax, cleaved caspase-3). It also improved the histopathological and ultrastructure alterations brought on by IMI toxicity. Full article
(This article belongs to the Special Issue Drug and Pesticides-Induced Oxidative Stress and Apoptosis)
Show Figures

Figure 1

21 pages, 4662 KB  
Article
Thapsigargin and Tunicamycin Block SARS-CoV-2 Entry into Host Cells via Differential Modulation of Unfolded Protein Response (UPR), AKT Signaling, and Apoptosis
by Abeer Al Otaibi, Sindiyan Al Shaikh Mubarak, Fatimah Al Hejji, Abdulrahman Almasaud, Haya Al Jami, Jahangir Iqbal, Ali Al Qarni, Naif Khalaf Al Harbi and Ahmed Bakillah
Cells 2024, 13(9), 769; https://doi.org/10.3390/cells13090769 - 30 Apr 2024
Cited by 4 | Viewed by 3998
Abstract
Background: SARS-Co-V2 infection can induce ER stress-associated activation of unfolded protein response (UPR) in host cells, which may contribute to the pathogenesis of COVID-19. To understand the complex interplay between SARS-Co-V2 infection and UPR signaling, we examined the effects of acute pre-existing ER [...] Read more.
Background: SARS-Co-V2 infection can induce ER stress-associated activation of unfolded protein response (UPR) in host cells, which may contribute to the pathogenesis of COVID-19. To understand the complex interplay between SARS-Co-V2 infection and UPR signaling, we examined the effects of acute pre-existing ER stress on SARS-Co-V2 infectivity. Methods: Huh-7 cells were treated with Tunicamycin (TUN) and Thapsigargin (THA) prior to SARS-CoV-2pp transduction (48 h p.i.) to induce ER stress. Pseudo-typed particles (SARS-CoV-2pp) entry into host cells was measured by Bright GloTM luciferase assay. Cell viability was assessed by cell titer Glo® luminescent assay. The mRNA and protein expression was evaluated by RT-qPCR and Western Blot. Results: TUN (5 µg/mL) and THA (1 µM) efficiently inhibited the entry of SARS-CoV-2pp into host cells without any cytotoxic effect. TUN and THA’s attenuation of virus entry was associated with differential modulation of ACE2 expression. Both TUN and THA significantly reduced the expression of stress-inducible ER chaperone GRP78/BiP in transduced cells. In contrast, the IRE1-XBP1s and PERK-eIF2α-ATF4-CHOP signaling pathways were downregulated with THA treatment, but not TUN in transduced cells. Insulin-mediated glucose uptake and phosphorylation of Ser307 IRS-1 and downstream p-AKT were enhanced with THA in transduced cells. Furthermore, TUN and THA differentially affected lipid metabolism and apoptotic signaling pathways. Conclusions: These findings suggest that short-term pre-existing ER stress prior to virus infection induces a specific UPR response in host cells capable of counteracting stress-inducible elements signaling, thereby depriving SARS-Co-V2 of essential components for entry and replication. Pharmacological manipulation of ER stress in host cells might provide new therapeutic strategies to alleviate SARS-CoV-2 infection. Full article
Show Figures

Figure 1

32 pages, 5823 KB  
Article
The Role of NMDA Receptor Partial Antagonist, Carbamathione, as a Therapeutic Agent for Transient Global Ischemia
by Jigar Pravinchandra Modi, Wen Shen, Janet Menzie-Suderam, Hongyuan Xu, Chun-Hua Lin, Rui Tao, Howard M. Prentice, John Schloss and Jang-Yen Wu
Biomedicines 2023, 11(7), 1885; https://doi.org/10.3390/biomedicines11071885 - 3 Jul 2023
Cited by 2 | Viewed by 2827
Abstract
Carbamathione (Carb), an NMDA glutamate receptor partial antagonist, has potent neuroprotective functions against hypoxia- or ischemia-induced neuronal injury in cell- or animal-based stroke models. We used PC-12 cell cultures as a cell-based model and bilateral carotid artery occlusion (BCAO) for stroke. Whole-cell patch [...] Read more.
Carbamathione (Carb), an NMDA glutamate receptor partial antagonist, has potent neuroprotective functions against hypoxia- or ischemia-induced neuronal injury in cell- or animal-based stroke models. We used PC-12 cell cultures as a cell-based model and bilateral carotid artery occlusion (BCAO) for stroke. Whole-cell patch clamp recording in the mouse retinal ganglion cells was performed. Key proteins involved in apoptosis, endoplasmic reticulum (ER) stress, and heat shock proteins were analyzed using immunoblotting. Carb is effective in protecting PC12 cells against glutamate- or hypoxia-induced cell injury. Electrophysiological results show that Carb attenuates NMDA-mediated glutamate currents in the retinal ganglion cells, which results in activation of the AKT signaling pathway and increased expression of pro-cell survival biomarkers, e.g., Hsp 27, P-AKT, and Bcl2 and decreased expression of pro-cell death markers, e.g., Beclin 1, Bax, and Cleaved caspase 3, and ER stress markers, e.g., CHOP, IRE1, XBP1, ATF 4, and eIF2α. Using the BCAO animal stroke model, we found that Carb reduced the brain infarct volume and decreased levels of ER stress markers, GRP 78, CHOP, and at the behavioral level, e.g., a decrease in asymmetric turns and an increase in locomotor activity. These findings for Carb provide promising and rational strategies for stroke therapy. Full article
(This article belongs to the Special Issue Advanced Research in Stroke)
Show Figures

Figure 1

19 pages, 3231 KB  
Review
ER Stress, the Unfolded Protein Response and Osteoclastogenesis: A Review
by Wangli Huang, Yining Gong and Liang Yan
Biomolecules 2023, 13(7), 1050; https://doi.org/10.3390/biom13071050 - 28 Jun 2023
Cited by 52 | Viewed by 10620
Abstract
Endoplasmic reticulum (ER) stress and its adaptive mechanism, the unfolded protein response (UPR), are triggered by the accumulation of unfolded and misfolded proteins. During osteoclastogenesis, a large number of active proteins are synthesized. When an imbalance in the protein folding process occurs, it [...] Read more.
Endoplasmic reticulum (ER) stress and its adaptive mechanism, the unfolded protein response (UPR), are triggered by the accumulation of unfolded and misfolded proteins. During osteoclastogenesis, a large number of active proteins are synthesized. When an imbalance in the protein folding process occurs, it causes osteoclasts to trigger the UPR. This close association has led to the role of the UPR in osteoclastogenesis being increasingly explored. In recent years, several studies have reported the role of ER stress and UPR in osteoclastogenesis and bone resorption. Here, we reviewed the relevant literature and discussed the UPR signaling cascade response, osteoclastogenesis-related signaling pathways, and the role of UPR in osteoclastogenesis and bone resorption in detail. It was found that the UPR signal (PERK, CHOP, and IRE1-XBP1) promoted the expression of the receptor activator of the nuclear factor-kappa B ligand (RANKL) in osteoblasts and indirectly enhanced osteoclastogenesis. IRE1 promoted osteoclastogenesis via promoting NF-κB, MAPK signaling, or the release of pro-inflammatory factors (IL-6, IL-1β, and TNFα). CREBH promoted osteoclast differentiation by promoting NFATc1 expression. The PERK signaling pathway also promoted osteoclastogenesis through NF-κB and MAPK signaling pathways, autophagy, and RANKL secretion from osteoblasts. However, salubrinal (an inhibitor of eIF2α dephosphorylation that upregulated p-eIF2α expression) directly inhibited osteoclastogenesis by suppressing NFATc1 expression and indirectly promoted osteoclastogenesis by promoting RANKL secretion from osteoblasts. Therefore, the specific effects and mechanisms of p-PERK and its downstream signaling on osteoclastogenesis still need further experiments to confirm. In addition, the exact role of ATF6 and BiP in osteoclastogenesis also required further exploration. In conclusion, our detailed and systematic review provides some references for the next step to fully elucidate the relationship between UPR and osteoclastogenesis, intending to provide new insights for the treatment of diseases caused by osteoclast over-differentiation, such as osteoporosis. Full article
Show Figures

Figure 1

21 pages, 2832 KB  
Article
Enhanced IRE1α Phosphorylation/Oligomerization-Triggered XBP1 Splicing Contributes to Parkin-Mediated Prevention of SH-SY5Y Cell Death under Nitrosative Stress
by Tsung-Lang Chiu, Hsin-Yi Huang, Hui-Fen Chang, Hsin-Rong Wu and Mei-Jen Wang
Int. J. Mol. Sci. 2023, 24(3), 2017; https://doi.org/10.3390/ijms24032017 - 19 Jan 2023
Cited by 6 | Viewed by 2988
Abstract
Mutations in parkin, a neuroprotective protein, are the predominant cause of autosomal recessive juvenile Parkinson’s disease. Neuroinflammation-derived nitrosative stress has been implicated in the etiology of the chronic neurodegeneration. However, the interactions between genetic predisposition and nitrosative stress contributing to the degeneration of [...] Read more.
Mutations in parkin, a neuroprotective protein, are the predominant cause of autosomal recessive juvenile Parkinson’s disease. Neuroinflammation-derived nitrosative stress has been implicated in the etiology of the chronic neurodegeneration. However, the interactions between genetic predisposition and nitrosative stress contributing to the degeneration of dopaminergic (DA) neurons remain incompletely understood. Here, we used the SH-SY5Y neuroblastoma cells to investigate the function of parkin and its pathogenic mutants in relation to cell survival under nitric oxide (NO) exposure. The results showed that overexpression of wild-type parkin protected SH-SY5Y cells from NO-induced apoptosis in a reactive oxygen species-dependent manner. Under nitrosative stress conditions, parkin selectively upregulated the inositol-requiring enzyme 1α/X-box binding protein 1 (IRE1α/XBP1) signaling axis, an unfolded protein response signal through the sensor IRE1α, which controls the splicing of XBP1 mRNA. Inhibition of XBP1 mRNA splicing either by pharmacologically inhibiting IRE1α endoribonuclease activity or by genetically knocking down XBP1 interfered with the protective activity of parkin. Furthermore, pathogenic parkin mutants with a defective protective capacity showed a lower ability to activate the IRE1α/XBP1 signaling. Finally, we demonstrated that IRE1α activity augmented by parkin was possibly mediated through interacting with IRE1α to regulate its phosphorylation/oligomerization processes, whereas mutant parkin diminished its binding to and activation of IRE1α. Thus, these results support a direct link between the protective activity of parkin and the IRE1α/XBP1 pathway in response to nitrosative stress, and mutant parkin disrupts this function. Full article
(This article belongs to the Special Issue Molecular Research on Parkinson's Disease)
Show Figures

Figure 1

15 pages, 2309 KB  
Article
Histidine Deficiency Inhibits Intestinal Antioxidant Capacity and Induces Intestinal Endoplasmic-Reticulum Stress, Inflammatory Response, Apoptosis, and Necroptosis in Largemouth Bass (Micropterus salmoides)
by Hualiang Liang, Pao Xu, Gangchun Xu, Lin Zhang, Dongyu Huang, Mingchun Ren and Lu Zhang
Antioxidants 2022, 11(12), 2399; https://doi.org/10.3390/antiox11122399 - 2 Dec 2022
Cited by 34 | Viewed by 3836
Abstract
This 56-day study aimed to evaluate the effects of histidine levels on intestinal antioxidant capacity and endoplasmic-reticulum stress (ERS) in largemouth bass (Micropterus salmoides). The initial weights of the largemouth bass were (12.33 ± 0.01) g. They were fed six graded [...] Read more.
This 56-day study aimed to evaluate the effects of histidine levels on intestinal antioxidant capacity and endoplasmic-reticulum stress (ERS) in largemouth bass (Micropterus salmoides). The initial weights of the largemouth bass were (12.33 ± 0.01) g. They were fed six graded levels of histidine: 0.71% (deficient group), 0.89%, 1.08%, 1.26%, 1.48%, and 1.67%. The results showed that histidine deficiency significantly suppressed the intestinal antioxidant enzyme activities, including SOD, CAT, GPx, and intestinal level of GSH, which was supported by significantly higher levels of intestinal MDA. Moreover, histidine deficiency significantly lowered the mRNA level of nrf2 and upregulated the mRNA level of keap1, which further lowered the mRNA levels of the downstream genes sod, cat, and gpx. Additionally, histidine-deficiency-induced intestinal ERS, which was characterized by activating the PEPK-signalling pathway and IRE1-signalling pathway, including increased core gene expression of pepk, grp78, eif2α, atf4, chopα, ire1, xbp1, traf2, ask1, and jnk1. Dietary histidine deficiency also induced apoptosis and necroptosis in the intestine by upregulating the expressions of proapoptotic genes, including caspase 3, caspase 8, caspase 9, and bax, and necroptosis-related genes, including mlkl and ripk3, while also lowering the mRNA level of the antiapoptotic gene bcl-2. Furthermore, histidine deficiency activated the NF-κB-signalling pathway to induce an inflammatory response, improving the mRNA levels of the proinflammatory factors tnf-α, hepcidin 1, cox2, cd80, and cd83 and lowering the mRNA levels of the anti-inflammatory factors tgf-β1 and ikbα. Similarly, dietary histidine deficiency significantly lowered the intestinal levels of the anti-inflammatory factors TGF-β and IL-10 and upregulated the intestinal levels of the proinflammatory factor TNF-α, showing a trend similar to the gene expression of inflammatory factors. However, dietary histidine deficiency inhibited only the level of C3, and no significant effects were observed for IgM, IgG, HSP70, or IFN-γ. Based on the MDA and T-SOD results, the appropriate dietary histidine requirements of juvenile largemouth bass were 1.32% of the diet (2.81% dietary protein) and 1.47% of the diet (3.13% dietary protein), respectively, as determined by quadratic regression analysis. Full article
(This article belongs to the Special Issue Natural Antioxidants in Animal Immunity)
Show Figures

Figure 1

15 pages, 4045 KB  
Article
Non-Esterified Fatty Acid Induces ER Stress-Mediated Apoptosis via ROS/MAPK Signaling Pathway in Bovine Mammary Epithelial Cells
by Yexiao Yan, Junpeng Huang, Changchao Huan, Lian Li and Chengmin Li
Metabolites 2022, 12(9), 803; https://doi.org/10.3390/metabo12090803 - 27 Aug 2022
Cited by 16 | Viewed by 2613
Abstract
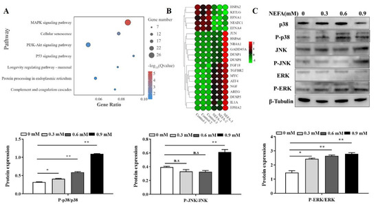
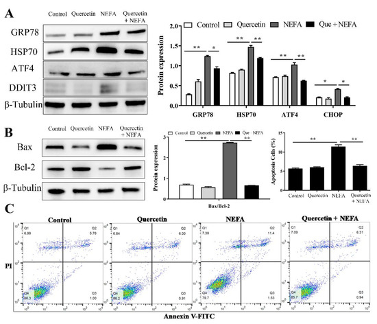
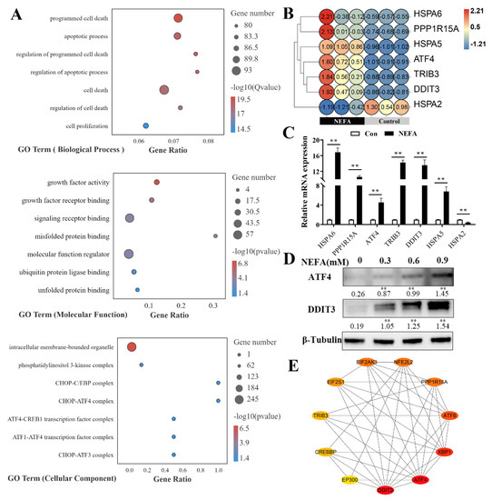
Elevated concentrations of non-esterified fatty acid (NEFA) induced by negative energy balance (NEB) during the transition period of dairy cows is known to be toxic for multiple bovine cell types. However, the effect of NEFA in bovine mammary epithelial cells (BMECs) remains unclear. [...] Read more.
Elevated concentrations of non-esterified fatty acid (NEFA) induced by negative energy balance (NEB) during the transition period of dairy cows is known to be toxic for multiple bovine cell types. However, the effect of NEFA in bovine mammary epithelial cells (BMECs) remains unclear. The present study aimed to explore the role and molecular mechanism of NEFA in endoplasmic reticulum (ER) stress and the subsequent apoptosis in BMECs. The results showed that NEFA increased ER stress and activated the three unfolded protein response (UPR) signaling sub-pathways by upregulating the expression of GRP78, HSP70, XBP1, ATF6, phosphor-PERK, and phosphor-IRE1α. We also found that NEFA dose-dependently induced apoptosis in BMECs, as indicated by flow cytometry analysis and increased apoptotic gene expression. RNA-seq analysis revealed that NEFA induced apoptosis in BMECs, probably via the ATF4-CHOP axis. Mechanistically, our data showed that NEFA increased reactive oxygen species (ROS) levels, resulting in the activation of the MAPK signaling pathway. Moreover, quercetin, a well-known antioxidant, was found to alleviate ER stress-mediated apoptosis in NEFA-treated BMECs. Collectively, our results suggest that NEFA induces ER stress-mediated apoptosis, probably via the ROS/MAPK signaling pathway, as quercetin has been shown to alleviate ER stress-mediated apoptosis in NEFA-treated BMECs. Full article
Show Figures

Figure 1

Back to TopTop