Folic Acid Prevents High-Fat Diet-Induced Postpartum Weight Retention in Rats, Which Is Associated with a Reduction in Endoplasmic Reticulum Stress-Mediated Hepatic Lipogenesis
Highlights
- Folic acid supplementation has preventive effects on high-fat-diet-induced postpartum weight retention in rats.
- The mechanism of folic acid supplementation in preventing postpartum weight retention is associated with a reduction in endoplasmic reticulum stress-mediated hepatic lipogenesis.
- Folic acid supplementation may serve as a potential strategy for preventing postpartum weight retention in the future.
Abstract
1. Introduction
2. Materials and Methods
2.1. Animal Experimental Design
2.2. Sample Collection
2.3. Serum Biochemical Assays
2.4. Liver Biochemical Assays
2.5. Histopathological Analyses of Liver and Fat
2.6. Western Blot Analysis
2.7. Statistical Analysis
3. Results
3.1. Folic Acid Supplementation Altered the Body Weights of Dams and the Birth Weights of Pups
3.2. Changes in Water Intake, Food Intake and Energy Intake
3.3. Folic Acid Supplementation Ameliorated Serum Biochemical Profiles in Dams
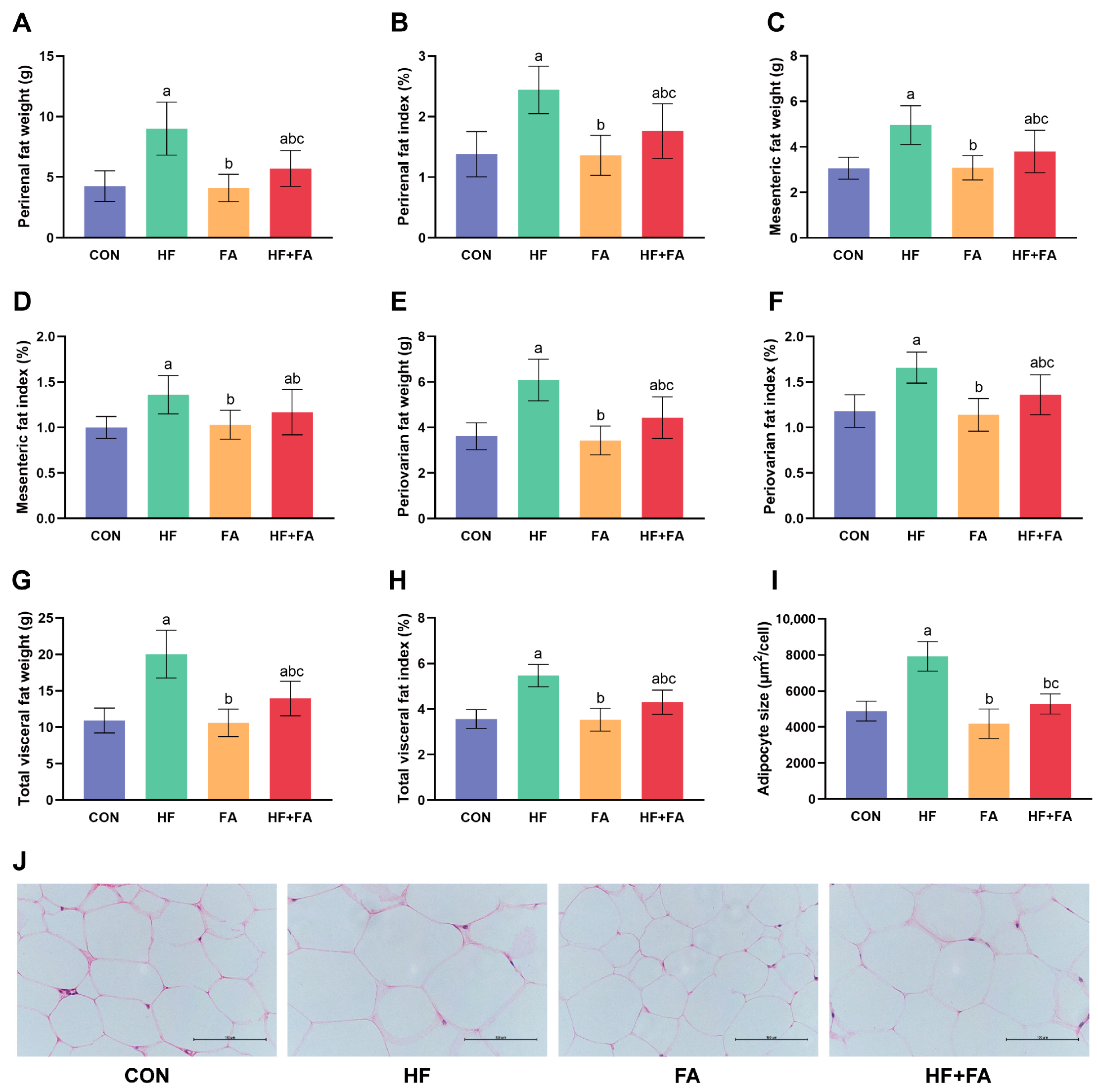
3.4. Folic Acid Supplementation Reduced Fat Weight and the Fat Index in Dams
3.5. Folic Acid Supplementation Reduced Liver Weight and the Liver Index and Ameliorated Hepatic Lipids Profiles in Dams
3.6. Folic Acid Supplementation Alleviated Hepatic Oxidative Stress in Dams
3.7. Folic Acid Supplementation Alleviated Hepatic ER Stress and Reduced Lipid Synthesis in Dams
4. Discussion
5. Conclusions
Supplementary Materials
Author Contributions
Funding
Institutional Review Board Statement
Informed Consent Statement
Data Availability Statement
Conflicts of Interest
Abbreviations
| ACC1 | acetyl-CoA carboxylase-1 |
| ATF6 | activating transcription factor 6 |
| CAT | catalase |
| eIF2α | eukaryotic initiation factor 2α |
| ER | endoplasmic reticulum |
| FAS | fatty acid synthase |
| GRP78 | glucose-regulated protein 78 |
| GSH-Px | glutathione peroxidase |
| GWG | gestational weight gain |
| Hcy | homocysteine |
| H&E | hematoxylin and eosin |
| IRE1α | inositol-requiring enzyme 1α |
| MDA | malonaldehyde |
| PERK | protein kinase RNA-like endoplasmic reticulum kinase |
| PPWR | postpartum weight retention |
| PW | post-weaning |
| p-eIF2α | phosphorylated eukaryotic initiation factor 2α |
| p-IRE1α | phosphorylated inositol-requiring enzyme 1α |
| p-PERK | phosphorylated protein kinase RNA-like endoplasmic reticulum kinase |
| SOD | superoxide dismutase |
| SREBP-1c | sterol regulatory element binding protein-1c |
| TC | total cholesterol |
| TG | triglyceride |
| UPR | unfolded protein response |
| XBP1 | X box-binding protein-1 |
References
- Jiang, M.; Gao, H.; Vinyes-Pares, G.; Yu, K.; Ma, D.; Qin, X.; Wang, P. Association between Breastfeeding Duration and Postpartum Weight Retention of Lactating Mothers: A Meta-Analysis of Cohort Studies. Clin. Nutr. 2018, 37, 1224–1231. [Google Scholar] [CrossRef] [PubMed]
- Gunderson, E.P. Childbearing and Obesity in Women: Weight before, during, and after Pregnancy. Obstet. Gynecol. Clin. N. Am. 2009, 36, 317–332. [Google Scholar] [CrossRef] [PubMed]
- Dalrymple, K.V.; Flynn, A.C.; Relph, S.A.; O’Keeffe, M.; Poston, L. Lifestyle Interventions in Overweight and Obese Pregnant or Postpartum Women for Postpartum Weight Management: A Systematic Review of the Literature. Nutrients 2018, 10, 1704. [Google Scholar] [CrossRef] [PubMed]
- Endres, L.K.; Straub, H.; McKinney, C.; Plunkett, B.; Minkovitz, C.S.; Schetter, C.D.; Ramey, S.; Wang, C.; Hobel, C.; Raju, T.; et al. Postpartum Weight Retention Risk Factors and Relationship to Obesity at 1 Year. Obstet. Gynecol. 2015, 125, 144–152. [Google Scholar] [CrossRef] [PubMed]
- Wang, J.; Yang, Z.Y.; Pang, X.H.; Duan, Y.F.; Jiang, S.; Zhao, L.Y.; Yin, S.A.; Lai, J.Q. The status of postpartum weight retention and its associated factors among Chinese lactating women in 2013. Zhonghua Yu Fang Yi Xue Za Zhi [Chin. J. Prev. Med.] 2016, 50, 1067–1073. [Google Scholar]
- Ma, D.; Szeto, I.M.Y.; Yu, K.; Ning, Y.; Li, W.; Wang, J.; Zheng, Y.; Zhang, Y.; Wang, P. Association between Gestational Weight Gain According to Prepregnancy Body Mass Index and Short Postpartum Weight Retention in Postpartum Women. Clin. Nutr. 2015, 34, 291–295. [Google Scholar] [CrossRef] [PubMed]
- Moon, J.H.; Kwak, S.H.; Jung, H.S.; Choi, S.H.; Lim, S.; Cho, Y.M.; Park, K.S.; Jang, H.C.; Cho, N.H. Weight Gain and Progression to Type 2 Diabetes in Women With a History of Gestational Diabetes Mellitus. J. Clin. Endocrinol. Metab. 2015, 100, 3548–3555. [Google Scholar] [CrossRef] [PubMed]
- Hutchins, F.; Krafty, R.; El Khoudary, S.R.; Catov, J.; Colvin, A.; Barinas-Mitchell, E.; Brooks, M.M. Gestational Weight Gain and Long-Term Maternal Obesity Risk: A Multiple-Bias Analysis. Epidemiology 2021, 32, 248–258. [Google Scholar] [CrossRef]
- Ha, A.V.V.; Zhao, Y.; Pham, N.M.; Nguyen, C.L.; Nguyen, P.T.H.; Chu, T.K.; Tang, H.K.; Binns, C.W.; Lee, A.H. Postpartum Weight Retention in Relation to Gestational Weight Gain and Pre-Pregnancy Body Mass Index: A Prospective Cohort Study in Vietnam. Obes. Res. Clin. Pract. 2019, 13, 143–149. [Google Scholar] [CrossRef] [PubMed]
- Foster, S.F.; Vazquez, C.; Cubbin, C.; Nichols, A.R.; Rickman, R.R.; Widen, E.M. Breastfeeding, Socioeconomic Status, and Long-Term Postpartum Weight Retention. Int. Breastfeed. J. 2023, 18, 1. [Google Scholar] [CrossRef]
- Van Uytsel, H.; Bijlholt, M.; Devlieger, R.; Ameye, L.; Jochems, L.; van Holsbeke, C.; Schreurs, A.; Catry, V.; Bogaerts, A. Effect of the E-Health Supported INTER-ACT Lifestyle Intervention on Postpartum Weight Retention and Body Composition, and Associations with Lifestyle Behavior: A Randomized Controlled Trial. Prev. Med. 2022, 164, 107321. [Google Scholar] [CrossRef] [PubMed]
- Tielemans, M.J.; Garcia, A.H.; Peralta Santos, A.; Bramer, W.M.; Luksa, N.; Luvizotto, M.J.; Moreira, E.; Topi, G.; de Jonge, E.A.; Visser, T.L.; et al. Macronutrient Composition and Gestational Weight Gain: A Systematic Review1,2. Am. J. Clin. Nutr. 2016, 103, 83–99. [Google Scholar] [CrossRef] [PubMed]
- Liu, F.-L.; Zhang, Y.-M.; Parés, G.V.; Reidy, K.C.; Zhao, W.-Z.; Zhao, A.; Chen, C.; Ning, C.Y.; Zheng, Y.-D.; Wang, P.-Y. Nutrient Intakes of Pregnant Women and Their Associated Factors in Eight Cities of China: A Cross-Sectional Study. Chin. Med. J. 2015, 128, 1778–1786. [Google Scholar] [CrossRef]
- El, S.; Ek, N.; Ka, C. Maternal High Fat Diet Consumption during the Perinatal Period Programs Offspring Behavior. Physiol. Behav. 2014, 123, 236–242. [Google Scholar]
- Neoh, S.L.; Grisoni, J.A.; Feig, D.S.; Murphy, H.R.; CONCEPTT Collaborative Group. Dietary Intakes of Women with Type 1 Diabetes before and during Pregnancy: A Pre-Specified Secondary Subgroup Analysis among CONCEPTT Participants. Diabet. Med. A J. Br. Diabet. Assoc. 2020, 37, 1841–1848. [Google Scholar] [CrossRef]
- Angali, K.A.; Shahri, P.; Borazjani, F. Maternal Dietary Pattern in Early Pregnancy Is Associated with Gestational Weight Gain and Hyperglycemia: A Cohort Study in South West of Iran. Diabetes Metab. Syndr. 2020, 14, 1711–1717. [Google Scholar] [CrossRef] [PubMed]
- Qiao, L.; Chu, K.; Wattez, J.-S.; Lee, S.; Gao, H.; Feng, G.-S.; Hay, W.W.; Shao, J. High-Fat Feeding Reprograms Maternal Energy Metabolism and Induces Long-Term Postpartum Obesity in Mice. Int. J. Obes. 2019, 43, 1747–1758. [Google Scholar] [CrossRef]
- Kang, E.-J.; Lee, J.-E.; An, S.-M.; Lee, J.H.; Kwon, H.S.; Kim, B.C.; Kim, S.J.; Kim, J.M.; Hwang, D.Y.; Jung, Y.-J.; et al. The Effects of Vitamin D3 on Lipogenesis in the Liver and Adipose Tissue of Pregnant Rats. Int. J. Mol. Med. 2015, 36, 1151–1158. [Google Scholar] [CrossRef]
- Plows, J.F.; Ramos Nieves, J.M.; Budin, F.; Mace, K.; Reynolds, C.M.; Vickers, M.H.; Silva-Zolezzi, I.; Baker, P.N.; Stanley, J.L. The Effects of Myo-Inositol and Probiotic Supplementation in a High-Fat-Fed Preclinical Model of Glucose Intolerance in Pregnancy. Br. J. Nutr. 2020, 123, 516–528. [Google Scholar] [CrossRef] [PubMed]
- Hull, H.R.; Herman, A.; Gibbs, H.; Gajewski, B.; Krase, K.; Carlson, S.E.; Sullivan, D.K.; Goetz, J. The Effect of High Dietary Fiber Intake on Gestational Weight Gain, Fat Accrual, and Postpartum Weight Retention: A Randomized Clinical Trial. BMC Pregnancy Childbirth 2020, 20, 319. [Google Scholar] [CrossRef] [PubMed]
- US Preventive Services Task Force; Barry, M.J.; Nicholson, W.K.; Silverstein, M.; Chelmow, D.; Coker, T.R.; Davis, E.M.; Donahue, K.E.; Jaén, C.R.; Li, L.; et al. Folic Acid Supplementation to Prevent Neural Tube Defects: US Preventive Services Task Force Reaffirmation Recommendation Statement. JAMA 2023, 330, 454–459. [Google Scholar] [PubMed]
- Wang, D.; Jin, L.; Zhang, J.; Meng, W.; Ren, A.; Jin, L. Maternal Periconceptional Folic Acid Supplementation and Risk for Fetal Congenital Heart Defects. J. Pediatr. 2022, 240, 72–78. [Google Scholar] [CrossRef] [PubMed]
- Wang, M.; Li, K.; Zhao, D.; Li, L. The Association between Maternal Use of Folic Acid Supplements during Pregnancy and Risk of Autism Spectrum Disorders in Children: A Meta-Analysis. Mol. Autism. 2017, 8, 51. [Google Scholar] [CrossRef]
- Li, M.; Li, S.; Chavarro, J.E.; Gaskins, A.J.; Ley, S.H.; Hinkle, S.N.; Wang, X.; Ding, M.; Bell, G.; Bjerregaard, A.A.; et al. Prepregnancy Habitual Intakes of Total, Supplemental, and Food Folate and Risk of Gestational Diabetes Mellitus: A Prospective Cohort Study. Diabetes Care 2019, 42, 1034–1041. [Google Scholar] [CrossRef] [PubMed]
- Li, Z.; Ye, R.; Zhang, L.; Li, H.; Liu, J.; Ren, A. Periconceptional Folic Acid Supplementation and the Risk of Preterm Births in China: A Large Prospective Cohort Study. Int. J. Epidemiol. 2014, 43, 1132–1139. [Google Scholar] [CrossRef] [PubMed]
- Pannia, E.; Yang, N.V.; Ho, M.; Chatterjee, D.; Hammoud, R.; Kubant, R.; Anderson, G.H. Folic Acid Content of Diet during Pregnancy Determines Post-Birth Re-Set of Metabolism in Wistar Rat Dams. J. Nutr. Biochem. 2020, 83, 108414. [Google Scholar] [CrossRef]
- Jacquemyn, J.; Cascalho, A.; Goodchild, R.E. The Ins and Outs of Endoplasmic Reticulum-Controlled Lipid Biosynthesis. EMBO Rep. 2017, 18, 1905–1921. [Google Scholar] [CrossRef] [PubMed]
- Ajoolabady, A.; Lebeaupin, C.; Wu, N.N.; Kaufman, R.J.; Ren, J. ER Stress and Inflammation Crosstalk in Obesity. Med. Res. Rev. 2023, 43, 5–30. [Google Scholar] [CrossRef] [PubMed]
- Fernandes-da-Silva, A.; Miranda, C.S.; Santana-Oliveira, D.A.; Oliveira-Cordeiro, B.; Rangel-Azevedo, C.; Silva-Veiga, F.M.; Martins, F.F.; Souza-Mello, V. Endoplasmic Reticulum Stress as the Basis of Obesity and Metabolic Diseases: Focus on Adipose Tissue, Liver, and Pancreas. Eur. J. Nutr. 2021, 60, 2949–2960. [Google Scholar] [CrossRef] [PubMed]
- Wires, E.S.; Trychta, K.A.; Bäck, S.; Sulima, A.; Rice, K.C.; Harvey, B.K. High Fat Diet Disrupts Endoplasmic Reticulum Calcium Homeostasis in the Rat Liver. J. Hepatol. 2017, 67, 1009–1017. [Google Scholar] [CrossRef] [PubMed]
- Liu, W.; Zhu, M.; Gong, M.; Zheng, W.; Zeng, X.; Zheng, Q.; Li, X.; Fu, F.; Chen, Y.; Cheng, J.; et al. Comparison of the Effects of Monounsaturated Fatty Acids and Polyunsaturated Fatty Acids on Liver Lipid Disorders in Obese Mice. Nutrients 2023, 15, 3200. [Google Scholar] [CrossRef] [PubMed]
- Moncan, M.; Mnich, K.; Blomme, A.; Almanza, A.; Samali, A.; Gorman, A.M. Regulation of Lipid Metabolism by the Unfolded Protein Response. J. Cell Mol. Med. 2021, 25, 1359–1370. [Google Scholar] [CrossRef] [PubMed]
- Song, M.J.; Malhi, H. The Unfolded Protein Response and Hepatic Lipid Metabolism in Non Alcoholic Fatty Liver Disease. Pharmacol. Ther. 2019, 203, 107401. [Google Scholar] [CrossRef]
- Yang, A.; Sun, Y.; Mao, C.; Yang, S.; Huang, M.; Deng, M.; Ding, N.; Yang, X.; Zhang, M.; Jin, S.; et al. Folate Protects Hepatocytes of Hyperhomocysteinemia Mice From Apoptosis via Cystic Fibrosis Transmembrane Conductance Regulator (CFTR)-Activated Endoplasmic Reticulum Stress. J. Cell Biochem. 2017, 118, 2921–2932. [Google Scholar] [CrossRef] [PubMed]
- Su, S.; Zhang, D.; Liu, J.; Zhao, H.; Tang, X.; Che, H.; Wang, Q.; Ren, W.; Zhen, D. Folate Ameliorates Homocysteine-Induced Osteoblast Dysfunction by Reducing Endoplasmic Reticulum Stress-Activated PERK/ATF-4/CHOP Pathway in MC3T3-E1 Cells. J. Bone Miner. Metab. 2022, 40, 422–433. [Google Scholar] [CrossRef]
- Ye, S.; Zhou, X.; Chen, P.; Lin, J.-F. Folic Acid Attenuates Remodeling and Dysfunction in the Aging Heart through the ER Stress Pathway. Life Sci. 2021, 264, 118718. [Google Scholar] [CrossRef] [PubMed]
- Durand, P.; Fortin, L.J.; Lussier-Cacan, S.; Davignon, J.; Blache, D. Hyperhomocysteinemia Induced by Folic Acid Deficiency and Methionine Load--Applications of a Modified HPLC Method. Clin. Chim. Acta 1996, 252, 83–93. [Google Scholar] [CrossRef] [PubMed]
- Zhang, H.; Zhang, X.; Wang, Y.; Zhao, X.; Zhang, L.; Li, J.; Zhang, Y.; Wang, P.; Liang, H. Dietary Folic Acid Supplementation Attenuates Maternal High-Fat Diet-Induced Fetal Intrauterine Growth Retarded via Ameliorating Placental Inflammation and Oxidative Stress in Rats. Nutrients 2023, 15, 3263. [Google Scholar] [CrossRef]
- Wang, T.; Gao, J.; Xu, J.; Hong, Y.; Du, R.; Zheng, X.; Wang, P. Identification and Functional Characterization of a Novel Cystatin in Amphioxus, Ancient Origin of Vertebrate Type-2 Cystatin Homologues. Int. J. Biol. Macromol. 2024, 277, 134429. [Google Scholar] [CrossRef] [PubMed]
- Zhang, H.; Zhao, X.; Zhang, L.; Sun, D.; Ma, Y.; Bai, Y.; Bai, X.; Liang, X.; Liang, H. Nicotinamide Riboside Ameliorates Fructose-Induced Lipid Metabolism Disorders in Mice by Activating Browning of WAT, and May Be Also Related to the Regulation of Gut Microbiota. Nutrients 2024, 16, 3920. [Google Scholar] [CrossRef]
- Institute of Medicine (US) and National Research Council (US) Committee to Reexamine IOM Pregnancy Weight Guidelines. Weight Gain During Pregnancy: Reexamining the Guidelines; Rasmussen, K.M., Yaktine, A.L., Eds.; The National Academies Collection: Reports Funded by National Institutes of Health; National Academies Press: Washington, DC, USA, 2009; ISBN 978-0-309-13113-1. [Google Scholar]
- Stuebe, A.M.; Rich-Edwards, J.W. The Reset Hypothesis: Lactation and Maternal Metabolism. Am. J. Perinatol. 2009, 26, 81–88. [Google Scholar] [CrossRef]
- Ding, L.; Liu, J.; Zhou, L.; Jia, X.; Li, S.; Zhang, Q.; Yu, M.; Xiao, X. A High-Fat Diet Disrupts the Hepatic and Adipose Circadian Rhythms and Modulates the Diurnal Rhythm of Gut Microbiota-Derived Short-Chain Fatty Acids in Gestational Mice. Front. Nutr. 2022, 9, 925390. [Google Scholar] [CrossRef] [PubMed]
- Straughen, J.K.; Trudeau, S.; Misra, V.K. Changes in Adipose Tissue Distribution during Pregnancy in Overweight and Obese Compared with Normal Weight Women. Nutr. Diabetes 2013, 3, e84. [Google Scholar] [CrossRef] [PubMed]
- Köse, S.; Sözlü, S.; Bölükbaşi, H.; Ünsal, N.; Gezmen-Karadağ, M. Obesity Is Associated with Folate Metabolism. Int. J. Vitam. Nutr. Res. 2020, 90, 353–364. [Google Scholar] [CrossRef]
- Mlodzik-Czyzewska, M.A.; Malinowska, A.M.; Chmurzynska, A. Low Folate Intake and Serum Levels Are Associated with Higher Body Mass Index and Abdominal Fat Accumulation: A Case Control Study. Nutr. J. 2020, 19, 53. [Google Scholar] [CrossRef]
- Christensen, K.E.; Wu, Q.; Wang, X.; Deng, L.; Caudill, M.A.; Rozen, R. Steatosis in Mice Is Associated with Gender, Folate Intake, and Expression of Genes of One-Carbon Metabolism. J. Nutr. 2010, 140, 1736–1741. [Google Scholar] [CrossRef]
- Han, W.; Li, M.; Yang, M.; Chen, S.; Lu, Y.; Tang, T.; Wang, R.; Zhang, C.; Qi, K. Dietary Folic Acid Supplementation Inhibits HighFat DietInduced Body Weight Gain through Gut Microbiota-Associated Branched-Chain Amino Acids and Mitochondria in Mice. J. Nutr. Sci. Vitaminol. 2023, 69, 105–120. [Google Scholar] [CrossRef] [PubMed]
- Chen, S.; Yang, M.; Wang, R.; Fan, X.; Tang, T.; Li, P.; Zhou, X.; Qi, K. Suppression of High-Fat-Diet-Induced Obesity in Mice by Dietary Folic Acid Supplementation Is Linked to Changes in Gut Microbiota. Eur. J. Nutr. 2022, 61, 2015–2031. [Google Scholar] [CrossRef] [PubMed]
- National Research Council (US) Subcommittee on Laboratory Animal Nutrition. Nutrient Requirements of Laboratory Animals, 4th ed.; National Academies Press: Washington, DC, USA, 1995; ISBN 978-0-309-05126-2. [Google Scholar]
- Institute of Medicine (US) Standing Committee on the Scientific Evaluation of Dietary Reference Intakes and its Panel on Folate, Other B Vitamins, and Choline. Dietary Reference Intakes for Thiamin, Riboflavin, Niacin, Vitamin B6, Folate, Vitamin B12, Pantothenic Acid, Biotin, and Choline; The National Academies Collection: Reports funded by National Institutes of Health; National Academies Press: Washington, DC, USA, 1998; ISBN 978-0-309-06411-8. [Google Scholar]
- Zhang, H.; Wang, Y.; Zhang, X.; Zhang, L.; Zhao, X.; Xu, Y.; Wang, P.; Liang, X.; Xue, M.; Liang, H. Maternal Folic Acid Supplementation during Pregnancy Prevents Hepatic Steatosis in Male Offspring of Rat Dams Fed High-Fat Diet, Which Is Associated with the Regulation of Gut Microbiota. Nutrients 2023, 15, 4726. [Google Scholar] [CrossRef]
- Zhao, M.; Zang, B.; Cheng, M.; Ma, Y.; Yang, Y.; Yang, N. Differential Responses of Hepatic Endoplasmic Reticulum Stress and Inflammation in Diet-Induced Obese Rats with High-Fat Diet Rich in Lard Oil or Soybean Oil. PLoS ONE 2013, 8, e78620. [Google Scholar] [CrossRef]
- Kawasaki, N.; Asada, R.; Saito, A.; Kanemoto, S.; Imaizumi, K. Obesity-Induced Endoplasmic Reticulum Stress Causes Chronic Inflammation in Adipose Tissue. Sci. Rep. 2012, 2, 799. [Google Scholar] [CrossRef] [PubMed]
- Fang, D.; Wan, Y.; Shen, W.; Cao, J.; Sun, Z.; Yu, H.; Zhang, Q.; Cheng, W.; Chen, J.; Ning, B. Endoplasmic Reticulum Stress Leads to Lipid Accumulation through Upregulation of SREBP-1c in Normal Hepatic and Hepatoma Cells. Mol. Cell Biochem. 2013, 381, 127–137. [Google Scholar] [CrossRef] [PubMed]
- Knebel, B.; Fahlbusch, P.; Poschmann, G.; Dille, M.; Wahlers, N.; Stühler, K.; Hartwig, S.; Lehr, S.; Schiller, M.; Jacob, S.; et al. Adipokinome Signatures in Obese Mouse Models Reflect Adipose Tissue Health and Are Associated with Serum Lipid Composition. Int. J. Mol. Sci. 2019, 20, 2559. [Google Scholar] [CrossRef]
- Ye, R.; Jung, D.Y.; Jun, J.Y.; Li, J.; Luo, S.; Ko, H.J.; Kim, J.K.; Lee, A.S. Grp78 Heterozygosity Promotes Adaptive Unfolded Protein Response and Attenuates Diet-Induced Obesity and Insulin Resistance. Diabetes 2010, 59, 6–16. [Google Scholar] [CrossRef] [PubMed]
- Wang, Y.; Viscarra, J.; Kim, S.-J.; Sul, H.S. Transcriptional Regulation of Hepatic Lipogenesis. Nat. Rev. Mol. Cell Biol. 2015, 16, 678–689. [Google Scholar] [CrossRef]
- Ipsen, D.H.; Lykkesfeldt, J.; Tveden-Nyborg, P. Molecular Mechanisms of Hepatic Lipid Accumulation in Non-Alcoholic Fatty Liver Disease. Cell Mol. Life Sci. 2018, 75, 3313–3327. [Google Scholar] [CrossRef] [PubMed]
- Ferré, P.; Phan, F.; Foufelle, F. SREBP-1c and Lipogenesis in the Liver: An Update. Biochem. J. 2021, 478, 3723–3739. [Google Scholar] [CrossRef]
- Song, Z.; Xiaoli, A.M.; Yang, F. Regulation and Metabolic Significance of De Novo Lipogenesis in Adipose Tissues. Nutrients 2018, 10, 1383. [Google Scholar] [CrossRef] [PubMed]
- Kawano, Y.; Cohen, D.E. Mechanisms of Hepatic Triglyceride Accumulation in Non-Alcoholic Fatty Liver Disease. J. Gastroenterol. 2013, 48, 434–441. [Google Scholar] [CrossRef]
- Huang, Y.; Zhao, C.; Kong, Y.; Tan, P.; Liu, S.; Liu, Y.; Zeng, F.; Yuan, Y.; Zhao, B.; Wang, J. Elucidation of the Mechanism of NEFA-Induced PERK-eIF2α Signaling Pathway Regulation of Lipid Metabolism in Bovine Hepatocytes. J. Steroid Biochem. Mol. Biol. 2021, 211, 105893. [Google Scholar] [CrossRef]
- Ning, J.; Hong, T.; Ward, A.; Pi, J.; Liu, Z.; Liu, H.-Y.; Cao, W. Constitutive Role for IRE1α-XBP1 Signaling Pathway in the Insulin-Mediated Hepatic Lipogenic Program. Endocrinology 2011, 152, 2247–2255. [Google Scholar] [CrossRef] [PubMed]
- Lowe, C.E.; Dennis, R.J.; Obi, U.; O’Rahilly, S.; Rochford, J.J. Investigating the Involvement of the ATF6α Pathway of the Unfolded Protein Response in Adipogenesis. Int. J. Obes. 2012, 36, 1248–1251. [Google Scholar] [CrossRef] [PubMed]
- Bravo, E.; Palleschi, S.; Aspichueta, P.; Buqué, X.; Rossi, B.; Cano, A.; Napolitano, M.; Ochoa, B.; Botham, K.M. High Fat Diet-Induced Non Alcoholic Fatty Liver Disease in Rats Is Associated with Hyperhomocysteinemia Caused by down Regulation of the Transsulphuration Pathway. Lipids Health Dis. 2011, 10, 60. [Google Scholar] [CrossRef]
- Ai, Y.; Sun, Z.; Peng, C.; Liu, L.; Xiao, X.; Li, J. Homocysteine Induces Hepatic Steatosis Involving ER Stress Response in High Methionine Diet-Fed Mice. Nutrients 2017, 9, 346. [Google Scholar] [CrossRef]
- Woo, C.W.H.; Siow, Y.L.; Pierce, G.N.; Choy, P.C.; Minuk, G.Y.; Mymin, D.; Karmin, O. Hyperhomocysteinemia Induces Hepatic Cholesterol Biosynthesis and Lipid Accumulation via Activation of Transcription Factors. Am. J. Physiol. Endocrinol. Metab. 2005, 288, E1002–E1010. [Google Scholar] [CrossRef] [PubMed]
- Yan, H.; Liu, W.; Xiang, R.; Li, X.; Hou, S.; Xu, L.; Wang, L.; Zhao, D.; Liu, X.; Wang, G.; et al. Ribosomal Modification Protein rimK-like Family Member A Activates Betaine-Homocysteine S-Methyltransferase 1 to Ameliorate Hepatic Steatosis. Signal Transduct. Target. Ther. 2024, 9, 214. [Google Scholar] [CrossRef] [PubMed]
- Refsum, H. Folate, Vitamin B12 and Homocysteine in Relation to Birth Defects and Pregnancy Outcome. Br. J. Nutr. 2001, 85 Suppl 2, S109–S113. [Google Scholar] [CrossRef]
- Lee, C.-Y.; Chan, L.; Hu, C.-J.; Hong, C.-T.; Chen, J.-H. Role of Vitamin B12 and Folic Acid in Treatment of Alzheimer’s Disease: A Meta-Analysis of Randomized Control Trials. Aging 2024, 16, 7856–7869. [Google Scholar] [CrossRef]
- Ma, F.; Zhou, X.; Li, Q.; Zhao, J.; Song, A.; An, P.; Du, Y.; Xu, W.; Huang, G. Effects of Folic Acid and Vitamin B12, Alone and in Combination on Cognitive Function and Inflammatory Factors in the Elderly with Mild Cognitive Impairment: A Single-Blind Experimental Design. Curr. Alzheimer Res. 2019, 16, 622–632. [Google Scholar] [CrossRef]
- Almassinokiani, F.; Kashanian, M.; Akbari, P.; Mossayebi, E.; Sadeghian, E. Folic Acid Supplementation Reduces Plasma Homocysteine in Postmenopausal Women. J. Obstet. Gynaecol. 2016, 36, 492–495. [Google Scholar] [CrossRef]
- Lv, X.; Wang, X.; Wang, Y.; Zhou, D.; Li, W.; Wilson, J.X.; Chang, H.; Huang, G. Folic Acid Delays Age-Related Cognitive Decline in Senescence-Accelerated Mouse Prone 8: Alleviating Telomere Attrition as a Potential Mechanism. Aging 2019, 11, 10356–10373. [Google Scholar] [CrossRef] [PubMed]
- Pita, M.L.; Delgado, M.J. Folate Administration Increases N-3 Polyunsaturated Fatty Acids in Rat Plasma and Tissue Lipids. Thromb. Haemost. 2000, 84, 420–423. [Google Scholar] [PubMed]
- Dong, Y.; Zhang, X.; Sun, L.; Zhang, S.; Liu, B.; Liu, H.; Wang, X.; Jiang, C. Omega-3 PUFA Ameliorates Hyperhomocysteinemia-Induced Hepatic Steatosis in Mice by Inhibiting Hepatic Ceramide Synthesis. Acta Pharmacol. Sin. 2017, 38, 1601. [Google Scholar] [CrossRef] [PubMed]








Disclaimer/Publisher’s Note: The statements, opinions and data contained in all publications are solely those of the individual author(s) and contributor(s) and not of MDPI and/or the editor(s). MDPI and/or the editor(s) disclaim responsibility for any injury to people or property resulting from any ideas, methods, instructions or products referred to in the content. |
© 2024 by the authors. Licensee MDPI, Basel, Switzerland. This article is an open access article distributed under the terms and conditions of the Creative Commons Attribution (CC BY) license (https://creativecommons.org/licenses/by/4.0/).
Share and Cite
Zhang, H.; Zhang, L.; Zhao, X.; Ma, Y.; Sun, D.; Bai, Y.; Liu, W.; Liang, X.; Liang, H. Folic Acid Prevents High-Fat Diet-Induced Postpartum Weight Retention in Rats, Which Is Associated with a Reduction in Endoplasmic Reticulum Stress-Mediated Hepatic Lipogenesis. Nutrients 2024, 16, 4377. https://doi.org/10.3390/nu16244377
Zhang H, Zhang L, Zhao X, Ma Y, Sun D, Bai Y, Liu W, Liang X, Liang H. Folic Acid Prevents High-Fat Diet-Induced Postpartum Weight Retention in Rats, Which Is Associated with a Reduction in Endoplasmic Reticulum Stress-Mediated Hepatic Lipogenesis. Nutrients. 2024; 16(24):4377. https://doi.org/10.3390/nu16244377
Chicago/Turabian StyleZhang, Huaqi, Li Zhang, Xuenuo Zhao, Yanzhen Ma, Dan Sun, Yixian Bai, Weiheng Liu, Xi Liang, and Hui Liang. 2024. "Folic Acid Prevents High-Fat Diet-Induced Postpartum Weight Retention in Rats, Which Is Associated with a Reduction in Endoplasmic Reticulum Stress-Mediated Hepatic Lipogenesis" Nutrients 16, no. 24: 4377. https://doi.org/10.3390/nu16244377
APA StyleZhang, H., Zhang, L., Zhao, X., Ma, Y., Sun, D., Bai, Y., Liu, W., Liang, X., & Liang, H. (2024). Folic Acid Prevents High-Fat Diet-Induced Postpartum Weight Retention in Rats, Which Is Associated with a Reduction in Endoplasmic Reticulum Stress-Mediated Hepatic Lipogenesis. Nutrients, 16(24), 4377. https://doi.org/10.3390/nu16244377

