Sign in to use this feature.

Years

Between: -

Subjects

remove_circle_outline
remove_circle_outline
remove_circle_outline
remove_circle_outline
remove_circle_outline
remove_circle_outline
remove_circle_outline
remove_circle_outline
remove_circle_outline

Journals

remove_circle_outline
remove_circle_outline
remove_circle_outline
remove_circle_outline
remove_circle_outline
remove_circle_outline
remove_circle_outline
remove_circle_outline
remove_circle_outline
remove_circle_outline
remove_circle_outline
remove_circle_outline
remove_circle_outline
remove_circle_outline
remove_circle_outline
remove_circle_outline
remove_circle_outline
remove_circle_outline
remove_circle_outline
remove_circle_outline

Article Types

Countries / Regions

remove_circle_outline
remove_circle_outline
remove_circle_outline
remove_circle_outline
remove_circle_outline
remove_circle_outline

Search Results (3,117)

Search Parameters:
Keywords = I type of collagen

Order results
Result details
Results per page
Select all
Export citation of selected articles as:
18 pages, 4082 KB  
Article
Electrochemical Characterization of a Molecularly Imprinted Polymer Sensor for the Selective Recognition of Type II Collagen in Joint Degeneration Monitoring
by Jindapa Nampeng, Naphatsawan Vongmanee, Chuchart Pintavirooj and Sarinporn Visitsattapongse
Polymers 2026, 18(3), 321; https://doi.org/10.3390/polym18030321 (registering DOI) - 25 Jan 2026
Abstract
Type II collagen is a primary fibrillar component of articular cartilage, and its early degradation is a key biomarker of joint-degenerative disorders such as osteoarthritis, rheumatoid arthritis, gout, etc. Reliable detection at low concentrations remains challenging due to limited assay accessibility, complex analytical [...] Read more.
Type II collagen is a primary fibrillar component of articular cartilage, and its early degradation is a key biomarker of joint-degenerative disorders such as osteoarthritis, rheumatoid arthritis, gout, etc. Reliable detection at low concentrations remains challenging due to limited assay accessibility, complex analytical procedures, and nonspecific responses in multicomponent biological matrices. This research reports the development of a Molecularly Imprinted Polymer (MIP)–based electrochemical sensor engineered for the selective recognition of type II collagen. A series of monomer formulations were evaluated, and the 1AAM:2VP composition produced a well-defined imprinted layer on screen-printed carbon electrodes, yielding the highest electrochemical sensitivity and linearity. The optimized sensor exhibited strong anodic and cathodic responses proportional to increasing collagen concentrations, with a calibration slope corresponding to an R2 value of 0.9394. Minimal signal interference was observed, confirming high molecular selectivity. The limit of detection (LOD) was calculated to be approximately 0.065 µg/mL. These characteristics demonstrate that the proposed MIP sensor provides a low-cost, accessible, and highly selective analytical platform suitable for early-stage cartilage degeneration monitoring. Full article
(This article belongs to the Special Issue Molecularly Imprinted Polymers)
Show Figures

Figure 1

22 pages, 2811 KB  
Article
Activation of Cannabinoid Receptor 1 Enhances Wound Healing by Promoting the Proliferative Phase
by Hui Song Cui, Ya Xin Zheng, Yoon Soo Cho, Yeon Gyun Jung, In Suk Kwak, Yu Mi Ro, So Young Joo, June-Bum Kim and Cheong Hoon Seo
Int. J. Mol. Sci. 2026, 27(3), 1171; https://doi.org/10.3390/ijms27031171 - 23 Jan 2026
Abstract
The mechanisms underlying wound healing mediated by cannabinoid receptor 1 (CB1)—known for its neuromodulatory functions—remain incompletely understood. Therefore, we investigated the impact of activating CB1 using specific agonists, both in vitro and in vivo, with a focus on wound healing. In the in [...] Read more.
The mechanisms underlying wound healing mediated by cannabinoid receptor 1 (CB1)—known for its neuromodulatory functions—remain incompletely understood. Therefore, we investigated the impact of activating CB1 using specific agonists, both in vitro and in vivo, with a focus on wound healing. In the in vitro study, fibroblasts were isolated and cultured from the dermis of human skin and treated with a CB1 agonist, 2-arachidonyl glyceryl ether (2-AGE). In the in vivo study, a mouse acute wound model was created using a skin biopsy punch and treated with the CB1 agonist arachidonoyl 2′-chloroethylamide (ACEA). The in vitro study revealed that 2-AGE increased cell proliferation and differentiation, upregulated the expression of alpha-smooth muscle actin (α-SMA), N-cadherin, and vimentin, and enhanced cell migration as well as the synthesis of type I and III collagen and fibronectin in normal human dermal fibroblasts. The CB1 antagonist AM251 abolished 2-AGE-induced expression of α-SMA, type I collagen, and fibronectin. In vivo, ACEA treatment accelerated wound closure, increased expression of α-SMA, type I collagen, and fibronectin, and ultimately increased epidermal and dermal thickness. Overall, these findings suggest that the activation of CB1 promotes wound healing and provides evidence for the therapeutic potential of CB1 agonists in wound treatment. Full article
(This article belongs to the Section Molecular Pathology, Diagnostics, and Therapeutics)
20 pages, 983 KB  
Review
In Vivo Models of Diabetes: Unravelling Molecular Pathways in Metabolic and Skeletal Complications
by Haryati Ahmad Hairi, Nor Hidayah Mustafa, Ahmad Nazrun Shuid and Muhammad Zulfiqah Sadikan
Biomedicines 2026, 14(1), 243; https://doi.org/10.3390/biomedicines14010243 - 21 Jan 2026
Viewed by 75
Abstract
Background/Objectives: Diabetic osteoporosis (DOP) is a metabolic bone disorder marked by reduced bone mass, impaired microarchitecture and elevated fracture risk arising from type 1 and type 2 diabetes. Understanding its pathophysiology is essential for developing effective interventions. Method: A broad literature [...] Read more.
Background/Objectives: Diabetic osteoporosis (DOP) is a metabolic bone disorder marked by reduced bone mass, impaired microarchitecture and elevated fracture risk arising from type 1 and type 2 diabetes. Understanding its pathophysiology is essential for developing effective interventions. Method: A broad literature search of Scopus and PubMed (2015–2025) using diabetic osteoporosis-related keywords identified relevant English in vivo studies, which were screened, extracted, and narratively summarised for this review. Results: In vivo models, including high-fat-diet (HFD), streptozotocin (STZ) and combined HFD + STZ protocols, are widely used to investigate DOP mechanisms. HFD models mimic obesity-induced insulin resistance, chronic hyperglycaemia and low-grade inflammation, leading to suppressed osteoblast activity, enhanced osteoclastogenesis and accumulation of advanced glycation end products (AGEs). Ultimately, they compromise bone microarchitecture and mechanical strength. STZ models replicate type 1 diabetes by inducing β-cell destruction, insulin deficiency, oxidative stress, osteoblast apoptosis and inflammatory pathways promoting bone resorption. The combined HFD + STZ model integrates insulin resistance and partial β-cell dysfunction, closely reflecting type 2 diabetes pathology, including trabecular bone loss, collagen glycation and disrupted osteoblast–osteoclast signalling. Mechanistically, DOP involves impaired insulin/IGF-I signalling, AGE–RAGE interactions, oxidative stress and inflammation, resulting in diminished bone formation and quality. These models provide robust platforms for exploring molecular mechanisms and evaluating potential therapies, including Wnt pathway modulators, antioxidants and ferroptosis inhibitors. Conclusions: Collectively, preclinical in vivo models are indispensable for understanding DOP pathophysiology and developing strategies to mitigate diabetic bone fragility. Full article
Show Figures

Figure 1

21 pages, 2196 KB  
Article
Development of a Novel Peptide-Caffeic Acid Conjugate with Enhanced Anti-Photoaging Properties: Efficacy, Transdermal Permeation, and Stability
by Lijuan Liu, Lu Zhang, Zijian Liu, Chelsea Tan, Eric Lam, Matthew C. Ehrman, Choon-Peng Chng, Shikhar Gupta, Changjin Huang, Yanrong Chen and Wenfeng Ding
Cosmetics 2026, 13(1), 24; https://doi.org/10.3390/cosmetics13010024 - 21 Jan 2026
Viewed by 55
Abstract
Caffeoyl hexapeptide-9 (CH-9) is a novel cosmetic peptide designed by conjugating hexapeptide-9 (H-9), a known collagen-mimetic peptide with established skin anti-aging activity, with caffeic acid (CA) via an amide bond, leveraging peptide-drug conjugate (PDC) design principles. In ultraviolet (UV)-irradiated cellular and skin models, [...] Read more.
Caffeoyl hexapeptide-9 (CH-9) is a novel cosmetic peptide designed by conjugating hexapeptide-9 (H-9), a known collagen-mimetic peptide with established skin anti-aging activity, with caffeic acid (CA) via an amide bond, leveraging peptide-drug conjugate (PDC) design principles. In ultraviolet (UV)-irradiated cellular and skin models, CH-9 outperformed H-9 in preserving cell viability, restoring collagen types I, III, and IV, and suppressing interleukin-6 and -8 secretion. Additionally, its direct antioxidant activity, absent in H-9, was demonstrated in vitro by scavenging of hydroxyl and peroxyl radicals. Molecular docking indicated CH-9 interacted with the catalytic domain of matrix metalloproteinase 2 (MMP2), a key enzyme in collagen degradation during photoaging, suggesting a potential inhibition of its activity. Molecular dynamics (MD) simulations revealed an improved insertion of CH-9 into a stratum corneum (SC) lipid bilayer compared to H-9, consistent with enhanced skin permeation in vivo. Moreover, CH-9 exhibited improved aqueous and cosmetic serum stability over CA. In a 28-day clinical study, topical application of CH-9 significantly improved skin elasticity and firmness compared to H-9. This work demonstrates that the PDC-based conjugate CH-9 combines enhanced anti-photoaging efficacy with improved transdermal permeation and stability, highlighting a promising strategy for the development of advanced cosmetic ingredients. Full article
(This article belongs to the Special Issue Feature Papers in Cosmetics in 2025)
16 pages, 3614 KB  
Article
Redefining the Collagen Composition of Human Fasciae: Emerging Collagen Types and Structural Heterogeneity
by Caterina Fede, Claudia Clair, Lucia Petrelli, Yunfeng Sun, Carlo Biz, Andrea Angelini, Pietro Ruggieri and Carla Stecco
Int. J. Mol. Sci. 2026, 27(2), 1021; https://doi.org/10.3390/ijms27021021 - 20 Jan 2026
Viewed by 84
Abstract
Fascia has traditionally been described as a passive connective tissue mainly composed of collagen types I and III. Recent research, however, has revealed its structural and functional complexity, suggesting the possible presence of additional collagen types. This study aimed to quantify the presence [...] Read more.
Fascia has traditionally been described as a passive connective tissue mainly composed of collagen types I and III. Recent research, however, has revealed its structural and functional complexity, suggesting the possible presence of additional collagen types. This study aimed to quantify the presence and distribution of collagen types I, III, VI, and XII in human superficial and deep fasciae to improve understanding of fascial extracellular matrix composition. Superficial and deep fascia samples were collected from 19 adult patients (ages 20–83 years; thigh and lumbar area). Histology, Azan Mallory staining, hydroxyproline quantification, Western blotting, and immunohistochemistry were performed. The results indicated that deep fascia contained significantly more total collagen than superficial fascia (0.55 ± 0.17 µg/mg vs. 0.36 ± 0.14 µg/mg, p < 0.01). Collagen type VI was the most abundant and widely distributed subtype in both superficial and deep fasciae (mean ratio equal to 0.24 ± 0.13 and 0.27 ± 0.10, respectively), nearly double that of collagen types I (0.12 ± 0.07 and 0.11 ± 0.08), III (0.13 ± 0.09 and 0.17 ± 0.11), and XII (0.13 ± 0.11 and 0.13 ± 0.04). Moreover, statistically significant anatomical differences were observed, despite considerable interindividual variability. Fasciae from the thigh showed higher levels of collagen types I and III (mean ratio of 0.17 and 0.27, respectively, in deep fascia; 0.14 for both types in superficial fascia), whereas fasciae of the lumbar region exhibited greater levels of collagen types VI and XII (ratio equal to 0.33 and 0.15, respectively, in deep fascia; 0.36 and 0.20 in superficial fascia). Overall, these findings highlighted the structural complexity and regional specialization of human fasciae, with potential functional implications for mechanotransduction and tissue adaptation. Full article
(This article belongs to the Special Issue Dynamics of Fascia: Cellular, Molecular, and Biochemical Mechanisms)
Show Figures

Figure 1

17 pages, 2263 KB  
Article
Protective Effects of Magnolia kobus DC. Extract on Inflammatory Response and Alveolar Bone Loss in Ligature-Induced Periodontitis Rats
by Da-Eun Min, Sung-Kwon Lee, Eunji Kim, Seong-Hyeon Park, Deok-Geun Kim and Bong-Keun Choi
Curr. Issues Mol. Biol. 2026, 48(1), 109; https://doi.org/10.3390/cimb48010109 - 20 Jan 2026
Viewed by 66
Abstract
Periodontitis is a chronic inflammatory condition characterized by dysregulated immune responses that promote alveolar bone destruction. Targeting inflammatory signaling pathways has therefore become an important area of investigation. This study investigated the anti-inflammatory and bone-protective effects of Magnolia kobus DC. extract (MKE) in [...] Read more.
Periodontitis is a chronic inflammatory condition characterized by dysregulated immune responses that promote alveolar bone destruction. Targeting inflammatory signaling pathways has therefore become an important area of investigation. This study investigated the anti-inflammatory and bone-protective effects of Magnolia kobus DC. extract (MKE) in a ligature-induced periodontitis rat model. Rats were assigned to five groups (n = 5 per group): non-ligature control, ligature control, doxycycline (20 mg/kg), MKE 100 mg/kg, and MKE 400 mg/kg, and treated orally for eight weeks. Periodontal damage and alveolar bone loss were assessed by micro-computed tomography (micro-CT), gingival index, and tooth mobility. Micro-CT analysis demonstrated a dose-dependent reduction in alveolar bone loss, as evidenced by a significant decrease in the cementoenamel junction–alveolar bone crest (CEJ–ABC) distance and reduced furcation involvement in MKE-treated groups compared with the ligature control group, while tooth mobility scores were significantly improved. Serum levels of receptor activator of nuclear factor kappa-B ligand, interleukin-1β, tumor necrosis factor-α, and cyclooxygenase-2 were significantly decreased, while nuclear factor kappa-B signaling was suppressed in gingival tissue. The extract also significantly reduced matrix metalloproteinases 3, 8, 9, and 13, and increased collagen type I and II expression. In summary, MKE exerted anti-inflammatory and bone-protective properties, effectively reducing alveolar bone loss and maintaining periodontal structure. These findings support MKE’s potential application as a natural anti-inflammatory and bone-protective agent and as a functional food ingredient for periodontitis prevention and treatment, meriting further clinical evaluation. Full article
(This article belongs to the Section Molecular Pharmacology)
Show Figures

Figure 1

23 pages, 3644 KB  
Article
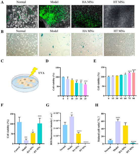
Anti-Photoaging Effect of Soluble Microneedles Loaded with Hydroxytyrosol
by Jie Wang, Gaofei Zhu, Mengke Han, Xinyu Hou, Yishu Wang, Xiuhua Zhang, Jinhua Zhang, Huarong Shao and Fei Liu
Int. J. Mol. Sci. 2026, 27(2), 1005; https://doi.org/10.3390/ijms27021005 - 20 Jan 2026
Viewed by 103
Abstract
Skin photoaging, marked by structural and functional changes, is mainly caused by long-term ultraviolet (UV) exposure. This study sought to create hydroxytyrosol (HT)-loaded soluble microneedles (HT MNs) and thoroughly assess their anti-photoaging effects and underlying mechanisms in vitro and in vivo. The optimized [...] Read more.
Skin photoaging, marked by structural and functional changes, is mainly caused by long-term ultraviolet (UV) exposure. This study sought to create hydroxytyrosol (HT)-loaded soluble microneedles (HT MNs) and thoroughly assess their anti-photoaging effects and underlying mechanisms in vitro and in vivo. The optimized HT MNs, featuring tips with 10% HT + 5% hyaluronic acid (HA) and a backing layer of 10% polyvinyl pyrrolidone (PVP), demonstrated robust mechanical strength (withstanding an axial force of 10 N without fracture), adequate penetration depth (>200 μm), and efficient skin self-recovery post-removal. In vitro, HT MNs notably boosted cell viability, reduced reactive oxygen species (ROS) levels, and suppressed senescence-associated β-galactosidase (A-β-Gal) expression in UVA-exposed human skin fibroblasts (HSF). In vivo, in a UVA + UVB-irradiated mouse model, HT MNs significantly enhanced skin hydration and elasticity, increased collagen density (confirmed by Masson staining), decreased malondialdehyde (MDA) content, and elevated the activities of glutathione (GSH), catalase (CAT), and glutathione peroxidase (GSH-Px). Western blot analysis further revealed that HT MNs upregulated the expression of collagen type I alpha 1 (COL1A1), elastin (ELN), hyaluronan synthase 2 (HAS2), and filaggrin (FLG), while downregulating matrix metalloproteinase 1. Overall, these findings suggest that HT MNs effectively mitigate UV-induced photoaging through antioxidant, anti-senescence, and extracellular matrix (ECM)-regulating mechanisms, underscoring their potential as a novel transdermal anti-photoaging therapy. Full article
(This article belongs to the Section Molecular Biology)
Show Figures

Graphical abstract

18 pages, 1213 KB  
Article
Beyond DXA: Trabecular Bone Score, Quantitative Ultrasound and Bone Turnover Markers for Morphometric Vertebral Fracture Assessment in People Living with HIV
by David Vladut Razvan, Ovidiu Rosca, Iulia Georgiana Bogdan, Livia Stanga, Sorina Maria Denisa Laitin and Adrian Vlad
Diagnostics 2026, 16(2), 277; https://doi.org/10.3390/diagnostics16020277 - 15 Jan 2026
Viewed by 146
Abstract
Background and Objectives: People living with HIV (PLWH) have excess osteoporosis and fractures not fully captured by dual-energy X-ray absorptiometry (DXA). We evaluated whether trabecular bone score (TBS), calcaneal quantitative ultrasound (QUS) and bone turnover markers improve vertebral fracture risk assessment beyond [...] Read more.
Background and Objectives: People living with HIV (PLWH) have excess osteoporosis and fractures not fully captured by dual-energy X-ray absorptiometry (DXA). We evaluated whether trabecular bone score (TBS), calcaneal quantitative ultrasound (QUS) and bone turnover markers improve vertebral fracture risk assessment beyond areal bone mineral density (BMD) in PLWH. Methods: In this cross-sectional study, 87 antiretroviral-treated adults undergoing DXA had lumbar spine TBS and calcaneal QUS. Morphometric vertebral fractures were identified, correlates of degraded TBS were analyzed using multivariable regression, and sequential logistic models quantified the incremental contribution of TBS and CTX to discriminate for prevalent morphometric vertebral fractures. Results: Low BMD (osteopenia/osteoporosis) was present in 62% of participants, degraded TBS in 37% and morphometric vertebral fractures in 17%. Degraded versus normal TBS was associated with older age (49.1 vs. 39.7 years), longer HIV duration and lower nadir CD4+ count, as well as more frequent tenofovir disoproxil fumarate exposure (66% vs. 52%; all p ≤ 0.04). In multivariable analysis, age (per 10-year increase; adjusted odds ratio [aOR] 1.78; 95% CI 1.13–2.83) and nadir CD4+ < 200 cells/mm3 (aOR 2.29; 95% CI 1.06–4.97) independently predicted degraded TBS. In sequential cross-sectional models for prevalent morphometric vertebral fractures, the area under the curve increased from 0.71 (clinical variables) to 0.79 after adding lumbar spine T-score and to 0.85 after adding TBS; adding CTX yielded 0.87 without a statistically significant incremental gain. Conclusions: In PLWH, TBS captures bone quality deficits and improves vertebral fracture risk discrimination beyond BMD, supporting its integration alongside DXA in routine HIV care. Full article
(This article belongs to the Section Diagnostic Microbiology and Infectious Disease)
Show Figures

Figure 1

18 pages, 13816 KB  
Article
Synergistic Overexpression of Sox9, TGFβ1, and Col II Induces Functional Chondrogenesis in hUC-MSCs Using a 3D Culture Approach
by Shumaila Khalid, Sobia Ekram, Faiza Ramzan, Asmat Salim and Irfan Khan
Organoids 2026, 5(1), 3; https://doi.org/10.3390/organoids5010003 - 14 Jan 2026
Viewed by 123
Abstract
Human umbilical cord-derived mesenchymal stem cells (hUC-MSCs) possess the potential for chondrogenic differentiation, offering a promising alternative source for cartilage regeneration. To address the limited availability and expansion capacity of autologous chondrocytes, we investigated the effect of co-overexpression of Sox9, TGFβ1, and type [...] Read more.
Human umbilical cord-derived mesenchymal stem cells (hUC-MSCs) possess the potential for chondrogenic differentiation, offering a promising alternative source for cartilage regeneration. To address the limited availability and expansion capacity of autologous chondrocytes, we investigated the effect of co-overexpression of Sox9, TGFβ1, and type II collagen (Col II) on the chondrogenic differentiation of hUC-MSCs using both 2D and 3D pellet culture systems. Following transfection, the cells exhibited a chondrocyte-like morphology and a marked downregulation of the stemness marker Stro-1. After 21 days in a 3D pellet culture system, the cells formed cartilage-like tissue characterized by the strong expression of chondrocyte-specific genes (Sox9, TGFβ1, Col II, Aggrecan) along with the significant secretion of sulfated glycosaminoglycans (sGaGs). These effects were attributed to enhanced cell–cell contact and extracellular matrix interactions promoted by the 3D environment. Our findings suggest that genetically modified hUC-MSCs cultured in a 3D pellet system represent a robust in vitro model for cartilage regeneration, with potential applications in transplantation and drug toxicity screening. Full article
Show Figures

Figure 1

68 pages, 9076 KB  
Review
Collagen Type I as a Biological Barrier Interface in Biomimetic Microfluidic Devices: Properties, Applications, and Challenges
by Valentina Grumezescu and Liviu Duta
Biomimetics 2026, 11(1), 66; https://doi.org/10.3390/biomimetics11010066 - 13 Jan 2026
Viewed by 492
Abstract
Collagen type I has become a practical cornerstone for constructing biologically meaningful barrier interfaces in microfluidic systems. Its fibrillar architecture, native ligand display, and susceptibility to cell-mediated remodeling support epithelial and endothelial polarization, tight junctions, and transport behaviors that are difficult to achieve [...] Read more.
Collagen type I has become a practical cornerstone for constructing biologically meaningful barrier interfaces in microfluidic systems. Its fibrillar architecture, native ligand display, and susceptibility to cell-mediated remodeling support epithelial and endothelial polarization, tight junctions, and transport behaviors that are difficult to achieve with purely synthetic barrier interfaces. Recent advances pair these biological strengths with tighter engineering control. For example, ultrathin collagen barriers (tens of micrometers or less) enable faster molecular exchange and short-range signaling; gentle crosslinking and composite designs limit gel compaction and delamination under flow; and patterning/bioprinting introduce alignment, graded porosity, and robust integration into device geometries. Applications now span intestine, vasculature, skin, airway, kidney, and tumor–stroma interfaces, with readouts including transepithelial/transendothelial electrical resistance (TEER), tracer permeability, and image-based quality control of fiber architecture. Persistent constraints include batch variability, long-term mechanical drift, limited standardization of fibrillogenesis conditions, and difficulties scaling fabrication without loss of bioactivity. Priorities include reporting standards for microstructure and residual crosslinker, chips for continuous monitoring, immune-competent co-cultures, and closer collaboration across materials science, microfabrication, computational modelling, and clinical pharmacology. Thus, this review synthesizes the state-of-the-art and offers practical guidance on technological readiness and future directions for using collagen type I as a biological barrier interface in biomimetic microfluidic systems. Full article
Show Figures

Graphical abstract

22 pages, 8687 KB  
Article
Monopolar Radiofrequency for Facial Hyperpigmentation Treatment: An Integrated Retrospective Clinical Trial and Ex Vivo Study
by Yujin Baek, Ngoc Ha Nguyen, Seoyoon Ham, Wanjin Kim, Ju Hee Lee and Young In Lee
Int. J. Mol. Sci. 2026, 27(2), 761; https://doi.org/10.3390/ijms27020761 - 12 Jan 2026
Viewed by 216
Abstract
Aging-associated facial hyperpigmentation is driven not only by enhanced melanogenesis but also by dermal senescence and deterioration of the dermal–epidermal junction. The purpose of this study was to evaluate whether monopolar radiofrequency (MRF) monotherapy can improve aging-related facial hyperpigmentation by simultaneously suppressing melanogenic [...] Read more.
Aging-associated facial hyperpigmentation is driven not only by enhanced melanogenesis but also by dermal senescence and deterioration of the dermal–epidermal junction. The purpose of this study was to evaluate whether monopolar radiofrequency (MRF) monotherapy can improve aging-related facial hyperpigmentation by simultaneously suppressing melanogenic signaling and restoring senescence-associated dermal alterations. We assumed that deep dermal heating induced by MRF would modulate fibroblast senescence and basement membrane integrity, thereby indirectly regulating melanocyte activity. In a retrospective review of 26 Asian women, MRF treatment significantly decreased multiple pigmentation parameters, including melanin level, hyperconcentration, and Hemi Melasma Area and Severity Index (hemi-MASI) scores, while concurrently reducing wrinkles, pores, and enhanced overall skin texture without inducing inflammation. Complementary ex vivo experiments using ultraviolet B (UVB)-irradiated human skin demonstrated that MRF markedly reduced pro-melanogenic markers (α-MSH, MC1R, MITF, TYR, TRP1/2), restored collagen type IV expression at the basement membrane, decreased senescence-associated genes (p16, p21), and upregulated protective heat shock proteins (HSP70/47). Together, these findings suggest that MRF improves aging-associated hyperpigmentation by both suppressing melanogenesis and rejuvenating the senescent dermal microenvironment. MRF may serve as an effective non-invasive treatment option for pigmentation disorders in aging skin. Full article
(This article belongs to the Special Issue 25th Anniversary of IJMS: Updates and Advances in Molecular Biology)
Show Figures

Figure 1

15 pages, 2606 KB  
Article
The Evolution of Extended Platelet-Rich Fibrin Membranes for Socket Grafting: Part Two: A Randomized Clinical Trial Comparing These Membranes with Collagen Membranes
by Nathan E. Estrin, Paras Ahmad, Troy B. Tran, Alan Rene Espinoza, Ryan Holmes, Jean-Claude Imber, Nima Farshidfar and Richard J. Miron
Dent. J. 2026, 14(1), 45; https://doi.org/10.3390/dj14010045 - 12 Jan 2026
Viewed by 230
Abstract
Background: Extended platelet-rich fibrin (e-PRF) membranes are a novel 100% autologous biomaterial with a longer resorption time (4–6 months) than traditional solid-PRF membranes (two weeks). In part 1 of this 2-part publication series, four clinical variations for using these novel e-PRF membranes for [...] Read more.
Background: Extended platelet-rich fibrin (e-PRF) membranes are a novel 100% autologous biomaterial with a longer resorption time (4–6 months) than traditional solid-PRF membranes (two weeks). In part 1 of this 2-part publication series, four clinical variations for using these novel e-PRF membranes for socket preservation were introduced. In this randomized clinical trial (RCT), all four iterations of e-PRF membranes were compared to traditional collagen membranes in alveolar ridge preservation for hard and soft tissue dimensional changes and early wound healing outcomes. Methods: A single-center RCT was conducted, including 55 patients requiring the extraction of a single tooth with planned implant placement. All sockets were grafted with a “sticky bone” (bone allograft mixed with PRF) and secured with either a collagen membrane (control) or e-PRF membranes utilizing the four variations present in Part 1 (both formed extra-orally or intra-orally, each with or without an overlying solid PRF membrane). The time of fabrication and application of each e-PRF iteration was recorded. Cone beam computed tomography was utilized to evaluate horizontal and vertical ridge dimensions at baseline and 3 months post-operatively, and soft tissue thickness was also measured at both time intervals utilizing an endodontic reamer. Early wound healing was recorded at 2 weeks, utilizing the Landry, Turnbull, and Howley Index by three blinded clinicians. Results: The results demonstrated that, at 3 months, the e-PRF membranes fabricated utilizing all 4 treatment variations demonstrated equal improvements in horizontal and vertical ridge dimensions and soft tissue thickness when compared to collagen membranes. Additionally, the membrane (p = 0.029) and membrane w/solid (p = 0.021) groups demonstrated statistically significant superior early wound healing compared to the collagen membrane group. Notably, the Bio-Filler groups demonstrated statistically significant reduction in fabrication/application time compared to the membrane groups. Conclusions: Within the limitations of this RCT, all e-PRF iterations performed comparably to collagen membranes in maintaining both hard and soft tissue ridge dimensions when combined with sticky bone, while also significantly improving soft tissue wound healing. Future RCTs with alternative grafting materials, direct wound-margin assessment, and evaluation of patient-reported outcomes are necessary to clarify the advantages of each membrane type. Full article
Show Figures

Figure 1

22 pages, 93734 KB  
Article
A Multifunctional Hydrogel Incorporating Luteolin-Encapsulated ROS-Responsive Nanoparticles and Stem Cells Promotes Bacterial-Infected Wound Healing
by Jingjing Wang, Rui Ni, Ziwei Li, Jianhong Chen and Yao Liu
Pharmaceutics 2026, 18(1), 98; https://doi.org/10.3390/pharmaceutics18010098 - 12 Jan 2026
Viewed by 322
Abstract
Background/Objectives: Wound healing represents a pervasive and urgent clinical challenge. Hard-to-heal chronic wounds are frequently complicated by infections, inflammatory responses, and oxidative stress. Currently, wound dressings are broadly categorized into dry and moist types, with moist wound dressings for chronic wounds accounting for [...] Read more.
Background/Objectives: Wound healing represents a pervasive and urgent clinical challenge. Hard-to-heal chronic wounds are frequently complicated by infections, inflammatory responses, and oxidative stress. Currently, wound dressings are broadly categorized into dry and moist types, with moist wound dressings for chronic wounds accounting for approximately 70% of market revenue. Recently, adipose-derived stem cells (ADSCs), which possess self-renewal and multi-lineage differentiation capabilities, have emerged as a promising strategy for promoting tissue regeneration and wound repair. Methods: In this study, we developed a novel luteolin nanoparticle–ADSCs composite hydrogel (GelCA@LUT@ADSCs). This system was constructed by first encapsulating ADSCs within a chitosan/alginate hydrogel (GelCA), followed by coating the hydrogel with luteolin-loaded nanoparticles (LUT@NPs). Results: The sustained release of LUT@NPs from the hydrogel modulates the wound microenvironment, enhancing the pro-healing functions of ADSCs at the wound site. The GelCA hydrogel exhibited excellent biocompatibility. Both in vitro and in vivo results demonstrated that GelCA@LUT@ADSCs treatment effectively reduced inflammation, promoted angiogenesis and collagen deposition, stimulated cell proliferation and migration, and polarized macrophages toward an anti-inflammatory, pro-healing M2 phenotype, thereby accelerating wound healing. Conclusions: Overall, this innovative therapeutic approach provides a novel strategy for wound management through a synergistic division of labor between pharmaceutical agents and stem cells. Full article
(This article belongs to the Section Nanomedicine and Nanotechnology)
Show Figures

Graphical abstract

14 pages, 947 KB  
Review
A New Perspective on Osteogenesis Imperfecta: From Cellular Mechanisms to the Systemic Impact of Collagen Dysfunction
by Emma Lugli, Ludovica Gaiaschi, Maria Grazia Bottone and Fabrizio De Luca
Int. J. Mol. Sci. 2026, 27(2), 745; https://doi.org/10.3390/ijms27020745 - 12 Jan 2026
Viewed by 300
Abstract
Osteogenesis imperfecta (OI) is a rare genetic disease caused by mutations in collagen type I, leading to defective protein folding and an impaired extracellular matrix structure and remodelling. Beyond skeletal fragility, these molecular defects trigger a network of intracellular stress responses with multiorgan [...] Read more.
Osteogenesis imperfecta (OI) is a rare genetic disease caused by mutations in collagen type I, leading to defective protein folding and an impaired extracellular matrix structure and remodelling. Beyond skeletal fragility, these molecular defects trigger a network of intracellular stress responses with multiorgan implications: the accumulation of misfolded collagen can induce persistent endoplasmic reticulum stress, which can in turn compromise mitochondrial function and autophagy or lead to cell death activation, and it can even promote widespread redox imbalance and inflammation. The interplay between intracellular stress, widespread oxidative damage and inflammation not only underlies cellular dysfunction but also the multisystemic manifestations of osteogenesis imperfecta. Targeting these interconnected pathways may result in new insights for a better understanding of OI and possibly offer novel therapeutic strategies designed to restore proteostasis and improve cell homeostasis and overall patient outcomes, highlighting the need for an integrated understanding of the cellular and molecular mechanisms involved in the pathogenesis of this disease and their translation into patient-centred therapeutic interventions. Full article
(This article belongs to the Section Molecular Biology)
Show Figures

Figure 1

21 pages, 3421 KB  
Article
Bioactive-Rich Piper sarmentosum Aqueous Extract Mitigates Osteoarthritic Pathology by Enhancing Anabolic Activity and Attenuating NO-Driven Catabolism in Human Chondrocytes
by Yi Ting Lee, Mohd Heikal Mohd Yunus, Rizal Abdul Rani, Chiew Yong Ng, Muhammad Dain Yazid, Azizah Ugusman and Jia Xian Law
Biomedicines 2026, 14(1), 128; https://doi.org/10.3390/biomedicines14010128 - 8 Jan 2026
Viewed by 329
Abstract
Background: Osteoarthritis (OA) is a prevalent degenerative joint disease often causing functional disability. Current therapies provide only temporary relief and can cause adverse effects that frequently result in pain and disability. Current pharmacological options offer only temporary symptom relief and may cause adverse [...] Read more.
Background: Osteoarthritis (OA) is a prevalent degenerative joint disease often causing functional disability. Current therapies provide only temporary relief and can cause adverse effects that frequently result in pain and disability. Current pharmacological options offer only temporary symptom relief and may cause adverse effects. Piper sarmentosum (PS), a plant traditionally used for its medicinal properties, has demonstrated antioxidant and anti-inflammatory activities that may counteract OA-related degeneration. This study provides preliminary insight into the therapeutic potential of PS aqueous extract in human OA chondrocytes. Methods: Compounds in the PS aqueous extract were profiled using liquid chromatography–tandem mass spectrometry (LC-MS/MS). Primary human OA chondrocytes (HOCs) were treated with 0.5, 2, and 4 µg/mL of PS aqueous extract for 72 h. Key OA-related parameters were assessed, including anabolic markers (sulfated glycosaminoglycan (sGAG), collagen type II (COL II), aggrecan core protein (ACP), SRY-box transcription factor 9 (SOX9)), catabolic markers (matrix metalloproteinase (MMP) 1, MMP13, cyclooxygenase 2 (COX2)), oxidative stress (nitric oxide (NO) production, inducible NO synthase (iNOS) expression), and inflammatory responses (interleukin (IL) 6). Gene expression was quantified using qPCR, and protein levels were evaluated using the colorimetric method, immunocytochemistry, and Western blot. Results: A total of 101 compounds were identified in the extract, including vitexin, pterostilbene, and glutathione—bioactives known for antioxidant, anti-inflammatory, and chondroprotective functions. PS-treated chondrocytes maintain healthy polygonal morphology. PS aqueous extract significantly enhanced anabolic gene expression (COL2A1, ACP, SOX9) and sGAG production, while concurrently suppressing COX2 expression and NO synthesis. Additionally, PS aqueous extract reduced COX2 and iNOS protein levels, indicating inhibition of the NO signaling pathway. Catabolic activity was attenuated, and inflammatory responses were partially reduced. Conclusions: PS aqueous extract exhibits promising chondroprotective, antioxidant, and anti-inflammatory effects in human OA chondrocytes, largely through the suppression of NO-mediated catabolic signaling. The presence of multiple bioactive compounds supports its mechanistic potential. These findings highlight PS aqueous extract as a potential therapeutic candidate for OA management. Further ex vivo and in vivo studies are warranted to validate its efficacy and clarify its mechanism in joint-tissue environments. Full article
Show Figures

Graphical abstract

Back to TopTop