Sign in to use this feature.

Years

Between: -

Subjects

remove_circle_outline
remove_circle_outline
remove_circle_outline
remove_circle_outline
remove_circle_outline
remove_circle_outline
remove_circle_outline
remove_circle_outline
remove_circle_outline

Journals

remove_circle_outline
remove_circle_outline
remove_circle_outline
remove_circle_outline
remove_circle_outline
remove_circle_outline
remove_circle_outline
remove_circle_outline
remove_circle_outline
remove_circle_outline
remove_circle_outline
remove_circle_outline
remove_circle_outline
remove_circle_outline
remove_circle_outline
remove_circle_outline
remove_circle_outline
remove_circle_outline

Article Types

Countries / Regions

remove_circle_outline
remove_circle_outline
remove_circle_outline
remove_circle_outline
remove_circle_outline
remove_circle_outline
remove_circle_outline

Search Results (2,938)

Search Parameters:
Keywords = Hsp47

Order results
Result details
Results per page
Select all
Export citation of selected articles as:
13 pages, 3481 KB  
Article
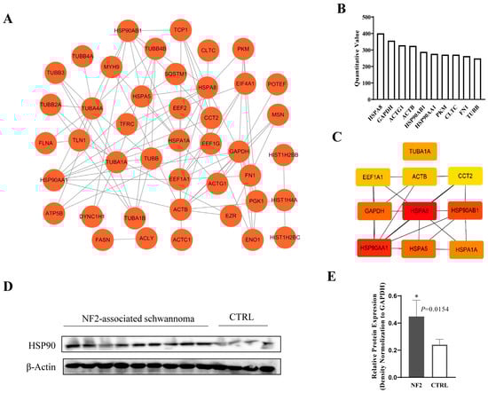
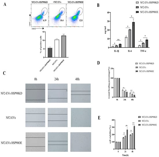
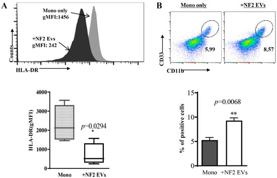
Small Extracellular Vesicles Derived from NF2-Associated Schwannoma Cells Modulate Tumor Progression and Immunity via HSP90
by Ying Wang, Yuan Ren, Qi Zhang, Chao Zhang, Minjun Yan, Xin Ma, Bo Wang, Peng Li and Pinan Liu
Curr. Oncol. 2025, 32(10), 569; https://doi.org/10.3390/curroncol32100569 (registering DOI) - 13 Oct 2025
Abstract
In-depth exploration of tumor immune suppression mechanisms may provide new therapeutic options for NF2-associated tumors. In this study, we found that sEVs secreted by NF2-associated schwannomas (NF2-EVs) facilitate the conversion of CD14+ monocytes into an MDSC-like phenotype, showcasing MDSC-like inhibitory functions. Moreover, [...] Read more.
In-depth exploration of tumor immune suppression mechanisms may provide new therapeutic options for NF2-associated tumors. In this study, we found that sEVs secreted by NF2-associated schwannomas (NF2-EVs) facilitate the conversion of CD14+ monocytes into an MDSC-like phenotype, showcasing MDSC-like inhibitory functions. Moreover, these NF2-EVs are capable of enhancing tumor cell proliferation. Through proteomic analysis and subsequent validation of the NF2-EVs, we identified elevated levels of HSP90. When we knocked down HSP90 expression in tumor cells, the sEVs secreted showed diminished capacity to convert monocytes into MDSCs and a reduced ability to promote tumor cell proliferation. Conversely, sEVs secreted by tumor cells that overexpress HSP90 displayed the opposite effects. Further mechanistic studies revealed that HSP90 could influence the expression of AKT/p-AKT and ERK/p-ERK. Our results suggest that NF2 tumor cells could regulate the AKT/p-AKT and ERK/p-ERK pathways to promote tumor cell proliferation and the formation of an immunosuppressive microenvironment by secreting sEVs’ HSP90, offering valuable insights into the involvement of HSP90 in exosome-mediated communication within the context of NF2-related schwannomatosis (NF2-SWN). This information has the potential to inform the design of effective immunotherapeutic protocols and offer new treatment options for NF2-SWN patients. Full article
(This article belongs to the Section Neuro-Oncology)
Show Figures

Figure 1

11 pages, 266 KB  
Review
Botulinum Toxin Treatment in Hereditary Spastic Paraplegia—A Comprehensive Review and Update
by Bahman Jabbari, Samira Comtesse and Fattaneh Tavassoli
Toxins 2025, 17(10), 503; https://doi.org/10.3390/toxins17100503 (registering DOI) - 13 Oct 2025
Abstract
Using Medline and Scopus as search engines, we identified reports of 10 clinical studies (published up to 1 September 2025) on botulinum neurotoxin therapy for hereditary spastic paraplegia (HSP). Nine studies were conducted in adults and one in children. Only one of the [...] Read more.
Using Medline and Scopus as search engines, we identified reports of 10 clinical studies (published up to 1 September 2025) on botulinum neurotoxin therapy for hereditary spastic paraplegia (HSP). Nine studies were conducted in adults and one in children. Only one of the ten studies was double-blind and placebo-controlled. The search strategy included only articles published in English and articles providing basic information such as the type of the study, type and dose of the toxin and results of the treatment. Articles not in English, case reports and review articles were excluded. A total of 258 patients were included across all studies. The injected toxin in the open-label studies was botulinumtoxin-A (Botox or Dysport or Xeomin), whereas in the blinded study, the investigators used Prosigne. All open-label studies, which used FDA approved botulinumtoxin-A neurotoxins, demonstrated a degree of motor and non-motor improvement, whereas treatment with Prosigne did not improve patients’ function. The possible reasons for this discrepancy between the blinded study and the open-label studies are discussed. We found no studies on the effect of BoNTs on bladder dysfunction in HSP. There is a need for double-blind, placebo-controlled studies assessing the efficacy of FDA-approved botulinum neurotoxins in children and adults affected by hereditary spastic paraparesis. Such studies should also investigate the effect(s) of early botulinum neurotoxin therapy in this disorder. The novelty of this review is that it represents a comprehensive and critical literature review on this subject, with no other studies of this kind published previously. It also includes data not present in previous reviews of this subject. Full article
24 pages, 935 KB  
Review
Cancer-Associated Fibroblasts Arising from Endothelial-to-Mesenchymal Transition: Induction Factors, Functional Roles, and Transcriptomic Evidence
by Junyeol Han, Eung-Gook Kim, Bo Yeon Kim and Nak-Kyun Soung
Biology 2025, 14(10), 1403; https://doi.org/10.3390/biology14101403 (registering DOI) - 13 Oct 2025
Abstract
Cancer-associated fibroblasts (CAFs) are key components of the tumor microenvironment (TME) that influence cancer progression via extracellular matrix (ECM) remodeling and secretion of growth factors and cytokines. Endothelial-to-mesenchymal transition (EndMT) is emerging as an important axis among the heterogeneous origins of CAFs. This [...] Read more.
Cancer-associated fibroblasts (CAFs) are key components of the tumor microenvironment (TME) that influence cancer progression via extracellular matrix (ECM) remodeling and secretion of growth factors and cytokines. Endothelial-to-mesenchymal transition (EndMT) is emerging as an important axis among the heterogeneous origins of CAFs. This review introduces the diverse methods used to induce EndMT in cancer—mouse tumor models, conditioned-medium treatment, co-culture, targeted gene perturbation, ligand stimulation, exosome exposure, irradiation, viral infection, and three-dimensional (3D) culture systems—and summarizes EndMT cell-type evidence uncovered using transcriptomic and proteomic technologies. Hallmark EndMT features include spindle-like morphology, increased motility, impaired angiogenesis and barrier function, decreased endothelial markers (CD31, VE-cadherin), and increased mesenchymal markers (α-SMA, FN1). Reported mechanisms include signaling via TGF-β, cytoskeletal/mechanical stress, reactive oxygen species, osteopontin, PAI-1, IL-1β, GSK-3β, HSP90α, Tie1, TNF-α, HSBP1, and NOTCH. Cancer-induced EndMT affects tumors and surrounding TME—promoting tumor growth and metastasis, expanding cancer stem cell-like cells, driving macrophage differentiation, and redistributing pericytes—and is closely associated with poor survival and therapy resistance. Finally, we indicate each study’s stance: some frame cancer-induced EndMT as a source of CAFs, whereas others, from an endothelial perspective, emphasize barrier weakening and promotion of metastasis. Full article
(This article belongs to the Special Issue Recent Advances in Tumor Microenvironment Biology)
Show Figures

Figure 1

22 pages, 1001 KB  
Review
Fluid Biomarkers in Hereditary Spastic Paraplegia: A Narrative Review and Integrative Framework for Complex Neurodegenerative Mechanisms
by Lorenzo Cipriano, Nunzio Setola, Melissa Barghigiani and Filippo Maria Santorelli
Genes 2025, 16(10), 1189; https://doi.org/10.3390/genes16101189 (registering DOI) - 13 Oct 2025
Abstract
Background: Hereditary spastic paraplegias (HSPs) are a group of neurodegenerative disorders marked by progressive corticospinal tract dysfunction and wide phenotypic variability. Their genetic heterogeneity has so far limited the identification of biomarkers that are broadly applicable across different subtypes. Objective: We aim to [...] Read more.
Background: Hereditary spastic paraplegias (HSPs) are a group of neurodegenerative disorders marked by progressive corticospinal tract dysfunction and wide phenotypic variability. Their genetic heterogeneity has so far limited the identification of biomarkers that are broadly applicable across different subtypes. Objective: We aim to define a balanced review on the use of biomarkers in HSP. Methods: This review focuses on fluid biomarkers already available in clinical or research settings—primarily validated in other neurodegenerative diseases—and assesses their potential translation to the HSP context. Biomarkers such as neurofilament light chain, brain-derived tau, glial fibrillary acidic protein, and soluble TREM2 reflect key converging mechanisms of neurodegeneration, including axonal damage, neuronal loss, and glial activation. These shared downstream pathways represent promising targets for disease monitoring in HSP, independently of the underlying genetic mutation. Results: An integrative framework of fluid biomarkers could assist in defining disease progression and stratify patients in both clinical and research settings. Moreover, recent advances in ultrasensitive assays and remote sampling technologies, such as dried blood spot collection, offer concrete opportunities for minimally invasive, longitudinal monitoring. When combined with harmonized multicenter protocols and digital infrastructure, these tools could support scalable and patient-centered models of care. Conclusions: The integration of already available biomarkers into the HSP field may accelerate clinical translation and offer a feasible strategy to overcome the challenges posed by genetic and clinical heterogeneity. Full article
(This article belongs to the Section Neurogenomics)
Show Figures

Figure 1

13 pages, 6985 KB  
Article
Investigation of the Role of miR-1236-3p in Heat Tolerance of American Shad (Alosa sapidissima) by Targeted Regulation of hsp90b1
by Mingkun Luo, Ying Liu, Wenbin Zhu, Bingbing Feng, Wei Xu and Zaijie Dong
Int. J. Mol. Sci. 2025, 26(20), 9908; https://doi.org/10.3390/ijms26209908 (registering DOI) - 11 Oct 2025
Abstract
High temperatures are one of the most important abiotic stressors affecting the survival and growth of American shad (Alosa sapidissima). Building on previous omics sequencing studies of A. sapidissima liver and gills under high temperature stress, this study focused on investigating [...] Read more.
High temperatures are one of the most important abiotic stressors affecting the survival and growth of American shad (Alosa sapidissima). Building on previous omics sequencing studies of A. sapidissima liver and gills under high temperature stress, this study focused on investigating the regulatory role of miR-1236-3p and its target gene hsp90b1. The results indicate that the full-length cDNA of the hsp90b1 gene is 2023 bp and comprises a 5’ end of 58 bp, a 3’ end of 84 bp, and a coding region of 1881 bp, encoding 626 amino acids. Sequence alignment and phylogenetic tree analysis reveal that the hsp90b1 sequence is highly conserved across species. In situ hybridization showed that hsp90b1 is mainly localized in the cytoplasm. Software prediction identified a potential binding site between miR-1236-3p and hsp90b1. Through the construction of wild-type and mutant 3’UTR hsp90b1 dual luciferase reporter plasmids, the targeted relationship between the two was confirmed. In addition, the spatiotemporal expression levels of the hsp90b1 was found to be highest in the multicellular stage and liver tissue at a cultivation temperature of 27 °C; miR-1236-3P was highly expressed in the hatching stage and heart tissue at 30 °C. These findings provide a theoretical foundation for further investigating the regulatory role of non-coding RNA in A. sapidissima heat stress and offer data for subsequent molecular breeding studies. Full article
Show Figures

Figure 1

44 pages, 2405 KB  
Review
Plasma Membrane Epichaperome–Lipid Interface: Regulating Dynamics and Trafficking
by Haneef Ahmed Amissah, Ruslana Likhomanova, Gabriel Opoku, Tawfeek Ahmed Amissah, Zsolt Balogi, Zsolt Török, László Vigh, Stephanie E. Combs and Maxim Shevtsov
Cells 2025, 14(20), 1582; https://doi.org/10.3390/cells14201582 (registering DOI) - 11 Oct 2025
Abstract
The plasma membrane (PM) of eukaryotic cells plays a key role in the response to stress, acting as the first line of defense against environmental changes and protecting cells against intracellular perturbations. In this work, we explore how membrane-bound chaperones and membrane lipid [...] Read more.
The plasma membrane (PM) of eukaryotic cells plays a key role in the response to stress, acting as the first line of defense against environmental changes and protecting cells against intracellular perturbations. In this work, we explore how membrane-bound chaperones and membrane lipid domains work together to shape plasma membrane properties—a partnership we refer to as the “epichaperome–plasma membrane lipid axis.” This axis influences membrane fluidity, curvature, and domain organization, which in turn shapes the spatial and temporal modulation of signaling platforms and pathways essential for maintaining cellular integrity and homeostasis. Changes in PM fluidity can modulate the activity of ion channels, such as transient receptor potential (TRP) channels. These changes also affect processes such as endocytosis and mechanical signal transduction. The PM proteome undergoes rapid changes in response to membrane perturbations. Among these changes, the expression of heat shock proteins (HSPs) and their accumulation at the PM are essential mediators in regulating the physical state and functional properties of the membrane. Because of the pivotal role in stress adaptation, HSPs influence a wide range of cellular processes, which we grouped into three main categories: (i) mechanistic insights, differentiating in vitro (liposome, reconstituted membrane systems) and in vivo evidence for HSP-PM recruitment; (ii) functional outputs, spanning how ion channels are affected, changes in membrane fluidity, transcytosis, and the process of endocytosis and exosome release; and (iii) pathological effects, focusing on how rewired lipid–chaperone crosstalk in cancer drives resistance to drugs through altered membrane composition and signaling. Finally, we highlight Membrane Lipid Therapy (MLT) strategies, such as nanocarriers targeting specific PM compartments or small molecules that inhibit HSP recruitment, as promising approaches to modulate the functional stability of epichaperome assembly and membrane functionality, with profound implications for tumorigenesis. Full article
Show Figures

Figure 1

23 pages, 3131 KB  
Article
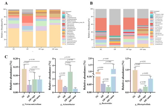
The Role of miR-144/Nrf2 Pathway in Muscle Oxidative Stress Induced by Oxidized Fish Oil in Megalobrama amblycephala, with an Emphasis on Protein Oxidation
by Jie Yang, Xiaochuan Zheng, Qunlan Zhou, Changyou Song, Hongyan Tian, Aimin Wang, Xiangfei Li, Bo Liu and Cunxin Sun
Antioxidants 2025, 14(10), 1223; https://doi.org/10.3390/antiox14101223 - 11 Oct 2025
Viewed by 32
Abstract
This study investigated the role of miR-144 in mitigating oxidized fish oil (OFO)-induced muscle oxidative stress and quality deterioration in Megalobrama amblycephala. The feeding trial was conducted for 5 weeks, and four experimental diets were formulated, namely NC (fresh fish oil), OF [...] Read more.
This study investigated the role of miR-144 in mitigating oxidized fish oil (OFO)-induced muscle oxidative stress and quality deterioration in Megalobrama amblycephala. The feeding trial was conducted for 5 weeks, and four experimental diets were formulated, namely NC (fresh fish oil), OF (OFO), OF + ago (OFO and miR-144 agomir), and OF + anta (OFO and miR-144 antagomir). Histological results showed that OFO significantly reduced myofiber density (from 758.00 ± 13.69 to 636.57 ± 13.44 N/mm2) and decreased the percentage of myofibers with diameters > 50 μm (from 53.45% to 38.52%). OFO intake significantly increased the content of malondialdehyde (MDA), protein carbonyl (PC), advanced oxidation protein product (AOPP), and 3-nitrotyrosine (3-NT), and significantly decreased superoxide dismutase (SOD) and glutathione peroxidase (GPx) activity in muscle. OFO treatment significantly up-regulated the expression of inflammatory factors (NF-κB, TNF-α, HO-1, and IL-6), significantly down-regulated NQO1. Moreover, OFO reduced muscle differentiation and maturation by down-regulating the expression of MyoG, MYHC1, and protein synthesis genes (AKT3, TOR, and S6K1), and up-regulating the expression of protein hydrolysis genes (FoxO3a, MuRF1, HSP70, Beclin-1, P62, and ATG8). Moreover, miR-144 agomir exacerbated OFO-induced muscle damage by suppressing Nrf2, whereas miR-144 antagomir mitigated these effects. Silencing miR-144 re-activates Nrf2, alleviating oxidative damage, enhancing protein deposition, and improving muscle quality. These findings suggest that targeting the miR-144/Nrf2 axis could counteract OFO-induced muscle deterioration. Full article
(This article belongs to the Special Issue Natural Antioxidants and Aquatic Animal Health—2nd Edition)
Show Figures

Figure 1

10 pages, 2626 KB  
Case Report
A Novel Frameshift Variant in the SPAST Gene Causing Hereditary Spastic Paraplegia in a Bulgarian–Turkish Family
by Mariya Levkova, Mihael Tsalta-Mladenov and Ara Kaprelyan
Neurol. Int. 2025, 17(10), 167; https://doi.org/10.3390/neurolint17100167 (registering DOI) - 11 Oct 2025
Viewed by 57
Abstract
Background: Hereditary spastic paraplegia (HSP) is a clinically and genetically heterogeneous group of neurodegenerative disorders characterized by progressive lower-limb spasticity and weakness. SPAST mutations are the most common cause of autosomal dominant HSP (SPG4). However, many pathogenic SPAST variants are unique and genetic [...] Read more.
Background: Hereditary spastic paraplegia (HSP) is a clinically and genetically heterogeneous group of neurodegenerative disorders characterized by progressive lower-limb spasticity and weakness. SPAST mutations are the most common cause of autosomal dominant HSP (SPG4). However, many pathogenic SPAST variants are unique and genetic data from underrepresented communities remain limited. Methods: Whole-exome sequencing (WES) was performed on the index patient with HSP. Variant annotation tools included Ensembl VEP, LOFTEE, CADD, SIFT, PolyPhen-2, MutationTaster, and SpliceAI. Variant interpretation followed ACMG/AMP guidelines. Clinical evaluation and family history supported phenotypic correlation and segregation. Results: A novel heterozygous frameshift variant in SPAST (c.339delG; p.Glu114Serfs*47) was identified. The variant was predicted to cause nonsense-mediated decay, resulting in loss of the microtubule-interacting and AAA ATPase domains of spastin. It was absent from population databases (gnomAD, TOPMed, 1000 Genomes) and public variant repositories (ClinVar, HGMD). The variant segregated with disease in two affected siblings and could be classified as likely pathogenic. Conclusions: This novel SPAST frameshift variant expands the mutational spectrum of SPG4-HSP and highlights the importance of including isolated or minority communities in genomic research to improve variant interpretation. Full article
(This article belongs to the Section Movement Disorders and Neurodegenerative Diseases)
Show Figures

Figure 1

45 pages, 4909 KB  
Review
Building Trust in Autonomous Aerial Systems: A Review of Hardware-Rooted Trust Mechanisms
by Sagir Muhammad Ahmad, Mohammad Samie and Barmak Honarvar Shakibaei Asli
Future Internet 2025, 17(10), 466; https://doi.org/10.3390/fi17100466 - 10 Oct 2025
Viewed by 429
Abstract
Unmanned aerial vehicles (UAVs) are redefining both civilian and defense operations, with swarm-based architectures unlocking unprecedented scalability and autonomy. However, these advancements introduce critical security challenges, particularly in location verification and authentication. This review provides a comprehensive synthesis of hardware security primitives (HSPs)—including [...] Read more.
Unmanned aerial vehicles (UAVs) are redefining both civilian and defense operations, with swarm-based architectures unlocking unprecedented scalability and autonomy. However, these advancements introduce critical security challenges, particularly in location verification and authentication. This review provides a comprehensive synthesis of hardware security primitives (HSPs)—including Physical Unclonable Functions (PUFs), Trusted Platform Modules (TPMs), and blockchain-integrated frameworks—as foundational enablers of trust in UAV ecosystems. We systematically analyze communication architectures, cybersecurity vulnerabilities, and deployment constraints, followed by a comparative evaluation of HSP-based techniques in terms of energy efficiency, scalability, and operational resilience. The review further identifies unresolved research gaps and highlights transformative trends such as AI-augmented environmental PUFs, post-quantum secure primitives, and RISC-V-based secure control systems. By bridging current limitations with emerging innovations, this work underscores the pivotal role of hardware-rooted security in shaping the next generation of autonomous aerial networks. Full article
(This article belongs to the Special Issue Security and Privacy Issues in the Internet of Cloud—2nd Edition)
Show Figures

Figure 1

25 pages, 6767 KB  
Article
Cholinergic Transmission Dysregulation and Neurodegeneration Induced by Thyroid Signaling Disruption Following Butylparaben Single and Repeated Treatment
by Paula Moyano, Andrea Flores, Javier Sanjuan, Jose Carlos Plaza, Lucía Guerra-Menéndez, Luisa Abascal, Olga Mateo and Javier del Pino
Biology 2025, 14(10), 1380; https://doi.org/10.3390/biology14101380 - 9 Oct 2025
Viewed by 121
Abstract
Butylparaben (BP), a widely used preservative, was implicated in cognitive impairment, though its neurotoxic mechanisms remain elusive. Basal forebrain cholinergic neurons (BFCN) are selectively lost in dementias, contributing to cognitive decline. To explore different mechanisms related with BFCN loss, we employed BF SN56 [...] Read more.
Butylparaben (BP), a widely used preservative, was implicated in cognitive impairment, though its neurotoxic mechanisms remain elusive. Basal forebrain cholinergic neurons (BFCN) are selectively lost in dementias, contributing to cognitive decline. To explore different mechanisms related with BFCN loss, we employed BF SN56 cholinergic wild-type or silenced cells for Tau, amyloid-beta precursor protein (βApp), acetylcholinesterase (AChE), or glycogen synthase kinase-3 beta (GSK3β) genes, exposing them to BP (0.1–80 µM) for 1 or 14 days alongside triiodothyronine (T3; 15 nM), N-acetylcysteine (NAC; 1 mM), or recombinant heat shock protein 70 (rHSP70; 30 µM). BP disrupted cholinergic transmission by AChE inhibition and provoked cell death through thyroid hormones (THs) pathway disruption, Aβ/p-Tau protein accumulation, AChE-S overexpression, and oxidative stress (OS). Aβ/p-Tau accumulation was correlated with HSP70 downregulation, OS exacerbation, and GSK3β hyperactivation (for p-Tau). BP-induced OS was mediated by reactive oxygen species (ROS) overproduction and nuclear factor erythroid 2-related factor 2 (NRF2) pathway disruption. All observed effects were contingent upon TH signaling impairment. These findings uncover novel mechanistic links between BP exposure and BFCN neurodegeneration, providing a framework for therapeutic strategies. Full article
(This article belongs to the Section Toxicology)
Show Figures

Figure 1

17 pages, 3452 KB  
Article
CAP-LAMP2b–Modified Stem Cells’ Extracellular Vesicles Hybrid with CRISPR-Cas9 Targeting ADAMTS4 to Reverse IL-1β–Induced Aggrecan Loss in Chondrocytes
by Kun-Chi Wu, Yu-Hsun Chang, Raymond Yuh-Shyan Chiang and Dah-Ching Ding
Int. J. Mol. Sci. 2025, 26(19), 9812; https://doi.org/10.3390/ijms26199812 - 9 Oct 2025
Viewed by 175
Abstract
Extracellular vesicles (EVs) from mesenchymal stem cells hold therapeutic promise for inflammatory and degenerative diseases; however, limited delivery and targeting capabilities hinder their clinical use. In this study, we sought to enhance the anti-inflammatory and chondroprotective effects of EVs through CAP-LAMP2b (chondrocyte affinity [...] Read more.
Extracellular vesicles (EVs) from mesenchymal stem cells hold therapeutic promise for inflammatory and degenerative diseases; however, limited delivery and targeting capabilities hinder their clinical use. In this study, we sought to enhance the anti-inflammatory and chondroprotective effects of EVs through CAP-LAMP2b (chondrocyte affinity peptide fused to an EV membrane protein) engineering and ADAMTS4 gene editing hybrid vesicle formation. Human umbilical cord MSCs (hUCMSCs) were characterized via morphology, immunophenotyping, and trilineage differentiation. EVs from control and CAP-LAMP2b-transfected hUCMSCs were fused with liposomes carrying CRISPR-Cas9 ADAMTS4 gRNA. DiI-labeled EV uptake was assessed via fluorescence imaging. CAP-LAMP2b was expressed in hUCMSCs and their EVs. EVs exhibited the expected size (~120 nm), morphology, and exosomal markers (CD9, CD63, CD81, HSP70). CAP-modified hybrid EVs significantly enhanced chondrocyte uptake compared to control EVs and liposomes. IL-1β increased ADAMTS4 expression, whereas CAP-LAMP2b-ADAMTS4 EVs, particularly clone SG3, reversed these effects by reducing ADAMTS4 and restoring aggrecan. Western blotting confirmed suppressed ADAMTS4 and elevated aggrecan protein. CAP-LAMP2b-ADAMTS4 EVs, therefore, showed superior uptake and therapeutic efficacy in inflamed chondrocytes, attenuating inflammatory gene expression and preserving matrix integrity. These results support engineered EVs as a promising cell-free approach for cartilage repair and osteoarthritis treatment. Full article
(This article belongs to the Section Molecular Biology)
Show Figures

Figure 1

25 pages, 4228 KB  
Article
The GR-LEDGF/p75-HSP27 Axis Contributes to Cross-Resistance Between Enzalutamide and Docetaxel in Prostate Cancer
by Pedro T. Ochoa, Evelyn S. Sanchez-Hernandez, Alfonso M. Duran, Kai Wen Cheng, Joel Philip, Tise Suzuki, Julia J. Unternaehrer, Julie Dutil, Bhaskar Das, Rituparna Ganguly, Yasmine Baca, David de Semir, Charles Wang, Isaac Kremsky and Carlos A. Casiano
Cells 2025, 14(19), 1566; https://doi.org/10.3390/cells14191566 - 9 Oct 2025
Viewed by 234
Abstract
An emerging challenge in prostate cancer (PCa) treatment is the development of drug cross-resistance, wherein resistance to enzalutamide (ENZ), an androgen receptor signaling inhibitor (ARSI), also confers resistance to subsequent ARSI and docetaxel (DTX) treatments. The mechanisms underlying this drug cross-resistance remain unclear. [...] Read more.
An emerging challenge in prostate cancer (PCa) treatment is the development of drug cross-resistance, wherein resistance to enzalutamide (ENZ), an androgen receptor signaling inhibitor (ARSI), also confers resistance to subsequent ARSI and docetaxel (DTX) treatments. The mechanisms underlying this drug cross-resistance remain unclear. Through RNA sequencing, we identified 93 overlapping differentially expressed genes (DEGs) in ENZ- and DTX-resistant PCa cells. Among the DEGs, HSPB1, which encodes heat shock protein 27 (HSP27), emerged as a key gene of interest. HSP27 is a known target of lens epithelium-derived growth factor p75 (LEDGF/p75), a transcription coactivator regulated by glucocorticoid receptor (GR). Both GR and LEDGF/p75 are overexpressed in advanced PCa and promote drug resistance. HSP27 was overexpressed in ENZ and DTX cross-resistant PCa cell lines and its expression was decreased upon GR or LEDGF/p75 silencing. ChIP sequencing confirmed GR binding at the HSPB1 promoter. Pharmacological targeting of HSP27 in drug-resistant cells reduced proliferation, clonogenicity, and tumorsphere formation, and restored sensitivity to ENZ and DTX. Notably, high transcript expression of a GR-LEDGF/p75-HSP27 gene panel correlated with worse overall survival in PCa patients (n = 4259). These findings identified this axis as a driver of PCa drug cross-resistance and promising therapeutic target for overcoming treatment failure. Full article
Show Figures

Figure 1

13 pages, 2436 KB  
Article
4-Phenylbutyric Acid Improves Gait Ability of UBAP1-Related Spastic Paraplegia Mouse Model: Therapeutic Potential for SPG80
by Keisuke Shimozono, Yeon-Jeong Kim, Takanori Hata, Haitian Nan, Kozo Saito, Yasunori Mori, Yuji Ueno, Fujio Isono, Masaru Iwasaki, Schuichi Koizumi, Toshihisa Ohtsuka and Yoshihisa Takiyama
Int. J. Mol. Sci. 2025, 26(19), 9779; https://doi.org/10.3390/ijms26199779 - 8 Oct 2025
Viewed by 250
Abstract
Spastic paraplegia 80 (SPG80), caused by mutations in ubiquitin-associated protein 1 (UBAP1), is a pure form of juvenile-onset hereditary spastic paraplegia (HSP) and leads to progressive motor dysfunction. Despite recent advances in the molecular analyses of HSP, disease-modifying therapy has not been [...] Read more.
Spastic paraplegia 80 (SPG80), caused by mutations in ubiquitin-associated protein 1 (UBAP1), is a pure form of juvenile-onset hereditary spastic paraplegia (HSP) and leads to progressive motor dysfunction. Despite recent advances in the molecular analyses of HSP, disease-modifying therapy has not been established for HSP including SPG80. In the present study, we evaluated the therapeutic potential of 4-phenylbutyric acid (4-PBA), a chemical chaperone and histone deacetylase inhibitor, in Ubap1 knock-in (KI) mice expressing a disease-associated truncated UBAP1 variant. We found that 4-PBA administration significantly improved the motor performance of KI mice in the rotarod and beam walk tests, with maximal benefits achieved when given during pre- or early-symptomatic stages. Partial efficacy was also observed when treatment began after symptom onset in KI mice. Furthermore, 4-PBA attenuated spinal microglial activation and partially restored microglial morphology, although astrocytic reactivity remained unchanged. These findings support 4-PBA as a candidate therapeutic compound for SPG80 and highlight the potential of proteostasis-targeted interventions in HSPs. Full article
Show Figures

Figure 1

14 pages, 1851 KB  
Article
Engineering CO2-Fixing Carboxysome into Saccharomyces cerevisiae to Improve Ethanol Production
by Mengqi Li, Simin Zeng, Yunling Guo, Jie Ji, Qiuling Fan and Deqiang Duanmu
Int. J. Mol. Sci. 2025, 26(19), 9759; https://doi.org/10.3390/ijms26199759 - 7 Oct 2025
Viewed by 209
Abstract
Bacterial microcompartments (BMCs) are intracellular structures for compartmentalizing specific metabolic pathways in bacteria. As a unique type of BMCs, carboxysomes utilize protein shells to sequester ribulose-1,5-bisphosphate carboxylase/oxygenase (Rubisco) and carbonic anhydrase for efficient carbon dioxide (CO2) fixation. This study aims to [...] Read more.
Bacterial microcompartments (BMCs) are intracellular structures for compartmentalizing specific metabolic pathways in bacteria. As a unique type of BMCs, carboxysomes utilize protein shells to sequester ribulose-1,5-bisphosphate carboxylase/oxygenase (Rubisco) and carbonic anhydrase for efficient carbon dioxide (CO2) fixation. This study aims to reconstruct an α-carboxysome in Saccharomyces cerevisiae and investigate its metabolic effects. Here, genes of the cso operon from Halothiobacillus neapolitanus, Calvin cycle-related enzyme phosphoribulokinase (PRK) from Spinacia oleracea, and two S. cerevisiae chaperone genes, HSP60 and HSP10, were introduced into S. cerevisiae. The engineered yeast strain demonstrated assembled and enzymatically active Rubisco, significant increase in ethanol production and reduction in the byproduct glycerol. Formation of the α-carboxysome structures was observed after purification by sucrose density gradient centrifugation. The engineered yeast strain harboring functional α-carboxysome has the potential for enhancing bioethanol production. Full article
(This article belongs to the Section Molecular Microbiology)
Show Figures

Figure 1

16 pages, 3680 KB  
Article
Hsp70 Peptides Induce TREM-1-Dependent and TREM-1-Independent Activation of Cytotoxic Lymphocytes
by Daria M. Yurkina, Elena A. Romanova, Aleksandr S. Chernov, Irina S. Gogleva, Anna V. Tvorogova, Alexey V. Feoktistov, Rustam H. Ziganshin, Denis V. Yashin and Lidia P. Sashchenko
Int. J. Mol. Sci. 2025, 26(19), 9750; https://doi.org/10.3390/ijms26199750 - 7 Oct 2025
Viewed by 157
Abstract
The novel data show that the Hsp70 protein is a potent activator of the immune system. Using limited trypsinolisis, we have identified the epitopes of Hsp70 responsible for TREM-1-dependent and TREM-1-independent cytotoxicity. The 11aa N9 peptide (AMTKDNNLLGR) contains nine amino acids that correspond [...] Read more.
The novel data show that the Hsp70 protein is a potent activator of the immune system. Using limited trypsinolisis, we have identified the epitopes of Hsp70 responsible for TREM-1-dependent and TREM-1-independent cytotoxicity. The 11aa N9 peptide (AMTKDNNLLGR) contains nine amino acids that correspond to the amino acid sequence of the known TKD peptide. Also, like TKD, this peptide does not interact with the TREM-1 receptor but activates CD94+ NK cells that kill tumor cells by secreting granzymes and inducing apoptosis. The 16aa peptide N7 (SDNQPGVLIQVYEGEK) interacts with the TREM-1 receptor and induces the activation of NK cells and cytotoxic T lymphocytes at different time points. T-lymphocytes activated by this peptide induce two alternative processes of cell death in HLA-negative tumor cells, apoptosis and necroptosis, through the interaction of the FasL lymphocyte with the Fas receptor of the tumor cell. A shortened fragment of this peptide, N7.1 (SDNQPGVL), has been identified that inhibits the interaction of TREM-1 with its ligands. This peptide has shown protective effects in the development of sepsis in mice. The results obtained can be used in antitumor and anti-inflammation therapy. Full article
Show Figures

Graphical abstract

Back to TopTop