Sign in to use this feature.

Years

Between: -

Subjects

remove_circle_outline
remove_circle_outline
remove_circle_outline
remove_circle_outline
remove_circle_outline
remove_circle_outline
remove_circle_outline
remove_circle_outline
remove_circle_outline

Journals

remove_circle_outline
remove_circle_outline
remove_circle_outline
remove_circle_outline
remove_circle_outline

Article Types

Countries / Regions

remove_circle_outline
remove_circle_outline
remove_circle_outline
remove_circle_outline

Search Results (322)

Search Parameters:
Keywords = HSD11B2

Order results
Result details
Results per page
Select all
Export citation of selected articles as:
25 pages, 9003 KB  
Article
Steroidogenic Capacity of Ovarian Interstitial Tissue in the Koala (Phascolarctos cinereus): Morphological and Immunohistochemical Evidence
by Jackson Boyd, Stephen D. Johnston and Chiara Palmieri
Biology 2026, 15(1), 47; https://doi.org/10.3390/biology15010047 (registering DOI) - 27 Dec 2025
Abstract
Ovarian interstitial tissue (IT) is a prominent but poorly characterised component of the koala ovary. This study analysed the morphology and immunohistochemical profile of IT in the koala ovary across different reproductive phases. Ovaries from ten sexually mature females were examined histologically and [...] Read more.
Ovarian interstitial tissue (IT) is a prominent but poorly characterised component of the koala ovary. This study analysed the morphology and immunohistochemical profile of IT in the koala ovary across different reproductive phases. Ovaries from ten sexually mature females were examined histologically and immunolabelled for aromatase, HSD3B2, HSD17B1, the follicle stimulating hormone receptor (FSHR), and the luteinizing hormone receptor (LHR). IT occurred as multifocal cortical aggregates composed of two distinct cell types. Large interstitial cells were polygonal with highly vacuolated and weakly eosinophilic cytoplasm and were morphologically consistent with a steroidogenic phenotype. Small interstitial cells were densely eosinophilic, non-vacuolated, and morphologically uniform across reproductive phases. Immunohistochemical analysis revealed that small interstitial cells exhibited the broadest expression of steroidogenic markers in the ovary, with coexpression of HSD3B2, HSD17B1, aromatase, FSHR, and LHR. In contrast, large interstitial cells exhibited comparatively limited enzyme and receptor expression. Staining intensity across all markers was strongest during the interoestrous phase, moderate in the proliferative phase, reduced in the luteal phase, and minimal or absent when the koalas were lactating, suggesting potential cyclical variation in IT function. Granulosa, theca and germinal epithelial cells showed variable expression of steroidogenic enzymes and gonadotropin receptors, indicating that ovarian steroidogenesis in the koala may be more heterogeneous than predicted by the classical two-cell, two-gonadotropin model. Together, these findings provide preliminary evidence for the steroidogenic capacity of ovarian IT in the koala, indicating that its activity varies across reproductive phases, and appear to suggest a unique cellular organisation compared to other mammals. As these results are based on morphology and immunohistochemistry alone, further functional studies are required to confirm the steroidogenic output and clarify the physiological significance of IT in this species. Full article
(This article belongs to the Special Issue Feature Papers on Developmental and Reproductive Biology)
Show Figures

Figure 1

15 pages, 3721 KB  
Article
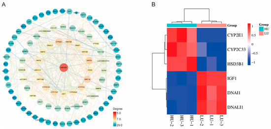
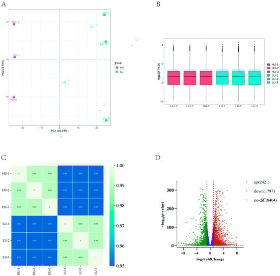
Comparative Analysis of the Oviducts in Wanyue Black Pigs with Different Parities Based on RNA-Seq
by Hanyu Zhou, Huibin Zhang, Ping Wu, Fang Tian, Jinyu Guan, Yifan Sun, Xiaodong Zhang and Zongjun Yin
Vet. Sci. 2026, 13(1), 24; https://doi.org/10.3390/vetsci13010024 - 25 Dec 2025
Viewed by 3
Abstract
This study investigates the molecular mechanisms underlying parity’s impact on sow reproductive function by comparing the transcriptome profiles of high-parity (9 parities) and low-parity (1 parity) Wanyue Black pigs. Oviduct tissues were collected and subjected to RNA-seq analysis. Differentially expressed genes (DEGs) were [...] Read more.
This study investigates the molecular mechanisms underlying parity’s impact on sow reproductive function by comparing the transcriptome profiles of high-parity (9 parities) and low-parity (1 parity) Wanyue Black pigs. Oviduct tissues were collected and subjected to RNA-seq analysis. Differentially expressed genes (DEGs) were identified using the DESeq2 algorithm. A total of 4218 DEGs were detected, with 2421 up-regulated and 1797 down-regulated genes. Functional enrichment analysis using GO and KEGG revealed that these DEGs were significantly associated with reproductive pathways, including cilium movement, oocyte maturation, and steroid hormone biosynthesis. Protein–protein interaction (PPI) network analysis highlighted key genes such as HSD3B1 and DNAI1, which play central roles in the parity differences. The expression patterns of selected candidate genes were further validated by real-time quantitative reverse transcription polymerase chain reaction (RT-qPCR), and the results were consistent with the RNA-seq data, confirming the reliability of our findings. This study provides valuable insights into the molecular regulation of parity in sows and offers a theoretical basis for optimizing reproductive management and breeding strategies in pig production. Full article
Show Figures

Figure 1

21 pages, 2483 KB  
Article
Glucocorticoid Signaling-Associated Gene Expression in the Hippocampus and Frontal Cortex of Chronically Isolated Normotensive and Hypertensive Rats and the Responsiveness to Acute Restraint Stress
by Alexey Kvichansky, Liya Tretyakova, Yulia Moiseeva, Viktoriia Ovchinnikova, Diana Mamedova, Olga Nedogreeva, Natalia Lazareva, Natalia Gulyaeva and Mikhail Stepanichev
Int. J. Mol. Sci. 2025, 26(24), 12050; https://doi.org/10.3390/ijms262412050 - 15 Dec 2025
Viewed by 219
Abstract
Genotypic characteristics may determine the body’s response to stressful conditions as well as its susceptibility to cardiovascular diseases and stroke. Old age worsens the course of these diseases, and often concomitant hypertension can negatively affect brain function, especially in cases of social isolation. [...] Read more.
Genotypic characteristics may determine the body’s response to stressful conditions as well as its susceptibility to cardiovascular diseases and stroke. Old age worsens the course of these diseases, and often concomitant hypertension can negatively affect brain function, especially in cases of social isolation. In this work, we studied how social isolation and hypertension affect the transcription activity of genes associated with glucocorticoid signaling in the rat brain. The study was performed on 10-month-old rats of the outbred Wistar stock (n = 48) and the inbred spontaneously hypertensive (SHR) strain (n = 28). The animals of each genotype were divided into groups, one of which was kept in home cages in groups of 3–4 individuals, and the other in single cages for 3 months. Physiological parameters and plasma corticosterone were controlled before the start and after 3 months of isolation. Each group was additionally divided into two subgroups: one subjected to 1 h of restraint stress, and changes in blood glucose and corticosterone levels were assessed. At the end, the levels of Nr3c1, Nr3c2, Hsd11b1, and Fkbp5 mRNAs were measured in the hippocampus and frontal cortex using the Q-PCR technique. After isolation, weight gain stopped in SHRs, although blood pressure did not change, and heart rate increased in rats of both genotypes. In response to restraint, there was practically no increase in corticosterone in isolated Wistar rats, whereas in SHRs, there were significant glucose and corticosterone responses. Significant disruptions in the system responsible for corticosterone-activated signaling cascades were found in the brains of SHR rats. The transcriptional activity of genes encoding corticosterone receptors and proteins regulating their action was reduced in the hippocampus and frontal cortex in SHRs compared to Wistar rats. However, neither isolation nor acute stress significantly affected the contents of transcripts studied. Meanwhile, after isolation, the relationships between the expression of these genes changed significantly, in different directions, in rats of the studied genotypes, both within and between brain structures. Thus, the SHR genotype is associated with persistent changes in the brain that affect the expression of glucocorticoid-associated genes. This indicates a more complex regulation of the stress response, not limited only by the feedback system within the hypothalamic–pituitary–adrenocortical or sympatho-adrenomedullary systems, but operated at the level of the limbic system and the cerebral cortex. Full article
(This article belongs to the Special Issue Molecular Crosstalk in Stress-Induced Psychopathology)
Show Figures

Figure 1

19 pages, 3321 KB  
Article
Whole-Genome Methylation Analysis of Female, Male, and Neomale Northern Pike (Esox lucius)
by Zhelan Wang, Qian Xiao, Jiaqing Xu, Xinan Fu, Sitong Li, Jia Wang and Junjie Zhang
Animals 2025, 15(24), 3594; https://doi.org/10.3390/ani15243594 - 15 Dec 2025
Viewed by 241
Abstract
To investigate the effect of epigenetic modifications on sex determination and differentiation in northern pike (Esox lucius), we employed Whole-Genome Bisulfite Sequencing (WGBS) to analyze the DNA methylation patterns in gonadal tissues of females, males, and neomales. First, we obtained high-quality [...] Read more.
To investigate the effect of epigenetic modifications on sex determination and differentiation in northern pike (Esox lucius), we employed Whole-Genome Bisulfite Sequencing (WGBS) to analyze the DNA methylation patterns in gonadal tissues of females, males, and neomales. First, we obtained high-quality sequencing data, including a total of 410.16 Gb of raw reads and 361.48 Gb of clean reads, with an 86% unique mapping rate, and a bisulfite conversion efficiency of 99.6%. Subsequently, comparative analysis revealed that 66,581 differentially methylated CG regions (i.e., DNA regions with a high frequency of CG dinucleotides), 1215 differentially methylated CHG regions (i.e., DNA regions where CG is followed by another nucleotide), and 3185 differentially methylated CHH regions (i.e., regions where cytosine is methylated in a CHH sequence, with ‘H’ representing A, T, or C) were identified among the three groups. Furthermore, we identified four key differentially methylated candidate genes (Rspo1, hsd11b2, CYP27A1 and smad3) associated with sex determination and differentiation processes in E. lucius. Finally, by integrating GO and KEGG enrichment analyses, we explored the role of epigenetic modification regulatory networks in the sex determination and differentiation of E. lucius and identified multiple metabolic pathways related to sex determination and differentiation processes (Notch signaling pathway, Wnt signaling pathway and Ovarian steroidogenesis). This study thereby lays a foundation for subsequent functional verification. Full article
(This article belongs to the Section Animal Genetics and Genomics)
Show Figures

Figure 1

20 pages, 11006 KB  
Article
Placental-Derived Mesenchymal Stem Cells Triggers Lipid Metabolism in a Rat Model Thioacetamide-Induced Ovarian Disease via Increased CPT1A Expression for Mitochondrial Dynamics
by Hyeri Park, Jun Hyeong You, Jin Seok, Dae Hyun Lee, Hankyu Lee and Gi Jin Kim
Cells 2025, 14(24), 1932; https://doi.org/10.3390/cells14241932 - 5 Dec 2025
Viewed by 425
Abstract
Lipid accumulation disrupts mitochondrial dynamics, leading to dysfunctional energy metabolism and increased oxidative stress. However, the relationship between mitochondrial dynamics and ovarian function in therapeutic contexts is still not fully elucidated. Therefore, the objective of this study was to demonstrate whether increased carnitine [...] Read more.
Lipid accumulation disrupts mitochondrial dynamics, leading to dysfunctional energy metabolism and increased oxidative stress. However, the relationship between mitochondrial dynamics and ovarian function in therapeutic contexts is still not fully elucidated. Therefore, the objective of this study was to demonstrate whether increased carnitine palmitoyltransferase 1A (CPT1A) expression induced by placenta-derived mesenchymal stem cells (PD-MSCs) improves ovarian function in ovaries of a lipid toxicity-induced rat model by regulating lipid metabolism and mitochondrial dynamics. A rat model of injury was induced through intraperitoneal administration of thioacetamide (TAA) for 12 weeks. During the 8th week of induction, PD-MSCs (2 × 106 cells) were transplanted via the tail vein. Initially, we examined the engraftment of PD-MSCs. The inflammatory response (e.g., IL-6, TNFα) and apoptosis (e.g., LDH levels, TUNEL assay) were significantly increased in the non-transplanted (NTx) group compared to the normal group; however, they were significantly decreased in the transplanted (Tx) group compared to the NTx group (* p < 0.05). Additionally, oxidative stress was attenuated through the regulation of mitochondrial dynamics, including the expression of DRP1, ATP5B, and PGC1α, in the Tx group compared to the NTx group (* p < 0.05). In the NTx group, abnormally accumulated lipid droplets were observed due to dysfunctional mitochondria, whereas in the Tx group, the accumulation of lipid droplets and the expression of CPT1A were significantly comparable to those in the normal group (* p < 0.05). The levels of the steroidogenesis markers (e.g., CYP11A1 and HSD3β1) were decreased in the NTx group compared to the normal group and increased in the Tx group compared to the NTx group (* p < 0.05). The levels of sex hormone and follicular development were protected in the Tx group compared to the NTx group. Furthermore, cocultivation of PD-MSCs with etomoxir (CPT1A inhibitor)-treated primary theca cells increased the expression of steroidogenesis. In conclusion, PD-MSCs improve ovarian function in TAA-induced injury by reducing lipid accumulation and oxidative stress through the regulation of lipid metabolism and mitochondrial dynamics. The upregulation of CPT1A and related mitochondrial proteins contributes to enhanced steroidogenesis and restoration of ovarian homeostasis. These findings offer new insights into the application of stem cell therapies for reproductive medicine. Full article
(This article belongs to the Special Issue Study on Human Mesenchymal Stem Cells—2nd Edition)
Show Figures

Graphical abstract

22 pages, 2230 KB  
Article
Anthocyanin-Rich Blackcurrant Pomace Mitigates Oxidative Stress and Affects Steroid Metabolism in the Testes of Rats Exposed to Silver Nanoparticles
by Michał Oczkowski, Katarzyna Dziendzikowska, Marcin Kruszewski, Joanna Gromadzka-Ostrowska and Agnieszka Grzelak
Nutrients 2025, 17(24), 3809; https://doi.org/10.3390/nu17243809 - 5 Dec 2025
Viewed by 289
Abstract
Background/Objectives: Silver nanoparticles (AgNPs), used in industry and medicine, can have a negative impact on the human organism, particularly on the reproductive system, while polyphenolic supplementation may reduce oxidative stress (OS) and enhance male reproductive potential. The aim of this study was [...] Read more.
Background/Objectives: Silver nanoparticles (AgNPs), used in industry and medicine, can have a negative impact on the human organism, particularly on the reproductive system, while polyphenolic supplementation may reduce oxidative stress (OS) and enhance male reproductive potential. The aim of this study was to investigate the effects of anthocyanin-rich blackcurrant pomace (BC) on sex steroid hormone metabolism and the OS indicator in the testes of rats following exposure to AgNPs. Methods: Adult rats were fed with a control feed (CTR) or diet supplemented with a 2% BC (BC group). The rats from AgNano and AgNano+BC groups were treated with 20 nm AgNPs (30 mg/kg/day for 28 days by gavage). Results: The plasma testosterone (T) and plasma dihydrotestosterone (DHT) concentrations were decreased in all experimental groups compared to the control (CTR) animals. The co-treatment of animals with AgNPs and BC resulted in decreased oestrogen receptor (ESR2) levels in the testes as compared to rats fed with a diet with BC alone, and the up-regulation of mRNA level of genes involved in T synthesis and metabolism (StAr, Cyp11a1, Hsd17b3, Hsd3b3, Cyp19a1, and Srd5a1), and steroid hormone signalling (AR, ESR1, and ESR2) compared to the Ctr group. The addition of BC to the diet of rats treated with AgNPs resulted in decreased protein carbonyls in the testes as compared to AgNPs-treated animals. Conclusions: The study demonstrated that relatively low AgNPs administration to rats was associated with increased oxidative stress in the gonads. Incorporating BC into the animals’ feed mitigated AgNPs-induced oxidative stress and stimulated the expression of genes involved in steroid synthesis and metabolism in testes. The bioactive compounds in blackcurrant pomace have plausible mechanisms to influence reproductive health. Full article
(This article belongs to the Special Issue Antioxidant-Rich Natural Fruit and Vegetable Foods and Human Health)
Show Figures

Figure 1

19 pages, 16657 KB  
Article
Integrated Transcriptomic and Metabolomic Analysis of the Mechanism of Intramuscular Fat Differences in Wandong Cattle
by Fenglou He, Han Liu, Yakun Yao, Zhanhong Qiao, Xinye Li, Chao Chen, Xiaokang Lv, Ke Ji and Jinling Hua
Int. J. Mol. Sci. 2025, 26(23), 11557; https://doi.org/10.3390/ijms262311557 - 28 Nov 2025
Viewed by 283
Abstract
This study aimed to collaboratively investigate the mechanism of variations in intramuscular fat (IMF) content in Wandong cattle using transcriptomics and metabolomics techniques. Longissimus dorsi (LD) muscle samples were collected from thirteen free-range Wandong cattle in Fengyang County, Anhui Province, China. From this [...] Read more.
This study aimed to collaboratively investigate the mechanism of variations in intramuscular fat (IMF) content in Wandong cattle using transcriptomics and metabolomics techniques. Longissimus dorsi (LD) muscle samples were collected from thirteen free-range Wandong cattle in Fengyang County, Anhui Province, China. From this initial cohort, eight animals closely matched in age and body weight were selected. Based on IMF content measured by Soxhlet extraction, these eight cattle were divided into two groups: the high-IMF (HF, n = 4) and low-IMF (LF, n = 4) groups. Subsequent analyses were performed on integrated datasets comprising the transcriptome, metabolome, and fatty acid profile. The results revealed a significant increase in IMF in the HF group compared to the LF group (p < 0.05). Specifically, α-linolenic acid (C18:3n3) and γ-linolenic acid (C18:3n6) were significantly more abundant in the LF group compared to the HF group (p < 0.05), whereas oleic acid (C18:1n9c) and cis-9-palmitoleic acid (C16:1) predominated in the HF group. However, saturated fatty acids (SFAs), such as myristic acid (C14:0), palmitic acid (C16:0), stearic acid (C18:0), and Margaric acid (C17:0), did not show significant differences (p > 0.05). A total of 9164 differentially expressed genes (DEGs) were identified via transcriptome analysis, with 2202 genes upregulated and 6962 genes downregulated in the HF group compared to the LF group. The expression profiles exhibited a distinct pattern, characterized by the upregulation of genes such as FABP1, SREBF1, and LIPE, while genes including SCD, PPARGC1A, and LEP were downregulated. GO enrichment analysis demonstrated that the majority of DEGs were predominantly abundant across 25 distinct functional categories distributed across the three primary ontologies. KEGG pathway analysis further identified 341 significantly enriched signaling pathways in the HF group (p < 0.05), predominantly involving metabolic pathways, FoxO, AMPK, and PPAR signaling pathways. Untargeted liquid chromatography-tandem mass spectrometry (LC-MS/MS) metabolomics analysis revealed 404 differential accumulated metabolites (DAMs), with 187 in positive ion mode and 217 in negative ion mode (p < 0.05). These DAMs were notably enriched in pathways such as glycerophospholipid metabolism, terpene and steroid biosynthesis, fatty acid degradation, and fatty acid metabolism. Notably, C16:1, C18:1n9c, arachidonic acid (peroxide free) (C20:4n6), oleoyl-L-carnitine, and linoleoyl-carnitine were identified as key players in lipid metabolism. Integrating transcriptomics with metabolomics data unveiled significant associations between DAMs linked to lipid metabolism and DEGs. Specifically, C18:1n9c exhibited a positive correlation with LPIN3, while C16:1 showed negative associations with PPAP2B, PPAP2A, CDS2, HADHA, LPL, HSD17B12, ELOVL5, ACSL1, and ACOX1, and positive correlations with PLA2G15, CDIPT, AGPSBG1, and GPD1. In summary, the variation in IMF content in Wandong cattle is co-regulated by key genes (SREBF1, ACSL1, SCD) via the AMPK, PPAR, and FoxO signaling pathways, coupled with alterations in specific fatty acid metabolites such as C18:1n9c, C16:1, and C20:4n6. These findings provide critical molecular insights for the genetic selection and breeding of Wandong cattle, which are renowned for their superior meat quality. Full article
(This article belongs to the Section Molecular Genetics and Genomics)
Show Figures

Figure 1

22 pages, 2697 KB  
Article
Chronic Stress Segregates Mice into Distinct Behavioral Phenotypes Based on Glucocorticoid Sensitivity
by Polina Ritter, Rasha Salman, Yuliya Ryabushkina and Natalya Bondar
Int. J. Mol. Sci. 2025, 26(23), 11436; https://doi.org/10.3390/ijms262311436 - 26 Nov 2025
Viewed by 494
Abstract
Chronic stress alters hypothalamic–pituitary–adrenal (HPA) axis function, affecting corticosterone regulation and adaptive responses. Understanding individual variability in stress adaptation requires identifying distinct HPA axis response patterns. Here, we assessed HPA axis sensitivity in male C57BL6 mice exposed to 30 days of chronic social [...] Read more.
Chronic stress alters hypothalamic–pituitary–adrenal (HPA) axis function, affecting corticosterone regulation and adaptive responses. Understanding individual variability in stress adaptation requires identifying distinct HPA axis response patterns. Here, we assessed HPA axis sensitivity in male C57BL6 mice exposed to 30 days of chronic social defeat stress (CSDS). Negative feedback integrity was evaluated using the dexamethasone suppression test (DST), with corticosterone measured after saline or low-dose dexamethasone administration at days 10 and 30. Behavioral testing (open field, elevated plus maze, social interaction test, partition, social defeat, forced swimming test, sucrose preference test) and qPCR analysis of HPA-axis-related genes in the hypothalamus (Crh, Crhr1, Crhbp, Fkbp5, Nr3c1), pituitary (Pomc, Crhr1, Nr3c1, Nr3c2), and adrenal glands (Cyp11a1, Cyp11b1, Hsd11b1, Mc2r, Star, Fkbp5, Nr3c1) were performed. K-means cluster analysis identified three distinct response profiles differing in baseline and dexamethasone-suppressed corticosterone levels. Clusters also exhibited differences in behavioral phenotypes and HPA axis gene expression. Cluster 1 showed low basal corticosterone and an abnormal dexamethasone suppression response, without significant Crh or Crhbp dysregulation in the hypothalamus. Cluster 2 exhibited elevated basal corticosterone, a blunted dexamethasone response, anhedonia, and reduced immobility in the forced swim test; increased Crh and reduced Fkbp5 suggested enhanced glucocorticoid receptor sensitivity and sustained hypercortisolemia. Cluster 3, characterized by normal basal corticosterone and normal dexamethasone response, displayed upregulation of Crh and Crhbp, consistent with balanced and potentially adaptive HPA axis regulation under chronic stress. These results demonstrate that corticosterone response heterogeneity reflects distinct adaptive trajectories under chronic stress. Identifying behavioral and molecular markers of these strategies may advance understanding of stress vulnerability and resilience mechanisms, with implications for stress-related disorders. Full article
(This article belongs to the Section Molecular Neurobiology)
Show Figures

Figure 1

15 pages, 1483 KB  
Article
Comparative Evaluation of Color Stability and Fracture Resistance of CAD/CAM and Chairside Provisional Restorations: An In Vitro Study
by Florina Titihazan, Ioana Veja, Cristian Zaharia, Tareq Hajaj, Cosmin Sinescu, George Dumitru Constantin and Mihai Rominu
J. Funct. Biomater. 2025, 16(11), 426; https://doi.org/10.3390/jfb16110426 - 20 Nov 2025
Viewed by 898
Abstract
Background and Objectives: Provisional restorations are essential in fixed prosthodontics, ensuring esthetics, function, and biological protection during treatment. Recent advances in CAD/CAM technologies have enabled the fabrication of provisional materials with enhanced color stability and fracture resistance compared to conventional chairside polymeric materials. [...] Read more.
Background and Objectives: Provisional restorations are essential in fixed prosthodontics, ensuring esthetics, function, and biological protection during treatment. Recent advances in CAD/CAM technologies have enabled the fabrication of provisional materials with enhanced color stability and fracture resistance compared to conventional chairside polymeric materials. This study aimed to compare the color stability and fracture strength of provisional crowns fabricated using CAD/CAM and a conventional direct chairside technique. Materials and Methods: A total of 40 provisional crowns (four materials, n = 10 each group) were fabricated for a mandibular molar 3.6 using two workflows: CAD/CAM-milled poly(methyl methacrylate) (PMMA), high-impact polymer composite (HIPC; Bredent), and Ambarino composite (Creamet), and directly fabricated 3M™ Protemp™ (Scutan technique), respectively. Color stability was evaluated after seven-day immersion in coffee and red wine at 37 °C using a spectrophotometer (CIE L*a*b* system). Fracture resistance (Fmax) was measured under axial load in a universal testing machine. Data were analyzed by one-way ANOVA and Tukey’s HSD (α = 0.05). Results: Significant differences were observed among materials (F(3,36) = 212.6, p < 0.001). HIPC showed the highest mean fracture resistance (2068.9 ± 104.0 N), followed by PMMA (1215.8 ± 61.4 N) and 3M™ Protemp™ (1183.4 ± 86.4 N), while Ambarino exhibited the lowest (555.4 ± 25.4 N). Regarding color stability, Ambarino demonstrated the smallest ΔE* (1.1 ± 0.2), followed by PMMA (2.0 ± 0.3), HIPC (2.8 ± 0.3), and Protemp™ (4.9 ± 0.4). Only Protemp™ exceeded the clinical perceptibility threshold (ΔE* > 3.3). Conclusions: Both manufacturing methods and material compositions significantly influence the optical and mechanical properties of provisional restorations. CAD/CAM-milled HIPC and PMMA provided superior fracture strength and clinically acceptable color stability, suggesting their suitability for long-term or high-load temporary crowns compared with chairside-fabricated composites, particularly in posterior regions. Full article
(This article belongs to the Special Issue Advances in Restorative Dentistry Materials)
Show Figures

Figure 1

26 pages, 6764 KB  
Article
Integrative Transcriptome Analysis Across Follicles Highlights Key Regulatory Pathways in Low and High-Egg-Laying Hens
by Armughan Ahmed Wadood, Farhad Bordbar and Xiquan Zhang
Animals 2025, 15(22), 3300; https://doi.org/10.3390/ani15223300 - 15 Nov 2025
Viewed by 601
Abstract
Egg-laying performance in hens is regulated by complex molecular mechanisms within the hypothalamic–pituitary–gonadal (HPG) axis and ovarian follicles. This study employed integrative transcriptome profiling of primordial (PR), primary (PM), small white (SW), and small yellow (SY) follicles in hens with low and high [...] Read more.
Egg-laying performance in hens is regulated by complex molecular mechanisms within the hypothalamic–pituitary–gonadal (HPG) axis and ovarian follicles. This study employed integrative transcriptome profiling of primordial (PR), primary (PM), small white (SW), and small yellow (SY) follicles in hens with low and high egg-laying capacities to explain regulatory pathways influencing reproductive outcomes. Specific gene expression patterns were observed that correlated with follicular growth, steroidogenesis, and granulosa cell proliferation. Heatmap clustering and principal component analysis revealed transcriptional divergence between low- and high-laying hens, suggesting that coordinated changes in signaling pathways influence egg-laying performance. High-laying hens intricated an upregulation of the PI3K-AKT-FOXO3, TGF-β, and Wnt/β-catenin pathways, which facilitate early follicular development, granulosa cell proliferation, and folliculogenesis. Higher phosphorylation of AKT and reduced nuclear FOXO3 activity were associated with enhanced primordial follicle growth. Increased TGF-β signaling, as demonstrated by higher levels of SMAD2/3/4 and cell cycle regulators, promoted granulosa cell proliferation in primary follicles (PMF). In SWF, higher levels of β-catenin and its downstream genes, such as c-Myc and cyclin D1, promoted follicle development. High-laying hens revealed increased expression of FSHR, CYP19A1, 17β-HSD, CYP1A1, and CYP1B1 in SYF, signifying enhanced FSH level and steroidogenesis. Similarly, low-laying hens exhibited downregulation of key genes, suggesting reduced follicular development and hormone signaling. These findings identify key regulatory networks and molecular markers associated with reproductive performance, providing targets for genetic selection and interventions to enhance egg production while reducing the risk of hormonal overstimulation. Full article
(This article belongs to the Special Issue Advances in Genetic Analysis of Important Traits in Poultry)
Show Figures

Figure 1

17 pages, 2509 KB  
Article
Screening and Identification of Reference Genes Under Different Conditions and Growth Stages of Lyophyllum decastes
by Yun-Qi Hui, Huan-Ling Yang, Yu-Qing Zhang, Chen-Zhao Zhu, Li-Ping Xi, Chun-Yan Song, Zheng-Peng Li, E-Xian Li, Shu-Hong Li, Yong-Nan Liu and Rui-Heng Yang
Int. J. Mol. Sci. 2025, 26(22), 11004; https://doi.org/10.3390/ijms262211004 - 13 Nov 2025
Viewed by 262
Abstract
Internal reference genes are a prerequisite for ensuring the accuracy of gene verification experiments, but few relevant studies on Lyophyllum decastes have investigated the growth cycle and different environmental conditions. In this study, the qPCR results of 22 house-keeping genes were analyzed using [...] Read more.
Internal reference genes are a prerequisite for ensuring the accuracy of gene verification experiments, but few relevant studies on Lyophyllum decastes have investigated the growth cycle and different environmental conditions. In this study, the qPCR results of 22 house-keeping genes were analyzed using GeNorm, BestKeeper, NormFinder and RefFinder. The results revealed that the most stable gene differed under different conditions. Across all developmental stages and under hot, cold, acidic, alkaline, and salt conditions, UBCE gene displays the greatest expression stability. However, EF1b, β-ACT, HSD17B3, and Cyb presented the greatest stability under cold, heat, and acidic conditions, and heavy metal exposure, respectively. To screen for genes suitable for all conditions, RefFinder’s ranking results revealed that UBCE and EF1b ranked in the top 2, demonstrating the highest gene expression stability. In contrast, Cyb was positioned at the bottom of the comprehensive ranking table. This study not only revealed potential factors affecting the suitability of reference genes but also identified optimal reference genes from a set of candidate genes across diverse conditions. Full article
(This article belongs to the Section Molecular Plant Sciences)
Show Figures

Figure 1

16 pages, 613 KB  
Review
Genomic Signatures of MASLD: How Genomics Is Redefining Our Understanding of Metabolic Liver Disease
by Peter Saliba-Gustafsson, Jennifer Härdfeldt, Matteo Pedrelli and Paolo Parini
Int. J. Mol. Sci. 2025, 26(22), 10881; https://doi.org/10.3390/ijms262210881 - 10 Nov 2025
Viewed by 1001
Abstract
Metabolic dysfunction-associated steatotic liver disease (MASLD) is the most prevalent chronic liver condition globally, driven by strong genetic and environmental components. This review summarizes recent advances in understanding the genetic architecture of MASLD. Genome-wide association studies (GWAS) have identified several key risk variants, [...] Read more.
Metabolic dysfunction-associated steatotic liver disease (MASLD) is the most prevalent chronic liver condition globally, driven by strong genetic and environmental components. This review summarizes recent advances in understanding the genetic architecture of MASLD. Genome-wide association studies (GWAS) have identified several key risk variants, primarily in genes such as PNPLA3, TM6SF2, GCKR, and MBOAT7, which influence hepatic lipid metabolism and disease progression. By utilizing surrogate markers of MASLD, researchers have also identified numerous putative MASLD-associated genes, warranting further investigation through functional genomics approaches. Next-generation sequencing techniques have uncovered rare variants in genes like APOB and ABCB4, as well as protective variants in HSD17B13 and CIDEB. This review discusses the potential of polygenic risk scores for disease stratification and the development of genetically informed therapeutic strategies. Additionally, it explores the future of functional genomics approaches in discovering novel treatment strategies. While the evolving genetic landscape of MASLD provides promising insights for precision medicine approaches in diagnosis, prognosis, and treatment, significant translational gaps remain. Addressing these challenges will be critical for realizing the full potential of personalised approaches in clinical management. This review synthesizes these findings and discusses their implications for future research and clinical practice in MASLD. Full article
Show Figures

Figure 1

26 pages, 2891 KB  
Article
In Vitro and Greenhouse Evaluation of Fungicides and Bacillus Antagonists Against Diplodia corticola (Botryosphaeriaceae, Botryosphaeriales) on Quercus suber
by Hanna Rathod Uppara, Dalmau Albó, Carlos Colinas and Emigdio Jordán Muñoz-Adalia
Forests 2025, 16(11), 1704; https://doi.org/10.3390/f16111704 - 8 Nov 2025
Viewed by 529
Abstract
Cork oak (Quercus suber) forests are threatened by emergent fungal pathogen Diplodia corticola, which causes significant economic and ecological losses. This study evaluates the efficacy of synthetic and natural fungicides, as well as Bacillus antagonistic agents, against this phytopathogen in [...] Read more.
Cork oak (Quercus suber) forests are threatened by emergent fungal pathogen Diplodia corticola, which causes significant economic and ecological losses. This study evaluates the efficacy of synthetic and natural fungicides, as well as Bacillus antagonistic agents, against this phytopathogen in vitro and in vivo. Eighteen fungicidal agents were tested across three concentrations, whereas the bacterial antagonistic agents Bacillus amyloliquefaciens and a mixture of B. amyloliquefaciens + Bacillus mojavensis were tested at a fixed concentration. The assayed chemicals, including penconazole, clove oil, vanillin, and belthanol, showed 100 ± 0.0% radial growth inhibition (n = 24) and conidiation (n = 24), highlighting their potential as alternatives to benomyl and methyl thiophanate (Restricted in the European Union). In vivo assays further validated the efficacy of these agents in reducing symptom incidence and seedling mortality in cork oak seedlings. Similarly, the Bacillus-based treatments showed 47.6 ± 0.9% (n = 35) in vitro antagonistic effects and in vivo application on seedlings (n = 470) significantly reduced disease symptoms and supported physiological stability (GLMs with Tukey HSD post hoc). The study aimed to evaluate chemical, natural and biological control agents against this pathogen to identify effective management alternatives for forest nurseries and cork oak. Full article
Show Figures

Figure 1

21 pages, 5985 KB  
Article
Genome-Wide Association Study of First-Parity Reproductive Traits in Suzi Pig
by Yanfeng Fu, Weining Li, Chaohui Dai, Chao Liao, Jinhua Cheng, Hui Li and Weimin Zhao
Genes 2025, 16(11), 1335; https://doi.org/10.3390/genes16111335 - 6 Nov 2025
Viewed by 472
Abstract
Backgrounds: Objective of this study is to conduct a genome-wide association study (GWAS) of first-parity reproductive traits in Suzi pigs to identify significant single-nucleotide polymorphisms (SNPs) or candidate genes influencing these traits. Methods: This research employed technologies including the Zhongxin 50K SNP chip, [...] Read more.
Backgrounds: Objective of this study is to conduct a genome-wide association study (GWAS) of first-parity reproductive traits in Suzi pigs to identify significant single-nucleotide polymorphisms (SNPs) or candidate genes influencing these traits. Methods: This research employed technologies including the Zhongxin 50K SNP chip, simplified genome sequencing, resequencing, and the 100K SNP liquid chip to perform genome-wide SNP detection on 898 Suzi sows. Genotype data and phenotypic data were combined to do GWAS, gene annotation, and enrichment analysis. Results: Results showed that this study obtained phenotypes of 33 first-parity reproductive traits from 574 sows. GWAS results indicated there were 10 first-parity reproductive traits significantly associated with SNPs, and these traits were AFS, AFF, NNB, NH, NW, NS, NM, ND, PB, and CCN. These 10 traits were significantly associated with 60 SNPs, with 15 (25%) located on chromosome 2-the highest proportion. The SNPs significantly associated with AFS and AFF were largely identical. Genome-wide variance component analysis revealed that among the 10 traits with significantly associated SNPs in GWAS, there were 5 traits that exhibited genome-wide heritability ≥ 0.01. Trait of NM showed the highest heritability (0.65–0.7). These significantly associated SNPs annotated 20 candidate genes, including ADAMTS19, PROP1, ZNF354B, PCARE, LUZP2, VIRMA, EPHA5, AAAS, SLCO3A1-SV2B, KIF18A-BDNF, SERGEF, DYNLRB2, HNF4G, CATSPERD, HSD11B1L, DICER1, RARG, PCDHAC2, KRT79, and HSD17B2. GO analysis of candidate genes revealed that the top three biological processes were cell adhesion, positive regulation of cell projection organization, and positive regulation of neuron projection development. KEGG results showed the top three pathways were inositol phosphate metabolism, glutamatergic synapse, and phosphatidylinositol signaling system. Conclusions: These findings provide a foundation for the reproductive breeding of Suzi pigs and offer new insights into biological breeding in pigs. Full article
(This article belongs to the Special Issue Advances in Pig Genetic and Genomic Breeding)
Show Figures

Figure 1

19 pages, 5744 KB  
Article
Resveratrol Alleviates Effects of LPS on Estrogen Synthesis, Oxidative Stress, Inflammation, and Pyroptosis of Goat Granulosa Cells by Activating the PPARG/NRF2/HO-1 Signaling Pathway
by Jie Zhao, Xianyi Zhou, Zhen Cang, Xin Liu, Muhammad Tariq and Dagan Mao
Antioxidants 2025, 14(11), 1300; https://doi.org/10.3390/antiox14111300 - 29 Oct 2025
Viewed by 697
Abstract
This study aims to investigate the effect and mechanism of resveratrol (RES) on lipopolysaccharide (LPS)-induced injury in goat granulosa cells (GCs). First, the appropriate time and concentration were screened for LPS (4 μg/mL, 12 h), RES (1 μM, 6 h), and GW9662 (an [...] Read more.
This study aims to investigate the effect and mechanism of resveratrol (RES) on lipopolysaccharide (LPS)-induced injury in goat granulosa cells (GCs). First, the appropriate time and concentration were screened for LPS (4 μg/mL, 12 h), RES (1 μM, 6 h), and GW9662 (an antagonist of PPARG, 1 μM, 12 h) through CCK8 and RT-qPCR. Then, cells were treated with LPS, RES, or/and GW9662, to examine steroidogenesis, inflammation, oxidative stress, and pyroptosis by RIA, RT-qPCR, WB, flow cytometry, and IF, respectively. Results showed that RES inhibited LPS-induced increases in MDA content, ROS production, gene expressions of IL-1β, NLRP3, Caspase1, and GSDMD, as well as protein levels of IL-1β, and GSDMD, accompanied by decreases in SOD activity, T-AOC and E2 content, gene expressions of SOD, CYP19A1, and HSD3B, and protein levels of SOD and HSD3B. Furthermore, RES inhibited LPS-induced decreases in PPARG, NRF2, and HO-1 gene expressions and protein levels. However, GW9662 could block all the alleviating effects of RES on LPS. In conclusion, RES regulates the effects of LPS on hormone secretion, inflammation, oxidative stress, and pyroptosis by modulating the PPARG/NRF2/HO-1 pathway, providing a new theoretical basis for improving goat reproduction. Full article
(This article belongs to the Special Issue Antioxidant Effects of Natural Compounds on Cell Metabolism)
Show Figures

Figure 1

Back to TopTop