Integrative Transcriptome Analysis Across Follicles Highlights Key Regulatory Pathways in Low and High-Egg-Laying Hens
Simple Summary
Abstract
1. Introduction
2. Materials and Methods
2.1. Animals and Sample Collection
2.2. Follicles Classification and Isolation
2.3. RNA Extraction and Quality Assessment
2.4. Transcriptome Library Preparation and RNA Sequencing
2.5. Transcriptome Data Processing and DEG Analysis
2.6. Gene Ontology and KEGG Pathway Enrichment
2.7. Protein–Protein Interaction (PPI) and Hub Gene Identification
2.8. Signaling Pathway Modeling
2.9. Descriptive Statistics
2.10. qRT-PCR Validation of DEGs
3. Results
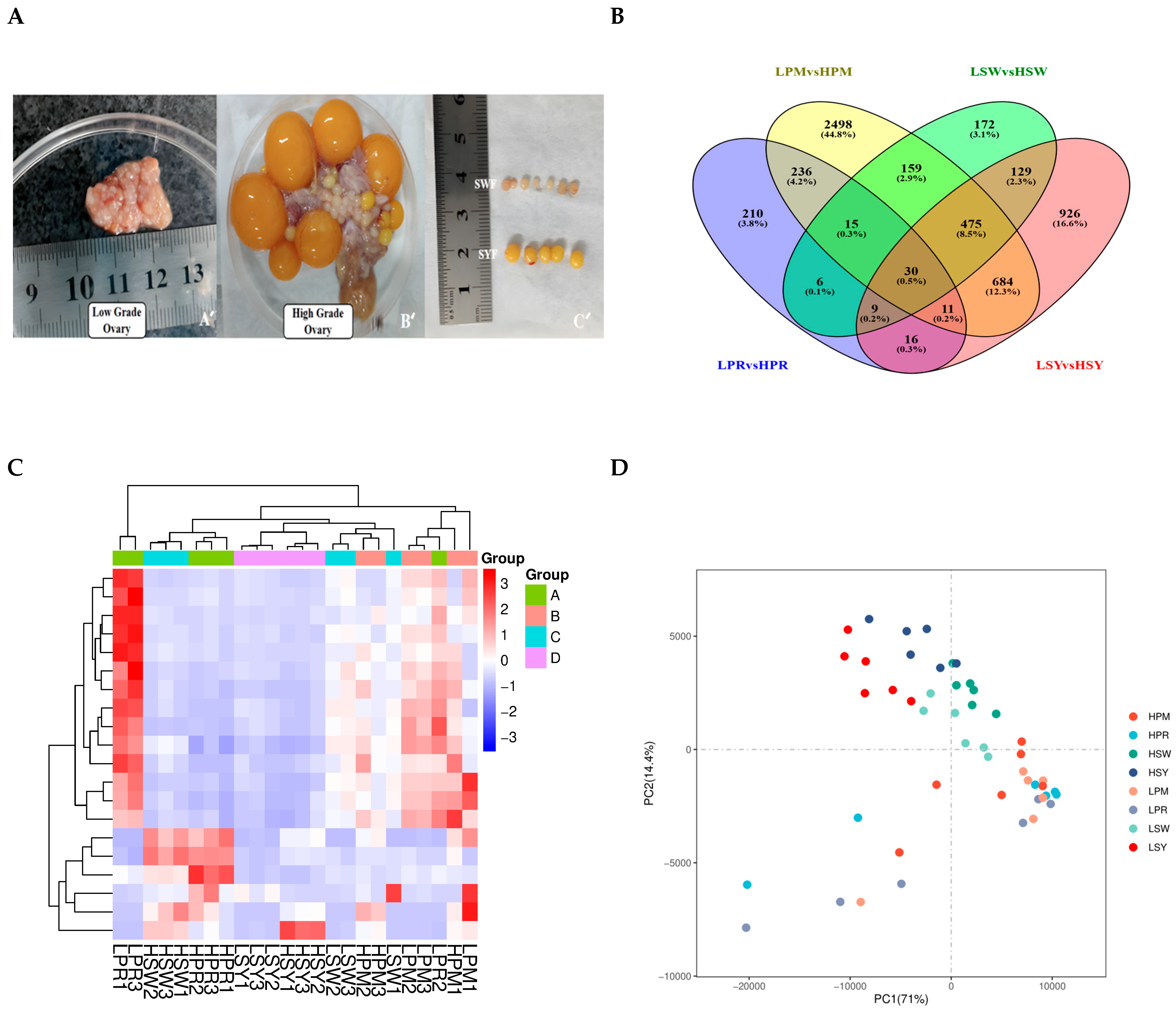
3.1. Transcriptome Data Analysis
3.2. Gene Ontology Enrichment Analysis
3.3. KEGG Enrichment Analysis
3.4. Protein–Protein Interaction (PPI) Network
3.5. RT-qPCR Validation
4. Discussion
4.1. PI3K-AKT-FOXO3 Signaling: A Pivotal Axis in Primordial Follicular Activation
4.2. TGF-β Signaling Orchestrates Granulosa Cell Proliferation in Folliculogenesis
4.3. The Wnt Signaling Pathway: A Crucial Mediator of Granulosa Cell Proliferation
4.4. Ovarian Steroidogenesis: A Hormonal Engine of Follicular Maturation
5. Conclusions
Supplementary Materials
Author Contributions
Funding
Institutional Review Board Statement
Informed Consent Statement
Data Availability Statement
Acknowledgments
Conflicts of Interest
Abbreviations
| PRF | Primordial follicles |
| PMF | Primary follicles |
| SWF | Small white follicles |
| SYF | Small yellow follicles |
References
- Du, Y.; Liu, L.; He, Y.; Dou, T.; Jia, J.; Ge, C. Endocrine and genetic factors affecting egg laying performance in chickens: A review. Br. Poult. Sci. 2020, 61, 538–549. [Google Scholar] [CrossRef]
- Wadood, A.A.; Wang, J.; Pu, L.; Shahzad, Q.; Waqas, M.; Liu, X.; Xie, L.; Yu, L.; Chen, D.; Akhtar, R.W. Proteomic analysis identifies potential markers for chicken primary follicle development. Animals 2021, 11, 1108. [Google Scholar] [CrossRef] [PubMed]
- Wadood, A.A.; Pu, L.; Shahzad, Q.; Waqas, M.; Yu, L.; Liao, Y.; Ur Rehman, S.; Chen, D.; Huang, Z.; Lu, Y. Proteomic analysis identifies potential markers in small white and small yellow follicle development in chickens. Reprod. Fertil. Dev. 2022, 34, 516–525. [Google Scholar] [CrossRef] [PubMed]
- Wadood, A.A.; Zhang, X. Unraveling the mysteries of chicken proteomics: Insights into follicle development and reproduction. J. Proteom. 2024, 308, 105281. [Google Scholar] [CrossRef]
- Wadood, A.A.; Zhang, X. The omics revolution in understanding chicken reproduction: A comprehensive review. Curr. Issues Mol. Biol. 2024, 46, 6248–6266. [Google Scholar] [CrossRef]
- Wadood, A.A.; Bordbar, F.; Zhang, X. Integrating omics approaches in livestock biotechnology: Innovations in production and reproductive efficiency. Front. Anim. Sci. 2025, 6, 1551244. [Google Scholar] [CrossRef]
- Johnson, A. Ovarian follicle selection and granulosa cell differentiation. Poult. Sci. 2015, 94, 781–785. [Google Scholar] [CrossRef]
- Derese, D.B.; Lu, L.; Shi, F. Major regulatory factors for reproductive performances of female chickens. Asian Pac. J. Reprod. 2024, 13, 197–206. [Google Scholar] [CrossRef]
- Yang, L.; Fan, X.; Tian, K.; Yan, S.; Xu, C.; Tian, Y.; Xiao, C.; Jia, X.; Shi, J.; Bai, Y. Dynamic expression profile of follicles at different stages in high-and low-production laying hens. Genes 2023, 15, 40. [Google Scholar] [CrossRef]
- Johnson, A.L. The avian ovary and follicle development: Some comparative and practical insights. Turk. J. Vet. Anim. Sci. 2014, 38, 660–669. [Google Scholar] [CrossRef]
- Kaipia, A.; Hsueh, A.J. Regulation of ovarian follicle atresia. Annu. Rev. Physiol. 1997, 59, 349–363. [Google Scholar] [CrossRef] [PubMed]
- Hsueh, A.J.; Kawamura, K.; Cheng, Y.; Fauser, B.C. Intraovarian control of early folliculogenesis. Endocr. Rev. 2015, 36, 1–24. [Google Scholar] [CrossRef]
- Ghanem, K. An Integrative Approach to Investigating Ovarian Follicle Development and Cyclic Recruitment in Chickens; The Pennsylvania State University: State College, PA, USA, 2019. [Google Scholar]
- Zhao, J.; Pan, H.; Liu, Y.; He, Y.; Shi, H.; Ge, C. Interacting networks of the hypothalamic–pituitary–ovarian axis regulate layer hens performance. Genes 2023, 14, 141. [Google Scholar] [CrossRef]
- Johnson, A.; Woods, D.C. Ovarian dynamics and follicle development. Reprod. Biol. Phylogeny Birds 2007, 6, 243–277. [Google Scholar]
- Marguerat, S.; Bähler, J. RNA-seq: From technology to biology. Cell. Mol. Life Sci. 2010, 67, 569–579. [Google Scholar] [CrossRef] [PubMed]
- Han, Y.; Gao, S.; Muegge, K.; Zhang, W.; Zhou, B. Advanced applications of RNA sequencing and challenges. Bioinform. Biol. Insights 2015, 9, BBI.S28991. [Google Scholar] [CrossRef] [PubMed]
- Bonnet, A.; Servin, B.; Mulsant, P.; Mandon-Pepin, B. Spatio-temporal gene expression profiling during in vivo early ovarian folliculogenesis: Integrated transcriptomic study and molecular signature of early follicular growth. PLoS ONE 2015, 10, e0141482. [Google Scholar] [CrossRef]
- Nie, R.; Zheng, X.; Zhang, W.; Zhang, B.; Ling, Y.; Zhang, H.; Wu, C. Morphological characteristics and transcriptome landscapes of chicken follicles during selective development. Animals 2022, 12, 713. [Google Scholar] [CrossRef]
- Zhu, G.; Fang, C.; Li, J.; Mo, C.; Wang, Y.; Li, J. Transcriptomic diversification of granulosa cells during follicular development in chicken. Sci. Rep. 2019, 9, 5462. [Google Scholar] [CrossRef]
- Zhou, S.; Ma, Y.; Zhao, D.; Mi, Y.; Zhang, C. Transcriptome profiling analysis of underlying regulation of growing follicle development in the chicken. Poult. Sci. 2020, 99, 2861–2872. [Google Scholar] [CrossRef]
- Sun, X.; Chen, X.; Zhao, J.; Ma, C.; Yan, C.; Liswaniso, S.; Xu, R.; Qin, N. Transcriptome comparative analysis of ovarian follicles reveals the key genes and signaling pathways implicated in hen egg production. BMC Genom. 2021, 22, 899. [Google Scholar] [CrossRef]
- Huang, X.; Xu, C.; Li, S.; Tan, Y.; Huang, Y.; Yin, Z. Transcriptome and proteome profile analysis of the regulation of chicken ovarian development. Poult. Sci. 2025, 104, 105384. [Google Scholar] [CrossRef]
- Rio, D.C.; Ares, M.; Hannon, G.J.; Nilsen, T.W. Purification of RNA using TRIzol (TRI reagent). Cold Spring Harb. Protoc. 2010, 2010, pdb.prot5439. [Google Scholar] [CrossRef]
- Livak, K.J.; Schmittgen, T.D. Analysis of relative gene expression data using real-time quantitative PCR and the 2−ΔΔCT method. Methods 2001, 25, 402–408. [Google Scholar] [CrossRef]
- Sánchez, F.; Smitz, J. Molecular control of oogenesis. Biochim. Biophys. Acta (BBA)-Mol. Basis Dis. 2012, 1822, 1896–1912. [Google Scholar] [CrossRef]
- Gao, Z.; Zheng, J.; Xu, G. Molecular Mechanisms and Regulatory Factors Governing Feed Utilization Efficiency in Laying Hens: Insights for Sustainable Poultry Production and Breeding Optimization. Int. J. Mol. Sci. 2025, 26, 6389. [Google Scholar] [CrossRef] [PubMed]
- Wang, Y.; Chen, Q.; Liu, Z.; Guo, X.; Du, Y.; Yuan, Z.; Guo, M.; Kang, L.; Sun, Y.; Jiang, Y. Transcriptome analysis on single small yellow follicles reveals that Wnt4 is involved in chicken follicle selection. Front. Endocrinol. 2017, 8, 317. [Google Scholar] [CrossRef] [PubMed]
- Chen, X.; Sun, X.; Chimbaka, I.M.; Qin, N.; Xu, X.; Liswaniso, S.; Xu, R.; Gonzalez, J.M. Transcriptome analysis of ovarian follicles reveals potential pivotal genes associated with increased and decreased rates of chicken egg production. Front. Genet. 2021, 12, 622751. [Google Scholar] [CrossRef]
- Stephens, C. Follicle Selection and Growth in the Domestic Hen Ovary. Ph.D. Thesis, Cornell University Graduate School, New York, NY, USA, 2015. [Google Scholar]
- Brady, K.M.; Porter, T.E.; Long, J.A.; Taneyhill, L.; Keefer, C.; Mount, S.; Long, D.C.K. Identification of the Molecular Networks Governing Ovulation Frequency in Low and High Egg Producing Turkey Hens; University of Maryland: College Park, MD, USA, 2019. [Google Scholar]
- Tai, Y.; Yang, X.; Han, D.; Xu, Z.; Cai, G.; Hao, J.; Zhang, B.; Deng, X. Transcriptomic diversification of granulosa cells during follicular development between White Leghorn and Silky Fowl hens. Front. Genet. 2022, 13, 965414. [Google Scholar] [CrossRef] [PubMed]
- Qin, Q.; Liu, R.; Ding, X.; Li, Z.; Zhang, Y.; Yi, X.; Zhao, Y. Resolving Candidate Genes for Chicken Ovarian Transplantation through RNA-seq and WGCNA. Braz. J. Poult. Sci. 2024, 26, eRBCA-2024-1947. [Google Scholar] [CrossRef]
- Huang, Y.; Luo, W.; Luo, X.; Wu, X.; Li, J.; Sun, Y.; Tang, S.; Cao, J.; Gong, Y. Comparative analysis among different species reveals that the androgen receptor regulates chicken follicle selection through species-specific genes related to follicle development. Front. Genet. 2022, 12, 752976. [Google Scholar] [CrossRef] [PubMed]
- Ma, Z.; Jiang, K.; Wang, D.; Wang, Z.; Gu, Z.; Li, G.; Jiang, R.; Tian, Y.; Kang, X.; Li, H. Comparative analysis of hypothalamus transcriptome between laying hens with different egg-laying rates. Poult. Sci. 2021, 100, 101110. [Google Scholar] [CrossRef]
- Talebi, R.; Ahmadi, A.; Afraz, F. Analysis of protein-protein interaction network based on transcriptome profiling of ovine granulosa cells identifies candidate genes in cyclic recruitment of ovarian follicles. J. Anim. Sci. Technol. 2018, 60, 11. [Google Scholar] [CrossRef] [PubMed]
- Chen, Q.; Zheng, B.; Du, S.; Lin, Y. Explore the potential molecular mechanism of polycystic ovarian syndrome by protein–protein interaction network analysis. Taiwan. J. Obstet. Gynecol. 2021, 60, 807–815. [Google Scholar] [CrossRef]
- Yang, W.; Chen, X.; Liu, Z.; Zhao, Y.; Chen, Y.; Geng, Z. Integrated transcriptome and proteome revealed that the declined expression of cell cycle-related genes associated with follicular atresia in geese. BMC Genom. 2023, 24, 24. [Google Scholar] [CrossRef] [PubMed]
- Bahrami, A.; Miraie-Ashtiani, S.R.; Sadeghi, M.; Najafi, A. miRNA-mRNA network involved in folliculogenesis interactome: Systems biology approach. Reproduction 2017, 154, 51–65. [Google Scholar] [CrossRef]
- Gershon, E.; Dekel, N. Newly identified regulators of ovarian folliculogenesis and ovulation. Int. J. Mol. Sci. 2020, 21, 4565. [Google Scholar] [CrossRef]
- Zhu, M.; Miao, S.; Zhou, W.; Elnesr, S.S.; Dong, X.; Zou, X. MAPK, AKT/FoxO3a and mTOR pathways are involved in cadmium regulating the cell cycle, proliferation and apoptosis of chicken follicular granulosa cells. Ecotoxicol. Environ. Saf. 2021, 214, 112091. [Google Scholar] [CrossRef]
- Zhang, Y.; Chen, Y.; Ji, H.; Niu, Y.; He, L.; Wang, W.; Yu, T.; Han, R.; Tian, Y.; Liu, X. Dynamic m6A Modification Landscape During the Egg Laying Process of Chickens. Int. J. Mol. Sci. 2025, 26, 1677. [Google Scholar] [CrossRef]
- Shah, K.; Patel, S. Phosphatidylinositide-3 kinase: A newer molecular target in metabolic and hormonal pathway of polycystic ovary syndrome. Exp. Clin. Endocrinol. Diabetes 2014, 122, 261–267. [Google Scholar] [CrossRef]
- Marin, D.; Yang, M.; Wang, T. In vitro growth of human ovarian follicles for fertility preservation. Reprod. Dev. Med. 2018, 2, 230–236. [Google Scholar] [CrossRef]
- Yao, J.; Ma, Y.; Zhou, S.; Bao, T.; Mi, Y.; Zeng, W.; Li, J.; Zhang, C. Metformin prevents follicular atresia in aging laying chickens through activation of PI3K/AKT and calcium signaling pathways. Oxidative Med. Cell. Longev. 2020, 2020, 3648040. [Google Scholar] [CrossRef]
- John, G.B.; Gallardo, T.D.; Shirley, L.J.; Castrillon, D.H. Foxo3 is a PI3K-dependent molecular switch controlling the initiation of oocyte growth. Dev. Biol. 2008, 321, 197–204. [Google Scholar] [CrossRef] [PubMed]
- Zhang, X.; Tang, N.; Hadden, T.J.; Rishi, A.K. Akt, FoxO and regulation of apoptosis. Biochim. Biophys. Acta (BBA)-Mol. Cell Res. 2011, 1813, 1978–1986. [Google Scholar] [CrossRef] [PubMed]
- Ernst, E.H.; Grøndahl, M.L.; Grund, S.; Hardy, K.; Heuck, A.; Sunde, L.; Franks, S.; Andersen, C.Y.; Villesen, P.; Lykke-Hartmann, K. Dormancy and activation of human oocytes from primordial and primary follicles: Molecular clues to oocyte regulation. Human Reprod. 2017, 32, 1684–1700. [Google Scholar] [CrossRef]
- Isa, A.M.; Sun, Y.; Li, Y.; Wang, Y.; Ni, A.; Yuan, J.; Ma, H.; Shi, L.; Tesfay, H.H.; Fan, J. MicroRNAs with non-additive expression in the ovary of hybrid hens target genes enriched in key reproductive pathways that may influence heterosis for egg laying traits. Front. Genet. 2022, 13, 974619. [Google Scholar] [CrossRef]
- Zhao, H.; Dinh, T.H.; Wang, Y.; Yang, Y. The roles of MAPK signaling pathway in ovarian folliculogenesis. J. Ovarian Res. 2025, 18, 152. [Google Scholar] [CrossRef]
- Zhu, M.; Xu, M.; Zhang, J.; Zheng, C. The role of Hippo pathway in ovarian development. Front. Physiol. 2023, 14, 1198873. [Google Scholar] [CrossRef]
- Huang, X.; Li, S.; Yin, Z. Metabolic Profiles of Serum and Ovarian Tissue in Taihe Black-Boned Silky Fowl During the Early and Peak Laying Periods. Animals 2025, 15, 912. [Google Scholar] [CrossRef] [PubMed]
- Shi, X.Y.; Guan, Z.Q.; Yu, J.N.; Liu, H.L. Follicle stimulating hormone inhibits the expression of p53 up-regulated modulator of apoptosis induced by reactive oxygen species through PI3K/AKT in mouse granulosa cells. Physiol. Res. 2020, 69, 687. [Google Scholar]
- Nteeba, J.; Sanz-Fernandez, M.V.; Rhoads, R.P.; Baumgard, L.H.; Ross, J.W.; Keating, A.F. Heat stress alters ovarian insulin-mediated phosphatidylinositol-3 kinase and steroidogenic signaling in gilt ovaries. Biol. Reprod. 2015, 92, 148. [Google Scholar] [CrossRef] [PubMed]
- Nosrat Pour, S. Regulation of Granulosa Cells During Follicular Development and Ovulation. Master’s Thesis, Université de Montréal, Montréal, QC, Canada, 2020. [Google Scholar]
- Brouwer, I.; Lenstra, T.L. Visualizing transcription: Key to understanding gene expression dynamics. Curr. Opin. Chem. Biol. 2019, 51, 122–129. [Google Scholar] [CrossRef]
- Liu, L.; Fang, Y. The Role of Ovarian Granulosa Cells Related-ncRNAs in Ovarian Dysfunctions: Mechanism Research and Clinical Exploration. Reprod. Sci. 2025, 32, 2098–2120. [Google Scholar] [CrossRef]
- Drummond, A.E. TGFβ signalling in the development of ovarian function. Cell Tissue Res. 2005, 322, 107–115. [Google Scholar] [CrossRef]
- Knight, P.G.; Glister, C. TGF-β superfamily members and ovarian follicle development. Reproduction 2006, 132, 191–206. [Google Scholar] [CrossRef]
- Tzavlaki, K.; Moustakas, A. TGF-β Signaling. Biomolecules 2020, 10, 487. [Google Scholar] [CrossRef] [PubMed]
- Moustakas, A.; Souchelnytskyi, S.; Heldin, C.-H. Smad regulation in TGF-β signal transduction. J. Cell Sci. 2001, 114, 4359–4369. [Google Scholar] [CrossRef]
- Xu, L. Regulation of Smad activities. Biochim. Biophys. Acta (BBA)-Gene Struct. Expr. 2006, 1759, 503–513. [Google Scholar] [CrossRef] [PubMed]
- Heldin, C.-H.; Moustakas, A. Role of Smads in TGFβ signaling. Cell Tissue Res. 2012, 347, 21–36. [Google Scholar] [CrossRef]
- Shen, H.; Wang, Y. Activation of TGF-β1/Smad3 signaling pathway inhibits the development of ovarian follicle in polycystic ovary syndrome by promoting apoptosis of granulosa cells. J. Cell. Physiol. 2019, 234, 11976–11985. [Google Scholar] [CrossRef]
- Maseres Javaloy, P. Regulation of Cell Proliferation and Differentiation by p38 MAPK in Distinct Physiopathological Processes. Ph.D. Thesis, Pompeu Fabra University, Barcelona, Spain, 2018. [Google Scholar]
- Dang, C.V. c-Myc target genes involved in cell growth, apoptosis, and metabolism. Mol. Cell. Biol. 1999, 19, 1–11. [Google Scholar] [CrossRef]
- Sugiura, K.; Pendola, F.L.; Eppig, J.J. Oocyte control of metabolic cooperativity between oocytes and companion granulosa cells: Energy metabolism. Dev. Biol. 2005, 279, 20–30. [Google Scholar] [CrossRef]
- Holesh, J.E.; Bass, A.N.; Lord, M. Physiology, Ovulation; StatPearls: Tampa, FL, USA, 2017. [Google Scholar]
- Wu, X.; Zhang, N.; Li, J.; Zhang, Z.; Guo, Y.; Li, D.; Zhang, Y.; Gong, Y.; Jiang, R.; Li, H. gga-miR-449b-5p regulates steroid hormone synthesis in laying hen ovarian granulosa cells by targeting the IGF2BP3 gene. Animals 2022, 12, 2710. [Google Scholar] [CrossRef]
- Li, J.; Li, C.; Li, Q.; Li, W.-T.; Li, H.; Li, G.-X.; Kang, X.-T.; Liu, X.-J.; Tian, Y.-D. Identification of the key microRNAs and mirna-mrna interaction networks during the ovarian development of hens. Animals 2020, 10, 1680. [Google Scholar] [CrossRef]
- Zhang, Y.E. Non-Smad pathways in TGF-β signaling. Cell Res. 2009, 19, 128–139. [Google Scholar] [CrossRef] [PubMed]
- He, H.; Yu, X.; Cui, C.; Zhang, Y.; Li, Z.; Han, S.; Yin, H. CircRALGPS2 modulates chicken follicle development through promotion of granulosa cell apoptosis and autophagy via the miR-200a-3p/TGFβ2/SMAD pathway. Poult. Sci. 2025, 104, 105313. [Google Scholar] [CrossRef]
- Harbour, J.W.; Dean, D.C. The Rb/E2F pathway: Expanding roles and emerging paradigms. Genes Dev. 2000, 14, 2393–2409. [Google Scholar] [CrossRef]
- Zhou, S.; Ma, Y.; Yao, J.; Zhao, A.; Xie, C.; Mi, Y.; Zhang, C. TGF-β1-induced collagen promotes chicken ovarian follicle development via an intercellular cooperative pattern. Cell Biol. Int. 2021, 45, 1336–1348. [Google Scholar] [CrossRef] [PubMed]
- Dong, J.; Hu, Y.; Fan, X.; Wu, X.; Mao, Y.; Hu, B.; Guo, H.; Wen, L.; Tang, F. Single-cell RNA-seq analysis unveils a prevalent epithelial/mesenchymal hybrid state during mouse organogenesis. Genome Biol. 2018, 19, 31. [Google Scholar] [CrossRef] [PubMed]
- Gifford, J.H. The role of WNT signaling in adult ovarian folliculogenesis. Reproduction 2015, 150, R137–R148. [Google Scholar] [CrossRef]
- Golestaneh, N.; Beauchamp, E.; Fallen, S.; Kokkinaki, M.; Üren, A.; Dym, M. Wnt signaling promotes proliferation and stemness regulation of spermatogonial stem/progenitor cells. Reproduction 2009, 138, 151–162. [Google Scholar] [CrossRef]
- Abedini Najafabadi, A. Elucidation of the Biological Roles of Wnt5a Signaling in Follicle Development. Ph.D. Thesis, Université de Montréal, Montréal, QC, Canada, 2015. [Google Scholar]
- Tepekoy, F.; Akkoyunlu, G. The interaction of Wnt signaling members with growth factors in cultured granulosa cells. Anim. Reprod. 2020, 17, e20190106. [Google Scholar] [CrossRef]
- Hayat, R.; Manzoor, M.; Hussain, A. Wnt signaling pathway: A comprehensive review. Cell Biol. Int. 2022, 46, 863–877. [Google Scholar] [CrossRef]
- Arthofer, E. A Frizzled Quest to Dissect the Molecular Pharmacology of WNT Signaling: From Biology to Signaling Mechanism (s); Karolinska Institutet: Stockholm, Sweden, 2017. [Google Scholar]
- Kilander, M.B.C. Frizzled as Ag Protein-Coupled Receptor; Karolinska Institutet: Stockholm, Sweden, 2013. [Google Scholar]
- Kim, W.; Kim, M.; Jho, E.-h. Wnt/β-catenin signalling: From plasma membrane to nucleus. Biochem. J. 2013, 450, 9–21. [Google Scholar] [CrossRef]
- Shah, K.; Kazi, J.U. Phosphorylation-dependent regulation of WNT/Beta-catenin signaling. Front. Oncol. 2022, 12, 858782. [Google Scholar] [CrossRef] [PubMed]
- Wang, H.; Sahu, A.; Chuong, M.D.; Li, R. TCF4 as a potential prognostic biomarker and an anticancer target in gastric cancer. Transl. Cancer Res. 2024, 13, 5073. [Google Scholar] [CrossRef] [PubMed]
- Davidson, G.; Niehrs, C. Emerging links between CDK cell cycle regulators and Wnt signaling. Trends Cell Biol. 2010, 20, 453–460. [Google Scholar] [CrossRef]
- Davidson, G.; Shen, J.; Huang, Y.-L.; Su, Y.; Karaulanov, E.; Bartscherer, K.; Hassler, C.; Stannek, P.; Boutros, M.; Niehrs, C. Cell cycle control of wnt receptor activation. Dev. Cell 2009, 17, 788–799. [Google Scholar] [CrossRef] [PubMed]
- Ma, X.; Han, X.; Wang, W.; Zhang, Q.; Tang, H. β-Catenin regulates ovarian granulosa cell cycle and proliferation in laying hens by interacting with TCF4. Poult. Sci. 2024, 103, 103377. [Google Scholar] [CrossRef]
- Prunskaite-Hyyryläinen, R. Role of Wnt4 Signaling in Mammalian Sex Determination, Ovariogenesis and Female Sex Duct Differentiation; University of Oulu: Oulu, Finland, 2014. [Google Scholar]
- Nie, R.; Zhang, W.; Tian, H.; Li, J.; Ling, Y.; Zhang, B.; Zhang, H.; Wu, C. Regulation of follicular development in chickens: WIF1 modulates granulosa cell proliferation and progesterone synthesis via wnt/β-catenin signaling pathway. Int. J. Mol. Sci. 2024, 25, 1788. [Google Scholar] [CrossRef]
- Lee, M.Y.; Lim, H.W.; Lee, S.H.; Han, H.J. Smad, PI3K/Akt, and Wnt-dependent signaling pathways are involved in BMP-4-induced ESC self-renewal. Stem Cells 2009, 27, 1858–1868. [Google Scholar] [CrossRef] [PubMed]
- Du, X.; Li, Q.; Yang, L.; Liu, L.; Cao, Q.; Li, Q. SMAD4 activates Wnt signaling pathway to inhibit granulosa cell apoptosis. Cell Death Dis. 2020, 11, 373. [Google Scholar] [CrossRef]
- Hossein, G.; Khanmohammadi, M.; Fard, P.S.; Heidarian, Y.; Kazemnejad, S.; Akhondi, M.M. Exogenous secreted frizzled-related protein-4 modulates steroidogenesis of rat granulosa cells through Wnt/β-catenin and PI3K/AKT signaling pathways. Avicenna J. Med. Biotechnol. 2016, 8, 159. [Google Scholar]
- Vadlakonda, L.; Pasupuleti, M.; Pallu, R. Role of PI3K-AKT-mTOR and Wnt signaling pathways in transition of G1-S phase of cell cycle in cancer cells. Front. Oncol. 2013, 3, 85. [Google Scholar] [CrossRef]
- Rodrigues, D.V.S.; Monteiro, V.V.S.; Navegantes-Lima, K.C.; de Brito Oliveira, A.L.; de França Gaspar, S.L.; Quadros, L.B.G.; Monteiro, M.C. MicroRNAs in cell cycle progression and proliferation: Molecular mechanisms and pathways. Non-Coding RNA Investig. 2018, 2, 28. [Google Scholar] [CrossRef]
- Chen, L.; Li, X.; Wu, Y.; Wang, J.; Pi, J. Differential analysis of ovarian tissue between high and low-yielded laying hens in the late laying stage and the effect of LECT2 gene on follicular granulosa cells proliferation. Mol. Biol. Rep. 2024, 51, 240. [Google Scholar] [CrossRef]
- Laziyan, M. Identification and Characterization of the Transcriptional Targets of the WNT/β-Catenin Signaling Pathway in Granulosa Cells. Master’s Thesis, Université de Montréal, Montréal, QC, Canada, 2009. [Google Scholar]
- Seo, J.O. Studies on β-catenin Signaling in Adenomyosis Development through Epithelial-Mesenchymal Transition. Ph.D. Thesis, Seoul National University Graduate School, Seoul, Republic of Korea, 2013. [Google Scholar]
- Ji, G.; Zhang, M.; Tu, Y.; Liu, Y.; Shan, Y.; Ju, X.; Zou, J.; Shu, J.; Sheng, Z.; Li, H. Molecular regulatory mechanisms in chicken feather follicle morphogenesis. Genes 2023, 14, 1646. [Google Scholar] [CrossRef] [PubMed]
- Cheung, C.T.; Nguyen, T.-v.; Le Cam, A.; Patinote, A.; Journot, L.; Reynes, C.; Bobe, J. What makes a bad egg? Egg transcriptome reveals dysregulation of translational machinery and novel fertility genes important for fertilization. BMC Genom. 2019, 20, 584. [Google Scholar] [CrossRef]
- Luo, M.; Yang, X.; Zhou, M.; Zhang, J.; Yu, B.; Lian, H.; Ye, J. Integrated single-cell and spatial transcriptomics reveal microenvironment disruptions by androgen in mouse ovary. iScience 2024, 27, 111028. [Google Scholar] [CrossRef]
- Mishra, B.; Sah, N.; Wasti, S. Genetic and hormonal regulation of egg formation in the oviduct of laying hens. In Poultry-An Advanced Learning; IntechOpen: London, UK, 2019. [Google Scholar]
- Bao, B.; Garverick, H.A. Expression of steroidogenic enzyme and gonadotropin receptor genes in bovine follicles during ovarian follicular waves: A review. J. Anim. Sci. 1998, 76, 1903–1921. [Google Scholar] [CrossRef] [PubMed]
- Słowińska, M.; Paukszto, Ł.; Pardyak, L.; Jastrzębski, J.P.; Liszewska, E.; Wiśniewska, J.; Kozłowski, K.; Jankowski, J.; Bilińska, B.; Ciereszko, A. Transcriptome and proteome analysis revealed key pathways regulating final stage of oocyte maturation of the Turkey (Meleagris gallopavo). Int. J. Mol. Sci. 2021, 22, 10589. [Google Scholar] [CrossRef]
- Luan, X.; Liu, D.; Cao, Z.; Luo, L.; Liu, M.; Gao, M.; Zhang, X. Transcriptome profiling identifies differentially expressed genes in Huoyan goose ovaries between the laying period and ceased period. PLoS ONE 2014, 9, e113211. [Google Scholar] [CrossRef]
- Xin, Q.; Ma, N.; Jiao, H.; Wang, X.; Li, H.; Zhou, Y.; Zhao, J.; Lin, H. Dietary energy and protein levels during the prelay period on production performance, egg quality, expression of genes in hypothalamus-pituitary-ovary axis, and bone parameters in aged laying hens. Front. Physiol. 2022, 13, 887381. [Google Scholar] [CrossRef]
- Gonzalez-Robayna, I.J.; Falender, A.E.; Ochsner, S.; Firestone, G.L.; Richards, J.S. Follicle-stimulating hormone (FSH) stimulates phosphorylation and activation of protein kinase B (PKB/Akt) and serum and glucocorticoid-induced kinase (Sgk): Evidence for A kinase-independent signaling by FSH in granulosa cells. Mol. Endocrinol. 2000, 14, 1283–1300. [Google Scholar] [CrossRef]
- Liu, T.; Huang, Y.; Lin, H. Estrogen disorders: Interpreting the abnormal regulation of aromatase in granulosa cells. Int. J. Mol. Med. 2021, 47, 73. [Google Scholar] [CrossRef]
- Chen, Y.-J.; Lee, M.-T.; Yao, H.-C.; Hsiao, P.-W.; Ke, F.-C.; Hwang, J.-J. Crucial role of estrogen receptor-α interaction with transcription coregulators in follicle-stimulating hormone and transforming growth factor β1 up-regulation of steroidogenesis in rat ovarian granulosa cells. Endocrinology 2008, 149, 4658–4668. [Google Scholar] [CrossRef]
- Hunzicker-Dunn, M.; Mayo, K. Gonadotropin signaling in the ovary. Knobil Neill’s Physiol. Reprod. 2015, 1, 895–946. [Google Scholar]
- Nie, R.; Tian, H.; Zhang, W.; Li, F.; Zhang, B.; Zhang, H. NR5A1 and NR5A2 regulate follicle development in chicken (Gallus gallus) by altering proliferation, apoptosis, and steroid hormone synthesis of granulosa cells. Poult. Sci. 2024, 103, 103620. [Google Scholar] [CrossRef] [PubMed]
- Du, X.; Zhu, Q.; Pian, H.; Yang, X.; Zhao, D.; Wu, X.; He, J.; Yu, D. Transcriptome analysis of granulosa cells reveals regulatory mechanisms related to chicken follicle development. Animals 2023, 14, 20. [Google Scholar] [CrossRef] [PubMed]
- Sechman, A. The role of thyroid hormones in regulation of chicken ovarian steroidogenesis. General Comp. Endocrinol. 2013, 190, 68–75. [Google Scholar] [CrossRef] [PubMed]
- Zhang, X.; Liu, L.; Liu, Y.; Liu, Y.; Yang, J. Comprehensive analysis of mRNA and miRNA expression profiles in follicular development in quail. Br. Poult. Sci. 2025, 66, 439–452. [Google Scholar] [CrossRef]
- Sinchak, K.; Wagner, E.J. Estradiol signaling in the regulation of reproduction and energy balance. Front. Neuroendocrinol. 2012, 33, 342–363. [Google Scholar] [CrossRef]
- Torre, S.D.; Benedusi, V.; Fontana, R.; Maggi, A. Energy metabolism and fertility—A balance preserved for female health. Nat. Rev. Endocrinol. 2014, 10, 13–23. [Google Scholar] [CrossRef] [PubMed]
- Dikshit, A. The Effect of Flaxseed and Its Lignan Component on Estrogen Signaling and Metabolism in Normal and Cancerous Hen Ovaries; Southern Illinois University at Carbondale: Carbondale, IL, USA, 2016. [Google Scholar]
- Michalovic, L. Gonadotropin Treatment Increases the Expression of Genes Involved in Follicular Growth and Oocyte Maturation in Granulosa Cells of Prepubertal Holstein Heifers; McGill University: Montréal, QC, Canada, 2016. [Google Scholar]
- Huang, Q.; Liu, Y.; Yang, Z.; Xie, Y.; Mo, Z. The effects of cholesterol metabolism on follicular development and ovarian function. Curr. Mol. Med. 2019, 19, 719–730. [Google Scholar] [CrossRef]
- Onagbesan, O.; Metayer, S.; Tona, K.; Williams, J.; Decuypere, E.; Bruggeman, V. Effects of genotype and feed allowance on plasma luteinizing hormones, follicle-stimulating hormones, progesterone, estradiol levels, follicle differentiation, and egg production rates of broiler breeder hens. Poult. Sci. 2006, 85, 1245–1258. [Google Scholar] [CrossRef] [PubMed]
- Stamatiades, G.A.; Carroll, R.S.; Kaiser, U.B. GnRH—A key regulator of FSH. Endocrinology 2019, 160, 57–67. [Google Scholar] [CrossRef] [PubMed]
- Pawson, A.J.; McNeilly, A.S. The pituitary effects of GnRH. Anim. Reprod. Sci. 2005, 88, 75–94. [Google Scholar] [CrossRef]
- Fan, X.; Zhu, W.; Qiu, L.; Han, C.; Miao, Y. Comprehensive transcriptomic analysis of the hypothalamic-pituitary-ovarian axis reveals the role of Aurora Kinase B in regulating follicular granulosa cell development and steroid hormone synthesis in Wuding chickens. Int. J. Biol. Macromol. 2025, 322, 147024. [Google Scholar] [CrossRef]
- Mishra, S.K.; Chen, B.; Zhu, Q.; Xu, Z.; Ning, C.; Yin, H.; Wang, Y.; Zhao, X.; Fan, X.; Yang, M. Transcriptome analysis reveals differentially expressed genes associated with high rates of egg production in chicken hypothalamic-pituitary-ovarian axis. Sci. Rep. 2020, 10, 5976. [Google Scholar] [CrossRef]
- Wang, Y.; Guo, Z.; Zhang, C.; Miao, D.; Mao, X.; Lu, S.; Yang, H.; Wang, Z. Characterization of ovarian follicles, serum steroid hormone concentration, and steroidogenic gene expression profiles in the developing ovarian follicles in White King pigeons. Poult. Sci. 2023, 102, 102673. [Google Scholar] [CrossRef]












| Group | Number of Hens (n) | Mean Eggs Laid (Mean ± SD) |
|---|---|---|
| Low Egg Laying | n = 12 | 58.83 ± 8.05 |
| High Egg Laying | n = 12 | 121.17 ± 5.98 |
Disclaimer/Publisher’s Note: The statements, opinions and data contained in all publications are solely those of the individual author(s) and contributor(s) and not of MDPI and/or the editor(s). MDPI and/or the editor(s) disclaim responsibility for any injury to people or property resulting from any ideas, methods, instructions or products referred to in the content. |
© 2025 by the authors. Licensee MDPI, Basel, Switzerland. This article is an open access article distributed under the terms and conditions of the Creative Commons Attribution (CC BY) license (https://creativecommons.org/licenses/by/4.0/).
Share and Cite
Wadood, A.A.; Bordbar, F.; Zhang, X. Integrative Transcriptome Analysis Across Follicles Highlights Key Regulatory Pathways in Low and High-Egg-Laying Hens. Animals 2025, 15, 3300. https://doi.org/10.3390/ani15223300
Wadood AA, Bordbar F, Zhang X. Integrative Transcriptome Analysis Across Follicles Highlights Key Regulatory Pathways in Low and High-Egg-Laying Hens. Animals. 2025; 15(22):3300. https://doi.org/10.3390/ani15223300
Chicago/Turabian StyleWadood, Armughan Ahmed, Farhad Bordbar, and Xiquan Zhang. 2025. "Integrative Transcriptome Analysis Across Follicles Highlights Key Regulatory Pathways in Low and High-Egg-Laying Hens" Animals 15, no. 22: 3300. https://doi.org/10.3390/ani15223300
APA StyleWadood, A. A., Bordbar, F., & Zhang, X. (2025). Integrative Transcriptome Analysis Across Follicles Highlights Key Regulatory Pathways in Low and High-Egg-Laying Hens. Animals, 15(22), 3300. https://doi.org/10.3390/ani15223300

