Resveratrol Alleviates Effects of LPS on Estrogen Synthesis, Oxidative Stress, Inflammation, and Pyroptosis of Goat Granulosa Cells by Activating the PPARG/NRF2/HO-1 Signaling Pathway
Abstract
1. Introduction
2. Materials and Methods
2.1. Cell Isolation and Culture
2.2. Experimental Design
2.3. Cell Viability
2.4. Radioimmunoassay
2.5. Measurement of the Oxidative Indexes
2.6. Detection of ROS
2.6.1. Flow Cytometry Analysis
2.6.2. Fluorescent Staining
2.7. Real-Time Quantitative PCR Analysis
2.8. Western Blot Analysis
2.9. Immunofluorescence Analysis
2.10. Statistical Analysis
3. Results
3.1. Effect of Different LPS Concentrations and Times on Goat GCs
3.2. Effect of Different RES Concentrations and Times on Goat GCs
3.3. Effect of Different GW9662 Concentrations and Times on Goat GCs
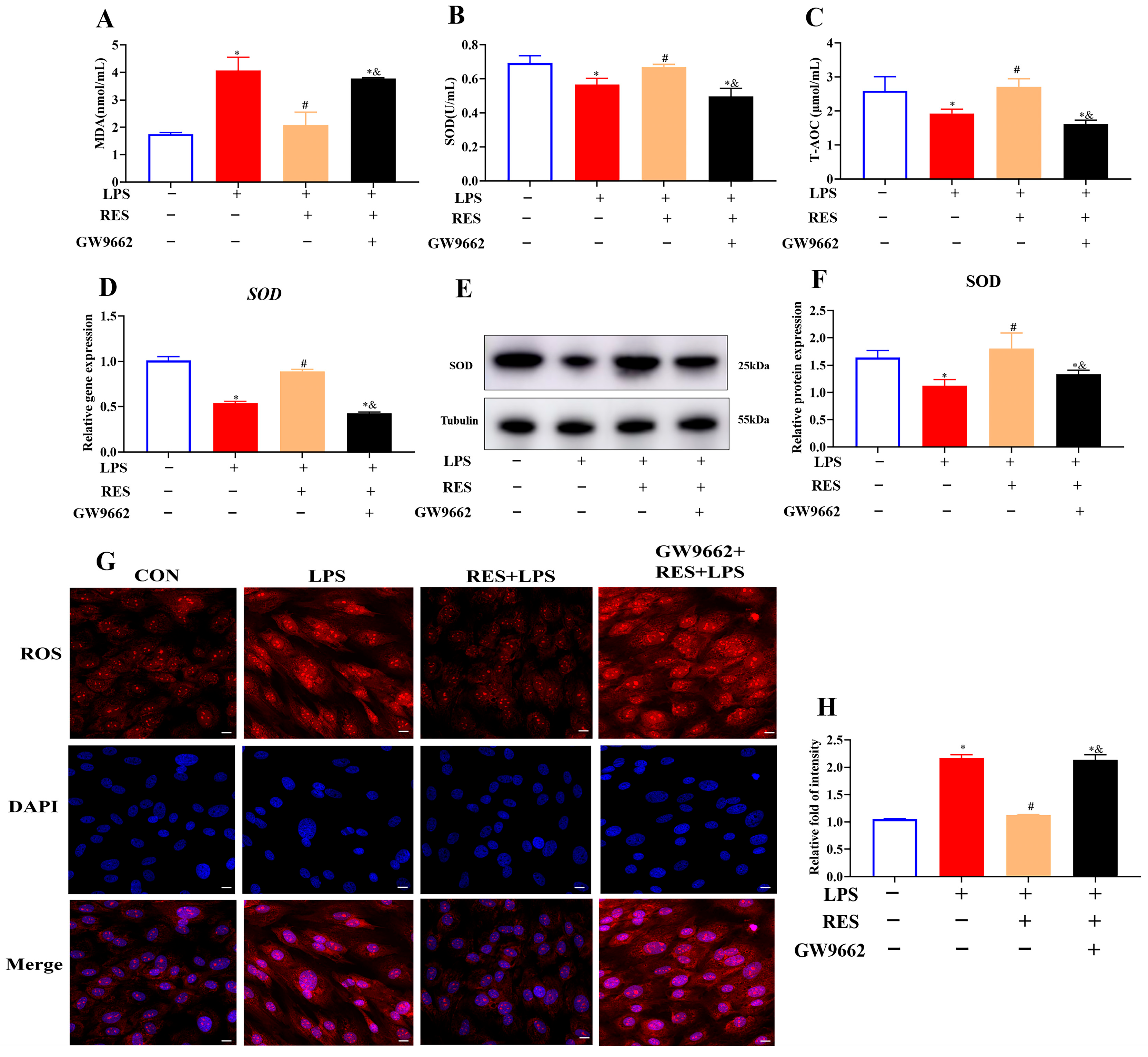
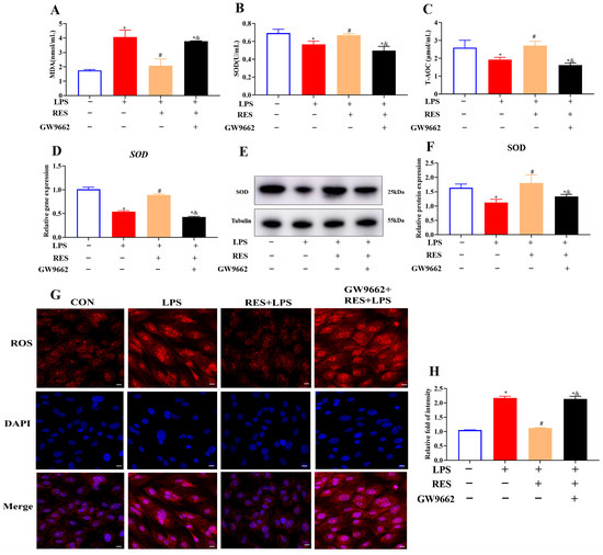
3.4. Resveratrol Alleviates the Effect of LPS on Oxidative Stress in Goat GCs by Activating PPARG
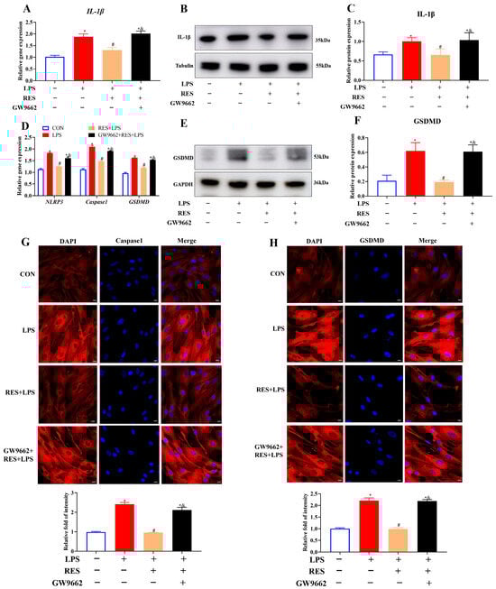
3.5. Resveratrol Alleviates the Effect of LPS on Inflammation and Pyroptosis in Goat GCs by Activating PPARG
3.6. Resveratrol Alleviates the Effect of LPS on the Steroidogenesis of Goat GCs by Activating PPARG
3.7. Resveratrol Alleviates the Effect of LPS on Goat GCs by Activating the PPARG/NRF2/HO-1 Signaling Pathway
4. Discussion
4.1. Effects of Resveratrol on LPS-Induced Oxidative Stress, Inflammation, and Pyroptosis in Goat Granulosa Cells
4.2. Involvement of the PPARG/NRF2/HO-1 Pathway and Physiological Implications
5. Conclusions
Author Contributions
Funding
Institutional Review Board Statement
Informed Consent Statement
Data Availability Statement
Conflicts of Interest
Abbreviations
| Caspase-1 | Cysteine–aspartic acid protease 1 |
| CCK8 | Cell counting kit-8 |
| CYP19A1 | Cytochrome P450 family 19 subfamily A member 1 |
| E2 | Estradiol |
| GCs | Granulosa cells |
| GSDMD | Gasdermin D |
| GW9662 | PPARG antagonist |
| H&E | Hematoxylin and eosin |
| HO-1 | Heme oxygenase 1 |
| HSD3B | Hydroxysteroid dehydrogenase 3 beta |
| IF | Immunofluorescence |
| IL-1β | Interleukin-1β |
| IL-6 | Interleukin-6 |
| LPS | Lipopolysaccharide |
| MDA | Malondialdehyde |
| NLRP3 | Nucleotide-binding oligomerization domain-like receptor protein 3 |
| NRF2 | Nuclear factor erythroid 2-related factor 2 |
| PPARG | Peroxisome proliferator-activated receptor gamma |
| RIA | Radioimmunoassay |
| ROS | Reactive oxygen species |
| RT-qPCR | Real-time quantitative polymerase chain reaction |
| SOD | Superoxide dismutase |
| T-AOC | Total antioxidant capacity |
| TG | Triglycerides |
| TNF-α | Tumor necrosis factor-alpha |
| WB | Western blot |
References
- Agarwal, A.; Gupta, S.; Sharma, R.K. Role of oxidative stress in female reproduction. Reprod. Biol. Endocrinol. 2012, 10, 49. [Google Scholar] [CrossRef]
- Rizzo, A.; Sciorsci, R.L.; Mutinati, M. Oxidative stress in bovine and ovine reproduction: Physiological roles and pathological mechanisms. Theriogenology 2021, 173, 186–195. [Google Scholar] [CrossRef]
- Lei, Z.; Lu, W.; Hu, X.; Wang, X.; Li, C. Lipopolysaccharide-induced inflammatory injury in bovine granulosa cells is mediated by the TLR4/NF-κB pathway. Anim. Reprod. Sci. 2019, 207, 16–24. [Google Scholar] [CrossRef]
- Shi, Y.Q.; Zhu, X.T.; Zhang, S.N.; Ma, Y.F.; Han, Y.H.; Jiang, Y.; Zhang, Y.H. Premature ovarian insufficiency: A review on the role of oxidative stress and the application of antioxidants. Front. Endocrinol. 2023, 14, 1172481. [Google Scholar] [CrossRef] [PubMed]
- Liu, H.; Jin, L.; Wang, X.; Shi, J.; He, Y.; Sun, N.; Yang, F. Reactive oxygen species in polycystic ovary syndrome: Mechanistic insights into pathogenesis and therapeutic opportunities. Redox Biol. 2025, 85, 103776. [Google Scholar] [CrossRef] [PubMed]
- Dai, M.; Hong, L.; Yin, T.; Liu, S. Disturbed follicular microenvironment in polycystic ovary syndrome: Relationship to oocyte quality and infertility. Endocrinology 2024, 165, bqae023. [Google Scholar] [CrossRef]
- Zeng, Y.; Wang, C.; Yang, C.; Shan, X.; Meng, X.Q.; Zhang, M. Unveiling the role of chronic inflammation in ovarian aging: Insights into mechanisms and clinical implications. Hum. Reprod. 2024, 39, 1599–1607. [Google Scholar] [CrossRef]
- Sul, O.-J.; Ra, S.W. Quercetin prevents LPS-induced oxidative stress and inflammation by modulating NOX2/ROS/NF-kB in lung epithelial cells. Molecules 2021, 26, 6949. [Google Scholar] [CrossRef]
- Park, H.J.; Gholam Zadeh, M.; Suh, J.H.; Choi, H.S. Dauricine protects from LPS-induced bone loss via the ROS/PP2A/NF-kappaB axis in osteoclasts. Antioxidants 2020, 9, 588. [Google Scholar] [CrossRef]
- Lv, L.; Lv, L.; Zhang, Y.; Kong, Q. Luteolin prevents LPS-induced TNF-alpha expression in cardiac myocytes through inhibiting NF-kappaB signaling pathway. Inflammation 2011, 34, 620–629. [Google Scholar] [CrossRef]
- Liu, Z.; Wang, M.; Wang, X.; Bu, Q.; Wang, Q.; Su, W.; Li, L.; Zhou, H.; Lu, L. XBP1 deficiency promotes hepatocyte pyroptosis by impairing mitophagy to activate mtDNA-cGAS-STING signaling in macrophages during acute liver injury. Redox Biol. 2022, 52, 102305. [Google Scholar] [CrossRef]
- Vestergaard, M.; Ingmer, H. Antibacterial and antifungal properties of resveratrol. Int. J. Antimicrob. Agents 2019, 53, 716–723. [Google Scholar] [CrossRef]
- Ratz-Łyko, A.; Arct, J. Resveratrol as an active ingredient for cosmetic and dermatological applications: A review. J. Cosmet. Laser Ther. 2019, 21, 84–90. [Google Scholar] [CrossRef]
- Zhou, D.D.; Luo, M.; Huang, S.Y.; Saimaiti, A.; Shang, A.; Gan, R.Y.; Li, H.B. Effects and mechanisms of resveratrol on aging and age-related diseases. Oxidative Med. Cell. Longev. 2021, 2021, 9932218. [Google Scholar] [CrossRef]
- Huo, Y.; Yang, D.; Lai, K.; Tu, J.; Zhu, Y.; Ding, W.; Yang, S. Antioxidant effects of resveratrol in intervertebral disk. J. Investig. Surg. 2022, 35, 1135–1144. [Google Scholar] [CrossRef]
- Malaguarnera, L. Influence of resveratrol on the immune response. Nutrients 2019, 11, 946. [Google Scholar] [CrossRef]
- Li, Y.; Zhou, D.; Ren, Y.; Zhang, Z.; Guo, X.; Ma, M.; Xue, Z.; Lv, J.; Liu, H.; Xi, Q.; et al. Mir223 restrains autophagy and promotes CNS inflammation by targeting ATG16L1. Autophagy 2019, 15, 478–492. [Google Scholar] [CrossRef]
- Gosseaume, C.; Fournier, T.; Jéru, I.; Vignaud, M.L.; Missotte, I.; Archambeaud, F.; Debussche, X.; Droumaguet, C.; Fève, B.; Grillot, S.; et al. Perinatal, metabolic, and reproductive features in PPARG-related lipodystrophy. Eur. J. Endocrinol. 2023, 188, 273–281. [Google Scholar] [CrossRef]
- Chang, Y.H.; Duong, D.M.; Goll, J.B.; Wood, D.C.; Jensen, T.L.; Yin, L.; Gelber, C.E.; Seyfried, N.T.; Anderson, E.; Natrajan, M.S.; et al. Proteomic analysis of human immune responses to live-attenuated tularemia vaccine. Vaccines 2020, 8, 413. [Google Scholar] [CrossRef]
- Zhang, Q.; Zeng, M.; Zhang, B.; Ren, Y.; Li, S.; Wang, R.; Hu, Y.; Fan, R.; Wang, M.; Yu, X.; et al. Salvianolactone acid A isolated from Salvia miltiorrhiza ameliorates lipopolysaccharide-induced acute lung injury in mice by regulating PPAR-gamma. Phytomedicine 2022, 105, 154386. [Google Scholar] [CrossRef]
- Ruan, G.Y.; Ye, L.X.; Lin, J.S.; Lin, H.Y.; Yu, L.R.; Wang, C.Y.; Mao, X.D.; Zhang, S.H.; Sun, P.M. An integrated approach of network pharmacology, molecular docking, and experimental verification uncovers kaempferol as the effective modulator of HSD17B1 for treatment of endometrial cancer. J. Transl. Med. 2023, 21, 204. [Google Scholar] [CrossRef]
- Li, T.; Zhang, L.; Jin, C.; Xiong, Y.; Cheng, Y.Y.; Chen, K. Pomegranate flower extract bidirectionally regulates the proliferation, differentiation and apoptosis of 3T3-L1 cells through regulation of PPARgamma expression mediated by PI3K-AKT signaling pathway. Biomed. Pharmacother. 2020, 131, 110769. [Google Scholar] [CrossRef]
- Tsai, M.L.; Chen, H.Y.; Tseng, M.C.; Chang, R.C. Cloning of peroxisome proliferators activated receptors in the cobia (Rachycentron canadum) and their expression at different life-cycle stages under cage aquaculture. Gene 2008, 425, 69–78. [Google Scholar] [CrossRef]
- Aguirre, L.; Fernández-Quintela, A.; Arias, N.; Portillo, M.P. Resveratrol: Anti-obesity mechanisms of action. Molecules 2014, 19, 18632–18655. [Google Scholar] [CrossRef]
- Shahcheraghi, S.H.; Salemi, F.; Small, S.; Syed, S.; Salari, F.; Alam, W.; Cheang, W.S.; Saso, L.; Khan, H. Resveratrol regulates inflammation and improves oxidative stress via Nrf2 signaling pathway: Therapeutic and biotechnological prospects. Phytother. Res. 2023, 37, 1590–1605. [Google Scholar] [CrossRef]
- Cataldi, S.; Aprile, M.; Melillo, D.; Mucel, I.; Giorgetti-Peraldi, S.; Cormont, M.; Italiani, P.; Blüher, M.; Tanti, J.F.; Ciccodicola, A.; et al. TNFα mediates inflammation-induced effects on PPARG splicing in adipose tissue and mesenchymal precursor cells. Cells 2021, 11, 42. [Google Scholar] [CrossRef]
- Meng, T.; Xiao, D.; Muhammed, A.; Deng, J.; Chen, L.; He, J. Anti-inflammatory action and mechanisms of resveratrol. Molecules 2021, 26, 229. [Google Scholar] [CrossRef]
- Shah, M.A.; Haris, M.; Faheem, H.I.; Hamid, A.; Yousaf, R.; Rasul, A.; Shah, G.M.; Khalil, A.A.; Wahab, A.; Khan, H.; et al. Cross-talk between obesity and diabetes: Introducing polyphenols as an effective phytomedicine to combat the dual sword diabesity. Curr. Pharm. Des. 2022, 28, 1523–1542. [Google Scholar] [CrossRef]
- Yu, X.; Jia, Y.; Ren, F. Multidimensional biological activities of resveratrol and its prospects and challenges in the health field. Front. Nutr. 2024, 11, 1408651. [Google Scholar] [CrossRef]
- Palomera-Avalos, V.; Griñán-Ferré, C.; Izquierdo, V.; Camins, A.; Sanfeliu, C.; Canudas, A.M.; Pallàs, M. Resveratrol modulates response against acute inflammatory stimuli in aged mouse brain. Exp. Gerontol. 2018, 102, 3–11. [Google Scholar] [CrossRef]
- Sadeghi, A.; Seyyed Ebrahimi, S.S.; Golestani, A.; Meshkani, R. Resveratrol ameliorates palmitate-induced inflammation in skeletal muscle cells by attenuating oxidative stress and JNK/NF-kappaB pathway in a sirt1-independent mechanism. J. Cell Biochem. 2017, 118, 2654–2663. [Google Scholar] [CrossRef]
- Zou, T.; Ma, L.; Gu, L.; Xi, S.; Zhang, K.; Guo, X. Role of Wnt/beta-catenin signaling pathway in ameloblast differentiation in relevance to dental fluorosis. Chem. Biol. Interact. 2022, 367, 110145. [Google Scholar] [CrossRef]
- Xie, Z.; Ying, Q.; Luo, H.; Qin, M.; Pang, Y.; Hu, H.; Zhong, J.; Song, Y.; Zhang, Z.; Zhang, X. Resveratrol alleviates retinal ischemia-reperfusion injury by inhibiting the NLRP3/Gasdermin D/Caspase-1/Interleukin-1beta pyroptosis pathway. Investig. Ophthalmol. Vis. Sci. 2023, 64, 28. [Google Scholar] [CrossRef]
- Lai, W.; Yu, L.; Deng, Y. PPARgamma alleviates preeclampsia development by regulating lipid metabolism and ferroptosis. Commun. Biol. 2024, 7, 429. [Google Scholar] [CrossRef]
- Su, N.; Zhao, Y.; Zhang, C.; He, Y.; Peng, C.; Liu, B.; Zhao, C.; Hu, X.; Fu, Y.; Liu, Y.; et al. Subacute ruminal acidosis induces hepatic injury in dairy goats via oxidative stress and ferritinophagy-ferroptosis axis. Int. Immunopharmacol. 2025, 161, 115026. [Google Scholar] [CrossRef]
- Plaizier, J.; Khafipour, E.; Li, S.; Gozho, G.N.; Krause, D.O. Subacute ruminal acidosis (SARA), endotoxins and health consequences. Anim. Feed. Sci. Technol. 2012, 172, 9–21. [Google Scholar] [CrossRef]
- Zhang, M.; Yu, H.; Wang, W.; Wang, F.; Mao, D. Effects of LPS on lipid droplet accumulation, proliferation, and steroidogenesis in goat luteinized granulosa cells. J. Biochem. Mol. Toxicol. 2019, 33, e22329. [Google Scholar] [CrossRef]
- Zhao, J.; Xu, Y.; Yu, H.; Li, X.; Wang, W.; Mao, D. Effects of PPARG on the proliferation, apoptosis, and estrogen secretion in goat granulosa cells. Theriogenology 2025, 231, 62–72. [Google Scholar] [CrossRef]
- Lei, L.; Ge, J.; Zhao, H.; Wang, X.; Yang, L. Role of endoplasmic reticulum stress in lipopolysaccharide-inhibited mouse granulosa cell estradiol production. J. Reprod. Dev. 2019, 65, 459–465. [Google Scholar] [CrossRef]
- Yamamoto, N.; Takeuchi, H.; Yamaoka, M.; Nakanishi, T.; Tonai, S.; Nishimura, R.; Morita, T.; Nagano, M.; Kameda, S.; Genda, K.; et al. Lipopolysaccharide (LPS) suppresses follicle development marker expression and enhances cytokine expressions, which results in fail to granulosa cell proliferation in developing follicle in cows. Reprod. Biol. 2023, 23, 100710. [Google Scholar] [CrossRef]
- Zhou, L.H.; Zou, H.; Hao, J.Y.; Huang, Y.; Zhang, J.N.; Xu, X.H.; Li, J. Metformin inhibits ovarian granular cell pyroptosis through the miR-670-3p/NOX2/ROS pathway. Aging 2023, 15, 4429–4443. [Google Scholar] [CrossRef]
- Cai, M.; Sun, H.; Huang, Y.; Yao, H.; Zhao, C.; Wang, J.; Zhu, H. Resveratrol protects rat ovarian luteinized granulosa cells from H2O2-induced dysfunction by activating autophagy. Int. J. Mol. Sci. 2023, 24, 10914. [Google Scholar] [CrossRef]
- Yuan, B.; Luo, S.; Feng, L.; Wang, J.; Mao, J.; Luo, B. Resveratrol regulates the inflammation and oxidative stress of granulosa cells in PCOS via targeting TLR2. J. Bioenerg. Biomembr. 2022, 54, 191–201. [Google Scholar] [CrossRef]
- Fan, W.; Chen, S.; Wu, X.; Zhu, J.; Li, J. Resveratrol Relieves Gouty Arthritis by Promoting Mitophagy to Inhibit Activation of NLRP3 Inflammasomes. J. Inflamm. Res. 2021, 14, 3523–3536. [Google Scholar] [CrossRef]
- Zhao, Y.; Li, Z.; Lu, E.; Sheng, Q.; Zhao, Y. Berberine exerts neuroprotective activities against cerebral ischemia/reperfusion injury through up-regulating PPAR-gamma to suppress NF-kappaB-mediated pyroptosis. Brain Res. Bull. 2021, 177, 22–30. [Google Scholar] [CrossRef]
- Zhou, M.; Xu, W.; Wang, J.; Yan, J.; Shi, Y.; Zhang, C.; Ge, W.; Wu, J.; Du, P.; Chen, Y. Boosting mTOR-dependent autophagy via upstream TLR4-MyD88-MAPK signalling and downstream NF-kappaB pathway quenches intestinal inflammation and oxidative stress injury. EBioMedicine 2018, 35, 345–360. [Google Scholar] [CrossRef] [PubMed]
- Yuan, D.; Xu, Y.; Xue, L.; Zhang, W.; Gu, L.; Liu, Q. Resveratrol protects against diabetic retinal ganglion cell damage by activating the Nrf2 signaling pathway. Heliyon 2024, 10, e30786. [Google Scholar] [CrossRef] [PubMed]
- Wu, L.; Chen, Q.; Dong, B.; Han, D.; Zhu, X.; Liu, H.; Yang, Y.; Xie, S.; Jin, J. Resveratrol attenuated oxidative stress and inflammatory and mitochondrial dysfunction induced by acute ammonia exposure in gibel carp (Carassius gibelio). Ecotoxicol. Environ. Saf. 2023, 251, 114544. [Google Scholar] [CrossRef]
- Liu, X.; Zhang, P.; Song, X.; Cui, H.; Shen, W. PPARgamma mediates protective effect against hepatic ischemia/reperfusion injury via NF-kappaB pathway. J. Investig. Surg. 2022, 35, 1648–1659. [Google Scholar] [CrossRef]
- Wu, D.; Liang, S.; Du, X.; Xiao, J.; Feng, H.; Ren, Z.; Yang, X.; Yang, X. Effects of fecal microbiota transplantation and fecal virome transplantation on LPS-induced intestinal injury in broilers. Poult. Sci. 2024, 103, 103316. [Google Scholar] [CrossRef] [PubMed]
- Kumar, B.; Iqbal, M.A.; Singh, R.K.; Bamezai, R.N. Resveratrol inhibits TIGAR to promote ROS induced apoptosis and autophagy. Biochimie 2015, 118, 26–35. [Google Scholar] [CrossRef]
- Moreira-Pinto, B.; Costa, L.; Felgueira, E.; Fonseca, B.M.; Rebelo, I. Low doses of resveratrol protect human granulosa cells from induced-oxidative stress. Antioxidants 2021, 10, 516. [Google Scholar] [CrossRef] [PubMed]
- Liang, J.; Yang, C.; Li, P.; Zhang, M.; Xie, X.; Xie, X.; Chen, Y.; Wang, Q.; Zhou, L.; Luo, X. Astragaloside IV inhibits AOM/DSS-induced colitis-associated tumorigenesis via activation of PPARgamma signaling in mice. Phytomedicine 2023, 121, 155116. [Google Scholar] [CrossRef]
- Chen, X.F.; Wu, J.; Zhang, Y.D.; Zhang, C.X.; Chen, X.T.; Sun, J.H.; Chen, T.X. Role of Zc3h12a in enhanced IL-6 production by newborn mononuclear cells in response to lipopolysaccharide. Pediatr. Neonatol. 2018, 59, 288–295. [Google Scholar] [CrossRef]
- Fuggetta, M.P.; Bordignon, V.; Cottarelli, A.; Macchi, B.; Frezza, C.; Cordiali-Fei, P.; Ensoli, F.; Ciafrè, S.; Marino-Merlo, F.; Mastino, A.; et al. Downregulation of proinflammatory cytokines in HTLV-1-infected T cells by Resveratrol. J. Exp. Clin. Cancer Res. 2016, 35, 118. [Google Scholar] [CrossRef]
- Zou, M.; Yang, W.; Niu, L.; Sun, Y.; Luo, R.; Wang, Y.; Peng, X. Polydatin attenuates Mycoplasma gallisepticum (HS strain)-induced inflammation injury via inhibiting the TLR6/MyD88/NF-kappaB pathway. Microb. Pathog. 2020, 149, 104552. [Google Scholar] [CrossRef] [PubMed]
- He, X.; Liu, W.; Shi, M.; Yang, Z.; Zhang, X.; Gong, P. Docosahexaenoic acid attenuates LPS-stimulated inflammatory response by regulating the PPARgamma/NF-kappaB pathways in primary bovine mammary epithelial cells. Res. Vet. Sci. 2017, 112, 7–12. [Google Scholar] [CrossRef] [PubMed]
- Wei, C.; Jiang, W.; Wang, R.; Zhong, H.; He, H.; Gao, X.; Zhong, S.; Yu, F.; Guo, Q.; Zhang, L.; et al. Brain endothelial GSDMD activation mediates inflammatory BBB breakdown. Nature 2024, 629, 893–900. [Google Scholar] [CrossRef]
- Luo, T.; Jia, X.; Feng, W.D.; Wang, J.Y.; Xie, F.; Kong, L.D.; Wang, X.J.; Lian, R.; Liu, X.; Chu, Y.J.; et al. Bergapten inhibits NLRP3 inflammasome activation and pyroptosis via promoting mitophagy. Acta Pharmacol. Sin. 2023, 44, 1867–1878. [Google Scholar] [CrossRef]
- Wang, N.; Kong, R.; Han, W.; Bao, W.; Shi, Y.; Ye, L.; Lu, J. Honokiol alleviates ulcerative colitis by targeting PPAR-gamma-TLR4-NF-kappaB signaling and suppressing gasdermin-D-mediated pyroptosis in vivo and in vitro. Int. Immunopharmacol. 2022, 111, 109058. [Google Scholar] [CrossRef]
- King, S.R.; LaVoie, H.A. Gonadal transactivation of STARD1, CYP11A1 and HSD3B. Front. Biosci 2012, 17, 824–846. [Google Scholar] [CrossRef]
- Hsu, H.J.; Lin, J.C.; Chung, B.C. Zebrafish cyp11a1 and hsd3b genes: Structure, expression and steroidogenic development during embryogenesis. Mol. Cell. Endocrinol. 2009, 312, 31–34. [Google Scholar] [CrossRef]
- Ye, W.; Tang, Q.; Wang, L.; Fang, C.; Xie, L.; He, Q.; Peng, K. Contribution of CYP19A1, CYP1A1, and CYP1A2 polymorphisms in coronary heart disease risk among the Chinese Han population. Funct. Integr. Genom. 2022, 22, 515–524. [Google Scholar] [CrossRef]
- Dickson, M.J.; Sheldon, I.M.; Bromfield, J.J. Lipopolysaccharide alters CEBPbeta signaling and reduces estradiol production in bovine granulosa cells. CABI Agric. Biosci. 2022, 3, 66. [Google Scholar] [CrossRef] [PubMed]
- Mohammed, Z.A.; Robinson, R.S.; Harris, R.; McLaughlin, Y.; Turnbull, K.E.; Mann, G.E.; Woad, K.J. Detrimental effects of uterine disease and lipopolysaccharide on luteal angiogenesis. J. Endocrinol. 2020, 245, 79–92. [Google Scholar] [CrossRef] [PubMed]
- Luttgenau, J.; Lingemann, B.; Wellnitz, O.; Hankele, A.K.; Schmicke, M.; Ulbrich, S.E.; Bruckmaier, R.M.; Bollwein, H. Repeated intrauterine infusions of lipopolysaccharide alter gene expression and lifespan of the bovine corpus luteum. J. Dairy. Sci. 2016, 99, 6639–6653. [Google Scholar] [CrossRef]
- Lin, F.; Zhang, S.; Zhu, X.; Lv, Z. Autophagy-related 7 proteindependent autophagy mediates resveratrol-caused upregulation of mitochondrial biogenesis and steroidogenesis in aged Leydig cell. Mol. Biol. Rep. 2023, 51, 28. [Google Scholar] [CrossRef] [PubMed]
- Zhang, N.; Shan, Y.; Lian, H.; Ma, X.; Zhang, W.; Liu, X.; Zhuang, L.; Liu, X.; Liu, Y.; Zheng, K. Resveratrol protects against high glucose-induced steroidogenesis and apoptosis in murine granulosa cells. Cell. Mol. Biol. 2023, 69, 218–222. [Google Scholar] [CrossRef]
- Pogrmic-Majkic, K.; Kosanin, G.; Samardzija Nenadov, D.; Fa, S.; Stanic, B.; Trninic Pjevic, A.; Andric, N. Rosiglitazone increases expression of steroidogenic acute regulatory protein and progesterone production through PPARgamma-EGFR-ERK1/2 in human cumulus granulosa cells. Reprod. Fertil. Dev. 2019, 31, 1647–1656. [Google Scholar] [CrossRef]
- Zhang, X.; Jiang, L.; Chen, H.; Wei, S.; Yao, K.; Sun, X.; Yang, G.; Jiang, L.; Zhang, C.; Wang, N.; et al. Resveratrol protected acrolein-induced ferroptosis and insulin secretion dysfunction via ER-stress- related PERK pathway in MIN6 cells. Toxicology 2022, 465, 153048. [Google Scholar] [CrossRef]
- Li, F.; Peng, J.; Feng, H.; Yang, Y.; Gao, J.; Liu, C.; Xu, J.; Zhao, Y.; Pan, S.; Wang, Y.; et al. KLF9 Aggravates Streptozotocin-Induced Diabetic Cardiomyopathy by Inhibiting PPARgamma/NRF2 Signalling. Cells 2022, 11, 3393. [Google Scholar] [CrossRef] [PubMed]







| Gene | Gene ID | Primer Sequence (5′-3′) | Product Length/bp |
|---|---|---|---|
| CAT | XM_005690077.3 | F: CATTACCAGATACTCCAAGGCGAAGG | 234 |
| R: TGGCTATGGATAAAGGACGGAAACAG | |||
| Caspase-1 | NC_030822.1 | F: TATGCCTGGTCCTGTGACCT | 102 |
| R: AGTCACTCTTTCAGCGGTGG | |||
| CYP19A1 | NM_001285747.1 | F: CAGCATGGTGTCCGAAGTTG | 133 |
| R: GGGCCCAATTCCCAGAAAGT | |||
| GAPDH | NM_001034034.1 | F: CGACTTCAACAGCGACACTCAC | 119 |
| R: CCCTGTTGCTGTAGCCGAATTC | |||
| GSDMD | NC_030821.1 | F: GTTATTGGCTCTGACTGGG | 120 |
| R: GAAGCACGAACGTGGATG | |||
| HO-1 | NM_001285567.1 | F: CGGCAGCAAGGCACAAGACTC | 97 |
| R: GAGGACCCATCGCAGGAGAGG | |||
| HSD3B | NM_001285716.1 | F: AGACCAGAAGTTCGGGAGGAA | 292 |
| R: TCTCCCTGTAGGAGTTGGGC | |||
| IL-1β | XM-013967700.2 | F: CCACCTCCTCTCACAGGAAATG | 100 |
| R: GATACCCAAGGCCACAGGAATC | |||
| IL-6 | NM-001285640.1 | F: TACCTGGACTTCCTCCAGAAC | 245 |
| R: CGAATAGCTCTCAGGCTGAAC | |||
| NLRP3 | NC_030814.1 | F: CCGTCTGGGTGAGAGCGTGAA | 78 |
| R: TCCTGTTGGCTCCTGTGTTCCT | |||
| NRF2 | NM_001314327.1 | F: GCCCAGTCTTCAATGCTCCTTCTC | 113 |
| R: TTCCTCCCAAACTTGCTCAATGTCC | |||
| PPARG | NM_001285658.1 | F: ATATCCCCGGCTTCGTGAAC | 210 |
| R: CAGCAAACTCGAACTTGGGC | |||
| SOD | XM_018053428.1 | F: CGGCCTACGTGAACAACCTCAAC | 261 |
| R: GGACACCAACAGATACAGCAGTCAG | |||
| TNF-a | NM 001286442.1 | F: CCACGTTGTAGCCAACATCAG | 134 |
| R: AGATGAGGTAAAGCCCGTCAG |
| Antibodies | Cat No. | Supplier | Dilution | Host | Antigen Source |
|---|---|---|---|---|---|
| Primary antibody | |||||
| Caspase-1 | A19792 | Abclonal | 1:1000 | Rabbit | Human |
| GSDMD | A17308 | Abclonal | 1:1000 | Rabbit | Human |
| GAPDH | A19056 | Abclonal | 1:1000 | Rabbit | Human |
| HO-1 | A21452 | Abclonal | 1:1000 | Rabbit | Human |
| IL-1β | A16288 | Abclonal | 1:1000 | Rabbit | Human |
| NRF2 | A11159 | Abclonal | 1:1000 | Rabbit | Human |
| PPARG | A0270 | Abclonal | 1:1000 | Rabbit | Human |
| SOD | 24127-1-AP | Proteintech | 1:1000 | Rabbit | Human |
| Tubulin | AF7011 | Affinity | 1:2000 | Rabbit | Human |
| Secondary antibody | |||||
| HRP anti-rabbit IgG | AS014 | Abclonal | 1:5000 | Goat | Human |
Disclaimer/Publisher’s Note: The statements, opinions and data contained in all publications are solely those of the individual author(s) and contributor(s) and not of MDPI and/or the editor(s). MDPI and/or the editor(s) disclaim responsibility for any injury to people or property resulting from any ideas, methods, instructions or products referred to in the content. |
© 2025 by the authors. Licensee MDPI, Basel, Switzerland. This article is an open access article distributed under the terms and conditions of the Creative Commons Attribution (CC BY) license (https://creativecommons.org/licenses/by/4.0/).
Share and Cite
Zhao, J.; Zhou, X.; Cang, Z.; Liu, X.; Tariq, M.; Mao, D. Resveratrol Alleviates Effects of LPS on Estrogen Synthesis, Oxidative Stress, Inflammation, and Pyroptosis of Goat Granulosa Cells by Activating the PPARG/NRF2/HO-1 Signaling Pathway. Antioxidants 2025, 14, 1300. https://doi.org/10.3390/antiox14111300
Zhao J, Zhou X, Cang Z, Liu X, Tariq M, Mao D. Resveratrol Alleviates Effects of LPS on Estrogen Synthesis, Oxidative Stress, Inflammation, and Pyroptosis of Goat Granulosa Cells by Activating the PPARG/NRF2/HO-1 Signaling Pathway. Antioxidants. 2025; 14(11):1300. https://doi.org/10.3390/antiox14111300
Chicago/Turabian StyleZhao, Jie, Xianyi Zhou, Zhen Cang, Xin Liu, Muhammad Tariq, and Dagan Mao. 2025. "Resveratrol Alleviates Effects of LPS on Estrogen Synthesis, Oxidative Stress, Inflammation, and Pyroptosis of Goat Granulosa Cells by Activating the PPARG/NRF2/HO-1 Signaling Pathway" Antioxidants 14, no. 11: 1300. https://doi.org/10.3390/antiox14111300
APA StyleZhao, J., Zhou, X., Cang, Z., Liu, X., Tariq, M., & Mao, D. (2025). Resveratrol Alleviates Effects of LPS on Estrogen Synthesis, Oxidative Stress, Inflammation, and Pyroptosis of Goat Granulosa Cells by Activating the PPARG/NRF2/HO-1 Signaling Pathway. Antioxidants, 14(11), 1300. https://doi.org/10.3390/antiox14111300
