Sign in to use this feature.

Years

Between: -

Subjects

remove_circle_outline
remove_circle_outline
remove_circle_outline
remove_circle_outline
remove_circle_outline
remove_circle_outline
remove_circle_outline
remove_circle_outline
remove_circle_outline

Journals

Article Types

Countries / Regions

Search Results (107)

Search Parameters:
Keywords = HMPV

Order results
Result details
Results per page
Select all
Export citation of selected articles as:
20 pages, 33058 KB  
Article
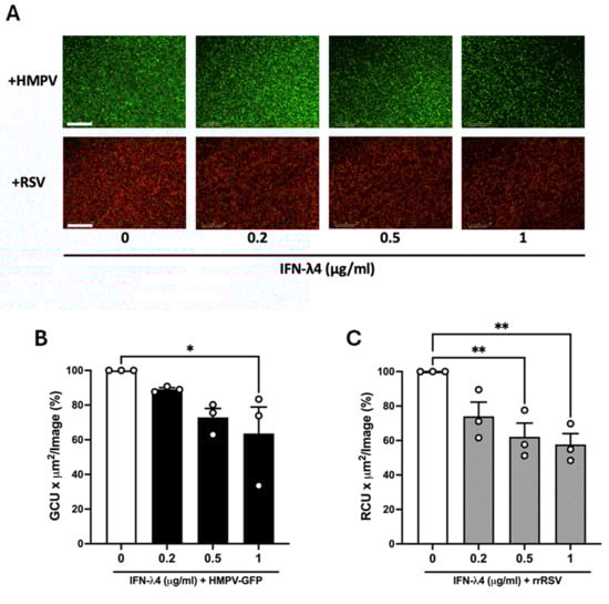
IFN-λ4 Exhibits Differential Induction and Antiviral Activity in RSV and HMPV Infections
by Iván Martínez-Espinoza, Pius I. Babawale and Antonieta Guerrero-Plata
Viruses 2026, 18(1), 111; https://doi.org/10.3390/v18010111 - 14 Jan 2026
Abstract
Interferons (IFNs) are essential mediators of the innate immune response to viral infections. Among the type III IFNs, the role of IFN-λ4 in respiratory viral infections remains largely understudied. Respiratory syncytial virus (RSV) and human metapneumovirus (HMPV) are clinically significant pneumoviruses that elicit [...] Read more.
Interferons (IFNs) are essential mediators of the innate immune response to viral infections. Among the type III IFNs, the role of IFN-λ4 in respiratory viral infections remains largely understudied. Respiratory syncytial virus (RSV) and human metapneumovirus (HMPV) are clinically significant pneumoviruses that elicit divergent IFN responses in epithelial cells. Here, we investigate the virus-specific induction and antiviral activity of IFN-λ4 by HMPV and RSV infections. We demonstrate that RSV induces a limited expression of IFN-λ4, which is regulated by the expression of the NS1 protein. Furthermore, RSV and HMPV rely primarily on RIG-I for IFN-λ4 induction. Finally, we show that IFN-λ4 exerts antiviral activity against both viruses, with RSV displaying greater sensitivity. These findings highlight the antiviral role of IFN-λ4 to clinically relevant respiratory viruses. Full article
Show Figures

Figure 1

12 pages, 755 KB  
Article
Broad-Spectrum Virucidal Activity of Nitric Oxide Nasal Spray (NONS) Against SARS-CoV-2 Variants and Major Respiratory Viruses
by James Martins, Selvarani Vimalanathan, Jeremy Road and Chris Miller
Viruses 2026, 18(1), 91; https://doi.org/10.3390/v18010091 - 9 Jan 2026
Viewed by 428
Abstract
Respiratory viruses such as SARS-CoV-2, influenzas A and B, respiratory syncytial virus (RSV), human metapneumovirus (hMPV), human parainfluenza virus type 3 (HPIV-3), and rhinoviruses remain major causes of global morbidity. Their rapid evolution, high transmissibility, and limited therapeutic options, together with the absence [...] Read more.
Respiratory viruses such as SARS-CoV-2, influenzas A and B, respiratory syncytial virus (RSV), human metapneumovirus (hMPV), human parainfluenza virus type 3 (HPIV-3), and rhinoviruses remain major causes of global morbidity. Their rapid evolution, high transmissibility, and limited therapeutic options, together with the absence of approved vaccines for several pathogens, highlight the need for broad-acting and pathogen-independent antiviral strategies. Nitric oxide exhibits antiviral activity through redox-dependent mechanisms, including S-nitrosylation of cysteine-containing viral proteins and disruption of redox-sensitive structural domains. Clinical studies conducted during the SARS-CoV-2 pandemic demonstrated that a nitric oxide nasal spray (NONS) rapidly reduced nasal viral load and transmission. In this study, we evaluated the in vitro virucidal activity of the NONS against a panel of clinically relevant respiratory viruses representing four major virus families. Virus suspensions of approximately 104 CCID50 were exposed to a full-strength NONS for contact times ranging from 5 s to 2 min at room temperature, followed by neutralization and quantification of residual infectivity using endpoint dilution assays. The NONS rapidly reduced viral infectivity across all viruses tested, achieving >3 log10 reductions within 2 min. SARS-CoV-2 variants including Alpha, Beta, Gamma, Delta, Omicron BA.1, and XBB 2.0 were reduced to levels at or below the assay detection limit within 30 s to 2 min. Influenza A and B viruses showed the fastest loss of infectivity, reaching detection limits within 10–15 s. RSV, hMPV, HPIV-3, and human rhinovirus 14 were similarly inactivated within 1–2 min. These findings demonstrate that the NONS exhibits rapid and broad-spectrum virucidal activity against diverse respiratory viruses and supports its potential role in pandemic preparedness but also seasonal use. Full article
(This article belongs to the Section Coronaviruses)
Show Figures

Figure 1

8 pages, 1275 KB  
Case Report
Mixed Infectious–Immune Pneumonitis Associated with PD-L1 Blockade: A Case of Durvalumab-Induced Lung Injury Complicated by Human Metapneumovirus Infection
by Luca Pipitò, Chiara Vincenza Mazzola, Ilenia Giacchino, Riccardo De Rosa, Carola Maria Gagliardo, Alessio Giuseppe Lipari, Paola Monte, Federica Furia, Erika Mannino, Rosaria Pecoraro, Nicola Scichilone and Antonio Cascio
J. Clin. Med. 2026, 15(1), 251; https://doi.org/10.3390/jcm15010251 - 29 Dec 2025
Viewed by 326
Abstract
Background: Durvalumab, a PD-L1 inhibitor used as consolidation therapy after chemoradiation in unresectable stage III non–small cell lung cancer (NSCLC), can induce immune-related adverse events, among which immune-mediated pneumonitis represents one of the most severe. Differentiating checkpoint inhibitor pneumonitis (CIP) from infectious pneumonia [...] Read more.
Background: Durvalumab, a PD-L1 inhibitor used as consolidation therapy after chemoradiation in unresectable stage III non–small cell lung cancer (NSCLC), can induce immune-related adverse events, among which immune-mediated pneumonitis represents one of the most severe. Differentiating checkpoint inhibitor pneumonitis (CIP) from infectious pneumonia is challenging due to overlapping clinical and radiologic findings. Case presentation: We describe a 67-year-old woman with stage III lung adenocarcinoma treated with chemotherapy, radiotherapy, and durvalumab, who presented with progressive dyspnea and extensive bilateral ground-glass opacities on CT imaging. Laboratory tests revealed leukopenia and elevated inflammatory markers. Despite broad-spectrum antibiotic and antiviral therapy, her condition worsened, requiring high-flow nasal cannula oxygen therapy. Multiplex molecular testing on sputum identified human metapneumovirus (HMPV), while blood cultures and urinary antigens for Streptococcus pneumoniae and Legionella pneumophila were negative. A pulmonology consultation raised suspicion for severe durvalumab-induced pneumonitis exacerbated by viral infection. High-dose methylprednisolone (2 mg/kg/day) followed by a four-week taper led to gradual clinical and radiologic resolution. Durvalumab was permanently discontinued. Discussion: To our knowledge, this is the first reported case of HMPV-associated pneumonitis in a patient receiving durvalumab. This case highlights the potential synergistic interplay between viral infection and immune checkpoint blockade, resulting in severe lung injury. Comprehensive microbiologic evaluation, including molecular diagnostics, is essential to guide therapy and distinguish infectious from immune-mediated causes. Conclusions: Early recognition of mixed infectious and immune-mediated pneumonitis, and timely corticosteroid therapy are critical to achieving favorable outcomes and preventing irreversible pulmonary damage. Full article
(This article belongs to the Section Infectious Diseases)
Show Figures

Figure 1

8 pages, 927 KB  
Brief Report
Evaluation of Probenecid Against Filovirus Replication in Vero E6 Cells
by Kendra Alfson, Ricardo Carrion, Ralph A. Tripp, Chris Cirimotich and David E. Martin
Viruses 2026, 18(1), 43; https://doi.org/10.3390/v18010043 - 26 Dec 2025
Viewed by 314
Abstract
In human and non-human primates, filoviruses, e.g., Ebolaviruses, cause severe hemorrhagic fever for which there are few therapeutic options. While there are licensed vaccines and therapeutics for Ebola virus disease, there is no approved vaccine or treatment for other Ebola diseases. There is [...] Read more.
In human and non-human primates, filoviruses, e.g., Ebolaviruses, cause severe hemorrhagic fever for which there are few therapeutic options. While there are licensed vaccines and therapeutics for Ebola virus disease, there is no approved vaccine or treatment for other Ebola diseases. There is a need for broad-spectrum antivirals to treat Ebola virus (EBOV), Sudan virus (SUDV), and Marburg virus (MARV). We have previously demonstrated that probenecid, an FDA-approved drug with a safety profile spanning over 7 decades, is safe and effective in preventing the replication of influenza A viruses, SARS-CoV-2, and other RNA respiratory viruses, such as HMPV and RSV, both in vitro and in vivo. In this study, probenecid was shown to inhibit the replication of infectious EBOV, SUDV, and MARV in Vero E6 cells, with IC50 Values of 3 μM, 8 μM, and 13 μM, respectively. It also reduced plaque size in infected Vero cell lawns, suggesting reduced virus spread. These studies show that probenecid is an effective, broad-spectrum, host-directed antiviral drug. Full article
(This article belongs to the Special Issue Pharmacology of Antiviral Drugs, 2nd Edition)
Show Figures

Figure 1

15 pages, 1408 KB  
Article
Redesigning Isolation Practices: Evaluation of a Comprehensive Protocol for Respiratory Virus Control Including Cycle Threshold (Ct) Value Dynamics
by Stefanie Lemmens, Kevin Janssen, Tine Nelis, Ahmed Elmahy, Noëlla Pierlet, Els Oris and Deborah Steensels
Viruses 2026, 18(1), 40; https://doi.org/10.3390/v18010040 - 25 Dec 2025
Viewed by 398
Abstract
The recent literature has debunked the widespread hypothesis that viruses are primarily transmitted via droplets and not beyond 1.5 m, and transmission via contact has been downplayed. Hence, an evidence-based revision of the existing isolation guidelines for respiratory viruses was needed. Therefore, a [...] Read more.
The recent literature has debunked the widespread hypothesis that viruses are primarily transmitted via droplets and not beyond 1.5 m, and transmission via contact has been downplayed. Hence, an evidence-based revision of the existing isolation guidelines for respiratory viruses was needed. Therefore, a completely new protocol for respiratory virus isolation in terms of personal protective equipment and patient room air purification was evaluated. Isolation relief criteria based on Ct values in follow-up sampling were assessed. A Ct value of <28 was employed as a proxy for potential active replication and associated transmissibility. Between 25% and 50% of patients who tested positive for RSV, HRV, hMPV, or SARS-CoV-2 continued to exhibit high viral loads on day 7 post-initial diagnosis, underscoring the potential for sustained infectivity. Hence, the discontinuation of isolation measures for these patients without follow-up testing may carry a considerable risk of ongoing viral transmission. On the contrary, only 7% of patients positive for Flu and 14% for PIV had a follow-up sample on day 7 with a Ct value of less than 28. Ct values increased more rapidly in influenza, indicating faster viral clearance compared to other respiratory viruses. Based on these results, the policy of a standard 7-day isolation period without follow-up testing could be adopted for influenza-positive patients. Full article
(This article belongs to the Section General Virology)
Show Figures

Graphical abstract

18 pages, 665 KB  
Review
Advances in Human Metapneumovirus Research: Clinical Impact, Diagnostic Innovations, and Therapeutic Challenges
by Md Mostafizur Rahman, Parul Suri, Mimnu Tasnim, Moushumi Afroza Mou, Amatun Noor Prapty and Rakhee Rathnam Kalari Kandy
Pathogens 2025, 14(12), 1277; https://doi.org/10.3390/pathogens14121277 - 12 Dec 2025
Viewed by 805
Abstract
Since its discovery in 2001, Human Metapneumovirus (hMPV) has been identified globally, exhibiting predictable seasonal outbreaks primarily affecting young children, the elderly, and individuals with preexisting health conditions. The virus is transmitted through airborne droplets and is responsible for a notable percentage of [...] Read more.
Since its discovery in 2001, Human Metapneumovirus (hMPV) has been identified globally, exhibiting predictable seasonal outbreaks primarily affecting young children, the elderly, and individuals with preexisting health conditions. The virus is transmitted through airborne droplets and is responsible for a notable percentage of respiratory illnesses, particularly in children under five years of age, with hospitalization rates peaking in the first year of life. The complex immune response elicited by hMPV, characterized by a Th17-like profile and excessive mucus production, contributes to respiratory complications, emphasizing the need for effective management strategies. This review discusses various diagnostic methods, emphasizing the potential of combining serology with RT-PCR to enhance diagnostic accuracy during outbreaks. Furthermore, it addresses the therapeutic approaches, including the promise of recombinant interferons and ongoing research on the use of passive immunity through neutralizing antibodies. A comprehensive overview of hMPV, emphasizing the importance of continued research to improve diagnostic and therapeutic options for this significant respiratory pathogen, offers promising strategies for manipulating responses through targeted interventions. Full article
(This article belongs to the Section Viral Pathogens)
Show Figures

Figure 1

16 pages, 2036 KB  
Article
Evaluation and Comparison of the UV-LED Action Spectra for Photochemical Disinfection of Coliphages and Human Pathogenic Viruses
by Kazuaki Mawatari, Yushi Onoda, Yasuko Kadomura-Ishikawa, Takahiro Emoto, Momoka Yamaguchi, Nozomi Hirano, Sae Toda, Mina Matsubara, Takashi Uebanso, Toshihiko Aizawa, Shigeharu Yamauchi, Yasuo Fujikawa, Tomotake Tanaka, Xing Li, Eduardo Suarez-Lopez, Richard J. Kuhn, Ernest R. Blatchley and Akira Takahashi
Microorganisms 2025, 13(12), 2798; https://doi.org/10.3390/microorganisms13122798 - 9 Dec 2025
Viewed by 459
Abstract
Ultraviolet (UV) disinfection is a powerful method for inactivating viruses. However, comparative wavelength-dependent sensitivities among human viruses and bacteriophages remain poorly characterized. Here, we evaluated the virucidal efficiencies of UV-light emitting diode (UV-LED) against multiple coliphages (MS2, Qβ, PhiX174, and T1) and mammalian [...] Read more.
Ultraviolet (UV) disinfection is a powerful method for inactivating viruses. However, comparative wavelength-dependent sensitivities among human viruses and bacteriophages remain poorly characterized. Here, we evaluated the virucidal efficiencies of UV-light emitting diode (UV-LED) against multiple coliphages (MS2, Qβ, PhiX174, and T1) and mammalian viruses, including respiratory syncytial virus (RSV) and human metapneumovirus (HMPV). We used a standardized irradiation system equipped with interchangeable UV-LED modules (250–365 nm), a low-pressure mercury lamp (254 nm), and a filtered krypton-chloride excimer lamp (222 nm). All coliphages exhibited wavelength-dependent inactivation with maximal efficiency at 263–270 nm, closely matching the action spectra of RSV and HMPV (r > 0.94, p < 0.001). However, their absolute UV sensitivities were markedly lower: under 254–281 nm irradiation. RSV and HMPV were approximately 21 and 12 times more sensitive than MS2, respectively. In contrast, far-UVC (222 nm) irradiation reduced these differences, indicating simultaneous damage to viral genomes and structural proteins. These results demonstrated that coliphages and human viruses exhibit similar wavelength-dependent sensitivity to UV-LED irradiation but differ in their absolute susceptibility. Therefore, while coliphages can be conservative surrogates for evaluating UV-LED virucidal performance, their applicability to far-UVC assessments should be interpreted with caution. Full article
Show Figures

Figure 1

12 pages, 1840 KB  
Article
Seasonal Pattern and Age-Specific Detection of Eight Respiratory Viruses Causing Acute Respiratory Infection in 2024, Bangkok, Thailand
by Nungruthai Suntronwong, Preeyaporn Vichaiwattana, Jiratchaya Puenpa, Siripat Pasittungkul, Ratchadawan Aeemjinda, Lakkhana Wongsrisang and Yong Poovorawan
Trop. Med. Infect. Dis. 2025, 10(12), 339; https://doi.org/10.3390/tropicalmed10120339 - 29 Nov 2025
Viewed by 984
Abstract
Since the emergence of COVID-19, the epidemiological and seasonal patterns of respiratory pathogens have shifted, highlighting the need for ongoing surveillance. This study investigated the epidemiology, seasonal trends, and age-specific detection of respiratory viruses among patients with acute respiratory infections (ARIs) in Thailand [...] Read more.
Since the emergence of COVID-19, the epidemiological and seasonal patterns of respiratory pathogens have shifted, highlighting the need for ongoing surveillance. This study investigated the epidemiology, seasonal trends, and age-specific detection of respiratory viruses among patients with acute respiratory infections (ARIs) in Thailand from January to December 2024. Eight respiratory viruses were detected using multiplex real-time RT-PCR. Of 7853 samples, 60.8% (4777) tested positive. The most frequently detected pathogens were influenza virus (IFV, 24.8%), SARS-CoV-2 (21.5%), and human rhinovirus (HRV, 20.8%). IFV showed biannual peaks during the cold and rainy seasons, SARS-CoV-2 peaked in the warm months, and HRV circulated year-round. Respiratory syncytial virus (RSV) and human metapneumovirus (HMPV) were primarily detected during the rainy season (July–November), reflecting a return toward pre–COVID-19 seasonal patterns. Age-specific differences were notable: HRV was most prevalent in children < 5 years, IFV predominated among those aged 6–18 years, and adults ≥ 19 years were mainly positive for IFV and SARS-CoV-2. Co-infections were most frequent in children aged 3–5 years, often involving HRV. These findings provide updated insights into post–COVID-19 viral epidemiology, emphasize the importance of age- and season-specific surveillance, and support the development of effective public health strategies for ARI control. Full article
(This article belongs to the Section Infectious Diseases)
Show Figures

Figure 1

14 pages, 1162 KB  
Article
A New Breath: Dynamics of Respiratory Infections After the Lifting of Non-Pharmaceutical Interventions Related to COVID-19
by Rouba Keyrouz, Bassem Habr, Marianne Antar Soutou, Sirine Abou Ismail, Marianne Abifadel, Josette Najjar-Pellet, Bernard Gerbaka and Elie Haddad
Microorganisms 2025, 13(12), 2710; https://doi.org/10.3390/microorganisms13122710 - 27 Nov 2025
Viewed by 742
Abstract
The epidemiology of respiratory viruses shifted considerably following the COVID-19 pandemic and the subsequent rollback of non-pharmaceutical interventions (NPIs). The initial global containment strategies implemented during the SARS-CoV-2 outbreak profoundly altered viral transmission dynamics and circulation patterns. As the World Health Organization (WHO) [...] Read more.
The epidemiology of respiratory viruses shifted considerably following the COVID-19 pandemic and the subsequent rollback of non-pharmaceutical interventions (NPIs). The initial global containment strategies implemented during the SARS-CoV-2 outbreak profoundly altered viral transmission dynamics and circulation patterns. As the World Health Organization (WHO) declared COVID-19 no longer a public health emergency in May 2023, viral circulation began reverting to pre-pandemic trends. This retrospective observational study examined the evolving epidemiological patterns of respiratory infections during and after the lifting of NPI, assessing associated clinical manifestations and their relationship with patient-specific risk factors. Data were collected from 307 patients tested between October 2021 and December 2024 using a respiratory multiplex PCR at the Rodolphe Mérieux Laboratory in Lebanon. Results revealed a reemergence of pre-pandemic seasonal trends for most viruses. Rhinovirus remained the most prevalent pathogen, likely due to the absence of a vaccine. Respiratory syncytial virus (RSV) and Influenza A resumed their characteristic winter peaks, while human metapneumovirus (HMPV) showed no co-infections, suggesting viral interference. The persistence of Influenza A and SARS-CoV-2 appeared influenced by vaccine coverage, viral mutations, and environmental factors. Multiplex PCR testing proved to be a valuable yet costly tool for both diagnosis and epidemiological surveillance. Overall, this study highlights the importance of continued viral monitoring in the post-NPI period, reflecting both the effectiveness of NPIs in limiting viral spread and the importance of ensuring wider access to advanced diagnostic methods. Full article
Show Figures

Figure 1

11 pages, 247 KB  
Article
Risk Factors for Severe Outcomes Among Pediatric Cancer Patients with Respiratory Viral Infection
by Alon Kristal, Avi Magid, Nira Arad-Cohen, Moran Szwarcwort-Cohen and Yael Shachor-Meyouhas
Microorganisms 2025, 13(11), 2628; https://doi.org/10.3390/microorganisms13112628 - 19 Nov 2025
Viewed by 473
Abstract
Viral respiratory infections pose a significant risk for pediatric cancer patients and may lead to a delay in chemotherapy, prolonged hospitalization, and mortality. Limited data exist regarding the contributors to adverse clinical outcomes. The present study aims to describe the associations between clinical, [...] Read more.
Viral respiratory infections pose a significant risk for pediatric cancer patients and may lead to a delay in chemotherapy, prolonged hospitalization, and mortality. Limited data exist regarding the contributors to adverse clinical outcomes. The present study aims to describe the associations between clinical, epidemiological, and laboratory factors and severe outcomes of respiratory viral infections among children with cancer. This was a retrospective cohort study among pediatric cancer patients treated in the Pediatric Hematology–Oncology Department at Rambam Health Care Campus from 2016 to 2022. Patients with a positive rt-qPCR test for one of the following viruses were included: Adenovirus, Respiratory Syncytial Virus (RSV), Human Metapneumovirus (HMPV), SARS-CoV-2, Parainfluenza, or Influenza. Demographic, clinical, and laboratory data were collected for each case. GEE analyses were conducted to assess the associations between independent variables and severe outcomes (admission to the Pediatric Intensive Care Unit (PICU), hospitalizations exceeding seven days, co-bacterial infections, and mortality within 30 days). A total of 366 viral infections episodes were identified among 238 patients. There were 187 (51%) children with hematological malignancies, 113 (31%) with solid tumors, and 66 patients (18%) who had undergone bone marrow transplantation. Influenza was the most frequently detected virus, accounting for 89 events (24%), followed closely by Adenovirus, with 82 events (23%). Among the 38 severe events, prolonged hospitalization was the most prevalent outcome, occurring in 33 cases. Adenovirus infection was significantly associated with severe outcomes (OR = 2.97, p = 0.010), and antibiotic therapy was associated with 3.62 times higher odds of severe outcomes (p = 0.010). Patients presenting with O2 saturation levels below 92% had 5.71 times higher odds of experiencing severe outcomes. Among the subgroup of hematological malignancies, RSV was positively associated with severe outcomes (OR = 4.08, p = 0.048). Adenovirus was associated with severe outcomes in pediatric cancer patients, highlighting its prevalence and potential for treatment. Similarly, RSV was associated with adverse outcomes specifically among hematological cancer patients, emphasizing the importance of vaccination. A very low mortality from viral infection was also notable. Full article
16 pages, 3706 KB  
Article
Molecular Epidemiology of Human Metapneumovirus Infections in Children from San Luis Potosí-Mexico
by Nadia Martínez-Marrero, Juan Carlos Muñoz-Escalante, Jan Michell Yerena-Rivera, Luis Rubén Jaime-Rocha, José J. Leija-Martínez, Ana María González-Ortiz and Daniel E. Noyola
Viruses 2025, 17(10), 1338; https://doi.org/10.3390/v17101338 - 2 Oct 2025
Viewed by 1358
Abstract
Lower respiratory infections are a leading cause of death in children under five years. Human metapneumovirus (HMPV) is an underestimated causal agent of these infections. In this study, the molecular epidemiology of HMPV associated with respiratory infections in Mexican children between August 2023 [...] Read more.
Lower respiratory infections are a leading cause of death in children under five years. Human metapneumovirus (HMPV) is an underestimated causal agent of these infections. In this study, the molecular epidemiology of HMPV associated with respiratory infections in Mexican children between August 2023 and August 2024 was determined. Sequences were also analyzed for predicted N- and O-linked glycosylation sites. Overall, 34 sequences from infants with respiratory infections were obtained; 32 were assigned to the A2b2 genotype, one to A2b1, and one to B2. All but one of the A2b2 sequences carried the 111-nucleotide duplication of the G gene; the remaining sequence carried the 180-nucleotide duplication. The samples assigned to the A2b1 and B2 genotypes did not have a duplication. The HMPV-A phylogeny did not show a clustering of Mexican sequences as a single monophyletic group. Four N-linked glycosylation sites were predicted in the HMPV-A sequences and three in the B sequence. The number of O-linked glycosylation sites predicted in HMPV-A ranged from 61 to 77 and were 61 in the HMPV-B sequence. This first description of HMPV genotypes and the diverse array of G protein N- and O-linked glycosylation patterns found in a Mexican pediatric population in the post-pandemic period contributes to the understanding of the global spread of HMPV. Full article
(This article belongs to the Section Human Virology and Viral Diseases)
Show Figures

Figure 1

13 pages, 709 KB  
Article
Co-Detection of ADV, Influenza B, and HPIV: Independent Risk Factors for SMPP with Changes in NPIs
by Linlin Huang and Ting Shi
Viruses 2025, 17(9), 1266; https://doi.org/10.3390/v17091266 - 19 Sep 2025
Viewed by 705
Abstract
Background: This study investigated the epidemiology of Mycoplasma pneumoniae (MP) in children with acute respiratory tract infections (ARTIs) and explored the risk factors for severe mycoplasma pneumoniae pneumonia (SMPP) in children. Methods: A retrospective analysis was conducted on 36,380 children with acute respiratory [...] Read more.
Background: This study investigated the epidemiology of Mycoplasma pneumoniae (MP) in children with acute respiratory tract infections (ARTIs) and explored the risk factors for severe mycoplasma pneumoniae pneumonia (SMPP) in children. Methods: A retrospective analysis was conducted on 36,380 children with acute respiratory infections who underwent multiplex real-time polymerase chain reaction (RT-PCR) assays for nine respiratory pathogens from September 2021 to November 2024. Results: A total of 36,380 children with ARTIs were enrolled in this study. The co-detection rate of MP with other pathogens was significantly higher in the post-NPIs period than in the NPIs period (36.5% vs. 25.7%, p < 0.01). Multivariate regression identified the detection of influenza A virus (InfA), InfB, human parainfluenza virus (HPIV), human bocaparvovirus (HBoV), human rhinovirus (HRV), adenovirus (ADV), human respiratory syncytial virus (HRSV), and human metapneumovirus (HMPV) as protective factors against MP epidemics (p < 0.01); meanwhile, older age, the cancellation of NPIs, and summer–autumn seasons were found to be risk factors. After adjusting for sex, age, period, season, and pathogens, InfB (OR: 3.009, 95%CI: 1.041–8.697, p = 0.042), HPIV (OR: 2.226, 95%CI: 1.170–4.235, p = 0.015), and ADV (OR: 2.035, 95%CI: 1.105–3.750, p = 0.023) were identified as independent risk factors for SMPP. Conclusions: These findings highlight post-NPI shifts in MP epidemiology and identify ADV, InfB, and HPIV as early warning markers for SMPP. Full article
Show Figures

Graphical abstract

21 pages, 7511 KB  
Article
Stabilizing the Shield: C-Terminal Tail Mutation of HMPV F Protein for Enhanced Vaccine Design
by Reetesh Kumar, Subhomoi Borkotoky, Rohan Gupta, Jyoti Gupta, Somnath Maji, Savitri Tiwari, Rajeev K. Tyagi and Baldo Oliva
BioMedInformatics 2025, 5(3), 47; https://doi.org/10.3390/biomedinformatics5030047 - 28 Aug 2025
Viewed by 1777
Abstract
Background: Human Metapneumovirus (HMPV) is a respiratory virus in the Pneumoviridae family. HMPV is an enveloped, negative-sense RNA virus encoding three surface proteins: SH, G, and F. The highly immunogenic fusion (F) protein is essential for viral entry and a key target for [...] Read more.
Background: Human Metapneumovirus (HMPV) is a respiratory virus in the Pneumoviridae family. HMPV is an enveloped, negative-sense RNA virus encoding three surface proteins: SH, G, and F. The highly immunogenic fusion (F) protein is essential for viral entry and a key target for vaccine development. The F protein exists in two conformations: prefusion and postfusion. The prefusion form is highly immunogenic and considered a potent vaccine antigen. However, this conformation needs to be stabilized to improve its immunogenicity for effective vaccine development. Specific mutations are necessary to maintain the prefusion state and prevent it from changing to the postfusion form. Methods: In silico mutagenesis was performed on the C-terminal domain of the pre-F protein, focusing on five amino acids at positions 469 to 473 (LVDQS), using the established pre-F structure (PDB: 8W3Q) as the reference. The amino acid sequence was sequentially mutated based on hydrophobicity, resulting in mutants M1 (IIFLL), M2 (LLIVL), M3 (WWVLL), and M4 (YMWLL). Increasing hydrophobicity was found to enhance protein stability and structural rigidity. Results: Epitope mapping revealed that all mutants displayed significant B and T cell epitopes similar to the reference protein. The structure and stability of all mutants were analyzed using molecular dynamics simulations, free energy calculations, and secondary structure analysis. Based on the lowest RMSD, clash score, MolProbity value, stable radius of gyration, and low RMSF, the M1 mutant demonstrated superior structural stability. Conclusions: Our findings indicate that the M1 mutant of the pre-F protein could be the most stable and structurally accurate candidate for vaccine development against HMPV. Full article
(This article belongs to the Section Computational Biology and Medicine)
Show Figures

Figure 1

11 pages, 807 KB  
Article
Human Metapneumovirus Infection in Adults and Its Role in Differential Diagnosis of COVID-19
by Lerzan Dogan, Neval Yurtturan Uyar and Sesin Kocagoz
COVID 2025, 5(8), 137; https://doi.org/10.3390/covid5080137 - 20 Aug 2025
Viewed by 931
Abstract
Introduction: Human metapneumovirus (HMPV), though commonly perceived as a pediatric pathogen, significantly impacts adults, yet its role in acute respiratory tract infections (ARTIs) remains underappreciated. The COVID-19 pandemic has reshaped respiratory virus epidemiology and amplified the need for comprehensive differential diagnosis. This study [...] Read more.
Introduction: Human metapneumovirus (HMPV), though commonly perceived as a pediatric pathogen, significantly impacts adults, yet its role in acute respiratory tract infections (ARTIs) remains underappreciated. The COVID-19 pandemic has reshaped respiratory virus epidemiology and amplified the need for comprehensive differential diagnosis. This study aimed to comprehensively investigate the prevalence, clinical characteristics, and post-COVID-19 trends of HMPV infection in adults and to elucidate its critical role in the differential diagnosis of ARTIs by distinguishing it from other common viral pathogens. Methods: This was a retrospective, multicenter study conducted across six hospitals within the Acibadem Hospitals Group in Istanbul, Turkey. Data were collected from two periods: January 2016 to January 2020 (pre-COVID-19) and January 2021 to September 2023 (post-COVID-19), excluding the peak pandemic phase (March 2020 to May 2021). Respiratory samples (sputum, BAL, nasopharyngeal/nasal/throat swabs) were analyzed using multiplex PCR (Seegene RV12-ACE), with an expanded panel including SARS-CoV-2 in the post-COVID-19 era. Demographic data, comorbidities, symptoms, hospitalization, and ICU admission rates were collected. Results: In the post-COVID-19 period, 2197 positive viral panels were recorded, an increase from 1357 in the pre-COVID period, reflecting enhanced testing. HMPV prevalence reached 9.7% post-COVID-19, making it the fourth most common respiratory virus in adults (8.7% of 644 positive adult tests), following SARS-CoV-2 (26.4%), influenza A (21.3%), and rhinovirus (17.5%). The average age of HMPV-infected adults was 52.14 years (18–90 years); 64% were female. While 52% had no comorbidities, common underlying conditions included hypertension (24%), cancer (12%), and diabetes (10%). Weakness (34%), lower respiratory symptoms (16%), and fever (12%) were frequent. A significant proportion of HMPV patients required hospitalization (34%) and ICU admission (18%), with 40% receiving antibiotics. Despite potential severity, the mortality rate was low (2.8%). No significant difference in severity was observed between HMPV monoinfection and co-infected groups (e.g., with influenza A, rhinovirus, SARS-CoV-2, parainfluenza virus 2). Conclusion: Our findings establish HMPV as a significant and increasingly prevalent respiratory pathogen among adults in Istanbul in the post-COVID-19 era. Its non-specific clinical presentation underscores the critical importance of multiplex PCR for accurate differential diagnosis, enabling appropriate patient management and antimicrobial stewardship. While HMPV can lead to severe outcomes requiring hospitalization and ICU admission, particularly in patients with comorbidities, the overall mortality rate remains low. Given the lack of specific antiviral treatments and vaccines, sustained surveillance and continued research into targeted interventions are crucial. Full article
(This article belongs to the Section COVID Clinical Manifestations and Management)
Show Figures

Figure 1

16 pages, 296 KB  
Review
Human Metapneumovirus: A Narrative Review on Emerging Strategies for Prevention and Treatment
by Nicola Principi, Valentina Fainardi and Susanna Esposito
Viruses 2025, 17(8), 1140; https://doi.org/10.3390/v17081140 - 20 Aug 2025
Cited by 4 | Viewed by 2950
Abstract
Human metapneumovirus (HMPV) is a major cause of acute respiratory tract infections, particularly in infants, young children, older adults, and immunocompromised individuals. Since its discovery in 2001, the virus has been recognized for its significant clinical and socioeconomic impact. Despite extensive research, no [...] Read more.
Human metapneumovirus (HMPV) is a major cause of acute respiratory tract infections, particularly in infants, young children, older adults, and immunocompromised individuals. Since its discovery in 2001, the virus has been recognized for its significant clinical and socioeconomic impact. Despite extensive research, no licensed vaccines or antiviral therapies are currently available for HMPV. This review aims to synthesize current knowledge on HMPV prevention and treatment, and to highlight promising avenues for future interventions. Several monoclonal antibodies (mAbs) targeting conserved epitopes of the HMPV fusion (F) protein have shown strong neutralizing activity in vitro and in animal models, although none have reached clinical trials. Vaccine development, including subunit, live attenuated, vector-based, and mRNA platforms, is progressing, with some candidates showing promise in adult populations. However, data in children, especially seronegative infants, remain limited. Antiviral research has explored repurposed drugs such as ribavirin and probenecid, along with novel agents like fusion inhibitors and T-cell-based immunotherapies, though none are yet approved. The development of safe, effective interventions—especially multivalent approaches targeting multiple respiratory viruses—remains a high priority. Continued research is essential to bridge the gap between preclinical promise and clinical application and to reduce the burden of HMPV infection worldwide. Full article
(This article belongs to the Section General Virology)
Back to TopTop